目录
摘要
本论文介绍了一个基于SpringBoot和Vue 框架的学生德育成绩管理系统的设计与实现。该系统旨在解决传统学生德育成绩管理方式中存在的效率低下、数据不准确等问题。通过该系统,学校可以实现对学生德育成绩的高效管理和精准评估。
本文首先对学生德育成绩管理系统进行了需求分析,明确了系统的功能和性能要求。然后,根据需求分析的结果,进行了系统的架构设计和模块划分。系统采用前后端分离的架构,前端使用 Vue 框架进行开发,后端使用 SpringBoot 框架进行开发。接着,对系统的数据库进行了设计,包括表结构设计和索引设计等。在详细设计阶段,对系统的各个模块进行了详细设计,包括用户管理、班级信息管理、校园活动管理、实践创新管理、体育活动管理、活动报名管理、实践报名管理、体育报名管理、缺项提醒管理、系统管理、校园公告管理、资源管理等模块。最后,对系统进行了开发实现,并进行了测试和验证。
通过本系统的设计与实现,学校可以更加高效地管理学生德育成绩,提高了德育工作的效率和精准度。同时,系统的用户界面友好,操作简单,方便了用户的使用。
关键词:SpringBoot框架;Vue 框架;学生德育成绩管理;系统设计
Abstract
This paper introduces the design and implementation of a student moral education score management system based on SpringBoot and Vue frameworks. This system aims to solve the problems of low efficiency and inaccurate data in traditional student moral education score management methods. Through this system, schools can achieve efficient management and accurate evaluation of students' moral education scores.
This article first conducts a requirements analysis of the student moral education score management system, clarifying the system's functions and performance requirements. Then, based on the results of the requirements analysis, the system architecture design and module division were carried out. The system adopts a front-end and back-end separation architecture, with the front-end developed using Vue framework and the back-end developed using SpringBoot framework. Subsequently, the database of the system was designed, including table structure design and index design. In the detailed design stage, various modules of the system were designed in detail, including user management, class information management, campus activity management, practical innovation management, sports activity management, activity registration management, practical registration management, sports registration management, missing item reminder management, system management, campus announcement management, resource management, and other modules. Finally, the system was developed and implemented, and tested and validated.
Through the design and implementation of this system, schools can manage student moral education scores more efficiently, improving the efficiency and accuracy of moral education work. At the same time, the user interface of the system is friendly, easy to operate, and convenient for users to use.
Keywords: SpringBoot framework; Vue framework; Student moral education score management; system design
1 绪论
1.1 选题背景与意义
在当今数字化时代,信息技术在教育领域的应用越来越广泛。学生德育成绩管理系统作为教育信息化的重要组成部分,对于提高学校德育工作的效率和质量具有重要意义。然而,传统的学生德育成绩管理方式存在诸多问题,如数据不准确、效率低下等。因此,开发一套高效、准确、易用的学生德育成绩管理系统成为当务之急。
通过学生德育成绩管理系统,学校可以实现对学生德育成绩的快速录入、查询和统计,大大提高了德育工作的效率。系统采用数字化管理方式,可以避免人为因素导致的数据错误,保证了数据的准确性。同时,系统可以对学生的德育成绩进行多维度的分析和评估,为学校的德育工作提供科学依据。
基于以上背景和意义,本论文将以学生德育成绩管理系统为研究对象,旨在设计并实现一套基于 SpringBoot 和 Vue 框架的学生德育成绩管理系统,以解决传统学生德育成绩管理方式中存在的问题,提高学校德育工作的效率和质量。
在国外,学生德育成绩管理系统的研究已经相对成熟。许多国家都已经建立了完善的学生德育成绩管理体系,并采用了先进的信息技术手段进行管理。例如,美国的学校普遍使用电子档案系统来记录学生的德育成绩,而欧洲的一些国家则采用了基于网络的学生德育成绩管理系统。这些系统都具有良好的用户界面和功能,能够满足学校和教师的需求。
在国内,学生德育成绩管理系统的研究起步较晚,但近年来发展迅速。许多高校和中小学都开始采用学生德育成绩管理系统来提高德育工作的效率和质量。目前,国内的学生德育成绩管理系统主要采用 B/S 架构,使用 Java 或.net 等技术进行开发。这些系统具有良好的用户界面和功能,但在数据安全性和扩展性方面还存在一些不足。
尽管国内外已经有许多学生德育成绩管理系统,但这些系统还存在一些问题。首先,这些系统的数据安全性和隐私保护还需要进一步加强。其次,这些系统的扩展性和可维护性还需要进一步提高。最后,这些系统的用户界面和功能还需要进一步优化,以满足用户的需求。
随着信息技术的不断发展,学生德育成绩管理系统也在不断发展。未来,学生德育成绩管理系统将更加注重数据安全性和隐私保护,同时也将更加注重系统的扩展性和可维护性。此外,学生德育成绩管理系统的用户界面和功能也将更加人性化和智能化,以满足用户的需求。
学生德育成绩管理系统是教育信息化的重要组成部分,对于提高学校德育工作的效率和质量具有重要意义。国内外已经有许多学生德育成绩管理系统,但这些系统还存在一些问题。未来,学生德育成绩管理系统将更加注重数据安全性和隐私保护,同时也将更加注重系统的扩展性和可维护性。此外,学生德育成绩管理系统的用户界面和功能也将更加人性化和智能化,以满足用户的需求。
论文将分层次经行编排,除去论文摘要致谢文献参考部分,正文部分还会对系统需求做出分析,以及阐述大体的设计和实现的功能,最后罗列部分调测记录,论文主要架构如下:
第一章:引言。第一章主要介绍了课题研究的背景和意义,系统开发的国内外研究现状和本文的研究内容与主要工作。
第二章:系统需求分析。主要从系统的用户、功能等方面进行需求分析。
第三章:系统设计。主要对系统框架、系统功能模块、数据库进行功能设计。
第四章:系统实现。主要介绍了系统框架搭建、系统界面的实现。
第五章:系统测试。主要对系统的部分界面进行测试并对主要功能进行测试
2系统分析
系统分析是开发一个项目的先决条件,通过系统分析可以很好的了解系统的主体用户的基本需求情况,同时这也是项目的开发的原因。进而对系统开发进行可行性分析,通常包括技术可行性、经济可行性等,可行性分析同时也是从项目整体角度进行的分析。然后就是对项目的具体需求进行分析,分析的手段一般都是通过用户的用例图来实现。接下来会进行详细的介绍。
2.1 可行性分析
经济可行性在此仅代表平台的运维成本,开发成本不在此考虑。
目前该模式下的相关系统的数量日益增多,信息管理系统的平民化、普及化使用户人数呈上升趋势,当用户人数庞大了,运维成本可以由广告费进行填补,包括开发成本。
所以经济可行性没有问题。
(2)操作可行性:
此次项目设计参考了几个该模式下平台的开发案例,对他们的操作界面分析,将众多案例结合在一起,突出以人为本简化操作,所以具有基本计算机知识的人都会操作本项目。
因此操作可行性也没有问题。
(3)技术可行性:
技术可行性指的是对于搭建框架的可行性,以及有更优秀的技术出现时系统的技术更新换代的纳新性如何,开发时间成本费用比如何。
现有的JAVA语言能够迎合所有系统的搭建。开发这个学生德育成绩管理系统的时候我采用了JAVA+SpringBoot用以运行整体程序。
综上所述技术可行性也没有问题。
2.2.1系统开发流程
基于SpringBoot和Vue框架的学生德育成绩管理系统开发时,首先进行需求分析,进而对系统进行总体的设计规划,设计系统功能模块,数据库的选择等,本系统的开发流程如图2-1所示。

图2-1系统开发流程图
2.2.2 用户登录流程
为了保证系统的安全性,要使用本系统对系统信息进行管理,必须先登陆到系统中。如图2-2所示。

图2-2 登录流程图
2.2.3 系统操作流程
用户打开并进入系统后,会先显示登录界面,输入正确的用户名和密码,系统自动检测信息,若信息无误,则用户会进入系统功能界面,进行操作,否则会提示错误无法登录,操作流程如图2-3所示。

图2-3 系统操作流程图
2.2.4 添加信息流程
管理员可以对招聘信息等进行信息的添加,用户可以对自己权限内的信息进行添加,输入信息后,系统会自行验证输入的信息和数据,若信息正确,会将其添加到数据库内,若信息有误,则会提示重新输入信息,添加信息流程如图2-4所示。

图2-4 添加信息流程图
2.2.5 修改信息流程
管理员可以对招聘信息、员工培训等进行的修改,用户可以对自己权限内的信息进行修改,首先进入修改信息界面,输入修改信息数据,系统进行数据的判断验证,修改信息合法则修改成功,信息更新至数据库,信息不合法则修改失败,重新输入。修改信息流程图如图2-5所示。

图2-5 修改信息流程图
2.2.6 删除信息流程
管理员可以对招聘信息、员工培训等进行信息的删除,对要删除的信息进行选中后,点击删除按钮,系统会询问是否确定,若点击确定,则系统会删除掉选中的信息,并在数据库内对信息进行删除,删除信息流程图如图2-6所示。

图2-6 删除信息流程图
2.3 系统功能分析
按照基于SpringBoot和Vue框架的学生德育成绩管理系统的角色,系统划分为了学生用户模块、教师用户模块和管理员模块这三大部分。
(1)登陆注册:学生可以注册新账户并登录系统,用于查看和管理自己的个人信息。
(2)首页:展示系统轮播图、校园资讯等。
(3)校园公告:查看学校发布的公告和通知,以便及时了解学校的最新动态。
(4)校园资讯:查看学校的新闻、活动和资讯,增加学生对校园文化的了解。
(5)校园活动:查看学校组织的各类活动,学生可以根据自己的兴趣选择报名参加。
(6)实践创新:提供学生实践创新的机会,如参加科研项目、社会实践等,学生可以根据自己的兴趣选择报名参加。
(7)体育运动:提供学生参加体育活动的机会,如预约体育场馆、报名体育比赛等,学生可以根据自己的兴趣选择报名参加。
(8)我的账户:管理自己的账户信息,如修改密码、查看个人信息等。
(9)个人中心:学生可以在个人中心查看自己的活动报名、实践报名、体育报名等信息,并进行缺项提醒和收藏。
-活动报名:查看和报名参加各类活动。
-实践报名:查看和报名参加实践创新活动。
-体育报名:查看和报名参加体育活动。
-缺项提醒:提醒个人在德育成绩方面的不足之处。
-收藏:收藏感兴趣的内容以便日后查看。
管理员功能需求:
(1)后台首页:展示管理员的常用功能和信息,如学生用户统计图等。
(2)系统用户管理:管理所有学生和教师的账户信息,包括创建、禁用、删除等操作。
(3)班级信息管理:创建、修改或删除班级信息,便于对学生和教师进行分类管理。
(4)校园活动管理:发布、修改或删除校园活动信息,便于学生选择参加。
(5)实践创新管理:发布、修改或删除实践创新项目信息,吸引学生参与。
(6)体育活动管理:发布、修改或删除体育活动信息,吸引学生参与。
(7)活动报名管理:查看、审核和统计学生的活动报名情况。
(8)实践报名管理:查看、审核和统计学生的实践创新报名情况。
(9)体育报名管理:查看、审核和统计学生的体育活动报名情况。
(10)缺项提醒管理:查看学生的德育成绩缺项情况,并给出相应的提醒和建议。
(11)系统管理:发布、修改或删除轮播图信息。
(12)校园公告管理:发布、修改或删除校园公告信息,及时通知学生和教师学校的最新动态。
(13)资源管理:发布、修改或删除校园资讯内容;对校园资讯进行分类管理,便于学生浏览和搜索感兴趣的内容。
教师功能需求:
(1)系统用户管理:查看和管理所负责的学生账户信息。
(2)校园活动管理:协助管理员发布、修改或删除校园活动信息,吸引学生参与。
(3)实践创新管理:协助管理员发布、修改或删除实践创新项目信息,吸引学生参与。
(4)体育活动管理:协助管理员发布、修改或删除体育活动信息,吸引学生参与。
(5)活动报名管理:查看自己所负责学生的活动报名情况,进行审核和统计。
(6)实践报名管理:查看自己所负责学生的实践创新报名情况,进行审核和统计。
(7)体育报名管理:查看自己所负责学生的体育活动报名情况,进行审核和统计。
基于SpringBoot和Vue框架的学生德育成绩管理系统的非功能性需求比如平台的安全性怎么样,可靠性怎么样,性能怎么样,可拓展性怎么样等。具体可以表示在如下2-1表格中:
表2-1基于SpringBoot和Vue框架的学生德育成绩管理系统非功能需求表
| 安全性 | 主要指基于SpringBoot和Vue框架的学生德育成绩管理系统数据库的安装,数据库的使用和密码的设定必须合乎规范。 |
| 可靠性 | 可靠性是指基于SpringBoot和Vue框架的学生德育成绩管理系统能够安装用户的指示进行操作,经过测试,可靠性90%以上。 |
| 性能 | 性能是影响基于SpringBoot和Vue框架的学生德育成绩管理系统占据市场的必要条件,所以性能最好要佳才好。 |
| 可扩展性 | 比如数据库预留多个属性,比如接口的使用等确保了系统的非功能性需求。 |
| 易用性 | 用户只要跟着基于SpringBoot和Vue框架的学生德育成绩管理系统的页面展示内容进行操作,就可以了。 |
| 可维护性 | 基于SpringBoot和Vue框架的学生德育成绩管理系统开发的可维护性是非常重要的,经过测试,可维护性没有问题 |
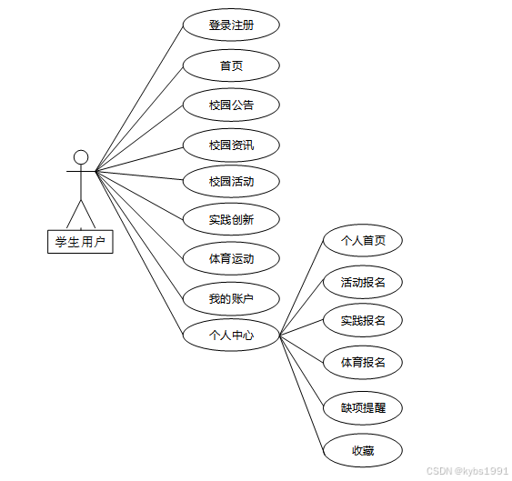
2.4 系统用例分析
通过2.3功能的分析,得出了系统的用例图:
学生用户角色用例如图2-7所示。

图2-7学生用户角色用例图
教师用户角色用例如图2-8所示。

图2-8教师用户角色用例图
管理员是维护整个基于SpringBoot和Vue框架的学生德育成绩管理系统中所有数据信息的。管理员角色用例如图2-9所示。

图2-9 基于SpringBoot和Vue框架的学生德育成绩管理系统管理员角色用例图
本章主要通过对基于SpringBoot和Vue框架的学生德育成绩管理系统的可行性分析、流程分析、功能需求分析、系统用例分析,确定整个系统要实现的功能。同时也为系统的代码实现和测试提供了标准。
3 系统总体设计
3.1 系统架构设计
本系统从架构上分为三层:表现层(UI)、业务逻辑层(BLL)以及数据层(DL)。

图3-1系统架构设计图
表现层(UI):又称UI层,主要完成本系统的UI交互功能,一个良好的UI可以打打提高用户的用户体验,增强用户使用本系统时的舒适度。UI的界面设计也要适应不同版本的学生德育成绩管理系统以及不同尺寸的分辨率,以做到良好的兼容性。UI交互功能要求合理,用户进行交互操作时必须要得到与之相符的交互结果,这就要求表现层要与业务逻辑层进行良好的对接。
业务逻辑层(BLL):主要完成本系统的数据处理功能。用户从表现层传输过来的数据经过业务逻辑层进行处理交付给数据层,系统从数据层读取的数据经过业务逻辑层进行处理交付给表现层。
数据层(DL):由于本系统的数据是放在服务端的mysql数据库中,因此本属于服务层的部分可以直接整合在业务逻辑层中,所以数据层中只有数据库,其主要完成本系统的数据存储和管理功能。
3.2 系统功能模块设计
在上一章节中主要对系统的功能性需求和非功能性需求进行分析,并且根据需求分析了本系统中的用例。那么接下来就要开始对本系统的架构、主要功能和数据库开始进行设计。基于SpringBoot和Vue框架的学生德育成绩管理系统根据前面章节的需求分析得出,其总体设计模块图如图3-2所示。

图3-2系统功能模块图
数据库设计一般包括需求分析、概念模型设计、数据库表建立三大过程,其中需求分析前面章节已经阐述,概念模型设计有概念模型和逻辑结构设计两部分。
3.3.1 数据库概念结构设计
下面是整个基于SpringBoot和Vue框架的学生德育成绩管理系统中主要的数据库表总E-R实体关系图。

图3-3 基于SpringBoot和Vue框架的学生德育成绩管理系统总E-R关系图
通过上一小节中基于SpringBoot和Vue框架的学生德育成绩管理系统中总E-R关系图上得出一共需要创建很多个数据表。在此我主要罗列几个主要的数据库表结构设计。
| 编号 | 名称 | 数据类型 | 长度 | 小数位 | 允许空值 | 主键 | 默认值 | 说明 |
| 1 | token_id | int | 10 | 0 | N | Y | 临时访问牌ID | |
| 2 | token | varchar | 64 | 0 | Y | N | 临时访问牌 | |
| 3 | info | text | 65535 | 0 | Y | N | ||
| 4 | maxage | int | 10 | 0 | N | N | 2 | 最大寿命:默认2小时 |
| 5 | create_time | timestamp | 19 | 0 | N | N | CURRENT_TIMESTAMP | 创建时间: |
| 6 | update_time | timestamp | 19 | 0 | N | N | CURRENT_TIMESTAMP | 更新时间: |
| 7 | user_id | int | 10 | 0 | N | N | 0 | 用户编号: |
| 编号 | 名称 | 数据类型 | 长度 | 小数位 | 允许空值 | 主键 | 默认值 | 说明 |
| 1 | article_id | mediumint | 8 | 0 | N | Y | 文章id:[0,8388607] | |
| 2 | title | varchar | 125 | 0 | N | Y | 标题:[0,125]用于文章和html的title标签中 | |
| 3 | type | varchar | 64 | 0 | N | N | 0 | 文章分类:[0,1000]用来搜索指定类型的文章 |
| 4 | hits | int | 10 | 0 | N | N | 0 | 点击数:[0,1000000000]访问这篇文章的人次 |
| 5 | praise_len | int | 10 | 0 | N | N | 0 | 点赞数 |
| 6 | create_time | timestamp | 19 | 0 | N | N | CURRENT_TIMESTAMP | 创建时间: |
| 7 | update_time | timestamp | 19 | 0 | N | N | CURRENT_TIMESTAMP | 更新时间: |
| 8 | source | varchar | 255 | 0 | Y | N | 来源:[0,255]文章的出处 | |
| 9 | url | varchar | 255 | 0 | Y | N | 来源地址:[0,255]用于跳转到发布该文章的网站 | |
| 10 | tag | varchar | 255 | 0 | Y | N | 标签:[0,255]用于标注文章所属相关内容,多个标签用空格隔开 | |
| 11 | content | longtext | 2147483647 | 0 | Y | N | 正文:文章的主体内容 | |
| 12 | img | varchar | 255 | 0 | Y | N | 封面图 | |
| 13 | description | text | 65535 | 0 | Y | N | 文章描述 |
| 编号 | 名称 | 数据类型 | 长度 | 小数位 | 允许空值 | 主键 | 默认值 | 说明 |
| 1 | type_id | smallint | 5 | 0 | N | Y | 分类ID:[0,10000] | |
| 2 | display | smallint | 5 | 0 | N | N | 100 | 显示顺序:[0,1000]决定分类显示的先后顺序 |
| 3 | name | varchar | 16 | 0 | N | N | 分类名称:[2,16] | |
| 4 | father_id | smallint | 5 | 0 | N | N | 0 | 上级分类ID:[0,32767] |
| 5 | description | varchar | 255 | 0 | Y | N | 描述:[0,255]描述该分类的作用 | |
| 6 | icon | text | 65535 | 0 | Y | N | 分类图标: | |
| 7 | url | varchar | 255 | 0 | Y | N | 外链地址:[0,255]如果该分类是跳转到其他网站的情况下,就在该URL上设置 | |
| 8 | create_time | timestamp | 19 | 0 | N | N | CURRENT_TIMESTAMP | 创建时间: |
| 9 | update_time | timestamp | 19 | 0 | N | N | CURRENT_TIMESTAMP | 更新时间: |
| 编号 | 名称 | 数据类型 | 长度 | 小数位 | 允许空值 | 主键 | 默认值 | 说明 |
| 1 | auth_id | int | 10 | 0 | N | Y | 授权ID: | |
| 2 | user_group | varchar | 64 | 0 | Y | N | 用户组: | |
| 3 | mod_name | varchar | 64 | 0 | Y | N | 模块名: | |
| 4 | table_name | varchar | 64 | 0 | Y | N | 表名: | |
| 5 | page_title | varchar | 255 | 0 | Y | N | 页面标题: | |
| 6 | path | varchar | 255 | 0 | Y | N | 路由路径: | |
| 7 | position | varchar | 32 | 0 | Y | N | 位置: | |
| 8 | mode | varchar | 32 | 0 | N | N | _blank | 跳转方式: |
| 9 | add | tinyint | 3 | 0 | N | N | 1 | 是否可增加: |
| 10 | del | tinyint | 3 | 0 | N | N | 1 | 是否可删除: |
| 11 | set | tinyint | 3 | 0 | N | N | 1 | 是否可修改: |
| 12 | get | tinyint | 3 | 0 | N | N | 1 | 是否可查看: |
| 13 | field_add | text | 65535 | 0 | Y | N | 添加字段: | |
| 14 | field_set | text | 65535 | 0 | Y | N | 修改字段: | |
| 15 | field_get | text | 65535 | 0 | Y | N | 查询字段: | |
| 16 | table_nav_name | varchar | 500 | 0 | Y | N | 跨表导航名称: | |
| 17 | table_nav | varchar | 500 | 0 | Y | N | 跨表导航: | |
| 18 | option | text | 65535 | 0 | Y | N | 配置: | |
| 19 | create_time | timestamp | 19 | 0 | N | N | CURRENT_TIMESTAMP | 创建时间: |
| 20 | update_time | timestamp | 19 | 0 | N | N | CURRENT_TIMESTAMP | 更新时间: |
表award_and_excellence_evaluation (评奖评优)
| 编号 | 名称 | 数据类型 | 长度 | 小数位 | 允许空值 | 主键 | 默认值 | 说明 |
| 1 | award_and_excellence_evaluation_id | int | 10 | 0 | N | Y | 评奖评优ID | |
| 2 | student_users | int | 10 | 0 | Y | N | 0 | 学生用户 |
| 3 | student_name | varchar | 64 | 0 | Y | N | 学生姓名 | |
| 4 | student_id | varchar | 64 | 0 | Y | N | 学生学号 | |
| 5 | class_name | varchar | 64 | 0 | Y | N | 班级名称 | |
| 6 | activity_standards | int | 10 | 0 | Y | N | 0 | 活动标准 |
| 7 | activity_score | int | 10 | 0 | Y | N | 0 | 活动得分 |
| 8 | practical_standards | int | 10 | 0 | Y | N | 0 | 实践标准 |
| 9 | practice_score | int | 10 | 0 | Y | N | 0 | 实践得分 |
| 10 | sports_standards | int | 10 | 0 | Y | N | 0 | 体育标准 |
| 11 | sports_score | int | 10 | 0 | Y | N | 0 | 体育得分 |
| 12 | create_time | datetime | 19 | 0 | N | N | CURRENT_TIMESTAMP | 创建时间 |
| 13 | update_time | timestamp | 19 | 0 | N | N | CURRENT_TIMESTAMP | 更新时间 |
| 编号 | 名称 | 数据类型 | 长度 | 小数位 | 允许空值 | 主键 | 默认值 | 说明 |
| 1 | campus_activities_id | int | 10 | 0 | N | Y | 校园活动ID | |
| 2 | activity_name | varchar | 64 | 0 | Y | N | 活动名称 | |
| 3 | activity_number | varchar | 64 | 0 | Y | N | 活动编号 | |
| 4 | event_date | date | 10 | 0 | Y | N | 活动日期 | |
| 5 | fields_of_operation | varchar | 64 | 0 | Y | N | 活动地区 | |
| 6 | detailed_address | varchar | 64 | 0 | Y | N | 详细地址 | |
| 7 | event_cover | varchar | 255 | 0 | Y | N | 活动封面 | |
| 8 | event_details | text | 65535 | 0 | Y | N | 活动详情 | |
| 9 | hits | int | 10 | 0 | N | N | 0 | 点击数 |
| 10 | praise_len | int | 10 | 0 | N | N | 0 | 点赞数 |
| 11 | create_time | datetime | 19 | 0 | N | N | CURRENT_TIMESTAMP | 创建时间 |
| 12 | update_time | timestamp | 19 | 0 | N | N | CURRENT_TIMESTAMP | 更新时间 |
| 编号 | 名称 | 数据类型 | 长度 | 小数位 | 允许空值 | 主键 | 默认值 | 说明 |
| 1 | class_information_id | int | 10 | 0 | N | Y | 班级信息ID | |
| 2 | class_name | varchar | 64 | 0 | Y | N | 班级名称 | |
| 3 | create_time | datetime | 19 | 0 | N | N | CURRENT_TIMESTAMP | 创建时间 |
| 4 | update_time | timestamp | 19 | 0 | N | N | CURRENT_TIMESTAMP | 更新时间 |
| 编号 | 名称 | 数据类型 | 长度 | 小数位 | 允许空值 | 主键 | 默认值 | 说明 |
| 1 | collect_id | int | 10 | 0 | N | Y | 收藏ID: | |
| 2 | user_id | int | 10 | 0 | N | N | 0 | 收藏人ID: |
| 3 | source_table | varchar | 255 | 0 | Y | N | 来源表: | |
| 4 | source_field | varchar | 255 | 0 | Y | N | 来源字段: | |
| 5 | source_id | int | 10 | 0 | N | N | 0 | 来源ID: |
| 6 | title | varchar | 255 | 0 | Y | N | 标题: | |
| 7 | img | varchar | 255 | 0 | Y | N | 封面: | |
| 8 | create_time | timestamp | 19 | 0 | N | N | CURRENT_TIMESTAMP | 创建时间: |
| 9 | update_time | timestamp | 19 | 0 | N | N | CURRENT_TIMESTAMP | 更新时间: |
| 编号 | 名称 | 数据类型 | 长度 | 小数位 | 允许空值 | 主键 | 默认值 | 说明 |
| 1 | comment_id | int | 10 | 0 | N | Y | 评论ID: | |
| 2 | user_id | int | 10 | 0 | N | N | 0 | 评论人ID: |
| 3 | reply_to_id | int | 10 | 0 | N | N | 0 | 回复评论ID:空为0 |
| 4 | content | longtext | 2147483647 | 0 | Y | N | 内容: | |
| 5 | nickname | varchar | 255 | 0 | Y | N | 昵称: | |
| 6 | avatar | varchar | 255 | 0 | Y | N | 头像地址:[0,255] | |
| 7 | create_time | timestamp | 19 | 0 | N | N | CURRENT_TIMESTAMP | 创建时间: |
| 8 | update_time | timestamp | 19 | 0 | N | N | CURRENT_TIMESTAMP | 更新时间: |
| 9 | source_table | varchar | 255 | 0 | Y | N | 来源表: | |
| 10 | source_field | varchar | 255 | 0 | Y | N | 来源字段: | |
| 11 | source_id | int | 10 | 0 | N | N | 0 | 来源ID: |
| 编号 | 名称 | 数据类型 | 长度 | 小数位 | 允许空值 | 主键 | 默认值 | 说明 |
| 1 | event_registration_id | int | 10 | 0 | N | Y | 活动报名ID | |
| 2 | activity_name | varchar | 64 | 0 | Y | N | 活动名称 | |
| 3 | event_date | date | 10 | 0 | Y | N | 活动日期 | |
| 4 | fields_of_operation | varchar | 64 | 0 | Y | N | 活动地区 | |
| 5 | detailed_address | varchar | 64 | 0 | Y | N | 详细地址 | |
| 6 | registered_students | int | 10 | 0 | Y | N | 0 | 报名学生 |
| 7 | student_name | varchar | 64 | 0 | Y | N | 学生姓名 | |
| 8 | student_id | varchar | 64 | 0 | Y | N | 学生学号 | |
| 9 | class_name | varchar | 64 | 0 | Y | N | 班级名称 | |
| 10 | examine_state | varchar | 16 | 0 | N | N | 未审核 | 审核状态 |
| 11 | create_time | datetime | 19 | 0 | N | N | CURRENT_TIMESTAMP | 创建时间 |
| 12 | update_time | timestamp | 19 | 0 | N | N | CURRENT_TIMESTAMP | 更新时间 |
| 编号 | 名称 | 数据类型 | 长度 | 小数位 | 允许空值 | 主键 | 默认值 | 说明 |
| 1 | hits_id | int | 10 | 0 | N | Y | 点赞ID: | |
| 2 | user_id | int | 10 | 0 | N | N | 0 | 点赞人: |
| 3 | create_time | timestamp | 19 | 0 | N | N | CURRENT_TIMESTAMP | 创建时间: |
| 4 | update_time | timestamp | 19 | 0 | N | N | CURRENT_TIMESTAMP | 更新时间: |
| 5 | source_table | varchar | 255 | 0 | Y | N | 来源表: | |
| 6 | source_field | varchar | 255 | 0 | Y | N | 来源字段: | |
| 7 | source_id | int | 10 | 0 | N | N | 0 | 来源ID: |
| 编号 | 名称 | 数据类型 | 长度 | 小数位 | 允许空值 | 主键 | 默认值 | 说明 |
| 1 | missing_item_reminder_id | int | 10 | 0 | N | Y | 缺项提醒ID | |
| 2 | student_users | int | 10 | 0 | Y | N | 0 | 学生用户 |
| 3 | student_name | varchar | 64 | 0 | Y | N | 学生姓名 | |
| 4 | student_id | varchar | 64 | 0 | Y | N | 学生学号 | |
| 5 | class_name | varchar | 64 | 0 | Y | N | 班级名称 | |
| 6 | activity_score | int | 10 | 0 | Y | N | 0 | 活动得分 |
| 7 | practice_score | int | 10 | 0 | Y | N | 0 | 实践得分 |
| 8 | sports_score | int | 10 | 0 | Y | N | 0 | 体育得分 |
| 9 | missing_item_reminder | text | 65535 | 0 | Y | N | 缺项提醒 | |
| 10 | create_time | datetime | 19 | 0 | N | N | CURRENT_TIMESTAMP | 创建时间 |
| 11 | update_time | timestamp | 19 | 0 | N | N | CURRENT_TIMESTAMP | 更新时间 |
| 编号 | 名称 | 数据类型 | 长度 | 小数位 | 允许空值 | 主键 | 默认值 | 说明 |
| 1 | notice_id | mediumint | 8 | 0 | N | Y | 公告id: | |
| 2 | title | varchar | 125 | 0 | N | N | 标题: | |
| 3 | content | longtext | 2147483647 | 0 | Y | N | 正文: | |
| 4 | create_time | timestamp | 19 | 0 | N | N | CURRENT_TIMESTAMP | 创建时间: |
| 5 | update_time | timestamp | 19 | 0 | N | N | CURRENT_TIMESTAMP | 更新时间: |
| 编号 | 名称 | 数据类型 | 长度 | 小数位 | 允许空值 | 主键 | 默认值 | 说明 |
| 1 | practical_innovation_id | int | 10 | 0 | N | Y | 实践创新ID | |
| 2 | practical_activity | varchar | 64 | 0 | Y | N | 实践活动 | |
| 3 | activity_number | varchar | 64 | 0 | Y | N | 活动编号 | |
| 4 | event_date | date | 10 | 0 | Y | N | 活动日期 | |
| 5 | fields_of_operation | varchar | 64 | 0 | Y | N | 活动地区 | |
| 6 | detailed_address | varchar | 64 | 0 | Y | N | 详细地址 | |
| 7 | event_cover | varchar | 255 | 0 | Y | N | 活动封面 | |
| 8 | event_details | text | 65535 | 0 | Y | N | 活动详情 | |
| 9 | hits | int | 10 | 0 | N | N | 0 | 点击数 |
| 10 | praise_len | int | 10 | 0 | N | N | 0 | 点赞数 |
| 11 | create_time | datetime | 19 | 0 | N | N | CURRENT_TIMESTAMP | 创建时间 |
| 12 | update_time | timestamp | 19 | 0 | N | N | CURRENT_TIMESTAMP | 更新时间 |
| 编号 | 名称 | 数据类型 | 长度 | 小数位 | 允许空值 | 主键 | 默认值 | 说明 |
| 1 | practice_registration_id | int | 10 | 0 | N | Y | 实践报名ID | |
| 2 | practical_activity | varchar | 64 | 0 | Y | N | 实践活动 | |
| 3 | event_date | date | 10 | 0 | Y | N | 活动日期 | |
| 4 | fields_of_operation | varchar | 64 | 0 | Y | N | 活动地区 | |
| 5 | detailed_address | varchar | 64 | 0 | Y | N | 详细地址 | |
| 6 | registered_students | int | 10 | 0 | Y | N | 0 | 报名学生 |
| 7 | student_name | varchar | 64 | 0 | Y | N | 学生姓名 | |
| 8 | student_id | varchar | 64 | 0 | Y | N | 学生学号 | |
| 9 | class_name | varchar | 64 | 0 | Y | N | 班级名称 | |
| 10 | examine_state | varchar | 16 | 0 | N | N | 未审核 | 审核状态 |
| 11 | create_time | datetime | 19 | 0 | N | N | CURRENT_TIMESTAMP | 创建时间 |
| 12 | update_time | timestamp | 19 | 0 | N | N | CURRENT_TIMESTAMP | 更新时间 |
| 编号 | 名称 | 数据类型 | 长度 | 小数位 | 允许空值 | 主键 | 默认值 | 说明 |
| 1 | praise_id | int | 10 | 0 | N | Y | 点赞ID: | |
| 2 | user_id | int | 10 | 0 | N | N | 0 | 点赞人: |
| 3 | create_time | timestamp | 19 | 0 | N | N | CURRENT_TIMESTAMP | 创建时间: |
| 4 | update_time | timestamp | 19 | 0 | N | N | CURRENT_TIMESTAMP | 更新时间: |
| 5 | source_table | varchar | 255 | 0 | Y | N | 来源表: | |
| 6 | source_field | varchar | 255 | 0 | Y | N | 来源字段: | |
| 7 | source_id | int | 10 | 0 | N | N | 0 | 来源ID: |
| 8 | status | bit | 1 | 0 | N | N | 1 | 点赞状态:1为点赞,0已取消 |
| 编号 | 名称 | 数据类型 | 长度 | 小数位 | 允许空值 | 主键 | 默认值 | 说明 |
| 1 | sensitive_vocabulary_id | int | 10 | 0 | N | Y | 敏感词汇ID | |
| 2 | sensitive_vocabulary | varchar | 64 | 0 | Y | N | 敏感词汇 | |
| 3 | create_time | datetime | 19 | 0 | N | N | CURRENT_TIMESTAMP | 创建时间 |
| 4 | update_time | timestamp | 19 | 0 | N | N | CURRENT_TIMESTAMP | 更新时间 |
| 编号 | 名称 | 数据类型 | 长度 | 小数位 | 允许空值 | 主键 | 默认值 | 说明 |
| 1 | slides_id | int | 10 | 0 | N | Y | 轮播图ID: | |
| 2 | title | varchar | 64 | 0 | Y | N | 标题: | |
| 3 | content | varchar | 255 | 0 | Y | N | 内容: | |
| 4 | url | varchar | 255 | 0 | Y | N | 链接: | |
| 5 | img | varchar | 255 | 0 | Y | N | 轮播图: | |
| 6 | hits | int | 10 | 0 | N | N | 0 | 点击量: |
| 7 | create_time | timestamp | 19 | 0 | N | N | CURRENT_TIMESTAMP | 创建时间: |
| 8 | update_time | timestamp | 19 | 0 | N | N | CURRENT_TIMESTAMP | 更新时间: |
| 编号 | 名称 | 数据类型 | 长度 | 小数位 | 允许空值 | 主键 | 默认值 | 说明 |
| 1 | sports_id | int | 10 | 0 | N | Y | 体育运动ID | |
| 2 | sports_activities | varchar | 64 | 0 | Y | N | 体育活动 | |
| 3 | activity_number | varchar | 64 | 0 | Y | N | 活动编号 | |
| 4 | event_date | date | 10 | 0 | Y | N | 活动日期 | |
| 5 | fields_of_operation | varchar | 64 | 0 | Y | N | 活动地区 | |
| 6 | detailed_address | varchar | 64 | 0 | Y | N | 详细地址 | |
| 7 | event_cover | varchar | 255 | 0 | Y | N | 活动封面 | |
| 8 | event_details | text | 65535 | 0 | Y | N | 活动详情 | |
| 9 | hits | int | 10 | 0 | N | N | 0 | 点击数 |
| 10 | praise_len | int | 10 | 0 | N | N | 0 | 点赞数 |
| 11 | create_time | datetime | 19 | 0 | N | N | CURRENT_TIMESTAMP | 创建时间 |
| 12 | update_time | timestamp | 19 | 0 | N | N | CURRENT_TIMESTAMP | 更新时间 |
| 编号 | 名称 | 数据类型 | 长度 | 小数位 | 允许空值 | 主键 | 默认值 | 说明 |
| 1 | sports_registration_id | int | 10 | 0 | N | Y | 体育报名ID | |
| 2 | sports_activities | varchar | 64 | 0 | Y | N | 体育活动 | |
| 3 | event_date | date | 10 | 0 | Y | N | 活动日期 | |
| 4 | fields_of_operation | varchar | 64 | 0 | Y | N | 活动地区 | |
| 5 | detailed_address | varchar | 64 | 0 | Y | N | 详细地址 | |
| 6 | registered_students | int | 10 | 0 | Y | N | 0 | 报名学生 |
| 7 | student_name | varchar | 64 | 0 | Y | N | 学生姓名 | |
| 8 | student_id | varchar | 64 | 0 | Y | N | 学生学号 | |
| 9 | class_name | varchar | 64 | 0 | Y | N | 班级名称 | |
| 10 | create_time | datetime | 19 | 0 | N | N | CURRENT_TIMESTAMP | 创建时间 |
| 11 | update_time | timestamp | 19 | 0 | N | N | CURRENT_TIMESTAMP | 更新时间 |
| 编号 | 名称 | 数据类型 | 长度 | 小数位 | 允许空值 | 主键 | 默认值 | 说明 |
| 1 | student_application_id | int | 10 | 0 | N | Y | 学生申请ID | |
| 2 | student_users | int | 10 | 0 | Y | N | 0 | 学生用户 |
| 3 | student_name | varchar | 64 | 0 | Y | N | 学生姓名 | |
| 4 | student_id | varchar | 64 | 0 | Y | N | 学生学号 | |
| 5 | class_name | varchar | 64 | 0 | Y | N | 班级名称 | |
| 6 | activity_score | int | 10 | 0 | Y | N | 0 | 活动得分 |
| 7 | practice_score | int | 10 | 0 | Y | N | 0 | 实践得分 |
| 8 | sports_score | int | 10 | 0 | Y | N | 0 | 体育得分 |
| 9 | application_information | text | 65535 | 0 | Y | N | 申请信息 | |
| 10 | examine_state | varchar | 16 | 0 | N | N | 未审核 | 审核状态 |
| 11 | examine_reply | varchar | 16 | 0 | Y | N | 审核回复 | |
| 12 | create_time | datetime | 19 | 0 | N | N | CURRENT_TIMESTAMP | 创建时间 |
| 13 | update_time | timestamp | 19 | 0 | N | N | CURRENT_TIMESTAMP | 更新时间 |
| 编号 | 名称 | 数据类型 | 长度 | 小数位 | 允许空值 | 主键 | 默认值 | 说明 |
| 1 | student_users_id | int | 10 | 0 | N | Y | 学生用户ID | |
| 2 | student_name | varchar | 64 | 0 | Y | N | 学生姓名 | |
| 3 | student_gender | varchar | 64 | 0 | Y | N | 学生性别 | |
| 4 | student_id | varchar | 64 | 0 | N | N | 学生学号 | |
| 5 | class_name | varchar | 64 | 0 | Y | N | 班级名称 | |
| 6 | activity_score | int | 10 | 0 | Y | N | 0 | 活动得分 |
| 7 | practice_score | int | 10 | 0 | Y | N | 0 | 实践得分 |
| 8 | sports_score | int | 10 | 0 | Y | N | 0 | 体育得分 |
| 9 | examine_state | varchar | 16 | 0 | N | N | 已通过 | 审核状态 |
| 10 | user_id | int | 10 | 0 | N | N | 0 | 用户ID |
| 11 | create_time | datetime | 19 | 0 | N | N | CURRENT_TIMESTAMP | 创建时间 |
| 12 | update_time | timestamp | 19 | 0 | N | N | CURRENT_TIMESTAMP | 更新时间 |
| 编号 | 名称 | 数据类型 | 长度 | 小数位 | 允许空值 | 主键 | 默认值 | 说明 |
| 1 | teacher_users_id | int | 10 | 0 | N | Y | 教师用户ID | |
| 2 | teachers_name | varchar | 64 | 0 | Y | N | 教师姓名 | |
| 3 | teacher_gender | varchar | 64 | 0 | Y | N | 教师性别 | |
| 4 | examine_state | varchar | 16 | 0 | N | N | 已通过 | 审核状态 |
| 5 | user_id | int | 10 | 0 | N | N | 0 | 用户ID |
| 6 | create_time | datetime | 19 | 0 | N | N | CURRENT_TIMESTAMP | 创建时间 |
| 7 | update_time | timestamp | 19 | 0 | N | N | CURRENT_TIMESTAMP | 更新时间 |
| 编号 | 名称 | 数据类型 | 长度 | 小数位 | 允许空值 | 主键 | 默认值 | 说明 |
| 1 | upload_id | int | 10 | 0 | N | Y | 上传ID | |
| 2 | name | varchar | 64 | 0 | Y | N | 文件名 | |
| 3 | path | varchar | 255 | 0 | Y | N | 访问路径 | |
| 4 | file | varchar | 255 | 0 | Y | N | 文件路径 | |
| 5 | display | varchar | 255 | 0 | Y | N | 显示顺序 | |
| 6 | father_id | int | 10 | 0 | Y | N | 0 | 父级ID |
| 7 | dir | varchar | 255 | 0 | Y | N | 文件夹 | |
| 8 | type | varchar | 32 | 0 | Y | N | 文件类型 |
| 编号 | 名称 | 数据类型 | 长度 | 小数位 | 允许空值 | 主键 | 默认值 | 说明 |
| 1 | user_id | mediumint | 8 | 0 | N | Y | 用户ID:[0,8388607]用户获取其他与用户相关的数据 | |
| 2 | state | smallint | 5 | 0 | N | N | 1 | 账户状态:[0,10](1可用|2异常|3已冻结|4已注销) |
| 3 | user_group | varchar | 32 | 0 | Y | N | 所在用户组:[0,32767]决定用户身份和权限 | |
| 4 | login_time | timestamp | 19 | 0 | N | N | CURRENT_TIMESTAMP | 上次登录时间: |
| 5 | phone | varchar | 11 | 0 | Y | N | 手机号码:[0,11]用户的手机号码,用于找回密码时或登录时 | |
| 6 | phone_state | smallint | 5 | 0 | N | N | 0 | 手机认证:[0,1](0未认证|1审核中|2已认证) |
| 7 | username | varchar | 16 | 0 | N | N | 用户名:[0,16]用户登录时所用的账户名称 | |
| 8 | nickname | varchar | 16 | 0 | Y | N | 昵称:[0,16] | |
| 9 | password | varchar | 64 | 0 | N | N | 密码:[0,32]用户登录所需的密码,由6-16位数字或英文组成 | |
| 10 | | varchar | 64 | 0 | Y | N | 邮箱:[0,64]用户的邮箱,用于找回密码时或登录时 | |
| 11 | email_state | smallint | 5 | 0 | N | N | 0 | 邮箱认证:[0,1](0未认证|1审核中|2已认证) |
| 12 | avatar | varchar | 255 | 0 | Y | N | 头像地址:[0,255] | |
| 13 | open_id | varchar | 255 | 0 | Y | N | 针对获取用户信息字段 | |
| 14 | create_time | timestamp | 19 | 0 | N | N | CURRENT_TIMESTAMP | 创建时间: |
| 15 | vip_level | varchar | 255 | 0 | Y | N | 会员等级 | |
| 16 | vip_discount | double | 11 | 2 | Y | N | 0.00 | 会员折扣 |
| 编号 | 名称 | 数据类型 | 长度 | 小数位 | 允许空值 | 主键 | 默认值 | 说明 |
| 1 | group_id | mediumint | 8 | 0 | N | Y | 用户组ID:[0,8388607] | |
| 2 | display | smallint | 5 | 0 | N | N | 100 | 显示顺序:[0,1000] |
| 3 | name | varchar | 16 | 0 | N | N | 名称:[0,16] | |
| 4 | description | varchar | 255 | 0 | Y | N | 描述:[0,255]描述该用户组的特点或权限范围 | |
| 5 | source_table | varchar | 255 | 0 | Y | N | 来源表: | |
| 6 | source_field | varchar | 255 | 0 | Y | N | 来源字段: | |
| 7 | source_id | int | 10 | 0 | N | N | 0 | 来源ID: |
| 8 | register | smallint | 5 | 0 | Y | N | 0 | 注册位置: |
| 9 | create_time | timestamp | 19 | 0 | N | N | CURRENT_TIMESTAMP | 创建时间: |
| 10 | update_time | timestamp | 19 | 0 | N | N | CURRENT_TIMESTAMP | 更新时间: |
整个基于SpringBoot和Vue框架的学生德育成绩管理系统的需求分析主要对系统总体架构以及功能模块的设计,通过建立E-R模型和数据库逻辑系统设计完成了数据库系统设计。
4系统关键模块设计与实现
基于SpringBoot和Vue框架的学生德育成绩管理系统的详细设计与实现主要是根据前面的需求分析和总体设计来设计页面并实现业务逻辑。主要从界面实现、业务逻辑实现这两部分进行介绍。
4.1学生用户功能模块
4.1.1 首页界面
当进入基于SpringBoot和Vue框架的学生德育成绩管理系统的时候,首先映入眼帘的是系统的导航栏,其主界面展示如下图4-1所示。

图4-1 首页界面图
4.1.2 用户登录界面
基于SpringBoot和Vue框架的学生德育成绩管理系统中的注册后的用户是可以通过自己的账户名和密码进行登录的,当用户输入完整的自己的账户名和密码信息并点击“登录”按钮后,将会首先验证输入的有没有空数据,再次验证输入的账户名+密码和数据库中当前保存的用户信息是否一致,只有在一致后将会登录成功并自动跳转到基于SpringBoot和Vue框架的学生德育成绩管理系统的首页中;否则将会提示相应错误信息,用户登录界面如下图4-2所示。

图4-2用户登录界面图
4.1.3 校园活动界面
当用户点击“校园活动”后,可以浏览系统发布的所有校园活动信息,在详情页面可以进行报名、点赞、收藏、评论等操作,用户点击“报名”即可进入活动报名页面,填写相关信息后点击提交即可完成报名,界面如下图4-3所示。

图4-3员工培训界面图

图4-4活动报名界面图
4.1.4 实践创新界面
当用户点击“实践创新”后,可以浏览系统发布的所有实践创新信息,在详情页面可以进行报名、点赞、收藏、评论等操作,用户点击“报名”即可进入活动报名页面,填写相关信息后点击提交即可完成报名,页面如图4-5所示。

图4-5 实践创新详情界面图

图4-6 实践创新报名界面图
4.1.5 体育活动界面
当用户点击“体育活动”后,可以浏览系统发布的所有体育活动信息,在详情页面可以进行报名、点赞、收藏、评论等操作,用户点击“报名”即可进入活动报名页面,填写相关信息后点击提交即可完成报名,界面如下图所示。

图4-7体育活动详情界面图

图4-8体育活动报名界面图
当学生用户点击“个人中心”后,学生可以在个人中心查看自己的活动报名、实践报名、体育报名等信息,并进行缺项提醒和收藏,界面如下图所示。

图4-9请假申请界面图
当教师用户点击“活动报名管理”按钮后会进入活动报名列表,教师用户可以查看学生的活动报名信息,并进行审核、删除等操作,页面如下图所示。

图4-10 活动报名管理界面图
当教师用户点击“实践报名管理”按钮后会进入实践报名列表,教师可以查看学生的实践报名信息,并进行审核、删除等操作,界面如下图4-11所示。

图4-11 实践报名管理界面图
当教师用户点击“体育报名管理”按钮后会进入体育报名列表,教师可以查看学生的体育报名信息,并进行审核、删除等操作,界面如下图4-12所示。

图4-12 体育报名管理界面图
4.3管理员功能模块
4.3.1 系统用户管理界面
基于SpringBoot和Vue框架的学生德育成绩管理系统中的管理人员是可以对注册的学生用户、教师用户进行管理的,也可以对管理员进行管控。界面如下图4-13所示。

图4-13学生用户管理界面图
4.3.2 系统管理界面
管理员点击“系统管理”这一菜单会显示轮播图这一个子菜单,管理员可以对前台展示的轮播图进行设置,界面如下图4-14所示。

图4-14系统管理界面图
4.3.3 缺勤提醒管理界面
管理员点击“缺勤提醒管理”菜单,可以添加、查看学生的缺项提醒信息。界面如下图所示。

图4-15缺勤提醒管理界面图
4.3.4 班级信息管理界面
管理员点击“班级信息管理”菜单,管理员可以查看班级信息,并进行编辑、删除等操作,界面如下图所示。

图4-16班级信息管理界面图
5系统测试
系统开发到了最后一个阶段那就是系统测试,系统测试对软件的开发其实是非常有必要的。因为没什么系统一经开发出来就可能会尽善尽美,再厉害的系统开发工程师也会在系统开发的时候出现纰漏,系统测试能够较好的改正一些bug,为后期系统的维护性提供很好的支持。通过系统测试,开发人员也可以建立自己对系统的信心,为后期的系统版本的跟新提供支持。
5.2 系统测试用例
系统测试包括:用户登录功能测试、校园活动信息展示功能测试、校园活动信息添加、校园活动信息搜索、密码修改功能测试,如表5-1、5-2、5-3、5-4、5-5所示:
表5-1 用户登录功能测试表
| 用例名称 | 用户登录系统 |
| 目的 | 测试用户通过正确的用户名和密码可否登录功能 |
| 前提 | 未登录的情况下 |
| 测试流程 | 1) 进入登录页面 2) 输入正确的用户名和密码 |
| 预期结果 | 用户名和密码正确的时候,跳转到登录成功界面,反之则显示错误信息,提示重新输入 |
| 实际结果 | 实际结果与预期结果一致 |
校园活动信息查看功能测试:
表5-2校园活动信息查看功能测试表
| 用例名称 | 校园活动信息查看 |
| 目的 | 测试校园活动信息查看功能 |
| 前提 | 用户登录 |
| 测试流程 | 点击校园活动信息列表 |
| 预期结果 | 可以查看到所有校园活动信息 |
| 实际结果 | 实际结果与预期结果一致 |
管理员添加校园活动信息界面测试:
表5-3 管理员添加校园活动信息界面测试表
| 用例名称 | 校园活动信息添加测试用例 |
| 目的 | 测试校园活动信息添加功能 |
| 前提 | 管理员正常登录情况下 |
| 测试流程 | 1)管理员点击校园活动管理,然后点击校园活动添加,点击添加后并填写信息。 2)点击进行提交。 |
| 预期结果 | 提交以后,页面首页会显示新的校园活动信息 |
| 实际结果 | 实际结果与预期结果一致 |
校园活动信息搜索功能测试:
表5-4校园活动信息搜索功能测试表
| 用例名称 | 校园活动信息搜索测试 |
| 目的 | 测试校园活动信息搜索功能 |
| 前提 | 无 |
| 测试流程 | 1)在搜索框填入搜索关键字。 2)点击搜索按钮。 |
| 预期结果 | 页面显示包含有搜索关键字的校园活动信息 |
| 实际结果 | 实际结果与预期结果一致 |
密码修改功能测试:
表5-5 密码修改功能测试表
| 用例名称 | 密码修改测试用例 |
| 目的 | 测试管理员密码修改功能 |
| 前提 | 管理员用户正常登录情况下 |
| 测试流程 | 1)管理员密码修改并完成填写。 2)点击进行提交。 |
| 预期结果 | 使用新的密码可以登录 |
| 实际结果 | 实际结果与预期结果一致 |
5.3 系统测试结果
通过编写基于SpringBoot和Vue框架的学生德育成绩管理系统的测试用例,已经检测完毕用户登录模块、校园活动信息查看模块、校园活动信息添加模块、校园活动信息搜索模块、密码修改功能测试,通过这5大模块为基于SpringBoot和Vue框架的学生德育成绩管理系统的后期推广运营提供了强力的技术支撑。
结论
至此,基于SpringBoot和Vue框架的学生德育成绩管理系统已经结束,在开发前做了许多的准备,在本系统的设计和开发过程中阅览和学习了许多文献资料,从中我也收获了很多宝贵的方法和设计思路,对系统的开发也起到了很重要的作用,系统的开发技术选用的都是自己比较熟悉的,比如VUE、JAVA语言、MYSQL,这些技术都是在以前的学习中学到了,其中许多的设计思路和方法都是在以前不断地学习中摸索出来的经验,其实对于我们来说工作量还是比较大的,但是正是由于之前的积累与准备,才能顺利的完成这个项目,由此看来,积累经验跟做好准备是十分重要的事情。
当然在该系统的设计与实现的过程中也离不开老师以及同学们的帮助,正是因为他们的指导与帮助,我才能够成功的在预期内完成了这个系统。同时在这个过程当中我也收获了很多东西,此系统也有需要改进的地方,但是由于专业知识的浅薄,并不能做到十分完美,希望以后有机会可以让其真正的投入到使用之中。
参考文献
[1]银莉,杜啸楠.基于SpringBoot和Vue的校园积分系统的设计与实现[J].集成电路应用,2023,40(07):414-415.DOI:10.19339/j.issn.1674-2583.2023.07.187.
[2]李文杰.基于SpringBoot与Vue框架的公益性教育咨询平台系统研发[D].山东大学,2023.DOI:10.27272/d.cnki.gshdu.2023.006190.
[3]王以伍,舒晖.基于SpringBoot+Vue前后端分离的高校实验室预约管理系统的设计与实现[J].现代计算机,2023,29(01):114-117.
[4]银莉,杜啸楠.基于SpringBoot和Vue的社区服务平台设计与实现[J].电子技术,2022,51(12):182-183.
[5]刘冰,贾子彦,孙华林.基于Vue.js的高校档案管理系统[J].软件,2022,43(09):70-73.
[6]施展,朱彦.基于Vue与SpringBoot框架的学生成绩分析和弱项辅助系统设计[J].信息技术与信息化,2022,(08):127-131.
[7]陈新府豪.基于SpringBoot和Vue框架的创新方法推理系统的设计与实现[D].浙江理工大学,2022.DOI:10.27786/d.cnki.gzjlg.2022.000649.
[8]熊柏祥.基于Springboot和Vue框架的考试资源服务平台的设计与实现[J].信息与电脑(理论版),2022,34(01):97-99+103.
[9]Hongyan W .Construction of Online Teaching System Based on SpringBoot Framework for Normal University Students’ Informatization Teaching Ability Training[C]//[出版者不详],2022:
[10]单树倩,任佳勋.基于SpringBoot和Vue框架的数据库原理网站设计与实现[J].电脑知识与技术,2021,17(30):40-41+50.DOI:10.14004/j.cnki.ckt.2021.2868.
[11]向福川,方玉,刘浪等.基于SpringBoot+Vue框架的协同育才系统设计与开发[J].现代信息科技,2021,5(14):5-7+12.DOI:10.19850/j.cnki.2096-4706.2021.14.002.
[12]Cheng F .Talent Recruitment Management System for Small and Micro Enterprises Based on Springboot Framework[J].Advances in Educational Technology and Psychology,2021,5(2):
[13]陶琳.基于Spring Boot和Vue框架的高校实验室耗材管理系统的分析与设计[J].电脑知识与技术,2021,17(13):83-85.DOI:10.14004/j.cnki.ckt.2021.1356.
[14]邱璐璐,陈俊仁.基于SpringBoot和Vue框架的高校代领系统设计与实现[J].信息技术与信息化,2021,(04):25-27.
[15]Chen G ,Xu J .Design and implementation of efficient Learning platform based on SpringBoot Framework[J].Journal of Electronics and Information Science,2020,6(1):
[16]江志华.学生成绩管理系统的设计与实现[J].信息与电脑(理论版),2020,32(10):79-81.
[17]叶济凡.基于SpringBoot与Vue框架的中文社科论文分析系统的设计与实现[D].南京大学,2020.DOI:10.27235/d.cnki.gnjiu.2020.001733.
[18]林跃,宋爽,王雯宁.基于SSH+MySQL的学生成绩管理系统研究[J].南方农机,2020,51(09):234.
[19]时义斌.高校学生信息管理系统的设计与实现[J].数码世界,2020,(02):205.
[20]郭玉芝,周太宇.基于SSM框架的高校学生平时成绩管理系统的设计与实现[J].现代信息科技,2019,3(23):17-19.DOI:10.19850/j.cnki.2096-4706.2019.23.006.
致 谢
转眼间,大学生用户活便已经接近尾声,人面对着离别与结束,总是充满着不舍与茫然,我亦如此,仍记得那年秋天,我迫不及待的提前一天到了学校,面对学校巍峨的大门,我心里充满了期待:这里,就是我新生活的起点吗?那天,阳光明媚,学校的欢迎仪式很热烈,我面对着一个个对着我微笑的同学,仿佛一缕缕阳光透过胸口照进了我心里,同时,在那天我认识可爱的室友,我们携手共同度过了这难忘的两年。如今,我望着这篇论文的致谢,不禁又要问自己:现在,我们就要说再见了吗?
感慨莫名,不知所言。遥想当初刚来学校的时候,心里总是想着工科学校会过于板正,会缺乏一些柔情,当时心里甚至有一点点排斥,但是随着我对学校的慢慢认识与了解,我才认识到了她的美丽,她的柔情,并且慢慢的喜欢上了这个校园,但是时间太快了,快到我还没有好好体会她的美丽便要离开了,但是她带给我的回忆,永远不会离开我,也许真正离开那天我的眼里会满含泪水,我不是因为难过,我只是想将她的样子映在我的泪水里,刻在我的心里。最后,感谢我的老师们,是你们教授了我们知识与做人的道理;感谢我的室友们,是你们陪伴了我如此之久;感谢每位关心与支持我的人。
少年,追风赶月莫停留,平荒尽处是春山。
请关注点赞+私信博主,免费领取项目源码
3253

被折叠的 条评论
为什么被折叠?



