目录
摘要
随着教育行业的不断发展,越来越多的学生选择通过获取职业技能证书来提高自己的就业竞争力。为了更好地管理这些证书,开发一个高效、稳定、易用的证书管理系统变得尤为重要。基于Spring Boot的1+X证书管理系统,正是为了满足这一需求而诞生的。
本系统的设计主要围绕考证功能展开,具体包括以下几个模块:科目专业管理、报名信息管理、考试成绩管理、专业证书管理、系统管理(轮播图管理)、公告消息管理、资源管理(新闻资讯、资讯分类)模块。
在系统实现方面,我们采用了Spring Boot框架进行开发。Spring Boot框架具有快速构建Spring应用程序的能力,可以大大提高开发效率。同时,我们还使用了MyBatis框架进行数据持久层的开发,使得数据的存储和访问更加高效。
为了确保系统的稳定性和可靠性,我们对系统进行了全面的测试。测试结果表明,本系统能够满足用户的需求,具有较高的可用性和稳定性。同时,我们还对系统的性能进行了评估,结果表明本系统具有较好的性能表现。
关键词:SpringBoot框架;证书管理;系统设计
Abstract
With the continuous development of the education industry, more and more students choose to improve their employment competitiveness by obtaining vocational skills certificates. In order to better manage these certificates, it has become particularly important to develop an efficient, stable, and user-friendly certificate management system. The 1+X certificate management system based on Spring Boot was born to meet this requirement.
The design of this system mainly revolves around the examination function, including the following modules: subject and major management, registration information management, exam score management, professional certificate management, system management (carousel management), announcement message management, and resource management (news and information classification) modules.
In terms of system implementation, we adopted the Spring Boot framework for development. The Spring Boot framework has the ability to quickly build Spring applications, which can greatly improve development efficiency. At the same time, we also used the MyBatis framework for the development of the data persistence layer, making data storage and access more efficient.
To ensure the stability and reliability of the system, we conducted comprehensive testing. The test results show that this system can meet the needs of users and has high availability and stability. At the same time, we also evaluated the performance of the system, and the results showed that the system has good performance.
Keywords: SpringBoot framework; Certificate management; system design
1 绪论
1.1 选题背景与意义
随着教育的不断发展和改革,1+X证书制度在职业教育中越来越受到重视。这一制度旨在提高学生的职业技能,增强其就业竞争力,为学生提供更多的职业发展机会。然而,随着证书制度的推广和实施,证书的管理问题也日益凸显出来。传统的管理方式已经无法满足当前的需求,因此需要一个高效、稳定、易用的证书管理系统来支持证书的申请、审核、颁发以及相关科目的专业管理。
基于Spring Boot的1+X证书管理系统正是基于这样的背景而设计的。该系统的设计与实现具有重要的意义:
首先,该系统的设计与实现可以提高证书管理的效率。通过自动化处理证书的相关业务,可以大大减少人工操作,避免人为错误,提高管理效率。这不仅可以为学生和管理员带来便利,也可以为学校和机构节省时间和资源。
其次,该系统的设计与实现可以增强数据的安全性和完整性。系统采用先进的数据加密和存储技术,确保用户数据的安全性和完整性。同时,系统能够有效地防止数据泄露和非法访问,保障用户信息的安全。这可以保护学生的隐私和权益,也可以维护学校的声誉和利益。
最后,该系统的设计与实现可以提升整体的服务质量。通过在线申请、查询、更新证书信息等功能,学生可以方便地管理自己的证书。管理员也可以高效地进行证书审核、颁发等操作,提高管理效率和服务质量。这可以为学生和管理员提供更好的服务体验,提升整体的服务水平。
综上所述,基于Spring Boot的1+X证书管理系统的设计与实现具有重要的意义和价值。它可以为证书管理提供全面的解决方案,满足学生和管理员的需求,提高管理效率和服务质量。同时,该系统的设计与实现也可以为职业教育的发展提供有力的支持,推动1+X证书制度的进一步推广和实施。
在国内,随着1+X证书制度的推广,越来越多的学者和企业开始关注证书管理系统的研究与开发。目前,国内对于1+X证书管理系统的研究主要集中在系统的功能模块、数据库设计、用户界面设计等方面。同时,国内的一些教育机构和企业也开始尝试开发自己的证书管理系统,以满足日益增长的管理需求。
在国外,证书管理系统的发展相对较为成熟。一些知名的教育机构和企业已经开发出了自己的证书管理系统,用于证书的申请、审核、颁发以及相关科目的专业管理。同时,随着云计算和大数据技术的不断发展,越来越多的机构开始将证书管理系统与云计算和大数据技术相结合,以提高系统的处理能力和数据分析能力。
综上所述,基于Spring Boot的1+X证书管理系统的设计与实现已经成为国内外研究的热点之一。在国内,随着1+X证书制度的推广和实施,对于证书管理系统的需求越来越大,未来研究和发展方向将主要集中在系统的智能化、自动化、安全性和可扩展性等方面。在国外,证书管理系统的发展已经相对较为成熟,未来将更加注重系统的数据处理和分析能力,以满足用户更加复杂和多样化的需求。
论文将分层次经行编排,除去论文摘要致谢文献参考部分,正文部分还会对系统需求做出分析,以及阐述大体的设计和实现的功能,最后罗列部分调测记录,论文主要架构如下:
第一章:引言。第一章主要介绍了课题研究的背景和意义,系统开发的国内外研究现状和本文的研究内容与主要工作。
第二章:系统需求分析。主要从系统的用户、功能等方面进行需求分析。
第三章:系统设计。主要对系统框架、系统功能模块、数据库进行功能设计。
第四章:系统实现。主要介绍了系统框架搭建、系统界面的实现。
第五章:系统测试。主要对系统的部分界面进行测试并对主要功能进行测试
2系统分析
系统分析是开发一个项目的先决条件,通过系统分析可以很好的了解系统的主体用户的基本需求情况,同时这也是项目的开发的原因。进而对系统开发进行可行性分析,通常包括技术可行性、经济可行性等,可行性分析同时也是从项目整体角度进行的分析。然后就是对项目的具体需求进行分析,分析的手段一般都是通过用户的用例图来实现。接下来会进行详细的介绍。
2.1 可行性分析
经济可行性在此仅代表系统的运维成本,开发成本不在此考虑。
目前该模式下的相关系统的数量日益增多,信息管理系统的平民化、普及化使用户人数呈上升趋势,当用户人数庞大了,运维成本可以由广告费进行填补,包括开发成本。
所以经济可行性没有问题。
(2)操作可行性:
此次项目设计参考了几个该模式下系统的开发案例,对他们的操作界面分析,将众多案例结合在一起,突出以人为本简化操作,所以具有基本计算机知识的人都会操作本项目。
因此操作可行性也没有问题。
(3)技术可行性:
技术可行性指的是对于搭建框架的可行性,以及有更优秀的技术出现时系统的技术更新换代的纳新性如何,开发时间成本费用比如何。
现有的JAVA语言能够迎合所有系统的搭建。开发这个1+X证书管理系统的时候我采用了JAVA+SpringBoot用以运行整体程序。
综上所述技术可行性也没有问题。
2.2.1系统开发流程
基于springboot的1+X证书管理系统开发时,首先进行需求分析,进而对系统进行总体的设计规划,设计系统功能模块,数据库的选择等,本系统的开发流程如图2-1所示。

图2-1系统开发流程图
2.2.2 用户登录流程
为了保证系统的安全性,要使用本系统对系统信息进行管理,必须先登陆到系统中。如图2-2所示。

图2-2 登录流程图
2.2.3 系统操作流程
用户打开并进入系统后,会先显示登录界面,输入正确的用户名和密码,系统自动检测信息,若信息无误,则用户会进入系统功能界面,进行操作,否则会提示错误无法登录,操作流程如图2-3所示。

图2-3 系统操作流程图
2.2.4 添加信息流程
管理员可以对科目专业等进行信息的添加,用户可以对自己权限内的信息进行添加,输入信息后,系统会自行验证输入的信息和数据,若信息正确,会将其添加到数据库内,若信息有误,则会提示重新输入信息,添加信息流程如图2-4所示。

图2-4 添加信息流程图
2.2.5 修改信息流程
管理员可以对科目专业、通知公告等进行的修改,用户可以对自己权限内的信息进行修改,首先进入修改信息界面,输入修改信息数据,系统进行数据的判断验证,修改信息合法则修改成功,信息更新至数据库,信息不合法则修改失败,重新输入。修改信息流程图如图2-5所示。

图2-5 修改信息流程图
2.2.6 删除信息流程
管理员可以对科目专业、通知公告等进行信息的删除,对要删除的信息进行选中后,点击删除按钮,系统会询问是否确定,若点击确定,则系统会删除掉选中的信息,并在数据库内对信息进行删除,删除信息流程图如图2-6所示。

图2-6 删除信息流程图
2.3 系统功能分析
按照基于springboot的1+X证书管理系统的角色,我划分为了学生用户模块、教师用户模块和管理员模块这三大部分。
1.学生用户功能需求分析:
登录注册:学生可以通过手机号、邮箱等方式进行注册,并设置密码。
首页:展示系统的核心信息,包括公告消息、新闻资讯、科目专业等信息。学生可以在首页浏览和搜索感兴趣的内容。
公告消息:发布系统消息、考试通知等,提醒学生关注的重要信息。学生可以查看公告详情,了解考试安排、报名时间等重要信息。
新闻资讯:提供各类新闻资讯,帮助学生了解教育行业的最新动态和趋势。学生可以查看新闻详情,了解新闻内容。
科目专业:展示可报考的科目和专业,学生可以查看科目和专业的详细信息,如考试要求、课程设置等,并可进行报名。
我的账户:学生可以查看和修改自己的个人信息,如昵称、头像、密码等。
个人中心:学生可以查看自己的报名状态、考试成绩和获得的证书等信息。同时,学生还可以对感兴趣的内容进行收藏,方便日后查看。
2.管理员功能需求分析
系统用户:管理员可以管理系统的用户,包括查看用户信息、禁用或删除用户等。管理员可以对学生用户进行管理,包括学生信息的编辑和删除等操作。
科目专业管理:管理员可以添加、编辑或删除科目和专业信息,如添加新的科目和专业、修改现有科目和专业的信息或删除不再需要的科目和专业。此外,管理员还可以设置每个科目和专业的考试要求和课程设置等信息。
报名信息管理:管理员可以查看和审核学生的报名信息,确保学生符合报名条件。对于不符合要求的学生,管理员可以驳回其报名请求,并给出相应的提示或说明。
考试成绩管理:管理员可以查看和导出学生的考试成绩,为学生提供更好的服务体验。
专业证书管理:管理员可以颁发和撤销学生的专业证书,确保证书颁发的准确性和及时性。
系统管理:管理员可以管理系统的各项设置,如轮播图管理、系统配置等。
公告消息管理:管理员可以发布和管理公告消息,包括编辑公告内容、设置发布时间等。
资源管理:管理员可以管理系统的资源文件,如新闻资讯、资讯分类等。可以对资源进行添加、删除、修改等操作,以满足系统的日常维护和管理需求。
3.教师用户功能需求分析
科目专业管理:教师用户可以参与科目和专业的设置与管理,如提出新增科目和专业的建议、参与现有科目和专业信息的更新与维护等。这样可以提高教师在教学过程中的参与感和责任感。
报名信息管理:教师用户可以协助管理员审核学生的报名信息,确保学生符合报名条件。
考试成绩管理:教师用户可以协助管理员查看和导出学生的考试成绩。
专业证书管理:教师用户可以参与专业证书的颁发和管理过程,如审核学生的证书申请等。
基于springboot的1+X证书管理系统的非功能性需求比如系统的安全性怎么样,可靠性怎么样,性能怎么样,可拓展性怎么样等。具体可以表示在如下2-1表格中:
表2-1基于springboot的1+X证书管理系统非功能需求表
| 安全性 | 主要指基于springboot的1+X证书管理系统数据库的安装,数据库的使用和密码的设定必须合乎规范。 |
| 可靠性 | 可靠性是指基于springboot的1+X证书管理系统能够安装用户的指示进行操作,经过测试,可靠性90%以上。 |
| 性能 | 性能是影响基于springboot的1+X证书管理系统占据市场的必要条件,所以性能最好要佳才好。 |
| 可扩展性 | 比如数据库预留多个属性,比如接口的使用等确保了系统的非功能性需求。 |
| 易用性 | 用户只要跟着基于springboot的1+X证书管理系统的页面展示内容进行操作,就可以了。 |
| 可维护性 | 基于springboot的1+X证书管理系统开发的可维护性是非常重要的,经过测试,可维护性没有问题 |
2.4 系统用例分析
通过2.3功能的分析,得出了系统的用例图:
学生用户角色用例如图2-7所示。

图2-7学生用户角色用例图
教师用户角色用例如图2-8所示。

图2-8教师用户角色用例图
管理员是维护整个基于springboot的1+X证书管理系统中所有数据信息的。管理员角色用例如图2-9所示。

图2-9基于springboot的1+X证书管理系统管理员角色用例图
本章主要通过对基于springboot的1+X证书管理系统的可行性分析、流程分析、功能需求分析、系统用例分析,确定整个系统要实现的功能。同时也为系统的代码实现和测试提供了标准。
3 系统总体设计
3.1 系统架构设计
本系统从架构上分为三层:表现层(UI)、业务逻辑层(BLL)以及数据层(DL)。

图3-1系统架构设计图
表现层(UI):又称UI层,主要完成本系统的UI交互功能,一个良好的UI可以打打提高用户的用户体验,增强用户使用本系统时的舒适度。UI的界面设计也要适应不同版本的1+X证书管理系统以及不同尺寸的分辨率,以做到良好的兼容性。UI交互功能要求合理,用户进行交互操作时必须要得到与之相符的交互结果,这就要求表现层要与业务逻辑层进行良好的对接。
业务逻辑层(BLL):主要完成本系统的数据处理功能。用户从表现层传输过来的数据经过业务逻辑层进行处理交付给数据层,系统从数据层读取的数据经过业务逻辑层进行处理交付给表现层。
数据层(DL):由于本系统的数据是放在服务端的mysql数据库中,因此本属于服务层的部分可以直接整合在业务逻辑层中,所以数据层中只有数据库,其主要完成本系统的数据存储和管理功能。
3.2 系统功能模块设计
在上一章节中主要对系统的功能性需求和非功能性需求进行分析,并且根据需求分析了本系统中的用例。那么接下来就要开始对本系统的架构、主要功能和数据库开始进行设计。基于springboot的1+X证书管理系统根据前面章节的需求分析得出,其总体设计模块图如图3-2所示。

图3-2系统功能模块图
数据库设计一般包括需求分析、概念模型设计、数据库表建立三大过程,其中需求分析前面章节已经阐述,概念模型设计有概念模型和逻辑结构设计两部分。
3.3.1 数据库概念结构设计
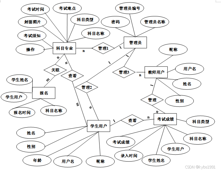
下面是整个基于springboot的1+X证书管理系统中主要的数据库表总E-R实体关系图。
图3-3 基于springboot的1+X证书管理系统总E-R关系图
通过上一小节中基于springboot的1+X证书管理系统中总E-R关系图上得出一共需要创建很多个数据表。在此我主要罗列几个主要的数据库表结构设计。
| 编号 | 名称 | 数据类型 | 长度 | 小数位 | 允许空值 | 主键 | 默认值 | 说明 |
| 1 | token_id | int | 10 | 0 | N | Y | 临时访问牌ID | |
| 2 | token | varchar | 64 | 0 | Y | N | 临时访问牌 | |
| 3 | info | text | 65535 | 0 | Y | N | ||
| 4 | maxage | int | 10 | 0 | N | N | 2 | 最大寿命:默认2小时 |
| 5 | create_time | timestamp | 19 | 0 | N | N | CURRENT_TIMESTAMP | 创建时间: |
| 6 | update_time | timestamp | 19 | 0 | N | N | CURRENT_TIMESTAMP | 更新时间: |
| 7 | user_id | int | 10 | 0 | N | N | 0 | 用户编号: |
| 编号 | 名称 | 数据类型 | 长度 | 小数位 | 允许空值 | 主键 | 默认值 | 说明 |
| 1 | article_id | mediumint | 8 | 0 | N | Y | 文章id:[0,8388607] | |
| 2 | title | varchar | 125 | 0 | N | Y | 标题:[0,125]用于文章和html的title标签中 | |
| 3 | type | varchar | 64 | 0 | N | N | 0 | 文章分类:[0,1000]用来搜索指定类型的文章 |
| 4 | hits | int | 10 | 0 | N | N | 0 | 点击数:[0,1000000000]访问这篇文章的人次 |
| 5 | praise_len | int | 10 | 0 | N | N | 0 | 点赞数 |
| 6 | create_time | timestamp | 19 | 0 | N | N | CURRENT_TIMESTAMP | 创建时间: |
| 7 | update_time | timestamp | 19 | 0 | N | N | CURRENT_TIMESTAMP | 更新时间: |
| 8 | source | varchar | 255 | 0 | Y | N | 来源:[0,255]文章的出处 | |
| 9 | url | varchar | 255 | 0 | Y | N | 来源地址:[0,255]用于跳转到发布该文章的网站 | |
| 10 | tag | varchar | 255 | 0 | Y | N | 标签:[0,255]用于标注文章所属相关内容,多个标签用空格隔开 | |
| 11 | content | longtext | 2147483647 | 0 | Y | N | 正文:文章的主体内容 | |
| 12 | img | varchar | 255 | 0 | Y | N | 封面图 | |
| 13 | description | text | 65535 | 0 | Y | N | 文章描述 |
| 编号 | 名称 | 数据类型 | 长度 | 小数位 | 允许空值 | 主键 | 默认值 | 说明 |
| 1 | type_id | smallint | 5 | 0 | N | Y | 分类ID:[0,10000] | |
| 2 | display | smallint | 5 | 0 | N | N | 100 | 显示顺序:[0,1000]决定分类显示的先后顺序 |
| 3 | name | varchar | 16 | 0 | N | N | 分类名称:[2,16] | |
| 4 | father_id | smallint | 5 | 0 | N | N | 0 | 上级分类ID:[0,32767] |
| 5 | description | varchar | 255 | 0 | Y | N | 描述:[0,255]描述该分类的作用 | |
| 6 | icon | text | 65535 | 0 | Y | N | 分类图标: | |
| 7 | url | varchar | 255 | 0 | Y | N | 外链地址:[0,255]如果该分类是跳转到其他网站的情况下,就在该URL上设置 | |
| 8 | create_time | timestamp | 19 | 0 | N | N | CURRENT_TIMESTAMP | 创建时间: |
| 9 | update_time | timestamp | 19 | 0 | N | N | CURRENT_TIMESTAMP | 更新时间: |
| 编号 | 名称 | 数据类型 | 长度 | 小数位 | 允许空值 | 主键 | 默认值 | 说明 |
| 1 | auth_id | int | 10 | 0 | N | Y | 授权ID: | |
| 2 | user_group | varchar | 64 | 0 | Y | N | 用户组: | |
| 3 | mod_name | varchar | 64 | 0 | Y | N | 模块名: | |
| 4 | table_name | varchar | 64 | 0 | Y | N | 表名: | |
| 5 | page_title | varchar | 255 | 0 | Y | N | 页面标题: | |
| 6 | path | varchar | 255 | 0 | Y | N | 路由路径: | |
| 7 | position | varchar | 32 | 0 | Y | N | 位置: | |
| 8 | mode | varchar | 32 | 0 | N | N | _blank | 跳转方式: |
| 9 | add | tinyint | 3 | 0 | N | N | 1 | 是否可增加: |
| 10 | del | tinyint | 3 | 0 | N | N | 1 | 是否可删除: |
| 11 | set | tinyint | 3 | 0 | N | N | 1 | 是否可修改: |
| 12 | get | tinyint | 3 | 0 | N | N | 1 | 是否可查看: |
| 13 | field_add | text | 65535 | 0 | Y | N | 添加字段: | |
| 14 | field_set | text | 65535 | 0 | Y | N | 修改字段: | |
| 15 | field_get | text | 65535 | 0 | Y | N | 查询字段: | |
| 16 | table_nav_name | varchar | 500 | 0 | Y | N | 跨表导航名称: | |
| 17 | table_nav | varchar | 500 | 0 | Y | N | 跨表导航: | |
| 18 | option | text | 65535 | 0 | Y | N | 配置: | |
| 19 | create_time | timestamp | 19 | 0 | N | N | CURRENT_TIMESTAMP | 创建时间: |
| 20 | update_time | timestamp | 19 | 0 | N | N | CURRENT_TIMESTAMP | 更新时间: |
| 编号 | 名称 | 数据类型 | 长度 | 小数位 | 允许空值 | 主键 | 默认值 | 说明 |
| 1 | certificate_score_id | int | 10 | 0 | N | Y | 证书成绩ID | |
| 2 | subject_name | varchar | 64 | 0 | Y | N | 证书名称 | |
| 3 | subject_type | varchar | 64 | 0 | Y | N | 科目类型 | |
| 4 | exam_location | varchar | 64 | 0 | Y | N | 考试地点 | |
| 5 | exam_time | datetime | 19 | 0 | Y | N | 考试时间 | |
| 6 | student_users | int | 10 | 0 | Y | N | 0 | 学生用户 |
| 7 | student_name | varchar | 64 | 0 | Y | N | 学生姓名 | |
| 8 | student_major | varchar | 64 | 0 | Y | N | 学生专业 | |
| 9 | student_departments | varchar | 64 | 0 | Y | N | 学生院系 | |
| 10 | exam_scores | int | 10 | 0 | Y | N | 0 | 考试成绩 |
| 11 | examine_state | varchar | 16 | 0 | N | N | 未审核 | 审核状态 |
| 12 | create_time | datetime | 19 | 0 | N | N | CURRENT_TIMESTAMP | 创建时间 |
| 13 | update_time | timestamp | 19 | 0 | N | N | CURRENT_TIMESTAMP | 更新时间 |
| 编号 | 名称 | 数据类型 | 长度 | 小数位 | 允许空值 | 主键 | 默认值 | 说明 |
| 1 | collect_id | int | 10 | 0 | N | Y | 收藏ID: | |
| 2 | user_id | int | 10 | 0 | N | N | 0 | 收藏人ID: |
| 3 | source_table | varchar | 255 | 0 | Y | N | 来源表: | |
| 4 | source_field | varchar | 255 | 0 | Y | N | 来源字段: | |
| 5 | source_id | int | 10 | 0 | N | N | 0 | 来源ID: |
| 6 | title | varchar | 255 | 0 | Y | N | 标题: | |
| 7 | img | varchar | 255 | 0 | Y | N | 封面: | |
| 8 | create_time | timestamp | 19 | 0 | N | N | CURRENT_TIMESTAMP | 创建时间: |
| 9 | update_time | timestamp | 19 | 0 | N | N | CURRENT_TIMESTAMP | 更新时间: |
| 编号 | 名称 | 数据类型 | 长度 | 小数位 | 允许空值 | 主键 | 默认值 | 说明 |
| 1 | comment_id | int | 10 | 0 | N | Y | 评论ID: | |
| 2 | user_id | int | 10 | 0 | N | N | 0 | 评论人ID: |
| 3 | reply_to_id | int | 10 | 0 | N | N | 0 | 回复评论ID:空为0 |
| 4 | content | longtext | 2147483647 | 0 | Y | N | 内容: | |
| 5 | nickname | varchar | 255 | 0 | Y | N | 昵称: | |
| 6 | avatar | varchar | 255 | 0 | Y | N | 头像地址:[0,255] | |
| 7 | create_time | timestamp | 19 | 0 | N | N | CURRENT_TIMESTAMP | 创建时间: |
| 8 | update_time | timestamp | 19 | 0 | N | N | CURRENT_TIMESTAMP | 更新时间: |
| 9 | source_table | varchar | 255 | 0 | Y | N | 来源表: | |
| 10 | source_field | varchar | 255 | 0 | Y | N | 来源字段: | |
| 11 | source_id | int | 10 | 0 | N | N | 0 | 来源ID: |
| 编号 | 名称 | 数据类型 | 长度 | 小数位 | 允许空值 | 主键 | 默认值 | 说明 |
| 1 | hits_id | int | 10 | 0 | N | Y | 点赞ID: | |
| 2 | user_id | int | 10 | 0 | N | N | 0 | 点赞人: |
| 3 | create_time | timestamp | 19 | 0 | N | N | CURRENT_TIMESTAMP | 创建时间: |
| 4 | update_time | timestamp | 19 | 0 | N | N | CURRENT_TIMESTAMP | 更新时间: |
| 5 | source_table | varchar | 255 | 0 | Y | N | 来源表: | |
| 6 | source_field | varchar | 255 | 0 | Y | N | 来源字段: | |
| 7 | source_id | int | 10 | 0 | N | N | 0 | 来源ID: |
| 编号 | 名称 | 数据类型 | 长度 | 小数位 | 允许空值 | 主键 | 默认值 | 说明 |
| 1 | notice_id | mediumint | 8 | 0 | N | Y | 公告id: | |
| 2 | title | varchar | 125 | 0 | N | N | 标题: | |
| 3 | content | longtext | 2147483647 | 0 | Y | N | 正文: | |
| 4 | create_time | timestamp | 19 | 0 | N | N | CURRENT_TIMESTAMP | 创建时间: |
| 5 | update_time | timestamp | 19 | 0 | N | N | CURRENT_TIMESTAMP | 更新时间: |
| 编号 | 名称 | 数据类型 | 长度 | 小数位 | 允许空值 | 主键 | 默认值 | 说明 |
| 1 | praise_id | int | 10 | 0 | N | Y | 点赞ID: | |
| 2 | user_id | int | 10 | 0 | N | N | 0 | 点赞人: |
| 3 | create_time | timestamp | 19 | 0 | N | N | CURRENT_TIMESTAMP | 创建时间: |
| 4 | update_time | timestamp | 19 | 0 | N | N | CURRENT_TIMESTAMP | 更新时间: |
| 5 | source_table | varchar | 255 | 0 | Y | N | 来源表: | |
| 6 | source_field | varchar | 255 | 0 | Y | N | 来源字段: | |
| 7 | source_id | int | 10 | 0 | N | N | 0 | 来源ID: |
| 8 | status | bit | 1 | 0 | N | N | 1 | 点赞状态:1为点赞,0已取消 |
表professional_certificate (专业证书)
| 编号 | 名称 | 数据类型 | 长度 | 小数位 | 允许空值 | 主键 | 默认值 | 说明 |
| 1 | professional_certificate_id | int | 10 | 0 | N | Y | 专业证书ID | |
| 2 | subject_name | varchar | 64 | 0 | Y | N | 证书名称 | |
| 3 | subject_type | varchar | 64 | 0 | Y | N | 科目类型 | |
| 4 | student_users | int | 10 | 0 | Y | N | 0 | 学生用户 |
| 5 | student_name | varchar | 64 | 0 | Y | N | 学生姓名 | |
| 6 | student_major | varchar | 64 | 0 | Y | N | 学生专业 | |
| 7 | student_departments | varchar | 64 | 0 | Y | N | 学生院系 | |
| 8 | exam_scores | int | 10 | 0 | Y | N | 0 | 考试成绩 |
| 9 | input_time | datetime | 19 | 0 | Y | N | 录入时间 | |
| 10 | certificate_attachments | varchar | 255 | 0 | Y | N | 证书附件 | |
| 11 | certificate_image | varchar | 255 | 0 | Y | N | 证书图片 | |
| 12 | number_of_certificates | varchar | 64 | 0 | Y | N | 证书数量 | |
| 13 | examine_state | varchar | 16 | 0 | N | N | 未审核 | 审核状态 |
| 14 | examine_reply | varchar | 16 | 0 | Y | N | 审核回复 | |
| 15 | create_time | datetime | 19 | 0 | N | N | CURRENT_TIMESTAMP | 创建时间 |
| 16 | update_time | timestamp | 19 | 0 | N | N | CURRENT_TIMESTAMP | 更新时间 |
表registration_information (报名信息)
| 编号 | 名称 | 数据类型 | 长度 | 小数位 | 允许空值 | 主键 | 默认值 | 说明 |
| 1 | registration_information_id | int | 10 | 0 | N | Y | 报名信息ID | |
| 2 | certificate_name | varchar | 64 | 0 | Y | N | 证书名称 | |
| 3 | subject_type | varchar | 64 | 0 | Y | N | 科目类型 | |
| 4 | exam_location | varchar | 64 | 0 | Y | N | 考试地点 | |
| 5 | exam_time | datetime | 19 | 0 | Y | N | 考试时间 | |
| 6 | student_users | int | 10 | 0 | Y | N | 0 | 学生用户 |
| 7 | student_name | varchar | 64 | 0 | Y | N | 学生姓名 | |
| 8 | student_departments | varchar | 64 | 0 | Y | N | 学生院系 | |
| 9 | student_major | varchar | 64 | 0 | Y | N | 学生专业 | |
| 10 | examine_state | varchar | 16 | 0 | N | N | 未审核 | 审核状态 |
| 11 | create_time | datetime | 19 | 0 | N | N | CURRENT_TIMESTAMP | 创建时间 |
| 12 | update_time | timestamp | 19 | 0 | N | N | CURRENT_TIMESTAMP | 更新时间 |
| 编号 | 名称 | 数据类型 | 长度 | 小数位 | 允许空值 | 主键 | 默认值 | 说明 |
| 1 | sensitive_vocabulary_id | int | 10 | 0 | N | Y | 敏感词汇ID | |
| 2 | sensitive_vocabulary | varchar | 64 | 0 | Y | N | 敏感词汇 | |
| 3 | create_time | datetime | 19 | 0 | N | N | CURRENT_TIMESTAMP | 创建时间 |
| 4 | update_time | timestamp | 19 | 0 | N | N | CURRENT_TIMESTAMP | 更新时间 |
| 编号 | 名称 | 数据类型 | 长度 | 小数位 | 允许空值 | 主键 | 默认值 | 说明 |
| 1 | slides_id | int | 10 | 0 | N | Y | 轮播图ID: | |
| 2 | title | varchar | 64 | 0 | Y | N | 标题: | |
| 3 | content | varchar | 255 | 0 | Y | N | 内容: | |
| 4 | url | varchar | 255 | 0 | Y | N | 链接: | |
| 5 | img | varchar | 255 | 0 | Y | N | 轮播图: | |
| 6 | hits | int | 10 | 0 | N | N | 0 | 点击量: |
| 7 | create_time | timestamp | 19 | 0 | N | N | CURRENT_TIMESTAMP | 创建时间: |
| 8 | update_time | timestamp | 19 | 0 | N | N | CURRENT_TIMESTAMP | 更新时间: |
| 编号 | 名称 | 数据类型 | 长度 | 小数位 | 允许空值 | 主键 | 默认值 | 说明 |
| 1 | student_users_id | int | 10 | 0 | N | Y | 学生用户ID | |
| 2 | student_name | varchar | 64 | 0 | Y | N | 学生姓名 | |
| 3 | student_gender | varchar | 64 | 0 | Y | N | 学生性别 | |
| 4 | student_age | varchar | 64 | 0 | Y | N | 学生年龄 | |
| 5 | student_major | varchar | 64 | 0 | Y | N | 学生专业 | |
| 6 | student_departments | varchar | 64 | 0 | Y | N | 学生院系 | |
| 7 | examine_state | varchar | 16 | 0 | N | N | 已通过 | 审核状态 |
| 8 | user_id | int | 10 | 0 | N | N | 0 | 用户ID |
| 9 | create_time | datetime | 19 | 0 | N | N | CURRENT_TIMESTAMP | 创建时间 |
| 10 | update_time | timestamp | 19 | 0 | N | N | CURRENT_TIMESTAMP | 更新时间 |
| 编号 | 名称 | 数据类型 | 长度 | 小数位 | 允许空值 | 主键 | 默认值 | 说明 |
| 1 | subject_and_major_id | int | 10 | 0 | N | Y | 科目专业ID | |
| 2 | subject_name | varchar | 64 | 0 | Y | N | 证书名称 | |
| 3 | subject_type | varchar | 64 | 0 | Y | N | 科目类型 | |
| 4 | exam_location | varchar | 64 | 0 | Y | N | 考试地点 | |
| 5 | exam_time | datetime | 19 | 0 | Y | N | 考试时间 | |
| 6 | registration_link | varchar | 64 | 0 | Y | N | 报名链接 | |
| 7 | cover_photo | varchar | 255 | 0 | Y | N | 封面图片 | |
| 8 | exam_notice | text | 65535 | 0 | Y | N | 考试须知 | |
| 9 | create_time | datetime | 19 | 0 | N | N | CURRENT_TIMESTAMP | 创建时间 |
| 10 | update_time | timestamp | 19 | 0 | N | N | CURRENT_TIMESTAMP | 更新时间 |
| 编号 | 名称 | 数据类型 | 长度 | 小数位 | 允许空值 | 主键 | 默认值 | 说明 |
| 1 | teacher_users_id | int | 10 | 0 | N | Y | 教师用户ID | |
| 2 | teachers_name | varchar | 64 | 0 | Y | N | 教师姓名 | |
| 3 | teacher_age | varchar | 64 | 0 | Y | N | 教师年龄 | |
| 4 | teacher_gender | varchar | 64 | 0 | Y | N | 教师性别 | |
| 5 | examine_state | varchar | 16 | 0 | N | N | 已通过 | 审核状态 |
| 6 | user_id | int | 10 | 0 | N | N | 0 | 用户ID |
| 7 | create_time | datetime | 19 | 0 | N | N | CURRENT_TIMESTAMP | 创建时间 |
| 8 | update_time | timestamp | 19 | 0 | N | N | CURRENT_TIMESTAMP | 更新时间 |
| 编号 | 名称 | 数据类型 | 长度 | 小数位 | 允许空值 | 主键 | 默认值 | 说明 |
| 1 | upload_id | int | 10 | 0 | N | Y | 上传ID | |
| 2 | name | varchar | 64 | 0 | Y | N | 文件名 | |
| 3 | path | varchar | 255 | 0 | Y | N | 访问路径 | |
| 4 | file | varchar | 255 | 0 | Y | N | 文件路径 | |
| 5 | display | varchar | 255 | 0 | Y | N | 显示顺序 | |
| 6 | father_id | int | 10 | 0 | Y | N | 0 | 父级ID |
| 7 | dir | varchar | 255 | 0 | Y | N | 文件夹 | |
| 8 | type | varchar | 32 | 0 | Y | N | 文件类型 |
| 编号 | 名称 | 数据类型 | 长度 | 小数位 | 允许空值 | 主键 | 默认值 | 说明 |
| 1 | user_id | mediumint | 8 | 0 | N | Y | 用户ID:[0,8388607]用户获取其他与用户相关的数据 | |
| 2 | state | smallint | 5 | 0 | N | N | 1 | 账户状态:[0,10](1可用|2异常|3已冻结|4已注销) |
| 3 | user_group | varchar | 32 | 0 | Y | N | 所在用户组:[0,32767]决定用户身份和权限 | |
| 4 | login_time | timestamp | 19 | 0 | N | N | CURRENT_TIMESTAMP | 上次登录时间: |
| 5 | phone | varchar | 11 | 0 | Y | N | 手机号码:[0,11]用户的手机号码,用于找回密码时或登录时 | |
| 6 | phone_state | smallint | 5 | 0 | N | N | 0 | 手机认证:[0,1](0未认证|1审核中|2已认证) |
| 7 | username | varchar | 16 | 0 | N | N | 用户名:[0,16]用户登录时所用的账户名称 | |
| 8 | nickname | varchar | 16 | 0 | Y | N | 昵称:[0,16] | |
| 9 | password | varchar | 64 | 0 | N | N | 密码:[0,32]用户登录所需的密码,由6-16位数字或英文组成 | |
| 10 | | varchar | 64 | 0 | Y | N | 邮箱:[0,64]用户的邮箱,用于找回密码时或登录时 | |
| 11 | email_state | smallint | 5 | 0 | N | N | 0 | 邮箱认证:[0,1](0未认证|1审核中|2已认证) |
| 12 | avatar | varchar | 255 | 0 | Y | N | 头像地址:[0,255] | |
| 13 | open_id | varchar | 255 | 0 | Y | N | 针对获取用户信息字段 | |
| 14 | create_time | timestamp | 19 | 0 | N | N | CURRENT_TIMESTAMP | 创建时间: |
| 15 | vip_level | varchar | 255 | 0 | Y | N | 会员等级 | |
| 16 | vip_discount | double | 11 | 2 | Y | N | 0.00 | 会员折扣 |
| 编号 | 名称 | 数据类型 | 长度 | 小数位 | 允许空值 | 主键 | 默认值 | 说明 |
| 1 | group_id | mediumint | 8 | 0 | N | Y | 用户组ID:[0,8388607] | |
| 2 | display | smallint | 5 | 0 | N | N | 100 | 显示顺序:[0,1000] |
| 3 | name | varchar | 16 | 0 | N | N | 名称:[0,16] | |
| 4 | description | varchar | 255 | 0 | Y | N | 描述:[0,255]描述该用户组的特点或权限范围 | |
| 5 | source_table | varchar | 255 | 0 | Y | N | 来源表: | |
| 6 | source_field | varchar | 255 | 0 | Y | N | 来源字段: | |
| 7 | source_id | int | 10 | 0 | N | N | 0 | 来源ID: |
| 8 | register | smallint | 5 | 0 | Y | N | 0 | 注册位置: |
| 9 | create_time | timestamp | 19 | 0 | N | N | CURRENT_TIMESTAMP | 创建时间: |
| 10 | update_time | timestamp | 19 | 0 | N | N | CURRENT_TIMESTAMP | 更新时间: |
整个基于springboot的1+X证书管理系统的需求分析主要对系统总体架构以及功能模块的设计,通过建立E-R模型和数据库逻辑系统设计完成了数据库系统设计。
4系统关键模块设计与实现
基于springboot的1+X证书管理系统的详细设计与实现主要是根据前面的需求分析和总体设计来设计页面并实现业务逻辑。主要从界面实现、业务逻辑实现这两部分进行介绍。
4.1学生用户功能模块
4.1.1 首页界面
当进入基于springboot的1+X证书管理系统的时候,首先映入眼帘的是系统的导航栏,其主界面展示如下图4-1所示。

图4-1 首页界面图
4.1.2 用户登录界面
基于springboot的1+X证书管理系统中的注册后的用户是可以通过自己的账户名和密码进行登录的,当用户输入完整的自己的账户名和密码信息并点击“登录”按钮后,将会首先验证输入的有没有空数据,再次验证输入的账户名+密码和数据库中当前保存的用户信息是否一致,只有在一致后将会登录成功并自动跳转到基于springboot的1+X证书管理系统的首页中;否则将会提示相应错误信息,用户登录界面如下图4-2所示。

图4-2用户登录界面图
4.1.3 新闻资讯界面
当学生用户点击基于springboot的1+X证书管理系统中导航栏上的“新闻资讯”后将会进入到该“新闻资讯”列表的界面,然后选择想要看的新闻资讯,点击进入到详细界面,同时可以进行点赞、收藏、评论操作,界面如下图4-3所示。

图4-3新闻资讯详情界面图
4.1.4 科目专业界面
当学生用户点击“科目专业”按钮后会显示管理员在后台发布的所有的科目专业信息,支持通过关键词对科目专业进行搜索,选择感兴趣的科目专业信息点击可以进入到科目专业详细的介绍界面,在详细界面可以查看到科目专业详情信息,同时可以进行报名、点赞、收藏、评论操作,页面如图4-4所示。

图4-4 科目专业详情界面图
4.1.5 报名界面
学生用户在科目专业详情页面点击“报名”按钮后会进入报名信息填写页面,填写相关信息后即可提交报名申请,界面如下图所示。

图4-5报名信息填写界面图
点击系统右上角“个人中心”按钮进入个人中心,点击“考试成绩”,学生用户可以查看自己的考试成绩信息,界面如下图所示。

图4-6考试成绩界面图
当教师用户点击“科目专业管理”这一菜单会显示科目专业列表、科目专业添加这两个子菜单,支持输入关键词进行查询,如果想要添加新的科目专业信息,点击“科目专业添加”按钮,输入相关信息,点击“提交”按钮就可以添加了,同时可以选择某一条科目专业信息,点击“删除”进行删除。页面如图所示。

图4-7 科目专业管理界面图
当教师用户点击“报名信息管理”按钮后会进入报名信息列表,教师可以对学生的报名信息进行查看和审查,界面如下图4-8所示。

图4-8 报名信息管理界面图
当教师用户点击“考试成绩管理”按钮后会进入考试成绩列表,教师可以查看和管理学生的考试成绩,界面如下图4-9所示。

图4-9 考试成绩管理界面图
4.3管理员功能模块
4.3.1 系统用户管理界面
基于springboot的1+X证书管理系统中的管理人员是可以对注册的学生用户、教师用户进行管理的,也可以对管理员进行管控。界面如下图4-10所示。

图4-10用户管理界面图
4.3.2 系统管理界面
管理员点击“系统管理”这一菜单会显示轮播图这一个子菜单,管理员可以对前台展示的轮播图进行设置,界面如下图4-11所示。

图4-11系统管理界面图
4.3.3 公告消息管理界面
管理员点击“公告消息管理”菜单,可以发布重要通知和公告,提醒用户关注的重要信息。管理员还可以编辑、删除或关闭公告消息,对公告消息进行统一管理。界面如下图所示。

图4-12公告消息管理界面图
4.3.4 资源管理界面
管理员点击“资源管理”菜单,管理员可以上传、编辑或删除系统的资源,如文章、图片、视频等。这些资源可用于新闻资讯模块的展示。管理员还可以对资讯进行分类和标签化,方便用户查找和使用,界面如下图所示。

图4-13资源管理界面图
4.3.5 科目专业管理界面
管理员点击“科目专业管理”这一菜单会显示科目专业列表、科目专业添加这两个子菜单,支持输入关键词进行查询,如果想要添加新的科目专业信息,点击“科目专业添加”按钮,输入相关信息,点击“提交”按钮就可以添加了,同时可以选择某一条科目专业信息,点击“删除”进行删除,界面如下图所示。

图4-14科目专业列表界面图
5系统测试
系统开发到了最后一个阶段那就是系统测试,系统测试对软件的开发其实是非常有必要的。因为没什么系统一经开发出来就可能会尽善尽美,再厉害的系统开发工程师也会在系统开发的时候出现纰漏,系统测试能够较好的改正一些bug,为后期系统的维护性提供很好的支持。通过系统测试,开发人员也可以建立自己对系统的信心,为后期的系统版本的跟新提供支持。
5.2 系统测试用例
系统测试包括:用户登录功能测试、新闻资讯查看功能测试、科目专业添加、科目专业搜索、密码修改功能测试,如表5-1、5-2、5-3、5-4、5-5所示:
表5-1 用户登录功能测试表
| 用例名称 | 用户登录系统 |
| 目的 | 测试用户通过正确的用户名和密码可否登录功能 |
| 前提 | 未登录的情况下 |
| 测试流程 | 1) 进入登录页面 2) 输入正确的用户名和密码 |
| 预期结果 | 用户名和密码正确的时候,跳转到登录成功界面,反之则显示错误信息,提示重新输入 |
| 实际结果 | 实际结果与预期结果一致 |
新闻资讯查看功能测试:
表5-2新闻资讯查看功能测试表
| 用例名称 | 新闻资讯查看 |
| 目的 | 测试新闻资讯查看功能 |
| 前提 | 用户登录 |
| 测试流程 | 点击新闻资讯列表 |
| 预期结果 | 可以查看到所有新闻资讯信息 |
| 实际结果 | 实际结果与预期结果一致 |
管理员添加科目专业界面测试:
表5-3 管理员添加科目专业界面测试表
| 用例名称 | 科目专业添加测试用例 |
| 目的 | 测试科目专业添加功能 |
| 前提 | 管理员正常登录情况下 |
| 测试流程 | 1)管理员点击科目专业添加,填写信息。 2)点击进行提交。 |
| 预期结果 | 提交以后,科目专业列表会显示新的科目专业信息 |
| 实际结果 | 实际结果与预期结果一致 |
科目专业搜索功能测试:
表5-4科目专业搜索功能测试表
| 用例名称 | 科目专业搜索测试 |
| 目的 | 测试科目专业搜索功能 |
| 前提 | 无 |
| 测试流程 | 1)在搜索框填入搜索关键字。 2)点击搜索按钮。 |
| 预期结果 | 页面显示包含有搜索关键字的科目专业 |
| 实际结果 | 实际结果与预期结果一致 |
密码修改功能测试:
表5-5 密码修改功能测试表
| 用例名称 | 密码修改测试用例 |
| 目的 | 测试管理员密码修改功能 |
| 前提 | 管理员用户正常登录情况下 |
| 测试流程 | 1)管理员密码修改并完成填写。 2)点击进行提交。 |
| 预期结果 | 使用新的密码可以登录 |
| 实际结果 | 实际结果与预期结果一致 |
5.3 系统测试结果
通过编写基于springboot的1+X证书管理系统的测试用例,已经检测完毕用户登录模块、新闻资讯查看模块、科目专业添加模块、科目专业搜索模块、密码修改功能测试,通过这5大模块为基于springboot的1+X证书管理系统的后期推广运营提供了强力的技术支撑。
结论
至此,基于springboot的1+X证书管理系统已经结束,在开发前做了许多的准备,在本系统的设计和开发过程中阅览和学习了许多文献资料,从中我也收获了很多宝贵的方法和设计思路,对系统的开发也起到了很重要的作用,系统的开发技术选用的都是自己比较熟悉的,比如Web、JAVA语言、MYSQL,这些技术都是在以前的学习中学到了,其中许多的设计思路和方法都是在以前不断地学习中摸索出来的经验,其实对于我们来说工作量还是比较大的,但是正是由于之前的积累与准备,才能顺利的完成这个项目,由此看来,积累经验跟做好准备是十分重要的事情。
当然在该系统的设计与实现的过程中也离不开老师以及同学们的帮助,正是因为他们的指导与帮助,我才能够成功的在预期内完成了这个系统。同时在这个过程当中我也收获了很多东西,此系统也有需要改进的地方,但是由于专业知识的浅薄,并不能做到十分完美,希望以后有机会可以让其真正的投入到使用之中。
参考文献
[1]王全新,刘音.Android应用中的Java题库系统的设计与优化[J].信息记录材料,2024,25(01):142-144.DOI:10.16009/j.cnki.cn13-1295/tq.2024.01.014.
[2]袁琳琳.计算机软件Java编程特点及技术分析[J].数字通信世界,2023,(12):87-89.
[3]王坤,赵锋,张文科.基于Web服务和Access数据库的证书管理系统[J].办公自动化,2023,28(16):55-57.
[4]李亚荣,杨艳梅,白健等.联盟链分布式证书管理解决方案[J].信息安全与通信保密,2023,(07):100-109.
[5]Nikahat M ,Prachi G .Leveraging well-formedness and cognitive level classifiers for automatic question generation on Java technical passages using T5 transformer[J].International Journal of Information Technology,2023,15(4):1961-1973.
[6]吕翱.“1+X”证书制度《动力电池及电池管理系统》课证融通教学改革研究[J].内燃机与配件,2023,(04):124-126.DOI:10.19475/j.cnki.issn1674-957x.2023.04.030.
[7]Surya H I P ,Imam B ,Wiwandari H .Land use change and precipitation implication to hydro-meteorological disasters in Central Java: an overview[J].International Journal of Disaster Resilience in the Built Environment,2023,14(1):100-114.
[8]Larsen S ,Falleri J ,Baudry B , et al.Spork: Structured Merge for Java With Formatting Preservation[J].IEEE Transactions on Software Engineering,2023,49(1):64-83.
[9]唐敏璐,孟茹.基于联盟链的分布式数字证书管理系统[J].信息安全与通信保密,2022,(09):91-100.
[10]高茂云,周科.基于区块链的证书管理系统的设计[J].湖北第二师范学院学报,2022,39(08):45-51.
[11]王锵.基于区块链的学业证书管理系统的设计与实现[D].北京邮电大学,2022.DOI:10.26969/d.cnki.gbydu.2022.000560.
[12]许丹.区块链技术在职业教育证书管理中的运用[J].湖南教育(C版),2022,(05):30-32.
[13]马慧敏.面向竞赛证书的非结构化文本检测与识别及系统研发[D].中南大学,2022.DOI:10.27661/d.cnki.gzhnu.2022.003623.
[14]蔡劲.丹阳市人事考试管理系统的设计与实现[D].江苏科技大学,2021.DOI:10.27171/d.cnki.ghdcc.2021.000874.
[15]吴喜生.培训资格证书管理系统的设计与实现——以民航西南空管局培训资格证书管理为背景[J].中国管理信息化,2021,24(16):181-183.
[16]樊景义,铁路职工岗位培训电子证书管理系统.北京市,北京京天威科技发展有限公司,2021-06-10.
[17]邱慧.基于区块链技术的技能证书系统的设计与实现[D].北京交通大学,2021.DOI:10.26944/d.cnki.gbfju.2021.002893.
[18]惠熠.基于1+X证书的中等职业学校教学资源管理系统研究及应用[D].华中师范大学,2021.DOI:10.27159/d.cnki.ghzsu.2021.001319.
[19]齐超然.基于区块链的数字证书管理机制研究[D].哈尔滨工程大学,2021.DOI:10.27060/d.cnki.ghbcu.2021.000762.
[20]程旭.国密证书管理系统的设计与实现[D].西安电子科技大学,2020.DOI:10.27389/d.cnki.gxadu.2020.003176.
致 谢
转眼间,大学生用户活便已经接近尾声,人面对着离别与结束,总是充满着不舍与茫然,我亦如此,仍记得那年秋天,我迫不及待的提前一天到了学校,面对学校巍峨的大门,我心里充满了期待:这里,就是我新生活的起点吗?那天,阳光明媚,学校的欢迎仪式很热烈,我面对着一个个对着我微笑的同学,仿佛一缕缕阳光透过胸口照进了我心里,同时,在那天我认识可爱的室友,我们携手共同度过了这难忘的两年。如今,我望着这篇论文的致谢,不禁又要问自己:现在,我们就要说再见了吗?
感慨莫名,不知所言。遥想当初刚来学校的时候,心里总是想着工科学校会过于板正,会缺乏一些柔情,当时心里甚至有一点点排斥,但是随着我对学校的慢慢认识与了解,我才认识到了她的美丽,她的柔情,并且慢慢的喜欢上了这个校园,但是时间太快了,快到我还没有好好体会她的美丽便要离开了,但是她带给我的回忆,永远不会离开我,也许真正离开那天我的眼里会满含泪水,我不是因为难过,我只是想将她的样子映在我的泪水里,刻在我的心里。最后,感谢我的老师们,是你们教授了我们知识与做人的道理;感谢我的室友们,是你们陪伴了我如此之久;感谢每位关心与支持我的人。
少年,追风赶月莫停留,平荒尽处是春山。
请关注点赞+私信博主,免费领取项目源码

被折叠的 条评论
为什么被折叠?



