高校在线健康咨询服务APP
摘要
随着信息技术的快速发展和智能手机的普及,移动互联网已经成为现代人生活中不可或缺的一部分。在这一背景下,高校在线健康咨询服务APP应运而生,旨在为广大高校师生提供更加便捷、高效、个性化的健康咨询服务。
高校作为人才培养的摇篮,师生们的身心健康直接关系到他们的学习、工作和生活质量。然而,传统的健康咨询方式往往受到时间、地点等因素的限制,无法满足师生们随时随地的咨询需求。因此,开发一款高校在线健康咨询服务APP,将专业的健康咨询资源与移动互联网技术相结合,具有重要的现实意义和社会价值。
这款APP不仅为高校师生提供了一个便捷的健康咨询平台,还能够帮助他们更好地管理自己的健康状况。通过APP,师生们可以随时随地获取专业的健康知识、进行健康咨询、预约健康检查等,实现个性化的健康管理。同时,APP还能够为高校的健康教育提供有力支持,推动健康知识的普及和传播。
高校在线健康咨询服务APP的开发和应用,将为广大高校师生带来更加便捷、高效、个性化的健康咨询服务体验,为他们的身心健康保驾护航。我们期待这一创新性的健康服务模式能够在高校中广泛推广和应用,为师生的健康生活贡献一份力量。
关键词:高校在线健康咨询服务APP,Springboot框架,Java技术;
College Online Health Consultation Service APP
abstract
With the rapid development of information technology and the popularity of smart phones, mobile Internet has become an indispensable part of modern life. In this context, the online health consultation service app for universities has emerged, aiming to provide more convenient, efficient, and personalized health consultation services for teachers and students in universities.
As the cradle of talent cultivation, universities directly affect the physical and mental health of teachers and students in terms of their learning, work, and quality of life. However, traditional health counseling methods are often limited by factors such as time and location, and cannot meet the counseling needs of teachers and students anytime and anywhere. Therefore, it is of great practical significance and social value to develop a college online health consulting service APP, which combines professional health consulting resources with mobile Internet technology.
This app not only provides a convenient health consultation platform for college teachers and students, but also helps them better manage their own health status. Through the app, teachers and students can obtain professional health knowledge, conduct health consultations, schedule health checkups, and achieve personalized health management anytime and anywhere. At the same time, the APP can also provide strong support for health education in universities, promoting the popularization and dissemination of health knowledge.
The development and application of an online health consultation service app for universities will bring more convenient, efficient, and personalized health consultation service experiences to college teachers and students, safeguarding their physical and mental health. We look forward to the widespread promotion and application of this innovative health service model in universities, contributing to the healthy life of teachers and students.
Keywords:University online health consultation service APP, Springboot framework, Java technology;
目录
1.1选题背景
在21世纪的信息化浪潮中,移动互联网技术迅速发展,智能手机及移动设备普及率逐年攀升。这一变革不仅重塑了人们的生活方式,也为各行各业带来了前所未有的机遇与挑战。高校,作为知识的殿堂和人才的摇篮,同样置身于这一变革的浪潮中。
高校师生,作为社会的精英群体,他们的身心健康状况不仅关系到个人的成长与发展,更与国家的未来息息相关。然而,传统的健康咨询模式受限于时间、地点和资源,已无法满足现代高校师生日益增长的健康需求。他们需要一个能够随时随地提供便捷、高效健康咨询服务的平台。
与此同时,随着健康意识的提升,人们对健康管理的重视程度也在不断提升。从预防疾病到促进健康,从个体管理到群体服务,健康咨询服务的内涵和外延都在不断扩大。这为高校在线健康咨询服务APP的开发提供了广阔的市场空间和发展潜力。
因此,结合高校师生的实际需求和市场的发展趋势,开发一款高校在线健康咨询服务APP,不仅能够满足师生们随时随地的健康咨询需求,还能够推动健康知识的普及和传播,提升高校健康教育的水平。这一选题背景既体现了时代的需求,也展现了创新的价值,具有重要的现实意义和社会价值。
1.2选题意义
高校在线健康咨询服务APP的选题意义深远且重大。它首先满足了高校师生对于便捷、高效健康咨询服务的迫切需求,打破了传统健康咨询在时间、地点上的限制,使得师生可以随时随地获取专业的健康指导与建议。这不仅有助于提升师生的健康素养,还能在一定程度上预防疾病的发生,促进他们的身心健康。该APP的推广与应用有助于推动高校健康教育的创新与发展。通过在线平台,高校可以更加广泛地传播健康知识,提升健康教育的覆盖率和影响力。此外,高校在线健康咨询服务APP的开发还具有重要的社会价值。它不仅能够提升高校师生的健康水平,还能在一定程度上推动社会的健康发展。通过高校师生的示范效应,这一APP还有可能带动更多人群关注和重视自身健康,形成良好的社会健康氛围。
综上所述,高校在线健康咨询服务APP的选题意义在于满足高校师生的健康咨询需求,推动高校健康教育的创新与发展,以及促进社会的健康发展。它不仅具有现实意义,还具有长远的社会价值。
在国内方面,随着移动互联网技术的快速发展和高校师生健康意识的提升,高校在线健康咨询服务APP逐渐受到关注。近年来,国内一些高校开始尝试开发和应用在线健康咨询服务平台,以满足师生的健康咨询需求。这些平台通常提供健康知识查询、在线咨询、健康档案管理等功能,为师生提供便捷、高效的健康咨询服务。同时,国内的研究者也开始关注高校在线健康咨询服务APP的开发与应用,探讨其理论基础、功能设计、用户体验等方面的问题。
在国外方面,高校在线健康咨询服务APP的发展相对较早,已经形成了较为成熟的市场和应用模式。一些国外的高校在线健康咨询服务平台不仅提供基本的健康咨询服务,还融合了大数据分析、人工智能等先进技术,为用户提供更加个性化、精准的健康管理方案。此外,国外的研究者也在不断探索高校在线健康咨询服务APP的创新应用和发展趋势,如移动医疗、远程医疗等领域的应用。
综合来看,高校在线健康咨询服务APP在国内外都具有一定的研究价值和市场潜力。然而,目前的研究和实践仍面临一些挑战,如如何保证在线咨询的专业性和准确性、如何提高用户的参与度和粘性等。因此,未来的研究和实践需要进一步探索和创新,以推动高校在线健康咨询服务APP的更好发展。
首先,通过引擎搜索或者查阅相关文献资料,了解了本系统开发的背景以及设计系统的意义所在,收集用户需求信息。其次,在开发工具上,最终确定是基于Mysql数据库,在Java的Springboot框架设计的基础上实现,设计出系统大致的功能模块。主要从方便系统用户和系统管理员的角度进行分析,明确该系统应该具有的功能。最终是测试系统,通过用例测试发现存在的问题并找到解决的方案。利用现有的开发平台,结合自己所学的知识,在老师的指导帮助下来完成该设计,确保系统的可用性、实用性。
1.5 开发技术
本系统前端部分基于MVVM模式进行开发,采用B/S模式,后端部分基于Java的Springboot框架进行开发。
前端部分:前端框架采用了比较流行的渐进式JavaScript框架Vue.js。使用Vue-Router和Vuex实现动态路由和全局状态管理,Ajax实现前后端通信,Element UI组件库使页面快速成型,项目前端通过栅格布局实现响应式,可适应PC端、平板端、手机端等不同屏幕大小尺寸的完美布局展示。
后端部分:采用Springboot作为开发框架,同时集成MyBatis、Redis等相关技术。
1.5.1 JAVA技术
JAVA语言是目前软件市场上应用最广泛的语言开发程序。可以在多种平台上运用的,兼容性比较强,适应市面上大多数操作系统,不会出现乱码的现像,其扩展性和维护性都更好,具有分析问题和解决问题的能力,是面向过程的程序设计方便我们编写的代码更强壮。
JAVA相对其它语言来说,比较简单,编译起来更方便一些,安全可靠性高。不完全统计,现在全世界大约有2000多万人在使用它,JAVA既可以镶嵌使用又可以独力的使用。JAVA大致可以分成两个部分,一种部分是JAVA负责的编译,另一种是JAVA负责的运行。JAVA和C++语言很相像,但JAVA在编程时是一种以对象为导向的方式来进行编译的,使得编出来的软件可以单机使用,也可以在互联网上使用,检查出错更为方便。JAVA分布式、体系结构中立的特点也使得其存储更快,编议更简单。面向对象包括四个特点,一是封装,就是说在定义类的时候可以实现一定的功能和属性。二是抽象,属于类的一种,可以把一个具有共同属性的类封装在一个抽象里,便于简单编议。三是继承,顾名思义就是带有前者的特性。还有一个就是多态的特点,可以多种一起运用,表现了它可扩展性好。
1.5.2 MVVM模式
MVVM模式是常用的开发模式,主要是在代码实现上将其分为M层、V层和C层。
视图(View)代表用户交互界面,一个 Web 应用就可能有很多的界面,在 MVVM 模式中,视图仅仅处理的只有数据采集、处理,还有用户的请求, 并不包括业务流程的处理,业务流程由模型(Model)来处理。
模型(Model)就是业务流程/状态的处理及业务规则的制定。模型处理业务流程的过程其它层是无法看见了的,它就像黑箱子,在接受视图请求的数据之后,然后返回最终的处理结果。MVVM 最主要的核心就是业务模型的设计,一个典型的应用例子就是目前流行的 EJB 模型,它从应用技术实现的角度对模型做了进一步的划分,以便充分利用现有的组件,但是它不能作为应用设计模型的框架。
控制器(Controller)可以理解为接收用户的请求,然后视图和模型匹配在一起,一起再完成用户请求。它有非常明显的作用在划分控制层上,可以很清晰地告诉你,它就是一个分发器,选择什么样的模型、视图,可以完成用户的什么样的请求。控制层不做所有的数据处理,比如说:用户点击一个连接,控制层接受到请求之后,并不处理业务信息,它只是向模型传递用户的信息,同时告诉模型做什么,然后选择符合需求的视图返回给用户。
1.5.3 B/S结构
B/S(Browser/Server)比前身架构更为省事的架构。它借助Web server完成数据的传递交流。只需要下载浏览器作为客户端,那么工作就达到“瘦身”效果, 不需要考虑不停装软件的问题。
1.5.4 Spring boot框架
Spring框架是Java平台上的一种开源应用框架,提供具有控制反转特性的容器。尽管Spring框架自身对编程模型没有限制,但其在Java应用中的频繁使用让它备受青睐,以至于后来让它作为EJB(EnterpriseJavaBeans)模型的补充,甚至是替补。Spring框架为开发提供了一系列的解决方案,比如利用控制反转的核心特性,并通过依赖注入实现控制反转来实现管理对象生命周期容器化,利用面向切面编程进行声明式的事务管理,整合多种持久化技术管理数据访问,提供大量优秀的Web框架方便开发等等。Spring框架具有控制反转(IOC)特性,IOC旨在方便项目维护和测试,它提供了一种通过Java的反射机制对Java对象进行统一的配置和管理的方法。Spring框架利用容器管理对象的生命周期,容器可以通过扫描XML文件或类上特定Java注解来配置对象,开发者可以通过依赖查找或依赖注入来获得对象。Spring框架具有面向切面编程(AOP)框架,SpringAOP框架基于代理模式,同时运行时可配置;AOP框架主要针对模块之间的交叉关注点进行模块化。Spring框架的AOP框架仅提供基本的AOP特性,虽无法与AspectJ框架相比,但通过与AspectJ的集成,也可以满足基本需求。Spring框架下的事务管理、远程访问等功能均可以通过使用SpringAOP技术实现。Spring的事务管理框架为Java平台带来了一种抽象机制,使本地和全局事务以及嵌套事务能够与保存点一起工作,并且几乎可以在Java平台的任何环境中工作。Spring集成多种事务模板,系统可以通过事务模板、XML或Java注解进行事务配置,并且事务框架集成了消息传递和缓存等功能。Spring的数据访问框架解决了开发人员在应用程序中使用数据库时遇到的常见困难。它不仅对Java:JDBC、iBATS/MyBATIs、Hibernate、Java数据对象(JDO)、ApacheOJB和ApacheCayne等所有流行的数据访问框架中提供支持,同时还可以与Spring的事务管理一起使用,为数据访问提供了灵活的抽象。Spring框架最初是没有打算构建一个自己的WebMVC框架,其开发人员在开发过程中认为现有的StrutsWeb框架的呈现层和请求处理层之间以及请求处理层和模型之间的分离不够,于是创建了SpringMVC。
1.5.5 Mysql数据库
Mysql 经过多次的更新,功能层面已经非常的丰富和完善了,从Mysql4版本到5版本进行了比较大的更新,在商业的实际使用中取得了很好的实际应用效果。最新版本的Mysql支持对信息的压缩,同时还能进行加密能更好的满足对信息安全性的需求。同时经过系统的多次更新,数据库自身的镜像功能也得到了很大的增强,运行的流畅度和易用性方面有了不小的进步,驱动的使用和创建也更加的高效快捷。最大的变动还是进行了空间信息的显示优化,能更加方便的在应用地图上进行坐标的标注和运算。强大的备份功能也保证了用户使用的过程会更加安心,同时支持的Office特性还支持用户的自行安装和使用。在信息的显示形式上也进行了不小的更新,增加了两个非常使用的显示区,一个是信息区,对表格和文字进行了分类处理,界面的显示更加清爽和具体。第二是仪表的信息控件,能在仪表信息区进行信息的显示,同时还能进行多个信息的比对,为用户的实际使用带来了很大的便捷。
针对本文中设计的高校在线健康咨询服务APP在实际的实现过程中,最终选择Mysql数据库的主要原因在于在系统应用及开发的过程中会存在大量的数据库比较频繁的操作,而且数据的安全性要求也是非常的高。综合这些因素,最终选择安全性系数比较高的Mysql来对高校在线健康咨询服务APP后台数据进行存储操作。
2.1 可行性分析
可行性分析的目的是确定一个系统是否有必要开发、确定系统是否能以最小的代价实现。其工作主要有三个方面,分别是技术、经济和社会三方面的可行性。我会从这三个方面对高校在线健康咨询服务APP进行详细的分析。
该系统主要使用Springboot框架和MySQL数据库进行开发,Java易于学习和使用灵活。在校期间也接触过Springboot和MySQL数据库的课程,对此有一定的开发经验,因此开发难度不高,所以从技术上来说是可行的。
本系统设计所选择的开发工具和服务器都是免费的开源软件,又或者是适合用户使用的免费版本,并不需要支付费用,而且由作者本人单独完成,也不存在团队费用,几乎没有经济成本,具备经济可行性。
社会可行性主要包括法律和用户两个方面,下面将从这两方面进行分析。
(1)法律因素
本系统是学习开发所制作的程序,并不用作商业用途,是在根据实际调研的结果结合现有的在线健康咨询服务得出的,而且系统制作的全部过程都是在个人的工作电脑中完成的,使用的都是开源和免费的开发环境、分析软件和数据库,不存在侵权问题。
(2)用户可行性
操作人员或者客户只需要具备一定的windows电脑操作常识,不需要精通计算机技能。此外系统管理人员,只需要在windows常识之上再熟悉下使用Tomcat服务器的操作流程,只要掌握一定的计算机知识即可,在正式上线运营之前,仅需要对操作人员进行简单的熟悉流程培训即可。所以从用户可行性上也是可行的。
一个系统要在开发和维护的过程中方便使用,必须采取一定的设计原则,其主要设计原则有:
简单性:系统功能简单易懂,只需要掌握基本的计算机操作能力即可使用。
针对性:针对特定的用户,没有多余的其他功能,使用户可以专心使用。
实用性:能够满足用户医生预约、医生就诊等方面的需求。
先进性:本系统的代码采用读取数据的方式,方便后续开发、拓展。
高校在线健康咨询服务APP需要满足的需求有以下几个:
1.信息获取方便,用户可在网页上快速浏览到新的信息。
2.查看医院资讯、医生信息、网站公告、基本信息、医生预约、医生就诊等。
3.注册登录,需要吸引用户,即通过注册来提高用户的存留率。
4.修改用户信息,可以修改用户密码或者用户名等一些个性化操作。
5.管理员功能,管理员可以对系统用户、医生信息管理、医生预约管理、医生就诊管理、系统管理、医院公告管理、资源管理、交流管理等进行管理。
6.系统安全,操作简便,不过于复杂。
7.系统可以稳定运行,不存在卡顿等问题造成用户反感。
2.4 系统用例分析
系统的用例展示的是系统功能与用户之间的关系,通过用例的方式能够直观的展示出来,本高校在线健康咨询服务APP的完整UML用例图分别是图2-1、图2-2和图2-3。

图2-1 高校在线健康咨询服务APP患者用户角色用例图

图2-2 高校在线健康咨询服务APP医生用户角色用例图

图2-3 高校在线健康咨询服务APP管理员角色用例图
2.5.1登录流程
登录模块主要满足管理员以及用户的权限登录,用户登录流程图如图2-4所示。

图2-4 登录流程图
2.5.2注册流程
未有账号的用户可进入注册界面进行注册操作,用户注册流程图如图2-5所示。

图2-5注册流程图
2.5.3添加信息流程
用户在添加信息时,信息编号自动生成,系统会对添加的信息进行验证,验证通过则添加至数据库,添加信息成功,反之添加失败。添加信息流程如图2-6所示。

图2-6添加信息流程图
2.5.4删除信息流程
用户可选择要删除的信息进行信息删除操作,在删除信息时系统提示是否确定删除信息,是则删除信息成功,系统数据库将信息进行删除。删除信息流程图如图2-7所示。

图2-7删除信息流程图
本高校在线健康咨询服务APP选择B/S结构(Browser/Server,浏览器/服务器结构)和基于Web服务两种模式。适合在互联网上进行操作,只要用户能连网,任何时间、任何地点都可以进行系统的操作使用。系统工作原理图如图3-1所示:

图3-1 系统工作原理图
3.2系统结构设计
整个系统是由多个功能模块组合而成的,要将所有的功能模块都一一列举出来,然后进行逐个的功能设计,使得每一个模块都有相对应的功能设计,然后进行系统整体的设计。
本高校在线健康咨询服务APP结构图如图3-2所示。

图3-2 高校在线健康咨询服务APP结构图
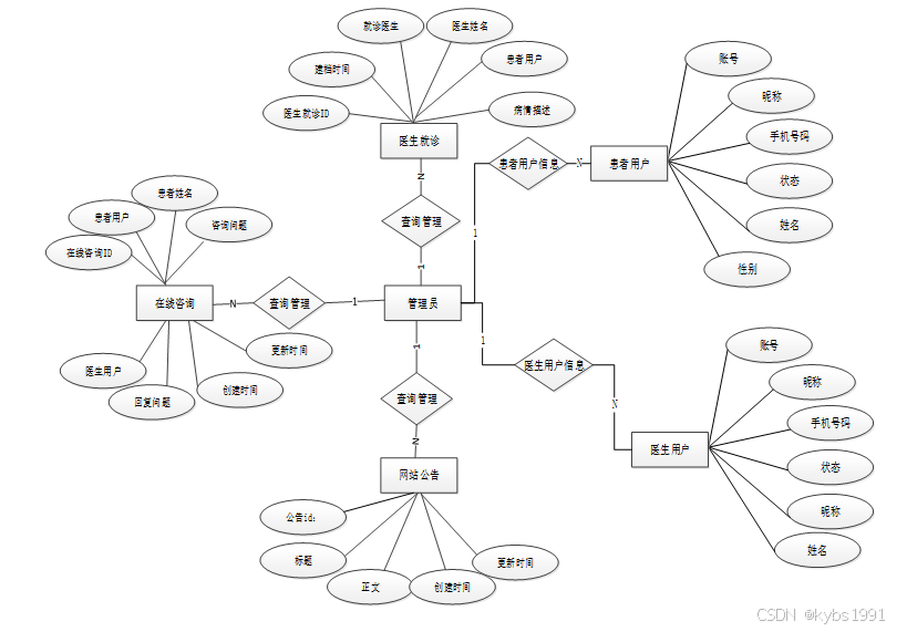
数据库可以说是所有软件的根本,如果数据库存在缺陷,那么会导致系统开发的不顺利、维护困难、用户使用不顺畅等一系列问题,严重时将会直接损害企业的利益,同时在开发完成后,数据库缺陷也更加难以解决。所以必须要对数据库设计重点把握,做到认真细致。因此,数据库设计是这个高校在线健康咨询服务APP的重点要素。
高校在线健康咨询服务APP总E-R图如下图3-3所示

图3-3高校在线健康咨询服务APP总E-R图
将数据库概念设计的E-R图转换为关系数据库。在关系数据库中,数据关系由数据表组成,但是表的结构表现在表的字段上。
| 编号 | 名称 | 数据类型 | 长度 | 小数位 | 允许空值 | 主键 | 默认值 | 说明 |
| 1 | token_id | int | 10 | 0 | N | Y | 临时访问牌ID | |
| 2 | token | varchar | 64 | 0 | Y | N | 临时访问牌 | |
| 3 | info | text | 65535 | 0 | Y | N | ||
| 4 | maxage | int | 10 | 0 | N | N | 2 | 最大寿命:默认2小时 |
| 5 | create_time | timestamp | 19 | 0 | N | N | CURRENT_TIMESTAMP | 创建时间: |
| 6 | update_time | timestamp | 19 | 0 | N | N | CURRENT_TIMESTAMP | 更新时间: |
| 7 | user_id | int | 10 | 0 | N | N | 0 | 用户编号: |
| 编号 | 名称 | 数据类型 | 长度 | 小数位 | 允许空值 | 主键 | 默认值 | 说明 |
| 1 | article_id | mediumint | 8 | 0 | N | Y | 文章id:[0,8388607] | |
| 2 | title | varchar | 125 | 0 | N | Y | 标题:[0,125]用于文章和html的title标签中 | |
| 3 | type | varchar | 64 | 0 | N | N | 0 | 文章分类:[0,1000]用来搜索指定类型的文章 |
| 4 | hits | int | 10 | 0 | N | N | 0 | 点击数:[0,1000000000]访问这篇文章的人次 |
| 5 | praise_len | int | 10 | 0 | N | N | 0 | 点赞数 |
| 6 | create_time | timestamp | 19 | 0 | N | N | CURRENT_TIMESTAMP | 创建时间: |
| 7 | update_time | timestamp | 19 | 0 | N | N | CURRENT_TIMESTAMP | 更新时间: |
| 8 | source | varchar | 255 | 0 | Y | N | 来源:[0,255]文章的出处 | |
| 9 | url | varchar | 255 | 0 | Y | N | 来源地址:[0,255]用于跳转到发布该文章的网站 | |
| 10 | tag | varchar | 255 | 0 | Y | N | 标签:[0,255]用于标注文章所属相关内容,多个标签用空格隔开 | |
| 11 | content | longtext | 2147483647 | 0 | Y | N | 正文:文章的主体内容 | |
| 12 | img | varchar | 255 | 0 | Y | N | 封面图 | |
| 13 | description | text | 65535 | 0 | Y | N | 文章描述 |
| 编号 | 名称 | 数据类型 | 长度 | 小数位 | 允许空值 | 主键 | 默认值 | 说明 |
| 1 | type_id | smallint | 5 | 0 | N | Y | 分类ID:[0,10000] | |
| 2 | display | smallint | 5 | 0 | N | N | 100 | 显示顺序:[0,1000]决定分类显示的先后顺序 |
| 3 | name | varchar | 16 | 0 | N | N | 分类名称:[2,16] | |
| 4 | father_id | smallint | 5 | 0 | N | N | 0 | 上级分类ID:[0,32767] |
| 5 | description | varchar | 255 | 0 | Y | N | 描述:[0,255]描述该分类的作用 | |
| 6 | icon | text | 65535 | 0 | Y | N | 分类图标: | |
| 7 | url | varchar | 255 | 0 | Y | N | 外链地址:[0,255]如果该分类是跳转到其他网站的情况下,就在该URL上设置 | |
| 8 | create_time | timestamp | 19 | 0 | N | N | CURRENT_TIMESTAMP | 创建时间: |
| 9 | update_time | timestamp | 19 | 0 | N | N | CURRENT_TIMESTAMP | 更新时间: |
| 编号 | 名称 | 数据类型 | 长度 | 小数位 | 允许空值 | 主键 | 默认值 | 说明 |
| 1 | auth_id | int | 10 | 0 | N | Y | 授权ID: | |
| 2 | user_group | varchar | 64 | 0 | Y | N | 用户组: | |
| 3 | mod_name | varchar | 64 | 0 | Y | N | 模块名: | |
| 4 | table_name | varchar | 64 | 0 | Y | N | 表名: | |
| 5 | page_title | varchar | 255 | 0 | Y | N | 页面标题: | |
| 6 | path | varchar | 255 | 0 | Y | N | 路由路径: | |
| 7 | position | varchar | 32 | 0 | Y | N | 位置: | |
| 8 | mode | varchar | 32 | 0 | N | N | _blank | 跳转方式: |
| 9 | add | tinyint | 3 | 0 | N | N | 1 | 是否可增加: |
| 10 | del | tinyint | 3 | 0 | N | N | 1 | 是否可删除: |
| 11 | set | tinyint | 3 | 0 | N | N | 1 | 是否可修改: |
| 12 | get | tinyint | 3 | 0 | N | N | 1 | 是否可查看: |
| 13 | field_add | text | 65535 | 0 | Y | N | 添加字段: | |
| 14 | field_set | text | 65535 | 0 | Y | N | 修改字段: | |
| 15 | field_get | text | 65535 | 0 | Y | N | 查询字段: | |
| 16 | table_nav_name | varchar | 500 | 0 | Y | N | 跨表导航名称: | |
| 17 | table_nav | varchar | 500 | 0 | Y | N | 跨表导航: | |
| 18 | option | text | 65535 | 0 | Y | N | 配置: | |
| 19 | create_time | timestamp | 19 | 0 | N | N | CURRENT_TIMESTAMP | 创建时间: |
| 20 | update_time | timestamp | 19 | 0 | N | N | CURRENT_TIMESTAMP | 更新时间: |
| 编号 | 名称 | 数据类型 | 长度 | 小数位 | 允许空值 | 主键 | 默认值 | 说明 |
| 1 | collect_id | int | 10 | 0 | N | Y | 收藏ID: | |
| 2 | user_id | int | 10 | 0 | N | N | 0 | 收藏人ID: |
| 3 | source_table | varchar | 255 | 0 | Y | N | 来源表: | |
| 4 | source_field | varchar | 255 | 0 | Y | N | 来源字段: | |
| 5 | source_id | int | 10 | 0 | N | N | 0 | 来源ID: |
| 6 | title | varchar | 255 | 0 | Y | N | 标题: | |
| 7 | img | varchar | 255 | 0 | Y | N | 封面: | |
| 8 | create_time | timestamp | 19 | 0 | N | N | CURRENT_TIMESTAMP | 创建时间: |
| 9 | update_time | timestamp | 19 | 0 | N | N | CURRENT_TIMESTAMP | 更新时间: |
| 编号 | 名称 | 数据类型 | 长度 | 小数位 | 允许空值 | 主键 | 默认值 | 说明 |
| 1 | comment_id | int | 10 | 0 | N | Y | 评论ID: | |
| 2 | user_id | int | 10 | 0 | N | N | 0 | 评论人ID: |
| 3 | reply_to_id | int | 10 | 0 | N | N | 0 | 回复评论ID:空为0 |
| 4 | content | longtext | 2147483647 | 0 | Y | N | 内容: | |
| 5 | nickname | varchar | 255 | 0 | Y | N | 昵称: | |
| 6 | avatar | varchar | 255 | 0 | Y | N | 头像地址:[0,255] | |
| 7 | create_time | timestamp | 19 | 0 | N | N | CURRENT_TIMESTAMP | 创建时间: |
| 8 | update_time | timestamp | 19 | 0 | N | N | CURRENT_TIMESTAMP | 更新时间: |
| 9 | source_table | varchar | 255 | 0 | Y | N | 来源表: | |
| 10 | source_field | varchar | 255 | 0 | Y | N | 来源字段: | |
| 11 | source_id | int | 10 | 0 | N | N | 0 | 来源ID: |
| 编号 | 名称 | 数据类型 | 长度 | 小数位 | 允许空值 | 主键 | 默认值 | 说明 |
| 1 | doctors_consultation_id | int | 10 | 0 | N | Y | 医生就诊ID | |
| 2 | filing_time | date | 10 | 0 | Y | N | 建档时间 | |
| 3 | visiting_doctor | int | 10 | 0 | Y | N | 0 | 就诊医生 |
| 4 | doctors_name | varchar | 64 | 0 | Y | N | 医生姓名 | |
| 5 | patient_users | int | 10 | 0 | Y | N | 0 | 患者用户 |
| 6 | disease_description | varchar | 64 | 0 | Y | N | 病情描述 | |
| 7 | diagnostic_results | varchar | 64 | 0 | Y | N | 诊断结果 | |
| 8 | treatment_plan | text | 65535 | 0 | Y | N | 治疗方案 | |
| 9 | prescription_medication | text | 65535 | 0 | Y | N | 开处方药 | |
| 10 | drug_expenses | int | 10 | 0 | Y | N | 0 | 药品费 |
| 11 | inspection_fee | int | 10 | 0 | Y | N | 0 | 检查费 |
| 12 | surgical_expenses | int | 10 | 0 | Y | N | 0 | 手术费 |
| 13 | total_cost | varchar | 64 | 0 | Y | N | 总费用 | |
| 14 | pay_state | varchar | 16 | 0 | N | N | 未支付 | 支付状态 |
| 15 | pay_type | varchar | 16 | 0 | Y | N | 支付类型: 微信、支付宝、网银 | |
| 16 | create_time | datetime | 19 | 0 | N | N | CURRENT_TIMESTAMP | 创建时间 |
| 17 | update_time | timestamp | 19 | 0 | N | N | CURRENT_TIMESTAMP | 更新时间 |
| 编号 | 名称 | 数据类型 | 长度 | 小数位 | 允许空值 | 主键 | 默认值 | 说明 |
| 1 | doctor_appointment_id | int | 10 | 0 | N | Y | 医生预约ID | |
| 2 | patient_users | int | 10 | 0 | Y | N | 0 | 患者用户 |
| 3 | patient_name | varchar | 64 | 0 | Y | N | 患者姓名 | |
| 4 | doctor_users | int | 10 | 0 | Y | N | 0 | 医生用户 |
| 5 | doctors_name | varchar | 64 | 0 | Y | N | 医生姓名 | |
| 6 | doctors_department | varchar | 64 | 0 | Y | N | 医生科室 | |
| 7 | registration_fees | int | 10 | 0 | Y | N | 0 | 挂号费用 |
| 8 | appointment_time | date | 10 | 0 | Y | N | 预约时间 | |
| 9 | disease_description | text | 65535 | 0 | Y | N | 病情描述 | |
| 10 | pay_state | varchar | 16 | 0 | N | N | 未支付 | 支付状态 |
| 11 | pay_type | varchar | 16 | 0 | Y | N | 支付类型: 微信、支付宝、网银 | |
| 12 | create_time | datetime | 19 | 0 | N | N | CURRENT_TIMESTAMP | 创建时间 |
| 13 | update_time | timestamp | 19 | 0 | N | N | CURRENT_TIMESTAMP | 更新时间 |
| 编号 | 名称 | 数据类型 | 长度 | 小数位 | 允许空值 | 主键 | 默认值 | 说明 |
| 1 | doctor_information_id | int | 10 | 0 | N | Y | 医生信息ID | |
| 2 | doctor_users | int | 10 | 0 | Y | N | 0 | 医生用户 |
| 3 | doctors_name | varchar | 64 | 0 | Y | N | 医生姓名 | |
| 4 | doctors_department | varchar | 64 | 0 | Y | N | 医生科室 | |
| 5 | doctors_phone_number | varchar | 64 | 0 | Y | N | 医生电话 | |
| 6 | proficient_in_areas_of_expertise | varchar | 64 | 0 | Y | N | 擅长领域 | |
| 7 | doctors_photo | varchar | 255 | 0 | Y | N | 医生相片 | |
| 8 | visit_time | date | 10 | 0 | Y | N | 出诊时间 | |
| 9 | personal_profile | text | 65535 | 0 | Y | N | 个人简介 | |
| 10 | registration_fees | int | 10 | 0 | Y | N | 0 | 挂号费用 |
| 11 | hits | int | 10 | 0 | N | N | 0 | 点击数 |
| 12 | praise_len | int | 10 | 0 | N | N | 0 | 点赞数 |
| 13 | create_time | datetime | 19 | 0 | N | N | CURRENT_TIMESTAMP | 创建时间 |
| 14 | update_time | timestamp | 19 | 0 | N | N | CURRENT_TIMESTAMP | 更新时间 |
| 编号 | 名称 | 数据类型 | 长度 | 小数位 | 允许空值 | 主键 | 默认值 | 说明 |
| 1 | doctor_users_id | int | 10 | 0 | N | Y | 医生用户ID | |
| 2 | doctors_name | varchar | 64 | 0 | Y | N | 医生姓名 | |
| 3 | doctors_gender | varchar | 64 | 0 | Y | N | 医生性别 | |
| 4 | doctors_phone_number | varchar | 64 | 0 | Y | N | 医生电话 | |
| 5 | doctors_department | varchar | 64 | 0 | Y | N | 医生科室 | |
| 6 | proficient_in_areas_of_expertise | varchar | 64 | 0 | Y | N | 擅长领域 | |
| 7 | examine_state | varchar | 16 | 0 | N | N | 已通过 | 审核状态 |
| 8 | user_id | int | 10 | 0 | N | N | 0 | 用户ID |
| 9 | create_time | datetime | 19 | 0 | N | N | CURRENT_TIMESTAMP | 创建时间 |
| 10 | update_time | timestamp | 19 | 0 | N | N | CURRENT_TIMESTAMP | 更新时间 |
| 编号 | 名称 | 数据类型 | 长度 | 小数位 | 允许空值 | 主键 | 默认值 | 说明 |
| 1 | forum_id | mediumint | 8 | 0 | N | Y | 论坛id | |
| 2 | display | smallint | 5 | 0 | N | N | 100 | 排序 |
| 3 | user_id | mediumint | 8 | 0 | N | N | 0 | 用户ID |
| 4 | nickname | varchar | 16 | 0 | Y | N | 昵称:[0,16] | |
| 5 | praise_len | int | 10 | 0 | Y | N | 0 | 点赞数 |
| 6 | hits | int | 10 | 0 | N | N | 0 | 访问数 |
| 7 | title | varchar | 125 | 0 | N | N | 标题 | |
| 8 | keywords | varchar | 125 | 0 | Y | N | 关键词 | |
| 9 | description | varchar | 255 | 0 | Y | N | 描述 | |
| 10 | url | varchar | 255 | 0 | Y | N | 来源地址 | |
| 11 | tag | varchar | 255 | 0 | Y | N | 标签 | |
| 12 | img | text | 65535 | 0 | Y | N | 封面图 | |
| 13 | content | longtext | 2147483647 | 0 | Y | N | 正文 | |
| 14 | create_time | timestamp | 19 | 0 | N | N | CURRENT_TIMESTAMP | 创建时间: |
| 15 | update_time | timestamp | 19 | 0 | N | N | CURRENT_TIMESTAMP | 更新时间: |
| 16 | avatar | varchar | 255 | 0 | Y | N | 发帖人头像: | |
| 17 | type | varchar | 64 | 0 | N | N | 0 | 论坛分类:[0,1000]用来搜索指定类型的论坛帖 |
| 编号 | 名称 | 数据类型 | 长度 | 小数位 | 允许空值 | 主键 | 默认值 | 说明 |
| 1 | type_id | smallint | 5 | 0 | N | Y | 分类ID:[0,10000] | |
| 2 | name | varchar | 16 | 0 | N | N | 分类名称:[2,16] | |
| 3 | description | varchar | 255 | 0 | Y | N | 描述:[0,255]描述该分类的作用 | |
| 4 | url | varchar | 255 | 0 | Y | N | 外链地址:[0,255]如果该分类是跳转到其他网站的情况下,就在该URL上设置 | |
| 5 | father_id | smallint | 5 | 0 | N | N | 0 | 上级分类ID:[0,32767] |
| 6 | icon | varchar | 255 | 0 | Y | N | 分类图标: | |
| 7 | create_time | timestamp | 19 | 0 | N | N | CURRENT_TIMESTAMP | 创建时间: |
| 8 | update_time | timestamp | 19 | 0 | N | N | CURRENT_TIMESTAMP | 更新时间: |
| 编号 | 名称 | 数据类型 | 长度 | 小数位 | 允许空值 | 主键 | 默认值 | 说明 |
| 1 | hits_id | int | 10 | 0 | N | Y | 点赞ID: | |
| 2 | user_id | int | 10 | 0 | N | N | 0 | 点赞人: |
| 3 | create_time | timestamp | 19 | 0 | N | N | CURRENT_TIMESTAMP | 创建时间: |
| 4 | update_time | timestamp | 19 | 0 | N | N | CURRENT_TIMESTAMP | 更新时间: |
| 5 | source_table | varchar | 255 | 0 | Y | N | 来源表: | |
| 6 | source_field | varchar | 255 | 0 | Y | N | 来源字段: | |
| 7 | source_id | int | 10 | 0 | N | N | 0 | 来源ID: |
| 编号 | 名称 | 数据类型 | 长度 | 小数位 | 允许空值 | 主键 | 默认值 | 说明 |
| 1 | notice_id | mediumint | 8 | 0 | N | Y | 公告id: | |
| 2 | title | varchar | 125 | 0 | N | N | 标题: | |
| 3 | content | longtext | 2147483647 | 0 | Y | N | 正文: | |
| 4 | create_time | timestamp | 19 | 0 | N | N | CURRENT_TIMESTAMP | 创建时间: |
| 5 | update_time | timestamp | 19 | 0 | N | N | CURRENT_TIMESTAMP | 更新时间: |
| 编号 | 名称 | 数据类型 | 长度 | 小数位 | 允许空值 | 主键 | 默认值 | 说明 |
| 1 | online_consultation_id | int | 10 | 0 | N | Y | 在线咨询ID | |
| 2 | patient_users | int | 10 | 0 | Y | N | 0 | 患者用户 |
| 3 | patient_name | varchar | 64 | 0 | Y | N | 患者姓名 | |
| 4 | consultation_questions | text | 65535 | 0 | Y | N | 咨询问题 | |
| 5 | doctor_users | int | 10 | 0 | Y | N | 0 | 医生用户 |
| 6 | reply_to_questions | text | 65535 | 0 | Y | N | 回复问题 | |
| 7 | create_time | datetime | 19 | 0 | N | N | CURRENT_TIMESTAMP | 创建时间 |
| 8 | update_time | timestamp | 19 | 0 | N | N | CURRENT_TIMESTAMP | 更新时间 |
| 编号 | 名称 | 数据类型 | 长度 | 小数位 | 允许空值 | 主键 | 默认值 | 说明 |
| 1 | patient_users_id | int | 10 | 0 | N | Y | 患者用户ID | |
| 2 | patient_name | varchar | 64 | 0 | Y | N | 患者姓名 | |
| 3 | patient_gender | varchar | 64 | 0 | Y | N | 患者性别 | |
| 4 | contact_phone_number | varchar | 64 | 0 | Y | N | 联系电话 | |
| 5 | examine_state | varchar | 16 | 0 | N | N | 已通过 | 审核状态 |
| 6 | user_id | int | 10 | 0 | N | N | 0 | 用户ID |
| 7 | create_time | datetime | 19 | 0 | N | N | CURRENT_TIMESTAMP | 创建时间 |
| 8 | update_time | timestamp | 19 | 0 | N | N | CURRENT_TIMESTAMP | 更新时间 |
| 编号 | 名称 | 数据类型 | 长度 | 小数位 | 允许空值 | 主键 | 默认值 | 说明 |
| 1 | praise_id | int | 10 | 0 | N | Y | 点赞ID: | |
| 2 | user_id | int | 10 | 0 | N | N | 0 | 点赞人: |
| 3 | create_time | timestamp | 19 | 0 | N | N | CURRENT_TIMESTAMP | 创建时间: |
| 4 | update_time | timestamp | 19 | 0 | N | N | CURRENT_TIMESTAMP | 更新时间: |
| 5 | source_table | varchar | 255 | 0 | Y | N | 来源表: | |
| 6 | source_field | varchar | 255 | 0 | Y | N | 来源字段: | |
| 7 | source_id | int | 10 | 0 | N | N | 0 | 来源ID: |
| 8 | status | bit | 1 | 0 | N | N | 1 | 点赞状态:1为点赞,0已取消 |
| 编号 | 名称 | 数据类型 | 长度 | 小数位 | 允许空值 | 主键 | 默认值 | 说明 |
| 1 | slides_id | int | 10 | 0 | N | Y | 轮播图ID: | |
| 2 | title | varchar | 64 | 0 | Y | N | 标题: | |
| 3 | content | varchar | 255 | 0 | Y | N | 内容: | |
| 4 | url | varchar | 255 | 0 | Y | N | 链接: | |
| 5 | img | varchar | 255 | 0 | Y | N | 轮播图: | |
| 6 | hits | int | 10 | 0 | N | N | 0 | 点击量: |
| 7 | create_time | timestamp | 19 | 0 | N | N | CURRENT_TIMESTAMP | 创建时间: |
| 8 | update_time | timestamp | 19 | 0 | N | N | CURRENT_TIMESTAMP | 更新时间: |
| 编号 | 名称 | 数据类型 | 长度 | 小数位 | 允许空值 | 主键 | 默认值 | 说明 |
| 1 | upload_id | int | 10 | 0 | N | Y | 上传ID | |
| 2 | name | varchar | 64 | 0 | Y | N | 文件名 | |
| 3 | path | varchar | 255 | 0 | Y | N | 访问路径 | |
| 4 | file | varchar | 255 | 0 | Y | N | 文件路径 | |
| 5 | display | varchar | 255 | 0 | Y | N | 显示顺序 | |
| 6 | father_id | int | 10 | 0 | Y | N | 0 | 父级ID |
| 7 | dir | varchar | 255 | 0 | Y | N | 文件夹 | |
| 8 | type | varchar | 32 | 0 | Y | N | 文件类型 |
| 编号 | 名称 | 数据类型 | 长度 | 小数位 | 允许空值 | 主键 | 默认值 | 说明 |
| 1 | user_id | mediumint | 8 | 0 | N | Y | 用户ID:[0,8388607]用户获取其他与用户相关的数据 | |
| 2 | state | smallint | 5 | 0 | N | N | 1 | 账户状态:[0,10](1可用|2异常|3已冻结|4已注销) |
| 3 | user_group | varchar | 32 | 0 | Y | N | 所在用户组:[0,32767]决定用户身份和权限 | |
| 4 | login_time | timestamp | 19 | 0 | N | N | CURRENT_TIMESTAMP | 上次登录时间: |
| 5 | phone | varchar | 11 | 0 | Y | N | 手机号码:[0,11]用户的手机号码,用于找回密码时或登录时 | |
| 6 | phone_state | smallint | 5 | 0 | N | N | 0 | 手机认证:[0,1](0未认证|1审核中|2已认证) |
| 7 | username | varchar | 16 | 0 | N | N | 用户名:[0,16]用户登录时所用的账户名称 | |
| 8 | nickname | varchar | 16 | 0 | Y | N | 昵称:[0,16] | |
| 9 | password | varchar | 64 | 0 | N | N | 密码:[0,32]用户登录所需的密码,由6-16位数字或英文组成 | |
| 10 | | varchar | 64 | 0 | Y | N | 邮箱:[0,64]用户的邮箱,用于找回密码时或登录时 | |
| 11 | email_state | smallint | 5 | 0 | N | N | 0 | 邮箱认证:[0,1](0未认证|1审核中|2已认证) |
| 12 | avatar | varchar | 255 | 0 | Y | N | 头像地址:[0,255] | |
| 13 | open_id | varchar | 255 | 0 | Y | N | 针对获取用户信息字段 | |
| 14 | create_time | timestamp | 19 | 0 | N | N | CURRENT_TIMESTAMP | 创建时间: |
| 15 | vip_level | varchar | 255 | 0 | Y | N | 会员等级 | |
| 16 | vip_discount | double | 11 | 2 | Y | N | 0.00 | 会员折扣 |
| 编号 | 名称 | 数据类型 | 长度 | 小数位 | 允许空值 | 主键 | 默认值 | 说明 |
| 1 | group_id | mediumint | 8 | 0 | N | Y | 用户组ID:[0,8388607] | |
| 2 | display | smallint | 5 | 0 | N | N | 100 | 显示顺序:[0,1000] |
| 3 | name | varchar | 16 | 0 | N | N | 名称:[0,16] | |
| 4 | description | varchar | 255 | 0 | Y | N | 描述:[0,255]描述该用户组的特点或权限范围 | |
| 5 | source_table | varchar | 255 | 0 | Y | N | 来源表: | |
| 6 | source_field | varchar | 255 | 0 | Y | N | 来源字段: | |
| 7 | source_id | int | 10 | 0 | N | N | 0 | 来源ID: |
| 8 | register | smallint | 5 | 0 | Y | N | 0 | 注册位置: |
| 9 | create_time | timestamp | 19 | 0 | N | N | CURRENT_TIMESTAMP | 创建时间: |
| 10 | update_time | timestamp | 19 | 0 | N | N | CURRENT_TIMESTAMP | 更新时间: |
4.1患者用户模块
用户在注册页面通过填写用户账号、密码、昵称、姓名、性别、电话等信息完成用户注册,如图4-1所示。

图4-1用户注册界面图
用户注册逻辑代码如下:
* @return
*/
@PostMapping("register")
public Map<String, Object> signUp(HttpServletRequest request) throws IOException {
// 查询用户
Map<String, String> query = new HashMap<>();
Map<String,Object> map = service.readBody(request.getReader());
query.put("username",String.valueOf(map.get("username")));
List list = service.selectBaseList(service.select(query, new HashMap<>()));
if (list.size()>0){
return error(30000, "用户已存在");
}
map.put("password",service.encryption(String.valueOf(map.get("password"))));
service.insert(map);
return success(1);
}
public Map<String,Object> readBody(BufferedReader reader){
BufferedReader br = null;
StringBuilder sb = new StringBuilder("");
try{
br = reader;
String str;
while ((str = br.readLine()) != null){
sb.append(str);
}
br.close();
String json = sb.toString();
return JSONObject.parseObject(json, Map.class);
}catch (IOException e){
e.printStackTrace();
}finally{
if (null != br){
try{
br.close();
}catch (IOException e){
e.printStackTrace();
}
}
}
return null;
}
public void insert(Map<String,Object> body){
E entity = JSON.parseObject(JSON.toJSONString(body),eClass);
baseMapper.insert(entity);
log.info("[{}] - 插入操作:{}",entity);
}
用户通过注册时的用户名+密码进行验证登录,如图4-2所示。

图4-2登录界面图
登录代码如下:
package com.project.demo.interceptor;
@Slf4j
public class LoginInterceptor implements HandlerInterceptor {
private String tokenName = "x-auth-token";
@Override
public boolean preHandle(HttpServletRequest request, HttpServletResponse response, Object handler) throws Exception {
String token = request.getHeader(this.tokenName);
setHeader(request, response);
log.info("[请求接口] - {} , [请求类型] - {}",request.getRequestURL().toString(),request.getMethod());
if (request.getRequestURL().toString().contains("/api/user/login")){
return true;
}
else if (request.getRequestURL().toString().contains("/api/user/state")){
return true;
}
else if (request.getRequestURL().toString().contains("/api/user/register")){
return true;
}
}
@Override
public void postHandle(HttpServletRequest request, HttpServletResponse response, Object handler, ModelAndView modelAndView) {
//更新token
}
@Override
public void afterCompletion(HttpServletRequest request, HttpServletResponse response, Object handler, Exception ex) throws Exception {
}
private void failure(HttpServletRequest request, HttpServletResponse response) throws IOException {
response.setHeader("Content-type", "application/json;charset=UTF-8");
response.setStatus(401);
response.sendRedirect("https://www.baidu.com");
}
private void setHeader(HttpServletRequest request, HttpServletResponse response) {
//跨域的header设置
response.setHeader("Access-control-Allow-Origin", request.getHeader("Origin"));
response.setHeader("Access-Control-Allow-Methods", "GET, HEAD, POST, PUT, DELETE, TRACE, OPTIONS, PATCH");
response.setHeader("Access-Control-Allow-Credentials", "true");
response.setHeader("Access-Control-Allow-Headers", request.getHeader("Access-Control-Request-Headers"));
response.setHeader("Access-Control-Max-Age", "1800");
//防止乱码,适用于传输JSON数据
response.setHeader("Content-Type", "application/json;charset=UTF-8");
response.setStatus(HttpStatus.OK.value());
}
}
4.1.3基本信息界面
用户可以对头像、昵称和密码进行修改。界面如下图4-3所示。

图4-3基本信息界面图
患者用户进行健康交流和讨论,可以发布问题、分享经验、交流心得等,促进用户之间的交流。界面如4-4所示。

图4-4交流论坛界面图
用户点击“医生信息”这个菜单,可以查看到系统中所有添加的医生信息,支持通过筛选、排序、局部搜索等方式进行查询,如果想要了解某一的医生信息的详细信息,点击即可进入详情查看界面,详情页面可以对医生信息进行查看、预约、点赞、评论等操作。界面如下图4-5所示。

图4-5医生信息界面图
医生用户可以查看医院相关的资讯内容,包括医院动态、科室介绍、医生排班等,方便医生了解医院信息和就诊流程。在详情页面可以点赞、收藏和评论。界面如4-6所示。

图4-6医院资讯界面图
医生用户可以管理医生的个人信息、擅长领域、门诊时间等内容,界面如4-7所示。

图4-7医生信息界面图
管理员可对前台注册的用户以进行添加、重置或删除等操作,如图4-8所示。

图4-8系统用户管理界面图
用户管理界面逻辑代码如下:
@RequestMapping("/get_obj")
public Map<String, Object> obj(HttpServletRequest request) {
List resultList = service.selectBaseList(service.select(service.readQuery(request), service.readConfig(request)));
if (resultList.size() > 0) {
JSONObject jsonObject = new JSONObject();
jsonObject.put("obj",resultList.get(0));
return success(jsonObject);
} else {
return success(null);
}
}
管理员可以查看医生信息详情及评论,还可以添加新医生、编辑医生信息、审核医生资质等操作,以确保医生信息的准确性和完整性。界面如下图4-9所示。

图4-9医生信息列表界面图
管理员可以管理医生门诊预约的信息,包括审核预约、调整预约时间等操作,确保预约信息的合理性和顺利进行。界面如下图4-10所示。

图4-10医生预约管理界面图
管理员可以管理医生的诊疗记录,包括患者就诊情况、诊断结果等信息,以确保诊疗过程的记录和管理。界面如下图4-11所示。

图4-11医生就诊管理界面图
管理员可以对系统前台展示的轮播图进行增删改查,方便用户进行查看。轮播图管理界面如下图所示。界面如下图4-12所示。

图4-12系统管理界面图
管理员可以发布、编辑、删除系统的医院公告信息,包括健康宣教、医疗政策等内容,确保信息及时传达给用户。界面如图4-13所示。

图4-13医院公告界面图
医院资讯:管理员可以管理医院资讯的发布和分类,包括添加、编辑、删除资讯内容,以便及时传达给患者用户。界面如图4-14所示。
资讯分类:管理员可以管理医院资讯的分类,包括添加新分类、编辑分类、删除分类等操作,以维护资讯信息的组织和管理。界面如图4-15所示。

图4-14医院资讯界面图

图4-15资讯分类界面图
第5章软件测试
测试存在于软件开发进程中的最后一个阶段,它可以保证一个软件的开发质量是否符合设计者的初衷,也为程序的正式上线做了最后一道质量检测的工序。软件测试主要是控制各种条件、包括软件输出方式,使用模式和运行环境等,来评估一个系统或应用是否符合设计标准。在软件测试过程中,我们一般刻意的去制造错误和极端条件,不能仅依照正常模式允许,而是多去尝试那些意外的情况。
只有在运行和维护阶段之前经历大量的测试的软件,才能说明它的质量是经得起检验的。最近计算机业界也都一致认为,测试应该存在于软件设计的每个阶段,因为越早发现错误,修复起来就越容易。
实际上,对于一个软件应用,错误是必然存在的,无论使用何种技术或手段,都不可能绝对的排除软件漏洞。测试是随着软件开发一同诞生的,两者是共同发展进步的。实际上,测试可以大幅度的降低维护的成本,如果一个漏洞在开发的早期就被发现,那么修复它的成本远比上线后再修复的成本要低得多。
测试有白盒测试和黑盒测试两种方式。
其中,白盒测试是将软件看成一个透明的白盒子,按照程序的内部控制结构和处理技术逻辑来选定测试用例、软件系统测试的逻辑路径及过程需要进行管理测试,又称玻璃盒测试。因此白盒测试需要选择足够多的测试用例,覆盖尽可能多的代码来发现程序中的错误。
黑盒测试,也称为功能测试。它将需软件看作一个黑盒,像一个患者用户一样来模拟软件的使用流程。黑盒测试通过大量的输入边界值或错误数据,来检查是否可产生正确的输出。
本系统测试 主要选择黑盒测试,少量采用白盒测试。通过测试达到以下测试目的:
1.检查各大功能模块的运行,确保其能够正确运行,并检查各页面的完整性,保证页面完整。
2.检查各个接口是否可以正确地输入和输出,保证数据流通稳定可行。
3.检查数据结构,保证其和外部接口没有访问错误,访问顺利。
4.检查原计划的性能需求有没有完成,运行流畅。
本系统的测试用例(部分):
| 登录部分测试用例 | |||||
| 编号 | 对象 | 项目 | 操作 | 预期结果 | 结果 |
| 1 | 登录 | 登录提示 | 使用正确的账号密码登录 | 成功登录 | 预期结果 |
| 2 | 登录提示 | 使用正确的账号但错误的密码登录 | 提示密码错误 | 预期结果 | |
| 3 | 登录提示 | 使用错误的账号登录 | 提示不存在账户 | 预期结果 | |
| 4 | 登录提示 | 不输入账号,点击登录 | 提示输入账号 | 预期结果 | |
| 5 | 登录提示 | 输入账号但不输入密码点击登录 | 提示输入密码 | 预期结果 | |
| 6 | 登录入口 | 已登录账号,查看登录入口 | 不显示登录入口 | 预期结果 | |
处理器:Inter Core I7-4710MQ四核处理器
内存:4GB
硬盘:1T
操作系统:Windows 10
数据库:MySQL
全部测试用例都已通过(包括但不限于以上测试用例),且不存在漏洞,实现了论文开始时所作要求。本系统运行稳定,使用流畅,可以满足客户需求。
试运行后进行系统评估,可以认为该系统达到预定的目标要求,可以满足用户的需求,也满足了系统开发前所作目标。
系统在经过大量重复测试后运行十分稳定,安全实用,功能模块已经达到预定目标所需。
在规定的时间内实现系统的大部分功能,且满足要求,节省开发成本,有助于提高科学管理水平,符合本人经济情况。
第6章 总结
随着计算机互联网技术的迅猛发展,各行各业都已经实现采用计算机相关技术对日益放大的数据进行管理。该课题是高校在线健康咨询服务APP以交流为核心展开的。本研究针对高校在线健康咨询服务APP需求建模,数据建模及过程建模分析设计并实现程序研究的过程。给出系统应用架构并分析优劣势,通过功能分解图,系统组件图描述功能需求。设计建立了数据库,给出系统关键数据结构的定义。通过类关系图描述组件间的协作关系,给出各个类的定义方法。通过描述每一个类的字段,属性及方法实现系统的前后端代码。最终给出系统集成整合方法,完成高校在线健康咨询服务APP的设计与实现。投入运行时,各功能均运行正常。系统的每个界面的操作符合常规逻辑,对使用者来说操作简单,界面友好。整个系统的各个功能设计合理,体现了人性化。
但是由于自己在系统开发过程中对一些用到的相关知识和技术掌握不够牢固,再加上自身开发经验欠缺,因此系统在有些方面的功能还不够完善,考虑的不够全面,因此整个系统还有待日后逐步完善。
参考文献
[1]吴伶琳.基于SpringBoot的客户关系管理系统设计与实现[J].无线互联科技,2023,20(24):60-62.
[2]武际斌,段良华,金永亮.基于Vue+SpringBoot的课程思政素材库的设计与实现[C]//百色学院马克思主义学院.2023年思想政治教育论坛论文集.山东信息职业技术学院;,2023:3.DOI:10.26914/c.cnkihy.2023.087218.
[3]S.R. R ,A.H. W ,S.M.T. M , et al.Quantifying aquifer interaction using numerical groundwater flow model evaluated by environmental water tracer data: Application to the data-scarce area of the Bandung groundwater basin, West Java, Indonesia[J].Journal of Hydrology: Regional Studies,2023,50
[4]Migallón V ,Penadés J .A Java Application for Teaching Graphs in Undergraduate Courses[J].Applied Sciences,2023,13(23):
[5]Chy H S M ,Arju R A M ,Tella M S , et al.Comparative Evaluation of Java Virtual Machine-Based Message Queue Services: A Study on Kafka, Artemis, Pulsar, and RocketMQ[J].Electronics,2023,12(23):
[6]Kurniawan S .Gintingan in Subang: negotiating the role of Indigenous microfinance institution in the Sunda Region of West Java, Indonesia[J].AlterNative: An International Journal of Indigenous Peoples,2023,19(4):852-861.
[7]H D N ,P A ,N D S .Assessment of microplastic abundance in Central Java coastal waters: a study of Sendang Sikucing, Karangjahe, and Caruban Beaches[J].IOP Conference Series: Earth and Environmental Science,2023,1268(1):
[8]屈晓,周挺,吴楷,等.一种SpringBoot基于嵌入式设备的辅助医疗App的设计与实现[J].电脑知识与技术,2023,19(29):55-58+66.DOI:10.14004/j.cnki.ckt.2023.1534.
[9]杨嘉怡.基于服务设计理论的口腔健康服务系统设计[D].南昌大学,2023.DOI:10.27232/d.cnki.gnchu.2023.003071.
[10]王霏儿.基于SpringBoot的在线考试系统设计与实现[D].江西师范大学,2023.DOI:10.27178/d.cnki.gjxsu.2023.000429.
[11]李晟曈,刘哲,俞定国,等.基于Vue和SpringBoot的乡村文旅平台设计与实现[J].现代计算机,2023,29(08):98-103.
[12]殷慧.基于SpringBoot的粮食加工订单综合管理系统设计研究[J].中国食品工业,2023,(06):46-47+51.
[13]王琪.SpringBoot在线学习系统的开发[J].互联网周刊,2023,(05):60-62.
[14]佟羽齐,刘德华,张栎柯,等.基于SpringBoot框架的钻前管理系统的设计与实现[J].信息与电脑(理论版),2023,35(02):111-113.
[15]董袁泉,贾苏,钱梦颖.基于SpringBoot的自动化车座安排系统[J].电脑知识与技术,2023,19(02):47-49.DOI:10.14004/j.cnki.ckt.2023.0058.
[16]江颖诗.面向大学生的高校心理健康服务设计研究[D].广东工业大学,2022.DOI:10.27029/d.cnki.ggdgu.2022.002365.
[17]辛树彬.N公司互联网医疗服务满意度提升策略研究[D].华南理工大学,2021.DOI:10.27151/d.cnki.ghnlu.2021.005392.
[18]李龙飞,于惠崧,黄新宇,等.黑龙江省社区卫生服务机构生殖健康咨询服务能力调查[J].中国初级卫生保健,2021,35(03):13-17.
[19]李竹林,郭跃,车雯雯.基于轻量级框架SpringBoot的家教APP设计与实现[J].河南科技,2021,40(03):22-24.
[20]李旭丹,龚泽鹏,REINHARDT J D.基于收益-风险模型分析高校学生在线健康咨询服务使用意愿的影响因素[J].暨南大学学报(自然科学与医学版),2020,41(03):253-259.
致 谢
大学生活在这个时候即将划上一个句号,但是对于我的人生道路来说,这仅仅是一个逗号,我将面对的是又一次征程的开始。
回忆过去,许许多多的事情浮现在脑海:刚上大学时欢乐心情和兴奋的场景还历历在目。一切都是那么新鲜,那么富有吸引力。有快乐也有艰辛,有收获也有失落。衷心感谢学校所有支持帮助过我的老师,谢谢你们多年来的关心和爱护。同窗的友情同样难忘,你们与我共同走过了人生中不平凡的道路,给我留下了值得珍藏的美好记忆。
最后,我要特别感谢指导高校在线健康咨询服务APP设计的老师。本论文是在他的悉心指导和热情帮助下完成的,老师认真负责的工作态度,严谨的治学精神和精深的理论水平都使我受益匪浅。老师无论在理论上还是在实践中,都给予我很大的帮助,使我专业技能的应用水平得到很大提高,这对于我以后的工作和学习都有益处。值此论文完成之际,特别向老师表示衷心的感谢和崇高的敬意,谢谢他细心而又耐心地辅导,使得我得以顺利的完成毕业设计开发工作,同时也要感谢其他帮助过我的老师和同学,他们在我成长过程中给予了我很大的帮助,在此一并表示感谢。
由于本人水平有限,加上时间紧促,本文一定有不少缺点和不足,恳请各位老师给予帮助和指正。
请关注点赞+私信博主,免费领取项目源码
1701

被折叠的 条评论
为什么被折叠?



