摘 要
随着电子商务的快速发展,电商平台积累了大量的用户消费数据。为了更好地理解用户行为、优化商品结构和提升用户体验,本文设计并实现了一个基于Django框架的电商用户消费数据分析系统。
该系统包含后台首页、系统用户(管理员)管理、平台消费数据管理、用户消费数据管理和商品购买数据管理等功能模块。通过Django的MVC架构,实现了数据的高效处理和展示。后台首页提供了系统的整体概览,方便管理员快速了解电商平台的运营状况。系统用户管理模块确保了管理员对系统用户的增删改查权限控制。平台消费数据管理模块实现了对平台整体消费数据的统计与分析,为决策层提供了数据支持。用户消费数据管理模块深入分析了用户的消费行为和习惯,为个性化推荐提供了依据。商品购买数据管理模块则详细记录了每个商品的购买情况,为商品优化和库存管理提供了数据基础。这些功能模块旨在通过对消费数据的深入挖掘和分析,为电商平台的运营提供决策支持。通过Django的MVC架构,系统实现了数据的高效处理和展示,为电商平台提供了强大的数据分析和决策支持能力。
关键词:Django;电商用户消费数据分析系统;系统设计与实现
Abstract
With the rapid development of e-commerce, e-commerce platforms have accumulated a large amount of user consumption data. In order to better understand user behavior, optimize product structure, and enhance user experience, this article designs and implements an e-commerce user consumption data analysis system based on the Django framework.
This system includes functional modules such as backend homepage, system user (administrator) management, platform consumption data management, user consumption data management, and product purchase data management. Through Django's MVC architecture, efficient data processing and display have been achieved. The backend homepage provides an overall overview of the system, facilitating administrators to quickly understand the operational status of e-commerce platforms. The system user management module ensures that administrators have control over the permissions for adding, deleting, modifying, and querying system users. The platform consumption data management module realizes the statistics and analysis of the overall consumption data of the platform, providing data support for decision-makers. The user consumption data management module deeply analyzes the user's consumption behavior and habits, providing a basis for personalized recommendations. The product purchase data management module records the purchase status of each product in detail, providing a data foundation for product optimization and inventory management. These functional modules aim to provide decision support for the operation of e-commerce platforms through in-depth mining and analysis of consumer data. Through Django's MVC architecture, the system has achieved efficient data processing and display, providing powerful data analysis and decision support capabilities for e-commerce platforms.
Keywords: Django; E-commerce user consumption data analysis system; System Design and Implementation
目 录
1绪论
1.1 研究背景和意义
随着电子商务的蓬勃发展和互联网技术的不断进步,电商平台已成为人们购物的主要渠道之一。在电商平台的运营过程中,积累了大量的用户消费数据,这些数据中蕴含着丰富的用户行为信息和消费习惯。然而,传统的数据处理方法往往难以有效地挖掘和利用这些数据中的价值。因此,开发一个基于Django的电商用户消费数据分析系统显得尤为重要。
该系统旨在通过对电商用户消费数据的深入挖掘和分析,为电商平台的运营提供决策支持。通过对平台消费数据、用户消费数据和商品购买数据的综合处理和分析,可以帮助电商平台更好地理解用户需求,优化商品结构,提高用户满意度和忠诚度。同时,该系统还可以为电商平台的营销策略制定提供数据支持,帮助企业更好地把握市场趋势,提高市场竞争力。
因此,本文的研究不仅具有重要的理论价值,还具有广泛的应用前景。通过设计和实现基于Django的电商用户消费数据分析系统,可以为电商平台的运营提供有力的数据支持,推动电商行业的持续发展和创新。
1.2 国内外研究现状
在国内,电商用户消费数据分析系统得到了广泛的关注和研究。随着大数据技术的发展,越来越多的电商企业开始重视用户消费数据的挖掘和利用。研究者们通过对用户购买、评价等行为数据进行分析,开发个性化推荐系统,以提高用户购买转化率和用户满意度。同时,也有学者关注用户购买决策的因素,如价格、品牌、服务、口碑等,从而制定相应的营销策略。这些研究不仅推动了电商行业的发展,也促进了数据科学和人工智能技术的进步。
在国外,电商用户消费数据分析系统的研究同样受到重视。研究者们从多个角度对用户消费数据进行分析和利用。其中,跨平台用户行为分析成为了一个热门研究方向,通过对用户在不同平台上的行为进行分析,了解用户的跨平台行为和需求,以提高用户体验和销售转化率。此外,社交媒体用户行为分析也备受关注,研究者们通过分析社交媒体用户的行为,了解用户的兴趣、需求和口碑,从而制定社交媒体营销策略。这些研究不仅为电商企业提供了宝贵的决策支持,也推动了相关领域的技术创新和应用发展。
综上所述,电商用户消费数据分析系统在国内外都受到了广泛的关注和研究。随着技术的不断进步和应用场景的不断拓展,该领域的研究将更加深入和广泛,为电商行业的持续发展和创新提供有力支持。
1.3 论文组成结构
本章主要介绍研究背景、意义和研究现状。首先,描述了电商用户消费数据分析系统的背景和相关领域的需求。然后,阐述了研究该系统的重要性和潜在价值。最后,回顾了已有的相关研究和系统,并指出本文的研究目标和研究方法。
第二章:开发技术与工具
本章详细介绍了电商用户消费数据分析系统所采用的开发技术和开发工具。包括数据库选择编程语言选择、B/S结构等。还对这些技术和工具的优势和适用性进行了分析和比较。
第三章:系统分析
本章对电商用户消费数据分析系统进行了系统分析。首先,描述了系统的总体需求和功能描述,明确了系统需要实现的主要功能和特点。然后,从功能性角度和非功能性角度分析了系统需求,并评估了系统的可行性和可实现性。
第四章:系统设计
本章是文章的重要部分,详细介绍了电商用户消费数据分析系统的系统架构和各个主要功能模块的设计。包括系统架构图、数据库设计、用户界面设计等。每个功能模块都有相应的设计说明和流程图,确保系统的逻辑和功能完整性。
第五章:系统实现
本章描述了电商用户消费数据分析系统的具体实现过程。详细介绍了各个模块的具体实现方法和技术细节。同时,给出了相关代码片段和界面截图,以便读者更好地理解系统的实现过程。
第六章:测试与运行
本章对电商用户消费数据分析系统进行了全面的测试和运行。首先,设计了一系列测试用例,并对系统进行了功能性和性能方面的测试。然后,详细记录了测试结果,并分析了系统的稳定性和可靠性。
第七章:总结与展望
最后一章对整个研究工作进行了总结,并对未来的发展提出了展望。总结部分回顾了系统的设计和实现过程,并强调了所取得的成果和创新之处。展望部分则提出了进一步改进和扩展系统的建议,并展示了未来可能的研究方向和发展前景。。
2开发工具及相关技术介绍
2.1 B/S体系工作原理
B/S体系,即Browser/Server体系,是一种常见的网络应用程序架构。其工作原理基于客户端与服务器之间的请求-响应模型。用户通过浏览器向服务器发送请求,服务器接收到请求后进行处理,并生成相应的响应结果,最终将响应返回给客户端。浏览器接收到服务器返回的响应后,解析其中的标记语言(如HTML),并根据CSS样式表和JavaScript脚本来渲染页面,呈现给用户。用户可以与页面进行交互,例如点击链接、填写表单等操作,这些操作会触发新的请求,循环执行上述过程。
B/S体系具有许多优点,包括跨平台性、易于维护和升级、减少客户端依赖等。它成为了现代Web应用程序开发的主流架构,广泛应用于各种互联网服务和企业级应用系统中。通过B/S体系,用户可以通过简单的浏览器访问各种在线服务和资源,无需安装额外的软件,提供了更便捷、灵活的使用体验。同时,服务器端的集中管理和维护,使得系统的升级和更新更加高效和便捷。总之,B/S体系的工作原理为我们提供了一个稳定、可靠且高效的网络应用程序架构,为用户提供了便捷的互联网服务。
2.2 Django框架介绍
Django是一个使用Python语言开发的Web应用程序框架。它提供了一种简单而强大的方式来构建复杂的网站和应用程序。通过使用Django,开发人员可以更轻松地处理数据库、创建用户界面和处理用户请求。它还提供了一个自动生成管理界面的功能,使得管理后台数据变得更加简单。Django还具有强大的安全功能,可以保护网站免受常见的网络攻击。总之,Django是一个非常实用和易于学习的框架,适用于各种规模的Web项目。无论你是初学者还是经验丰富的开发人员,都可以从Django的便利性和灵活性中受益。
2.3 MySQL数据库
MySQL是一种流行的开源关系型数据库管理系统,被广泛应用于各种Web应用程序和企业级系统中。它具有免费开源、跨平台支持、高性能可扩展、数据安全完整性、灵活的数据模型和大型社区支持等优势。MySQL通过优化的查询处理和索引机制提供出色的性能,并支持事务处理和ACID属性,确保数据的一致性和完整性。其丰富的功能和灵活性使得开发人员能够轻松地处理和操作数据,而庞大的用户和开发者社区为他们提供了丰富的支持资源。总之,MySQL是一个可靠、高性能和灵活的数据库管理系统,适用于各种规模的项目,受到广大开发人员和企业的信赖与选择。
2.3 python语言
Python是一种简洁易读、跨平台且功能强大的编程语言。它拥有庞大而活跃的社区,提供了丰富的第三方库和框架,如NumPy、Pandas和Django,使开发人员能够快速构建各种应用程序。Python在数据处理和科学计算方面表现出色,通过相关库和工具,可以进行数据分析、机器学习和科学计算等任务。此外,Python广泛应用于Web开发、自动化脚本、网络爬虫等领域,其多样性使其成为一个全能的编程语言。无论你是初学者还是有经验的开发者,Python的简单语法、跨平台性以及强大的社区支持都能为你提供高效、优雅和可靠的编程体验。总之,Python是一个强大而灵活的编程语言,深受开发人员喜爱,并在各个领域得到广泛应用。
3系统分析
3.1 可行性分析
在软件开发的过程中,可行性分析是至关重要的,它旨在评估问题的可行性,以便尽可能快地解决,同时也要考虑到不同的解决方案的优势和劣势,以及实施这些方案所带来的经济效益。通过对电商用户消费数据分析系统的可行性分析,我们可以从技术、操作和经济三个方面来评估其可行性,从而为其提供有效的支持和保障。
3.1.1 技术可行性
Django作为一款成熟、稳定的Web框架,具有强大的ORM(对象关系映射)功能,能够高效处理数据库操作,并且拥有丰富的第三方库支持,便于系统功能的快速实现。此外,Django的MVC架构和组件化设计使得系统具有良好的可扩展性和可维护性。因此,从技术角度来看,基于Django开发电商用户消费数据分析系统是可行的。
3.1.2 经济可行性
电商用户消费数据分析系统能够帮助企业更好地理解用户需求,优化商品结构,提高用户满意度和忠诚度,从而带来更高的销售额和利润。此外,系统还可以为企业提供数据支持,帮助企业制定更有效的营销策略,降低营销成本。因此,从经济角度来看,该系统能够为企业带来明显的经济效益,具有经济可行性。
3.1.3 操作可行性
系统采用直观的用户界面设计,管理员可以通过简单的操作完成数据的查询、分析和导出等操作。同时,系统提供了详细的操作指南和帮助文档,方便管理员快速掌握系统操作。此外,系统还支持多平台访问,管理员可以通过电脑、手机等设备随时随地进行系统操作。因此,从操作角度来看,该系统具有良好的易用性和操作可行性。
综上所述,基于Django的电商用户消费数据分析系统在技术、经济和操作三个方面都具有可行性,能够为企业带来明显的效益和便利。
3.2功能需求分析
在系统开发设计前,应该对功能做初步设想,清楚这个分析系统有什么板块,每个板块有什么功能,整体的设计是否满足使用者的需求,接着对所开发的系统功能进行的详细分析总结,从而设计出完整的系统并将其实现。用户和开发人员的交流分析,使其达到最佳理解程度,使系统功能达到最佳。
根据用户需求分析可以得出电商用户消费数据分析系统的角色用例图。
管理员用例图如下所示。

图3-1 管理员用例图
根据用例图,对一些重要的用例进行描述。
登录用例描述如下表所示。
表3-1 登录用例描述
| 用例名称 | 登录 |
| 参与者 | 系统使用者 |
| 描述 | 系统使用者填写系统使用者名和密码登录系统 |
| 前置条件 | 系统使用者拥有账号和密码 |
| 后置条件 | 系统使用者名和密码都正确 |
| 事件流 | (1)系统使用者在登录页面输入系统使用者名和密码 (2)系统检测系统使用者输入的系统使用者名和密码是否正确 (3)系统使用者名和密码正确的话,显示登录成功并返回主页面 |
| 补充说明 | (a)系统检查除密码不正确,返回登录页面 |
根据系统需求调研分析,并结合系统总体的功能要求,整个电商用户消费数据分析系统主要为管理员模块,该模块下的又细分为小功能。对功能做出如下说明:
以下是管理员所需的功能需求分析:
- 后台首页:
快速导航:提供快速访问常用功能的链接,如平台消费数据管理、用户消费数据管理、商品购买数据管理等。提供统计图,显示平台的消费数据、用户消费数据、商品购买数据等关键指标,以便管理员快速了解平台运营情况。
- 系统用户(只有管理员1人)
由于系统用户仅为管理员,因此该部分功能主要是为了满足管理员自身的需求。管理员具有对整个系统的管理权限,包括但不限于平台消费数据管理、用户消费数据管理、商品购买数据管理等。可进行查询、导出、删除、添加、下架导入文档、导入等操作,以便对数据进行有效管理和分析。登录与权限管理:确保管理员能够安全登录系统,并管理自己的权限。
在具体的功能模块下,涉及到的操作如下:
- 平台消费数据管理:
查询平台消费数据:管理员可以根据时间范围、地区等条件查询平台的消费数据。
导出消费数据:管理员可以将查询到的消费数据导出为Excel或其他格式的文档。
删除消费数据:管理员可以删除不需要的消费数据,如错误记录或过期数据。
添加消费数据:管理员可以手动添加消费数据,以补充或修正系统记录的不完整部分。
导入消费数据:管理员可以从外部文件导入消费数据,以便批量更新或添加数据。
- 用户消费数据管理:
查询用户消费数据:管理员可以根据用户ID、消费时间等条件查询用户的消费记录。
导出用户消费数据:管理员可以将查询到的用户消费数据导出为Excel或其他格式的文档。
删除用户消费数据:管理员可以删除用户的消费数据,如错误记录或用户注销账户后的数据。
添加用户消费数据:管理员可以手动添加用户的消费数据,以补充或修正系统记录的不完整部分。
导入用户消费数据:管理员可以从外部文件导入用户的消费数据,以便批量更新或添加数据。
- 商品购买数据管理:
查询商品购买数据:管理员可以根据商品ID、购买时间等条件查询商品的购买记录。
导出商品购买数据:管理员可以将查询到的商品购买数据导出为Excel或其他格式的文档。
删除商品购买数据:管理员可以删除商品的购买数据,如错误记录或商品下架后的数据。
添加商品购买数据:管理员可以手动添加商品的购买数据,以补充或修正系统记录的不完整部分。
导入商品购买数据:管理员可以从外部文件导入商品的购买数据,以便批量更新或添加数据。
以上功能需求分析详细描述了基于Django的电商用户消费数据分析系统中管理员的操作路径和功能需求,为系统的设计与实现提供了指导。
3.3非功能需求分析
系统非功能需求有非常多,比如性能需求、可承载最大用户数、稳定性、易用性需求等。本系统分析时考虑到易用性需求,因为系统是给人使用的,所以必须充分从用户的角度出发,考虑用户体验,使系统易理解易上手易操作。
因此电商用户消费数据分析系统的非功能性需求可以分为电商用户消费数据分析系统的安全性怎么样,可靠性怎么样,性能怎么样,可扩展性怎么样等。具体可以表示在如下3-2表格中:
表3-2电商用户消费数据分析系统非功能需求表
| 安全性 | 主要指电商用户消费数据分析系统数据库的安装,数据库的使用和密码的设定必须合乎规范。 |
| 可靠性 | 可靠性是指电商用户消费数据分析系统能够按照用户提交的指示进行操作,经过测试,可靠性90%以上。 |
| 性能 | 性能是影响电商用户消费数据分析系统占据市场的必要条件,所以性能最好要佳才好。 |
| 可扩展性 | 比如数据库预留多个属性,比如接口的使用等确保了系统的非功能性需求。 |
| 易用性 | 用户只要跟着电商用户消费数据分析系统的页面展示内容进行操作,就可以了。 |
| 可维护性 | 电商用户消费数据分析系统开发的可维护性是非常重要的,经过测试,可维护性没有问题 |
4系统设计
4.1 系统架构设计
电商用户消费数据分析系统的架构设计包括客户端、服务器端、第三方集成、安全性和权限控制、扩展性和性能优化、高可用性和容错性等方面。客户端通过Web浏览器或移动应用程序访问系统,而服务器端负责接收和处理请求,并提供功能和数据。系统采用分层架构,包括表现层、业务逻辑层、数据访问层和数据库。同时,系统需考虑与其他系统的集成、安全性和权限控制、扩展性和性能优化、高可用性和容错性等方面的问题。这样的架构设计将确保系统的稳定性、可扩展性和安全性,为用户提供稳定、高效的使用体验。系统架构图如下图所示。

图4-1 系统架构图
4.2 系统功能结构
系统功能结构是将一个系统的各种功能以有组织、结构化的方式描述和组织的过程。它涉及系统中不同组成部分之间的相互关系和交互作用,以及它们如何协同实现整体目标。系统功能结构对于确保系统正常运行和高效性至关重要。通常,系统功能结构包括功能模块、数据流、控制流和界面等几个方面。功能模块是实现特定功能的基本单元,通过数据流进行信息交换,并受到控制流的调度和控制。数据流描述了系统中信息的传递和处理过程,可以是模块间的数据传输或输入输出之间的数据传递。系统的功能结构图如下所示。

图4-2 系统功能结构图
4.3 数据库设计
数据库设计是指在构建和组织数据库系统时,根据实际需求和目标,进行数据模型的设计和规划的过程。它涉及到确定数据库中的表、字段、关系以及约束等方面的设计决策。
4.3.1 概念模型设计
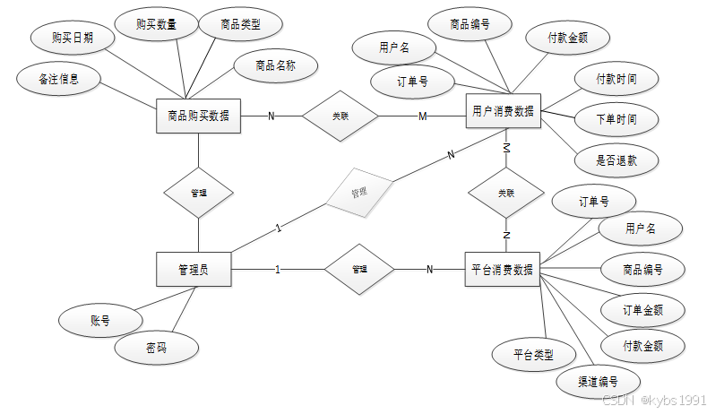
下面是整个系统中主要的数据库表总E-R实体关系图。

图4-3 系统E-R图
4.3.2数据库设计
数据库逻辑结构就是将E-R图在数据库中用具体的字段进行描述。用字段和数据类型描述来使对象特征实体化,最后形成具有一定逻辑关系的数据库表结构。多电商用户消费数据分析系统所需要的部分数据结构表如下表所示。
表access_token (登陆访问时长)
| 编号 | 名称 | 数据类型 | 长度 | 小数位 | 允许空值 | 主键 | 默认值 | 说明 |
| 1 | token_id | int | 10 | 0 | N | Y | 临时访问牌ID | |
| 2 | token | varchar | 64 | 0 | Y | N | 临时访问牌 | |
| 3 | info | text | 65535 | 0 | Y | N | ||
| 4 | maxage | int | 10 | 0 | N | N | 2 | 最大寿命:默认2小时 |
| 5 | create_time | timestamp | 19 | 0 | N | N | CURRENT_TIMESTAMP | 创建时间: |
| 6 | update_time | timestamp | 19 | 0 | N | N | CURRENT_TIMESTAMP | 更新时间: |
| 7 | user_id | int | 10 | 0 | N | N | 0 | 用户编号: |
| 编号 | 名称 | 数据类型 | 长度 | 小数位 | 允许空值 | 主键 | 默认值 | 说明 |
| 1 | auth_id | int | 10 | 0 | N | Y | 授权ID: | |
| 2 | user_group | varchar | 64 | 0 | Y | N | 用户组: | |
| 3 | mod_name | varchar | 64 | 0 | Y | N | 模块名: | |
| 4 | table_name | varchar | 64 | 0 | Y | N | 表名: | |
| 5 | page_title | varchar | 255 | 0 | Y | N | 页面标题: | |
| 6 | path | varchar | 255 | 0 | Y | N | 路由路径: | |
| 7 | position | varchar | 32 | 0 | Y | N | 位置: | |
| 8 | mode | varchar | 32 | 0 | N | N | _blank | 跳转方式: |
| 9 | add | tinyint | 3 | 0 | N | N | 1 | 是否可增加: |
| 10 | del | tinyint | 3 | 0 | N | N | 1 | 是否可删除: |
| 11 | set | tinyint | 3 | 0 | N | N | 1 | 是否可修改: |
| 12 | get | tinyint | 3 | 0 | N | N | 1 | 是否可查看: |
| 13 | field_add | text | 65535 | 0 | Y | N | 添加字段: | |
| 14 | field_set | text | 65535 | 0 | Y | N | 修改字段: | |
| 15 | field_get | text | 65535 | 0 | Y | N | 查询字段: | |
| 16 | table_nav_name | varchar | 500 | 0 | Y | N | 跨表导航名称: | |
| 17 | table_nav | varchar | 500 | 0 | Y | N | 跨表导航: | |
| 18 | option | text | 65535 | 0 | Y | N | 配置: | |
| 19 | create_time | timestamp | 19 | 0 | N | N | CURRENT_TIMESTAMP | 创建时间: |
| 20 | update_time | timestamp | 19 | 0 | N | N | CURRENT_TIMESTAMP | 更新时间: |
表hits (用户点击)
| 编号 | 名称 | 数据类型 | 长度 | 小数位 | 允许空值 | 主键 | 默认值 | 说明 |
| 1 | hits_id | int | 10 | 0 | N | Y | 点赞ID: | |
| 2 | user_id | int | 10 | 0 | N | N | 0 | 点赞人: |
| 3 | create_time | timestamp | 19 | 0 | N | N | CURRENT_TIMESTAMP | 创建时间: |
| 4 | update_time | timestamp | 19 | 0 | N | N | CURRENT_TIMESTAMP | 更新时间: |
| 5 | source_table | varchar | 255 | 0 | Y | N | 来源表: | |
| 6 | source_field | varchar | 255 | 0 | Y | N | 来源字段: | |
| 7 | source_id | int | 10 | 0 | N | N | 0 | 来源ID: |
表platform_consumption_data (平台消费数据)
| 编号 | 名称 | 数据类型 | 长度 | 小数位 | 允许空值 | 主键 | 默认值 | 说明 |
| 1 | platform_consumption_data_id | int | 10 | 0 | N | Y | 平台消费数据ID | |
| 2 | order_sequence_number | varchar | 64 | 0 | Y | N | 订单顺序编号 | |
| 3 | order_number | varchar | 64 | 0 | Y | N | 订单号 | |
| 4 | user_name | varchar | 64 | 0 | Y | N | 用户名 | |
| 5 | product_number | varchar | 64 | 0 | Y | N | 商品编号 | |
| 6 | order_amount | varchar | 64 | 0 | Y | N | 订单金额 | |
| 7 | payment_amount | varchar | 64 | 0 | Y | N | 付款金额 | |
| 8 | channel_number | varchar | 64 | 0 | Y | N | 渠道编号 | |
| 9 | platform_type | varchar | 64 | 0 | Y | N | 平台类型 | |
| 10 | order_time | varchar | 64 | 0 | Y | N | 下单时间 | |
| 11 | payment_time | varchar | 64 | 0 | Y | N | 付款时间 | |
| 12 | refund_or_not | varchar | 64 | 0 | Y | N | 是否退款 | |
| 13 | create_time | datetime | 19 | 0 | N | N | CURRENT_TIMESTAMP | 创建时间 |
| 14 | update_time | timestamp | 19 | 0 | N | N | CURRENT_TIMESTAMP | 更新时间 |
表product_purchase_data (商品购买数据)
| 编号 | 名称 | 数据类型 | 长度 | 小数位 | 允许空值 | 主键 | 默认值 | 说明 |
| 1 | product_purchase_data_id | int | 10 | 0 | N | Y | 商品购买数据ID | |
| 2 | product_name | varchar | 64 | 0 | Y | N | 商品名称 | |
| 3 | product_type | varchar | 64 | 0 | Y | N | 商品类型 | |
| 4 | purchase_quantity | int | 10 | 0 | Y | N | 0 | 购买数量 |
| 5 | purchase_date | date | 10 | 0 | Y | N | 购买日期 | |
| 6 | remarks | text | 65535 | 0 | Y | N | 备注信息 | |
| 7 | create_time | datetime | 19 | 0 | N | N | CURRENT_TIMESTAMP | 创建时间 |
| 8 | update_time | timestamp | 19 | 0 | N | N | CURRENT_TIMESTAMP | 更新时间 |
表upload (文件上传)
| 编号 | 名称 | 数据类型 | 长度 | 小数位 | 允许空值 | 主键 | 默认值 | 说明 |
| 1 | upload_id | int | 10 | 0 | N | Y | 上传ID | |
| 2 | name | varchar | 64 | 0 | Y | N | 文件名 | |
| 3 | path | varchar | 255 | 0 | Y | N | 访问路径 | |
| 4 | file | varchar | 255 | 0 | Y | N | 文件路径 | |
| 5 | display | varchar | 255 | 0 | Y | N | 显示顺序 | |
| 6 | father_id | int | 10 | 0 | Y | N | 0 | 父级ID |
| 7 | dir | varchar | 255 | 0 | Y | N | 文件夹 | |
| 8 | type | varchar | 32 | 0 | Y | N | 文件类型 |
表user (用户账户:用于保存用户登录信息)
| 编号 | 名称 | 数据类型 | 长度 | 小数位 | 允许空值 | 主键 | 默认值 | 说明 |
| 1 | user_id | mediumint | 8 | 0 | N | Y | 用户ID:[0,8388607]用户获取其他与用户相关的数据 | |
| 2 | state | smallint | 5 | 0 | N | N | 1 | 账户状态:[0,10](1可用|2异常|3已冻结|4已注销) |
| 3 | user_group | varchar | 32 | 0 | Y | N | 所在用户组:[0,32767]决定用户身份和权限 | |
| 4 | login_time | timestamp | 19 | 0 | N | N | CURRENT_TIMESTAMP | 上次登录时间: |
| 5 | phone | varchar | 11 | 0 | Y | N | 手机号码:[0,11]用户的手机号码,用于找回密码时或登录时 | |
| 6 | phone_state | smallint | 5 | 0 | N | N | 0 | 手机认证:[0,1](0未认证|1审核中|2已认证) |
| 7 | username | varchar | 16 | 0 | N | N | 用户名:[0,16]用户登录时所用的账户名称 | |
| 8 | nickname | varchar | 16 | 0 | Y | N | 昵称:[0,16] | |
| 9 | password | varchar | 64 | 0 | N | N | 密码:[0,32]用户登录所需的密码,由6-16位数字或英文组成 | |
| 10 | | varchar | 64 | 0 | Y | N | 邮箱:[0,64]用户的邮箱,用于找回密码时或登录时 | |
| 11 | email_state | smallint | 5 | 0 | N | N | 0 | 邮箱认证:[0,1](0未认证|1审核中|2已认证) |
| 12 | avatar | varchar | 255 | 0 | Y | N | 头像地址:[0,255] | |
| 13 | open_id | varchar | 255 | 0 | Y | N | 针对获取用户信息字段 | |
| 14 | create_time | timestamp | 19 | 0 | N | N | CURRENT_TIMESTAMP | 创建时间: |
| 15 | vip_level | varchar | 255 | 0 | Y | N | 会员等级 | |
| 16 | vip_discount | double | 11 | 2 | Y | N | 0.00 | 会员折扣 |
表user_consumption_data (用户消费数据)
| 编号 | 名称 | 数据类型 | 长度 | 小数位 | 允许空值 | 主键 | 默认值 | 说明 |
| 1 | user_consumption_data_id | int | 10 | 0 | N | Y | 用户消费数据ID | |
| 2 | order_sequence_number | varchar | 64 | 0 | Y | N | 订单顺序编号 | |
| 3 | order_number | varchar | 64 | 0 | Y | N | 订单号 | |
| 4 | user_name | varchar | 64 | 0 | Y | N | 用户名 | |
| 5 | product_number | varchar | 64 | 0 | Y | N | 商品编号 | |
| 6 | order_amount | varchar | 64 | 0 | Y | N | 订单金额 | |
| 7 | payment_amount | varchar | 64 | 0 | Y | N | 付款金额 | |
| 8 | channel_number | varchar | 64 | 0 | Y | N | 渠道编号 | |
| 9 | platform_type | varchar | 64 | 0 | Y | N | 平台类型 | |
| 10 | order_time | varchar | 64 | 0 | Y | N | 下单时间 | |
| 11 | payment_time | varchar | 64 | 0 | Y | N | 付款时间 | |
| 12 | refund_or_not | varchar | 64 | 0 | Y | N | 是否退款 | |
| 13 | create_time | datetime | 19 | 0 | N | N | CURRENT_TIMESTAMP | 创建时间 |
| 14 | update_time | timestamp | 19 | 0 | N | N | CURRENT_TIMESTAMP | 更新时间 |
表user_group (用户组:用于用户前端身份和鉴权)
| 编号 | 名称 | 数据类型 | 长度 | 小数位 | 允许空值 | 主键 | 默认值 | 说明 |
| 1 | group_id | mediumint | 8 | 0 | N | Y | 用户组ID:[0,8388607] | |
| 2 | display | smallint | 5 | 0 | N | N | 100 | 显示顺序:[0,1000] |
| 3 | name | varchar | 16 | 0 | N | N | 名称:[0,16] | |
| 4 | description | varchar | 255 | 0 | Y | N | 描述:[0,255]描述该用户组的特点或权限范围 | |
| 5 | source_table | varchar | 255 | 0 | Y | N | 来源表: | |
| 6 | source_field | varchar | 255 | 0 | Y | N | 来源字段: | |
| 7 | source_id | int | 10 | 0 | N | N | 0 | 来源ID: |
| 8 | register | smallint | 5 | 0 | Y | N | 0 | 注册位置: |
| 9 | create_time | timestamp | 19 | 0 | N | N | CURRENT_TIMESTAMP | 创建时间: |
| 10 | update_time | timestamp | 19 | 0 | N | N | CURRENT_TIMESTAMP | 更新时间: |
5关键模块的设计与实现
5.1登录模块的实现
基于django的电商用户消费数据分析系统设计与实现中,登录模块的实现是指让用户通过输入正确的用户名和密码来登录系统,以便访问和电商用户消费数据分析系统相关的功能。通俗易懂地说,就像我们登录社交媒体或电子邮件账号一样,用户在这个系统中输入他们注册的用户名和密码,然后系统会验证这些凭证是否正确。如果凭证正确,用户就可以进入系统,查看和管理信息;如果凭证错误,系统将拒绝用户的访问请求,并提示用户重新输入正确的凭证。
用户登录流程图如下所示。

图5-1 用户登录流程
系统登录界面如下图所示。

图5-2登录界面图
5.2后台首页模块的实现
后台首页模块的实现是为登录成功的管理员提供一个个性化和方便使用的界面,展示相关信息和功能。提供统计图,显示平台的消费数据、用户消费数据、商品购买数据等关键指标,帮助管理员快速了解平台运营情况。后台首页界面如下图所示。

图5-3 后台首页界面
5.3系统用户模块的实现
用户管理模块的实现是指在电商用户消费数据分析系统中,提供一个功能来管理系统的用户。通过该模块,管理员可以进行用户的添加、编辑和删除操作,包括设置用户的角色和权限,以及查看用户的基本信息。这个模块的目的是为了方便管理员对系统用户进行管理和控制,确保系统的安全性和合规性。用户管理流程图如下所示。

图5-4 用户管理流程图
该系统仅有系统管理员一种模式,界面如下图所示。

图5-5 系统用户管理界面
5.4用户消费数据管理模块的实现
用户消费数据管理模块的实现是指在电商用户消费数据分析系统中,提供一个功能来管理用户消的数据信息。通过该模块,管理员可以进行查询、导出、删除、添加、下架导入文档、导入等操作,用户消费数据的查询和管理功能可以针对用户ID、下单时间等条件进行筛选,以便管理员快速定位和处理数据。
用户消费数据管理流程图如下所示。

图5-6 用户消费数据管理流程图
用户消费数据管理如下图所示。

图5-7用户消费数据管理界面
5.5平台消费数据管理模块的实现
本模块的实现中,通过Django框架的模型(Model)和视图(View)机制,可以实现对平台消费数据的增删改查功能。管理员可以通过管理界面或自定义的管理命令来执行这些操作。查询、导出、删除、添加、导入等操作可以通过Django的数据库查询和文件操作模块实现。界面如下图所示。

图5-8平台消费数据管理界面
5.6商品购买数据管理模块的实现
本模块利用Django的模型和视图来实现。管理员可以对商品购买数据进行查询、导出、删除、添加和导入等操作。
在实现商品购买数据管理功能时,需要考虑与商品信息的关联性,以确保数据的完整性和准确性。商品购买数据管理界面如下图所示。

图5-9商品购买数据管理界面
6 基于django电商用户消费数据分析系统测试
基于Django的电商用户消费数据分析系统的设计和实现系统测试是为了检验软件是否达到设计要求,是否存在错误,通过测试的方法来检查基于Django的电商用户消费数据分析系统,以便发现基于Django的电商用户消费数据分析系统中的错误。测试工作是保证基于Django的电商用户消费数据分析系统质量的关键。
6.1系统测试
表6-1登录测试用例
| 测试性能 | 用户或操作员登录系统 | ||
| 用例目的 | 测试用户或操作员登录系统时功能是否正常 | ||
| 前提条件 | 进入用户登录页面或操作员登录页面 | ||
| 输入条件 | 预期输出 | 实际情况 | |
| 各项信息不予填写,直接点击登陆按钮 | 不允许登录,提示填写账号相关信息 | 一致 | |
| 填写错误的登录名或密码后点击登录系统 | 提示用户名或密码错误,要求重新填写进行登录 | 一致 | |
| 填写与验证码信息不一致的信息 | 系统显示出提示信息,表明验证码错误,要求重新填写 | 一致 | |
下表是用户消费数据管理功能的测试用例,检测了用户消费数据管理中对用户消费数据的增加,删除,修改,查询操作是否成功运行。观察系统的响应情况,得出该功能也达到了设计目标,系统运行正确。
前置条件;管理员登录系统。
表6-2 用户消费数据管理的测试用例
| 功能描述 | 用于用户消费数据管理 | |
| 测试目的 | 检测用户消费数据管理时的各种操作的运行情况 | |
| 测试数据以及操作 | 预期结果 | 实际结果 |
| 点击添加用户消费数据,必填项合法输入,点击保存 | 提示添加成功 | 与预期结果一致 |
| 点击添加用户消费数据,必填项输入不合法,点击保存 | 提示必填项不能为空 | 与预期结果一致 |
| 点击修改用户消费数据,必填项修改为空,点击保存 | 提示必填项不能为空 | 与预期结果一致 |
| 点击修改用户消费数据,必填项输入不合法,点击保存 | 提示必填项不能为空 | 与预期结果一致 |
| 点击删除用户消费数据,选择用户消费数据删除 | 提示删除成功 | 与预期结果一致 |
通过编写了基于django的电商用户消费数据分析系统的测试用例,已经检测完毕了6.1章节中的2大模块,它为基于django的电商用户消费数据分析系统系统的后期推广运营提供了强力的技术支撑。
结 论
本文详细阐述了基于Django的电商用户消费数据分析系统的设计与实现过程。通过综合运用Django框架和数据分析技术,系统成功实现了后台首页、系统用户(管理员)管理、平台消费数据管理、用户消费数据管理和商品购买数据管理等核心功能,为电商平台的运营提供了有力的数据支持。
在系统的实际运行过程中,我们取得了显著的成果。首先,系统能够高效处理和分析大量的用户消费数据,为电商平台的运营提供了宝贵的决策依据。其次,通过直观的用户界面和易于操作的设计,管理员能够轻松地进行数据查询、分析和导出等操作,提高了工作效率。此外,系统还具备良好的可扩展性和可维护性,为后续的功能扩展和系统升级提供了便利。
然而,在实际应用过程中,我们也发现了一些不足之处。首先,系统的数据处理和分析能力仍有待提高,以满足更复杂、更精细的数据分析需求。其次,系统的用户界面设计和交互体验仍有待优化,以提升用户的使用体验。此外,系统的安全性和稳定性也需要进一步加强,以确保数据的安全和系统的稳定运行。
展望未来,我们将继续优化和完善系统的功能和性能。引入更先进的数据处理和分析技术,提高系统的数据处理能力和分析精度。其次,将加强用户界面设计和交互体验的优化,提升用户的使用体验。同时将加强系统的安全性和稳定性建设,确保数据的安全和系统的稳定运行。通过不断的优化和完善,系统将为电商行业的持续发展和创新做出更大的贡献。
参考文献
[1]常广庶,刘少卿. 大数据背景下跨境电商信用管理体系建设研究 [J/OL]. 征信, 2024, (04): 50-56[2024-04-24]. http://kns.cnki.net/kcms/detail/41.1407.F.20240422.0952.012.html.
[2]周海磊. 顾客契合对旅游电商平台创新绩效的影响——基于价值共创的中介效应分析 [J]. 商业经济研究, 2024, (08): 131-134.
[3]李明朗. 大数据下电商平台价值实现机理及路径 [J]. 合作经济与科技, 2024, (13): 136-138. DOI:10.13665/j.cnki.hzjjykj.2024.13.046.
[4]黄莹莹,苏新敬. 电商背景下高校毕业生茶产业创业的困境和出路 [J]. 福建茶叶, 2024, 46 (04): 168-170.
[5]赵洁,高佳艺. 电商直播中主播互动性、感知价值与用户参与行为——基于SOR理论的视角 [J/OL]. 重庆科技学院学报(社会科学版), 1-18[2024-04-24]. http://kns.cnki.net/kcms/detail/50.1175.C.20240416.1705.002.html.
[6]宋科,傅竞驰,杨雅鑫. 消费升级还是降级——基于电商大数据的互联网消费测度 [J/OL]. 中国农村经济, 2024, (03): 42-60[2024-04-24]. https://doi.org/10.20077/j.cnki.11-1262/f.2024.03.003.
[7]宋承蕾. 电商下乡对农村家庭消费活力的影响——基于CHFS数据的实证分析 [J]. 商业经济研究, 2024, (06): 109-112.
[8]彭湣皓. 跨境电商发展对我国居民家庭消费的溢出效应——基于2017-2021年家庭追踪调查数据的实证 [J]. 商业经济研究, 2024, (02): 71-74.
[9]Wanjun C ,Mingdong Z . Sentiment analysis method of consumer comment text based on BERT and hierarchical attention in e-commerce big data environment [J]. Journal of Intelligent Systems, 2023, 32 (1):
[10]顾阳. 解开新电商强劲增长的密码[N]. 经济日报, 2023-12-29 (005).
[11]李昌灿. 大数据对电子商务的影响[C]// 香港新世纪文化出版社有限公司. 2023年第七届国际科技创新与教育发展学术会议论文集(第二卷). 云南工商学院;, 2023: 2. DOI:10.26914/c.cnkihy.2023.095039.
[12]朱伟明,章钟瑶. 基于大数据驱动的跨境电商服装流行趋势预测机制研究 [J]. 浙江理工大学学报(社会科学), 2023, 50 (05): 539-548.
[13]刘旭颖. 看“6·18”数据背后的消费回暖[N]. 国际商报, 2023-06-26 (005). DOI:10.28270/n.cnki.ngjsb.2023.002294.
[14]崔庆安,王亚茹. 多维情境下社交电商用户消费意愿与购买行为决策研究——以“小红书”用户作为数据收集对象的分析 [J]. 价格理论与实践, 2020, (12): 95-98+163. DOI:10.19851/j.cnki.cn11-1010/f.2020.12.516.
[15]翟金芝. 基于大数据的网络用户消费行为分析 [J]. 商业经济研究, 2020, (24): 46-49.
致 谢
在完成这篇论文以及电商用户消费数据分析系统的过程中,我得到了许多人的无私帮助和支持。首先,我要感谢我的导师,他们的宝贵建议和专业指导是我能够顺利完成论文的关键。同时,我也要感谢实验室的同学们和团队成员,他们的合作精神和专业知识为系统的实现提供了巨大帮助。此外,我要感谢电商平台和相关技术社区提供的资源和支持,他们的开源技术和文档为我的研究提供了重要参考。最后,我要感谢我的家人和朋友,他们的鼓励和支持是我持续前行的动力。在此,我向所有帮助过我的人表示衷心的感谢!
请关注点赞+私信博主,免费领取项目源码
325

被折叠的 条评论
为什么被折叠?



