目 录
摘 要
本论文基于Spring Boot 框架,结合信息安全技术,设计并实现了一个安全可靠的投票网站。该投票网站采用了一系列信息安全技术,包括用户认证、权限管理、数据加密、防止SQL注入攻击等措施,保障了用户信息和投票数据的安全性。
在设计阶段,采用了基于角色的访问控制(RBAC)模型进行用户权限管理,确保不同用户只能访问其具备权限的功能模块。采用了HTTPS协议进行数据传输加密,保障用户信息在传输过程中的安全性。同时,通过对用户输入数据进行严格的验证和过滤,有效防止了SQL注入攻击和 XSS 攻击等安全威胁。
在实现阶段,利用Spring Boot 提供的安全框架和插件,快速搭建了用户认证和授权功能。通过对系统漏洞进行扫描和修复,提高了系统的稳定性和安全性。同时,对系统日志进行监控和记录,及时发现并处理异常行为,保障了系统的正常运行。
最终,该投票网站在信息安全方面表现出色,用户可以安心参与投票活动,并且投票数据得到了有效的保护,保证了投票结果的真实性和公正性。该研究为基于Spring Boot 的信息安全技术在网站开发中的应用提供了有益的实践经验和参考
关键词:SpringBoot框架;信息安全技术;投票网站;系统设计
Abstract
This paper is based on the Spring Boot framework and combines information security technology to design and implement a secure and reliable voting website. The voting website adopts a series of information security technologies, including user authentication, permission management, data encryption, and measures to prevent SQL injection attacks, ensuring the security of user information and voting data.
In the design phase, a Role Based Access Control (RBAC) model was adopted for user permission management, ensuring that different users can only access the functional modules they have access to. The HTTPS protocol is used for data transmission encryption to ensure the security of user information during transmission. At the same time, strict verification and filtering of user input data effectively prevent security threats such as SQL injection attacks and XSS attacks.
In the implementation phase, the user authentication and authorization functions were quickly built using the security framework and plugins provided by Spring Boot. By scanning and fixing system vulnerabilities, the stability and security of the system have been improved. At the same time, monitoring and recording system logs to timely detect and handle abnormal behaviors ensures the normal operation of the system.
In the end, the voting website performed well in terms of information security, allowing users to participate in voting activities with peace of mind, and the voting data was effectively protected, ensuring the authenticity and fairness of the voting results. This study provides valuable practical experience and reference for the application of Spring Boot based information security technology in website development
Keywords: SpringBoot framework; Information security technology; Voting website; system design
1 绪论
1.1 选题背景与意义
随着互联网的普及和信息技术的快速发展,网上投票成为了一种便捷高效的民主参与方式,被广泛应用于各种选举、调查和意见征集活动中。然而,由于网络环境的开放性和复杂性,网上投票系统面临着各种安全挑战,如身份验证、数据隐私、信息篡改等问题。因此,如何在网上投票系统中保障用户的隐私和数据的安全性成为了一个迫切需要解决的问题。
Spring Boot 技术作为一种快速开发框架,提供了丰富的安全功能和插件,能够有效地帮助开发者构建安全可靠的网站系统。因此,基于Spring Boot 的信息安全技术在投票网站的设计与实现具有重要的背景和意义。
首先,网上投票作为一种重要的民主参与方式,对于保障选举和调查的公正性和公开性具有重要意义。采用信息安全技术保障网上投票系统的安全性,有助于提高投票结果的真实性和可信度,促进了民主决策和意见表达的便利化。
其次,随着信息技术的快速发展,用户的隐私和个人信息安全受到了越来越多的关注,尤其是在网上投票过程中,用户的个人信息和投票行为需要得到有效的保护。因此,借助Spring Boot 的信息安全技术来设计和实现安全的网上投票系统,有助于提升用户对网上投票的信任度,加强用户对网上投票的参与和支持。
最后,基于Spring Boot 的信息安全技术在网上投票系统的应用,不仅可以为开发者提供一种安全、高效的开发模式,也为信息安全领域的研究和实践提供了有益的经验和示范。同时,对于相关领域的学术研究和技术创新也具有积极的推动作用。
因此,基于Spring Boot 的信息安全技术在投票网站的设计与实现具有重要的背景和意义,对于促进网上投票的安全可靠性和用户参与度具有积极的推动作用。
在国内,随着网络技术的快速发展和普及,投票网站作为一种新型的公众参与方式,其安全性问题日益受到关注。近年来,国内的研究者和开发者已经开始积极探索基于Spring Boot的信息安全技术在投票网站中的应用。他们通过整合Spring Security等安全模块,实现了用户身份验证、数据加密、访问控制等功能,提高了投票网站的安全性。同时,国内的研究还关注于如何防止恶意投票、保障投票结果的公正性等问题,设计了相应的机制和算法,以确保投票过程的透明性和公正性。此外,国内的研究还注重将先进的密码学技术和区块链技术应用于投票网站中,以保护用户隐私和数据完整性。
在国外,投票网站作为一种重要的民主参与方式,其安全性问题同样受到广泛关注。许多国家和组织都在积极探索和采用先进的信息安全技术来保障投票网站的安全性。基于Spring Boot的信息安全技术在国外也得到了广泛的应用和研究。研究者们通过深入研究Spring Boot框架及其安全模块,提出了许多创新性的解决方案,以提高投票网站的安全性。同时,国外的研究还关注于如何确保投票过程的匿名性、如何防止网络攻击等问题,设计了相应的机制和算法,以保护用户的隐私和权益。此外,国外的研究还注重将人工智能和机器学习技术应用于投票网站中,以提高系统的智能化水平和自适应性。
综上所述,基于Spring Boot的信息安全技术在投票网站的设计与实现方面,国内外都进行了广泛的研究和应用。通过整合先进的安全模块和技术手段,可以提高投票网站的安全性、公正性和数据的完整性,为公众提供一个安全、可靠的投票环境。同时,未来的研究还可以进一步关注如何将新兴的密码学技术、区块链技术和人工智能技术等应用于投票网站中,以不断提高系统的安全性和智能化水平。
论文将分层次经行编排,除去论文摘要致谢文献参考部分,正文部分还会对系统需求做出分析,以及阐述大体的设计和实现的功能,最后罗列部分调测记录,论文主要架构如下:
第一章:引言。第一章主要介绍了课题研究的背景和意义,系统开发的国内外研究现状和本文的研究内容与主要工作。
第二章:系统需求分析。主要从系统的用户、功能等方面进行需求分析。
第三章:系统设计。主要对系统框架、系统功能模块、数据库进行功能设计。
第四章:系统实现。主要介绍了系统框架搭建、系统界面的实现。
第五章:系统测试。主要对系统的部分界面进行测试并对主要功能进行测试
2系统分析
系统分析是开发一个项目的先决条件,通过系统分析可以很好的了解系统的主体用户的基本需求情况,同时这也是项目的开发的原因。进而对系统开发进行可行性分析,通常包括技术可行性、经济可行性等,可行性分析同时也是从项目整体角度进行的分析。然后就是对项目的具体需求进行分析,分析的手段一般都是通过用户的用例图来实现。接下来会进行详细的介绍。
2.1 可行性分析
经济可行性在此仅代表平台的运维成本,开发成本不在此考虑。
目前该模式下的相关系统的数量日益增多,信息管理系统的平民化、普及化使用户人数呈上升趋势,当用户人数庞大了,运维成本可以由广告费进行填补,包括开发成本。
所以经济可行性没有问题。
(2)操作可行性:
此次项目设计参考了几个该模式下平台的开发案例,对他们的操作界面分析,将众多案例结合在一起,突出以人为本简化操作,所以具有基本计算机知识的人都会操作本项目。
因此操作可行性也没有问题。
(3)技术可行性:
技术可行性指的是对于搭建框架的可行性,以及有更优秀的技术出现时系统的技术更新换代的纳新性如何,开发时间成本费用比如何。
现有的JAVA语言能够迎合所有系统的搭建。开发这个信息安全技术在投票网站的时候我采用了JAVA+SpringBoot用以运行整体程序。
综上所述技术可行性也没有问题。
2.2.1系统开发流程
基于SpringBoot的信息安全技术在投票网站开发时,首先进行需求分析,进而对系统进行总体的设计规划,设计系统功能模块,数据库的选择等,本系统的开发流程如图2-1所示。

图2-1系统开发流程图
2.2.2 用户登录流程
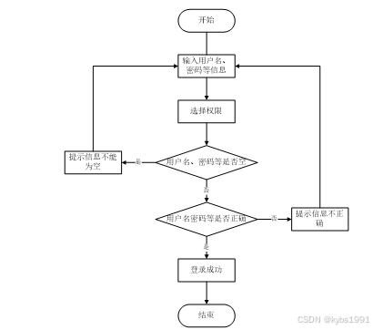
为了保证系统的安全性,要使用本系统对系统信息进行管理,必须先登陆到系统中。如图2-2所示。

图2-2 登录流程图
2.2.3 系统操作流程
用户打开并进入系统后,会先显示登录界面,输入正确的用户名和密码,系统自动检测信息,若信息无误,则用户会进入系统功能界面,进行操作,否则会提示错误无法登录,操作流程如图2-3所示。

图2-3 系统操作流程图
2.2.4 添加信息流程
管理员可以对通知公告、在线投票、投票结果等进行信息的添加,用户可以对自己权限内的信息进行添加,输入信息后,系统会自行验证输入的信息和数据,若信息正确,会将其添加到数据库内,若信息有误,则会提示重新输入信息,添加信息流程如图2-4所示。

2.2.5 修改信息流程
管理员可以对通知公告、在线投票、投票结果等进行的修改,用户可以对自己权限内的信息进行修改,首先进入修改信息界面,输入修改信息数据,系统进行数据的判断验证,修改信息合法则修改成功,信息更新至数据库,信息不合法则修改失败,重新输入。修改信息流程图如图2-5所示。

图2-5 修改信息流程图
2.2.6 删除信息流程
管理员可以对通知公告、在线投票、投票结果等进行信息的删除,对要删除的信息进行选中后,点击删除按钮,系统会询问是否确定,若点击确定,则系统会删除掉选中的信息,并在数据库内对信息进行删除,删除信息流程图如图2-6所示。

图2-6 删除信息流程图
2.3 系统功能分析
按照基于SpringBoot的信息安全技术在投票网站的角色,我划分为了投票用户模块、普通用户模块和管理员模块这三大部分。
登录注册: 提供用户注册新账户和登录系统的功能。
首页: 展示系统的主要功能入口和最新信息,包括通知公告、在线投票等。
交流论坛: 提供用户交流、分享意见和提问的平台。
通知公告: 展示系统发布的重要通知和通知公告,包括投票主题、活动安排等。
留言板: 用户可以在留言板上留言、提出建议和意见。
在线投票: 用户可以参与系统发布的在线投票活动。
投票结果: 用户可以查看已投票项目的结果和统计数据。
我的账户: 提供用户个人账户管理,包括个人信息、投票记录等。
个人中心:
个人首页: 展示用户个人信息和相关统计数据。
在线投票: 用户可以查看当前进行中的在线投票并参与投票。
投票结果: 用户可以查看自己参与投票的结果。
收藏: 用户可以收藏感兴趣的投票主题或投票结果。
2. 普通用户功能:
登录注册: 提供用户注册新账户和登录系统的功能。
首页: 同投票用户功能中的首页。
交流论坛: 同投票用户功能中的交流论坛。
通知公告: 同投票用户功能中的通知公告。
留言板: 同投票用户功能中的留言板。
在线投票: 同投票用户功能中的在线投票。
投票结果: 同投票用户功能中的投票结果。
我的账户: 同投票用户功能中的我的账户。
个人中心:
个人首页: 同投票用户功能中的个人首页。
投票信息: 用户可以查看自己参与的投票信息。
收藏: 同投票用户功能中的收藏。
3. 管理员功能:
后台首页: 提供管理员登录后的管理主页,展示系统的重要信息和功能入口。
系统用户: 管理注册用户的信息,包括投票用户、普通用户和管理员的信息。
在线投票管理: 管理系统发布的在线投票活动,包括添加、编辑和删除投票活动等操作。
投票结果管理: 管理用户投票的结果和统计数据。
投票信息管理: 管理用户的投票信息,包括审核、统计等操作。
投票主题管理: 管理投票主题的信息,确保用户能够方便地浏览和参与投票。
系统管理:
轮播图管理: 管理系统首页的轮播图信息,提供系统宣传和通知功能。
留言管理: 管理用户在留言板上的留言信息。
通知公告管理: 管理系统发布的通知通知公告,包括添加、编辑和删除通知公告等操作。
交流管理:
论坛列表: 管理论坛的帖子和评论,包括审核、删除等操作。
论坛列表分类: 管理论坛的分类信息,确保用户能够方便地浏览和获取信息。
以上是基于Spring Boot 的信息安全技术在投票网站设计与实现的功能需求分析,涵盖了投票用户、普通用户和管理员三个角色的功能设计与实现要求。
基于SpringBoot的信息安全技术在投票网站的非功能性需求比如平台的安全性怎么样,可靠性怎么样,性能怎么样,可拓展性怎么样等。具体可以表示在如下2-1表格中:
表2-1基于SpringBoot的信息安全技术在投票网站非功能需求表
| 安全性 | 主要指基于SpringBoot的信息安全技术在投票网站数据库的安装,数据库的使用和密码的设定必须合乎规范。 |
| 可靠性 | 可靠性是指基于SpringBoot的信息安全技术在投票网站能够安装用户的指示进行操作,经过测试,可靠性90%以上。 |
| 性能 | 性能是影响基于SpringBoot的信息安全技术在投票网站占据市场的必要条件,所以性能最好要佳才好。 |
| 可扩展性 | 比如数据库预留多个属性,比如接口的使用等确保了系统的非功能性需求。 |
| 易用性 | 用户只要跟着基于SpringBoot的信息安全技术在投票网站的页面展示内容进行操作,就可以了。 |
| 可维护性 | 基于SpringBoot的信息安全技术在投票网站开发的可维护性是非常重要的,经过测试,可维护性没有问题 |
2.4 系统用例分析
通过2.3功能的分析,得出了系统的用例图:
投票用户角色用例如图2-7所示。

图2-7投票用户角色用例图
普通用户角色用例如图2-8所示。

图2-8普通用户角色用例图
管理员是维护整个基于SpringBoot的信息安全技术在投票网站中所有数据信息的。管理员角色用例如图2-9所示。

图2-5 基于SpringBoot的信息安全技术在投票网站管理员角色用例图
本章主要通过对基于SpringBoot的信息安全技术在投票网站的可行性分析、流程分析、功能需求分析、系统用例分析,确定整个系统要实现的功能。同时也为系统的代码实现和测试提供了标准。
3 系统总体设计
3.1 系统架构设计
本系统从架构上分为三层:表现层(UI)、业务逻辑层(BLL)以及数据层(DL)。

图3-1系统架构设计图
表现层(UI):又称UI层,主要完成本系统的UI交互功能,一个良好的UI可以打打提高用户的用户体验,增强用户使用本系统时的舒适度。UI的界面设计也要适应不同版本的信息安全技术在投票网站以及不同尺寸的分辨率,以做到良好的兼容性。UI交互功能要求合理,用户进行交互操作时必须要得到与之相符的交互结果,这就要求表现层要与业务逻辑层进行良好的对接。
业务逻辑层(BLL):主要完成本系统的数据处理功能。用户从表现层传输过来的数据经过业务逻辑层进行处理交付给数据层,系统从数据层读取的数据经过业务逻辑层进行处理交付给表现层。
数据层(DL):由于本系统的数据是放在服务端的mysql数据库中,因此本属于服务层的部分可以直接整合在业务逻辑层中,所以数据层中只有数据库,其主要完成本系统的数据存储和管理功能。
3.2 系统功能模块设计
在上一章节中主要对系统的功能性需求和非功能性需求进行分析,并且根据需求分析了本系统中的用例。那么接下来就要开始对本系统的架构、主要功能和数据库开始进行设计。基于SpringBoot的信息安全技术在投票网站根据前面章节的需求分析得出,其总体设计模块图如图3-2所示。

图3-2系统功能模块图
数据库设计一般包括需求分析、概念模型设计、数据库表建立三大过程,其中需求分析前面章节已经阐述,概念模型设计有概念模型和逻辑结构设计两部分。
3.3.1 数据库概念结构设计
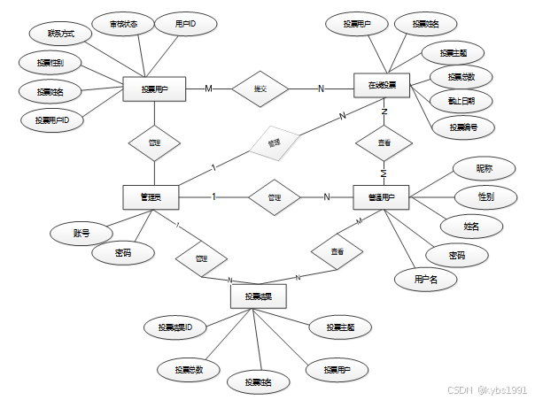
下面是整个基于SpringBoot的信息安全技术在投票网站中主要的数据库表总E-R实体关系图。

图3-3 基于SpringBoot的信息安全技术在投票网站总E-R关系图
通过上一小节中基于SpringBoot的信息安全技术在投票网站中总E-R关系图上得出一共需要创建很多个数据表。在此我主要罗列几个主要的数据库表结构设计。
| 编号 | 名称 | 数据类型 | 长度 | 小数位 | 允许空值 | 主键 | 默认值 | 说明 |
| 1 | token_id | int | 10 | 0 | N | Y | 临时访问牌ID | |
| 2 | token | varchar | 64 | 0 | Y | N | 临时访问牌 | |
| 3 | info | text | 65535 | 0 | Y | N | ||
| 4 | maxage | int | 10 | 0 | N | N | 2 | 最大寿命:默认2小时 |
| 5 | create_time | timestamp | 19 | 0 | N | N | CURRENT_TIMESTAMP | 创建时间: |
| 6 | update_time | timestamp | 19 | 0 | N | N | CURRENT_TIMESTAMP | 更新时间: |
| 7 | user_id | int | 10 | 0 | N | N | 0 | 用户编号: |
| 编号 | 名称 | 数据类型 | 长度 | 小数位 | 允许空值 | 主键 | 默认值 | 说明 |
| 1 | auth_id | int | 10 | 0 | N | Y | 授权ID: | |
| 2 | user_group | varchar | 64 | 0 | Y | N | 用户组: | |
| 3 | mod_name | varchar | 64 | 0 | Y | N | 模块名: | |
| 4 | table_name | varchar | 64 | 0 | Y | N | 表名: | |
| 5 | page_title | varchar | 255 | 0 | Y | N | 页面标题: | |
| 6 | path | varchar | 255 | 0 | Y | N | 路由路径: | |
| 7 | position | varchar | 32 | 0 | Y | N | 位置: | |
| 8 | mode | varchar | 32 | 0 | N | N | _blank | 跳转方式: |
| 9 | add | tinyint | 3 | 0 | N | N | 1 | 是否可增加: |
| 10 | del | tinyint | 3 | 0 | N | N | 1 | 是否可删除: |
| 11 | set | tinyint | 3 | 0 | N | N | 1 | 是否可修改: |
| 12 | get | tinyint | 3 | 0 | N | N | 1 | 是否可查看: |
| 13 | field_add | text | 65535 | 0 | Y | N | 添加字段: | |
| 14 | field_set | text | 65535 | 0 | Y | N | 修改字段: | |
| 15 | field_get | text | 65535 | 0 | Y | N | 查询字段: | |
| 16 | table_nav_name | varchar | 500 | 0 | Y | N | 跨表导航名称: | |
| 17 | table_nav | varchar | 500 | 0 | Y | N | 跨表导航: | |
| 18 | option | text | 65535 | 0 | Y | N | 配置: | |
| 19 | create_time | timestamp | 19 | 0 | N | N | CURRENT_TIMESTAMP | 创建时间: |
| 20 | update_time | timestamp | 19 | 0 | N | N | CURRENT_TIMESTAMP | 更新时间: |
| 编号 | 名称 | 数据类型 | 长度 | 小数位 | 允许空值 | 主键 | 默认值 | 说明 |
| 1 | collect_id | int | 10 | 0 | N | Y | 收藏ID: | |
| 2 | user_id | int | 10 | 0 | N | N | 0 | 收藏人ID: |
| 3 | source_table | varchar | 255 | 0 | Y | N | 来源表: | |
| 4 | source_field | varchar | 255 | 0 | Y | N | 来源字段: | |
| 5 | source_id | int | 10 | 0 | N | N | 0 | 来源ID: |
| 6 | title | varchar | 255 | 0 | Y | N | 标题: | |
| 7 | img | varchar | 255 | 0 | Y | N | 封面: | |
| 8 | create_time | timestamp | 19 | 0 | N | N | CURRENT_TIMESTAMP | 创建时间: |
| 9 | update_time | timestamp | 19 | 0 | N | N | CURRENT_TIMESTAMP | 更新时间: |
| 编号 | 名称 | 数据类型 | 长度 | 小数位 | 允许空值 | 主键 | 默认值 | 说明 |
| 1 | comment_id | int | 10 | 0 | N | Y | 评论ID: | |
| 2 | user_id | int | 10 | 0 | N | N | 0 | 评论人ID: |
| 3 | reply_to_id | int | 10 | 0 | N | N | 0 | 回复评论ID:空为0 |
| 4 | content | longtext | 2147483647 | 0 | Y | N | 内容: | |
| 5 | nickname | varchar | 255 | 0 | Y | N | 昵称: | |
| 6 | avatar | varchar | 255 | 0 | Y | N | 头像地址:[0,255] | |
| 7 | create_time | timestamp | 19 | 0 | N | N | CURRENT_TIMESTAMP | 创建时间: |
| 8 | update_time | timestamp | 19 | 0 | N | N | CURRENT_TIMESTAMP | 更新时间: |
| 9 | source_table | varchar | 255 | 0 | Y | N | 来源表: | |
| 10 | source_field | varchar | 255 | 0 | Y | N | 来源字段: | |
| 11 | source_id | int | 10 | 0 | N | N | 0 | 来源ID: |
| 编号 | 名称 | 数据类型 | 长度 | 小数位 | 允许空值 | 主键 | 默认值 | 说明 |
| 1 | forum_id | mediumint | 8 | 0 | N | Y | 论坛id | |
| 2 | display | smallint | 5 | 0 | N | N | 100 | 排序 |
| 3 | user_id | mediumint | 8 | 0 | N | N | 0 | 用户ID |
| 4 | nickname | varchar | 16 | 0 | Y | N | 昵称:[0,16] | |
| 5 | praise_len | int | 10 | 0 | Y | N | 0 | 点赞数 |
| 6 | hits | int | 10 | 0 | N | N | 0 | 访问数 |
| 7 | title | varchar | 125 | 0 | N | N | 标题 | |
| 8 | keywords | varchar | 125 | 0 | Y | N | 关键词 | |
| 9 | description | varchar | 255 | 0 | Y | N | 描述 | |
| 10 | url | varchar | 255 | 0 | Y | N | 来源地址 | |
| 11 | tag | varchar | 255 | 0 | Y | N | 标签 | |
| 12 | img | text | 65535 | 0 | Y | N | 封面图 | |
| 13 | content | longtext | 2147483647 | 0 | Y | N | 正文 | |
| 14 | create_time | timestamp | 19 | 0 | N | N | CURRENT_TIMESTAMP | 创建时间: |
| 15 | update_time | timestamp | 19 | 0 | N | N | CURRENT_TIMESTAMP | 更新时间: |
| 16 | avatar | varchar | 255 | 0 | Y | N | 发帖人头像: | |
| 17 | type | varchar | 64 | 0 | N | N | 0 | 论坛分类:[0,1000]用来搜索指定类型的论坛帖 |
| 编号 | 名称 | 数据类型 | 长度 | 小数位 | 允许空值 | 主键 | 默认值 | 说明 |
| 1 | type_id | smallint | 5 | 0 | N | Y | 分类ID:[0,10000] | |
| 2 | name | varchar | 16 | 0 | N | N | 分类名称:[2,16] | |
| 3 | description | varchar | 255 | 0 | Y | N | 描述:[0,255]描述该分类的作用 | |
| 4 | url | varchar | 255 | 0 | Y | N | 外链地址:[0,255]如果该分类是跳转到其他网站的情况下,就在该URL上设置 | |
| 5 | father_id | smallint | 5 | 0 | N | N | 0 | 上级分类ID:[0,32767] |
| 6 | icon | varchar | 255 | 0 | Y | N | 分类图标: | |
| 7 | create_time | timestamp | 19 | 0 | N | N | CURRENT_TIMESTAMP | 创建时间: |
| 8 | update_time | timestamp | 19 | 0 | N | N | CURRENT_TIMESTAMP | 更新时间: |
| 编号 | 名称 | 数据类型 | 长度 | 小数位 | 允许空值 | 主键 | 默认值 | 说明 |
| 1 | hits_id | int | 10 | 0 | N | Y | 点赞ID: | |
| 2 | user_id | int | 10 | 0 | N | N | 0 | 点赞人: |
| 3 | create_time | timestamp | 19 | 0 | N | N | CURRENT_TIMESTAMP | 创建时间: |
| 4 | update_time | timestamp | 19 | 0 | N | N | CURRENT_TIMESTAMP | 更新时间: |
| 5 | source_table | varchar | 255 | 0 | Y | N | 来源表: | |
| 6 | source_field | varchar | 255 | 0 | Y | N | 来源字段: | |
| 7 | source_id | int | 10 | 0 | N | N | 0 | 来源ID: |
| 编号 | 名称 | 数据类型 | 长度 | 小数位 | 允许空值 | 主键 | 默认值 | 说明 |
| 1 | message_id | int | 10 | 0 | N | Y | 留言板ID: | |
| 2 | user_id | int | 10 | 0 | N | N | 0 | 用户ID: |
| 3 | title | varchar | 64 | 0 | Y | N | 标题: | |
| 4 | content | longtext | 2147483647 | 0 | N | N | 内容: | |
| 5 | nickname | varchar | 32 | 0 | N | N | 昵称: | |
| 6 | avatar | varchar | 255 | 0 | Y | N | 头像: | |
| 7 | | varchar | 125 | 0 | Y | N | 留言者邮箱 | |
| 8 | phone | varchar | 11 | 0 | Y | N | 留言者手机号码 | |
| 9 | create_time | timestamp | 19 | 0 | N | N | CURRENT_TIMESTAMP | 创建时间: |
| 10 | update_time | timestamp | 19 | 0 | N | N | CURRENT_TIMESTAMP | 更新时间: |
| 11 | reply | longtext | 2147483647 | 0 | Y | N | 回复 | |
| 12 | reply_state | tinyint | 4 | 0 | Y | N | 0 | 回复状态 |
| 编号 | 名称 | 数据类型 | 长度 | 小数位 | 允许空值 | 主键 | 默认值 | 说明 |
| 1 | notice_id | mediumint | 8 | 0 | N | Y | 公告id: | |
| 2 | title | varchar | 125 | 0 | N | N | 标题: | |
| 3 | content | longtext | 2147483647 | 0 | Y | N | 正文: | |
| 4 | create_time | timestamp | 19 | 0 | N | N | CURRENT_TIMESTAMP | 创建时间: |
| 5 | update_time | timestamp | 19 | 0 | N | N | CURRENT_TIMESTAMP | 更新时间: |
| 编号 | 名称 | 数据类型 | 长度 | 小数位 | 允许空值 | 主键 | 默认值 | 说明 |
| 1 | online_voting_id | int | 10 | 0 | N | Y | 在线投票ID | |
| 2 | voting_users | int | 10 | 0 | Y | N | 0 | 投票用户 |
| 3 | voting_name | varchar | 64 | 0 | Y | N | 投票姓名 | |
| 4 | voting_theme | varchar | 64 | 0 | Y | N | 投票主题 | |
| 5 | voting_poster | varchar | 255 | 0 | Y | N | 投票海报 | |
| 6 | voting_number | varchar | 64 | 0 | Y | N | 投票编号 | |
| 7 | total_number_of_votes | int | 10 | 0 | Y | N | 0 | 投票总数 |
| 8 | deadline | datetime | 19 | 0 | Y | N | 截止日期 | |
| 9 | content_validity | text | 65535 | 0 | Y | N | 内容简介 | |
| 10 | hits | int | 10 | 0 | N | N | 0 | 点击数 |
| 11 | praise_len | int | 10 | 0 | N | N | 0 | 点赞数 |
| 12 | create_time | datetime | 19 | 0 | N | N | CURRENT_TIMESTAMP | 创建时间 |
| 13 | update_time | timestamp | 19 | 0 | N | N | CURRENT_TIMESTAMP | 更新时间 |
| 编号 | 名称 | 数据类型 | 长度 | 小数位 | 允许空值 | 主键 | 默认值 | 说明 |
| 1 | praise_id | int | 10 | 0 | N | Y | 点赞ID: | |
| 2 | user_id | int | 10 | 0 | N | N | 0 | 点赞人: |
| 3 | create_time | timestamp | 19 | 0 | N | N | CURRENT_TIMESTAMP | 创建时间: |
| 4 | update_time | timestamp | 19 | 0 | N | N | CURRENT_TIMESTAMP | 更新时间: |
| 5 | source_table | varchar | 255 | 0 | Y | N | 来源表: | |
| 6 | source_field | varchar | 255 | 0 | Y | N | 来源字段: | |
| 7 | source_id | int | 10 | 0 | N | N | 0 | 来源ID: |
| 8 | status | bit | 1 | 0 | N | N | 1 | 点赞状态:1为点赞,0已取消 |
| 编号 | 名称 | 数据类型 | 长度 | 小数位 | 允许空值 | 主键 | 默认值 | 说明 |
| 1 | regular_users_id | int | 10 | 0 | N | Y | 普通用户ID | |
| 2 | user_name | varchar | 64 | 0 | Y | N | 用户姓名 | |
| 3 | user_gender | varchar | 64 | 0 | Y | N | 用户性别 | |
| 4 | contact_information | varchar | 64 | 0 | Y | N | 联系方式 | |
| 5 | examine_state | varchar | 16 | 0 | N | N | 已通过 | 审核状态 |
| 6 | user_id | int | 10 | 0 | N | N | 0 | 用户ID |
| 7 | create_time | datetime | 19 | 0 | N | N | CURRENT_TIMESTAMP | 创建时间 |
| 8 | update_time | timestamp | 19 | 0 | N | N | CURRENT_TIMESTAMP | 更新时间 |
| 编号 | 名称 | 数据类型 | 长度 | 小数位 | 允许空值 | 主键 | 默认值 | 说明 |
| 1 | slides_id | int | 10 | 0 | N | Y | 轮播图ID: | |
| 2 | title | varchar | 64 | 0 | Y | N | 标题: | |
| 3 | content | varchar | 255 | 0 | Y | N | 内容: | |
| 4 | url | varchar | 255 | 0 | Y | N | 链接: | |
| 5 | img | varchar | 255 | 0 | Y | N | 轮播图: | |
| 6 | hits | int | 10 | 0 | N | N | 0 | 点击量: |
| 7 | create_time | timestamp | 19 | 0 | N | N | CURRENT_TIMESTAMP | 创建时间: |
| 8 | update_time | timestamp | 19 | 0 | N | N | CURRENT_TIMESTAMP | 更新时间: |
| 编号 | 名称 | 数据类型 | 长度 | 小数位 | 允许空值 | 主键 | 默认值 | 说明 |
| 1 | upload_id | int | 10 | 0 | N | Y | 上传ID | |
| 2 | name | varchar | 64 | 0 | Y | N | 文件名 | |
| 3 | path | varchar | 255 | 0 | Y | N | 访问路径 | |
| 4 | file | varchar | 255 | 0 | Y | N | 文件路径 | |
| 5 | display | varchar | 255 | 0 | Y | N | 显示顺序 | |
| 6 | father_id | int | 10 | 0 | Y | N | 0 | 父级ID |
| 7 | dir | varchar | 255 | 0 | Y | N | 文件夹 | |
| 8 | type | varchar | 32 | 0 | Y | N | 文件类型 |
| 编号 | 名称 | 数据类型 | 长度 | 小数位 | 允许空值 | 主键 | 默认值 | 说明 |
| 1 | user_id | mediumint | 8 | 0 | N | Y | 用户ID:[0,8388607]用户获取其他与用户相关的数据 | |
| 2 | state | smallint | 5 | 0 | N | N | 1 | 账户状态:[0,10](1可用|2异常|3已冻结|4已注销) |
| 3 | user_group | varchar | 32 | 0 | Y | N | 所在用户组:[0,32767]决定用户身份和权限 | |
| 4 | login_time | timestamp | 19 | 0 | N | N | CURRENT_TIMESTAMP | 上次登录时间: |
| 5 | phone | varchar | 11 | 0 | Y | N | 手机号码:[0,11]用户的手机号码,用于找回密码时或登录时 | |
| 6 | phone_state | smallint | 5 | 0 | N | N | 0 | 手机认证:[0,1](0未认证|1审核中|2已认证) |
| 7 | username | varchar | 16 | 0 | N | N | 用户名:[0,16]用户登录时所用的账户名称 | |
| 8 | nickname | varchar | 16 | 0 | Y | N | 昵称:[0,16] | |
| 9 | password | varchar | 64 | 0 | N | N | 密码:[0,32]用户登录所需的密码,由6-16位数字或英文组成 | |
| 10 | | varchar | 64 | 0 | Y | N | 邮箱:[0,64]用户的邮箱,用于找回密码时或登录时 | |
| 11 | email_state | smallint | 5 | 0 | N | N | 0 | 邮箱认证:[0,1](0未认证|1审核中|2已认证) |
| 12 | avatar | varchar | 255 | 0 | Y | N | 头像地址:[0,255] | |
| 13 | open_id | varchar | 255 | 0 | Y | N | 针对获取用户信息字段 | |
| 14 | create_time | timestamp | 19 | 0 | N | N | CURRENT_TIMESTAMP | 创建时间: |
| 15 | vip_level | varchar | 255 | 0 | Y | N | 会员等级 | |
| 16 | vip_discount | double | 11 | 2 | Y | N | 0.00 | 会员折扣 |
| 编号 | 名称 | 数据类型 | 长度 | 小数位 | 允许空值 | 主键 | 默认值 | 说明 |
| 1 | group_id | mediumint | 8 | 0 | N | Y | 用户组ID:[0,8388607] | |
| 2 | display | smallint | 5 | 0 | N | N | 100 | 显示顺序:[0,1000] |
| 3 | name | varchar | 16 | 0 | N | N | 名称:[0,16] | |
| 4 | description | varchar | 255 | 0 | Y | N | 描述:[0,255]描述该用户组的特点或权限范围 | |
| 5 | source_table | varchar | 255 | 0 | Y | N | 来源表: | |
| 6 | source_field | varchar | 255 | 0 | Y | N | 来源字段: | |
| 7 | source_id | int | 10 | 0 | N | N | 0 | 来源ID: |
| 8 | register | smallint | 5 | 0 | Y | N | 0 | 注册位置: |
| 9 | create_time | timestamp | 19 | 0 | N | N | CURRENT_TIMESTAMP | 创建时间: |
| 10 | update_time | timestamp | 19 | 0 | N | N | CURRENT_TIMESTAMP | 更新时间: |
| 编号 | 名称 | 数据类型 | 长度 | 小数位 | 允许空值 | 主键 | 默认值 | 说明 |
| 1 | voting_information_id | int | 10 | 0 | N | Y | 投票信息ID | |
| 2 | regular_users | int | 10 | 0 | Y | N | 0 | 普通用户 |
| 3 | user_name | varchar | 64 | 0 | Y | N | 用户姓名 | |
| 4 | voting_users | int | 10 | 0 | Y | N | 0 | 投票用户 |
| 5 | voting_name | varchar | 64 | 0 | Y | N | 投票姓名 | |
| 6 | voting_theme | varchar | 64 | 0 | Y | N | 投票主题 | |
| 7 | voting_number | varchar | 64 | 0 | Y | N | 投票编号 | |
| 8 | number_of_votes_cast | varchar | 64 | 0 | Y | N | 投票数量 | |
| 9 | voting_time | datetime | 19 | 0 | Y | N | 投票时间 | |
| 10 | create_time | datetime | 19 | 0 | N | N | CURRENT_TIMESTAMP | 创建时间 |
| 11 | update_time | timestamp | 19 | 0 | N | N | CURRENT_TIMESTAMP | 更新时间 |
| 编号 | 名称 | 数据类型 | 长度 | 小数位 | 允许空值 | 主键 | 默认值 | 说明 |
| 1 | voting_results_id | int | 10 | 0 | N | Y | 投票结果ID | |
| 2 | voting_users | int | 10 | 0 | Y | N | 0 | 投票用户 |
| 3 | voting_name | varchar | 64 | 0 | Y | N | 投票姓名 | |
| 4 | voting_theme | varchar | 64 | 0 | Y | N | 投票主题 | |
| 5 | voting_poster | varchar | 255 | 0 | Y | N | 投票海报 | |
| 6 | voting_number | varchar | 64 | 0 | Y | N | 投票编号 | |
| 7 | total_number_of_votes | varchar | 64 | 0 | Y | N | 投票总数 | |
| 8 | hits | int | 10 | 0 | N | N | 0 | 点击数 |
| 9 | praise_len | int | 10 | 0 | N | N | 0 | 点赞数 |
| 10 | create_time | datetime | 19 | 0 | N | N | CURRENT_TIMESTAMP | 创建时间 |
| 11 | update_time | timestamp | 19 | 0 | N | N | CURRENT_TIMESTAMP | 更新时间 |
| 编号 | 名称 | 数据类型 | 长度 | 小数位 | 允许空值 | 主键 | 默认值 | 说明 |
| 1 | voting_theme_id | int | 10 | 0 | N | Y | 投票主题ID | |
| 2 | voting_theme | varchar | 64 | 0 | Y | N | 投票主题 | |
| 3 | create_time | datetime | 19 | 0 | N | N | CURRENT_TIMESTAMP | 创建时间 |
| 4 | update_time | timestamp | 19 | 0 | N | N | CURRENT_TIMESTAMP | 更新时间 |
| 编号 | 名称 | 数据类型 | 长度 | 小数位 | 允许空值 | 主键 | 默认值 | 说明 |
| 1 | voting_users_id | int | 10 | 0 | N | Y | 投票用户ID | |
| 2 | voting_name | varchar | 64 | 0 | Y | N | 投票姓名 | |
| 3 | voting_gender | varchar | 64 | 0 | Y | N | 投票性别 | |
| 4 | contact_information | varchar | 64 | 0 | Y | N | 联系方式 | |
| 5 | examine_state | varchar | 16 | 0 | N | N | 已通过 | 审核状态 |
| 6 | user_id | int | 10 | 0 | N | N | 0 | 用户ID |
| 7 | create_time | datetime | 19 | 0 | N | N | CURRENT_TIMESTAMP | 创建时间 |
| 8 | update_time | timestamp | 19 | 0 | N | N | CURRENT_TIMESTAMP | 更新时间 |
整个基于SpringBoot的信息安全技术在投票网站的需求分析主要对系统总体架构以及功能模块的设计,通过建立E-R模型和数据库逻辑系统设计完成了数据库系统设计。
4系统关键模块设计与实现
基于SpringBoot的信息安全技术在投票网站的详细设计与实现主要是根据前面的需求分析和总体设计来设计页面并实现业务逻辑。主要从界面实现、业务逻辑实现这两部分进行介绍。
4.1投票用户功能模块
4.1.1 首页界面
当进入基于SpringBoot的信息安全技术在投票网站的时候,首先映入眼帘的是系统的导航栏,其主界面展示如下图4-1所示。

图4-1 首页界面图
4.1.2 用户登录界面
基于SpringBoot的信息安全技术在投票网站中的注册后的用户是可以通过自己的账户名和密码进行登录的,当用户输入完整的自己的账户名和密码信息并点击“登录”按钮后,将会首先验证输入的有没有空数据,再次验证输入的账户名+密码和数据库中当前保存的用户信息是否一致,只有在一致后将会登录成功并自动跳转到基于SpringBoot的信息安全技术在投票网站的首页中;否则将会提示相应错误信息,用户登录界面如下图4-2所示。

图4-2用户登录界面图
4.1.3 在线投票界面
当投票用户点击“ 在线投票”后,投票用户可以在此模块查看所有在线投票主题信息,可以点击某一投票主题可以查看详情、点赞、收藏、评论,界面如下图4-3所示。

图4-3在线投票详情界面图
4.1.4投票结果界面
当投票用户点击“投票结果”按钮后,可以查看所有投票主题的投票结果,点击可查看详情,进行点赞等,页面如图4-4所示。

图4-4 投票结果详情界面图
4.1.5 交流论坛界面
当投票用户点击“交流论坛”后,用户可以发帖进行交流、分享意见和提问,也可以查看和回复他人的帖子。界面如下图所示。

图4-5交流论坛发帖界面图
投票用户点击系统右上方“个人中心”可进入个人首页,可以管理个人首页、在线投票、投票结果、收藏等子模块,投票用户可以参与投票并查看投票结果。界面如下图所示。

图4-6在线投票界面图
当普通用户点击“在线投票”按钮后会进入在线投票列表,普通用户可以查看系统发布的所有在线投票活动,点击可查看详情,并可进行投票、收藏、点赞等操作,页面如图所示。

图4-7 在线投票详情界面图
当普通用户在在线投票详情页面点击“投票”按钮后会进入投票提交页面,填写相关信息点击提交即可完成投票,界面如下图4-8所示。

图4-8投票界面图
当普通用户点击个人中心“投票信息”按钮,可以查看自己参与的投票信息。界面如下图4-9所示。

图4-9 投票信息界面图
4.3管理员功能模块
4.3.1 系统用户管理界面
基于SpringBoot的信息安全技术在投票网站中的管理人员是可以对注册的投票用户、普通用户进行管理的,也可以对管理员进行管控。界面如下图4-10所示。

图4-10用户管理界面图
4.3.2 系统管理界面
管理员点击“系统管理”这一菜单会显示轮播图这一个子菜单,管理员可以对前台展示的轮播图进行设置,界面如下图4-11所示。

图4-11系统管理界面图
4.3.3 通知公告管理界面
管理员点击“通知公告管理”菜单,可以发布重要通知和公告,提醒用户关注的重要信息。管理员还可以编辑、删除或关闭通知公告,对通知公告进行统一管理。界面如下图所示。

图4-12通知公告管理界面图
4.3.4 在线投票管理界面
管理员点击“在线投票管理”菜单,可以管理系统发布的在线投票活动,包括添加、编辑和删除投票活动等操作。界面如下图所示。

图4-13在线投票管理界面图
5系统测试
系统开发到了最后一个阶段那就是系统测试,系统测试对软件的开发其实是非常有必要的。因为没什么系统一经开发出来就可能会尽善尽美,再厉害的系统开发工程师也会在系统开发的时候出现纰漏,系统测试能够较好的改正一些bug,为后期系统的维护性提供很好的支持。通过系统测试,开发人员也可以建立自己对系统的信心,为后期的系统版本的跟新提供支持。
5.2 系统测试用例
系统测试包括:用户登录功能测试、在线投票展示功能测试、在线投票添加、在线投票搜索、密码修改功能测试,如表5-1、5-2、5-3、5-4、5-5所示:
表5-1 用户登录功能测试表
| 用例名称 | 用户登录系统 |
| 目的 | 测试用户通过正确的用户名和密码可否登录功能 |
| 前提 | 未登录的情况下 |
| 测试流程 | 1) 进入登录页面 2) 输入正确的用户名和密码 |
| 预期结果 | 用户名和密码正确的时候,跳转到登录成功界面,反之则显示错误信息,提示重新输入 |
| 实际结果 | 实际结果与预期结果一致 |
在线投票查看功能测试:
表5-2在线投票查看功能测试表
| 用例名称 | 在线投票查看 |
| 目的 | 测试在线投票查看功能 |
| 前提 | 用户登录 |
| 测试流程 | 点击在线投票列表 |
| 预期结果 | 可以查看到所有在线投票活动 |
| 实际结果 | 实际结果与预期结果一致 |
管理员添加在线投票界面测试:
表5-3 管理员添加在线投票界面测试表
| 用例名称 | 在线投票添加测试用例 |
| 目的 | 测试在线投票添加功能 |
| 前提 | 管理员正常登录情况下 |
| 测试流程 | 1)管理员点击在线投票管理,然后点击在线投票添加,填写信息。 2)点击进行提交。 |
| 预期结果 | 提交以后,页面首页会显示新的在线投票 |
| 实际结果 | 实际结果与预期结果一致 |
在线投票搜索功能测试:
表5-4在线投票搜索功能测试表
| 用例名称 | 在线投票搜索测试 |
| 目的 | 测试在线投票搜索功能 |
| 前提 | 无 |
| 测试流程 | 1)在搜索框填入搜索关键字。 2)点击搜索按钮。 |
| 预期结果 | 页面显示包含有搜索关键字的在线投票活动 |
| 实际结果 | 实际结果与预期结果一致 |
密码修改功能测试:
表5-5 密码修改功能测试表
| 用例名称 | 密码修改测试用例 |
| 目的 | 测试管理员密码修改功能 |
| 前提 | 管理员用户正常登录情况下 |
| 测试流程 | 1)管理员密码修改并完成填写。 2)点击进行提交。 |
| 预期结果 | 使用新的密码可以登录 |
| 实际结果 | 实际结果与预期结果一致 |
5.3 系统测试结果
通过编写基于SpringBoot的信息安全技术在投票网站的测试用例,已经检测完毕用户登录模块、在线投票查看模块、在线投票添加模块、在线投票搜索模块、密码修改功能测试,通过这5大模块为基于SpringBoot的信息安全技术在投票网站的后期推广运营提供了强力的技术支撑。
结 论
至此,基于SpringBoot的信息安全技术在投票网站已经结束,在开发前做了许多的准备,在本系统的设计和开发过程中阅览和学习了许多文献资料,从中我也收获了很多宝贵的方法和设计思路,对系统的开发也起到了很重要的作用,系统的开发技术选用的都是自己比较熟悉的,比如Web、JAVA语言、MYSQL,这些技术都是在以前的学习中学到了,其中许多的设计思路和方法都是在以前不断地学习中摸索出来的经验,其实对于我们来说工作量还是比较大的,但是正是由于之前的积累与准备,才能顺利的完成这个项目,由此看来,积累经验跟做好准备是十分重要的事情。
当然在该系统的设计与实现的过程中也离不开老师以及同学们的帮助,正是因为他们的指导与帮助,我才能够成功的在预期内完成了这个系统。同时在这个过程当中我也收获了很多东西,此系统也有需要改进的地方,但是由于专业知识的浅薄,并不能做到十分完美,希望以后有机会可以让其真正的投入到使用之中。
参考文献
[1]Rahman N K ,Hridoy W M ,Rahman M M , et al.Highly secured and effective management of app-based online voting system using RSA encryption and decryption.[J].Heliyon,2024,10(3):e25373-e25373.
[2]Zhan Y ,Zhao W ,Zhu C , et al.Efficient Electronic Voting System Based on Homomorphic Encryption[J].Electronics,2024,13(2):
[3]Liu J ,Han T ,Tan M , et al.A Publicly Verifiable E-Voting System Based on Biometrics[J].Cryptography,2023,7(4):
[4]桑柳剑,张常泉.基于国密算法的匿名投票系统设计与实现[J].电脑编程技巧与维护,2023,(09):12-14+18.DOI:10.16184/j.cnki.comprg.2023.09.042.
[5]符新伟.多层次全信息下的投票系统设计与应用[D].云南财经大学,2023.DOI:10.27455/d.cnki.gycmc.2023.000054.
[6]谢伟.基于Hyperledger Fabric的匿名投票方案研究与设计[D].北京邮电大学,2023.DOI:10.26969/d.cnki.gbydu.2023.002765.
[7]胡南方,沈苏彬.基于区块链的电子投票技术研究与实现[J].科技资讯,2023,21(02):5-13.DOI:10.16661/j.cnki.1672-3791.2206-5042-1973.
[8]张伯钧,李洁,胡凯等.基于区块链的分布式加密投票系统[J].计算机科学,2022,49(S2):679-684.
[9]高笑枫.基于多方计算的安全电子投票系统设计与实现[D].华北电力大学(北京),2021.DOI:10.27140/d.cnki.ghbbu.2021.001053.
[10]张凯.基于区块链的电子在线投票系统关键技术研究与实现[D].重庆大学,2020.DOI:10.27670/d.cnki.gcqdu.2020.003836.
[11]王雪莹.基于Web的安全电子投票系统[D].西安电子科技大学,2020.DOI:10.27389/d.cnki.gxadu.2020.000237.
[12]李大印.基于复杂规则的在线投票考核系统实现[J].电脑编程技巧与维护,2020,(04):41-43+58.DOI:10.16184/j.cnki.comprg.2020.04.016.
[13]戴智彬,鄞志庭.互联网投票系统在小区自治中的应用研究[J].福建电脑,2020,36(02):72-75.DOI:10.16707/j.cnki.fjpc.2020.02.019.
[14]欧文辉.基于自适应终端的便捷投票系统关键技术分析[J].湖北农机化,2020,(01):187-188.
[15]彭钰涛.基于SSM框架的在线电影评论投票系统设计[J].信息与电脑(理论版),2019,(16):97-99.
[16]梁轩,杨文跃.基于Web的在线测评系统的设计与实现[J].电脑知识与技术,2019,15(24):68-69+76.DOI:10.14004/j.cnki.ckt.2019.2818.
[17]杨成义,林煌,李楚贞.基于ASP.NET的在线投票系统的设计与实现[J].信息与电脑(理论版),2019,(11):106-107.
[18]葛瑶.基于以太坊的电子投票系统设计与实现[D].山东大学,2019.
[19]董乐然.基于用户身份认证的在线投票系统的设计与实现[J].通讯世界,2019,26(03):196-197.
[20]蒋嵩林.基于微信支付平台的在线投票系统[J].软件,2019,40(03):118-121..
致 谢
转眼间,大投票用户活便已经接近尾声,人面对着离别与结束,总是充满着不舍与茫然,我亦如此,仍记得那年秋天,我迫不及待的提前一天到了学校,面对学校巍峨的大门,我心里充满了期待:这里,就是我新生活的起点吗?那天,阳光明媚,学校的欢迎仪式很热烈,我面对着一个个对着我微笑的同学,仿佛一缕缕阳光透过胸口照进了我心里,同时,在那天我认识可爱的室友,我们携手共同度过了这难忘的两年。如今,我望着这篇论文的致谢,不禁又要问自己:现在,我们就要说再见了吗?
感慨莫名,不知所言。遥想当初刚来学校的时候,心里总是想着工科学校会过于板正,会缺乏一些柔情,当时心里甚至有一点点排斥,但是随着我对学校的慢慢认识与了解,我才认识到了她的美丽,她的柔情,并且慢慢的喜欢上了这个校园,但是时间太快了,快到我还没有好好体会她的美丽便要离开了,但是她带给我的回忆,永远不会离开我,也许真正离开那天我的眼里会满含泪水,我不是因为难过,我只是想将她的样子映在我的泪水里,刻在我的心里。最后,感谢我的老师们,是你们教授了我们知识与做人的道理;感谢我的室友们,是你们陪伴了我如此之久;感谢每位关心与支持我的人。
少年,追风赶月莫停留,平荒尽处是春山。
请关注点赞+私信博主,免费领取项目源码
742

被折叠的 条评论
为什么被折叠?



