目 录
摘 要
随着互联网技术的飞速发展和人们生活水平的提高,基于SSM框架的旅游管理系统已成为一种必然趋势。越来越多的人选择通过互联网来管理旅游产品和服务,以满足他们个性化、便捷化的需求。本论文将介绍基于 SSM框架的旅游管理系统的设计与实现。
本系统采用SSM框架进行开发,SSM框架包括Spring、Spring MVC和MyBatis三个部分,是一个轻量级的Java Web开发框架,能够提高系统的开发效率和运行效率。系统数据采用MySQL数据库进行存储和管理,数据库设计主要包括用户信息表、景点信息表、路线推荐表等。通过合理的数据库设计,可以确保数据的完整性和一致性。
通过本论文的研究,旨在为基于SSM框架的旅游管理系统开发提供可行的解决方案,同时为其他类似系统的开发提供参考和借鉴。
关键词:SSM框架;旅游管理系统;MySQL
Abstract
With the rapid development of Internet technology and the improvement of people's living standards, tourism management system based on SSM framework has become an inevitable trend. More and more people choose to manage tourism products and services through the Internet to meet their personalized and convenient needs. This paper will introduce the design and implementation of a tourism management system based on the SSM framework.
This system is developed using the SSM framework, which includes Spring, Spring MVC, and MyBatis. It is a lightweight Java web development framework that can improve the development and operational efficiency of the system. The system data is stored and managed using MySQL database, and the database design mainly includes user information table, scenic spot information table, route recommendation table, etc. Through reasonable database design, the integrity and consistency of data can be ensured.
Through the research of this paper, the aim is to provide feasible solutions for the development of tourism management systems based on the SSM framework, and to provide reference and inspiration for the development of other similar systems.
Keywords: SSM framework; Tourism management system; MySQL
1 绪论
1.1 选题背景
随着互联网技术的快速发展和人们对旅游需求的不断增长,设计和实现一个基于SSM框架的旅游管理系统具有重要的背景意义。该选题旨在利用SSM框架的优势,结合互联网和移动技术,为用户提供便捷、高效的旅游预订服务。通过该系统的设计与实现,可以实现旅游产品信息的在线展示和预订、支付功能的集成、订单管理和用户评价、路线推荐等模块的开发,提升旅游行业的数字化水平,促进旅游资源的合理开发和利用,满足人们对个性化、定制化旅游需求的追求,推动旅游产业的创新和发展。
旅游管理系统的设计与实现具有重要的意义。首先,该系统能够为用户提供便捷、高效的旅游预订服务,通过互联网和移动技术实现旅游产品信息的在线展示和预订,方便用户随时随地进行预订操作。其次,系统的开发可以促进旅游行业的数字化转型,提升旅游企业的管理效率和服务水平,推动整个旅游产业的创新和发展。此外,通过集成支付功能、订票管理和用户评价、路线推荐等模块,系统还能够提升用户体验,增强用户对旅游产品的信任感和满意度,从而促进用户口碑和品牌形象的提升。最重要的是,该选题的研究和实施将为旅游行业带来更大的市场机会和竞争优势,推动旅游资源的合理开发和利用,为人们提供更丰富多样的旅游选择,推动经济发展和社会进步。总之,基于SSM框架的旅游管理系统的设计与实现具有重要的意义,对于提升旅游行业的数字化水平、改善用户体验、促进产业创新和推动经济发展都具有积极的影响。
本文共分为六章,章节内容安排如下:
第一章为引言,此章节对所设计和实现的系统的背景和状况以及意义进行详细的论述以及说明,同时进行了论文整体框架的结构的简要介绍。
第二章为系统需求分析,章节所做的主要的工作是对系统进行了技术、经济和操作方面可行性的分析;对系统实行了总体功能的需求、用例分析。
第三章为系统的设计,主要是对系统的功能结构进行设计,并对系统数据库的概念结构以及物理结构的设计进行了分析。
第四章就是对系统的实现,根据系统功能的划分,分别的对系统所需要实现的前台客户功能和后台管理员功能进行了分析和说明。
第五章:系统测试。主要对系统的部分界面进行测试并对主要功能进行测试
2 旅游管理系统系统分析
系统分析是开发一个项目的先决条件,通过系统分析可以很好的了解系统的主体用户的基本需求情况,同时这也是项目的开发的原因。进而对系统开发进行可行性分析,通常包括技术可行性、经济可行性等,可行性分析同时也是从项目整体角度进行的分析。然后就是对项目的具体需求进行分析,分析的手段一般都是通过用户的用例图来实现。下面是详细的介绍。
系统可行性分析是对系统的可行性进行一个探讨。在探讨系统的可行性上我们主要从技术上的可行性和经济上的可行性以及法律层面的可行性上进行分析,如果三个层面度通过,我们则认为系统是比较可行的。
SSM是一种基于Java的成熟框架,广泛应用于电子商务领域。采用SSM框架开发有助于提高系统的可拓展性和可维护性,MySQL数据库具有强大的数据处理能力,能够有效的存储和管理系统中的各项数据,因此从技术上来说是可行的。
2.1.2 操作可行性分析
此次项目设计参考了几个该模式下网站的开发案例,对他们的操作界面分析,将众多案例结合在一起,突出以人为本简化操作,所以具有基本计算机知识的人都会操作本项目。
2.1.3 法律可行性分析
从开发者角度来看,Java和MySQL是网上开源且免费的,在知识产权方面不会产生任何法律纠纷。从用户使用角度来看,只要不在系统上贩卖违禁品,对系统做出条约协议,杜绝非法支付即可。综上所述法律可行性也没有问题。
旅游管理系统主要划分为了普通用户管理模块和管理员管理模块这两大部分,具体功能描述如下:
- 普通用户管理模块:
- 用户注册登录:游客可以随时进入到系统中,对系统中的信息浏览,但是想要实现评论、景点的查看、门票预订等操作,就必须有这个系统的账号,如果没有账号的话,可以注册用户进行相关的操作。
- 首页:首页包含用户成功注册以后进入前台所有的系统展示功能。
- 公告通知:用户可以查看系统发布的公告通知,了解最新的系统信息和活动通知。
- 旅游资讯:用户可以浏览旅游资讯信息,包括旅游新闻、景点介绍等,可以对喜欢的资讯进行点赞、收藏和发表评论。
- 景点信息:用户可以查看各景点的详细信息,包括景点名称、位置、门票价格、开放时间等,可对喜欢的景点进行点赞、收藏、预约订票和发表评论。
- 路线推荐:用户可以浏览管理员后台发布推荐的旅游路线信息,包括路线名称、分类、起点、终点、途径地点、预计费用等,可对合适自己的路线进行点赞、收藏和发表评论。
- 我的账户:用户可以进入个人中心查看个人信息、订单信息和收藏内容。
- 个人中心:用户可以管理个人信息、查看订单信息、编辑个人资料、修改密码等操作。
- 个人首页:用户可以查看个人的主页,显示个人信息和活动动态。
- 订单信息:用户可以通过景点名称、类型、位置等进行搜索和查询订单信息,查看订单详情和审核状态,进行管理和操作。
- 收藏:用户可以查看自己收藏的旅游资讯、景点信息和路线推荐,并进行管理和操作。
2. 管理员管理模块:
- 登录:管理员在后台可以输入用户名+密码进行登录,管理员的用户名和密码是在数据库中直接设定好的。
- 后台首页:管理员登录后的起始页面,提供系统整体运行状况的概览,包括系统用户、景点信息管理、景点类型管理、订单信息管理、路线推荐管理、系统管理、公告通知管理、资源管理等信息。
- 系统用户:管理员可以管理系统中的用户信息,包括添加、修改、删除用户,设置用户权限等。
- 景点信息管理:管理员可以添加、编辑、删除景点信息,设置优待政策,填写门票价格和开放时间,查看和管理景点详情和评论。
- 景点类型管理:管理员可以管理景点类型,包括添加、删除和搜索功能,方便对景点信息进行分类。
- 订单信息管理:管理员可以查看、审核和删除订单信息,进行订单列表查询和搜索功能,对用户的订单进行审核和处理。
- 路线推荐管理:管理员可以管理旅游路线推荐信息,包括添加路线信息和建议,查看和管理用户评论,进行路线搜索和管理。
- 系统管理:管理员可以管理系统轮播图,包括轮播图的查询、添加和删除,确保首页信息的更新和展示。
- 公告通知管理:管理员可以发布、删除和查看公告通知,管理系统通知信息,确保用户获取最新的系统通知。
- 资源管理:管理员可以管理旅游资讯和分类,包括资讯的查询、添加、删除和评论管理,通过标题、标签、分类进行搜索和管理。
旅游管理系统的非功能性需求比如旅游管理系统的安全性怎么样,可靠性怎么样,性能怎么样,可拓展性怎么样等。具体可以表示在如下2-1表格中:
表2-1旅游管理系统非功能需求表
| 安全性 | 主要指旅游管理系统数据库的安装,数据库的使用和密码的设定必须合乎规范。 |
| 可靠性 | 可靠性是指旅游管理系统能够按照用户提交的指示进行操作,经过测试,可靠性90%以上。 |
| 性能 | 性能是影响旅游管理系统占据市场的必要条件,所以性能最好要佳才好。 |
| 可扩展性 | 比如数据库预留多个属性,比如接口的使用等确保了系统的非功能性需求。 |
| 易用性 | 用户只要跟着旅游管理系统的页面展示内容进行操作,就可以了。 |
| 可维护性 | 旅游管理系统开发的可维护性是非常重要的,经过测试,可维护性没有问题 |
2.3 系统用例分析
旅游管理系统的完整UML用例图分别如下图所示。
普通用户角色用例图如下图所示。

图2-2 普通用户角色用例图
管理员角色用例图如下图所示。

图2-3 管理员角色用例图
2.4.1 数据流程
开发旅游管理系统最主要的一个目的就是实现门票的预订,系统的数据流图如下所示。

图2-4门票预订流程展开图
2.4.2 业务流程
分析完旅游管理系统的数据流,那么接下来我们来看系统的业务流程,系统业务流程图如下:

本章主要通过对旅游管理系统的可行性分析、功能需求分析、系统用例分析、系统流程分析,确定整个旅游管理系统要实现的功能。同时也为旅游管理系统的代码实现和测试提供了标准。
3 旅游管理系统总体设计
本章主要讨论的内容包括旅游管理系统的系统架构设计、功能模块设计和数据库系统设计。
3.1 系统架构设计
本旅游管理系统从架构上分为三层:表现层(UI)、业务逻辑层(BLL)以及数据层(DL)。

图3-1旅游管理系统系统架构设计图
表现层(UI):又称UI层,主要完成本旅游管理系统的UI交互功能,一个良好的UI可以打打提高用户的用户体验,增强用户使用本旅游管理系统时的舒适度。UI的界面设计也要适应不同版本的旅游管理系统以及不同尺寸的分辨率,以做到良好的兼容性。UI交互功能要求合理,用户进行交互操作时必须要得到与之相符的交互结果,这就要求表现层要与业务逻辑层进行良好的对接。
业务逻辑层(BLL):主要完成本旅游管理系统的数据处理功能。用户从表现层传输过来的数据经过业务逻辑层进行处理交付给数据层,系统从数据层读取的数据经过业务逻辑层进行处理交付给表现层。
数据层(DL):由于本旅游管理系统的数据是放在服务端的mysql数据库中,因此本属于服务层的部分可以直接整合在业务逻辑层中,所以数据层中只有数据库,其主要完成本旅游管理系统的数据存储和管理功能。
在上一章节中主要对系统的功能性需求和非功能性需求进行分析,并且根据需求分析了本旅游管理系统中的用例。那么接下来就要开始对本旅游管理系统的架构、主要功能开始进行设计。旅游管理系统根据前面章节的需求分析得出,其总体设计模块图如下图所示。

图3-2 旅游管理系统功能模块图
3.3 数据库设计
数据库设计一般包括需求分析、概念模型设计、数据库表建立三大过程,其中需求分析前面章节已经阐述,概念模型设计有概念模型和逻辑结构设计两部分。
3.3.1 数据库概念结构设计
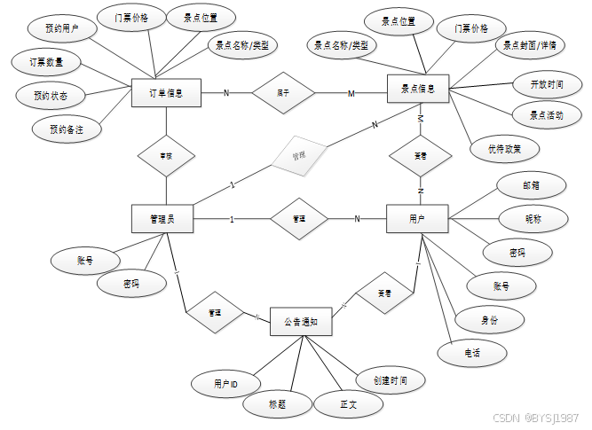
下面是整个旅游管理系统中主要的数据库表总E-R实体关系图。

图3-7 旅游管理系统总E-R关系图
3.3.2 数据库逻辑结构设计
通过上一小节中旅游管理系统中总E-R关系图上得出一共需要创建很多个数据表。在此我主要罗列几个主要的数据库表结构设计。
| 编号 | 名称 | 数据类型 | 长度 | 小数位 | 允许空值 | 主键 | 默认值 | 说明 |
| 1 | token_id | int | 10 | 0 | N | Y | 临时访问牌ID | |
| 2 | token | varchar | 64 | 0 | Y | N | 临时访问牌 | |
| 3 | info | text | 65535 | 0 | Y | N | ||
| 4 | maxage | int | 10 | 0 | N | N | 2 | 最大寿命:默认2小时 |
| 5 | create_time | timestamp | 19 | 0 | N | N | CURRENT_TIMESTAMP | 创建时间: |
| 6 | update_time | timestamp | 19 | 0 | N | N | CURRENT_TIMESTAMP | 更新时间: |
| 7 | user_id | int | 10 | 0 | N | N | 0 | 用户编号: |
| 编号 | 名称 | 数据类型 | 长度 | 小数位 | 允许空值 | 主键 | 默认值 | 说明 |
| 1 | article_id | mediumint | 8 | 0 | N | Y | 文章id:[0,8388607] | |
| 2 | title | varchar | 125 | 0 | N | Y | 标题:[0,125]用于文章和html的title标签中 | |
| 3 | type | varchar | 64 | 0 | N | N | 0 | 文章分类:[0,1000]用来搜索指定类型的文章 |
| 4 | hits | int | 10 | 0 | N | N | 0 | 点击数:[0,1000000000]访问这篇文章的人次 |
| 5 | praise_len | int | 10 | 0 | N | N | 0 | 点赞数 |
| 6 | create_time | timestamp | 19 | 0 | N | N | CURRENT_TIMESTAMP | 创建时间: |
| 7 | update_time | timestamp | 19 | 0 | N | N | CURRENT_TIMESTAMP | 更新时间: |
| 8 | source | varchar | 255 | 0 | Y | N | 来源:[0,255]文章的出处 | |
| 9 | url | varchar | 255 | 0 | Y | N | 来源地址:[0,255]用于跳转到发布该文章的网站 | |
| 10 | tag | varchar | 255 | 0 | Y | N | 标签:[0,255]用于标注文章所属相关内容,多个标签用空格隔开 | |
| 11 | content | longtext | 2147483647 | 0 | Y | N | 正文:文章的主体内容 | |
| 12 | img | varchar | 255 | 0 | Y | N | 封面图 | |
| 13 | description | text | 65535 | 0 | Y | N | 文章描述 |
| 编号 | 名称 | 数据类型 | 长度 | 小数位 | 允许空值 | 主键 | 默认值 | 说明 |
| 1 | type_id | smallint | 5 | 0 | N | Y | 分类ID:[0,10000] | |
| 2 | display | smallint | 5 | 0 | N | N | 100 | 显示顺序:[0,1000]决定分类显示的先后顺序 |
| 3 | name | varchar | 16 | 0 | N | N | 分类名称:[2,16] | |
| 4 | father_id | smallint | 5 | 0 | N | N | 0 | 上级分类ID:[0,32767] |
| 5 | description | varchar | 255 | 0 | Y | N | 描述:[0,255]描述该分类的作用 | |
| 6 | icon | text | 65535 | 0 | Y | N | 分类图标: | |
| 7 | url | varchar | 255 | 0 | Y | N | 外链地址:[0,255]如果该分类是跳转到其他网站的情况下,就在该URL上设置 | |
| 8 | create_time | timestamp | 19 | 0 | N | N | CURRENT_TIMESTAMP | 创建时间: |
| 9 | update_time | timestamp | 19 | 0 | N | N | CURRENT_TIMESTAMP | 更新时间: |
表attraction_information (景点信息)
| 编号 | 名称 | 数据类型 | 长度 | 小数位 | 允许空值 | 主键 | 默认值 | 说明 |
| 1 | attraction_information_id | int | 10 | 0 | N | Y | 景点信息ID | |
| 2 | attraction_name | varchar | 64 | 0 | Y | N | 景点名称 | |
| 3 | types_of_attractions | varchar | 64 | 0 | Y | N | 景点类型 | |
| 4 | location_of_tourist_attractions | varchar | 64 | 0 | Y | N | 景点位置 | |
| 5 | admission_price | int | 10 | 0 | Y | N | 0 | 门票价格 |
| 6 | attraction_cover | varchar | 255 | 0 | Y | N | 景点封面 | |
| 7 | opening_hours | varchar | 64 | 0 | Y | N | 开放时间 | |
| 8 | attraction_activities | text | 65535 | 0 | Y | N | 景点活动 | |
| 9 | preferential_policies | text | 65535 | 0 | Y | N | 优待政策 | |
| 10 | scenic_spot_details | text | 65535 | 0 | Y | N | 景点详情 | |
| 11 | praise_len | int | 10 | 0 | N | N | 0 | 点赞数 |
| 12 | create_time | datetime | 19 | 0 | N | N | CURRENT_TIMESTAMP | 创建时间 |
| 13 | update_time | timestamp | 19 | 0 | N | N | CURRENT_TIMESTAMP | 更新时间 |
| 编号 | 名称 | 数据类型 | 长度 | 小数位 | 允许空值 | 主键 | 默认值 | 说明 |
| 1 | auth_id | int | 10 | 0 | N | Y | 授权ID: | |
| 2 | user_group | varchar | 64 | 0 | Y | N | 用户组: | |
| 3 | mod_name | varchar | 64 | 0 | Y | N | 模块名: | |
| 4 | table_name | varchar | 64 | 0 | Y | N | 表名: | |
| 5 | page_title | varchar | 255 | 0 | Y | N | 页面标题: | |
| 6 | path | varchar | 255 | 0 | Y | N | 路由路径: | |
| 7 | position | varchar | 32 | 0 | Y | N | 位置: | |
| 8 | mode | varchar | 32 | 0 | N | N | _blank | 跳转方式: |
| 9 | add | tinyint | 3 | 0 | N | N | 1 | 是否可增加: |
| 10 | del | tinyint | 3 | 0 | N | N | 1 | 是否可删除: |
| 11 | set | tinyint | 3 | 0 | N | N | 1 | 是否可修改: |
| 12 | get | tinyint | 3 | 0 | N | N | 1 | 是否可查看: |
| 13 | field_add | text | 65535 | 0 | Y | N | 添加字段: | |
| 14 | field_set | text | 65535 | 0 | Y | N | 修改字段: | |
| 15 | field_get | text | 65535 | 0 | Y | N | 查询字段: | |
| 16 | table_nav_name | varchar | 500 | 0 | Y | N | 跨表导航名称: | |
| 17 | table_nav | varchar | 500 | 0 | Y | N | 跨表导航: | |
| 18 | option | text | 65535 | 0 | Y | N | 配置: | |
| 19 | create_time | timestamp | 19 | 0 | N | N | CURRENT_TIMESTAMP | 创建时间: |
| 20 | update_time | timestamp | 19 | 0 | N | N | CURRENT_TIMESTAMP | 更新时间: |
| 编号 | 名称 | 数据类型 | 长度 | 小数位 | 允许空值 | 主键 | 默认值 | 说明 |
| 1 | collect_id | int | 10 | 0 | N | Y | 收藏ID: | |
| 2 | user_id | int | 10 | 0 | N | N | 0 | 收藏人ID: |
| 3 | source_table | varchar | 255 | 0 | Y | N | 来源表: | |
| 4 | source_field | varchar | 255 | 0 | Y | N | 来源字段: | |
| 5 | source_id | int | 10 | 0 | N | N | 0 | 来源ID: |
| 6 | title | varchar | 255 | 0 | Y | N | 标题: | |
| 7 | img | varchar | 255 | 0 | Y | N | 封面: | |
| 8 | create_time | timestamp | 19 | 0 | N | N | CURRENT_TIMESTAMP | 创建时间: |
| 9 | update_time | timestamp | 19 | 0 | N | N | CURRENT_TIMESTAMP | 更新时间: |
| 编号 | 名称 | 数据类型 | 长度 | 小数位 | 允许空值 | 主键 | 默认值 | 说明 |
| 1 | comment_id | int | 10 | 0 | N | Y | 评论ID: | |
| 2 | user_id | int | 10 | 0 | N | N | 0 | 评论人ID: |
| 3 | reply_to_id | int | 10 | 0 | N | N | 0 | 回复评论ID:空为0 |
| 4 | content | longtext | 2147483647 | 0 | Y | N | 内容: | |
| 5 | nickname | varchar | 255 | 0 | Y | N | 昵称: | |
| 6 | avatar | varchar | 255 | 0 | Y | N | 头像地址:[0,255] | |
| 7 | create_time | timestamp | 19 | 0 | N | N | CURRENT_TIMESTAMP | 创建时间: |
| 8 | update_time | timestamp | 19 | 0 | N | N | CURRENT_TIMESTAMP | 更新时间: |
| 9 | source_table | varchar | 255 | 0 | Y | N | 来源表: | |
| 10 | source_field | varchar | 255 | 0 | Y | N | 来源字段: | |
| 11 | source_id | int | 10 | 0 | N | N | 0 | 来源ID: |
| 编号 | 名称 | 数据类型 | 长度 | 小数位 | 允许空值 | 主键 | 默认值 | 说明 |
| 1 | hits_id | int | 10 | 0 | N | Y | 点赞ID: | |
| 2 | user_id | int | 10 | 0 | N | N | 0 | 点赞人: |
| 3 | create_time | timestamp | 19 | 0 | N | N | CURRENT_TIMESTAMP | 创建时间: |
| 4 | update_time | timestamp | 19 | 0 | N | N | CURRENT_TIMESTAMP | 更新时间: |
| 5 | source_table | varchar | 255 | 0 | Y | N | 来源表: | |
| 6 | source_field | varchar | 255 | 0 | Y | N | 来源字段: | |
| 7 | source_id | int | 10 | 0 | N | N | 0 | 来源ID: |
| 编号 | 名称 | 数据类型 | 长度 | 小数位 | 允许空值 | 主键 | 默认值 | 说明 |
| 1 | notice_id | mediumint | 8 | 0 | N | Y | 公告id: | |
| 2 | title | varchar | 125 | 0 | N | N | 标题: | |
| 3 | content | longtext | 2147483647 | 0 | Y | N | 正文: | |
| 4 | create_time | timestamp | 19 | 0 | N | N | CURRENT_TIMESTAMP | 创建时间: |
| 5 | update_time | timestamp | 19 | 0 | N | N | CURRENT_TIMESTAMP | 更新时间: |
| 编号 | 名称 | 数据类型 | 长度 | 小数位 | 允许空值 | 主键 | 默认值 | 说明 |
| 1 | order_information_id | int | 10 | 0 | N | Y | 订单信息ID | |
| 2 | attraction_name | varchar | 64 | 0 | Y | N | 景点名称 | |
| 3 | types_of_attractions | varchar | 64 | 0 | Y | N | 景点类型 | |
| 4 | location_of_tourist_attractions | varchar | 64 | 0 | Y | N | 景点位置 | |
| 5 | admission_price | int | 10 | 0 | Y | N | 0 | 门票价格 |
| 6 | appointment_users | int | 10 | 0 | Y | N | 0 | 预约用户 |
| 7 | appointment_time | datetime | 19 | 0 | Y | N | 预约时间 | |
| 8 | booking_quantity | int | 10 | 0 | Y | N | 0 | 订票数量 |
| 9 | appointment_status | varchar | 64 | 0 | Y | N | 预约状态 | |
| 10 | appointment_remarks | text | 65535 | 0 | Y | N | 预约备注 | |
| 11 | create_time | datetime | 19 | 0 | N | N | CURRENT_TIMESTAMP | 创建时间 |
| 12 | update_time | timestamp | 19 | 0 | N | N | CURRENT_TIMESTAMP | 更新时间 |
| 编号 | 名称 | 数据类型 | 长度 | 小数位 | 允许空值 | 主键 | 默认值 | 说明 |
| 1 | praise_id | int | 10 | 0 | N | Y | 点赞ID: | |
| 2 | user_id | int | 10 | 0 | N | N | 0 | 点赞人: |
| 3 | create_time | timestamp | 19 | 0 | N | N | CURRENT_TIMESTAMP | 创建时间: |
| 4 | update_time | timestamp | 19 | 0 | N | N | CURRENT_TIMESTAMP | 更新时间: |
| 5 | source_table | varchar | 255 | 0 | Y | N | 来源表: | |
| 6 | source_field | varchar | 255 | 0 | Y | N | 来源字段: | |
| 7 | source_id | int | 10 | 0 | N | N | 0 | 来源ID: |
| 8 | status | bit | 1 | 0 | N | N | 1 | 点赞状态:1为点赞,0已取消 |
| 编号 | 名称 | 数据类型 | 长度 | 小数位 | 允许空值 | 主键 | 默认值 | 说明 |
| 1 | registered_users_id | int | 10 | 0 | N | Y | 注册用户ID | |
| 2 | user_name | varchar | 64 | 0 | Y | N | 用户名称 | |
| 3 | user_gender | varchar | 64 | 0 | Y | N | 用户性别 | |
| 4 | user_age | int | 10 | 0 | Y | N | 0 | 用户年龄 |
| 5 | examine_state | varchar | 16 | 0 | N | N | 已通过 | 审核状态 |
| 6 | user_id | int | 10 | 0 | N | N | 0 | 用户ID |
| 7 | create_time | datetime | 19 | 0 | N | N | CURRENT_TIMESTAMP | 创建时间 |
| 8 | update_time | timestamp | 19 | 0 | N | N | CURRENT_TIMESTAMP | 更新时间 |
| 编号 | 名称 | 数据类型 | 长度 | 小数位 | 允许空值 | 主键 | 默认值 | 说明 |
| 1 | route_recommendation_id | int | 10 | 0 | N | Y | 路线推荐ID | |
| 2 | route_name | varchar | 64 | 0 | Y | N | 路线名称 | |
| 3 | route_classification | varchar | 64 | 0 | Y | N | 路线分类 | |
| 4 | cover_photo | varchar | 255 | 0 | Y | N | 封面图片 | |
| 5 | starting_point_of_the_route | varchar | 64 | 0 | Y | N | 路线起点 | |
| 6 | route_endpoint | varchar | 64 | 0 | Y | N | 路线终点 | |
| 7 | passing_location | varchar | 64 | 0 | Y | N | 途经地点 | |
| 8 | estimated_cost | varchar | 64 | 0 | Y | N | 预计费用 | |
| 9 | travel_advice | text | 65535 | 0 | Y | N | 旅游建议 | |
| 10 | route_details | longtext | 2147483647 | 0 | Y | N | 路线详情 | |
| 11 | praise_len | int | 10 | 0 | N | N | 0 | 点赞数 |
| 12 | create_time | datetime | 19 | 0 | N | N | CURRENT_TIMESTAMP | 创建时间 |
| 13 | update_time | timestamp | 19 | 0 | N | N | CURRENT_TIMESTAMP | 更新时间 |
表slides (轮播图)
| 编号 | 名称 | 数据类型 | 长度 | 小数位 | 允许空值 | 主键 | 默认值 | 说明 |
| 1 | slides_id | int | 10 | 0 | N | Y | 轮播图ID: | |
| 2 | title | varchar | 64 | 0 | Y | N | 标题: | |
| 3 | content | varchar | 255 | 0 | Y | N | 内容: | |
| 4 | url | varchar | 255 | 0 | Y | N | 链接: | |
| 5 | img | varchar | 255 | 0 | Y | N | 轮播图: | |
| 6 | hits | int | 10 | 0 | N | N | 0 | 点击量: |
| 7 | create_time | timestamp | 19 | 0 | N | N | CURRENT_TIMESTAMP | 创建时间: |
| 8 | update_time | timestamp | 19 | 0 | N | N | CURRENT_TIMESTAMP | 更新时间: |
| 编号 | 名称 | 数据类型 | 长度 | 小数位 | 允许空值 | 主键 | 默认值 | 说明 |
| 1 | types_of_attractions_id | int | 10 | 0 | N | Y | 景点类型ID | |
| 2 | types_of_attractions | varchar | 64 | 0 | Y | N | 景点类型 | |
| 3 | create_time | datetime | 19 | 0 | N | N | CURRENT_TIMESTAMP | 创建时间 |
| 4 | update_time | timestamp | 19 | 0 | N | N | CURRENT_TIMESTAMP | 更新时间 |
表upload (文件上传)
| 编号 | 名称 | 数据类型 | 长度 | 小数位 | 允许空值 | 主键 | 默认值 | 说明 |
| 1 | upload_id | int | 10 | 0 | N | Y | 上传ID | |
| 2 | name | varchar | 64 | 0 | Y | N | 文件名 | |
| 3 | path | varchar | 255 | 0 | Y | N | 访问路径 | |
| 4 | file | varchar | 255 | 0 | Y | N | 文件路径 | |
| 5 | display | varchar | 255 | 0 | Y | N | 显示顺序 | |
| 6 | father_id | int | 10 | 0 | Y | N | 0 | 父级ID |
| 7 | dir | varchar | 255 | 0 | Y | N | 文件夹 | |
| 8 | type | varchar | 32 | 0 | Y | N | 文件类型 |
表user (用户账户:用于保存用户登录信息)
| 编号 | 名称 | 数据类型 | 长度 | 小数位 | 允许空值 | 主键 | 默认值 | 说明 |
| 1 | user_id | mediumint | 8 | 0 | N | Y | 用户ID:[0,8388607]用户获取其他与用户相关的数据 | |
| 2 | state | smallint | 5 | 0 | N | N | 1 | 账户状态:[0,10](1可用|2异常|3已冻结|4已注销) |
| 3 | user_group | varchar | 32 | 0 | Y | N | 所在用户组:[0,32767]决定用户身份和权限 | |
| 4 | login_time | timestamp | 19 | 0 | N | N | CURRENT_TIMESTAMP | 上次登录时间: |
| 5 | phone | varchar | 11 | 0 | Y | N | 手机号码:[0,11]用户的手机号码,用于找回密码时或登录时 | |
| 6 | phone_state | smallint | 5 | 0 | N | N | 0 | 手机认证:[0,1](0未认证|1审核中|2已认证) |
| 7 | username | varchar | 16 | 0 | N | N | 用户名:[0,16]用户登录时所用的账户名称 | |
| 8 | nickname | varchar | 16 | 0 | Y | N | 昵称:[0,16] | |
| 9 | password | varchar | 64 | 0 | N | N | 密码:[0,32]用户登录所需的密码,由6-16位数字或英文组成 | |
| 10 | | varchar | 64 | 0 | Y | N | 邮箱:[0,64]用户的邮箱,用于找回密码时或登录时 | |
| 11 | email_state | smallint | 5 | 0 | N | N | 0 | 邮箱认证:[0,1](0未认证|1审核中|2已认证) |
| 12 | avatar | varchar | 255 | 0 | Y | N | 头像地址:[0,255] | |
| 13 | open_id | varchar | 255 | 0 | Y | N | 针对获取用户信息字段 | |
| 14 | create_time | timestamp | 19 | 0 | N | N | CURRENT_TIMESTAMP | 创建时间: |
| 15 | vip_level | varchar | 255 | 0 | Y | N | 会员等级 | |
| 16 | vip_discount | double | 11 | 2 | Y | N | 0.00 | 会员折扣 |
表user_group (用户组:用于用户前端身份和鉴权)
| 编号 | 名称 | 数据类型 | 长度 | 小数位 | 允许空值 | 主键 | 默认值 | 说明 |
| 1 | group_id | mediumint | 8 | 0 | N | Y | 用户组ID:[0,8388607] | |
| 2 | display | smallint | 5 | 0 | N | N | 100 | 显示顺序:[0,1000] |
| 3 | name | varchar | 16 | 0 | N | N | 名称:[0,16] | |
| 4 | description | varchar | 255 | 0 | Y | N | 描述:[0,255]描述该用户组的特点或权限范围 | |
| 5 | source_table | varchar | 255 | 0 | Y | N | 来源表: | |
| 6 | source_field | varchar | 255 | 0 | Y | N | 来源字段: | |
| 7 | source_id | int | 10 | 0 | N | N | 0 | 来源ID: |
| 8 | register | smallint | 5 | 0 | Y | N | 0 | 注册位置: |
| 9 | create_time | timestamp | 19 | 0 | N | N | CURRENT_TIMESTAMP | 创建时间: |
| 10 | update_time | timestamp | 19 | 0 | N | N | CURRENT_TIMESTAMP | 更新时间: |
整个旅游管理系统的需求分析主要对系统总体架构以及功能模块的设计,通过建立E-R模型和数据库逻辑系统设计完成了数据库系统设计。
4 旅游管理系统详细设计与实现
旅游管理系统的详细设计与实现主要是根据前面的旅游管理系统的需求分析和旅游管理系统的总体设计来设计页面并实现业务逻辑。主要从旅游管理系统界面实现、业务逻辑实现这两部分进行介绍。
4.1普通用户功能模块
4.1.1 前台首页界面
当进入旅游管理系统的时候,系统以上中下的布局进行展示,首先映入眼帘的是系统的导航栏,下面是轮播图,再往下是旅游资讯,其主界面展示如下图所示。

图4-1 前台首页界面图
4.1.2 用户注册界面
旅游管理系统的用户可以进行注册登录,当用户右上角“注册”按钮的时候,当填写上自己的账号+密码+确认密码+昵称+邮箱+身份+名称+性别+年龄等后再点击“注册”按钮后将会先验证输入的有没有空数据,再次验证密码和确认密码是否是一样的,最后验证输入的账户名和数据库表中已经注册的账户名是否重复,只有都验证没问题后即可用户注册成功。其用户注册界面展示如下图所示。

图4-2注册界面图
/**
* 注册
* @return
*/
@PostMapping("register")
public Map<String, Object> signUp(HttpServletRequest request) throws IOException {
// 查询用户
Map<String, String> query = new HashMap<>();
Map<String,Object> map = service.readBody(request.getReader());
query.put("username",String.valueOf(map.get("username")));
List list = service.selectBaseList(service.select(query, new HashMap<>()));
if (list.size()>0){
return error(30000, "用户已存在");
}
map.put("password",service.encryption(String.valueOf(map.get("password"))));
service.insert(map);
return success(1);
}
public Map<String,Object> readBody(BufferedReader reader){
BufferedReader br = null;
StringBuilder sb = new StringBuilder("");
try{
br = reader;
String str;
while ((str = br.readLine()) != null){
sb.append(str);
}
br.close();
String json = sb.toString();
return JSONObject.parseObject(json, Map.class);
}catch (IOException e){
e.printStackTrace();
}finally{
if (null != br){
try{
br.close();
}catch (IOException e){
e.printStackTrace();
}
}
}
return null;
}
public void insert(Map<String,Object> body){
E entity = JSON.parseObject(JSON.toJSONString(body),eClass);
baseMapper.insert(entity);
log.info("[{}] - 插入操作:{}",entity);
}
旅游管理系统中的前台上注册后的用户是可以通过自己的账户名和密码进行登录的,当用户输入完整的自己的账户名和密码信息并点击“登录”按钮后,将会首先验证输入的有没有空数据,再次验证输入的账户名+密码和数据库中当前保存的用户信息是否一致,只有在一致后将会登录成功并自动跳转到旅游管理系统的首页中;否则将会提示相应错误信息,用户登录界面如下图所示。

图4-3用户登录界面图
登录关键代码如下所示。
/**
* 登录
* @param data
* @param httpServletRequest
* @return
*/
@PostMapping("login")
public Map<String, Object> login(@RequestBody Map<String, String> data, HttpServletRequest httpServletRequest) {
log.info("[执行登录接口]");
String username = data.get("username");
String email = data.get("email");
String phone = data.get("phone");
String password = data.get("password");
List resultList = null;
QueryWrapper wrapper = new QueryWrapper<User>();
Map<String, String> map = new HashMap<>();
if(username != null && "".equals(username) == false){
map.put("username", username);
resultList = service.selectBaseList(service.select(map, new HashMap<>()));
}
else if(email != null && "".equals(email) == false){
map.put("email", email);
resultList = service.selectBaseList(service.select(map, new HashMap<>()));
}
else if(phone != null && "".equals(phone) == false){
map.put("phone", phone);
resultList = service.selectBaseList(service.select(map, new HashMap<>()));
}else{
return error(30000, "账号或密码不能为空");
}
if (resultList == null || password == null) {
return error(30000, "账号或密码不能为空");
}
//判断是否有这个用户
if (resultList.size()<=0){
return error(30000,"用户不存在");
}
User byUsername = (User) resultList.get(0);
Map<String, String> groupMap = new HashMap<>();
groupMap.put("name",byUsername.getUserGroup());
List groupList = userGroupService.selectBaseList(userGroupService.select(groupMap, new HashMap<>()));
if (groupList.size()<1){
return error(30000,"用户组不存在");
}
UserGroup userGroup = (UserGroup) groupList.get(0);
//查询用户审核状态
if (!StringUtils.isEmpty(userGroup.getSourceTable())){
String res = service.selectExamineState(userGroup.getSourceTable(),byUsername.getUserId());
if (res==null){
return error(30000,"用户不存在");
}
if (!res.equals("已通过")){
return error(30000,"该用户审核未通过");
}
}
//查询用户状态
if (byUsername.getState()!=1){
return error(30000,"用户非可用状态,不能登录");
}
String md5password = service.encryption(password);
if (byUsername.getPassword().equals(md5password)) {
// 存储Token到数据库
AccessToken accessToken = new AccessToken();
accessToken.setToken(UUID.randomUUID().toString().replaceAll("-", ""));
accessToken.setUser_id(byUsername.getUserId());
tokenService.save(accessToken);
// 返回用户信息
JSONObject user = JSONObject.parseObject(JSONObject.toJSONString(byUsername));
user.put("token", accessToken.getToken());
JSONObject ret = new JSONObject();
ret.put("obj",user);
return success(ret);
} else {
return error(30000, "账号或密码不正确");
}
}
public String select(Map<String,String> query,Map<String,String> config){
StringBuffer sql = new StringBuffer("select ");
sql.append(config.get(FindConfig.FIELD) == null || "".equals(config.get(FindConfig.FIELD)) ? "*" : config.get(FindConfig.FIELD)).append(" ");
sql.append("from ").append("`").append(table).append("`").append(toWhereSql(query, "0".equals(config.get(FindConfig.LIKE))));
if (config.get(FindConfig.GROUP_BY) != null && !"".equals(config.get(FindConfig.GROUP_BY))){
sql.append("group by ").append(config.get(FindConfig.GROUP_BY)).append(" ");
}
if (config.get(FindConfig.ORDER_BY) != null && !"".equals(config.get(FindConfig.ORDER_BY))){
sql.append("order by ").append(config.get(FindConfig.ORDER_BY)).append(" ");
}
if (config.get(FindConfig.PAGE) != null && !"".equals(config.get(FindConfig.PAGE))){
int page = config.get(FindConfig.PAGE) != null && !"".equals(config.get(FindConfig.PAGE)) ? Integer.parseInt(config.get(FindConfig.PAGE)) : 1;
int limit = config.get(FindConfig.SIZE) != null && !"".equals(config.get(FindConfig.SIZE)) ? Integer.parseInt(config.get(FindConfig.SIZE)) : 10;
sql.append(" limit ").append( (page-1)*limit ).append(" , ").append(limit);
}
log.info("[{}] - 查询操作,sql: {}",table,sql);
return sql.toString();
}
public List selectBaseList(String select) {
List<Map<String,Object>> mapList = baseMapper.selectBaseList(select);
List<E> list = new ArrayList<>();
for (Map<String,Object> map:mapList) {
list.add(JSON.parseObject(JSON.toJSONString(map),eClass));
}
return list;
}
在右上角前点击“我的账户”可以对个人资料+密码修改+昵称的信息进行管控。我的账户界面如下图所示。

图4-4我的账户界面图
当用户点击旅游管理系统中导航栏上的“旅游资讯”后将会进入到该“旅游资讯”列表的界面,然后选择想要看的旅游资讯,点击进入到详细界面,在详细界面可以收藏+点赞+发表评论等操作。旅游资讯界面如下图所示。

图4-5旅游资讯界面图
4.1.6景点信息界面
用户可以查看旅游景点信息,通过输入关键字进行搜索查询,选择你想要了解的景点后将会进入该景点的详情界面,可以查看景点的详细介绍,用户可对喜欢的景点进行点赞、收藏、预约订票和发表评论。景点信息界面如下图所示。

图4-6 景点信息界面图
用户点击“预约订票”菜单进入页面进行相关资讯填写,填写订票数量和预约备注等信息进行预约订票的提交。预约订票界面如下图所示。

图4-7预约订票界面图
用户可以浏览系统管理员后台发布推荐的旅游路线信息,包括路线名称、分类、起点、终点、途径地点、预计费用等,可对合适的路线进行点赞、收藏和发表评论。路线推荐界面图如下图所示。

图4-8路线推荐界面图
用户在个人中心可以通过景点名称、类型、位置等进行搜索和查询订单信息,查看订单详情和审核状态,进行管理和操作。订单信息界面图如下图所示。

图4-9订单信息界面图
4.2管理员功能模块
4.2.1管理员系统功能首页界面
管理员后台首页提供了全面的管理功能,包括系统用户、景点信息、订单管理、路线推荐、系统设置、公告通知和资源管理等模块,为管理员提供便捷的管理操作和信息查看,助力旅游管理系统的顺利运行和优质服务。管理员系统功能首页界面如下图所示。

图4-10管理员系统功能首页界面图
管理员系统功能首页关键代码如下:
@PostMapping("/add")
@Transactional
public Map<String, Object> add(HttpServletRequest request) throws IOException {
service.insert(service.readBody(request.getReader()));
return success(1);
}
@Transactional
public Map<String, Object> addMap(Map<String,Object> map){
service.insert(map);
return success(1);
}
当点击“景点类型管理”这一菜单的时候,会出现景点类型列表、景点类型添加这两个子菜单,可以对这两个模块进行增删改查操作。景点类型管理界面如下图所示。

图4-11景点类型管理界面图
景点类型管理关键代码如下:
@RequestMapping(value = "/del")
@Transactional
public Map<String, Object> del(HttpServletRequest request) {
service.delete(service.readQuery(request), service.readConfig(request));
return success(1);
}
当点击“路线推荐管理”这一菜单的时候,会出现路线推荐列表、路线推荐添加这两个子菜单,可以对这两个模块进行增删改查操作。路线推荐管理界面如下图所示。

图4-12路线推荐管理界面图
管理员点击“系统管理”菜单可以查看到系统中的所有轮播图信息,对已经存在的轮播图,管理员可以修改,也可以添加新的轮播图或者删除轮播图。界面如下图所示。

管理员点击“公告通知管理”菜单能够对其下公告通知进行增删改查。公告通知管理界面如下图所示。

当点击“资源管理”这一菜单的时候,会出现旅游资讯、资讯分类这两个子菜单,可以对这两个模块进行查询、删除和添加等操作。资源管理界面如下图所示。

图4-15资源管理界面图
5系统测试
5.1 系统测试用例
系统开发到了最后一个阶段那就是系统测试,系统测试对软件的开发其实是非常有必要的。因为没什么系统一经开发出来就可能会尽善尽美,再厉害的系统开发工程师也会在系统开发的时候出现纰漏,系统测试能够较好的改正一些错误,为后期系统的维护性提供很好的支持。通过系统测试,开发人员也可以建立自己对系统的信心,为后期的系统版本的跟新提供支持。
表5-1 用户登录功能测试表
| 用例名称 | 用户登录系统 |
| 目的 | 测试用户通过正确的用户名和密码可否登录功能 |
| 前提 | 未登录的情况下 |
| 测试流程 | 1) 进入登录页面 2) 输入正确的用户名和密码 |
| 预期结果 | 用户名和密码正确的时候,跳转到登录成功界面,反之则显示错误信息,提示重新输入 |
| 实际结果 | 实际结果与预期结果一致 |
公告通知查看功能测试:
表5-2 公告通知查看功能测试表
| 用例名称 | 公告通知查看 |
| 目的 | 测试公告通知查看功能 |
| 前提 | 用户登录 |
| 测试流程 | 点击公告通知列表 |
| 预期结果 | 可以查看到所有公告通知信息 |
| 实际结果 | 实际结果与预期结果一致 |
管理员添加资源管理界面测试:
表5-3 添加资源管理界面测试表
| 用例名称 | 添加资源管理测试用例 |
| 目的 | 测试资源管理添加功能 |
| 前提 | 管理员正常登录情况下 |
| 测试流程 | 1)管理员点击资源管理,然后点击添加后并填写信息。 2)点击进行提交。 |
| 预期结果 | 提交以后,页面首页会显示新的资源管理 |
| 实际结果 | 实际结果与预期结果一致 |
景点信息搜索功能测试:
表5-4景点信息搜索功能测试表
| 用例名称 | 景点信息搜索测试 |
| 目的 | 测试景点信息搜索功能 |
| 前提 | 无 |
| 测试流程 | 1)在搜索框填入搜索关键字。 2)点击搜索按钮。 |
| 预期结果 | 页面显示包含有搜索关键字的景点信息 |
| 实际结果 | 实际结果与预期结果一致 |
密码修改搜索功能测试:
表5-5 密码修改功能测试表
| 用例名称 | 密码修改测试用例 |
| 目的 | 测试管理员密码修改功能 |
| 前提 | 管理员用户正常登录情况下 |
| 测试流程 | 1)管理员密码修改并完成填写。 2)点击进行提交。 |
| 预期结果 | 使用新的密码可以登录 |
| 实际结果 | 实际结果与预期结果一致 |
预约订票功能测试:
表5-6预约订票功能测试表
| 用例名称 | 预约订票测试用例 |
| 目的 | 测试用户预约订票功能 |
| 前提 | 用户正常登录情况下 |
| 测试流程 | 1)搜索查看景点信息,点击景点信息。 2)填写订票信息,点击进行提交。 |
| 预期结果 | 预约成功 |
| 实际结果 | 实际结果与预期结果一致 |
通过编写旅游管理系统的测试用例,已经检测完毕用户登录模块、公告通知查看模块、添加资源管理界面模块、景点信息搜索功能模块、密码修改模块、预约订票模块功能测试,通过这6大模块为旅游管理系统的后期推广运营提供了强力的技术支撑。
结论
经过充分准备和精心设计,我们圆满完成了旅游管理系统的开发工作。在项目开发过程中,我们深入研究了众多文献资料,积累了丰富的技术方法和设计思路,对项目的成功起到了至关重要的作用。我们选择了自己熟悉的Web、Java技术和MYSQL数据库进行开发,这些技术都是我们之前学习掌握的。许多设计思路和方法都是我们在不断学习中摸索出来的宝贵经验。虽然工作量较大,但得益于之前的积累与准备,我们得以顺利完成该项目。这充分说明,积累经验与充分准备是确保项目成功的关键因素。
在此,我们要感谢老师和同学们的指导和帮助,正是他们的支持,使我们在预期内成功完成了系统的设计与实现。同时,我们也认识到系统仍有待改进之处,由于专业知识有限,我们无法做到尽善尽美。我们期待未来有机会将其真正投入实际使用,为旅游管理领域的发展做出更多贡献。
参考文献
[1]赵彩霞,张栽培,杨璇. 基于Java编程导航学习平台开发设计的研究 [J]. 家电维修, 2024, (03): 62-64.
[2]周博. “互联网+大数据”下高职旅游管理专业人才培养研究 [J]. 中国产经, 2024, (04): 116-118.
[3]Prabawani B ,Hadi P S ,Fisher R M , et al. Socioeconomic perspective of agroforestry development in Central Java [J]. Environmental and Sustainability Indicators, 2024, 22 100354-.
[4]陈雪钧,张玉凤,李莉. 新发展理念下旅游管理专业创新创业人才培养模式变革 [J]. 创新创业理论研究与实践, 2024, 7 (04): 142-147.
[5]李如友. 高校旅游管理专业课程思政建设研究 [J]. 对外经贸, 2024, (02): 117-120.
[6]刘林舒,卓琳. “互联网+”背景下旅游管理专业学生创新创业能力培养路径研究 [J]. 经济师, 2024, (02): 163-164.
[7]刘畅,王陈. MySQL数据库课程的教学评价体系设计 [J]. 电子技术, 2024, 53 (01): 393-395.
[8]刘方磊. 基于SSM框架的旅游大数据分析系统设计与实现 [J]. 中国新技术新产品, 2023, (21): 22-25.
[9]Joshua B Z . Book Reviews: Eva Solomon, CSJ, ssm, Come Dance with Me: A Medicine Wheel Practice of Anishinaabe Catholic Interculturation of Faith [J]. Anglican Theological Review, 2023, 105 (4): 550-551.
[10]陈伍香,卢新宇,蒋清红等. 5G时代下基于微服务架构的桂林智慧旅游管理系统设计与实现 [J]. 信息与电脑(理论版), 2023, 35 (20): 151-153.
[11]Ghoshal A . Oracle’s MySQL HeatWave gets Vector Store, generative AI features [J]. InfoWorld.com, 2023,
[12]张浩. SSM框架在Web应用开发中的设计与实现研究 [J]. 电脑知识与技术, 2023, 19 (08): 52-54.
[13]高强,魏震. 县域智慧旅游管理系统开发案例研究 [J]. 广播电视网络, 2022, 29 (09): 110-113.
[14]于建韬. 智慧旅游管理系统的分析与应用 [J]. 佳木斯职业学院学报, 2022, 38 (03): 155-157.
[15]李琦,隋鑫. 旅游企业人力资源管理面临的挑战及创新策略分析 [J]. 旅游与摄影, 2021, (24): 27-28.
[16]伍广通. 全域旅游系统解决方案的设计 [J]. 当代旅游, 2021, 19 (31): 27-29.
[17]付冰. 几种职业院校旅游管理专业虚拟仿真实训系统的比较 [J]. 中国管理信息化, 2021, 24 (14): 204-205.
[18]樊伟伟. 浅析旅游系统档案管理信息化建设 [J]. 办公室业务, 2021, (12): 106-107.
[19]郑清兰. “互联网+”旅游管理系统的设计与实现 [J]. 攀枝花学院学报, 2021, 38 (02): 55-61.
[20]高翔,李永刚,史智文等. 基于SSM框架的旅游管理系统分析与设计 [J]. 数码世界, 2018, (11): 60-61.
岁月如梭,昼夜不息。转瞬间,大学四年的时光已近尾声,面对离别与终结,心中总难免涌起淡淡的不舍与迷惘。我亦如此,至今仍清晰记得那年秋天,我怀揣着激动与期待,提前一天踏入这所令人向往的学府。站在巍峨的校门前,我心中充满了对未知生活的憧憬:这里,将是我崭新人生的起点吗?
那天阳光明媚,学校的欢迎仪式热烈而庄重。我面对着一张张洋溢着友善微笑的脸庞,仿佛感受到一股股暖流透过心扉,温暖了我整个心灵。那一天,我有幸结识了志同道合的室友们,我们携手并肩,共同度过了这段难忘的时光。
如今,当我凝望着这篇论文的致谢部分,我不禁再次陷入沉思:难道真的要告别这段美好的时光了吗?感慨之情难以言表,回忆涌上心头。曾几何时,我初来乍到,心中对工科学校的刻板印象让我稍感不适,甚至略有抵触。然而,随着对学校的深入了解,我逐渐发现了她的美丽与柔情,也慢慢爱上了这个充满活力的校园。
然而,时光荏苒,岁月如梭,我还未来得及细细品味她的韵味,便即将踏上离别的征程。但请相信,她留给我的宝贵回忆将永远铭刻在我心间。或许在告别的那一刻,我的眼中会泛起泪光,但请相信那绝非因为悲伤,而是因为我希望将她的倩影深深印刻在我的泪水之中,永存于我心间。
在此,我要向辛勤付出的老师们致以最诚挚的感谢,是您们传授了宝贵的知识与人生哲理;我要向陪伴我度过这段时光的室友们表达衷心的感激之情,是你们的陪伴让这段旅程更加难忘;我还要感谢所有关心与支持我的人们。
最后,愿我们都能如诗中所言:“少年,追风赶月莫停留,平荒尽处是春山。”勇往直前,不断追求梦想与卓越,让未来的道路更加宽广与光明。
请关注点赞+私信博主,免费领取项目源码






