SSM四川工商学院图书馆管理系统
目 录
摘 要
随着信息化时代的不断发展,图书馆管理系统的建设与发展成为了学校信息化建设的重要组成部分。本论文旨在研究和设计一种适用于四川工商学院图书馆的管理系统,提高图书馆的运营效率和服务质量。
本系统采用了基于SSM(Spring+SpringMVC+MyBatis)框架的开发方式。首先,通过对图书馆的业务流程的深入分析,确定了系统的功能需求,并进行了数据库设计。其次,采用Spring框架实现了图书馆管理系统的业务逻辑,包括图书的增删改查、借阅归还管理、座位预定等核心功能。然后,利用SpringMVC框架实现了系统的前端部分,包括用户界面设计、页面跳转和数据交互等。最后,采用MyBatis框架对系统进行数据持久化处理,提高系统的稳定性和性能。
在开发环境方面,本文选用了Java语言作为主要开发语言,并利用Eclipse集成开发环境进行开发。同时,利用MySQL数据库作为系统的数据存储介质,通过Navicat等工具进行数据库的设计和管理。此外,还使用了Maven进行项目的构建和依赖管理,确保系统的代码质量和可维护性。综上所述,本论文通过SSM框架的应用,设计出了适用于四川工商学院图书馆的管理系统,为图书馆的管理和服务提供了有效支持。
关键词:Java;SSM框架;图书馆管理系统;MySQL;四川工商学院
Abstract
With the continuous development of the information age, the construction and development of library management systems have become an important component of school information construction. This paper aims to study and design a management system suitable for the library of Sichuan University of Commerce, in order to improve the operational efficiency and service quality of the library.
This system adopts a development approach based on the SSM (Spring+SpringMVC+MyBatis) framework. Firstly, through in-depth analysis of the library's business process, the functional requirements of the system were determined, and database design was carried out. Secondly, the Spring framework was adopted to implement the business logic of the library management system, including core functions such as book addition, deletion, modification, and retrieval, borrowing and returning management, and seat reservation. Then, the front-end part of the system was implemented using the SpringMVC framework, including user interface design, page redirection, and data interaction. Finally, the MyBatis framework is used to perform data persistence on the system, improving its stability and performance.
In terms of development environment, this article chose Java language as the main development language and utilized Eclipse integrated development environment for development. At the same time, using MySQL database as the data storage medium of the system, designing and managing the database through tools such as Navicat. In addition, Maven was also used for project construction and dependency management to ensure the code quality and maintainability of the system. In summary, this paper has designed a management system suitable for the library of Sichuan University of Commerce through the application of the SSM framework, providing effective support for the management and services of the library.
Keywords: Java; SSM framework; Library management system; MySQL; Sichuan University of Business and Technology
1 绪论
1.1 课题背景
随着信息化和数字化的快速发展,图书馆已经逐渐转变为学习、研究和交流的重要场所,尤其是在大学校园中发挥着重要作用。然而,随着学生人数的增加和学习、借阅需求的上升,图书馆的管理也面临着诸多挑战,例如管理座位的效率、满足用户预定需求等问题。四川工商学院作为一所高等学府,其图书馆是学生学习和研究的主要场所之一,为了更好地满足学生的学习需求,提高图书馆资源的利用率,有必要开展针对图书馆管理系统的研究。
基于这些背景,四川工商学院图书馆管理系统的研究势在必行,旨在提高图书馆管理效率、提升服务质量、满足读者需求,为高校教育事业的发展提供强有力支撑。通过引入先进的信息技术和管理理念,实现图书馆管理的自动化、数字化,提高工作效率。高效的图书管理系统可以帮助图书馆更好地满足读者需求,提供更加个性化、便捷的服务。同时,现代化的图书管理系统可以实现不同图书馆之间的资源共享,提高资源利用率,促进学术交流。图书馆管理系统的研究实践可以推动高校图书馆的数字化建设,为图书馆发展提供新的方向。
本论文的目的是为四川工商学院图书馆设计和开发一套先进的图书馆管理系统,以提高图书馆的管理效率和服务质量。系统旨在提高图书馆座位资源的利用率,更好地满足学生学习需求;同时提升图书馆座位管理效率,优化资源配置;通过引入现代化信息技术,提升图书馆服务水平和用户体验。
图书馆管理系统的研究具有重要的实践意义和理论意义,具体而言,通过提升图书馆服务水平和管理效率,为学生提供更好的学习环境。图书馆管理系统的研究可以通过信息化手段,提升图书馆的管理效率,包括图书的采购、编目、流通、检索等各个环节,从而更好地满足师生的信息需求。通过对图书馆管理系统的研究,可以更好地了解图书馆资源的利用情况,优化资源配置,使得图书馆的藏书更加符合师生的学习和研究需求。通过引入先进的技术手段,如智能检索、个性化推荐等,可以提高图书馆的服务水平,提升用户体验,满足不同用户的个性化需求。
随着信息技术的发展,数字化图书馆已经成为发展趋势。研究图书馆管理系统有助于推动高校图书馆的数字化转型,提高图书馆的数字化服务能力。优质的图书管理系统可以为教学科研提供有力支持,帮助教师和学生更好地获取所需的学术资源,提高教学科研水平,为其他高校图书馆提供借鉴和参考,促进整个教育行业的发展。
随着信息技术的不断进步和高校图书馆服务需求的日益增长,图书馆管理系统在国内外得到了广泛的研究和应用。图书馆管理系统是指利用计算机和信息技术对图书馆进行管理和服务的系统,包括图书采编、馆藏管理、借还书管理、读者查询、图书流通等功能,为图书馆的管理和读者的利用提供便捷高效的支持。
在国内,随着高校图书馆数字化建设的推进,图书馆管理系统得到了越来越广泛的应用。许多高校图书馆引入先进的图书管理软件,如阿里图书馆、维普图书馆、知网图书馆等,以提升图书馆的管理效率和服务水平。研究者们也在探索如何通过数据挖掘、人工智能等技术手段,提高系统的智能化和个性化水平,以更好地满足读者需求。
在国外,许多知名高校图书馆也在积极引入先进的图书管理系统,如美国的Ex Libris Alma、英国的SirsiDynix Symphony等,以应对日益增长的数字化图书馆服务需求。此外,国外学者们也在探讨图书管理系统的用户体验设计、信息可视化等方面的研究,以提升系统的易用性和用户满意度。
总体来看,国内外对图书馆管理系统的研究主要集中在系统功能优化、技术创新和用户体验提升等方面,旨在提高系统的管理效率和服务质量,为高校图书馆的数字化转型和智能化发展提供理论支撑和实践指导。
本课题拟设计一款基于现代化技术的四川工商学院图书馆管理系统,以提升图书馆管理效率和用户体验为核心目标。系统将采用分布式架构,结合现代信息技术,实现图书的智能化管理、个性化推荐等功能。同时,系统将注重用户界面设计,提升用户体验,保障系统的安全性和稳定性。此外,系统还将开放API接口,便于与其他系统集成,满足不同用户的需求。系统的主要设计思想包括:
(1)用户友好性:系统界面简洁清晰,操作方便直观,使得用户能够轻松使用,提高系统的可接受性和可用性。
(2)智能化管理:利用数据挖掘、智能推荐等技术对图书馆数据进行分析和挖掘,提供个性化推荐、智能预约等功能,优化图书管理流程。
(3)模块化设计:将系统分解为多个模块,每个模块实现一个特定的功能,便于系统的扩展和维护。
(4)安全性与隐私保护:采用先进的安全技术确保系统数据的安全性,同时严格保护用户的隐私信息,保障用户权益。
本章主要介绍了课题研究背景以及目的和意义,系统开发的国内外研究现状,以及本文的主要设计思想,从而对本课题的选题依据和大致情况有初步的了解。
2 开发环境及相关技术介绍
2.1 MySQL数据库的介绍
MySQL是一种广泛使用的开源关系型数据库管理系统(RDBMS),其稳定性、可靠性和卓越性能使其成为众多应用程序的首选数据库。MySQL支持标准SQL语法,并提供丰富的功能和特性,如事务处理、触发器和存储过程等,以满足开发者对数据管理和操作的需求。MySQL具有良好的可扩展性,支持主从复制、分布式架构和集群部署,适用于各种规模和负载的应用场景。作为一个开源项目,MySQL拥有庞大的用户社区和活跃的开发者社区,为用户提供了丰富的文档、教程和支持资源。总之,MySQL是一款可靠、强大且灵活的关系型数据库管理系统,通过其卓越性能和可扩展性,帮助开发者高效地管理和操作数据,并得到了广大用户的认可和应用。
2.2 B/S架构的介绍
B/S体系,即Browser/Server体系,是一种常见的网络应用程序架构。其工作原理基于客户端与服务器之间的请求-响应模型。用户通过浏览器向服务器发送请求,服务器接收到请求后进行处理,并生成相应的响应结果,最终将响应返回给客户端。浏览器接收到服务器返回的响应后,解析其中的标记语言(如HTML),并根据CSS样式表和JavaScript脚本来渲染页面,呈现给用户。用户可以与页面进行交互,例如点击链接、填写表单等操作,这些操作会触发新的请求,循环执行上述过程。
B/S体系具有许多优点,包括跨平台性、易于维护和升级、减少客户端依赖等。它成为了现代Web应用程序开发的主流架构,广泛应用于各种互联网服务和企业级应用系统中。通过B/S体系,用户可以通过简单的浏览器访问各种在线服务和资源,无需安装额外的软件,提供了更便捷、灵活的使用体验。同时,服务器端的集中管理和维护,使得系统的升级和更新更加高效和便捷。总之,B/S体系的工作原理为我们提供了一个稳定、可靠且高效的网络应用程序架构,为用户提供了便捷的互联网服务。
2.3 Java语言
Java是一种跨平台的高级编程语言,具有广泛应用于各个领域的优势。它拥有简单易学、可靠稳定、安全性强和良好的性能等特点。在基于SSM框架的电影票务管理系统中,Java将作为主要的后端编程语言来实现系统的核心功能。通过使用Java,我们可以实现数据的处理、业务逻辑的编写以及与前端界面的交互。同时,Java还提供了丰富的类库和开发工具,方便开发人员进行系统设计和开发。
2.4 SSM框架
SSM框架是由Spring、SpringMVC和MyBatis三个开源框架组成的一套Java Web开发框架。每个框架都有不同的职责和功能,它们相互配合形成一个完整的开发环境。Spring框架负责控制反转(IoC)和面向切面编程(AOP),提供了依赖注入和配置管理等功能;SpringMVC框架用于实现MVC模式,处理请求和响应的分发与处理;MyBatis框架则负责数据持久化层的开发,提供了方便的数据访问接口和映射关系。通过SSM框架,我们可以实现系统的各个模块之间的松耦合和高效协作,提高开发效率和系统性能。
工欲善其事必先利其器,在四川工商学院图书馆管理系统开发中不可或缺的各种技术和开发工具,在本章一一进行了介绍,确定采用面向对象的方法进行系统需求分析和系统设计,采用Java语言编程,利用SSM框架进行系统实现。在数据存储方面,采用关系型数据库MySQL,结合HTML、CSS、JavaScript等前端技术进行界面设计和实现。
3 图书馆管理系统系统分析
系统分析是在软件开发过程中的一项关键任务,它旨在对要开发的系统进行全面的、系统化的研究和调查,以确定系统需求并为后续的设计和开发工作提供基础。系统分析包括以下几个方面。
可行性分析是在软件开发过程中的一项重要任务,旨在评估和确定项目的可行性,包括技术可行性、经济可行性和操作可行性等。以下是各个方面的具体内容。
3.1.1 技术可行性分析
四川工商学院图书馆管理系统存储所使用的是MySQL数据库以及开发中所使用的是IDEA、Tomcat这些开发工具的使用,能够给我们的编写工作带来许多的便利。用JSP技术来实现动态的页面,嵌入低依赖性的设计模式,灵活的数据库,配合稳定的服务器,整个系统的运行效率大大提升。由此可见,在技术层面达成目标不是问题。目前SSM框架也是很多用户选择的框架之一。
四川工商学院图书馆管理系统是在Java和MySQL的环境中运行的,而系统的成本也只是主要分布在软件的开发和维护上。但如果系统上线投入使用之后,不仅可以方便人们,还节省了用户的时间和精力,而且还极大限度的方便了运营者,减少了运营者的工作强度。减肥人群交流论坛其实也不太复杂,在开发的时候经济支出也不大,在开发系统时时间用的也不多,从时间的优势和对经济利益方面产生的好处远超过维护和管理的成本,所以开发此系统是可行合适的。
在操作可行性方面,我们参考了其他成功案例,并对用户界面和功能进行了系统分析。通过以人为本的设计原则,简化了操作流程,使得具备基本计算机知识的用户能够轻松上手。同时,我们也提供了清晰的用户指南和帮助文档,以支持用户的操作和使用。
3.2.1 功能性分析
图书馆管理系统我划分为了学生用户模块和管理员模块这两大部分。
学生用户模块:
(1)用户注册登录:提供用户注册和登录功能,确保用户可以创建和管理自己的账户,并进行身份验证和安全访问。
(2)公告信息:提供系统发布的公告信息信息,方便用户了解系统动态。
(3)图书信息:用户可以查看图书信息,支持通过搜索关键词的方式对图书信息进行查询,在查询到自己想要了解的图书信息的时候,可以进入查看详细的介绍,包括图书编号、图书名称、图书类型、作者、出版社、库存数量、借阅次数、图书简介。也可以对图书信息进行借阅申请、收藏、评论等操作。
(4)预览室:当用户点击“预览室”这一菜单按钮,可以查看所有的预览室列表,可以查看包括教室编号、教室名称、教室位置、负责人、联系电话、详情介绍等详情信息,用户点击“座位预定”这一按钮以后会跳转到座位预定信息填写的界面,根据提示填写好座位预定的信息,点击“提交”以后座位预定就完成了,在预览室详情这个界面,支持所有前台用户对喜欢的预览室进行收藏和评论的功能。
(5)我的账户:可以管理个人账户信息,包括修改个人资料、设置头像、修改密码等。
(6)个人中心:个人中心是用户个人相关信息的管理界面,用户可以对个人首页、借阅申请、借阅记录、归还记录、座位预定、取消预定和收藏列表信息进行管理。
管理员管理模块:
(1)登录:管理员在后台可以输入用户名+密码进行登录,管理员的用户名和密码是在数据库中直接设定好的。
(2)系统用户:管理员可以对图书馆管理系统中的管理员和学生用户账户信息进行增删改查。
(3)图书信息管理:管理员点击“图书信息管理”会显示出所有的图书信息,支持输入图书名称对图书信息进行查询,如果想要添加新的图书信息,点击“添加”按钮,输入详细信息,点击“提交”按钮就可以添加了,同时可以选择某一条图书信息,点击“删除”进行删除,也可以对用户提交的图书评论信息进行管控。
(4)图书类型管理:管理员可以对图书信息所属的分类类型进行添加、修改。
(5)借阅申请管理:主要实现查看前台用户图书借阅的申请详细信息并进行审核回复操作。
(6)归还记录管理:主要查看前台用户的归还记录信息并进行详情查看、删除等操作。
(7)预览室管理:管理员点击“预览室管理”会显示出所有的预览室,支持输入预览室名称或预览室类型对预览室进行查询,如果想要添加新的预览室信息,点击“添加”按钮,输入详细信息,点击“提交”按钮就可以添加了,同时可以选择某一条预览室,点击“删除”进行删除。也可以对用户提交的预览室评论的信息进行管控。
(8)座位预定管理:主要查看前台用户座位预定的申请详细信息并进行审核回复操作。
(9)取消预定管理:管理员可以对用户的取消预定信息进行审核处理。
(10)系统管理:管理员点击“系统管理”菜单可以对首页展示的轮播图进行管理。
(11)公告信息管理:当管理员点击“公告信息管理”时,可查看公告信息信息,如需添加新的公告信息信息,点击左侧“添加”按钮,输入标题和正文,点击“提交”按钮进行添加。同时可对公告信息信息进行增删改查。
非功能性需求是指图书馆管理系统的安全性、可靠性、性能、以及可拓展性等,可以在下表中表示(3-1)。
表3-1图书馆管理系统非功能需求表
| 非功能性需求 | 描述 |
| 安全性 | 系统需要确保用户信息的安全性,包括密码加密、访问控制和数据保护等方面的措施。 |
| 可靠性 | 系统应具备高可用性和稳定性,能够处理大量的用户请求并保证系统正常运行。 |
| 性能 | 系统需要具备高并发处理能力,快速响应用户请求,并能有效管理和存储大量的招聘职位信息。 |
| 可拓展性 | 系统应具备良好的可拓展性,能够适应用户规模的增长和系统功能的扩展。 |
图书馆管理系统的完整UML用例图分别是图3-1和图3-2。
图3-1就是学生用户角色的用例展示。
图3-1 学生用户角色用例图
图3-2就是管理员角色的用例展示。
图3-2管理员角色用例图
3.4 系统业务流程分析
业务流程图不仅能反映出内部业务之间的关系,而且能体现出管理顺序及信息的流动。四川工商学院图书馆管理系统必须支持整个组织在不同层次上的各种功能,各个功能模块之间又有各种不同相关的信息进行联系,构成了一个有机的整体,根据四川工商学院图书馆管理系统的特点以及结合所面临的实际情况,设计出了系统的业务流程图。
系统的业务流程如下图所示。
图3-3系统业务流程图
在完成可行性分析、功能分析和系统流程分析后,我们对项目进行了全面的评估和分析。通过可行性分析,我们确定了项目的技术和经济可行性,确保了项目的可行性。在系统流程分析中,我们详细了解了系统的整体流程和各个环节之间的关系,为后续的设计和开发奠定了基础。而功能分析则帮助我们准确地识别出系统所需的各种功能,并对其进行详细描述。这些分析结果将为后续的系统设计和实现提供指导和参考。通过这些分析工作,我们对项目的目标和需求有了更清晰的认识,为接下来的开发工作奠定了坚实的基础。
经过上述的需求分析过后,已经明确了四川工商学院图书馆管理系统的功能需求。针对各个功能需求,制定相应的技术方法与思路进行设计与实现。另外本章将以需求分析为基准,介绍系统中重要的实体类数据,确定各个功能之间的数据表关系,由此来完成数据库表设计。
4.1 系统功能模块设计
通过整体功能模块设计,我们将根据需求分析的结果,将系统的功能划分为不同的模块。每个模块负责实现特定的功能,并与其他模块进行协作。我们将详细定义每个模块的输入、输出、处理逻辑和相互依赖关系。其总体设计模块图如图4-1所示。
图4-1 图书馆管理系统功能模块图
4.2 数据库设计
数据库设计一般包括需求分析、概念模型设计、数据库表建立三大过程,其中需求分析前面章节已经阐述,概念模型设计有概念模型和逻辑结构设计两部分。
4.2.1 数据库概念结构设计
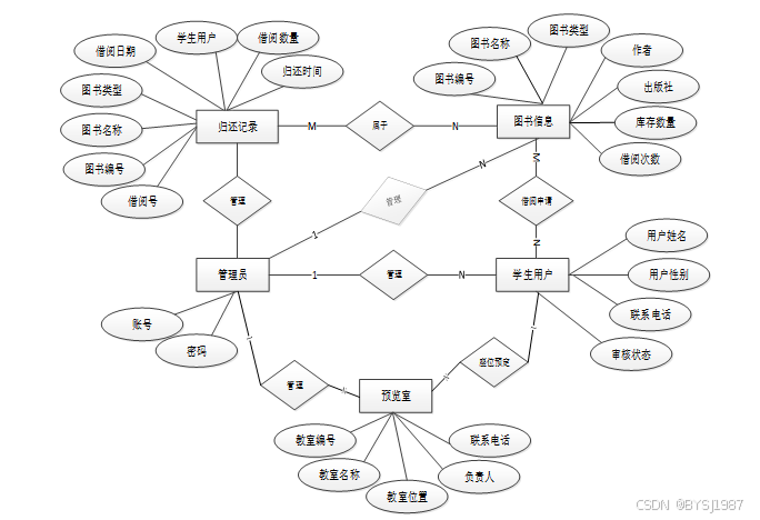
下面是整个图书馆管理系统中主要的数据库表总E-R实体关系图。
图4-2 图书馆管理系统总E-R关系图
4.2.2 数据库逻辑结构设计
通过上一小节中图书馆管理系统中总E-R关系图上得出一共需要创建很多个数据表。在此我主要罗列几个主要的数据库表结构设计。
表access_token (登陆访问时长)
| 编号 | 名称 | 数据类型 | 长度 | 小数位 | 允许空值 | 主键 | 默认值 | 说明 |
| 1 | token_id | int | 10 | 0 | N | Y | 临时访问牌ID | |
| 2 | token | varchar | 64 | 0 | Y | N | 临时访问牌 | |
| 3 | info | text | 65535 | 0 | Y | N | ||
| 4 | maxage | int | 10 | 0 | N | N | 2 | 最大寿命:默认2小时 |
| 5 | create_time | timestamp | 19 | 0 | N | N | CURRENT_TIMESTAMP | 创建时间: |
| 6 | update_time | timestamp | 19 | 0 | N | N | CURRENT_TIMESTAMP | 更新时间: |
| 7 | user_id | int | 10 | 0 | N | N | 0 | 用户编号: |
| 编号 | 名称 | 数据类型 | 长度 | 小数位 | 允许空值 | 主键 | 默认值 | 说明 |
| 1 | auth_id | int | 10 | 0 | N | Y | 授权ID: | |
| 2 | user_group | varchar | 64 | 0 | Y | N | 用户组: | |
| 3 | mod_name | varchar | 64 | 0 | Y | N | 模块名: | |
| 4 | table_name | varchar | 64 | 0 | Y | N | 表名: | |
| 5 | page_title | varchar | 255 | 0 | Y | N | 页面标题: | |
| 6 | path | varchar | 255 | 0 | Y | N | 路由路径: | |
| 7 | position | varchar | 32 | 0 | Y | N | 位置: | |
| 8 | mode | varchar | 32 | 0 | N | N | _blank | 跳转方式: |
| 9 | add | tinyint | 3 | 0 | N | N | 1 | 是否可增加: |
| 10 | del | tinyint | 3 | 0 | N | N | 1 | 是否可删除: |
| 11 | set | tinyint | 3 | 0 | N | N | 1 | 是否可修改: |
| 12 | get | tinyint | 3 | 0 | N | N | 1 | 是否可查看: |
| 13 | field_add | text | 65535 | 0 | Y | N | 添加字段: | |
| 14 | field_set | text | 65535 | 0 | Y | N | 修改字段: | |
| 15 | field_get | text | 65535 | 0 | Y | N | 查询字段: | |
| 16 | table_nav_name | varchar | 500 | 0 | Y | N | 跨表导航名称: | |
| 17 | table_nav | varchar | 500 | 0 | Y | N | 跨表导航: | |
| 18 | option | text | 65535 | 0 | Y | N | 配置: | |
| 19 | create_time | timestamp | 19 | 0 | N | N | CURRENT_TIMESTAMP | 创建时间: |
| 20 | update_time | timestamp | 19 | 0 | N | N | CURRENT_TIMESTAMP | 更新时间: |
| 编号 | 名称 | 数据类型 | 长度 | 小数位 | 允许空值 | 主键 | 默认值 | 说明 |
| 1 | book_information_id | int | 10 | 0 | N | Y | 图书信息ID | |
| 2 | book_number | varchar | 64 | 0 | N | N | 图书编号 | |
| 3 | book_name | varchar | 64 | 0 | Y | N | 图书名称 | |
| 4 | book_types | varchar | 64 | 0 | Y | N | 图书类型 | |
| 5 | book_cover | varchar | 255 | 0 | Y | N | 图书封面 | |
| 6 | author | varchar | 64 | 0 | Y | N | 作者 | |
| 7 | press | varchar | 64 | 0 | Y | N | 出版社 | |
| 8 | inventory_quantity | int | 10 | 0 | Y | N | 0 | 库存数量 |
| 9 | borrowing_frequency | int | 10 | 0 | Y | N | 0 | 借阅次数 |
| 10 | book_introduction | longtext | 2147483647 | 0 | Y | N | 图书简介 | |
| 11 | hits | int | 10 | 0 | N | N | 0 | 点击数 |
| 12 | recommend | int | 10 | 0 | N | N | 0 | 智能推荐 |
| 13 | create_time | datetime | 19 | 0 | N | N | CURRENT_TIMESTAMP | 创建时间 |
| 14 | update_time | timestamp | 19 | 0 | N | N | CURRENT_TIMESTAMP | 更新时间 |
| 编号 | 名称 | 数据类型 | 长度 | 小数位 | 允许空值 | 主键 | 默认值 | 说明 |
| 1 | book_types_id | int | 10 | 0 | N | Y | 图书类型ID | |
| 2 | book_types | varchar | 64 | 0 | Y | N | 图书类型 | |
| 3 | create_time | datetime | 19 | 0 | N | N | CURRENT_TIMESTAMP | 创建时间 |
| 4 | update_time | timestamp | 19 | 0 | N | N | CURRENT_TIMESTAMP | 更新时间 |
| 编号 | 名称 | 数据类型 | 长度 | 小数位 | 允许空值 | 主键 | 默认值 | 说明 |
| 1 | borrowing_application_id | int | 10 | 0 | N | Y | 借阅申请ID | |
| 2 | borrowing_number | varchar | 64 | 0 | Y | N | 借阅号 | |
| 3 | book_number | varchar | 64 | 0 | Y | N | 图书编号 | |
| 4 | book_name | varchar | 64 | 0 | Y | N | 图书名称 | |
| 5 | book_types | varchar | 64 | 0 | Y | N | 图书类型 | |
| 6 | author | varchar | 64 | 0 | Y | N | 作者 | |
| 7 | press | varchar | 64 | 0 | Y | N | 出版社 | |
| 8 | borrowing_date | date | 10 | 0 | Y | N | 借阅日期 | |
| 9 | student_users | int | 10 | 0 | Y | N | 0 | 学生用户 |
| 10 | student_name | varchar | 64 | 0 | Y | N | 学生姓名 | |
| 11 | borrowed_quantity | int | 10 | 0 | N | N | 0 | 借阅数量 |
| 12 | number_of_applications | varchar | 64 | 0 | N | N | 申请次数 | |
| 13 | borrowing_notes | text | 65535 | 0 | Y | N | 借阅备注 | |
| 14 | examine_state | varchar | 16 | 0 | N | N | 未审核 | 审核状态 |
| 15 | examine_reply | varchar | 16 | 0 | Y | N | 审核回复 | |
| 16 | create_time | datetime | 19 | 0 | N | N | CURRENT_TIMESTAMP | 创建时间 |
| 17 | update_time | timestamp | 19 | 0 | N | N | CURRENT_TIMESTAMP | 更新时间 |
| 编号 | 名称 | 数据类型 | 长度 | 小数位 | 允许空值 | 主键 | 默认值 | 说明 |
| 1 | borrowing_records_id | int | 10 | 0 | N | Y | 借阅记录ID | |
| 2 | borrowing_number | varchar | 64 | 0 | N | N | 借阅号 | |
| 3 | book_number | varchar | 64 | 0 | Y | N | 图书编号 | |
| 4 | book_name | varchar | 64 | 0 | Y | N | 图书名称 | |
| 5 | book_types | varchar | 64 | 0 | Y | N | 图书类型 | |
| 6 | author | varchar | 64 | 0 | Y | N | 作者 | |
| 7 | press | varchar | 64 | 0 | Y | N | 出版社 | |
| 8 | borrowing_date | date | 10 | 0 | Y | N | 借阅日期 | |
| 9 | student_users | int | 10 | 0 | Y | N | 0 | 学生用户 |
| 10 | student_name | varchar | 64 | 0 | Y | N | 学生姓名 | |
| 11 | borrowed_quantity | int | 10 | 0 | Y | N | 0 | 借阅数量 |
| 12 | create_time | datetime | 19 | 0 | N | N | CURRENT_TIMESTAMP | 创建时间 |
| 13 | update_time | timestamp | 19 | 0 | N | N | CURRENT_TIMESTAMP | 更新时间 |
| 编号 | 名称 | 数据类型 | 长度 | 小数位 | 允许空值 | 主键 | 默认值 | 说明 |
| 1 | cancel_reservation_id | int | 10 | 0 | N | Y | 取消预定ID | |
| 2 | booking_number | varchar | 64 | 0 | N | N | 预定号 | |
| 3 | classroom_number | varchar | 64 | 0 | Y | N | 教室编号 | |
| 4 | classroom_name | varchar | 64 | 0 | Y | N | 教室名称 | |
| 5 | classroom_location | varchar | 64 | 0 | Y | N | 教室位置 | |
| 6 | responsible_person | varchar | 64 | 0 | Y | N | 负责人 | |
| 7 | contact_phone_number | varchar | 16 | 0 | Y | N | 联系电话 | |
| 8 | student_users | int | 10 | 0 | Y | N | 0 | 学生用户 |
| 9 | student_name | varchar | 64 | 0 | Y | N | 学生姓名 | |
| 10 | booking_time | datetime | 19 | 0 | Y | N | 预定时间 | |
| 11 | reason_for_cancellation | text | 65535 | 0 | Y | N | 取消原因 | |
| 12 | examine_state | varchar | 16 | 0 | N | N | 未审核 | 审核状态 |
| 13 | examine_reply | varchar | 16 | 0 | Y | N | 审核回复 | |
| 14 | create_time | datetime | 19 | 0 | N | N | CURRENT_TIMESTAMP | 创建时间 |
| 15 | update_time | timestamp | 19 | 0 | N | N | CURRENT_TIMESTAMP | 更新时间 |
| 编号 | 名称 | 数据类型 | 长度 | 小数位 | 允许空值 | 主键 | 默认值 | 说明 |
| 1 | collect_id | int | 10 | 0 | N | Y | 收藏ID: | |
| 2 | user_id | int | 10 | 0 | N | N | 0 | 收藏人ID: |
| 3 | source_table | varchar | 255 | 0 | Y | N | 来源表: | |
| 4 | source_field | varchar | 255 | 0 | Y | N | 来源字段: | |
| 5 | source_id | int | 10 | 0 | N | N | 0 | 来源ID: |
| 6 | title | varchar | 255 | 0 | Y | N | 标题: | |
| 7 | img | varchar | 255 | 0 | Y | N | 封面: | |
| 8 | create_time | timestamp | 19 | 0 | N | N | CURRENT_TIMESTAMP | 创建时间: |
| 9 | update_time | timestamp | 19 | 0 | N | N | CURRENT_TIMESTAMP | 更新时间: |
| 编号 | 名称 | 数据类型 | 长度 | 小数位 | 允许空值 | 主键 | 默认值 | 说明 |
| 1 | comment_id | int | 10 | 0 | N | Y | 评论ID: | |
| 2 | user_id | int | 10 | 0 | N | N | 0 | 评论人ID: |
| 3 | reply_to_id | int | 10 | 0 | N | N | 0 | 回复评论ID:空为0 |
| 4 | content | longtext | 2147483647 | 0 | Y | N | 内容: | |
| 5 | nickname | varchar | 255 | 0 | Y | N | 昵称: | |
| 6 | avatar | varchar | 255 | 0 | Y | N | 头像地址:[0,255] | |
| 7 | create_time | timestamp | 19 | 0 | N | N | CURRENT_TIMESTAMP | 创建时间: |
| 8 | update_time | timestamp | 19 | 0 | N | N | CURRENT_TIMESTAMP | 更新时间: |
| 9 | source_table | varchar | 255 | 0 | Y | N | 来源表: | |
| 10 | source_field | varchar | 255 | 0 | Y | N | 来源字段: | |
| 11 | source_id | int | 10 | 0 | N | N | 0 | 来源ID: |
| 编号 | 名称 | 数据类型 | 长度 | 小数位 | 允许空值 | 主键 | 默认值 | 说明 |
| 1 | hits_id | int | 10 | 0 | N | Y | 点赞ID: | |
| 2 | user_id | int | 10 | 0 | N | N | 0 | 点赞人: |
| 3 | create_time | timestamp | 19 | 0 | N | N | CURRENT_TIMESTAMP | 创建时间: |
| 4 | update_time | timestamp | 19 | 0 | N | N | CURRENT_TIMESTAMP | 更新时间: |
| 5 | source_table | varchar | 255 | 0 | Y | N | 来源表: | |
| 6 | source_field | varchar | 255 | 0 | Y | N | 来源字段: | |
| 7 | source_id | int | 10 | 0 | N | N | 0 | 来源ID: |
| 编号 | 名称 | 数据类型 | 长度 | 小数位 | 允许空值 | 主键 | 默认值 | 说明 |
| 1 | notice_id | mediumint | 8 | 0 | N | Y | 公告id: | |
| 2 | title | varchar | 125 | 0 | N | N | 标题: | |
| 3 | content | longtext | 2147483647 | 0 | Y | N | 正文: | |
| 4 | create_time | timestamp | 19 | 0 | N | N | CURRENT_TIMESTAMP | 创建时间: |
| 5 | update_time | timestamp | 19 | 0 | N | N | CURRENT_TIMESTAMP | 更新时间: |
| 编号 | 名称 | 数据类型 | 长度 | 小数位 | 允许空值 | 主键 | 默认值 | 说明 |
| 1 | praise_id | int | 10 | 0 | N | Y | 点赞ID: | |
| 2 | user_id | int | 10 | 0 | N | N | 0 | 点赞人: |
| 3 | create_time | timestamp | 19 | 0 | N | N | CURRENT_TIMESTAMP | 创建时间: |
| 4 | update_time | timestamp | 19 | 0 | N | N | CURRENT_TIMESTAMP | 更新时间: |
| 5 | source_table | varchar | 255 | 0 | Y | N | 来源表: | |
| 6 | source_field | varchar | 255 | 0 | Y | N | 来源字段: | |
| 7 | source_id | int | 10 | 0 | N | N | 0 | 来源ID: |
| 8 | status | bit | 1 | 0 | N | N | 1 | 点赞状态:1为点赞,0已取消 |
| 编号 | 名称 | 数据类型 | 长度 | 小数位 | 允许空值 | 主键 | 默认值 | 说明 |
| 1 | preview_room_id | int | 10 | 0 | N | Y | 预览室ID | |
| 2 | classroom_number | varchar | 64 | 0 | N | N | 教室编号 | |
| 3 | classroom_name | varchar | 64 | 0 | Y | N | 教室名称 | |
| 4 | cover_image | varchar | 255 | 0 | Y | N | 封面图 | |
| 5 | classroom_location | varchar | 64 | 0 | Y | N | 教室位置 | |
| 6 | responsible_person | varchar | 64 | 0 | Y | N | 负责人 | |
| 7 | contact_phone_number | varchar | 16 | 0 | Y | N | 联系电话 | |
| 8 | details_introduction | longtext | 2147483647 | 0 | Y | N | 详情介绍 | |
| 9 | hits | int | 10 | 0 | N | N | 0 | 点击数 |
| 10 | recommend | int | 10 | 0 | N | N | 0 | 智能推荐 |
| 11 | create_time | datetime | 19 | 0 | N | N | CURRENT_TIMESTAMP | 创建时间 |
| 12 | update_time | timestamp | 19 | 0 | N | N | CURRENT_TIMESTAMP | 更新时间 |
| 编号 | 名称 | 数据类型 | 长度 | 小数位 | 允许空值 | 主键 | 默认值 | 说明 |
| 1 | return_record_id | int | 10 | 0 | N | Y | 归还记录ID | |
| 2 | borrowing_number | varchar | 64 | 0 | N | N | 借阅号 | |
| 3 | book_number | varchar | 64 | 0 | Y | N | 图书编号 | |
| 4 | book_name | varchar | 64 | 0 | Y | N | 图书名称 | |
| 5 | book_types | varchar | 64 | 0 | Y | N | 图书类型 | |
| 6 | author | varchar | 64 | 0 | Y | N | 作者 | |
| 7 | press | varchar | 64 | 0 | Y | N | 出版社 | |
| 8 | borrowing_date | date | 10 | 0 | Y | N | 借阅日期 | |
| 9 | student_users | int | 10 | 0 | Y | N | 0 | 学生用户 |
| 10 | student_name | varchar | 64 | 0 | Y | N | 学生姓名 | |
| 11 | borrowed_quantity | int | 10 | 0 | Y | N | 0 | 借阅数量 |
| 12 | return_time | datetime | 19 | 0 | Y | N | 归还时间 | |
| 13 | create_time | datetime | 19 | 0 | N | N | CURRENT_TIMESTAMP | 创建时间 |
| 14 | update_time | timestamp | 19 | 0 | N | N | CURRENT_TIMESTAMP | 更新时间 |
| 编号 | 名称 | 数据类型 | 长度 | 小数位 | 允许空值 | 主键 | 默认值 | 说明 |
| 1 | seat_reservation_id | int | 10 | 0 | N | Y | 座位预定ID | |
| 2 | booking_number | varchar | 64 | 0 | Y | N | 预定号 | |
| 3 | classroom_number | varchar | 64 | 0 | Y | N | 教室编号 | |
| 4 | classroom_name | varchar | 64 | 0 | Y | N | 教室名称 | |
| 5 | classroom_location | varchar | 64 | 0 | Y | N | 教室位置 | |
| 6 | responsible_person | varchar | 64 | 0 | Y | N | 负责人 | |
| 7 | contact_phone_number | varchar | 16 | 0 | Y | N | 联系电话 | |
| 8 | student_users | int | 10 | 0 | Y | N | 0 | 学生用户 |
| 9 | student_name | varchar | 64 | 0 | Y | N | 学生姓名 | |
| 10 | booking_time | datetime | 19 | 0 | Y | N | 预定时间 | |
| 11 | examine_state | varchar | 16 | 0 | N | N | 未审核 | 审核状态 |
| 12 | examine_reply | varchar | 16 | 0 | Y | N | 审核回复 | |
| 13 | seat | varchar | 64 | 0 | N | N | 座位号 | |
| 14 | create_time | datetime | 19 | 0 | N | N | CURRENT_TIMESTAMP | 创建时间 |
| 15 | update_time | timestamp | 19 | 0 | N | N | CURRENT_TIMESTAMP | 更新时间 |
表slides (轮播图)
| 编号 | 名称 | 数据类型 | 长度 | 小数位 | 允许空值 | 主键 | 默认值 | 说明 |
| 1 | slides_id | int | 10 | 0 | N | Y | 轮播图ID: | |
| 2 | title | varchar | 64 | 0 | Y | N | 标题: | |
| 3 | content | varchar | 255 | 0 | Y | N | 内容: | |
| 4 | url | varchar | 255 | 0 | Y | N | 链接: | |
| 5 | img | varchar | 255 | 0 | Y | N | 轮播图: | |
| 6 | hits | int | 10 | 0 | N | N | 0 | 点击量: |
| 7 | create_time | timestamp | 19 | 0 | N | N | CURRENT_TIMESTAMP | 创建时间: |
| 8 | update_time | timestamp | 19 | 0 | N | N | CURRENT_TIMESTAMP | 更新时间: |
| 编号 | 名称 | 数据类型 | 长度 | 小数位 | 允许空值 | 主键 | 默认值 | 说明 |
| 1 | student_users_id | int | 10 | 0 | N | Y | 学生用户ID | |
| 2 | student_id | varchar | 64 | 0 | N | N | 学生学号 | |
| 3 | student_name | varchar | 64 | 0 | Y | N | 学生姓名 | |
| 4 | examine_state | varchar | 16 | 0 | N | N | 已通过 | 审核状态 |
| 5 | user_id | int | 10 | 0 | N | N | 0 | 用户ID |
| 6 | create_time | datetime | 19 | 0 | N | N | CURRENT_TIMESTAMP | 创建时间 |
| 7 | update_time | timestamp | 19 | 0 | N | N | CURRENT_TIMESTAMP | 更新时间 |
表upload (文件上传)
| 编号 | 名称 | 数据类型 | 长度 | 小数位 | 允许空值 | 主键 | 默认值 | 说明 |
| 1 | upload_id | int | 10 | 0 | N | Y | 上传ID | |
| 2 | name | varchar | 64 | 0 | Y | N | 文件名 | |
| 3 | path | varchar | 255 | 0 | Y | N | 访问路径 | |
| 4 | file | varchar | 255 | 0 | Y | N | 文件路径 | |
| 5 | display | varchar | 255 | 0 | Y | N | 显示顺序 | |
| 6 | father_id | int | 10 | 0 | Y | N | 0 | 父级ID |
| 7 | dir | varchar | 255 | 0 | Y | N | 文件夹 | |
| 8 | type | varchar | 32 | 0 | Y | N | 文件类型 |
表user (用户账户:用于保存用户登录信息)
| 编号 | 名称 | 数据类型 | 长度 | 小数位 | 允许空值 | 主键 | 默认值 | 说明 |
| 1 | user_id | mediumint | 8 | 0 | N | Y | 用户ID:[0,8388607]用户获取其他与用户相关的数据 | |
| 2 | state | smallint | 5 | 0 | N | N | 1 | 账户状态:[0,10](1可用|2异常|3已冻结|4已注销) |
| 3 | user_group | varchar | 32 | 0 | Y | N | 所在用户组:[0,32767]决定用户身份和权限 | |
| 4 | login_time | timestamp | 19 | 0 | N | N | CURRENT_TIMESTAMP | 上次登录时间: |
| 5 | phone | varchar | 11 | 0 | Y | N | 手机号码:[0,11]用户的手机号码,用于找回密码时或登录时 | |
| 6 | phone_state | smallint | 5 | 0 | N | N | 0 | 手机认证:[0,1](0未认证|1审核中|2已认证) |
| 7 | username | varchar | 16 | 0 | N | N | 用户名:[0,16]用户登录时所用的账户名称 | |
| 8 | nickname | varchar | 16 | 0 | Y | N | 昵称:[0,16] | |
| 9 | password | varchar | 64 | 0 | N | N | 密码:[0,32]用户登录所需的密码,由6-16位数字或英文组成 | |
| 10 | | varchar | 64 | 0 | Y | N | 邮箱:[0,64]用户的邮箱,用于找回密码时或登录时 | |
| 11 | email_state | smallint | 5 | 0 | N | N | 0 | 邮箱认证:[0,1](0未认证|1审核中|2已认证) |
| 12 | avatar | varchar | 255 | 0 | Y | N | 头像地址:[0,255] | |
| 13 | open_id | varchar | 255 | 0 | Y | N | 针对获取用户信息字段 | |
| 14 | create_time | timestamp | 19 | 0 | N | N | CURRENT_TIMESTAMP | 创建时间: |
| 15 | vip_level | varchar | 255 | 0 | Y | N | 会员等级 | |
| 16 | vip_discount | double | 11 | 2 | Y | N | 0.00 | 会员折扣 |
表user_group (用户组:用于用户前端身份和鉴权)
| 编号 | 名称 | 数据类型 | 长度 | 小数位 | 允许空值 | 主键 | 默认值 | 说明 |
| 1 | group_id | mediumint | 8 | 0 | N | Y | 用户组ID:[0,8388607] | |
| 2 | display | smallint | 5 | 0 | N | N | 100 | 显示顺序:[0,1000] |
| 3 | name | varchar | 16 | 0 | N | N | 名称:[0,16] | |
| 4 | description | varchar | 255 | 0 | Y | N | 描述:[0,255]描述该用户组的特点或权限范围 | |
| 5 | source_table | varchar | 255 | 0 | Y | N | 来源表: | |
| 6 | source_field | varchar | 255 | 0 | Y | N | 来源字段: | |
| 7 | source_id | int | 10 | 0 | N | N | 0 | 来源ID: |
| 8 | register | smallint | 5 | 0 | Y | N | 0 | 注册位置: |
| 9 | create_time | timestamp | 19 | 0 | N | N | CURRENT_TIMESTAMP | 创建时间: |
| 10 | update_time | timestamp | 19 | 0 | N | N | CURRENT_TIMESTAMP | 更新时间: |
4.3本章小结
通过以上的设计工作,我们将为系统的开发提供清晰的指导和规范,确保系统能够按照需求进行开发,并且具备良好的可维护性和扩展性。
5 图书馆管理系统详细设计与实现
在详细设计与实现阶段,我们将根据系统需求和功能模块的设计,进行具体的代码编写和系统搭建。这包括前台界面的设计与开发、后台数据库的建立和管理、业务逻辑的实现等。通过编写代码、进行测试和调试,最终完成整个图书馆管理系统的开发。
5.1前台用户功能模块
5.1.1 前台首页界面
前台首页界面是用户访问系统的入口页面,它应该展示平台的主要功能和特色,并提供导航链接以便用户浏览和搜索。首页界面的设计应注重页面的美观性和用户体验,同时也需要考虑页面的加载速度和响应性能。其主界面展示如下图5-1所示。
图5-1 前台首页界面图
5.1.2 用户注册界面
用户注册界面用于新用户进行账号注册,用户需要填写必要的个人信息并选择合适的用户名和密码。注册界面应该进行输入验证和数据格式检查,确保用户提供有效的信息。界面如下图所示。其用注册界面展示如下图5-2所示。
图5-2注册界面图
注册代码如下:
@PostMapping("register")
public Map<String, Object> signUp(HttpServletRequest request) throws IOException {
Map<String, String> query = new HashMap<>();
Map<String,Object> map = service.readBody(request.getReader());
query.put("username",String.valueOf(map.get("username")));
List list = service.selectBaseList(service.select(query, new HashMap<>()));
if (list.size()>0){
return error(30000, "用户已存在");
}
map.put("password",service.encryption(String.valueOf(map.get("password"))));
service.insert(map);
return success(1);
}
5.1.3 用户登录界面
用户登录界面用于已注册用户进行账号登录,用户需要输入正确的用户名和密码才能成功登录系统。登录界面应对用户的输入进行验证,并提供密码找回或重新注册的选项。界面如下图所示。用户登录界面如下图5-3所示。
图5-3用户登录界面图
@PostMapping("login")
public Map<String, Object> login(@RequestBody Map<String, String> data, HttpServletRequest httpServletRequest) {
log.info("[执行登录接口]");
String username = data.get("username");
String email = data.get("email");
String phone = data.get("phone");
String password = data.get("password");
List resultList = null;
QueryWrapper wrapper = new QueryWrapper<User>();
Map<String, String> map = new HashMap<>()
当访客点击图书馆管理系统中导航栏上的“公告信息”后将会进入到该“公告信息”列表的界面,然后选择想要看的公告信息信息,点击进入到详细界面。公告信息展示界面如下图所示。
图5-4公告信息展示界面图
查询公告信息列表的逻辑代码如下所示。
@RequestMapping("/get_list")
public Map<String, Object> getList(HttpServletRequest request) {
Map<String, Object> map = service.selectToPage(service.readQuery(request), service.readConfig(request));
return success(map);
}
正式通过注册的用户可以点击图书信息菜单,在此页面查看图书详细信息,包括图书编号、图书名称、图书类型、作者、出版社、库存数量、借阅次数、图书简介等,点击下方按钮可以进行借阅申请、收藏、评论等操作。图书信息详情展示界面如下图5-5所示。
图5-5图书信息详情展示界面图
查询图书信息的逻辑代码如下所示。
@RequestMapping("/get_obj")
public Map<String, Object> obj(HttpServletRequest request) {
List resultList = service.selectBaseList(service.select(service.readQuery(request), service.readConfig(request)));
if (resultList.size() > 0) {
JSONObject jsonObject = new JSONObject();
jsonObject.put("obj",resultList.get(0));
return success(jsonObject);
} else {
return success(null);
}
}
借阅申请界面如下图5-6所示。
图5-6借阅申请界面图
@PostMapping("/add")
@Transactional
public Map<String, Object> add(HttpServletRequest request) throws IOException {
service.insert(service.readBody(request.getReader()));
return success(1);
}
@Transactional
public Map<String, Object> addMap(Map<String,Object> map){
service.insert(map);
return success(1);
}
正式通过注册的用户可以点击预览室菜单,在此页面查看预览室详细信息,包括教室编号、教室名称、教室位置、负责人、联系电话、详情介绍等,点击下方按钮可以进行座位预定、收藏、评论等操作。预览室详情展示界面如下图5-7所示。
图5-7预览室详情展示界面图
查询预览室信息的逻辑代码如下所示。
@RequestMapping("/get_obj")
public Map<String, Object> obj(HttpServletRequest request) {
List resultList = service.selectBaseList(service.select(service.readQuery(request), service.readConfig(request)));
if (resultList.size() > 0) {
JSONObject jsonObject = new JSONObject();
jsonObject.put("obj",resultList.get(0));
return success(jsonObject);
} else {
return success(null);
}
}
座位预定界面如下图5-8所示。
图5-9座位预定界面图
提交座位预定信息的逻辑代码如下所示。
@PostMapping("/add")
@Transactional
public Map<String, Object> add(HttpServletRequest request) throws IOException {
service.insert(service.readBody(request.getReader()));
return success(1);
}
@Transactional
public Map<String, Object> addMap(Map<String,Object> map){
service.insert(map);
return success(1);
}
当用户点击右上角“我的”这个按钮,会出现子菜单,点击“个人中心”可以对个人首页、借阅申请、借阅记录、归还记录、座位预定、取消预定和自己收藏的信息进行设置管理。个人中心管理如下图5-10所示。
图5-10个人中心管理界面图
5.2后台功能模块
5.2.1图书信息管理界面
管理员点击“图书信息管理”会显示出所有的图书信息,支持输入图书名称或图书类型对图书信息进行查询,也可以添加新的图书信息,对图书信息评论进行管控。图书信息管理界面如下图5-11所示。
图5-11图书信息管理界面图
图书信息添加界面如下图5-12所示。
图5-12图书信息添加界面图
添加图书信息的逻辑代码如下所示。
@PostMapping("/add")
@Transactional
public Map<String, Object> add(HttpServletRequest request) throws IOException {
service.insert(service.readBody(request.getReader()));
return success(1);
}
@Transactional
public Map<String, Object> addMap(Map<String,Object> map){
service.insert(map);
return success(1);
}
管理员点击“图书类型管理”可以查看到所有的图书类型,可以对其进行增删改查操作。图书类型管理界面如下图5-13所示。
管理员点击“借阅申请管理”可以查看到所有用户提交的图书借阅申请信息,管理员实现对其进行审核回复操作。审核借阅申请界面如下图5-14所示。
图5-14审核借阅申请界面图
审核借阅申请信息关键代码如下:
@PostMapping("/set")
@Transactional
public Map<String, Object> set(HttpServletRequest request) throws IOException {
service.update(service.readQuery(request), service.readConfig(request), service.readBody(request.getReader()));
return success(1);
}
管理员点击“座位预定管理”可以查看到所有用户提交的座位预定信息,管理员实现对其进行审核回复操作。审核座位预定界面如下图5-15所示。
图5-15审核座位预定界面图
审核座位预定信息关键代码如下:
@PostMapping("/set")
@Transactional
public Map<String, Object> set(HttpServletRequest request) throws IOException {
service.update(service.readQuery(request), service.readConfig(request), service.readBody(request.getReader()));
return success(1);
}
管理员点击“系统管理”菜单可以对系统的轮播图进行管理,查看到系统中的所有轮播图信息,对已经存在的轮播图,管理员可以修改,也可以发布新的轮播图信息。轮播图管理界面如下图5-16所示。
图5-16系统管理界面图
轮播图上传的逻辑代码如下所示。
@PostMapping("/upload")
public Map<String, Object> upload(@RequestParam(value = "file",required=false) MultipartFile file,HttpServletRequest request) {
log.info("进入方法");
if (file.isEmpty()) {
return error(30000, "没有选择文件");
}
try {
//判断有没路径,没有则创建
String filePath = request.getSession().getServletContext().getRealPath("\\") +"upload\\";
File targetDir = new File(filePath);
if (!targetDir.exists() && !targetDir.isDirectory()) {
if (targetDir.mkdirs()) {
log.info("创建目录成功");
} else {
log.error("创建目录失败");
}
}
String fileName = file.getOriginalFilename();
int lastIndexOf = fileName.lastIndexOf(".");
String suffix = fileName.substring(lastIndexOf);
fileName = IdWorker.getId()+suffix;
File dest = new File(filePath + fileName);
log.info("文件路径:{}", dest.getPath());
log.info("文件名:{}", dest.getName());
file.transferTo(dest);
JSONObject jsonObject = new JSONObject();
jsonObject.put("url", "/api/upload/" + fileName);
return success(jsonObject);
} catch (IOException e) {
log.info("上传失败:{}", e.getMessage());
}
return error(30000, "上传失败");
}
本章主要对系统前台用户和后台管理员两大部分主要功能模块的界面设计和业务实现进行了描述,通过系统实现图能更清晰的了解系统功能模块的工作原理。
6系统评估与测试
6.1 系统测试的目的
系统测试的目的是确保系统的功能完整、性能稳定,并验证系统是否符合预期的设计和需求。通过系统测试,可以发现和修复潜在的错误和缺陷,提高系统的质量和可靠性。同时,系统测试还可以评估系统在不同条件下的性能表现,包括并发性能、响应时间和容错能力等。通过全面的系统测试,可以确保系统在正式上线前达到高品质的状态。
6.2 测试用例
系统测试包括:用户登录功能测试、图书信息查看功能测试、图书信息添加、预览室搜索、密码修改功能测试,如表6-1、6-2、6-3、6-4、6-5所示:
表6-1 用户登录功能测试表
| 测试用例编号 | 测试描述 | 预期结果 | 实际结果 | 是否通过 |
| TC001 | 使用正确的用户名和密码进行登录 | 成功登录系统,跳转到用户首页 | 登录成功,跳转到用户首页 | 通过 |
| TC002 | 使用不存在的用户名进行登录 | 显示错误提示信息:用户名不存在 | 显示错误提示信息:用户名不存在 | 通过 |
| TC003 | 使用正确的用户名和错误的密码进行登录 | 显示错误提示信息:密码错误 | 显示错误提示信息:密码错误 | 通过 |
| TC004 | 不输入用户名和密码直接点击登录按钮 | 显示错误提示信息:用户名和密码不能为空 | 显示错误提示信息:用户名和密码不能为空 | 通过 |
图书信息查看功能测试:
表6-2 图书信息查看功能测试表
| 测试用例编号 | 测试描述 | 预期结果 | 实际结果 | 是否通过 |
| TC001 | 打开图书信息列表页面,检查是否能够正确展示图书信息 | 图书信息列表显示正确 | 图书信息列表显示正确 | 通过 |
| TC002 | 点击图书信息详情查看按钮,检查是否能正常打开页面 | 图书信息详情页面显示正确 | 图书信息详情页面显示正确 | 通过 |
| TC003 | 检查图书信息搜索功能 | 根据关键字搜索到相关图书信息并正确展示 | 根据关键字搜索到相关图书信息并正确展示 | 通过 |
管理员添加图书信息界面测试:
表6-3 管理员添加图书信息界面测试表
| 测试用例编号 | 测试描述 | 预期结果 | 实际结果 | 是否通过 |
| TC001 | 使用合法的信息添加一个新图书信息 | 图书信息成功添加到系统 | 图书信息成功添加到系统 | 通过 |
| TC002 | 使用已存在的图书信息名称添加一个新图书信息 | 显示错误提示信息:图书信息名称已存在 | 显示错误提示信息:图书信息名称已存在 | 通过 |
| TC003 | 添加图书信息时不输入必填信息 | 显示错误提示信息:必填字段不能为空 | 显示错误提示信息:必填字段不能为空 | 通过 |
表6-4预览室搜索功能测试表
| 测试用例编号 | 测试描述 | 预期结果 | 实际结果 | 是否通过 |
| TC001 | 使用预览室关键字进行搜索 | 搜索结果包含符合关键字的预览室 | 搜索结果包含符合关键字的预览室 | 通过 |
| TC002 | 使用不存在的关键字进行搜索 | 搜索结果为空 | 搜索结果为空 | 通过 |
表6-5 密码修改功能测试表
| 测试用例编号 | 测试描述 | 预期结果 | 实际结果 | 是否通过 |
| TC001 | 输入正确的原密码和新密码进行修改 | 密码成功修改 | 密码成功修改 | 通过 |
| TC002 | 输入错误的原密码和新密码进行修改 | 显示错误提示信息:原密码错误 | 显示错误提示信息:原密码错误 | 通过 |
| TC003 | 不输入原密码和新密码直接点击修改按钮 | 显示错误提示信息:密码不能为空 | 显示错误提示信息:密码不能为空 | 通过 |
6.3 测试结果
通过编写四川工商学院图书馆管理系统的测试用例,已经检测完毕用户登录功能测试、图书信息查看功能测试、图书信息添加、预览室搜索、密码修改功能测试,通过这5大模块为图书馆管理系统设计与实现的后期推广运营提供了强力的技术支撑。
本章对系统的测试目的进行描述,在进行测试后,整体上测试结果表现良好。这些测试结果显示系统在各功能模块上表现出良好的稳定性和可靠性,为系统提供高效的四川工商学院图书馆管理系统。
本文描述了四川工商学院图书馆管理系统设计与实现的原理和开发过程,该系统是通过SSM框架来搭建后台,配合Java开发语言,数据库管理平台采用开源的MySQL,以此实现整个系统的开发。
在开发前做了许多的准备,在本系统的设计和开发过程中阅览和学习了许多文献资料,从开发这个图书馆管理系统的过程中我也收获了许许多多宝贵的方法以及设计思路,对系统的开发也起到了很重要的作用,系统的开发技术选用的都是自己比较熟悉的,比如Java、SSM、MySQL等,这些技术都是在以前的学习中学到了,其中许多的设计思路和方法都是在以前不断地学习中摸索出来的经验,其实对于我们来说工作量还是比较大的,但是正是由于之前的积累与准备,才能顺利的完成这个项目,由此看来,积累经验跟做好准备是十分重要的事情。
当然在该系统的设计与实现的过程中也离不开老师以及同学们的帮助,正是因为他们的指导与帮助,我才能够成功的在预期内完成了这个系统。同时在这个过程当中我也收获了很多东西,此系统也有需要改进的地方,但是由于专业知识的浅薄,并不能做到十分完美,希望以后有机会可以让其真正的投入到使用之中。
[1]Retraction notice: An overview of FOLIO: an open-source library management system [J]. Library Hi Tech News, 2024, 41 (4): 20-20.
[2]Wang F . The Modernization Development and Practice of College Library Management System [J]. Journal of Social Science and Humanities, 2024, 6 (3):
[3]王钰冰. 基于RFID的图书馆智能管理系统的设计 [J]. 信息系统工程, 2024, (03): 16-19.
[4]Mamatlepa S M ,Maluleka R J . Impact of library management systems on information provision in the Rustenburg municipality [J]. South African Journal of Information Management, 2024, 26 (1): e1-e7.
[5]Harper R . A simple plan? Reflections on how a library service secured investment for a new library management system [J]. Business Information Review, 2024, 41 (1): 34-39.
[6]邹永茂. 基于互联网的校园图书馆荐书模式分析 [J]. 电子技术, 2024, 53 (02): 410-411.
[7]种洁. 大数据时代智慧图书馆建设探析 [J]. 科技资讯, 2024, 22 (04): 219-221. DOI:10.16661/j.cnki.1672-3791.2311-5042-9081.
[8]杨小妹. 面向智能图书馆的自动化书目管理系统设计与实现 [J]. 大数据时代, 2024, (01): 60-63.
[9]孙乙辰. RFID在高校图书馆管理系统的应用 [J]. 工业控制计算机, 2024, 37 (01): 84-85.
[10]刘丽莉. 互联网时代图书馆信息化系统设计探讨 [J]. 科技资讯, 2023, 21 (22): 231-234. DOI:10.16661/j.cnki.1672-3791.2307-5042-8946.
[11]杨丽娟. 数字化技术在图书馆管理中的应用研究 [J]. 信息记录材料, 2023, 24 (11): 145-147. DOI:10.16009/j.cnki.cn13-1295/tq.2023.11.048.
[12]赵耀. 物联网技术在图书馆管理中的应用探索 [J]. 信息技术, 2023, (09): 172-176+182. DOI:10.13274/j.cnki.hdzj.2023.09.029.
[13]孙迪. 基于云计算的图书馆借阅信息管理系统开发设计 [J]. 无线互联科技, 2023, 20 (18): 74-76.
[14]郭琼. 图书馆数字化资源管理系统的分析 [J]. 集成电路应用, 2023, 40 (09): 214-215. DOI:10.19339/j.issn.1674-2583.2023.09.096.
[15]徐赛花,张希. 一种图书馆预约管理系统设计与实现 [J]. 电脑编程技巧与维护, 2023, (07): 107-110. DOI:10.16184/j.cnki.comprg.2023.07.039.
[16]梁俊. 图书馆座位管理系统《座位管家》的创作研究[D]. 北京印刷学院, 2023. DOI:10.26968/d.cnki.gbjyc.2023.000147.
[17]赵冰. 计算机管理系统在校园图书馆中的应用 [J]. 电子技术, 2023, 52 (03): 250-251.
[18]张浩. SSM框架在Web应用开发中的设计与实现研究 [J]. 电脑知识与技术, 2023, 19 (08): 52-54. DOI:10.14004/j.cnki.ckt.2023.0353.
[19]王顺先,金耀,王文. 图书馆门禁与座位预约复合系统设计 [J]. 无线互联科技, 2022, 19 (18): 80-82.
[20]王龙军. 基于Docker与SSM的响应式图书馆平台的开发与部署 [J]. 内蒙古科技与经济, 2021, (13): 94-96.
在完成本研究工作过程中,我们要向指导老师表示衷心的感谢。感谢老师在选题、需求分析、系统设计和实现等方面给予的细致指导和支持。老师的专业知识和经验对我们的研究工作起到了重要的指导作用。此外,还要感谢师兄师姐和同学们,他们在技术问题上给予了很多帮助和建议。感谢他们的悉心指导和无私分享,使我们能够更好地完成研究工作。最后,要感谢家人和朋友们对我们学业上的理解和支持。感谢他们的鼓励和陪伴,给予了我们坚持下去的动力。
感谢所有为本研究工作做出贡献的人们!你们的支持和帮助使本研究取得了成功。再次向所有相关人员表示衷心的感谢!
请关注点赞+私信博主,免费领取项目源码

被折叠的 条评论
为什么被折叠?



