基于Spring Boot的宠物商城系统的设计与实现
摘要
基于Spring Boot的宠物商城系统的设计与实现旨在为宠物爱好者和养护者提供一个综合性平台,涵盖宠物信息管理、医院信息管理、领养信息管理、商城管理和交流管理等多个功能模块。通过系统,用户可以方便地查找宠物信息、寻找宠物医院、了解领养信息,进行宠物用品购买,并参与宠物爱好者的交流互动。系统通过Spring Boot框架的高效开发能力和稳定性,实现了各功能模块的快速搭建和运行,为用户提供了便捷、安全的宠物服务体验。
宠物商城系统中的宠物信息管理模块提供了宠物种类、品种等详细信息的管理和展示,帮助用户更好地了解和选择适合自己的宠物;医院信息管理模块则集成了宠物医院的位置、医生信息等,方便用户及时寻找宠物医疗服务;领养信息管理模块提供了领养宠物的流程、条件、领养中心等信息,促进宠物领养行为的规范和便捷进行;商城管理模块允许用户浏览和购买各类宠物用品,实现了宠物生活用品的便捷获取;交流管理模块则为宠物爱好者提供了一个交流互动的平台,分享养护经验、交流观点,促进宠物社区的共建和交流。这些功能模块的设计与实现将为宠物爱好者和养护者提供全方位、便捷的宠物服务体验,推动宠物产业的数令化发展和用户体验的提升。
关键词:SpringBoot;宠物商城系统;
The design and implementation of the pet mall system based on Spring Boot aims to provide a comprehensive platform for pet lovers and caretakers, covering multiple functional modules such as pet information management, hospital information management, adoption information management, mall management and communication management. Through the system, users can easily find pet information, find pet hospitals, learn about adoption information, purchase pet supplies, and participate in the communication and interaction of pet lovers. Through the efficient development ability and stability of Spring Boot framework, the system realizes the rapid construction and operation of various functional modules, and provides users with convenient and safe pet service experience.
The pet information management module in the pet mall system provides the detailed information management and display of pet types, breeds, etc., to help users better understand and choose suitable pets for themselves; The hospital information management module integrates the location and doctor information of the pet hospital to facilitate users to find pet medical services in time. The adoption information management module provides information about the process, conditions and adoption center of pet adoption, which promotes the standardization and convenience of pet adoption behavior. The mall management module allows users to browse and purchase various pet supplies, realizing the convenient access to pet daily supplies; The communication management module provides a platform for pet lovers to exchange and interact, share care experience and exchange views, and promote the co-construction and exchange of pet communities. The design and implementation of these functional modules will provide all-round and convenient pet service experience for pet lovers and caregivers, and promote the development of digital pet industry and the improvement of user experience.
Key words: SpringBoot; Campus errand system; microservice
1 绪论
随着社会发展和人们生活水平的提高,宠物在家庭中扮演着越来越重要的角色,成为人们生活的一部分。然而,传统的宠物服务方式存在信息不对称、服务不规范等问题,为宠物爱好者和养护者带来了困扰。基于此背景,设计与实现基于Spring Boot的宠物商城系统显得尤为重要。该系统将整合宠物信息管理、医院信息管理、领养信息管理、商城管理和交流管理等多个功能模块,旨在为用户提供一站式的宠物服务平台,方便用户获取宠物相关信息、产品和服务,提高宠物生活质量和养护水平。
宠物商城系统的设计背景还在于当前数字化时代下,人们对宠物生活的需求日益增长,对宠物健康和幸福关注度提升。通过构建基于Spring Boot的宠物商城系统,可以满足用户对宠物信息管理、医院服务、领养渠道、用品购买和社区交流的多样化需求,推动宠物产业的数字化转型和发展。系统的设计与实现有助于优化宠物服务体系,提高宠物服务的规范化和便捷化,为宠物爱好者和养护者提供更加智能化、便利化的宠物服务体验。
1.2研究意义
基于Spring Boot的宠物商城系统的设计与实现具有重要的研究意义和实际应用意义。首先,该系统将整合宠物信息管理、医院信息管理、领养信息管理、商城管理和交流管理等多个功能模块,为宠物爱好者和养护者提供一个全方位的宠物服务平台。通过系统的设计与实现,可以优化宠物服务的管理和运营,提高宠物产业的数字化水平,促进宠物爱好者和养护者之间的信息共享和互动。
其次,基于Spring Boot的宠物商城系统的研究与实践将推动宠物产业的数字化转型和服务优化。通过系统的设计和实现,可以提高宠物信息管理的便捷性和准确性,加强宠物医院和领养机构的信息透明度和规范化,促进宠物用品的线上销售和交易便捷性。这将有助于推动宠物产业向着智能化、便捷化的方向发展,提升宠物服务的质量和用户体验。
最后,基于Spring Boot的宠物商城系统的研究成果将为宠物产业的数字化发展和用户体验的提升提供有益借鉴。通过系统的设计与实现,可以探索电商平台在宠物领域的应用和创新,为宠物爱好者和养护者提供更加便捷、智能的宠物服务体验。这样的研究意义不仅体现在技术层面的创新,更体现在推动宠物产业的发展和提升用户生活质量的层面上。
1.3国内外研究现状
当前,国内外对基于Spring Boot的宠物商城系统设计与实现进行了广泛研究。在国外,一些研究机构和企业致力于利用Spring Boot框架开发智能宠物商城系统,通过系统集成宠物信息管理、医院信息管理、领养信息管理、商城管理和交流管理等功能,提供全方位的宠物服务。这些研究成果促进了国外宠物产业的数字化转型,提高了用户体验和服务质量,为宠物爱好者和养护者提供了更加便捷的宠物服务平台。
在国内,随着宠物市场的快速增长和宠物服务需求的提升,基于Spring Boot的宠物商城系统设计与实现也备受关注。国内研究机构和企业积极探索利用Spring Boot框架构建智能宠物商城系统,以满足用户对宠物信息管理、医院服务、领养渠道、商品购买和社区交流的多元化需求。这些研究成果将推动国内宠物产业的数字化升级,提升宠物服务行业的竞争力和创新能力,为宠物爱好者提供更便捷、智能的宠物生活体验。
基于Spring Boot的宠物商城系统的设计与实现研究在国内外均取得了积极进展,为宠物产业的数字化发展和用户体验的提升提供了有益启示。这些研究成果不仅丰富了宠物服务领域的实践经验,也推动了全球宠物产业的创新和进步,展现了Spring Boot在宠物商城系统设计中的应用潜力和重要性。
1.4论文结构与章节安排
论文将分层次经行编排,除去论文摘要致谢文献参考部分,正文部分还会对系统需求做出分析,以及阐述大体的设计和实现的功能,最后罗列部分调测记录,论文主要架构如下:
第1章 交代项目的背景、开发这个系统的现状以及论文的章节安排情况。
第2章介绍系统相关开发环境。
第3章 对系统的具体需求展开分析。
第4章 阐明了网上招聘系统各个功能模块的实现,以图文的形式进行展示。
第5章 阐明了其中涵盖了的功能设计以及数据库的设计。
第6章 阐明了网上招聘系统各个功能模块的实现
第7章 罗列了部分系统调试与测试的记录。
2 系统开发环境
2.1 Java技术
Java语言是在二十世纪末由Sun公司发布的,而且公开源代码,这一优点吸引了许多世界各地优秀的编程爱好者,也使得他们开发出当时一款又一款经典好玩的小游戏。Java语言是纯面向对象语言之一,从发布初期到现今,可以说有将近20多年的历史,已发展成为人类计算机编程语言发展史上的一个深远影响。
Java语言具有非常多种的特性:(1)跨平台的无关性;(2)面向对象; (3)安全性得以保障;(4)支持多个任务;(5)多种编写方式,代码编写简单。对比其他的低级语言、高级语言,Java语言具有明显的显著优势以及未来开阔的前景,可以广泛的应用在个人笔记本电脑、大数据、大型游戏等等。
首先,Java语言具有面向对象的特性,并且易于理解。关于对象,其实可以理解成每一种事物都是一种对象,包括我们人类自身都是一种对象。利用面向对象语言的基本特征来解决软件开发中的实际问题,为有效软件开发提供了技术支持。
其次,Java 语言具有很好的跨平台无关性。所编写出来的应用程序是Java语言编写的,那么就无需再使用编译器来修改程序代码,可以直接在任何计算机系统中运行,Windows系统可以运行,在Linux系统中也可以,也就是经过一次编译,可以到处运行,所以Java语言具有卓越的可移植性,可以很好的跨平台实现。
2.2 Mysql数据库
Mysql是一个多用户、多线程的服务器,采用SQL的数据库,数据库管理系统是基于SQL的客户以及服务器模式的关系,它的优点有强大的功能、操作简单、管理方便、可靠安全、运行较快、多线程、跨平台性、完全网络化、稳定性等,非常适合Web站点或者其他应用软件,在数据库后端的开发。此外,利用许多语言,会员可以编写和访问Mysql数据库的程序。Mysql数据库也是开放源代码的,开发者越来越喜欢使用Mysql关系数据库,应用范围也被推而广之。这是由于速度快和易用性, Web站点或应用软件的数据库后端的开发也都在使用它。
mysql 数据库它有很多的优点,例如它在操作上能够让人通俗易懂、功能强大、信息储存量高等优点。所以被人们广泛应用,对于mysql数据库来说它一般主要是对数据进行编码和查询,而且在很多的设计当中都应用到了该数据库,在此过程当中我们可以对常规的数据进行查询和组合,所以我们在进行使用mysql数据库的时候只要对编写一小段的数据就能实现相应的功能。数据库,就是数据存储的储藏室,只不过数据是存储在计算机上的,而不是现实中的储藏室,数据的存放是按固定格式,而不是无序的,则定义就是 :长期有固定格式,可以共享的存储在计算机存储器上。数据库管理主要包括数据表的建立,数据存储、修改和增加数据,为了使数据库系统能够正常运行,相关人员进行的管理工作。数据表的建立,可以对数据表中的数据进行调整,数据的重新组合及重新构造,保证数据的安全性。
2.3 SpringBoot框架
Spring框架是Java平台上的一种开源应用框架,提供具有控制反转特性的容器。SpringBoot基于Spring4.0设计,不仅继承了Spring框架原有的优秀特性,而且还通过简化配置来进一步简化了Spring应用的整个搭建和开发过程。另外SpringBoot通过集成大量的框架使得依赖包的版本冲突,以及引用的不稳定性等问题得到了很好的解决。
SpringBoot所具备的特征有:
可以创建独立的Spring应用程序,并且基于其Maven或Gradle插件,可以创建可执行的JARs和WARs;
内嵌Tomcat或Jetty等Servlet容器;
提供自动配置的“starter”项目对象模型(POMS)以简化Maven配置;
尽可能自动配置Spring容器;
提供准备好的特性,如指标、健康检查和外部化配置;
绝对没有代码生成,不需要XML配置。
3需求分析
3.1 可行性分析
可行性分析是系统分析的第一步,通过可行性分析我们可以得出系统是不是值得开发,如果系统的开发是不可信的,那么就没有必要再进行下面的操作,对于本宠物商城系统在可行性方面进行了技术、经济以及操作的分析。
3.1.1 技术可行性分析
技术方面的可行性主要是考虑开发宠物商城系统的时候采用的开发语言、数据库等是否可行,本宠物商城系统在语言上选择JAVA,采用的是SpringBoot框架以及MYSQL数据库,这些技术目前都很成熟,而且JAVA语言不仅仅支持面向过程,而且还支持面向对象,所以在使用的时候会更加的灵活,在技术选择上完全没有问题。
3.1.2 经济可行性分析
经济方面的可行性主要考虑的是成本以及效益,从成本方面看,开发过程中使用的JAVA、SpringBoot、MYSQL等都可以通过网上搜索下载,没有任何费用,开发的成本几乎不存在;从效益方面看,系统的完成能够给商品仓库管理方面提供支持,降低企业的成本,提高管理的效率,因此在经济上也是没有问题的。
3.1.3 操作可行性分析
操作方面主要考虑的是用户在使用以及管理人员在管理的时候,是否简单可行,没有任何计算机基础的用户能否使用,开发的宠物商城系统在设计的时候秉承简单易学的理念,在用户进入系统后都会有固定的导航按钮,只要认字就可以操作完成,而且管理员在管理方面也只需简单的增删改查即可完成,因此在操作上也是可行的。
总的来看,开发的宠物商城系统在可行性方面是没有问题的,值得开发,而且其他的完成对行业发展来说具有重大意义。
3.2 功能需求分析
宠物商城系统分为四大角色:注册用户、商家用户、机构用户和管理员。
注册用户:
(1)注册登录:用户通过注册登录系统,可通过点击头像中我的账户,对个人信息进行增删改查。比如个人资料、头像和密码修改。
(2)交流论坛:用户点击可查看交流论坛列表,可对交流内容进行点赞、收藏和评论;同时可点击“发表内容”按钮,上传封面图,输入标题、分类、标签和正文,点击“发表内容”进行发布交流内容。
(3)公告通知:用户点击可查看网站公告、关于我们、联系方式、网站介绍。
(4)新闻咨讯:用户点击查看新闻咨讯,同时可对咨讯文章进行点赞、收藏和评论。
(5)宠物商城:用户点击可查看商品列表,可查看商品图片、价格、详情,同时可对商品进行说错、评论和加购操作。
(6)商城管理:用户点击可查看我的购物车、我的订单和添加我的地址。
(7)医院信息:用户点击可通过搜索医院名称和医院类型进行查看医院信息列表,同时可进行点赞、收藏和评论。
(8)宠物信息:用户点击可通过搜索宠物名称和宠物品种进行查看宠物信息列表,同时可进行点赞、收藏、评论和领养操作。
(9个人中心:用户点击头像可查看“个人中心”,包括个人首页、领养信息、订单配送和收藏。
商家用户:
(1)注册登录:用户通过注册登录系统,可通过点击头像中我的账户,对个人信息进行增删改查。比如个人资料、头像和密码修改。
(2)后台首页:用户点击可查看商品销售金额和销售数量数据统计图。
(3)商城管理:用户点击可查看宠物商城、订单列表和订单配送;点击“宠物商城”“添加”,上传封面图和主图,输入标题、描述、原价、卖价、库存,选择分类,输入商品规格,选择商家用户和输入正文,点击“提交”按钮进行添加。同时可查看和管理用户的订单信息,处理订单状态和发货情况。
机构用户:
(1)注册登录:用户通过注册登录系统,可通过点击头像中我的账户,对个人信息进行增删改查。比如个人资料、头像和密码修改。
(2)宠物信息管理:用户点击可查看宠物信息列表和宠物信息添加;点击“宠物信息添加”,输入宠物编号、宠物名称、宠物品种,上传封面图片,输入宠物年龄、健康状态,选择所属机构、绝育手术、领养状态,输入领养须知和宠物详情,点击“提交”按钮进行添加。
(3)领养信息管理:用户点击可查看领养信息列表,同时可对领养信息进行审核回复。
管理员:
(1)登录:管理员的账号是在数据列表中直接设置生成的,不需要进行注册,可直接输入账号密码登录,同时可对管理员资料进行增删改查。
(2)系统用户:管理员点击可查看管理员、注册用户、商家用户和机构用户;同时可对系统用户进行增删改查。
(3)医院信息管理:管理员点击可查看医院信息列表和医院信息添加;点击“医院信息添加”,输入医院名称、医院类型、医院位置、医院院长,上传封面图片和输入医院详情,点击“提交”按钮进行添加。
(4)宠物信息管理:管理员点击可查看宠物信息列表。
(5)领养信息管理:管理员点击可查看领养信息列表。
(6)系统管理:当管理员点击“系统管理”时,可查看轮播图; 如需添加新的轮播图,点击右侧“添加”按钮,上传图片,输入标题,点击“确认”按钮进行添加;同时可对轮播图进行增删改查。
(7)公告通知管理:当管理员点击“公告通知管理”时,可查看公告通知;如需添加新的公告通知,点击右侧“添加”按钮,输入标题和正文,点击“确认”按钮进行添加。
(8)资源管理:管理员点击可查看新闻咨讯和咨讯分类;如需添加新的咨讯,上传封面图,输入标题,选择分类,输入标签、描述和正文,点击“提交”按钮进行添加。
(9)交流管理:管理员点击可查看交流论坛和论坛分类;同时可对交流信息进行增删改查。
(10)商城管理:管理员点击可查看宠物商城、分类列表、订单列表和订单配送。
(11)后台首页:管理员点击可查看商品销售金额和商品销售数量数据统计图。
3.3 非功能性需求分析
宠物商城系统的性能性需求分析主要是分析本宠物商城系统的安全性怎么样(是否会泄露用户个人信息),可靠性怎么样(用户操作的时候是不是能够根据实际操作显示信息),性能怎么样(运行是否操作流畅),可拓展性怎么样(功能能否继续拓展)等。具体可以表示在如下2-1表格中:
表2-1 宠物商城系统非功能需求表
| 安全性 | 主要指宠物商城系统数据库的安装,数据库的使用和密码的设定必须合乎规范。 |
| 可靠性 | 可靠性是指宠物商城系统能够按照用户的指示进行操作,经过测试,可靠性90%以上。 |
| 性能 | 性能是影响宠物商城系统占据市场的必要条件,所以性能最好要佳才好。 |
| 可扩展性 | 比如数据库预留多个属性,比如接口的使用等确保了系统的非功能性需求。 |
| 易用性 | 用户只要跟着宠物商城系统的页面展示内容进行操作,就可以了。 |
| 可维护性 | 宠物商城系统开发的可维护性是非常重要的,经过测试,可维护性没有问题 |
4 宠物商城系统概要设计
4.1系统体系结构
通过上一章节的功能需求分析,可以得出本宠物商城系统的功能结构图,其具体结构图如图4-1所示。
图4-1 宠物商城系统能结构图
4.2总体功设计
本宠物商城系统分为注册用户、商家用户、机构用户和管理员四个角色,其用例图如下宠物商城系统的总体用例图如图4-2所示
图4-2宠物商城系统功能总体用例图
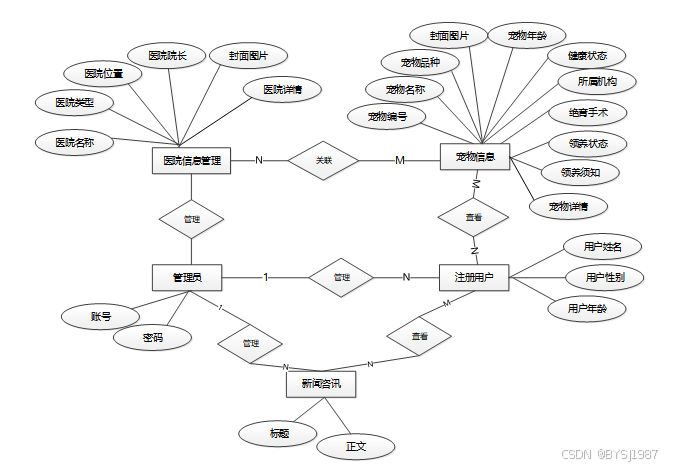
5 宠物商城系统数据库设计
数据库设计一般包括需求分析、概念模型设计、数据库表建立三大过程,其中需求分析前面章节已经阐述,概念模型设计有概念模型和逻辑结构设计两部分。
5.1 数据库概念结构设计
下面是整个宠物商城系统中主要的数据库表总E-R实体关系图。
图5-1 宠物商城系统总E-R关系图
5.2 数据库逻辑结构设计
通过上一小节中宠物商城系统中总E-R关系图上得出一共需要创建很多个数据表。在此我主要罗列几个主要的数据库表结构设计。
| 编号 | 名称 | 数据类型 | 长度 | 小数位 | 允许空值 | 主键 | 默认值 | 说明 |
| 1 | token_id | int | 10 | 0 | N | Y | 临时访问牌ID | |
| 2 | token | varchar | 64 | 0 | Y | N | 临时访问牌 | |
| 3 | info | text | 65535 | 0 | Y | N | ||
| 4 | maxage | int | 10 | 0 | N | N | 2 | 最大寿命:默认2小时 |
| 5 | create_time | timestamp | 19 | 0 | N | N | CURRENT_TIMESTAMP | 创建时间: |
| 6 | update_time | timestamp | 19 | 0 | N | N | CURRENT_TIMESTAMP | 更新时间: |
| 7 | user_id | int | 10 | 0 | N | N | 0 | 用户编号: |
| 编号 | 名称 | 数据类型 | 长度 | 小数位 | 允许空值 | 主键 | 默认值 | 说明 |
| 1 | address_id | int | 10 | 0 | N | Y | 收货地址: | |
| 2 | name | varchar | 32 | 0 | Y | N | 姓名: | |
| 3 | phone | varchar | 13 | 0 | Y | N | 手机: | |
| 4 | postcode | varchar | 8 | 0 | Y | N | 邮编: | |
| 5 | address | varchar | 255 | 0 | N | N | 地址: | |
| 6 | user_id | mediumint | 8 | 0 | N | N | 用户ID:[0,8388607]用户获取其他与用户相关的数据 | |
| 7 | create_time | timestamp | 19 | 0 | N | N | CURRENT_TIMESTAMP | 创建时间: |
| 8 | update_time | timestamp | 19 | 0 | N | N | CURRENT_TIMESTAMP | 更新时间: |
| 9 | default | bit | 1 | 0 | N | N | 0 | 默认判断 |
| 编号 | 名称 | 数据类型 | 长度 | 小数位 | 允许空值 | 主键 | 默认值 | 说明 |
| 1 | adoption_information_id | int | 10 | 0 | N | Y | 领养信息ID | |
| 2 | pet_id | varchar | 64 | 0 | Y | N | 宠物编号 | |
| 3 | pet_name | varchar | 64 | 0 | Y | N | 宠物名称 | |
| 4 | pet_breeds | varchar | 64 | 0 | Y | N | 宠物品种 | |
| 5 | adoptive_users | int | 10 | 0 | Y | N | 0 | 领养用户 |
| 6 | adoption_time | datetime | 19 | 0 | Y | N | 领养时间 | |
| 7 | reason_for_adoption | varchar | 64 | 0 | Y | N | 领养原因 | |
| 8 | user_income | varchar | 64 | 0 | Y | N | 用户收入 | |
| 9 | residential_environment | varchar | 64 | 0 | Y | N | 居住环境 | |
| 10 | adoption_notes | text | 65535 | 0 | Y | N | 领养备注 | |
| 11 | examine_state | varchar | 16 | 0 | N | N | 未审核 | 审核状态 |
| 12 | examine_reply | varchar | 16 | 0 | Y | N | 审核回复 | |
| 13 | create_time | datetime | 19 | 0 | N | N | CURRENT_TIMESTAMP | 创建时间 |
| 14 | update_time | timestamp | 19 | 0 | N | N | CURRENT_TIMESTAMP | 更新时间 |
| 编号 | 名称 | 数据类型 | 长度 | 小数位 | 允许空值 | 主键 | 默认值 | 说明 |
| 1 | article_id | mediumint | 8 | 0 | N | Y | 文章id:[0,8388607] | |
| 2 | title | varchar | 125 | 0 | N | Y | 标题:[0,125]用于文章和html的title标签中 | |
| 3 | type | varchar | 64 | 0 | N | N | 0 | 文章分类:[0,1000]用来搜索指定类型的文章 |
| 4 | hits | int | 10 | 0 | N | N | 0 | 点击数:[0,1000000000]访问这篇文章的人次 |
| 5 | praise_len | int | 10 | 0 | N | N | 0 | 点赞数 |
| 6 | create_time | timestamp | 19 | 0 | N | N | CURRENT_TIMESTAMP | 创建时间: |
| 7 | update_time | timestamp | 19 | 0 | N | N | CURRENT_TIMESTAMP | 更新时间: |
| 8 | source | varchar | 255 | 0 | Y | N | 来源:[0,255]文章的出处 | |
| 9 | url | varchar | 255 | 0 | Y | N | 来源地址:[0,255]用于跳转到发布该文章的网站 | |
| 10 | tag | varchar | 255 | 0 | Y | N | 标签:[0,255]用于标注文章所属相关内容,多个标签用空格隔开 | |
| 11 | content | longtext | 2147483647 | 0 | Y | N | 正文:文章的主体内容 | |
| 12 | img | varchar | 255 | 0 | Y | N | 封面图 | |
| 13 | description | text | 65535 | 0 | Y | N | 文章描述 |
| 编号 | 名称 | 数据类型 | 长度 | 小数位 | 允许空值 | 主键 | 默认值 | 说明 |
| 1 | type_id | smallint | 5 | 0 | N | Y | 分类ID:[0,10000] | |
| 2 | display | smallint | 5 | 0 | N | N | 100 | 显示顺序:[0,1000]决定分类显示的先后顺序 |
| 3 | name | varchar | 16 | 0 | N | N | 分类名称:[2,16] | |
| 4 | father_id | smallint | 5 | 0 | N | N | 0 | 上级分类ID:[0,32767] |
| 5 | description | varchar | 255 | 0 | Y | N | 描述:[0,255]描述该分类的作用 | |
| 6 | icon | text | 65535 | 0 | Y | N | 分类图标: | |
| 7 | url | varchar | 255 | 0 | Y | N | 外链地址:[0,255]如果该分类是跳转到其他网站的情况下,就在该URL上设置 | |
| 8 | create_time | timestamp | 19 | 0 | N | N | CURRENT_TIMESTAMP | 创建时间: |
| 9 | update_time | timestamp | 19 | 0 | N | N | CURRENT_TIMESTAMP | 更新时间: |
| 编号 | 名称 | 数据类型 | 长度 | 小数位 | 允许空值 | 主键 | 默认值 | 说明 |
| 1 | auth_id | int | 10 | 0 | N | Y | 授权ID: | |
| 2 | user_group | varchar | 64 | 0 | Y | N | 用户组: | |
| 3 | mod_name | varchar | 64 | 0 | Y | N | 模块名: | |
| 4 | table_name | varchar | 64 | 0 | Y | N | 表名: | |
| 5 | page_title | varchar | 255 | 0 | Y | N | 页面标题: | |
| 6 | path | varchar | 255 | 0 | Y | N | 路由路径: | |
| 7 | position | varchar | 32 | 0 | Y | N | 位置: | |
| 8 | mode | varchar | 32 | 0 | N | N | _blank | 跳转方式: |
| 9 | add | tinyint | 3 | 0 | N | N | 1 | 是否可增加: |
| 10 | del | tinyint | 3 | 0 | N | N | 1 | 是否可删除: |
| 11 | set | tinyint | 3 | 0 | N | N | 1 | 是否可修改: |
| 12 | get | tinyint | 3 | 0 | N | N | 1 | 是否可查看: |
| 13 | field_add | text | 65535 | 0 | Y | N | 添加字段: | |
| 14 | field_set | text | 65535 | 0 | Y | N | 修改字段: | |
| 15 | field_get | text | 65535 | 0 | Y | N | 查询字段: | |
| 16 | table_nav_name | varchar | 500 | 0 | Y | N | 跨表导航名称: | |
| 17 | table_nav | varchar | 500 | 0 | Y | N | 跨表导航: | |
| 18 | option | text | 65535 | 0 | Y | N | 配置: | |
| 19 | create_time | timestamp | 19 | 0 | N | N | CURRENT_TIMESTAMP | 创建时间: |
| 20 | update_time | timestamp | 19 | 0 | N | N | CURRENT_TIMESTAMP | 更新时间: |
| 编号 | 名称 | 数据类型 | 长度 | 小数位 | 允许空值 | 主键 | 默认值 | 说明 |
| 1 | cart_id | int | 10 | 0 | N | Y | 购物车ID: | |
| 2 | title | varchar | 64 | 0 | Y | N | 标题: | |
| 3 | img | varchar | 255 | 0 | N | N | 0 | 图片: |
| 4 | user_id | int | 10 | 0 | N | N | 0 | 用户ID: |
| 5 | create_time | timestamp | 19 | 0 | N | N | CURRENT_TIMESTAMP | 创建时间: |
| 6 | update_time | timestamp | 19 | 0 | N | N | CURRENT_TIMESTAMP | 更新时间: |
| 7 | state | int | 10 | 0 | N | N | 0 | 状态:使用中,已失效 |
| 8 | price | double | 9 | 2 | N | N | 0.00 | 单价: |
| 9 | price_ago | double | 9 | 2 | N | N | 0.00 | 原价: |
| 10 | price_count | double | 11 | 2 | N | N | 0.00 | 总价: |
| 11 | num | int | 10 | 0 | N | N | 1 | 数量: |
| 12 | goods_id | mediumint | 8 | 0 | N | N | 商品id:[0,8388607] | |
| 13 | type | varchar | 64 | 0 | N | N | 未分类 | 商品分类: |
| 14 | description | varchar | 255 | 0 | Y | N | 描述:[0,255]用于产品规格描述 |
| 编号 | 名称 | 数据类型 | 长度 | 小数位 | 允许空值 | 主键 | 默认值 | 说明 |
| 1 | collect_id | int | 10 | 0 | N | Y | 收藏ID: | |
| 2 | user_id | int | 10 | 0 | N | N | 0 | 收藏人ID: |
| 3 | source_table | varchar | 255 | 0 | Y | N | 来源表: | |
| 4 | source_field | varchar | 255 | 0 | Y | N | 来源字段: | |
| 5 | source_id | int | 10 | 0 | N | N | 0 | 来源ID: |
| 6 | title | varchar | 255 | 0 | Y | N | 标题: | |
| 7 | img | varchar | 255 | 0 | Y | N | 封面: | |
| 8 | create_time | timestamp | 19 | 0 | N | N | CURRENT_TIMESTAMP | 创建时间: |
| 9 | update_time | timestamp | 19 | 0 | N | N | CURRENT_TIMESTAMP | 更新时间: |
| 编号 | 名称 | 数据类型 | 长度 | 小数位 | 允许空值 | 主键 | 默认值 | 说明 |
| 1 | comment_id | int | 10 | 0 | N | Y | 评论ID: | |
| 2 | user_id | int | 10 | 0 | N | N | 0 | 评论人ID: |
| 3 | reply_to_id | int | 10 | 0 | N | N | 0 | 回复评论ID:空为0 |
| 4 | content | longtext | 2147483647 | 0 | Y | N | 内容: | |
| 5 | nickname | varchar | 255 | 0 | Y | N | 昵称: | |
| 6 | avatar | varchar | 255 | 0 | Y | N | 头像地址:[0,255] | |
| 7 | create_time | timestamp | 19 | 0 | N | N | CURRENT_TIMESTAMP | 创建时间: |
| 8 | update_time | timestamp | 19 | 0 | N | N | CURRENT_TIMESTAMP | 更新时间: |
| 9 | source_table | varchar | 255 | 0 | Y | N | 来源表: | |
| 10 | source_field | varchar | 255 | 0 | Y | N | 来源字段: | |
| 11 | source_id | int | 10 | 0 | N | N | 0 | 来源ID: |
| 编号 | 名称 | 数据类型 | 长度 | 小数位 | 允许空值 | 主键 | 默认值 | 说明 |
| 1 | forum_id | mediumint | 8 | 0 | N | Y | 论坛id | |
| 2 | display | smallint | 5 | 0 | N | N | 100 | 排序 |
| 3 | user_id | mediumint | 8 | 0 | N | N | 0 | 用户ID |
| 4 | nickname | varchar | 16 | 0 | Y | N | 昵称:[0,16] | |
| 5 | praise_len | int | 10 | 0 | Y | N | 0 | 点赞数 |
| 6 | hits | int | 10 | 0 | N | N | 0 | 访问数 |
| 7 | title | varchar | 125 | 0 | N | N | 标题 | |
| 8 | keywords | varchar | 125 | 0 | Y | N | 关键词 | |
| 9 | description | varchar | 255 | 0 | Y | N | 描述 | |
| 10 | url | varchar | 255 | 0 | Y | N | 来源地址 | |
| 11 | tag | varchar | 255 | 0 | Y | N | 标签 | |
| 12 | img | text | 65535 | 0 | Y | N | 封面图 | |
| 13 | content | longtext | 2147483647 | 0 | Y | N | 正文 | |
| 14 | create_time | timestamp | 19 | 0 | N | N | CURRENT_TIMESTAMP | 创建时间: |
| 15 | update_time | timestamp | 19 | 0 | N | N | CURRENT_TIMESTAMP | 更新时间: |
| 16 | avatar | varchar | 255 | 0 | Y | N | 发帖人头像: | |
| 17 | type | varchar | 64 | 0 | N | N | 0 | 论坛分类:[0,1000]用来搜索指定类型的论坛帖 |
| 编号 | 名称 | 数据类型 | 长度 | 小数位 | 允许空值 | 主键 | 默认值 | 说明 |
| 1 | type_id | smallint | 5 | 0 | N | Y | 分类ID:[0,10000] | |
| 2 | name | varchar | 16 | 0 | N | N | 分类名称:[2,16] | |
| 3 | description | varchar | 255 | 0 | Y | N | 描述:[0,255]描述该分类的作用 | |
| 4 | url | varchar | 255 | 0 | Y | N | 外链地址:[0,255]如果该分类是跳转到其他网站的情况下,就在该URL上设置 | |
| 5 | father_id | smallint | 5 | 0 | N | N | 0 | 上级分类ID:[0,32767] |
| 6 | icon | varchar | 255 | 0 | Y | N | 分类图标: | |
| 7 | create_time | timestamp | 19 | 0 | N | N | CURRENT_TIMESTAMP | 创建时间: |
| 8 | update_time | timestamp | 19 | 0 | N | N | CURRENT_TIMESTAMP | 更新时间: |
| 编号 | 名称 | 数据类型 | 长度 | 小数位 | 允许空值 | 主键 | 默认值 | 说明 |
| 1 | goods_id | mediumint | 8 | 0 | N | Y | 产品id:[0,8388607] | |
| 2 | title | varchar | 125 | 0 | Y | N | 标题:[0,125]用于产品和html的<title>标签中 | |
| 3 | img | text | 65535 | 0 | Y | N | 封面图:用于显示于产品列表页 | |
| 4 | description | varchar | 255 | 0 | Y | N | 描述:[0,255]用于产品规格描述 | |
| 5 | price_ago | double | 8 | 2 | N | N | 0.00 | 原价:[1] |
| 6 | price | double | 8 | 2 | N | N | 0.00 | 卖价:[1] |
| 7 | sales | int | 10 | 0 | N | N | 0 | 销量:[0,1000000000] |
| 8 | inventory | int | 10 | 0 | N | N | 0 | 商品库存 |
| 9 | type | varchar | 64 | 0 | N | N | 商品分类: | |
| 10 | hits | int | 10 | 0 | N | N | 0 | 点击量:[0,1000000000]访问这篇产品的人次 |
| 11 | content | longtext | 2147483647 | 0 | Y | N | 正文:产品的主体内容 | |
| 12 | img_1 | text | 65535 | 0 | Y | N | 主图1: | |
| 13 | img_2 | text | 65535 | 0 | Y | N | 主图2: | |
| 14 | img_3 | text | 65535 | 0 | Y | N | 主图3: | |
| 15 | img_4 | text | 65535 | 0 | Y | N | 主图4: | |
| 16 | img_5 | text | 65535 | 0 | Y | N | 主图5: | |
| 17 | create_time | timestamp | 19 | 0 | N | N | CURRENT_TIMESTAMP | 创建时间: |
| 18 | update_time | timestamp | 19 | 0 | N | N | CURRENT_TIMESTAMP | 更新时间: |
| 19 | customize_field | text | 65535 | 0 | Y | N | 自定义字段 | |
| 20 | source_table | varchar | 255 | 0 | Y | N | 来源表: | |
| 21 | source_field | varchar | 255 | 0 | Y | N | 来源字段: | |
| 22 | source_id | int | 10 | 0 | N | N | 0 | 来源ID: |
| 23 | user_id | int | 10 | 0 | Y | N | 0 | 添加人 |
| 编号 | 名称 | 数据类型 | 长度 | 小数位 | 允许空值 | 主键 | 默认值 | 说明 |
| 1 | type_id | int | 10 | 0 | N | Y | 商品分类ID: | |
| 2 | father_id | smallint | 5 | 0 | N | N | 0 | 上级分类ID:[0,32767] |
| 3 | name | varchar | 255 | 0 | Y | N | 商品名称: | |
| 4 | desc | varchar | 255 | 0 | Y | N | 描述: | |
| 5 | icon | varchar | 255 | 0 | Y | N | 图标: | |
| 6 | source_table | varchar | 255 | 0 | Y | N | 来源表: | |
| 7 | source_field | varchar | 255 | 0 | Y | N | 来源字段: | |
| 8 | create_time | timestamp | 19 | 0 | N | N | CURRENT_TIMESTAMP | 创建时间: |
| 9 | update_time | timestamp | 19 | 0 | N | N | CURRENT_TIMESTAMP | 更新时间: |
| 编号 | 名称 | 数据类型 | 长度 | 小数位 | 允许空值 | 主键 | 默认值 | 说明 |
| 1 | hits_id | int | 10 | 0 | N | Y | 点赞ID: | |
| 2 | user_id | int | 10 | 0 | N | N | 0 | 点赞人: |
| 3 | create_time | timestamp | 19 | 0 | N | N | CURRENT_TIMESTAMP | 创建时间: |
| 4 | update_time | timestamp | 19 | 0 | N | N | CURRENT_TIMESTAMP | 更新时间: |
| 5 | source_table | varchar | 255 | 0 | Y | N | 来源表: | |
| 6 | source_field | varchar | 255 | 0 | Y | N | 来源字段: | |
| 7 | source_id | int | 10 | 0 | N | N | 0 | 来源ID: |
| 编号 | 名称 | 数据类型 | 长度 | 小数位 | 允许空值 | 主键 | 默认值 | 说明 |
| 1 | hospital_information_id | int | 10 | 0 | N | Y | 医院信息ID | |
| 2 | hospital_name | varchar | 64 | 0 | Y | N | 医院名称 | |
| 3 | hospital_type | varchar | 64 | 0 | Y | N | 医院类型 | |
| 4 | hospital_location | varchar | 64 | 0 | Y | N | 医院位置 | |
| 5 | hospital_director | varchar | 64 | 0 | Y | N | 医院院长 | |
| 6 | cover_photo | varchar | 255 | 0 | Y | N | 封面图片 | |
| 7 | hospital_details | longtext | 2147483647 | 0 | Y | N | 医院详情 | |
| 8 | praise_len | int | 10 | 0 | N | N | 0 | 点赞数 |
| 9 | create_time | datetime | 19 | 0 | N | N | CURRENT_TIMESTAMP | 创建时间 |
| 10 | update_time | timestamp | 19 | 0 | N | N | CURRENT_TIMESTAMP | 更新时间 |
| 编号 | 名称 | 数据类型 | 长度 | 小数位 | 允许空值 | 主键 | 默认值 | 说明 |
| 1 | institutional_users_id | int | 10 | 0 | N | Y | 机构用户ID | |
| 2 | institution_name | varchar | 64 | 0 | Y | N | 机构名称 | |
| 3 | institutional_location | varchar | 64 | 0 | Y | N | 机构位置 | |
| 4 | institutional_qualifications | varchar | 255 | 0 | Y | N | 机构资质 | |
| 5 | examine_state | varchar | 16 | 0 | N | N | 未审核 | 审核状态 |
| 6 | user_id | int | 10 | 0 | N | N | 0 | 用户ID |
| 7 | create_time | datetime | 19 | 0 | N | N | CURRENT_TIMESTAMP | 创建时间 |
| 8 | update_time | timestamp | 19 | 0 | N | N | CURRENT_TIMESTAMP | 更新时间 |
| 编号 | 名称 | 数据类型 | 长度 | 小数位 | 允许空值 | 主键 | 默认值 | 说明 |
| 1 | logistics_delivery_id | int | 10 | 0 | N | Y | 物流配送ID | |
| 2 | order_number | varchar | 64 | 0 | Y | N | 订单号 | |
| 3 | product_name | varchar | 64 | 0 | Y | N | 商品名称 | |
| 4 | purchase_quantity | varchar | 64 | 0 | Y | N | 购买数量 | |
| 5 | total_transaction_amount | double | 11 | 2 | Y | N | 0.00 | 交易总额 |
| 6 | the_date_of_issuance | date | 10 | 0 | Y | N | 发货日期 | |
| 7 | delivery_number | varchar | 30 | 0 | Y | N | 配送订单 | |
| 8 | ordinary_users | int | 10 | 0 | Y | N | 0 | 普通用户 |
| 9 | shipping_address | varchar | 64 | 0 | Y | N | 收货地址 | |
| 10 | delivery_status | varchar | 64 | 0 | Y | N | 配送状态 | |
| 11 | signing_status | varchar | 64 | 0 | Y | N | 签收状态 | |
| 12 | recommend | int | 10 | 0 | N | N | 0 | 智能推荐 |
| 13 | contact_name | varchar | 255 | 0 | Y | N | 联系人名字 | |
| 14 | merchant_id | int | 10 | 0 | Y | N | 商家id | |
| 15 | create_time | datetime | 19 | 0 | N | N | CURRENT_TIMESTAMP | 创建时间 |
| 16 | update_time | timestamp | 19 | 0 | N | N | CURRENT_TIMESTAMP | 更新时间 |
| 编号 | 名称 | 数据类型 | 长度 | 小数位 | 允许空值 | 主键 | 默认值 | 说明 |
| 1 | merchant_users_id | int | 10 | 0 | N | Y | 商家用户ID | |
| 2 | merchant_name | varchar | 64 | 0 | Y | N | 商家名称 | |
| 3 | product_location | varchar | 64 | 0 | Y | N | 商品位置 | |
| 4 | business_qualification | varchar | 255 | 0 | Y | N | 营业资质 | |
| 5 | examine_state | varchar | 16 | 0 | N | N | 未审核 | 审核状态 |
| 6 | user_id | int | 10 | 0 | N | N | 0 | 用户ID |
| 7 | create_time | datetime | 19 | 0 | N | N | CURRENT_TIMESTAMP | 创建时间 |
| 8 | update_time | timestamp | 19 | 0 | N | N | CURRENT_TIMESTAMP | 更新时间 |
| 编号 | 名称 | 数据类型 | 长度 | 小数位 | 允许空值 | 主键 | 默认值 | 说明 |
| 1 | notice_id | mediumint | 8 | 0 | N | Y | 公告id: | |
| 2 | title | varchar | 125 | 0 | N | N | 标题: | |
| 3 | content | longtext | 2147483647 | 0 | Y | N | 正文: | |
| 4 | create_time | timestamp | 19 | 0 | N | N | CURRENT_TIMESTAMP | 创建时间: |
| 5 | update_time | timestamp | 19 | 0 | N | N | CURRENT_TIMESTAMP | 更新时间: |
| 编号 | 名称 | 数据类型 | 长度 | 小数位 | 允许空值 | 主键 | 默认值 | 说明 |
| 1 | order_id | int | 10 | 0 | N | Y | 订单ID: | |
| 2 | order_number | varchar | 64 | 0 | Y | N | 订单号: | |
| 3 | goods_id | mediumint | 8 | 0 | N | N | 商品id:[0,8388607] | |
| 4 | title | varchar | 32 | 0 | Y | N | 商品标题: | |
| 5 | img | varchar | 255 | 0 | Y | N | 商品图片: | |
| 6 | price | double | 10 | 2 | N | N | 0.00 | 价格: |
| 7 | price_ago | double | 10 | 2 | N | N | 0.00 | 原价: |
| 8 | num | int | 10 | 0 | N | N | 1 | 数量: |
| 9 | price_count | double | 8 | 2 | N | N | 0.00 | 总价: |
| 10 | norms | varchar | 255 | 0 | Y | N | 规格: | |
| 11 | type | varchar | 64 | 0 | N | N | 未分类 | 商品分类: |
| 12 | contact_name | varchar | 32 | 0 | Y | N | 联系人姓名: | |
| 13 | contact_email | varchar | 125 | 0 | Y | N | 联系人邮箱: | |
| 14 | contact_phone | varchar | 11 | 0 | Y | N | 联系人手机: | |
| 15 | contact_address | varchar | 255 | 0 | Y | N | 收件地址: | |
| 16 | postal_code | varchar | 9 | 0 | Y | N | 邮政编码: | |
| 17 | user_id | int | 10 | 0 | N | N | 0 | 买家ID: |
| 18 | merchant_id | mediumint | 8 | 0 | N | N | 0 | 商家ID: |
| 19 | create_time | timestamp | 19 | 0 | N | N | CURRENT_TIMESTAMP | 创建时间: |
| 20 | update_time | timestamp | 19 | 0 | N | N | CURRENT_TIMESTAMP | 更新时间: |
| 21 | description | varchar | 255 | 0 | Y | N | 描述:[0,255]用于产品规格描述 | |
| 22 | state | varchar | 16 | 0 | N | N | 待付款 | 订单状态:待付款,待发货,待签收,已签收,待退款,已退款,已拒绝,已完成 |
| 23 | remark | text | 65535 | 0 | Y | N | 订单备注 | |
| 24 | delivery_state | varchar | 16 | 0 | Y | N | 未配送 | 发货状态:未配送,已配送 |
| 25 | vip_discount | double | 11 | 2 | Y | N | 0.00 | 折扣 |
| 编号 | 名称 | 数据类型 | 长度 | 小数位 | 允许空值 | 主键 | 默认值 | 说明 |
| 1 | pet_information_id | int | 10 | 0 | N | Y | 宠物信息ID | |
| 2 | pet_id | varchar | 64 | 0 | Y | N | 宠物编号 | |
| 3 | pet_name | varchar | 64 | 0 | Y | N | 宠物名称 | |
| 4 | pet_breeds | varchar | 64 | 0 | Y | N | 宠物品种 | |
| 5 | cover_photo | varchar | 255 | 0 | Y | N | 封面图片 | |
| 6 | pet_age | int | 10 | 0 | Y | N | 0 | 宠物年龄 |
| 7 | health_status | varchar | 64 | 0 | Y | N | 健康状态 | |
| 8 | affiliated_institution | int | 10 | 0 | Y | N | 0 | 所属机构 |
| 9 | sterilization_surgery | varchar | 64 | 0 | Y | N | 绝育手术 | |
| 10 | adoption_status | varchar | 64 | 0 | Y | N | 领养状态 | |
| 11 | adoption_notice | varchar | 64 | 0 | Y | N | 领养须知 | |
| 12 | pet_details | longtext | 2147483647 | 0 | Y | N | 宠物详情 | |
| 13 | praise_len | int | 10 | 0 | N | N | 0 | 点赞数 |
| 14 | create_time | datetime | 19 | 0 | N | N | CURRENT_TIMESTAMP | 创建时间 |
| 15 | update_time | timestamp | 19 | 0 | N | N | CURRENT_TIMESTAMP | 更新时间 |
| 编号 | 名称 | 数据类型 | 长度 | 小数位 | 允许空值 | 主键 | 默认值 | 说明 |
| 1 | pet_mall_id | int | 10 | 0 | N | Y | 宠物商城ID | |
| 2 | product_specifications | varchar | 64 | 0 | Y | N | 商品规格 | |
| 3 | merchant_users | int | 10 | 0 | Y | N | 0 | 商家用户 |
| 4 | praise_len | int | 10 | 0 | N | N | 0 | 点赞数 |
| 5 | cart_title | varchar | 125 | 0 | Y | N | 标题:[0,125]用于产品html的标签中 | |
| 6 | cart_img | text | 65535 | 0 | Y | N | 封面图:用于显示于产品列表页 | |
| 7 | cart_description | varchar | 255 | 0 | Y | N | 描述:[0,255]用于产品规格描述 | |
| 8 | cart_price_ago | double | 8 | 2 | N | N | 0.00 | 原价:[1] |
| 9 | cart_price | double | 8 | 2 | N | N | 0.00 | 卖价:[1] |
| 10 | cart_inventory | int | 10 | 0 | N | N | 0 | 商品库存 |
| 11 | cart_type | varchar | 64 | 0 | N | N | 未分类 | 商品分类: |
| 12 | cart_content | longtext | 2147483647 | 0 | Y | N | 正文:产品的主体内容 | |
| 13 | cart_img_1 | text | 65535 | 0 | Y | N | 主图1: | |
| 14 | cart_img_2 | text | 65535 | 0 | Y | N | 主图2: | |
| 15 | cart_img_3 | text | 65535 | 0 | Y | N | 主图3: | |
| 16 | cart_img_4 | text | 65535 | 0 | Y | N | 主图4: | |
| 17 | cart_img_5 | text | 65535 | 0 | Y | N | 主图5: | |
| 18 | create_time | datetime | 19 | 0 | N | N | CURRENT_TIMESTAMP | 创建时间 |
| 19 | update_time | timestamp | 19 | 0 | N | N | CURRENT_TIMESTAMP | 更新时间 |
| 编号 | 名称 | 数据类型 | 长度 | 小数位 | 允许空值 | 主键 | 默认值 | 说明 |
| 1 | praise_id | int | 10 | 0 | N | Y | 点赞ID: | |
| 2 | user_id | int | 10 | 0 | N | N | 0 | 点赞人: |
| 3 | create_time | timestamp | 19 | 0 | N | N | CURRENT_TIMESTAMP | 创建时间: |
| 4 | update_time | timestamp | 19 | 0 | N | N | CURRENT_TIMESTAMP | 更新时间: |
| 5 | source_table | varchar | 255 | 0 | Y | N | 来源表: | |
| 6 | source_field | varchar | 255 | 0 | Y | N | 来源字段: | |
| 7 | source_id | int | 10 | 0 | N | N | 0 | 来源ID: |
| 8 | status | bit | 1 | 0 | N | N | 1 | 点赞状态:1为点赞,0已取消 |
| 编号 | 名称 | 数据类型 | 长度 | 小数位 | 允许空值 | 主键 | 默认值 | 说明 |
| 1 | registered_users_id | int | 10 | 0 | N | Y | 注册用户ID | |
| 2 | user_name | varchar | 64 | 0 | Y | N | 用户名称 | |
| 3 | user_gender | varchar | 64 | 0 | Y | N | 用户性别 | |
| 4 | user_age | int | 10 | 0 | Y | N | 0 | 用户年龄 |
| 5 | examine_state | varchar | 16 | 0 | N | N | 已通过 | 审核状态 |
| 6 | user_id | int | 10 | 0 | N | N | 0 | 用户ID |
| 7 | create_time | datetime | 19 | 0 | N | N | CURRENT_TIMESTAMP | 创建时间 |
| 8 | update_time | timestamp | 19 | 0 | N | N | CURRENT_TIMESTAMP | 更新时间 |
| 编号 | 名称 | 数据类型 | 长度 | 小数位 | 允许空值 | 主键 | 默认值 | 说明 |
| 1 | slides_id | int | 10 | 0 | N | Y | 轮播图ID: | |
| 2 | title | varchar | 64 | 0 | Y | N | 标题: | |
| 3 | content | varchar | 255 | 0 | Y | N | 内容: | |
| 4 | url | varchar | 255 | 0 | Y | N | 链接: | |
| 5 | img | varchar | 255 | 0 | Y | N | 轮播图: | |
| 6 | hits | int | 10 | 0 | N | N | 0 | 点击量: |
| 7 | create_time | timestamp | 19 | 0 | N | N | CURRENT_TIMESTAMP | 创建时间: |
| 8 | update_time | timestamp | 19 | 0 | N | N | CURRENT_TIMESTAMP | 更新时间: |
| 编号 | 名称 | 数据类型 | 长度 | 小数位 | 允许空值 | 主键 | 默认值 | 说明 |
| 1 | upload_id | int | 10 | 0 | N | Y | 上传ID | |
| 2 | name | varchar | 64 | 0 | Y | N | 文件名 | |
| 3 | path | varchar | 255 | 0 | Y | N | 访问路径 | |
| 4 | file | varchar | 255 | 0 | Y | N | 文件路径 | |
| 5 | display | varchar | 255 | 0 | Y | N | 显示顺序 | |
| 6 | father_id | int | 10 | 0 | Y | N | 0 | 父级ID |
| 7 | dir | varchar | 255 | 0 | Y | N | 文件夹 | |
| 8 | type | varchar | 32 | 0 | Y | N | 文件类型 |
| 编号 | 名称 | 数据类型 | 长度 | 小数位 | 允许空值 | 主键 | 默认值 | 说明 |
| 1 | user_id | mediumint | 8 | 0 | N | Y | 用户ID:[0,8388607]用户获取其他与用户相关的数据 | |
| 2 | state | smallint | 5 | 0 | N | N | 1 | 账户状态:[0,10](1可用|2异常|3已冻结|4已注销) |
| 3 | user_group | varchar | 32 | 0 | Y | N | 所在用户组:[0,32767]决定用户身份和权限 | |
| 4 | login_time | timestamp | 19 | 0 | N | N | CURRENT_TIMESTAMP | 上次登录时间: |
| 5 | phone | varchar | 11 | 0 | Y | N | 手机号码:[0,11]用户的手机号码,用于找回密码时或登录时 | |
| 6 | phone_state | smallint | 5 | 0 | N | N | 0 | 手机认证:[0,1](0未认证|1审核中|2已认证) |
| 7 | username | varchar | 16 | 0 | N | N | 用户名:[0,16]用户登录时所用的账户名称 | |
| 8 | nickname | varchar | 16 | 0 | Y | N | 昵称:[0,16] | |
| 9 | password | varchar | 64 | 0 | N | N | 密码:[0,32]用户登录所需的密码,由6-16位数字或英文组成 | |
| 10 | | varchar | 64 | 0 | Y | N | 邮箱:[0,64]用户的邮箱,用于找回密码时或登录时 | |
| 11 | email_state | smallint | 5 | 0 | N | N | 0 | 邮箱认证:[0,1](0未认证|1审核中|2已认证) |
| 12 | avatar | varchar | 255 | 0 | Y | N | 头像地址:[0,255] | |
| 13 | open_id | varchar | 255 | 0 | Y | N | 针对获取用户信息字段 | |
| 14 | create_time | timestamp | 19 | 0 | N | N | CURRENT_TIMESTAMP | 创建时间: |
| 15 | vip_level | varchar | 255 | 0 | Y | N | 会员等级 | |
| 16 | vip_discount | double | 11 | 2 | Y | N | 0.00 | 会员折扣 |
| 编号 | 名称 | 数据类型 | 长度 | 小数位 | 允许空值 | 主键 | 默认值 | 说明 |
| 1 | group_id | mediumint | 8 | 0 | N | Y | 用户组ID:[0,8388607] | |
| 2 | display | smallint | 5 | 0 | N | N | 100 | 显示顺序:[0,1000] |
| 3 | name | varchar | 16 | 0 | N | N | 名称:[0,16] | |
| 4 | description | varchar | 255 | 0 | Y | N | 描述:[0,255]描述该用户组的特点或权限范围 | |
| 5 | source_table | varchar | 255 | 0 | Y | N | 来源表: | |
| 6 | source_field | varchar | 255 | 0 | Y | N | 来源字段: | |
| 7 | source_id | int | 10 | 0 | N | N | 0 | 来源ID: |
| 8 | register | smallint | 5 | 0 | Y | N | 0 | 注册位置: |
| 9 | create_time | timestamp | 19 | 0 | N | N | CURRENT_TIMESTAMP | 创建时间: |
| 10 | update_time | timestamp | 19 | 0 | N | N | CURRENT_TIMESTAMP | 更新时间: |
6 宠物商城系统详细设计与实现
6.1注册用户功能模块
6.1.1注册界面
不是宠物商城系统中正式会员的是可以在线进行注册的,当用户点击“注册”按钮,填写上自己的账号+密码+确认密码+昵称等,再点击“注册”按钮后将会先验证输入的有没有空数据,再次验证密码和确认密码是否是一样的,最后验证输入的账户名和数据库表中已经注册的账户名是否重复,只有都验证没问题后即可会员注册成功。其用注册流程图如图6-2所示,注册界面展示如下图所示。
图6-1 注册流程图
图6-2注册界面图
注册代码如下:
/**
* 注册
* @return
*/
@PostMapping("register")
public Map<String, Object> signUp(HttpServletRequest request) throws IOException {
// 查询用户
Map<String, String> query = new HashMap<>();
Map<String,Object> map = service.readBody(request.getReader());
query.put("username",String.valueOf(map.get("username")));
List list = service.selectBaseList(service.select(query, new HashMap<>()));
if (list.size()>0){
return error(30000, "用户已存在");
}
map.put("password",service.encryption(String.valueOf(map.get("password"))));
service.insert(map);
return success(1);
}
public Map<String,Object> readBody(BufferedReader reader){
BufferedReader br = null;
StringBuilder sb = new StringBuilder("");
try{
br = reader;
String str;
while ((str = br.readLine()) != null){
sb.append(str);
}
br.close();
String json = sb.toString();
return JSONObject.parseObject(json, Map.class);
}catch (IOException e){
e.printStackTrace();
}finally{
if (null != br){
try{
br.close();
}catch (IOException e){
e.printStackTrace();
}
}
}
return null;
}
public void insert(Map<String,Object> body){
E entity = JSON.parseObject(JSON.toJSONString(body),eClass);
baseMapper.insert(entity);
log.info("[{}] - 插入操作:{}",entity);
}
6.1.2 登录界面
宠物商城系统中的前台上注册后的会员是可以通过自己的账户名和密码进行登录的,当会员输入完整的自己的账户名和密码信息并通过滑动验证通过后,点击“登录”按钮后,将会首先验证输入的有没有空数据,再次验证输入的账户名+密码和数据库中当前保存的用户信息是否一致,只有在一致后将会登录成功并自动跳转到宠物商城系统的首页中;否则将会提示相应错误信息,用户登录流程如图6-4所示,登录界面如下图所示。
图6-3 登录流程图
图6-4用户登录界面图
登陆代码如下:
/**
* 登录
* @param data
* @param httpServletRequest
* @return
*/
@PostMapping("login")
public Map<String, Object> login(@RequestBody Map<String, String> data, HttpServletRequest httpServletRequest) {
log.info("[执行登录接口]");
String username = data.get("username");
String email = data.get("email");
String phone = data.get("phone");
String password = data.get("password");
List resultList = null;
QueryWrapper wrapper = new QueryWrapper<User>();
Map<String, String> map = new HashMap<>();
if(username != null && "".equals(username) == false){
map.put("username", username);
resultList = service.selectBaseList(service.select(map, new HashMap<>()));
}
else if(email != null && "".equals(email) == false){
map.put("email", email);
resultList = service.selectBaseList(service.select(map, new HashMap<>()));
}
else if(phone != null && "".equals(phone) == false){
map.put("phone", phone);
resultList = service.selectBaseList(service.select(map, new HashMap<>()));
}else{
return error(30000, "账号或密码不能为空");
}
if (resultList == null || password == null) {
return error(30000, "账号或密码不能为空");
}
//判断是否有这个用户
if (resultList.size()<=0){
return error(30000,"用户不存在");
}
User byUsername = (User) resultList.get(0);
Map<String, String> groupMap = new HashMap<>();
groupMap.put("name",byUsername.getUserGroup());
List groupList = userGroupService.selectBaseList(userGroupService.select(groupMap, new HashMap<>()));
if (groupList.size()<1){
return error(30000,"用户组不存在");
}
UserGroup userGroup = (UserGroup) groupList.get(0);
//查询用户审核状态
if (!StringUtils.isEmpty(userGroup.getSourceTable())){
String res = service.selectExamineState(userGroup.getSourceTable(),byUsername.getUserId());
if (res==null){
return error(30000,"用户不存在");
}
if (!res.equals("已通过")){
return error(30000,"该用户审核未通过");
}
}
//查询用户状态
if (byUsername.getState()!=1){
return error(30000,"用户非可用状态,不能登录");
}
String md5password = service.encryption(password);
if (byUsername.getPassword().equals(md5password)) {
// 存储Token到数据库
AccessToken accessToken = new AccessToken();
accessToken.setToken(UUID.randomUUID().toString().replaceAll("-", ""));
accessToken.setUser_id(byUsername.getUserId());
tokenService.save(accessToken);
// 返回用户信息
JSONObject user = JSONObject.parseObject(JSONObject.toJSONString(byUsername));
user.put("token", accessToken.getToken());
JSONObject ret = new JSONObject();
ret.put("obj",user);
return success(ret);
} else {
return error(30000, "账号或密码不正确");
}
}
public String select(Map<String,String> query,Map<String,String> config){
StringBuffer sql = new StringBuffer("select ");
sql.append(config.get(FindConfig.FIELD) == null || "".equals(config.get(FindConfig.FIELD)) ? "*" : config.get(FindConfig.FIELD)).append(" ");
sql.append("from ").append("`").append(table).append("`").append(toWhereSql(query, "0".equals(config.get(FindConfig.LIKE))));
if (config.get(FindConfig.GROUP_BY) != null && !"".equals(config.get(FindConfig.GROUP_BY))){
sql.append("group by ").append(config.get(FindConfig.GROUP_BY)).append(" ");
}
if (config.get(FindConfig.ORDER_BY) != null && !"".equals(config.get(FindConfig.ORDER_BY))){
sql.append("order by ").append(config.get(FindConfig.ORDER_BY)).append(" ");
}
if (config.get(FindConfig.PAGE) != null && !"".equals(config.get(FindConfig.PAGE))){
int page = config.get(FindConfig.PAGE) != null && !"".equals(config.get(FindConfig.PAGE)) ? Integer.parseInt(config.get(FindConfig.PAGE)) : 1;
int limit = config.get(FindConfig.SIZE) != null && !"".equals(config.get(FindConfig.SIZE)) ? Integer.parseInt(config.get(FindConfig.SIZE)) : 10;
sql.append(" limit ").append( (page-1)*limit ).append(" , ").append(limit);
}
log.info("[{}] - 查询操作,sql: {}",table,sql);
return sql.toString();
}
public List selectBaseList(String select) {
List<Map<String,Object>> mapList = baseMapper.selectBaseList(select);
List<E> list = new ArrayList<>();
for (Map<String,Object> map:mapList) {
list.add(JSON.parseObject(JSON.toJSONString(map),eClass));
}
return list;
}
6.1.3交流论坛界面
交流论坛:用户点击可查看交流论坛列表,可对交流内容进行点赞、收藏和评论;同时可点击“发表内容”按钮,上传封面图,输入标题、分类、标签和正文,点击“发表内容”进行发布交流内容。界面如下图所示。
图6-5 交流论坛界面图
6.1.4新闻咨讯界面
新闻咨讯:用户点击查看新闻咨讯,同时可对咨讯文章进行点赞、收藏和评论。如下图所示。
图6-6新闻咨讯页面图
6.1.5宠物商城界面
宠物商城:用户点击可查看商品列表,可查看商品图片、价格、详情,同时可对商品进行说错、评论和加购操作。如下图所示。
图6-7 宠物商城页面图
6.1.6医院信息界面
医院信息:用户点击可通过搜索医院名称和医院类型进行查看医院信息列表,同时可进行点赞、收藏和评论。如下图所示。
图6-8 医院信息页面图
6.1.7宠物信息界面
宠物信息:用户点击可通过搜索宠物名称和宠物品种进行查看宠物信息列表,同时可进行点赞、收藏、评论和领养操作。如下图所示。
图6-9 宠物信息页面图
6.2商家用户功能模块
6.2.1商城管理界面
商城管理:用户点击可查看宠物商城、订单列表和订单配送;点击“宠物商城”“添加”,上传封面图和主图,输入标题、描述、原价、卖价、库存,选择分类,输入商品规格,选择商家用户和输入正文,点击“提交”按钮进行添加。同时可查看和管理用户的订单信息,处理订单状态和发货情况。界面如下图所示。
图6-10 商城管理界面图
图6-10 商品添加界面图
6.3管理端功能模块
6.3.1 医院信息管理界面
医院信息管理:管理员点击可查看医院信息列表和医院信息添加;点击“医院信息添加”,输入医院名称、医院类型、医院位置、医院院长,上传封面图片和输入医院详情,点击“提交”按钮进行添加。界面如下图所示。
图6-11 医院信息管理界面图
6.3.2系统管理界面
系统管理:当管理员点击“系统管理”时,可查看轮播图; 如需添加新的轮播图,点击右侧“添加”按钮,上传图片,输入标题,点击“确认”按钮进行添加;同时可对轮播图进行增删改查。界面如下图所示。
图6-12 系统管理界面图
轮播图上传的关键代码如下:
@PostMapping("/upload")
public Map<String, Object> upload(@RequestParam("file") MultipartFile file) {
log.info("进入方法");
if (file.isEmpty()) {
return error(30000, "没有选择文件");
}
try {
//判断有没路径,没有则创建
String filePath = System.getProperty("user.dir") + "c/main/resources
atic/";
File targetDir = new File(filePath);
if (!targetDir.exists() && !targetDir.isDirectory()) {
if (targetDir.mkdirs()) {
log.info("创建目录成功");
} else {
log.error("创建目录失败");
}
}
String fileName = file.getOriginalFilename();
File dest = new File(filePath + fileName);
log.info("文件路径:{}", dest.getPath());
log.info("文件名:{}", dest.getName());
file.transferTo(dest);
JSONObject jsonObject = new JSONObject();
jsonObject.put("url", "/api/upload/" + fileName);
return success(jsonObject);
} catch (IOException e) {
log.info("上传失败:{}", e.getMessage());
}
return error(30000, "上传失败");
}
6.3.3 资源管理界面
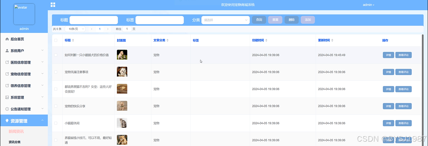
资源管理:管理员点击可查看新闻咨讯和咨讯分类;如需添加新的咨讯,上传封面图,输入标题,选择分类,输入标签、描述和正文,点击“提交”按钮进行添加。界面如下图所示。
图6-13 资源管理界面图
新增的代码如下:
@PostMapping("/add")
@Transactional
public Map<String, Object> add(HttpServletRequest request) throws IOException {
service.insert(service.readBody(request.getReader()));
return success(1);
}
public Map<String, Object> addMap(Map<String,Object> map){
service.insert(map);
return success(1);
}
删除的代码如下:
@RequestMapping(value = "/del")
@Transactional
public Map<String, Object> del(HttpServletRequest request) {
service.delete(service.readQuery(request), service.readConfig(request));
return success(1);
}
public void delete(Map<String,String> query,Map<String,String> config){
QueryWrapper wrapper = new QueryWrapper<E>();
toWhereWrapper(query, "0".equals(config.get(FindConfig.GROUP_BY)),wrapper);
baseMapper.delete(wrapper);
log.info("[{}] - 删除操作:{}",wrapper.getSqlSelect());
}
6.4机构用户功能模块
6.4.1 宠物信息管理界面
宠物信息管理:用户点击可查看宠物信息列表和宠物信息添加;点击“宠物信息添加”,输入宠物编号、宠物名称、宠物品种,上传封面图片,输入宠物年龄、健康状态,选择所属机构、绝育手术、领养状态,输入领养须知和宠物详情,点击“提交”按钮进行添加。界面如下图所示。
图6-14 宠物信息管理界面图
7系统的测试
7.1测试的目的
系统的前台、后台、数据库完成以后,这个系统才算是完成了一半,我们在这之后要对系统进行最后的一个阶段,那就是测试了,测试对一个系统来说是非常重要的,有的时候开发完一个系统,如果测试不合格的话,这个系统是没有办法进行投入使用的,所有我们要用测试对系统的功能进行检验,把不完善的功能尽量完善,把出现的bug解决掉,然后给用户呈现出一个完美的系统。通过对系统最后一步的测试,使得开发人员对自己的系统更加有信心,更加积极的为后期的系统版本的更新提供支持。
7.2 系统测试用例
表7-1 用户登录功能测试表
| 用例名称 | 用户登录系统 |
| 目的 | 测试用户通过正确的用户名和密码可否登录功能 |
| 前提 | 未登录的情况下 |
| 测试流程 | 1) 进入登录页面 2) 输入正确的用户名和密码 |
| 预期结果 | 用户名和密码正确的时候,跳转到登录成功界面,反之则显示错误信息,提示重新输入 |
| 实际结果 | 实际结果与预期结果一致 |
宠物信息查看功能测试:
表7-2宠物信息卖查看功能测试表
| 用例名称 | 宠物信息查看 |
| 目的 | 测试宠物信息查看功能 |
| 前提 | 用户登录 |
| 测试流程 | 点击宠物信息 |
| 预期结果 | 可以查看到所有宠物信息列表 |
| 实际结果 | 实际结果与预期结果一致 |
管理员添加医院信息界面测试:
表7-3 管理员添加医院信息界面测试表
| 用例名称 | 医院信息发布测试用例 |
| 目的 | 测试医院信息发布功能 |
| 前提 | 管理员正常登录情况下 |
| 测试流程 | 1)管理员点击“医院信息管理”,然后点击“医院信息添加”后并填写信息。 2)点击进行提交。 |
| 预期结果 | 提交以后,页面首页会显示新的医院信息信息 |
| 实际结果 | 实际结果与预期结果一致 |
密码修改搜索功能测试:
表7-4 密码修改功能测试表
| 用例名称 | 密码修改测试用例 |
| 目的 | 测试管理员密码修改功能 |
| 前提 | 管理员用户正常登录情况下 |
| 测试流程 | 1)管理员密码修改并完成填写。 2)点击进行提交。 |
| 预期结果 | 使用新的密码可以登录 |
| 实际结果 | 实际结果与预期结果一致 |
7.3 系统测试结果
通过编写宠物商城系统的测试用例,已经检测完毕一上功能模块的测试,通过这4大模块为宠物商城系统的后期推广运营提供了强力的技术支撑。
结 论
基于Spring Boot的宠物商城系统的设计与实现为宠物爱好者和养护者提供了一个全面、便捷的服务平台。通过整合宠物信息管理、医院信息管理、领养信息管理、商城管理和交流管理等功能,系统实现了宠物服务的数字化转型和优化,满足了用户对宠物生活的多元化需求。这样的系统设计不仅提升了用户体验和服务质量,也促进了宠物产业的数字化发展和创新,为用户提供了更便捷、智能的宠物生活体验。
总体而言,基于Spring Boot的宠物商城系统的设计与实现为宠物产业的数字化转型和服务提升提供了有益探索和实践。通过系统的成功实施,不仅促进了宠物信息管理、医院服务、领养渠道、商品购买和社区交流的规范化和便捷化,还为用户提供了更多选择和便利。这样的系统不仅推动了宠物产业的智能化发展,也为宠物爱好者和养护者带来了更丰富、便捷的宠物生活体验,展示了Spring Boot在宠物商城系统设计中的重要价值和前景。
参考文献
[1]马庆.计算机软件开发中JAVA编程语言的应用[J].山西电子技术,2023(06):84-86+98.
[2]尹应荆.JAVA编程语言在计算机软件开发中的应用[J].石河子科技,2023(05):45-47.
[3]Liang C . [J]. Academic Journal of Computing & Information Science,2023,6(9).
[4]袁琳琳.浅析Java语言在计算机软件开发中的应用[J].信息记录材料,2023,24(09):81-83.DOI:10.16009/j.cnki.cn13-1295/tq.2023.09.006.
[5]赵亚洲,杨晓冬.动物领养管理系统的设计与实现[J].无线互联科技,2022,19(18):61-65+72.
[6]庄帅.宠物管理系统的设计及实现[J].福建电脑,2022,38(05):68-72.DOI:10.16707/j.cnki.fjpc.2022.05.017.
[7]笪伟瀚.AI宠物技术应用于宠物领养app的设计研究[J].电子测试,2022,36(09):115-118.DOI:10.16520/j.cnki.1000-8519.2022.09.027.
[8]金馨. 基于SSM的宠物店线上运营系统的设计与实现[D].首都经济贸易大学,2023.DOI:10.27338/d.cnki.gsjmu.2021.000769.
[9]韩丽萍. 中国宠物市场发展的问题与对策研究[D].上海财经大学,2023.DOI:10.27296/d.cnki.gshcu.2021.000480.
[10]周粉妹,吴仁平,钱荣华等.基于SSM的宠物领养网站设计[J].扬州职业大学学报,2021,25(01):32-35.DOI:10.15954/j.cnki.cn32-1529/g4.2021.01.009.
[11]吴文洋,刘世宇.基于B/S架构宠物领养管理系统设计[J].软件,2020,41(11):85-87.
[12]杨芹. 宠物领养Web App的设计与实现[D].华中科技大学,2023.DOI:10.27157/d.cnki.ghzku.2020.006892.
[13]胡鼎. 宠物交易系统的设计与实现[D].华中科技大学,2022.DOI:10.27157/d.cnki.ghzku.2020.004252.
[14]杨华. 基于SSM的宠物店信息系统的设计与实现[D].吉林大学,2019.
[15]徐枫.浅析宠物商店网站系统的数据库设计[J].电子世界,2017(16):165.DOI:10.19353/j.cnki.dzsj.2017.16.116.
致谢
通过这样设计与开发这样一个系统,首先向我们老师、同学和朋友表达真诚的感谢。没有指导老师的指导和平日子的教导,我也不能够学到如此多的专业知识。另外,也佩服老师兢兢业业的工作态度,给我们做好了表率。系统开发技术要学习的东西很多,前台框架、后台框架、业务流程、数据结构、操作系统等各种知识非常的丰富,都需要慢慢的专研。在这里,首先感谢老师细心的教导,我只想说一句:“老师,谢谢您,您辛苦了”!有您在,大学生活才更加的充实。另外,我要感谢我的室友,由于知识掌握得不够产生各种问题,正因为有了你们的帮忙,给我提出很多很好的建议,才能更好的解决系统开发问题。同时,我也应该感谢那些计算机专业的先哲们,正是由于有这么一群人,才能把这样的专业研究得如此透彻,才能助力新世界的诞生。你们的理论,是我们一生学习的内容,你们的成就,是我们一生追求的目标。
最后,也希望自己在未来的道路上能够走得更远,不辜负在大学的学习,以及老师们的细致的教导。
请关注点赞+私信博主,免费领取项目源码

被折叠的 条评论
为什么被折叠?



