电子信息学院学生成果展示网站
摘 要
信息化社会内需要与之针对性的信息获取途径,但是途径的扩展基本上为人们所努力的方向,由于站在的角度存在偏差,人们经常能够获得不同类型信息,这也是技术最为难以攻克的课题。针对电子信息学院学生成果展示等问题,对电子信息学院学生成果展示进行研究分析,然后开发设计出电子信息学院学生成果展示系统以解决问题。
电子信息学院学生成果展示系统主要功能模块包括首页、轮播图、公告栏、资源管理(热点新闻、新闻分类)交流管理(论坛中心、论坛分类)系统用户(管理员、系统用户)模块管理(上传中心、展示中心)管理,采取面对对象的开发模式进行软件的开发和硬体的架设,能很好的满足实际使用的需求,完善了对应的软体架设以及程序编码的工作,采取MySQL作为后台数据的主要存储单元,采用SSM框架、java技术、Ajax技术进行业务系统的编码及其开发,实现了本系统的全部功能。本次报告,首先分析了研究的背景、作用、意义,为研究工作的合理性打下了基础。针对电子信息学院学生成果展示系统的各项需求以及技术问题进行分析,证明了系统的必要性和技术可行性,然后对设计系统需要使用的技术软件以及设计思想做了基本的介绍,最后来实现电子信息学院学生成果展示系统和部署运行使用它。
关键词:电子信息学院学生成果展示;SSM框架;MySQL数据库
Student Achievement Exhibition Website of Electronic Information College
Abstract
Targeted information access is needed in the information society, but the expansion of the access is basically the direction that people strive for. Due to the deviation of the perspective, people can often obtain different types of information, which is also the most difficult topic for technology to overcome. Aiming at the problems of student achievement display of the Electronic Information Institute, this paper studies and analyzes the student achievement display of the Electronic Information Institute, and then develops and designs the student achievement display system of the Electronic Information Institute to solve the problems.
The main functional modules of the student achievement display system of the School of Electronic Information Technology include home page, carousel map, bulletin board, resource management (hot news, news classification), communication management (forum center, forum classification), system user (administrator, system user), module management (upload center, display center), software development and hardware erection by adopting the object oriented development mode, which can well meet the needs of actual use, The corresponding software erection and program coding are improved. MySQL is used as the main storage unit of background data, and SSM framework, java technology and Ajax technology are used to code and develop the business system, realizing all functions of the system. This report first analyzes the background, role and significance of the research, laying a foundation for the rationality of the research work. Based on the analysis of various requirements and technical problems of the student achievement display system of the Electronic Information Institute, this paper proves the necessity and technical feasibility of the system, and then makes a basic introduction to the technical software and design ideas that the system needs to use. Finally, it realizes the student achievement display system of the Electronic Information Institute and deploys and runs it.
Key words: student achievement exhibition of the Electronic Information Institute; SSM framework; MySQL database
目录
本系统是一款电子信息成果展示管理软件,适用于普通高等教育学生的管理工作,具有丰富,完整,规范的内容和比较完善的功能.是一个适用于高等院校或各类专科学校学生工作管理部门的计算机辅助管理系统,它具备首页、轮播图、公告栏、资源管理(热点新闻、新闻分类)交流管理(论坛中心、论坛分类)系统用户(管理员、系统用户)模块管理(上传中心、展示中心)全部业务功能.该系统能够自动地收集,存储,加工处理,查询检索和统计制表,方便有效地提高学生工作办公自动化管理的水平,解决了日常繁杂的数据,文件及历史资料的统计处理的重复性劳动.使过去许多只能定性管理的项目变为定量管理,使传统的由人工事务性管理模式转化为借助现代化技术和手段实现的科学化管理模式,不仅节省人力和物力,提高办公效率,而且使管理的方式从过程管理转变为目标管理,从数量管理转变为质量管理,有助于提高学生工作管理的水平和质量.
21世纪全球信息电子化的潮流势不可挡,计算机渗入了社会生活中的各个领域,它的广泛应用给经济和社会生活带来深刻的变革.信息技术不仅改变了人们的工作和生活方式,也在改变教育和学习的方式.我国的教育事业蓬勃发展,升学率普遍提高,各类大专院校规模不断扩大,对于学生管理工作的高效性和规范化提出了更高的要求.作为学校管理工作的一个重要组成部分.电子信息学院学生成果展,所涉及到的信息量之大,数据之繁琐,可以想像用手工对这些数据进行操作有多么的复杂与繁琐,因此自动化的电子信息学院学生成果展系统应运而生.
而电子信息学院学生成果展的工作量非常大,为保证学生管理工作的顺利进行,改善管理手段,有必要开发一套适合高等院校实际情况,能解决实际问题的学生管理信息系统.及时,准确的为管理人员提供学生,班级等各类信息,并提供标准化,查询,修改等管理功能.
为了能够为高校电子信息学院学生成果展提供一种更加高效,实用的管理手段,为学生信息的存储,统计,分析,交流提供一种更加快捷,安全的信息平台.并且能够减少大量的人工操作,以及在人工操作中由于人为因素而引起的数据错误,保证学生信息数据的安全性和完整性,使学生管理人员能够轻松,正确无误地完成各项工作,结合自身的技术水平,
当前,电子信息学院学生成果展示系统的板块主要由首页、轮播图、公告栏、资源管理(热点新闻、新闻分类)交流管理(论坛中心、论坛分类)系统用户(管理员、系统用户)模块管理(上传中心、展示中心)等部分构成。但是要树立自己的品牌并获得成功,就必须有独特的定位和理念。作为电子信息学院学生成果展示系统,其中有以热点新闻迅捷见长,有以全面完整著称。
首先,通过引擎搜索或者查阅相关文献资料,了解了本系统开发的背景以及设计系统的意义所在,收集用户需求信息。其次,在开发工具上,最终确定选用Java平台来设计开发本系统,MySQL作为设计数据库的工具。即利用Java语言实现用户界面,并同数据库连接起来实现完整的通信功能。之后,设计出系统大致的功能模块。主要从方便系统用户和系统管理员的角度进行分析,明确该系统应该具有的功能。最终是测试系统,通过用例测试发现存在的问题并找到解决的方案。利用现有的开发平台,结合自己所学的知识,在老师的指导帮助下来完成该设计,确保系统的可用性、实用性。
超文本传输协议(HTTP)作为协作式与分布式的通信协议,其以万维网交换信息作为前提条件。HTTP为IEIF的国际化标准指标,在制定相关标准与实现内,W3C积极参与其中,同时发挥着不可替代的作用。其能够借助超文本标记语言,将文档在服务器与浏览器之间相互传输。HTML作为构架文档的标记语言,这些文档内将包括有关信息的链接,用户仅需要点击其中一个链接就能够访问多媒体对象与图像,同时获得该链接项所具有的附加信息[1][2]。
Java是美国sun公司所推出的一款程序设计语言,其能够在多个平台内应用,具有良好兼容性,进而其凭借自身优势在数据中心、个人PC与科技超级计算机等平台内广泛应用,具有目前最为庞大的开发者专业社群[3]。
JDK为美国sun公司为java开发员所推出的一款全新产品,要是没有JDK的情况下,所安装的java程序也就无法运行[4]。
HTML是一种制作网页的常用语言,它一般是用于制作静态页面。它的命令是可以体现文字信息、链接信息、图形信息和表格信息等等。现在它被大众普遍接受广泛应用在网络上[5]。
SSM(Spring+SpringMVC+MyBatis)框架集由Spring、MyBatis两个开源框架整合而成(SpringMVC是Spring中的部分内容)。常作为数据源较简单的web项目的框架。
1.6.1 Spring
Spring就像是整个项目中装配bean的大工厂,在配置文件中可以指定使用特定的参数去调用实体类的构造方法来实例化对象。也可以称之为项目中的粘合剂。
Spring的核心思想是IoC(控制反转),即不再需要程序员去显式地`new`一个对象,而是让Spring框架帮你来完成这一切。
1.6.2 SpringMVC
SpringMVC在项目中拦截用户请求,它的核心Servlet即DispatcherServlet承担中介或是前台这样的职责,将用户请求通过HandlerMapping去匹配Controller,Controller就是具体对应请求所执行的操作。SpringMVC相当于SSH框架中struts。
1.6.3 mybatis
mybatis是对jdbc的封装,它让数据库底层操作变的透明。mybatis的操作都是围绕一个sqlSessionFactory实例展开的。mybatis通过配置文件关联到各实体类的Mapper文件,Mapper文件中配置了每个类对数据库所需进行的sql语句映射。在每次与数据库交互时,通过sqlSessionFactory拿到一个sqlSession,再执行sql命令。
页面发送请求给控制器,控制器调用业务层处理逻辑,逻辑层向持久层发送请求,持久层与数据库交互,后将结果返回给业务层,业务层将处理逻辑发送给控制器,控制器再调用视图展现数据。
Mysql 经过多次的更新,功能层面已经非常的丰富和完善了,从Mysql4版本到5版本进行了比较大的更新,在商业的实际使用中取得了很好的实际应用效果。最新版本的Mysql支持对信息的压缩,同时还能进行加密能更好的满足对信息安全性的需求。同时经过系统的多次更新,数据库自身的镜像功能也得到了很大的增强,运行的流畅度和易用性方面有了不小的进步,驱动的使用和创建也更加的高效快捷。最大的变动还是进行了空间信息的显示优化,能更加方便的在应用地图上进行坐标的标注和运算。强大的备份功能也保证了用户使用的过程会更加安心,同时支持的Office特性还支持用户的自行安装和使用。在信息的显示形式上也进行了不小的更新,增加了两个非常使用的显示区,一个是信息区,对表格和文字进行了分类处理,界面的显示更加清爽和具体。第二是仪表的信息控件,能在仪表信息区进行信息的显示,同时还能进行多个信息的比对,为用户的实际使用带来了很大的便捷[7][8]。
针对本文中设计的电子信息学院学生成果展示系统在实际的实现过程中,最终选择Mysql数据库的主要原因在于在企业的应用系统应用及开发的过程中会存在大量的数据库比较频繁的操作,而且数据的安全性要求也是非常的高。综合这些因素,最终选择安全性系数比较高的Mysql来对电子信息学院学生成果展示系统后台数据进行存储操作[9][10]。
数据库管理系统的总体结构图如下图所示。

图2-1 数据库组成结构
技术性方面,采用当前主流的SSM框架进行系统主体框架的搭建,前台使用jquery,ajax,实现前台页面的设计与美观调整,以上技术,均由本人经过系统学习,并且都是在课程设计中实践过的,可以使得开发更加便捷和系统。从技术角度看,这个系统是完全可以实现的。
实用性方面,本次设计的主要任务是在电子信息学院学生成果展示系统内首页、轮播图、公告栏、资源管理(热点新闻、新闻分类)交流管理(论坛中心、论坛分类)系统用户(管理员、系统用户)模块管理(上传中心、展示中心)等,符合当前潮流的发展。从用户角度出发,同时也考虑系统运营成本和人力资源,采用网络上的便捷方式,实现线上业务,使得业务流程更系统,也更方便用户的体验,比较实用。
经济性方面,由于本课题中设计的电子信息学院学生成果展示系统的主要目的是为了能够更加方便及快捷的进行信息的查询管理及检索服务,也就是能够可以直接投入使用的信息化软件。系统的主要成本主要是集中在对使用数据后期继续维护及其管理更新这个操作上。但是一旦系统投入到实际的运行及使用之后就能够很好的提高信息查询检索的效率,同时也需要有效的保证查询者的信息方面的安全性,同时这个电子信息学院学生成果展示系统所带来的实际应用方面的价值是远远的超过了实际系统进行开发与维护方面的成本,因此,从经济上来说开发这个软件是可行的。
电子信息学院学生成果展示系统的功能主要分为前台用户根据自己的需求进行注册登录,浏览首页、论坛中心、公告消息、热点新闻、上传中心、展示中心操作。后台系统管理员因职责的不同,分为普通管理员和超级管理员,管理员主要对首页、轮播图、公告栏、资源管理(热点新闻、新闻分类)交流管理(论坛中心、论坛分类)系统用户(管理员、系统用户)模块管理(上传中心、展示中心)进行处理。
用户用例图如下所示。

图3-1 用户用例图
管理员用例图如下所示。

图3-2 管理员用例图
首先主要考虑的是系统功能软件,在具体设计的环节上,是不是能够较好的满足各类用户的基本功能需求,如果不能较好的满足用户需求,那么这个系统的存在是没有价值的。软件系统的非功能性求分析,从7个方面展开,一个是性能分析,针对系统;一个是安全分析,针对系统,一个是完整度分析,针对系统,一个是可维护分析,针对系统,一个是可扩展性分析,针对系统,一个是适应业务的性能分析。面对电子信息学院学生成果展示系统存在的性能、安全、扩展、完整度等7个方面性能综合比对分析后发现,需要相应的非功能性需求分析。
安全性对每一个系统来说都是非常重要的。安全性很好的系统可以保护企业的信息和用户的信息不被窃取。提高系统的安全性不仅是对用户的负责,更是对企业的负责。尤其针对于电子信息学院学生成果展示系统来说,必须要有很好的安全性来保障整个系统。
系统具有对使用者有权限控制,针对角色的不通限制使用者的权限,以此来确保系统的安全性。
数据库中的数据是从外界输入的,当数据的输入时,由于种种原因,输入的数据会无效,或者是脏数据。因此,怎样保证输入的数据符合规定,成为了数据库系统,尤其是多用户的关系数据库系统首要关注的问题。
因此,在写入数据库时,要保证数据完整性、正确性和一致性。
对系统的数据流进行分析,系统的使用者分为二类,一般用户,管理员。系统主要对界面信息传送,登录信息的验证,注册信息的接收,用户各种操作的响应做处理。
系统顶层数据流图如下图所示。

图3-2 顶层数据流图
要判断用户是是什么身份,是根据登录的数据来判断后,跳转到对应的功能界面。在系统的内部用户就可以对数据进行操作,数据库中心就可以接收到系统传输的有效数据流来对数据sql语句进行对应操作。
系统底层数据流图如下图所示。

图3-3 底层数据流图
系统可以分为前台和后台两部分,每一种操作后系统都返回操作结果。前台和后台的数据连接主要通过数据库,既分别对数据库做不同的操作。
本电子信息学院学生成果展示系统的架构设计主要分为可以3层,主要有Web层,业务层,Model层。其中web层还包括View层和Controller层,Model层包括元数据扩展层和数据访问层。
系统架构如下图所示。

图4-1 系统架构
电子信息学院学生成果展示系统总体分为前台用户模块和后台管理员模块。
两个模块表现上是分别独立存在,但是访问的数据库是一样的。每一个模块的功能都是根据先前完成的需求分析,并查阅相关资料后整理制作的。
综上所述,系统功能结构图如下图所示。

图4-2 系统功能结构图
根据前面的数据流程图,结合系统的功能模块设计,设计出符合系统的各信息实体。
系统ER图如下图所示。

图4-3 系统ER图
电子信息学院学生成果展示系统所拥有的数据表有以下:用户信息表,成果展示信息表,展示中心表,成果展览信息表,留言表,评论表。
由于数据表较多,只展示系统主要数据表,如下表所示。
| article_type | |||||
| 字段名称 | 类型 | 长度 | 不是null | 主键 | 字段说明 |
| type_id | smallint | 5 | 是 | 主键 | 分类ID |
| display | smallint | 4 | 是 | 显示顺序 | |
| name | varchar | 16 | 是 | 分类名称 | |
| father_id | smallint | 5 | 是 | 上级分类 | |
| description | varchar | 255 | 否 | 描述 | |
| icon | text | 0 | 否 | 分类图标 | |
| url | varchar | 255 | 否 | 外链地址 | |
| create_time | timestamp | 0 | 是 | 创建时间 | |
| update_time | timestamp | 0 | 是 | 更新时间 | |
| auth | |||||
| 字段名称 | 类型 | 长度 | 不是null | 主键 | 字段说明 |
| auth_id | int | 11 | 是 | 主键 | 授权ID |
| user_group | varchar | 64 | 否 | 用户组 | |
| mod_name | varchar | 64 | 否 | 模块名 | |
| table_name | varchar | 64 | 否 | 表名 | |
| page_title | varchar | 255 | 否 | 页面标题 | |
| path | varchar | 255 | 否 | 路由路径 | |
| position | varchar | 32 | 否 | 位置 | |
| mode | varchar | 32 | 是 | 跳转方式 | |
| add | tinyint | 1 | 是 | 是否可增加 | |
| del | tinyint | 1 | 是 | 是否可删除 | |
| set | tinyint | 1 | 是 | 是否可修改 | |
| get | tinyint | 1 | 是 | 是否可查看 | |
| field_add | varchar | 500 | 否 | 添加字段 | |
| field_set | varchar | 500 | 否 | 修改字段 | |
| field_get | varchar | 500 | 否 | 查询字段 | |
| table_nav_name | varchar | 500 | 否 | 跨表导航名称 | |
| table_nav | varchar | 500 | 否 | 跨表导航 | |
| option | text | 0 | 否 | 配置 | |
| create_time | timestamp | 0 | 是 | 创建时间 | |
| update_time | timestamp | 0 | 是 | 更新时间 | |
| collect | |||||
| 字段名称 | 类型 | 长度 | 不是null | 主键 | 字段说明 |
| collect_id | int | 10 | 是 | 主键 | 收藏ID |
| user_id | int | 10 | 是 | 收藏人ID | |
| source_table | varchar | 255 | 否 | 来源表 | |
| source_field | varchar | 255 | 否 | 来源字段 | |
| source_id | int | 10 | 是 | 来源ID | |
| title | varchar | 255 | 否 | 标题 | |
| img | varchar | 255 | 否 | 封面 | |
| create_time | timestamp | 0 | 是 | 创建时间 | |
| update_time | timestamp | 0 | 是 | 更新时间 | |
| exhibition_center | |||||
| 字段名称 | 类型 | 长度 | 不是null | 主键 | 字段说明 |
| exhibition_center_id | int | 11 | 是 | 主键 | 展示中心ID |
| serial_no | varchar | 64 | 是 | 序号 | |
| title_of_achievements | varchar | 64 | 否 | 成果标题 | |
| picture | varchar | 255 | 否 | 图片 | |
| classification | varchar | 64 | 否 | 分类 | |
| user_no | int | 11 | 否 | 用户编号 | |
| user_name | varchar | 64 | 否 | 用户姓名 | |
| enclosure | varchar | 255 | 否 | 附件 | |
| upload_date | date | 0 | 否 | 上传日期 | |
| hot_spot | varchar | 255 | 否 | 链接点 | |
| praise_len | int | 11 | 是 | 点赞数 | |
| recommend | int | 11 | 是 | 智能推荐 | |
| timer_title | varchar | 64 | 否 | 计时器标题 | |
| timing_start_time | datetime | 0 | 否 | 计时开始时间 | |
| timing_end_time | datetime | 0 | 否 | 计时结束时间 | |
| create_time | datetime | 0 | 是 | 创建时间 | |
| update_time | timestamp | 0 | 是 | 更新时间 | |
| forum | |||||
| 字段名称 | 类型 | 长度 | 不是null | 主键 | 字段说明 |
| forum_id | mediumint | 8 | 是 | 主键 | 论坛id |
| display | smallint | 5 | 是 | 排序 | |
| user_id | mediumint | 8 | 是 | 用户ID | |
| nickname | varchar | 16 | 否 | 昵称 | |
| praise_len | int | 10 | 否 | 点赞数 | |
| hits | int | 10 | 是 | 访问数 | |
| title | varchar | 125 | 是 | 标题 | |
| keywords | varchar | 125 | 否 | 关键词 | |
| description | varchar | 255 | 否 | 描述 | |
| url | varchar | 255 | 否 | 来源地址 | |
| tag | varchar | 255 | 否 | 标签 | |
| img | text | 0 | 否 | 封面图 | |
| content | longtext | 0 | 否 | 正文 | |
| create_time | timestamp | 0 | 是 | 创建时间 | |
| update_time | timestamp | 0 | 是 | 更新时间 | |
| avatar | varchar | 255 | 否 | 发帖人头像 | |
| type | varchar | 64 | 是 | 论坛分类 | |
| forum_type | |||||
| 字段名称 | 类型 | 长度 | 不是null | 主键 | 字段说明 |
| type_id | smallint | 5 | 是 | 主键 | 分类ID |
| name | varchar | 16 | 是 | 分类名称 | |
| description | varchar | 255 | 否 | 描述 | |
| url | varchar | 255 | 否 | 外链地址 | |
| father_id | smallint | 5 | 是 | 上级分类ID | |
| icon | varchar | 255 | 否 | 分类图标 | |
| create_time | timestamp | 0 | 是 | 创建时间 | |
| update_time | timestamp | 0 | 是 | 更新时间 | |
| slides | |||||
| 字段名称 | 类型 | 长度 | 不是null | 主键 | 字段说明 |
| slides_id | int | 10 | 是 | 主键 | 轮播图ID |
| title | varchar | 64 | 否 | 标题 | |
| content | varchar | 255 | 否 | 内容 | |
| url | varchar | 255 | 否 | 链接 | |
| img | varchar | 255 | 否 | 轮播图 | |
| hits | int | 10 | 是 | 点击量 | |
| create_time | timestamp | 0 | 是 | 创建时间 | |
| update_time | timestamp | 0 | 是 | 更新时间 | |
| system_user | |||||
| 字段名称 | 类型 | 长度 | 不是null | 主键 | 字段说明 |
| system_user_id | int | 11 | 是 | 主键 | 系统用户ID |
| user_no | varchar | 64 | 否 | 用户编号 | |
| user_name | varchar | 64 | 否 | 用户姓名 | |
| gender | varchar | 64 | 否 | 性别 | |
| examine_state | varchar | 16 | 是 | 审核状态 | |
| recommend | int | 11 | 是 | 智能推荐 | |
| user_id | int | 11 | 是 | 用户ID | |
| create_time | datetime | 0 | 是 | 创建时间 | |
| update_time | timestamp | 0 | 是 | 更新时间 | |
该系统是通过jdbc和MySQL达成连接的,新建一个jdbc.properties文件来填写与数据库连接所需要的驱动和参数。
@RequestMapping(value = "/del")
@Transactional
public Map<String, Object> del(HttpServletRequest request) {
service.delete(service.readQuery(request), service.readConfig(request));
return success(1);
}
第一个参数代表MySQL数据库的驱动,第二个参数代表要连接的数据库,第三个和第四个参数代表数据库连接名和密码。
后台与数据库访问主要是通过HQL语句来进行查询的,查询语句中的表名是表格的实体类名,在这种查询语句中*是不允许使用的,除非适合聚合函数一起使用才可以。
用户在填写数据的时候必须与注册页面上的验证相匹配否则会注册失败,注册页面的表单验证是通过JavaScript进行验证的,用户名的长度必须在6到18之间,邮箱必须带有@符号,密码和密码确认必须相同,你输入的密码,系统会根据你输入密码的强度给出指定的值,电话号码和身份证号码必须要求输入格式与生活相符合,当你前台验证通过的时候你点击注册,表单会将你输入的值通过name值传递给后台并保存到数据库中。
用户注册流程图如下图所示。

图5-1用户注册流程图
用户注册界面如下图所示。

图5-2用户注册界面
用户注册的关键代码如下。
* 注册
* @return
*/
@PostMapping("register")
public Map<String, Object> signUp(HttpServletRequest request) throws IOException {
// 查询用户
Map<String, String> query = new HashMap<>();
Map<String,Object> map = service.readBody(request.getReader());
query.put("username",String.valueOf(map.get("username")));
List list = service.selectBaseList(service.select(query, new HashMap<>()));
if (list.size()>0){
return error(30000, "用户已存在");
}
map.put("password",service.encryption(String.valueOf(map.get("password"))));
service.insert(map);
return success(1);
}
public Map<String,Object> readBody(BufferedReader reader){
BufferedReader br = null;
StringBuilder sb = new StringBuilder("");
try{
br = reader;
String str;
while ((str = br.readLine()) != null){
sb.append(str);
}
br.close();
String json = sb.toString();
return JSONObject.parseObject(json, Map.class);
}catch (IOException e){
e.printStackTrace();
}finally{
if (null != br){
try{
br.close();
}catch (IOException e){
e.printStackTrace();
}
}
}
return null;
}
public void insert(Map<String,Object> body){
E entity = JSON.parseObject(JSON.toJSONString(body),eClass);
baseMapper.insert(entity);
log.info("[{}] - 插入操作:{}",entity);
}
主要由两部分组成,登录前的登录界面以及登录后的用户功能界面。登录界面,要求用户输入用户名和密码,当用户名和密码其中一个输入为空时,给出提示“用户名,密码不能为空”。获取用户名和密码后到数据库中查找,如果用户名存在,以及对应的密码正确,则登录成功,否则登录失败。登录失败后给出提示,并把焦点停在文本框中。登录成功后将该次会话的全局变量username设置为用户名。登录成功后进入会员的功能模块,主要有会员基本信息修改,已经发布成果展示信息管理,发布信息,和退出功能。退出功能是清除全局变量username的值,并跳回到首页。
登录流程图如下图所示。

图5-4登录流程图
用户登录界面如下图所示。

图5-5用户登录界面
用户登录的关键代码如下。
* 登录
* @param data
* @param httpServletRequest
* @return
*/
@PostMapping("login")
public Map<String, Object> login(@RequestBody Map<String, String> data, HttpServletRequest httpServletRequest) {
log.info("[执行登录接口]");
String username = data.get("username");
String email = data.get("email");
String phone = data.get("phone");
String password = data.get("password");
List resultList = null;
QueryWrapper wrapper = new QueryWrapper<User>();
Map<String, String> map = new HashMap<>();
if(username != null && "".equals(username) == false){
map.put("username", username);
resultList = service.selectBaseList(service.select(map, new HashMap<>()));
}
else if(email != null && "".equals(email) == false){
map.put("email", email);
resultList = service.selectBaseList(service.select(map, new HashMap<>()));
}
else if(phone != null && "".equals(phone) == false){
map.put("phone", phone);
resultList = service.selectBaseList(service.select(map, new HashMap<>()));
}else{
return error(30000, "账号或密码不能为空");
}
if (resultList == null || password == null) {
return error(30000, "账号或密码不能为空");
}
//判断是否有这个用户
if (resultList.size()<=0){
return error(30000,"用户不存在");
}
User byUsername = (User) resultList.get(0);
Map<String, String> groupMap = new HashMap<>();
groupMap.put("name",byUsername.getUserGroup());
List groupList = userGroupService.selectBaseList(userGroupService.select(groupMap, new HashMap<>()));
if (groupList.size()<1){
return error(30000,"用户组不存在");
}
UserGroup userGroup = (UserGroup) groupList.get(0);
//查询用户审核状态
if (!StringUtils.isEmpty(userGroup.getSourceTable())){
String res = service.selectExamineState(userGroup.getSourceTable(),byUsername.getUserId());
if (res==null){
return error(30000,"用户不存在");
}
if (!res.equals("已通过")){
return error(30000,"该用户审核未通过");
}
}
//查询用户状态
if (byUsername.getState()!=1){
return error(30000,"用户非可用状态,不能登录");
}
String md5password = service.encryption(password);
if (byUsername.getPassword().equals(md5password)) {
// 存储Token到数据库
AccessToken accessToken = new AccessToken();
accessToken.setToken(UUID.randomUUID().toString().replaceAll("-", ""));
accessToken.setUser_id(byUsername.getUserId());
tokenService.save(accessToken);
// 返回用户信息
JSONObject user = JSONObject.parseObject(JSONObject.toJSONString(byUsername));
user.put("token", accessToken.getToken());
JSONObject ret = new JSONObject();
ret.put("obj",user);
return success(ret);
} else {
return error(30000, "账号或密码不正确");
}
}
public String select(Map<String,String> query,Map<String,String> config){
StringBuffer sql = new StringBuffer("select ");
sql.append(config.get(FindConfig.FIELD) == null || "".equals(config.get(FindConfig.FIELD)) ? "*" : config.get(FindConfig.FIELD)).append(" ");
sql.append("from ").append("`").append(table).append("`").append(toWhereSql(query, "0".equals(config.get(FindConfig.LIKE))));
if (config.get(FindConfig.GROUP_BY) != null && !"".equals(config.get(FindConfig.GROUP_BY))){
sql.append("group by ").append(config.get(FindConfig.GROUP_BY)).append(" ");
}
if (config.get(FindConfig.ORDER_BY) != null && !"".equals(config.get(FindConfig.ORDER_BY))){
sql.append("order by ").append(config.get(FindConfig.ORDER_BY)).append(" ");
}
if (config.get(FindConfig.PAGE) != null && !"".equals(config.get(FindConfig.PAGE))){
int page = config.get(FindConfig.PAGE) != null && !"".equals(config.get(FindConfig.PAGE)) ? Integer.parseInt(config.get(FindConfig.PAGE)) : 1;
int limit = config.get(FindConfig.SIZE) != null && !"".equals(config.get(FindConfig.SIZE)) ? Integer.parseInt(config.get(FindConfig.SIZE)) : 10;
sql.append(" limit ").append( (page-1)*limit ).append(" , ").append(limit);
}
log.info("[{}] - 查询操作,sql: {}",table,sql);
return sql.toString();
}
public List selectBaseList(String select) {
List<Map<String,Object>> mapList = baseMapper.selectBaseList(select);
List<E> list = new ArrayList<>();
for (Map<String,Object> map:mapList) {
list.add(JSON.parseObject(JSON.toJSONString(map),eClass));
}
return list;
}
用户登录/注册成功之后可以修改自己的基本信息。修改页面的表单中每一个input的name值都要与实体类中的参数相匹配,在用户点击修改页面的时候,如果改后用户名与数据库里面重复了,页面会提示该用户名已经存在了,否则通过Id来查询用户,并将用户的信息修改为表单提交的数据。
如果新闻数据的信息需要修改,管理员可以通过查询新闻数据的基本信息来查询新闻数据,查询新闻数据是通过ajax技术来进行查询的,需要传递新闻数据的标题、编号等参数然后在返回到该页面中,可以选中要修改或删除的那条信息,如果选中了超过一条数据,页面会挑一个窗口提醒只能选择一条数,如果没有选中数据会挑一个窗口题型必须选择一条数据。当选择确认修改的时候,后台会根据传过来的id到数据库查询,并将结果返回到修改页面中,可以在修改页面中修改刚刚选中的信息当点击确认的时候from表单会将修改的数据提交到后台并保存到数据库中,就是说如果提交的数据数据库中存在就修改,否则就保存。
新闻数据展示界面如下图所示。

图5-6新闻数据展示界面
新闻数据管理界面如下图所示。

图5-7新闻数据管理界面
新闻数据发布的关键代码如下。
public Map<String, Object> success(Object o) {
Map<String, Object> map = new HashMap<>();
if (o == null) {
map.put("result", null);
return map;
}
if (o instanceof List) {
if (((List) o).size() == 1) {
o = ((List) o).get(0);
map.put("result", o);
}else {
String jsonString = JSONObject.toJSONString(o);
JSONArray objects = service.covertArray(JSONObject.parseArray(jsonString));
map.put("result", objects);
}
} else if (o instanceof Integer || o instanceof String) {
map.put("result", o);
} else {
String jsonString = JSONObject.toJSONString(o);
JSONObject jsonObject = JSONObject.parseObject(jsonString);
JSONObject j = service.covertObject(jsonObject);
map.put("result", j);
}
return map;
}
-
- 展示中心模块的实现
展示中心功能需要考虑高并发,防止出现成果展示重复、成果展示状态显示出错等情况,特对成果展示这一共享数据增加锁机制。在乐观锁、悲观锁以及线程锁中,综合考虑性能效率和错误的可接受性选择了乐观锁机制。乐观锁的实现方式是使用版本标识来确定读到的数据与提交时的数据是否一致,提交后修改版本标识,不一致时可以采取丢弃和再次尝试的策略。在数据库成果展示表(对应成果展示实体)设计中增加了version字段,每次数据提交时(更改成果展示状态)会判断version是否匹配,若不匹配停止本次提交,若匹配则提交成功并增加version的值。
展示中心功能整体流程:用户浏览成果展示信息时,同时会显示成果展示的状态,系统会在其显示详细信息的页面时便会判断成果展示的状态,若成果展示状态为可展示,则会显示展示的链接按钮。在用户点击展示按钮时,会先通过拦截器判断用户是否登录,若未登录,会跳转至登录页面,提示用户先登录,若为登录用户就会跳转至填写展示信息的页面,填写好展示信息之后,点击提交按钮,展示成功之后返回提示信息,告知用户展示成功。
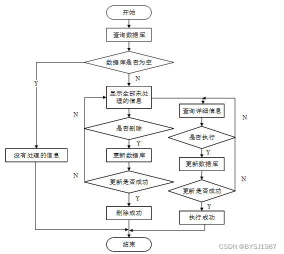
展示中心流程图如下图所示。

图5-8展示中心流程图
展示中心界面如下图所示。

图5-9展示中心界面
展示管理界面如下图所示。

图5-10展示管理界面
展示中心关键代码如下。
public Map<String, Object> error(Integer code, String message) {
Map<String, Object> map = new HashMap<>();
map.put("error", new HashMap<String, Object>(4) {{
put("code", code);
put("message", message);
}});
return map;
}
此页面的关键是编写上传中心信息,包括上传编号,名称,详情等。单击提交按钮以完成信息的添加。如果未写入完整的上传信息,例如,如果未写入上传编号,系统将给出相应的错误提示,并且无法成功输入。数据以概念的形式以onsubmit =“return checkForm()”的形式写入以进行检查,checkForm()函数是一种用于写入数据的不同类型的校对方法,是不是为空也是经过form表单中的onsubmit=”return checkForm()来检查。
管理员点击左侧菜单“上传中心”,页面跳转到上传中心管理外观,调用后台上传中心查询所有上传信息。并将信息密封到数据集合List,绑定到请求对象,然后页面跳转到相应的jsp,显示出上传信息,单击删除按钮完成上传信息的删除。
上传中心管理流程图如下图所示。

图5-11上传中心管理流程图
上传中心添加界面如下图所示。

图5-12上传中心添加界面
上传中心管理界面如下图所示。

图5-13上传中心管理界面
上传中心的关键代码如下。
@Transactional
public Map<String, Object> set(HttpServletRequest request) throws IOException {
service.update(service.readQuery(request), service.readConfig(request), service.readBody(request.getReader()));
return success(1);
}
对任何系统而言,测试都是必不可少的环节,测试可以发现系统存在的很多问题,所有的软件上线之前,都应该进行充足的测试之后才能保证上线后不会Bug频发,或者是功能不满足需求等问题的发生。下面分别从单元测试,功能测试和用例测试来对系统进行测试以保证系统的稳定性和可靠性。
登录测试用例表如下所示。
表6-1登录测试用例
| 测试性能 | 用户或操作员登录系统 | ||
| 用例目的 | 测试用户或操作员登录系统时功能是否正常 | ||
| 前提条件 | 进入用户登录页面或操作员登录页面 | ||
| 输入条件 | 预期输出 | 实际情况 | |
| 各项信息不予填写,直接点击登陆按钮 | 不允许登录,提示填写账号相关信息 | 一致 | |
| 填写错误的登录名或密码后点击登录系统 | 提示用户名或密码错误,要求重新填写进行登录 | 一致 | |
| 填写与验证码信息不一致的信息 | 系统显示出提示信息,表明验证码错误,要求重新填写 | 一致 | |
下表是成果展览管理功能的测试用例,检测了成果展览管理中对成果展览信息的增加,删除,修改,查询操作是否成功运行。观察系统的响应情况,得出该功能也达到了设计目标,系统运行正确。
前置条件;用户登录系统。
表6-2 成果展览管理的测试用例
| 功能描述 | 用于成果展览管理 | |
| 测试目的 | 检测成果展览管理时的各种操作的运行情况 | |
| 测试数据以及操作 | 预期结果 | 实际结果 |
| 点击添加成果展览,必填项合法输入,点击保存 | 提示添加成功 | 与预期结果一致 |
| 点击添加成果展览,必填项输入不合法,点击保存 | 提示必填项不能为空 | 与预期结果一致 |
| 点击修改成果展览,必填项修改为空,点击保存 | 提示必填项不能为空 | 与预期结果一致 |
| 点击修改成果展览,必填项输入不合法,点击保存 | 提示必填项不能为空 | 与预期结果一致 |
| 点击删除成果展览,选择成果展览删除 | 提示删除成功 | 与预期结果一致 |
| 点击搜索成果展览,输入存在的成果展览名 | 查找出成果展览 | 与预期结果一致 |
| 点击搜索成果展览,输入不存在的成果展览名 | 不显示成果展览 | 与预期结果一致 |
使用阿里云PTS(Performance Testing Service)性能测试服务对线上系统进行压力测试。线上服务器环境为:1核心CPU,1G内存,1Mbps公网带宽,Centos7.0操作系统。
压测过程中使用了2台并发机器,每台机器20个用户并发,对系统主页,登录,数据查询和数据维护等模块进行并发访问,测试结果是有40个用户并发时,数据管理相关页面的响应时间甚至达到了7s,通过查看服务器出网流量发现已经达到1381kb/s,可以看出服务器的带宽已经达到峰值,如果系统使用5Mbps的带宽,系统的响应时间和TPS将会大大增加。在整个测试的过程中,CPU的使用率占用仅8%,也提现出带宽瓶颈对系统的影响非常严重。
随着计算机互联网技术的迅猛发展,各行各业都已经实现采用计算机相关技术对日益放大的数据进行管理。该课题是电子信息学院学生成果展示系统为核心展开的,主要是为了实现电子信息学院学生成果展示网站和用户在线展示作品的需求。
电子信息学院学生成果展示系统的开发是以Java编程语言作为基础,在Myeclipse平台上完成编码工作,系统整体为B/S架构,数据库系统使用MySQL。文中详细分析了电子信息学院学生成果展示系统的研究背景、研究目的和意义、开发工具和相关技术以及系统需求、系统详细设计和系统测试等等一系列内容。系统实现了电子信息学院学生成果展示系统所需的一些基本功能,并通过测试对这些实现的功能进行了完善,进而提高了系统整体的实用性。整个系统的开发过程中大量使用了Java相关的知识以及前端开发使用的html和javascript等,同时涉及到了很多开源框架和组件,例如后台系统中运用的MVVM架构、Freemarker模板引擎等,前端运用的UI框架等。
系统投入运行时,各功能均运行正常。系统的每个界面的操作符合常规逻辑,对使用者来说操作简单,界面友好。整个系统的各个功能设计合理,体现了人性化。
但是由于自己在系统开发过程中对一些用到的相关知识和技术掌握不够牢固,再加上自身开发经验欠缺,因此系统在有些方面的功能还不够完善,考虑的不够全面,因此整个系统还有待日后逐步完善。
参考文献
[1]王楠,吴云.MySQL缓冲区自适应管理仿真研究[J/OL].计算机应用研究:1-7[2022-11-19].DOI:10.19734/j.issn.1001-3695.2022.08.0436.
[2]杨一帆.服务于MySQL数据库的在线监测系统设计[J].自动化技术与应用,2022,41(10):179-182.DOI:10.20033/j.1003-7241.(2022)10-0179-04.
[3]戴施伟,周凌珉,郑一泓.基于SSM框架和RabbitMQ技术的OJ系统的设计与实现[J].计算机时代,2022(10):81-84+88.DOI:10.16644/j.cnki.cn33-1094/tp.2022.10.020.
[4]李乐.Java语言应用研究[J].智慧中国,2022(09):80-81.
[5]欧阳桂秀.基于Java和MySQL的数据库管理系统的设计与实现[J].信息记录材料,2022,23(09):240-242.DOI:10.16009/j.cnki.cn13-1295/tq.2022.09.007.
[6]邵志豪,于子桐.基于Java语言的传感健身系统设计与研究[J].电脑编程技巧与维护,2022(08):7-9.DOI:10.16184/j.cnki.comprg.2022.08.016.
[7]宋旸.使用Java语言开发Web应用软件的知识探讨[J].中国设备工程,2022(14):121-123.
[8]杨迎.Java语言异常处理机制的分析[J].电子技术,2022,51(03):42-43.
[9]曹嵩彭,王鹏宇.浅析Java语言在软件开发中的应用[J].信息记录材料,2022,23(03):114-116.DOI:10.16009/j.cnki.cn13-1295/tq.2022.03.009.
[10]李国平.高校项目成果展示综合管理系统的研究与实践[J].信息系统工程,2021(10):44-46.
[11].广电总局系统在第三届党建创新成果展示交流活动中荣获佳绩[J].中国有线电视,2021(10):1089.
[12]方生.基于“MVVM”模式的“Web”前端的设计与实现[J].电脑知识与技术,2021,17(20):147-149.DOI:10.14004/j.cnki.ckt.2021.2004.
[13]崔慧娟.MVVM模式在Android项目中的应用[J].信息与电脑(理论版),2021,33(06):1-3.
[14]Siyi Liu. Explore Java Language and Android Mobile Software Development[J]. International Journal of Frontiers in Engineering Technology,2021,3.0(2.0).
[15]陈钰华,尹晶海,吴诗欣.协同创新中心科研成果展示系统的设计与实现[J].电脑知识与技术,2020,16(32):6-8+20.DOI:10.14004/j.cnki.ckt.2020.3456.
[16]郭晓彤,王华,吴希文,柏俊,戴泉.基于WebGIS的形变监测成果管理与展示系统[J].广东工业大学学报,2020,37(06):50-55.
[17]游俊慧.MVC、MVP、MVVM三种架构模式的对比[J].办公自动化,2020,25(22):11-12+27.
[18]朱海萍,丁西,刘链.Web前端中基于MVVM框架的技术应用研究[J].科技资讯,2020,18(30):8-10.DOI:10.16661/j.cnki.1672-3791.2004-5455-1176.
[19]Kevin Kline. The Java Language Extension for SQL Server Is Now Open Source[J]. Database Trends and Applications,2020,34(4).
[20].全省教育系统庆祝新中国成立七十周年音乐会暨学生乐团建设成果展示在安顺举行[J].贵州教育,2019(20):2.
致谢
本次设计历时3个月。在这个毕业设计中,它离不开指导教师的指导,使事情基本顺利。指导老师无论是在毕业设计历经中,还是在论文做完中都给了了我特别大的助益。另1个方面,教师认真负责的工作姿态,谨慎的教学精神厚重的理论水准都使我获益匪浅。他勤恳谨慎的教学育人学习姿态也给我留下了特别特别深的感觉。我从老师那里学到了很多东西。在理论和实践中,我的技能得到了特别大的提高。在此,特向教师表示由衷的感激。
经过对该毕业设计的全部研究和开发,我的系统研发经历了从需求分析到实现详细功能,再到最终测试和维护的特殊进展。让我对系统研发有了更深层次的认识。如今我的动手本领单独处理疑惑的本领也获取到了特别大的演练学习增多,这是这次毕业设计最好的收获。
最后,在整个系统开发过程中,我周围的同学和朋友给了我很多意见,所以我很快就确认了系统的商业思想。在次,我由衷的向他们表示感激。
请关注点赞+私信博主,免费领取项目源码
本文围绕电子信息学院学生成果展示系统展开,分析了研究背景与意义,介绍了HTTP、Java、HTML、SSM框架、MySQL等相关技术。阐述了系统的分析、设计、实现过程,包括各功能模块及数据库设计,还进行了功能和性能测试,最后总结了系统优缺点及待完善之处。

被折叠的 条评论
为什么被折叠?



