科技进步的飞速发展引起人们日常生活的巨大变化,电子信息技术的飞速发展使得电子信息技术的各个领域的应用水平得到普及和应用。信息时代的到来已成为不可阻挡的时尚潮流,人类发展的历史正进入一个新时代。在现实运用中,应用软件的工作规则和开发步骤,采用Java技术建设医院住院管理系统。
本设计主要实现集人性化、高效率、便捷等优点于一身的医院住院管理系统,完成系统用户、病人信息、收费信息、科别名称、病房信息等功能模块。系统通过浏览器与服务器进行通信,实现数据的交互与变更。本系统通过科学的管理方式、便捷的服务提高了工作效率,减少了数据存储上的错误和遗漏。医院住院管理系统使用Java语言,采用基于MVVM模式的搜springboot技术进行开发,使用 MyEclipse 2017 CI 10 编译器编写,数据方面主要采用的是微软的MySQL关系型数据库来作为数据存储媒介,配合HTML+CSS 技术完成系统的开发。
关键词:springboot技术;MYSQL;医院住院管理系统
Abstract
The rapid development of science and technology has caused great changes in people's daily life. The rapid development of electronic information technology has made the application level of electronic information technology in all fields popular and applied. The arrival of the information age has become an irresistible fashion trend, and the history of human development is entering a new era. In practical application, the working rules and development steps of the application software are used to build the hospital inpatient management system using Java technology.
This design mainly realizes the hospital inpatient management system integrating the advantages of humanization, efficiency and convenience, and completes the system user, patient information, charge information, department name, ward information and other functional modules. The system communicates with the server through the browser to realize data interaction and change. The system improves work efficiency and reduces errors and omissions in data storage through scientific management and convenient services. The hospital inpatient management system uses Java language, uses the MVVM model-based search springboot technology for development, uses the MyEclipse 2017 CI 10 compiler to write, and uses Microsoft's MySQL relational database as the data storage medium for data, and cooperates with HTML+CSS technology to complete the system development.
Keywords:Spring boot technology; MYSQL; Hospital inpatient management system
1 绪论
1.1系统开发的意义
目前,我国医疗卫生制度和医疗保障制度的改革不断深化,医院也被迫向市场经济的海洋深处移动,经验主义的管理方法已明显表现出不科学、落后的弱点,如何用.最快捷的方式取得医院运行的各项指标,如何对医院人,才物进行科学的成本核算,怎样保证医院医疗、教学、科研的质量监控,怎样在医院内, 甚至院外实行信息交流、网上会诊、继续教育等一系列问题都摆在医院管理者和行政人员以及每位医护人员的面前。因此,医疗卫生事业发展和管理的信息化、数字化、网络化、之间的关系, 以及对医院信息化、数字化、网络化的要求,从来没有像今天这样感到迫切与巨大的压力。医院信息管理就是在这种情况下产生的一门应用科学。
一直以来医院的管理都是手工操作。手工操作手续复杂,不方便管理,不能保证数据的准确性和及时性,不仅浪费 人力、物力和时间, 重要的是手工操作可能造成数据录入的错误,影响工作效率。
随着计算机性能不断提高, 价格不断下降, 计算机已在医院医疗、教学、科研、管理等方面得到越来越广泛的应用。计算机化的医院信息系统( HIS )已成为现代化医院运营过程中必不可少的基础设施与技术支撑环境。就好像一个现代化医院的成功运行离不开功能完整、美观舒适的建筑物、及时娴熟的医护人员、性能齐全、高精尖的医疗设备一样, 它也离不开计算机的医院信息系统。医疗行业是关系人类健康的重.要事业,医院信息系统是医疗保险体制的信息源头,因此,医院的信息化建设不仅是今后医院发展的重要方向,也将是IT界关注的领域。一个设计合理、功能完善的检验信息系统,成为医院网络资源中的重要部分,在提高医院医疗服务和检验工作的科学管理方面具有重大意义。
1.2系统开发的目标
通过简单的需求分析,完成的医院住院管理系统,能够实现辅助医院医护人员工作,提高医院医护人员的工作效率。通过本系统,能够实现对住院部门的病人和病房两大信息的管理包括增、删、改、查,减轻医护人员的工作负担。本系统提供强大的查询功能,可以让系统用户根据各种不同的查询条件查询出相应的数据。出入院操作能够简单的实现病人的出入院操作,方便医院医护人员的操作,系统应该界面美观,操作简单, 功能明确、完善。系统操作,应该有很高的效率, 数据库操作方面应该提高效率,不能反应缓慢,这在系统搭建上要求合理、完善。
通过建立该医院住院管理系统,采用计算机对医院病房和病人进行管理和查询,进一步提高医院住院管理效益和现代化水平,帮助提高医院住院管理工作人员工作效率,实现医院住院管理工作流程的系统化、规范化和自动化。系统应该具有很好的扩展性,这就要求系统架构合理、可扩展,充分考虑到以后的需求变化。设计良好的代码允许更多的功能在必要时可以被插入到适当的位置中。这样做的好处是为了应对未来可能需要进行的修改, 这就需要系统设计时能够有一个 良好的软件框架。系统的安全性,也是本次系统设计的一个重要目标,设计中要考虑到用户的非法访问, 通过拒绝用户的非法访问来保证用户数据的安全和系统的安全。
1.3系统开发技术的特色
(1)医院住院管理系统中的web后台管理中的后端不再使用古老的jsp+javabean+servlet技术,而是使用当前主流的springboot框架,它减少java配置代码,简化编程代码,目前springboot框架也是很多企业选择的框架之一。
(2)医院住院管理系统中的web后台管理中的前端使用的是JavaScript框架,它配合ajax[8]和jquery可以美化页面设计。
(3)医院住院管理系统中数据库用的mysql5.7,它执行效率高。
1.4springboot框架介绍
Spring框架是Java平台上的一种开源应用框架,提供具有控制反转特性的容器。尽管Spring框架自身对编程模型没有限制,但其在Java应用中的频繁使用让它备受青睐,以至于后来让它作为EJB(EnterpriseJavaBeans)模型的补充,甚至是替补。Spring框架为开发提供了一系列的解决方案,比如利用控制反转的核心特性,并通过依赖注入实现控制反转来实现管理对象生命周期容器化,利用面向切面编程进行声明式的事务管理,整合多种持久化技术管理数据访问,提供大量优秀的Web框架方便开发等等。Spring框架具有控制反转(IOC)特性,IOC旨在方便项目维护和测试,它提供了一种通过Java的反射机制对Java对象进行统一的配置和管理的方法。Spring框架利用容器管理对象的生命周期,容器可以通过扫描XML文件或类上特定Java注解来配置对象,开发者可以通过依赖查找或依赖注入来获得对象。Spring框架具有面向切面编程(AOP)框架,SpringAOP框架基于代理模式,同时运行时可配置;AOP框架主要针对模块之间的交叉关注点进行模块化。Spring框架的AOP框架仅提供基本的AOP特性,虽无法与AspectJ框架相比,但通过与AspectJ的集成,也可以满足基本需求。Spring框架下的事务管理、远程访问等功能均可以通过使用SpringAOP技术实现。Spring的事务管理框架为Java平台带来了一种抽象机制,使本地和全局事务以及嵌套事务能够与保存点一起工作,并且几乎可以在Java平台的任何环境中工作。Spring集成多种事务模板,系统可以通过事务模板、XML或Java注解进行事务配置,并且事务框架集成了消息传递和缓存等功能。Spring的数据访问框架解决了开发人员在应用程序中使用数据库时遇到的常见困难。它不仅对Java:JDBC、iBATS/MyBATIs、Hibernate、Java数据对象(JDO)、ApacheOJB和ApacheCayne等所有流行的数据访问框架中提供支持,同时还可以与Spring的事务管理一起使用,为数据访问提供了灵活的抽象。Spring框架最初是没有打算构建一个自己的WebMVC框架,其开发人员在开发过程中认为现有的StrutsWeb框架的呈现层和请求处理层之间以及请求处理层和模型之间的分离不够,于是创建了SpringMVC。
2 医院住院管理系统分析
系统分析是开发一个项目的先决条件,通过系统分析可以很好的了解系统的主体用户的基本需求情况,同时这也是项目的开发的原因。进而对系统开发进行可行性分析,通常包括技术可行性、经济可行性等,可行性分析同时也是从项目整体角度进行的分析。然后就是对项目的具体需求进行分析,分析的手段一般都是通过用户的用例图来实现。下面是详细的介绍。
2.1 可行性分析
(1)技术可行性分析
医院住院管理系统存储所使用的是mysql数据库以及开发中所使用的是IDEA、Tomcat这些开发工具的使用,能够给我们的编写工作带来许多的便利。系统使用springboot框架进行开发,使系统的可扩展性和维护性更佳,减少java配置代码,简化编程代码,目前springboot框架也是很多企业选择的框架之一。
(2)经济可行性分析
在开发医院住院管理系统中所使用的开发软件像IDEA开发工具、Tomcat8.0服务器、MySQL5.7数据库、Photoshop图片处理软件等,这些都是开源免费的,这些环境在学校都进行了系统的学习,自己能够独立操作完成,不需要额外花费,而且系统的开发工具从网上都可以直接下载,因此在经济方面是可行的。
(3)操作可行性分析
此次项目设计的时候我参考了很多类似系统的成功案例,对它们的操作界面以及功能都进行了系统的分析,将众多案例结合在一起,突出以人为本简化操作,所以具有基本计算机知识的人都会操作本项目。因此操作可行性也没有问题。
2.2系统流程分析
业务流程是用一些特定的符合和线条来进行演示用户在使用系统时的过程,在进行系统分析的时候,业务流程可以帮助开发人员更好的理解业务,发现错误,完善系统。
2.2.1 数据增加流程
用户成功登入系统后就能够实现增加数据的操作,增加数据的编号是特定的,系统生成,用户不能随意填写,除了编号以外,其他增加信息用户自己填写,填写后的信息经过系统验证,验证合法通过就显示增加数据成功了,相反的话,就没有增加成功,图2-1显示的就是在增加数据时的流程。

图2-1 数据增加流程图
数据修改时的流程和上面介绍的数据增加时的流程差不多,如图2-2所示。

图2-2 数据修改流程图
如果系统里面存在一些没有用的数据的话,相关的管理人员还可以对这些数据进行删除,图2-3就是数据删除时的流程图。

图2-3 数据删除流程图
2.3 系统功能分析
医院住院管理系统的设计与实现是为了让使用者更加方便的进行管理员工相关联的一些信息,使用者查找管理的时候能够节省大量的时间和精力,有效减少不必要的查找时间。系统在功能上划分为医生用户端和管理员端两大部分。
医生用户端:
(1)登录:医生在后台可以通过账号和密码进行登录,医生的账号和密码是在数据库中直接设定的,如果忘记密码可以点击“忘记密码”进行密码找回;
(2)个人资料:用户在登录以后可以修改自己的个人资料以及对自己账号登录的密码进行修改;
(3)病人信息:点击“病人信息”按钮后会查看到系统当中所有的病人信息,支持通过医生姓名或者科别名称或者病人姓名进行查询病人信息,如果想要了解某一病人的详细信息,点击后面的“查看”会进入详情界面;
(4)收费信息:点击“收费信息”这个菜单,可以查看到自己的收费信息,支持通过医生账号或者科别名称或者病人姓名对收费信息进行查询,如果想要了解某一收费的详细信息,点击后面的“详情”会进入详情界面;
(5)病房信息:点击“病房信息”这个菜单,可以查看到自己的病房信息,支持科别名称或者病房名称或者病床编号对病房信息进行查询,如果想要了解某一病房的详细信息,点击后面的“详情”会进入详情界面;
管理员端:
(1)个人资料:管理在登录以后可以修改自己的个人资料以及对自己账号登录的密码进行修改;
(2)系统用户:管理员可以对系统中所有的用户角色进行管控,包含了管理员、公和医生用户这两种角色,如果需要添加新的用户,点击页面中的“添加”按钮根据提示输入上用户信息,点击“提交”以后在对应的用户界面就可以查看到了,可以点击用户后面的“删除”按钮直接删除某一用户。
(3)病房信息:点击“病房信息”这个按钮可以查看到系统中所有的病房信息,支持通过科别名称或者病房名称或者病床编号进行查询病房信息,如果想要添加新的病房信息,点击“添加”按钮然后根据提示输入病房信息,点击“提交”后,在病房信息界面就会显示新增的病房信息,可以点击某一病房查看病房信息的详情,也可以直接点击“删除”进行删除病房信息;
(4)病人信息:点击“病人信息”这一按钮可以查看到系统当中所有的病人信息,支持通过病床编号或者入住日期进行查询病人信息,如果想要添加新的病人,点击“添加”按钮,然后根据提示填写好病人的具体信息,点击提交所添加的病人信息在数据库就保存下来了,同时可以点击“收费信息”按钮,输入收费的病人信息进行提交,也可以选择要删除的病人信息直接点击“删除按钮”进行病人信息删除。
(5)收费信息:点击“收费信息”这个按钮可以查看到系统中所有的收费信息,支持通过合计费用或者化验费用进行查询收费信息,如果想要添加新的收费信息,点击“添加”按钮然后根据提示输入收费信息,点击“提交”后,在收费信息界面就会显示新增的收费信息,可以点击某一收费信息查看收费信息的详情,也可以直接点击“删除”进行删除收费信息;
(6)科别名称:点击“科别名称”这个按钮可以查看到所有科别的名称,支持通过科别名称进行查询科别名称信息,同时可以对所添加的科别名称进行删除;
2.3.2 非功能性分析
医院住院管理系统的非功能性需求比如医院住院管理系统的安全性怎么样,可靠性怎么样,性能怎么样,可拓展性怎么样等。具体可以表示在如下3-1表格中:
表3-1医院住院管理系统非功能需求表
| 安全性 | 主要指医院住院管理系统数据库的安装,数据库的使用和密码的设定必须合乎规范。 |
| 可靠性 | 可靠性是指医院住院管理系统能够安装用户的指示进行操作,经过测试,可靠性90%以上。 |
| 性能 | 性能是影响医院住院管理系统占据市场的必要条件,所以性能最好要佳才好。 |
| 可扩展性 | 比如数据库预留多个属性,比如接口的使用等确保了系统的非功能性需求。 |
| 易用性 | 用户只要跟着医院住院管理系统的页面展示内容进行操作,就可以了。 |
| 可维护性 | 医院住院管理系统开发的可维护性是非常重要的,经过测试,可维护性没有问题 |
2.4 系统用例分析
通过2.3功能的分析,得出了本医院住院管理系统的用例图:
医生用户角色用例如图2-3所示。

图2-3 医院住院管理系统医生用户角色用例图
web后台管理上的管理员是维护整个医院住院管理系统中所有数据信息的。管理员角色用例如图2-4所示。

本章主要通过对医院住院管理系统的可行性分析、流程分析、功能需求分析、系统用例分析,确定整个医院住院管理系统要实现的功能。同时也为医院住院管理系统的代码实现和测试提供了标准。
本章主要讨论的内容包括医院住院管理系统的功能模块设计、数据库系统设计。
3.1 系统架构设计
本医院住院管理系统从架构上分为三层:表现层(UI)、业务逻辑层(BLL)以及数据层(DL)。

图3-1医院住院管理系统架构设计图
表现层(UI):又称UI层,主要完成本医院住院管理系统的UI交互功能,一个良好的UI可以打打提高用户的用户体验,增强用户使用本医院住院管理系统时的舒适度。UI的界面设计也要适应不同版本的医院住院管理系统以及不同尺寸的分辨率,以做到良好的兼容性。UI交互功能要求合理,用户进行交互操作时必须要得到与之相符的交互结果,这就要求表现层要与业务逻辑层进行良好的对接。
业务逻辑层(BLL):主要完成本医院住院管理系统的数据处理功能。用户从表现层传输过来的数据经过业务逻辑层进行处理交付给数据层,系统从数据层读取的数据经过业务逻辑层进行处理交付给表现层。
数据层(DL):由于本医院住院管理系统的数据是放在服务端的mysql数据库中,因此本属于服务层的部分可以直接整合在业务逻辑层中,所以数据层中只有数据库,其主要完成本医院住院管理系统的数据存储和管理功能。
3.2 系统功能模块设计
在上一章节中主要对系统的功能性需求和非功能性需求进行分析,并且根据需求分析了本医院住院管理系统中的用例。那么接下来就要开始对本医院住院管理系统的架构、主要功能和数据库开始进行设计。医院住院管理系统根据前面章节的需求分析得出,其总体设计模块图如图3-2所示。

图3-2 医院住院管理系统功能模块图
3.2.2用户模块设计
(1)后台管理者能够实现对注册的用户增删改查操作,用户模块结构图如下图:

图3-3用户模块结构图
(2)各个结构的具体业务逻辑
a.查询用户信息:设计最基础的查询功能,主要就是根据用户id查询用户信息。该功能主要体现在管理员用户信息查询和用户自己查询信息的时候。
b.修改用户信息:用户可以根据情况,对自己的基本信息进行修改,包括名字修改、密码修改、头像修改等操作。
c.增加用户:用户可以通过注册来获得账号
d.删除用户信息:管理员没有权利进行删除信息的删除,最多把用户加入到黑名单中,禁止用户进行登录操作。
3.2.3病人管理模块设计
(1)医院住院管理系统是中需要存储不少病人信息,其模块功能结构,具体的结构图如下:

图3-4病人管理模块结构图
(2)各个结构的具体业务逻辑
a.添加病人信息:管理员可以对病人信息进行添加。
b.删除病人信息:管理员可以对病人信息进行删除。
c.查询病人信息:管理员可以查询病人信息进行查询。
数据库设计一般包括需求分析、概念模型设计、数据库表建立三大过程,其中需求分析前面章节已经阐述,概念模型设计有概念模型和逻辑结构设计两部分。
3.3.1 数据库概念结构设计
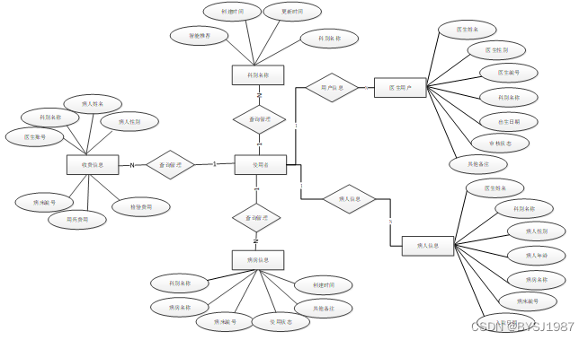
下面是整个医院住院管理系统中主要的数据库表总E-R实体关系图。

图3-6 医院住院管理系统总E-R关系图
下面根据医院住院管理系统的数据库总E-R关系图可以得出医院住院管理系统需要很多E-R图,在此罗列出来一些主要的数据库E-R模型图。

图3-7医生用户E-R关系图

图3-8 收费信息E-R关系图

图3-9病人信息E-R关系图

图3-10病房信息E-R关系图
通过前面E-R关系图可以看到项目需要创建很多个数据表。以下是项目中的主要数据库表的关系模型:
表charge_information (收费信息)
| 编号 | 名称 | 数据类型 | 长度 | 小数位 | 允许空值 | 主键 | 默认值 | 说明 |
| 1 | charge_information_id | int | 10 | 0 | N | Y | 收费信息ID | |
| 2 | doctors_name | int | 10 | 0 | Y | N | 0 | 医生账号 |
| 3 | section_name | varchar | 64 | 0 | Y | N | 科别名称 | |
| 4 | patient_name | varchar | 64 | 0 | Y | N | 病人姓名 | |
| 5 | patient_sex | varchar | 64 | 0 | Y | N | 病人性别 | |
| 6 | patient_age | varchar | 64 | 0 | Y | N | 病人年龄 | |
| 7 | ward_name | varchar | 64 | 0 | Y | N | 病房名称 | |
| 8 | bed_no | varchar | 64 | 0 | Y | N | 病床编号 | |
| 9 | bed_expenses | int | 10 | 0 | Y | N | 0 | 床位费用 |
| 10 | drug_expenses | int | 10 | 0 | Y | N | 0 | 用药费用 |
| 11 | inspection_expenses | int | 10 | 0 | Y | N | 0 | 检验费用 |
| 12 | test_cost | int | 10 | 0 | Y | N | 0 | 化验费用 |
| 13 | total_expenses | varchar | 64 | 0 | Y | N | 合计费用 | |
| 14 | other_remarks | text | 65535 | 0 | Y | N | 其他备注 | |
| 15 | recommend | int | 10 | 0 | N | N | 0 | 智能推荐 |
| 16 | create_time | datetime | 19 | 0 | N | N | CURRENT_TIMESTAMP | 创建时间 |
| 17 | update_time | timestamp | 19 | 0 | N | N | CURRENT_TIMESTAMP | 更新时间 |
表doctor_user (医生用户)
| 编号 | 名称 | 数据类型 | 长度 | 小数位 | 允许空值 | 主键 | 默认值 | 说明 |
| 1 | doctor_user_id | int | 10 | 0 | N | Y | 医生用户ID | |
| 2 | doctors_name | varchar | 64 | 0 | Y | N | 医生姓名 | |
| 3 | doctor_no | varchar | 64 | 0 | Y | N | 医生编号 | |
| 4 | doctors_gender | varchar | 64 | 0 | Y | N | 医生性别 | |
| 5 | section_name | varchar | 64 | 0 | Y | N | 科别名称 | |
| 6 | date_of_birth | varchar | 64 | 0 | Y | N | 出生日期 | |
| 7 | working_date | varchar | 64 | 0 | Y | N | 工作日期 | |
| 8 | other_remarks | text | 65535 | 0 | Y | N | 其他备注 | |
| 9 | examine_state | varchar | 16 | 0 | N | N | 已通过 | 审核状态 |
| 10 | recommend | int | 10 | 0 | N | N | 0 | 智能推荐 |
| 11 | user_id | int | 10 | 0 | N | N | 0 | 用户ID |
| 12 | create_time | datetime | 19 | 0 | N | N | CURRENT_TIMESTAMP | 创建时间 |
| 13 | update_time | timestamp | 19 | 0 | N | N | CURRENT_TIMESTAMP | 更新时间 |
表patient_information (病人信息)
| 编号 | 名称 | 数据类型 | 长度 | 小数位 | 允许空值 | 主键 | 默认值 | 说明 |
| 1 | patient_information_id | int | 10 | 0 | N | Y | 病人信息ID | |
| 2 | doctors_name | int | 10 | 0 | Y | N | 0 | 医生姓名 |
| 3 | section_name | varchar | 64 | 0 | Y | N | 科别名称 | |
| 4 | patient_name | varchar | 64 | 0 | Y | N | 病人姓名 | |
| 5 | patient_sex | varchar | 64 | 0 | Y | N | 病人性别 | |
| 6 | patient_age | int | 10 | 0 | Y | N | 0 | 病人年龄 |
| 7 | ward_no | varchar | 64 | 0 | Y | N | 病房名称 | |
| 8 | bed_no | varchar | 64 | 0 | Y | N | 病床编号 | |
| 9 | date_of_admission | date | 10 | 0 | Y | N | 入院日期 | |
| 10 | patients_disease | text | 65535 | 0 | Y | N | 病人病症 | |
| 11 | recommend | int | 10 | 0 | N | N | 0 | 智能推荐 |
| 12 | create_time | datetime | 19 | 0 | N | N | CURRENT_TIMESTAMP | 创建时间 |
| 13 | update_time | timestamp | 19 | 0 | N | N | CURRENT_TIMESTAMP | 更新时间 |
表section_name (科别名称)
| 编号 | 名称 | 数据类型 | 长度 | 小数位 | 允许空值 | 主键 | 默认值 | 说明 |
| 1 | section_name_id | int | 10 | 0 | N | Y | 科别名称ID | |
| 2 | section_name | varchar | 64 | 0 | Y | N | 科别名称 | |
| 3 | recommend | int | 10 | 0 | N | N | 0 | 智能推荐 |
| 4 | create_time | datetime | 19 | 0 | N | N | CURRENT_TIMESTAMP | 创建时间 |
| 5 | update_time | timestamp | 19 | 0 | N | N | CURRENT_TIMESTAMP | 更新时间 |
表user (用户账户:用于保存用户登录信息)
| 编号 | 名称 | 数据类型 | 长度 | 小数位 | 允许空值 | 主键 | 默认值 | 说明 |
| 1 | user_id | mediumint | 8 | 0 | N | Y | 用户ID:[0,8388607]用户获取其他与用户相关的数据 | |
| 2 | state | smallint | 5 | 0 | N | N | 1 | 账户状态:[0,10](1可用|2异常|3已冻结|4已注销) |
| 3 | user_group | varchar | 32 | 0 | Y | N | 所在用户组:[0,32767]决定用户身份和权限 | |
| 4 | login_time | timestamp | 19 | 0 | N | N | CURRENT_TIMESTAMP | 上次登录时间: |
| 5 | phone | varchar | 11 | 0 | Y | N | 手机号码:[0,11]用户的手机号码,用于找回密码时或登录时 | |
| 6 | phone_state | smallint | 5 | 0 | N | N | 0 | 手机认证:[0,1](0未认证|1审核中|2已认证) |
| 7 | username | varchar | 16 | 0 | N | N | 用户名:[0,16]用户登录时所用的账户名称 | |
| 8 | nickname | varchar | 16 | 0 | Y | N | 昵称:[0,16] | |
| 9 | password | varchar | 64 | 0 | N | N | 密码:[0,32]用户登录所需的密码,由6-16位数字或英文组成 | |
| 10 | | varchar | 64 | 0 | Y | N | 邮箱:[0,64]用户的邮箱,用于找回密码时或登录时 | |
| 11 | email_state | smallint | 5 | 0 | N | N | 0 | 邮箱认证:[0,1](0未认证|1审核中|2已认证) |
| 12 | avatar | varchar | 255 | 0 | Y | N | 头像地址:[0,255] | |
| 13 | create_time | timestamp | 19 | 0 | N | N | CURRENT_TIMESTAMP | 创建时间: |
表ward_information (病房信息)
| 编号 | 名称 | 数据类型 | 长度 | 小数位 | 允许空值 | 主键 | 默认值 | 说明 |
| 1 | ward_information_id | int | 10 | 0 | N | Y | 病房信息ID | |
| 2 | section_name | varchar | 64 | 0 | Y | N | 科别名称 | |
| 3 | ward_name | varchar | 64 | 0 | Y | N | 病房名称 | |
| 4 | bed_no | varchar | 64 | 0 | Y | N | 病床编号 | |
| 5 | usage_status | varchar | 64 | 0 | Y | N | 使用状态 | |
| 6 | other_remarks | varchar | 64 | 0 | Y | N | 其他备注 | |
| 7 | recommend | int | 10 | 0 | N | N | 0 | 智能推荐 |
| 8 | create_time | datetime | 19 | 0 | N | N | CURRENT_TIMESTAMP | 创建时间 |
| 9 | update_time | timestamp | 19 | 0 | N | N | CURRENT_TIMESTAMP | 更新时间 |
3.4本章小结
整个医院住院管理系统的需求分析主要对系统总体架构以及功能模块的设计,通过建立E-R模型和数据库逻辑系统设计完成了数据库系统设计。
4.1登录模块
管理员和医生在登录界面输入账号+密码,点击“登录”按钮,系统在用户数据库表中会对管理员和医生用户的账号进行匹配,账号+密码正确的话,就会登录到系统中各个用户的主管理界面,否则提示对应的信息,返回到登录的界面,其主界面展示如下图4.1所示。

图4.1 登录界面图
* 登录
* @param data
* @param httpServletRequest
* @return
*/
@PostMapping("login")
public Map<String, Object> login(@RequestBody Map<String, String> data, HttpServletRequest httpServletRequest) {
log.info("[执行登录接口]");
String username = data.get("username");
String email = data.get("email");
String phone = data.get("phone");
String password = data.get("password");
List resultList = null;
Map<String, String> map = new HashMap<>();
if(username != null && "".equals(username) == false){
map.put("username", username);
resultList = service.select(map, new HashMap<>()).getResultList();
}
else if(email != null && "".equals(email) == false){
map.put("email", email);
resultList = service.select(map, new HashMap<>()).getResultList();
}
else if(phone != null && "".equals(phone) == false){
map.put("phone", phone);
resultList = service.select(map, new HashMap<>()).getResultList();
}else{
return error(30000, "账号或密码不能为空");
}
if (resultList == null || password == null) {
return error(30000, "账号或密码不能为空");
}
//判断是否有这个用户
if (resultList.size()<=0){
return error(30000,"用户不存在");
}
User byUsername = (User) resultList.get(0);
Map<String, String> groupMap = new HashMap<>();
groupMap.put("name",byUsername.getUserGroup());
List groupList = userGroupService.select(groupMap, new HashMap<>()).getResultList();
if (groupList.size()<1){
return error(30000,"用户组不存在");
}
UserGroup userGroup = (UserGroup) groupList.get(0);
//查询用户审核状态
if (!StringUtils.isEmpty(userGroup.getSourceTable())){
String sql = "select examine_state from "+ userGroup.getSourceTable() +" WHERE user_id = " + byUsername.getUserId();
String res = String.valueOf(service.runCountSql(sql).getSingleResult());
if (res==null){
return error(30000,"用户不存在");
}
if (!res.equals("已通过")){
return error(30000,"该用户审核未通过");
}
}
//查询用户状态
if (byUsername.getState()!=1){
return error(30000,"用户非可用状态,不能登录");
}
String md5password = service.encryption(password);
if (byUsername.getPassword().equals(md5password)) {
// 存储Token到数据库
AccessToken accessToken = new AccessToken();
accessToken.setToken(UUID.randomUUID().toString().replaceAll("-", ""));
accessToken.setUser_id(byUsername.getUserId());
tokenService.save(accessToken);
// 返回用户信息
JSONObject user = JSONObject.parseObject(JSONObject.toJSONString(byUsername));
user.put("token", accessToken.getToken());
JSONObject ret = new JSONObject();
ret.put("obj",user);
return success(ret);
} else {
return error(30000, "账号或密码不正确");
}
}
4.2系统用户模块
管理员可以对系统中所有的用户角色进行管控,包含了管理员和医生用户这两种角色,如果需要添加新的用户,点击页面中的“添加”按钮根据提示输入上用户信息,点击“提交”以后在对应的用户界面就可以查看到了,可以点击用户后面的“删除”按钮直接删除某一用户,这里以医生用户为例。界面如下图4.2所示。

图4.2系统用户管理界面图
用户管理关键代码如下所示。
@RequestMapping(value = "/del")
@Transactional
public Map<String, Object> del(HttpServletRequest request) {
service.delete(service.readQuery(request), service.readConfig(request));
return success(1);
}
@Transactional
public void delete(Map<String,String> query,Map<String,String> config){
StringBuffer sql = new StringBuffer("DELETE FROM ").append("`").append(table).append("`").append(" ");
sql.append(toWhereSql(query, "0".equals(config.get(FindConfig.GROUP_BY))));
log.info("[{}] - 删除操作:{}",table,sql);
Query query1 = runCountSql(sql.toString());
query1.executeUpdate();
}
4.3科别名称模块
管理员和医生用户点击“科别名称”这个按钮可以查看到系统中的科别名称,支持通过科别名称进行查询科别信息,如果想要添加新的科别名称,点击“添加”按钮然后根据提示输入科别名称信息,点击“提交”后,在科别名称界面就会显示新增的科别名称,可以点击某一科别查看科别名称的详情,也可以直接点击“删除”进行删除科别名称。界面如下图4.3所示。

图4.3科别名称界面图
4.4病人信息模块
管理员点击“病人信息”会显示出所有的病人信息,支持选择医生姓名或者科别名称或者病人姓名对病人信息进行查询,如果想要添加新的病人信息,点击“添加”按钮,输入病人性别、病人年龄、编程编号、入院日期等信息,点击“提交”按钮就可以添加了,同时可以选择某一条病人信息,点击“删除”进行删除,也可以对用户提交的病人信息收费的信息进行管控。界面如下图4.4所示。

图4.4 病人信息界面图
病人信息关键代码如下所示。
@PostMapping("/add")
@Transactional
public Map<String, Object> add(HttpServletRequest request) throws IOException {
service.insert(service.readBody(request.getReader()));
return success(1);
}
@Transactional
public Map<String, Object> addMap(Map<String,Object> map){
service.insert(map);
return success(1);
}
public Map<String,Object> readBody(BufferedReader reader){
BufferedReader br = null;
StringBuilder sb = new StringBuilder("");
try{
br = reader;
String str;
while ((str = br.readLine()) != null){
sb.append(str);
}
br.close();
String json = sb.toString();
return JSONObject.parseObject(json, Map.class);
}catch (IOException e){
e.printStackTrace();
}finally{
if (null != br){
try{
br.close();
}catch (IOException e){
e.printStackTrace();
}
}
}
return null;
}
public void insert(Map<String,Object> body){
StringBuffer sql = new StringBuffer("INSERT INTO ");
sql.append("`").append(table).append("`").append(" (");
for (Map.Entry<String,Object> entry:body.entrySet()){
sql.append("`"+humpToLine(entry.getKey())+"`").append(",");
}
sql.deleteCharAt(sql.length()-1);
sql.append(") VALUES (");
for (Map.Entry<String,Object> entry:body.entrySet()){
Object value = entry.getValue();
if (value instanceof String){
sql.append("'").append(entry.getValue()).append("'").append(",");
}else {
sql.append(entry.getValue()).append(",");
}
}
sql.deleteCharAt(sql.length() - 1);
sql.append(")");
log.info("[{}] - 插入操作:{}",table,sql);
Query query = runCountSql(sql.toString());
query.executeUpdate();
}
4.5病房信息模块
管理员点击“病房信息”会显示出所有的病房信息,支持输入科别名称对病房信息进行查询,如果想要添加新的病房信息,点击“添加”按钮,输入科别名称、病房名称、编程编号、使用状态、其他备注等信息,点击“提交”按钮就可以添加了,同时可以选择某一条病房信息,点击“删除”进行删除。界面如下图4.5所示。

图4.5 病房信息界面图
病房信息关键代码如下所示。
@PostMapping("/set")
@Transactional
public Map<String, Object> set(HttpServletRequest request) throws IOException {
service.update(service.readQuery(request), service.readConfig(request), service.readBody(request.getReader()));
return success(1);
}
public Map<String,String> readConfig(HttpServletRequest request){
Map<String,String> map = new HashMap<>();
map.put(FindConfig.PAGE,request.getParameter(FindConfig.PAGE));
map.put(FindConfig.SIZE,request.getParameter(FindConfig.SIZE));
map.put(FindConfig.LIKE,request.getParameter(FindConfig.LIKE));
map.put(FindConfig.ORDER_BY,request.getParameter(FindConfig.ORDER_BY));
map.put(FindConfig.FIELD,request.getParameter(FindConfig.FIELD));
map.put(FindConfig.GROUP_BY,request.getParameter(FindConfig.GROUP_BY));
map.put(FindConfig.MAX_,request.getParameter(FindConfig.MAX_));
map.put(FindConfig.MIN_,request.getParameter(FindConfig.MIN_));
return map;
}
public Map<String,String> readQuery(HttpServletRequest request){
String queryString = request.getQueryString();
if (queryString != null && !"".equals(queryString)) {
String[] querys = queryString.split("&");
Map<String, String> map = new HashMap<>();
for (String query : querys) {
String[] q = query.split("=");
map.put(q[0], q[1]);
}
map.remove(FindConfig.PAGE);
map.remove(FindConfig.SIZE);
map.remove(FindConfig.LIKE);
map.remove(FindConfig.ORDER_BY);
map.remove(FindConfig.FIELD);
map.remove(FindConfig.GROUP_BY);
map.remove(FindConfig.MAX_);
map.remove(FindConfig.MIN_);
return map;
}else {
return new HashMap<>();
}
}
@Transactional
public void update(Map<String,String> query,Map<String,String> config,Map<String,Object> body){
StringBuffer sql = new StringBuffer("UPDATE ").append("`").append(table).append("`").append(" SET ");
for (Map.Entry<String,Object> entry:body.entrySet()){
Object value = entry.getValue();
if (value instanceof String){
sql.append("`"+humpToLine(entry.getKey())+"`").append("=").append("'").append(value).append("'").append(",");
}else {
sql.append("`"+humpToLine(entry.getKey())+"`").append("=").append(value).append(",");
}
}
sql.deleteCharAt(sql.length()-1);
sql.append(toWhereSql(query,"0".equals(config.get(FindConfig.LIKE))));
log.info("[{}] - 更新操作:{}",table,sql);
Query query1 = runCountSql(sql.toString());
query1.executeUpdate();
}
public String toWhereSql(Map<String,String> query, Boolean like) {
if (query.size() > 0) {
try {
StringBuilder sql = new StringBuilder(" WHERE ");
for (Map.Entry<String, String> entry : query.entrySet()) {
if (entry.getKey().contains(FindConfig.MIN_)) {
String min = humpToLine(entry.getKey()).replace("_min", "");
sql.append("`"+min+"`").append(" >= '").append(URLDecoder.decode(entry.getValue(), "UTF-8")).append("' and ");
continue;
}
if (entry.getKey().contains(FindConfig.MAX_)) {
String max = humpToLine(entry.getKey()).replace("_max", "");
sql.append("`"+max+"`").append(" <= '").append(URLDecoder.decode(entry.getValue(), "UTF-8")).append("' and ");
continue;
}
if (like == true) {
sql.append("`"+humpToLine(entry.getKey())+"`").append(" LIKE '%").append(URLDecoder.decode(entry.getValue(), "UTF-8")).append("%'").append(" and ");
} else {
sql.append("`"+humpToLine(entry.getKey())+"`").append(" = '").append(URLDecoder.decode(entry.getValue(), "UTF-8")).append("'").append(" and ");
}
}
sql.delete(sql.length() - 4, sql.length());
sql.append(" ");
return sql.toString();
} catch (UnsupportedEncodingException e) {
log.info("拼接sql 失败:{}", e.getMessage());
}
}
return "";
}
4.6收费信息模块
管理员和医生点击“收费信息”这个按钮可以查看到系统中的收费信息,支持通过医生账号或者科别名称或者病人姓名或者病人性别进行查询收费信息,如果想要添加新的收费信息,点击“添加”按钮然后根据提示输入收费信息,点击“提交”后,在收费信息界面就会显示新增的收费信息,可以点击某一收费信息查看收费信息的详情,也可以直接点击“删除”进行删除收费信息。界面如下图4.6所示。

图4.6收费信息界面图
收费信息关键代码如下所示。
@RequestMapping(value = "/del")
@Transactional
public Map<String, Object> del(HttpServletRequest request) {
service.delete(service.readQuery(request), service.readConfig(request));
return success(1);
}
@Transactional
public void delete(Map<String,String> query,Map<String,String> config){
StringBuffer sql = new StringBuffer("DELETE FROM ").append("`").append(table).append("`").append(" ");
sql.append(toWhereSql(query, "0".equals(config.get(FindConfig.GROUP_BY))));
log.info("[{}] - 删除操作:{}",table,sql);
Query query1 = runCountSql(sql.toString());
query1.executeUpdate();
}
5系统测试
系统开发到了最后一个阶段那就是系统测试,系统测试对软件的开发其实是非常有必要的。因为没什么系统一经开发出来就可能会尽善尽美,再厉害的系统开发工程师也会在系统开发的时候出现纰漏,系统测试能够较好的改正一些bug,为后期系统的维护性提供很好的支持。通过系统测试,开发人员也可以建立自己对系统的信心,为后期的系统版本的跟新提供支持。
系统测试包括:用户登录功能测试、病人信息展示功能测试、病人信息添加、病人信息搜索、密码修改功能测试,如表5-1、5-2、5-3、5-4、5-5所示:
表5-1 用户登录功能测试表
| 用例名称 | 用户登录系统 |
| 目的 | 测试用户通过正确的用户名和密码可否登录功能 |
| 前提 | 未登录的情况下 |
| 测试流程 | 1) 进入登录页面 2) 输入正确的用户名和密码 |
| 预期结果 | 用户名和密码正确的时候,跳转到登录成功界面,反之则显示错误信息,提示重新输入 |
| 实际结果 | 实际结果与预期结果一致 |
病人信息查看功能测试:
表5-2 病人信息查看功能测试表
| 用例名称 | 病人信息查看 |
| 目的 | 测试病人信息查看功能 |
| 前提 | 用户登录 |
| 测试流程 | 点击病人信息列表 |
| 预期结果 | 可以查看到所有病人信息 |
| 实际结果 | 实际结果与预期结果一致 |
管理员添加病人信息界面测试:
表5-3 管理员添加病人信息界面测试表
| 用例名称 | 病人信息发布测试用例 |
| 目的 | 测试病人信息发布功能 |
| 前提 | 用户正常登录情况下 |
| 测试流程 | 1)点击病人信息管理就,然后点击添加后并填写信息。 2)点击进行提交。 |
| 预期结果 | 提交以后,页面首页会显示新的病人信息 |
| 实际结果 | 实际结果与预期结果一致 |
病人信息搜索功能测试:
表5-4病人信息搜索功能测试表
| 用例名称 | 病人信息搜索测试 |
| 目的 | 测试病人信息搜索功能 |
| 前提 | 无 |
| 测试流程 | 1)在搜索框填入搜索关键字。 2)点击搜索按钮。 |
| 预期结果 | 页面显示包含有搜索关键字的员工 |
| 实际结果 | 实际结果与预期结果一致 |
密码修改功能测试:
表5-5 密码修改功能测试表
| 用例名称 | 密码修改测试用例 |
| 目的 | 测试管理员密码修改功能 |
| 前提 | 管理员用户正常登录情况下 |
| 测试流程 | 1)管理员密码修改并完成填写。 2)点击进行提交。 |
| 预期结果 | 使用新的密码可以登录 |
| 实际结果 | 实际结果与预期结果一致 |
通过编写医院住院管理系统的测试用例,已经检测完毕用户登录模块、病人信息查看模块、病人信息添加模块、病人信息搜索模块、密码修改功能测试,通过这5大模块为医院住院管理系统的后期推广运营提供了强力的技术支撑。
至此,医院住院管理系统已经结束,在开发前做了许多的准备,在本系统的设计和开发过程中阅览和学习了许多文献资料,从中我也收获了很多宝贵的方法和设计思路,对系统的开发也起到了很重要的作用,系统的开发技术选用的都是自己比较熟悉的,比如Web、springboot技术、MYSQL,这些技术都是在以前的学习中学到了,其中许多的设计思路和方法都是在以前不断地学习中摸索出来的经验,其实对于我们来说工作量还是比较大的,但是正是由于之前的积累与准备,才能顺利的完成这个项目,由此看来,积累经验跟做好准备是十分重要的事情。
当然在该系统的设计与实现的过程中也离不开老师以及同学们的帮助,正是因为他们的指导与帮助,我才能够成功的在预期内完成了这个系统。同时在这个过程当中我也收获了很多东西,此系统也有需要改进的地方,但是由于专业知识的浅薄,并不能做到十分完美,希望以后有机会可以让其真正的投入到使用之中。
[1]沈志元,张文健.基于Java技术的医院管理系统的设计与实现[J].电脑知识与技术,2022,18(32):38-40+54.DOI:10.14004/j.cnki.ckt.2022.1994.
[2]杨一帆.服务于MySQL数据库的在线监测系统设计[J].自动化技术与应用,2022,41(10):179-182.DOI:10.20033/j.1003-7241.(2022)10-0179-04.
[3]谢霜.基于Java技术的网络管理体系结构的应用[J].网络安全技术与应用,2022(10):14-15.
[4]林佳一.混合式教学在高职MySQL数据库课程的实践研究[J].电脑知识与技术,2022,18(26):133-135.DOI:10.14004/j.cnki.ckt.2022.1737.
[5]黄人薇,朱冬玲,唐世文.课程目标达成度评价设计与实践的研究——以MySQL数据库基础与应用为例[J].电脑与电信,2022(09):34-38.DOI:10.15966/j.cnki.dnydx.2022.09.012.
[6]王曼维,杨荻,李岩,及松洁.基于SpringBoot框架的智慧医疗问诊系统设计与实现[J].中国医学装备,2022,19(03):133-136.
[7]孔凡贞,朱萍,黎玮琴,朱珏,季彩芳. 一种基于物联网的精神专科医院住院患者管理系统[P]. 江苏省:CN113990505A,2022-01-28.
[8]喻佳,吴丹新.基于SpringBoot的Web快速开发框架[J].电脑编程技巧与维护,2021(09):31-33.DOI:10.16184/j.cnki.comprg.2021.09.013.
[9]He Xinbin,Bai Yongbin,Yue Lisen,Wang Haixiao,Liu Yi. Design and Implementation of Information System Based on Java Technology Platform[J]. Journal of Physics: Conference Series,2021,2033(1).
[10]许娟. 一种预住院管理系统及方法[P]. 山西省:CN113299377A,2021-08-24.
[11]宋宪锟,荆信莲,范晓棠,贾友波,刘训召.某省三家DRG试点医院病案管理系统住院病案首页功能现状及改进建议[J].中国病案,2021,22(06):13-15.
[12]Fuyuan Cheng. Talent Recruitment Management System for Small and Micro Enterprises Based on Springboot Framework[J]. Advances in Educational Technology and Psychology,2021,5(2).
[13]Qu Xiaona. Application of Java Technology in Dynamic Web Database Technology[J]. Journal of Physics: Conference Series,2021,1744(4).
[14]李竹林,郭跃,车雯雯.基于轻量级框架SpringBoot的家教APP设计与实现[J].河南科技,2021,40(03):22-24.
[15]严杨飞.住院医师规范化培训教学管理系统的实现与应用——以杭州市第一人民医院为例[J].信息系统工程,2020(02):164-165.
[16]郝芳芳. 医院住院管理系统设计与实现[D].沈阳建筑大学,2019.DOI:10.27809/d.cnki.gsjgc.2019.000609.
[17]党莹, 住院病人信息安全的医院信息管理系统研究. 河北省,邢台医学高等专科学校,2017-03-30.
[18]张梅,史洁.医院住院部抗菌药物信息化管理系统及其实施效果分析[J].中国卫生产业,2015,12(08):70-71.DOI:10.16659/j.cnki.1672-5654.2015.08.003.
致 谢
逝者如斯夫,不舍昼夜。转眼间,大用户用户活便已经接近尾声,人面对着离别与结束,总是充满着不舍与茫然,我亦如此,仍记得那年秋天,我迫不及待的提前一天到了学校,面对学校巍峨的大门,我心里充满了期待:这里,就是我新生活的起点吗?那天,阳光明媚,学校的欢迎仪式很热烈,我面对着一个个对着我微笑的同学,仿佛一缕缕阳光透过胸口照进了我心里,同时,在那天我认识可爱的室友,我们携手共同度过了这难忘的两年。如今,我望着这篇论文的致谢,不禁又要问自己:现在,我们就要说再见了吗?
感慨莫名,不知所言。遥想当初刚来学校的时候,心里总是想着工科学校会过于板正,会缺乏一些柔情,当时心里甚至有一点点排斥,但是随着我对学校的慢慢认识与了解,我才认识到了她的美丽,她的柔情,并且慢慢的喜欢上了这个校园,但是时间太快了,快到我还没有好好体会她的美丽便要离开了,但是她带给我的回忆,永远不会离开我,也许真正离开那天我的眼里会满含泪水,我不是因为难过,我只是想将她的样子映在我的泪水里,刻在我的心里。最后,感谢我的老师们,是你们教授了我们知识与做人的道理;感谢我的室友们,是你们陪伴了我如此之久;感谢每位关心与支持我的人。
少年,追风赶月莫停留,平荒尽处是春山。
请关注点赞+私信博主,免费领取项目源码
本文围绕医院住院管理系统展开,采用Java语言和Spring Boot框架开发,结合HTML+CSS技术,以MySQL为数据库。系统涵盖登录、用户、病人信息等多个模块,能辅助医护人员工作,提高效率。最后对系统进行了测试,为后期推广运营提供技术支撑。
1092

被折叠的 条评论
为什么被折叠?



