从20年代开始,计算机疯狂的出现在人们的生活以及工作当中,成为人们生活、工作的好帮手,计算机深入到每家每户当中,网络办公,网络教学更是替换了传统手工记录管理的方式,使用计算机办公可以不必局限于固定的时间和固定的地点,通过计算机系统可以轻松实现跨区域的交流。随着高等教育的普及,学生的数量也在持续的增加,最近又由于疫情的影响,使得传统的学生信息的查询管理越来越不方便,而且手工查询管理也降低了工作效率,增加了老师和学校的工作量,而且也不方便学生进行查询,因此开发本了学生信息管理系统。
本系统以实际运用为开发背景,在角色上划分了管理员、教师以及学生三部分,实现了学生及其附属内容(课程、成绩)等信息的管理,方便学生资料的保留;教师和学生可以通过注册,然后登录到系统当中,对课程、选课、成绩以及学校通知这些信息进行查询管理。此学生信息管理系统的是以SSM这一框架为基础,采用JavaWeb的开发方法,使用了MySQL这一数据库进行开发的。
关键词:学生信息管理;JavaWeb;SSM;MYSQL
Since the 1920s, the computer has appeared crazily in people's life and work, becoming a good helper for people's life and work. The computer has penetrated into every household, and the network office and network teaching have replaced the traditional way of manual record management. The use of computer office can not be limited to fixed time and fixed place. Cross - regional communication can be realized easily through computer system. With the popularity of higher education, the number of students is also continuing to increase, and recently due to the impact of the epidemic, making the traditional student information query management more and more inconvenient, and manual query management also reduces the work efficiency, increased the workload of teachers and schools, but also not convenient for students to query, so the development of the student information management system.
Based on the practical application, the system is divided into three parts: administrators, teachers and students. It realizes the management of students and their attached content (courses, grades) and other information, and facilitates the retention of student information. Teachers and students can register, and then log in to the system, the curriculum, course selection, grades and school notice of these information for inquiry management. This student information management system is based on the SSM framework, using the JavaWeb development method, using the MySQL database for development.
Keywords: Student information management; JavaWeb; SSM; MYSQL
在21世纪经济飞速发展的今天,各种办公辅助软件瘦到了各个行业的欢迎,比如企业的ERP软件、家庭的财务管理软件、教育的学籍管理软件等都收到了使用者的追崇,对于教育事业来说,目前大部分的学校已经开发出了很多的web管理系统供学生和教师进行在线学习、管理,比如学籍系统、考试系统等,通过这些系统能够方便的对于数据维护以及学生及其相关信息进行管理,而且目前其在教学方面的应用涉及了政治、经济、文化等多个领域。
总体来说,当下的教育不再是以传统的单个教师面向一群学生形式课程教学形式为主,而是在原有的基础上增加了以各种不同辅助教学形式的多元化教学占据主流,这种改变正是因为计算机网络在和教育结合后,由网络形式的在线教学的众多优点所决定的。本课题所研究的学生信息管理系统,以计算机网络技术为主,就学生信息管理方面,进行了各种功能的设计以及其实现,主要的功能模块有师生管理、学校所有的课程管理、学生的选课及其选课管理、选课的成绩、学校发布的各种通知公告以及学识提交的学生请假等功能。
对于学校来说,学生是学校的重要组成部分,一个学校如果没有学生,那就无法称之为学校,因对学校来说,学生的管理是重中之重,因此伴随着计算机信息技术的发展,很多学校都开始把学生的管理加入到计算机的管理之中。一方面,开发这样一个系统可以减轻学校的管理压力,学校只需要分配一个管理员就能够进行管理维护;另外一个方面,学生可以在线查看课程、选课、成绩,将会吸引更多的学生使用,多样化的选择以及管理过程中完全的透明流程可以获得用户的认可,提高用户的粘性。通过学生信息管理系统,学生可以在系统上完成学生相关的信息的查询,不需到各个教师办公室或者教务处进行查询,实现用户足不出户便可进行查询学生信息的功能。
本文开发的是一个针对学校学生的学生信息管理系统,在开发系统之前,全方位了解学校管理学生及其附属信息以及师生对这个系统所要求实现的功能,然后以实际情况出发,为学校以及广大师生开发出一个功能更加强大的学生信息管理的系统。通过计算机信息技术来实现对学生及其附属功能得管理,不仅仅能够降低学校的管理成本,还能在管理人员想要调用某个学生资料的时候,更加快捷,只需要输入学号或者姓名等信息能查询到,最为重要的是也为教学工作者以及学生提供了便利,不论是课程的选择还是成绩的查看,都很便捷,开发这么一个学生信息管理的系统,从学校的长远发展来看,十分有意义 [1]。
在技术方面,选择的是在学校学习过的JAVA,在开发后台框架上采用的是SSM,在数据的存储方面,使用MYSQL,使用IDEA进行开发,在校期间在老师的指导下,已经使用这些技术完成了几个小型的管理系统,因此在开发技术上,是可以完成的。
在开发学生信息管理系统中涉及到的开发工具(IDEA、MYSQL、SMM、Tomcat等)都是免费的,下载安装到自己的电脑上就能够使用,而且在大学四年的学习当中,我都能够熟练掌握这些技术,自己可以开发完成这样一个系统,不需要额外花费,而且系统的开发工具从网上都可以直接下载,因此在经济方面是可行的。
我们在日常生活中都一直处在网络的世界中,大到老人小到孩子都喜欢玩和使用电脑,学生信息管理系统在操作上和其他日常办公使用的系统是相当类似得,只要他们会一点点电脑基础操作的,就可以快速上手使用学生信息管理系统,所以在操作上没任何问题。
学生信息管理系统的开发目的很简单,就是解放双手,更加便捷的对学校的学生信息及其学生下的附属功能进行管理,使用者查找管理的时候能够节省大量的时间和精力,有效减少不必要的查找时间。系统在功能上划分为学生端、教师端和管理员端三大部分。
学生端:
(1)注册登录:当学生想要对系统中所实现的功能进行查询管理的时候,就必须进行登录到系统当中,如果没有账号的话,可以在登录窗口中进行注册,然后再通过账号密码登录;
(2)个人资料:对个人的基本信息以及对自己账号登录的密码进行修改;
(3)健康申报:点击“健康申报”这个按钮可以查看到自己提交的所有的健康申报信息,支持通过学生姓名或者班级名称或者申报日期进行查询健康申报信息,如果想要添加新的健康申报信息,点击“添加”按钮然后根据提示输入健康申报信息,点击“提交”后,在健康申报界面就会显示新增的健康申报信息,可以点击某一健康申报信息查看健康申报信息的详情,也可以直接点击“删除”进行删除健康申报;
(4)课程信息:点击菜单栏“课程信息”就会显示出所有的课程,可以根据筛选条件查看课程,也可以点击后面的“详情”会进入详情界面,如果想要选择某一课程,点击“选课”按钮,根据提示填写对应的信息,点击“提交”按钮,信息没有错题在数据库就会提交成功,那么选课就成功了;
(5)选课信息:学生点击“选课信息”,系统就会给罗列出本学生所有的选课信息,支持通过课程名称或者学生姓名进行查询选课信息,如果想要了解某一选课的详细信息,点击后面的“查看”会进入详情界面,也支持删除自己选择的课程;
(6)课程成绩:学生点击“课程成绩”这,系统就会给罗列出本学生所有的课程成绩,支持通过课程名称或者考试名称进行查询课程成绩;
(7)学生请假:学生点击“学生请假”,系统就会给罗列出本学生提交的所有的请假信息,可以根据筛选条件对请假查询,也可以在添加界面中提交请假信息,也可以删除自己提交的某一条请假信息;
(8)通知公告:学生点击“通知公告”以后,系统当中所有的通知公告就是展示出来,可以通过关键词查询通知公告,如果想要了解某一通知公告的详细信息,点击后面的“详情”会进入详情界面;
教师端:
(1)注册登录:当教师想要对系统中所实现的功能进行查询管理的时候,就必须进行登录到系统当中,如果没有账号的话,在登录界面当中可以进行注册,注册成功以后,教师的信息在数据库中就添加完成了,然后再输入填写好的账号和密码进行登录;
(2)个人资料:对个人的基本信息以及对自己账号登录的密码进行修改;
(3)学生信息:教师点击“用户管理”,系统会展示出所有的学生信息,支持通过学号或者学生姓名或者班级名称进行查询学生信息,如果想要了解某一学生的详细信息,点击后面的“查看”会查看到学生的详细内容;
(4)课程信息:当教师想要查看自己的课程,可以点击 “课程信息”进行查看,可以选择某一条课程,点击后面的“详情”会进入详情界面;
(5)选课信息:教师点击“选课信息”,会显示选择自己课程的学生,可以通过筛选条件查询选课信息,如果想要了解某一选课的详细信息,点击后面的“查看”会进入详情界面,同时可以对学生提交的选课进行成绩添加,选择某一选课,点击后面的“成绩按钮”,根据提示输入对应的信息,点击“提交”后,成绩就录入成功了;
(6)课程成绩:点击“课程成绩”这个按钮可以查看到自己添加的课成绩,支持通过课程名称或者考试名称进行查询课程成绩信息,同时可以对所添加的课程成绩进行删除;
(7)通知公告:教师点击“通知公告”以后,系统当中所有的通知公告就是展示出来,可以通过关键词查询通知公告,如果想要了解某一通知公告的详细信息,点击后面的“详情”会进入详情界面;
管理员端:
(1)个人资料:对个人的基本信息以及对自己账号登录的密码进行修改;
(2)用户管理:在用户管理模块中主要分了三部分,分别是管理员、学生以及教师,如果需要添加新的用户,点击页面中的“添加”按钮根据提示输入上用户信息,点击“提交”以后在对应的用户界面就可以查看到了,可以点击用户后面的“删除”按钮直接删除某一用户。
(3)健康申报:点击“健康申报”这个按钮可以查看到系统中所有的健康申报信息,支持通过学生姓名或者班级名称或者申报日期进行查询健康申报信息,如果想要添加新的健康申报信息,点击“添加”按钮然后根据提示输入健康申报信息,点击“提交”后,在健康申报界面就会显示新增的健康申报信息,可以点击某一健康申报信息查看健康申报信息的详情,也可以直接点击“删除”进行删除健康申报;
(4)课程信息:点击“课程信息”系统会把学生信息管理系统当中所有的课程信息都显示出来,管理员拥有对所有的课程的管理的功能。
(5)选课信息:在 “选课信息”界面当中,管理员可以查询到所有的学生的所有的选课信息,如果想要了解某一选课的详细信息,点击后面的“查看”会进入详情界面,同时可以对学生提交的选课进行成绩添加,选择某一选课,点击后面的“成绩”按钮,根据提示输入对应的信息,点击“提交”后,成绩就录入成功了;
(6)课程成绩:管理员在课程成绩界面当中能够查询到所有学生,所有课程的成绩,可以对其删除;
(7)学生请假:点击“学生请假”这个按钮可以查看到所有学生请假信息,支持通过学生姓名或者班级名称或者请假类型查询学生添加的请假信息并对其管理;
(8)通知公告:管理员点击“通知公告”以后,系统当中所有的通知公告就是展示出来,可以通过关键词查询通知公告,也可以添加新的通知公告或者删除某一条通知公告;
学生信息管理系统的非功能性需求比如自助学生信息管理系统的安全性怎么样,可靠性怎么样,性能怎么样,可拓展性怎么样等。具体可以表示在如下3-1表格中:
表2.1 学生信息管理系统非功能需求表
| 安全性 | 主要指学生信息管理系统数据库的安装,数据库的使用和密码的设定必须合乎规范。 |
| 可靠性 | 可靠性是指学生信息管理系统能够安装用户的指示进行操作,经过测试,可靠性90%以上。 |
| 性能 | 性能是影响学生信息管理系统占据市场的必要条件,所以性能最好要佳才好。 |
| 可扩展性 | 比如数据库预留多个属性,比如接口的使用等确保了系统的非功能性需求。 |
| 易用性 | 用户只要跟着学生信息管理系统的页面展示内容进行操作,就可以了。 |
| 可维护性 | 学生信息管理系统开发的可维护性是非常重要的,经过测试,可维护性没有问题 |
学生信息管理系统中学生角色用例图如图2.1所示:

图2.1 学生角色用例图
学生信息管理系统教师角色用例图如图2.2所示:

图2.2 教师角色用例图
学生信息管理系统中管理员角色用例图如图2.3所示:

图2.3 管理员角色用例图
在分析了项目开发的背景、意义以及其开发的可行性后,接下来就是探讨项目的功能划分,以及具体实现的时候对项目数据库各种表的设计,在本章会做一个系统的介绍。
系功能模块的设计就是把系统具体要实现哪些功能,功能如何划分做一个系统的架构,以模块图的方式展示出来,方便我们进行功能得罗列以及涉及。在系统的功能方面,项目分成了管理员+教师+学生三个模块,每个模块登录进去对应相应的功能,具体的功能模块图如图3.1所示。

图3.1 学生信息管理系统功能模块图
一个成熟的系统,数据库的好坏直接影响着其运行,如果没有一个好的数据库对数据存储,那么系统中所有的数据就没有办法调用,数据库是由很多个表组成,然后表和表之间相互联系,形成一个大大的数据库实体。
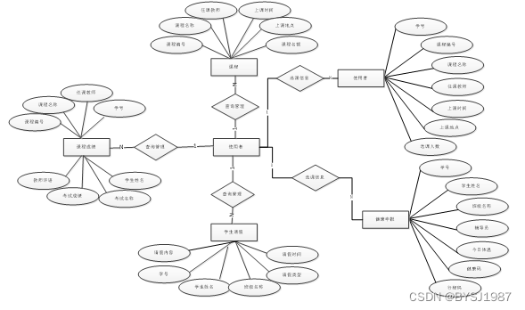
下面是整个学生信息管理系统中主要的数据库表总E-R实体关系图。

图3.2 学生信息管理系统总E-R关系图
通过前面E-R关系图可以看到项目需要创建很多个表。下面罗列一下本学生信息管理系统当中的几个主要的数据库表:
(1)表user实体是系统中各个用户存放信息的表;
表3.1 用户信息user表
| 序号 | 数据库字段 | 字段类型 | 字段长度 | 存储内容 | 备注 | |||||
| 1 | user_id | mediumint | 8 | 主键 | 主键 | |||||
| 2 | State | smallint | 1 | 账户状态 | 可空 | |||||
| 3 | user_group | varchar | 32 | 用户所在组 | 可空 | |||||
| 4 | login_time | timestamp | 上次登录时间 | 可空 | ||||||
| 5 | Phone | varchar | 11 | 手机号码 | 可空 | |||||
| 6 | phone_state | smallint | 1 | 手机认证 | 可空 | |||||
| 7 | Username | varchar | 16 | 用户名 | 可空 | |||||
| 8 | Nickname | varchar | 16 | 昵称 | 可空 | |||||
| 9 | Password | varchar | 64 | 密码 | 可空 | |||||
| 10 | | varchar | 64 | 邮箱 | 可空 | |||||
| 11 | email_state | smallint | 1 | 邮箱认证 | 可空 | |||||
| 12 | Avatar | varchar | 255 | 头像地址 | 可空 | |||||
| 13 | create_time | timestamp | 创建时间 | 可空 | ||||||
(2)表health_declaration实体用来存放健康申报信息中的课学号、学生姓名、班级名称、辅导员、申报日期、今日体温、健康码、行程码等;
表3.2 健康申报信息health_declaration表
| 序号 | 数据库字段 | 字段类型 | 字段长度 | 存储内容 | 备注 | |||||
| 1 | student_no | int | 11 | 学号 | 主键 | |||||
| 2 | student_name | varchar | 64 | 学生姓名 | 可空 | |||||
| 3 | class_name | varchar | 64 | 班级名称 | 可空 | |||||
| 4 | Instructor | varchar | 64 | 辅导员 | 可空 | |||||
| 5 | declaration_date | varchar | 64 | 申报日期 | 可空 | |||||
| 6 | temperature_today | varchar | 64 | 今日体温 | 可空 | |||||
| 7 | health_code | varchar | 255 | 健康码 | 可空 | |||||
| 8 | trip_code | varchar | 255 | 行程码 | 可空 | |||||
| 9 | whether_you_feel_unwell | varchar | 64 | 身体是否不适 | 可空 | |||||
| 10 | unwell_symptoms | text | 不适症状 | 可空 | ||||||
| 11 | Recommend | int | 11 | 智能推荐 | 可空 | |||||
| 12 | create_time | datetime | 创建时间 | 可空 | ||||||
| 13 | update_time | timestamp | 更新时间 | 可空 | ||||||
(3)表student实体用来存放学生信息中的学号、学生姓名、班级名称、性别、年龄等;
表3.3学生信息student表
| 序号 | 数据库字段 | 字段类型 | 字段长度 | 存储内容 | 备注 | |||||
| 1 | student_no | int | 11 | 学号 | 主键 | |||||
| 2 | student_name | varchar | 64 | 学生姓名 | 可空 | |||||
| 3 | class_name | varchar | 64 | 班级名称 | 可空 | |||||
| 4 | gender | varchar | 64 | 性别 | 可空 | |||||
| 5 | age | varchar | 64 | 年龄 | 可空 | |||||
| 6 | user_id | int | 11 | 用户id | 可空 | |||||
| 7 | examine_state | varchar | 16 | 审核状态 | 可空 | |||||
| 8 | recommend | int | 11 | 智能推荐 | 可空 | |||||
| 9 | create_time | datetime | 创建时间 | 可空 | ||||||
| 10 | update_time | timestamp | 更新时间 | 可空 | ||||||
(4)表teacher实体主要存储的是系统中教师的各种信息;
表3.4教师信息teacher表
| 序号 | 数据库字段 | 字段类型 | 字段长度 | 存储内容 | 备注 | |||||
| 1 | teacher_no | int | 11 | 教师工号 | 主键 | |||||
| 2 | teacher_name | varchar | 64 | 教师姓名 | 可空 | |||||
| 3 | user_id | int | 11 | 用户id | 可空 | |||||
| 4 | examine_state | varchar | 16 | 审核状态 | 可空 | |||||
| 5 | recommend | int | 11 | 智能推荐 | 可空 | |||||
| 6 | create_time | datetime | 创建时间 | 可空 | ||||||
| 7 | update_time | timestamp | 更新时间 | 可空 | ||||||
(5)表course_information实体主要是存放学生信息管理系统中的课程信息,当需要调用课程信息的时候,就直接从course_information表中调取;
表3.5课程信息course_information表
| 序号 | 数据库字段 | 字段类型 | 字段长度 | 存储内容 | 备注 | |||||
| 1 | course_no | varchar | 64 | 课程编号 | 主键 | |||||
| 2 | course_name | varchar | 64 | 课程姓名 | 可空 | |||||
| 3 | Teacher | varchar | 64 | 任课教师 | 可空 | |||||
| 4 | class_time` | varchar | 64 | 上课时间 | 可空 | |||||
| 5 | course_location | varchar | 64 | 上课地点 | 可空 | |||||
| 6 | number_of_courses | int | 11 | 课程名额 | 可空 | |||||
| 7 | Recommend | int | 11 | 智能推荐 | 可空 | |||||
| 8 | create_time | datetime | 创建时间 | 可空 | ||||||
| 9 | update_time | timestamp | 更新时间 | 可空 | ||||||
(6)表course_selection_information选课信息实体用来存放系统中选课的信息,包含了课程编号、课程名称、学号、学生姓名、选课人数等;
表3.6选课信息course_selection_information表
| 序号 | 数据库字段 | 字段类型 | 字段长度 | 存储内容 | 备注 | |||||
| 1 | course_no | varchar | 64 | 课程编号 | 主键 | |||||
| 2 | course_name | varchar | 64 | 课程姓名 | 可空 | |||||
| 3 | Teacher | varchar | 64 | 任课教师 | 可空 | |||||
| 4 | class_time` | varchar | 64 | 上课时间 | 可空 | |||||
| 5 | course_location | varchar | 64 | 上课地点 | 可空 | |||||
| 6 | student_no | int | 11 | 学号 | 可空 | |||||
| 7 | student_name | varchar | 64 | 学生姓名 | 可空 | |||||
| 8 | number_of_elective_students | varchar | 64 | 选课人数 | 可空 | |||||
| 9 | Recommend | int | 11 | 智能推荐 | 可空 | |||||
| 10 | create_time | datetime | 创建时间 | 可空 | ||||||
| 11 | update_time | timestamp | 更新时间 | 可空 | ||||||
(7)表course_performance选课成绩实体用来存放系统中选课成绩的信息,包含了课程编号、课程名称、学号、学生姓名、考试成绩、考试名称、考试成绩等;
表3.7选课成绩信息course_performance表
| 序号 | 数据库字段 | 字段类型 | 字段长度 | 存储内容 | 备注 | |||||
| 1 | course_no | varchar | 64 | 课程编号 | 主键 | |||||
| 2 | course_name | varchar | 64 | 课程姓名 | 可空 | |||||
| 3 | teacher | int | 11 | 任课教师 | 可空 | |||||
| 4 | student_no | int | 11 | 学号 | 可空 | |||||
| 5 | student_name | varchar | 64 | 学生姓名 | 可空 | |||||
| 6 | name_of_examination | varchar | 64 | 考试名称 | 可空 | |||||
| 7 | examination_results | varchar | 64 | 考试成绩 | 可空 | |||||
| 8 | teacher_comments | varchar | 64 | 教师评语 | 可空 | |||||
| 9 | recommend | int | 11 | 智能推荐 | 可空 | |||||
| 10 | create_time | datetime | 创建时间 | 可空 | ||||||
| 11 | update_time | timestamp | 更新时间 | 可空 | ||||||
(8)表students_ask_for_leave学生请假实体用来存放系统中学生请假的基本信息;
表3.8学生请假信息students_ask_for_leave表
| 序号 | 数据库字段 | 字段类型 | 字段长度 | 存储内容 | 备注 | |||||
| 1 | student_no | int | 11 | 学号 | 主键 | |||||
| 2 | student_name | varchar | 64 | 学生姓名 | 可空 | |||||
| 3 | class_name | varchar | 64 | 班级名称 | 可空 | |||||
| 4 | instructor | varchar | 64 | 辅导员 | 可空 | |||||
| 5 | leave_type | varchar | 64 | 请假类型 | 可空 | |||||
| 6 | leave_start_time | datetime | 请假开始时间 | 可空 | ||||||
| 7 | `end_time_of_leave | datetime | 请假结束时间 | 可空 | ||||||
| 8 | reason_for_leave | text | 请假原因 | 可空 | ||||||
| 9 | examine_state | varchar | 16 | 审核状态 | 可空 | |||||
| 10 | examine_reply` | varchar | 16 | 审核回复 | 可空 | |||||
| 11 | recommend | int | 11 | 智能推荐 | 可空 | |||||
| 12 | create_time | datetime | 创建时间 | 可空 | ||||||
| 13 | update_time | timestamp | 更新时间 | 可空 | ||||||
(9)表notice_announcement通知公告实体用来存放系统中通知公告的信息,包含了标题、发布人、发布时间、内容、相关附件等;
表3.8通知公告信息notice_announcement表
| 序号 | 数据库字段 | 字段类型 | 字段长度 | 存储内容 | 备注 | |||||
| 1 | title | varchar | 64 | 标题 | 主键 | |||||
| 2 | publisher | varchar | 64 | 发布人 | 可空 | |||||
| 3 | release_time | date | 发布时间 | 可空 | ||||||
| 4 | publishing_content | text | 内容 | 可空 | ||||||
| 5 | relevant_accessories | varchar | 255 | 相关附件 | 可空 | |||||
| 6 | Recommend | int | 11 | 智能推荐 | 可空 | |||||
| 7 | create_time | datetime | 创建时间 | 可空 | ||||||
| 8 | update_time | timestamp | 更新时间 | 可空 | ||||||
管理员、教师和学生在登录界面输入账号+密码,点击“登录”按钮,系统在用户数据库表中会对管理员、教师和学生的账号进行匹配,账号+密码正确的话,就会登录到系统中各个用户的主管理界面,否则提示对应的信息,返回到登录的界面,其主界面展示如下图4.1所示。

图4.1 登录界面图
注册模块满足教师注册以及学生注册两个角色的注册,不管那个角色,想要进行登录系统,就必须进行登录,如果没有系统的账号,可以通过注册,然后再登录,其主界面展示如下图4.1所示。

图4.2 注册界面图
管理员可以对系统中所有的用户角色进行管控,包含了管理员、学生以及教师这三种角色,如果需要添加新的用户,点击页面中的“添加”按钮根据提示输入上用户信息,点击“提交”以后在对应的用户界面就可以查看到了,可以点击用户后面的“删除”按钮直接删除某一用户,这里以教师用户为例。界面如下图4.3所示。

图4.3 用户管理界面图
管理员和学生点击“健康申报”这个按钮可以查看到系统中的健康申报信息,支持通过学生姓名或者班级名称或者申报日期进行查询健康申报信息,如果想要添加新的健康申报信息,点击“添加”按钮然后根据提示输入健康申报信息,点击“提交”后,在健康申报界面就会显示新增的健康申报信息,可以点击某一健康申报信息查看健康申报信息的详情,也可以直接点击“删除”进行删除健康申报。界面如下图4.4所示。

图4.4 健康申报界面图
点击“课程信息”这个菜单,系统会罗列出系统的所有课程,然后使用者可以通过条件查询课程,也可以选择某一条课程,点击后面的“详情”会进入详情界面,学生和管理员如果想要选择某一课程,点击“选课”按钮,根据提示填写对应的信息,点击“提交”按钮,信息没有错误在数据库就会提交成功,选课成功。界面如下图4.5所示。

图4.5 课程信息界面图
学生点击“选课信息”这个按钮可以查看到自己提交的选课信息,支持通过课程名称或者学生姓名进行查询选课信息,如果想要了解某一选课的详细信息,点击后面的“查看”会进入详情界面,也可以删除某一条自己选择的课程;当教师和管理员在系统中查看到学生的选课后,可以添加成绩,选择某一选课,点击后面的“成绩”按钮,根据提示输入对应的信息,点击“提交”后,成绩就录入成功了。界面如下图4.6所示。

图4.6 选课信息界面图
当学生想要查看自己课程的成绩,点击 “课程成绩”系统会罗列出属于自己的选课的课程成绩,管理员和教师都可以删除所添加的课程成绩。界面如下图4.7所示。

图4.7 课程成绩界面图
学生点击“学生请假”这个按钮可以查看到自己提交的所有的请假信息,支持通过学生姓名或者班级名称或者请假类型进行查询请假信息,如果需要请假的话,可以点击“添加”进行添加学生请假,添加成功以后,在学生请假界面就会显示新增的学生请假信息,可以点击某一请假信息查看请假信息的详情,也可以直接点击“删除”对其删除,管理员可以对学生提交的请假进行审核管理。界面如下图4.8所示。

图4.8 学生请假界面图
管理员,教师以及学生点击“通知公告”这个菜单的时候,都可以查看到系统中所有添加的通知公告信息,只有管理员拥有增删改查的权限,其他两个用户只能查看,。界面如下图4.9所示。

图4.9 通知公告界面图
通过前面章节的介绍,我们可以看到本学生信息管理系统已经完成了,但是能不能投入使用还是未知,因为在每个项目正式使用之前必须对开发的项目进行测试,如果不进行测试一旦投入使用可能会出现很多未可知的问题,比如使用人数太多导致系统瘫痪,比如某一功能存在bug信息填写错误等等,这些错误将给使用者带来很多的困扰,甚至造成更大的损失,因此测试是项目投入使用的最后一步,为用户提供一个运行顺畅、完美的项目也就是我们进行最后测试的目的。
用户登录功能测试:
表5.1 用户登录功能测试表
| 测试名称 | 测试功能 | 操作过程 | 预期结果 | 测试结果 |
| 用户登录模块测试 | 用户登录成功的情况 | 点击前登录界面输入账号和密码分别输入admin和admin后点击“登录”按钮。 | 登录成功并调整到用户界面 | 正确 |
健康申报信息添加功能测试:
表5.2 健康申报信息添加功能测试表
| 测试名称 | 测试功能 | 操作过程 | 预期结果 | 测试结果 |
| 健康申报添加模块测试 | 健康申报添加成功的情况 | 在健康申报的页面中将点击添加,输入健康申报关信息,输入正确的信息后然后点击“提交”按钮。 | 提示添加成功 | 正确 |
| 健康申报添加模块测试 | 健康申报添加失败的情况 | 在健康申报页面中不填写的体温、健康码信息,其他信息正常输入“提交”按钮。 | 提示“添加失败,信息不能为空” | 正确 |
查询课程成绩信息功能模块测试:
表5.3 查询课程成绩信息功能测试表
| 测试名称 | 测试功能 | 操作过程 | 预期结果 | 测试结果 |
| 查询课程成绩信息功能测试 | 查询成功的情况 | 在课程成绩界面输入课程名称或者考试名称进行查询 | 查询成功 | 正确 |
学生请假信息添加功能测试:
表5.4 学生请假添加功能测试表
| 测试名称 | 测试功能 | 操作过程 | 预期结果 | 测试结果 |
| 学生请假添加模块测试 | 学生请假添加成功的情况 | 在学生请假的页面中将点击添加,输入课程相关信息,输入正确的信息后然后点击“提交”按钮。 | 提示添加成功 | 正确 |
| 学生请假添加模块测试 | 学生请假添加失败的情况 | 在学生请假页面中不填写的请假时间,其他信息正常输入“提交”按钮。 | 提示“添加失败,信息不能为空” | 正确 |
通过以上测试用例,证明系统是可以正常使用的,在对以上功能得测试过程中,发现了系统中的很多漏洞并进行了完善,经过多人在线进行测试,系统完全可以正常运行,当然在后期的维护中系统将不断完善。
在开发本学生信息管理系统之前我胸有成竹,觉得很简单,但在实际的开发中我发现了自身的很多问题,许多编程思想和方法都还没有掌握牢靠,比如Bootsatrp、Jquery、AJAX 、Spring、SpringMVC、mybeatis等许多Java Web开发技术,通过开发这个学生信息管理系统我成长了很多,懂得了做什么事情都要脚踏实地,不能眼高手低。
在开发学生信息管理系统的时候,我还意识到了在开发之前做好前期准备是必须的,只有准备充分,心里才能用有底气,然后需要在脑海中对想要实现的功能进行总体的规划,设计出系统的主要框架。做好这一步我们才能胸有成竹的经行开发项目。当设计框架了熟于心之后,需要思考本次编程所需的主要知识点和技术点,并充分学习。如此一来项目的开发才能循序渐进、如丝般顺滑,长久以往就能养成良好的开发习惯。一个程序好不好还要看出的bug多不多,如果在项目完成前做好bug的查验与预防可能发生的事故才能保证程序的稳定长久性运行。如果项目在完工后出现各种问题自己,那么在进入社会后,不仅会给公司团队带来麻烦和增加不必要的工作,还会导致客户流失,公司对自己的评价下降。
在本次项目中我也暴露了诸多问题。对于Java的编程知识有所欠缺,环境配置和算法上出现诸多问题,时常导致项目运行出错,或者目标的实现有问题。或者实现想法时算法未优化,使得代码冗长,程序运行不顺畅。
- Richard Bemile, Akwasi Achampong,Emmanuel Danquah. Online Hotel Reservation System[J] Information Technology Department, Methodist University College Ghana Dansoman, Accra Ghana.2014 11:583-588.
- Eric Armstrong. Stephanie Bodoff Debbie Car, son. Maydene Fisher. Dale Green. Kim Haase. The JAVA Web Services Tutorial[M].2017.
- 韩路彪. 看透Spring MVC[M]. 机械工业出版社, 2016.
- 时月梅. 基于Spring MVC、MyBatis实现数据分页显示处理[J]. 信息与电脑:理论版, 2015.
- 赵成刚, 孙培芝. 基于SpringMVC和Mybatis开发框架的设计与实现[J]. 当代教育实践与教学研究:电子刊, 2017, 000(009):528.
- 袁芳芳, 宁君宇, 田路强,等. 浅谈Vue生态圈[J]. 科技风, 2020, No.421(17):145-145.
- 周霞, 朱敏. MySQL教学中实践对分教学模式[J]. 电脑知识与技术, 2020, v.16(05):174-175。
- 肖金秀.网页设计培训教程[M].北京:冶金工业出版社,2003.4.
- Uchechi Ihedioha.Design and Implementation of an Expert Recruitment System [J] . Journal of Computer Engineering,2020,22(1):48-55.
- John Kauffman, Brian Matsik,张哲峰,黄翔宇译.ASP. NET数据库入门经理[M].北京:清华大学出版社,2003.1
- 郑阿奇.Oracle实用教程[M].北京:电子工业出版社,2011.1
- Bruce Eckel,陈昊鹏译.Thinking In Java[M].北京:机械工业出版社,2007.6
- Rizma Aldillah. A Research on the Implementation Rules and Regulations of the West Java Province Grain Specific Sustainable Agricultural Land Compliance Act[J]. Journal of Innovation and Social Science Research,2020,7(3):23.25.
致谢
至此论文结束,感谢您的阅读。在此我要特别的感谢我的导师,虽然我在实习期间很忙,论文撰写的时候经常是停停改改,但是我的导师依旧十分的负责,时不时的询问我的任务进展情况,跟进我的论文进度,在指导老师的帮助下,我逐步完成了自己的论文和程序,从导师身上也学习到很多知识和经验,这些知识和经验令我受益匪浅。同时我也从导师身上看到了自己的不足,不论是在技术层面上还是在对待工作的态度上,导师如同明镜一般照出了我的缺点我的不足。此外,我还要感谢在我实习期间在论文和程序上帮助过我的同学和社会人士,此前我对于SSM框架方面的一些知识还不了解,是他们在我编写程序过程中给了我很多的启发和感想,也帮助了我对于程序的调试和检测。没有他们我是不能顺利完成本次毕业设计的。至此,我的毕业设计就花上了一个圆满的句号了。
请关注点赞+私信博主,免费领取项目源码
本文介绍了学生信息管理系统的开发。因传统学生信息查询管理不便,故开发此系统。该系统基于SSM框架,采用JavaWeb开发方法,使用MySQL数据库,划分了管理员、教师、学生三种角色,实现了学生及附属内容信息管理等功能,且经过测试可正常运行。

被折叠的 条评论
为什么被折叠?



