目 录
信息化社会内需要与之针对性的信息获取途径,但是途径的扩展基本上为人们所努力的方向,由于站在的角度存在偏差,人们经常能够获得不同类型信息,这也是技术最为难以攻克的课题。针对共享电动单车管理系统等问题,对如何通过计算机共享电动单车管理系统进行研究分析,然后开发设计出共享电动单车管理系统已解决问题。
共享电动单车管理系统主要功能模块包括站点信息、车辆信息、使用信息、订单信息等信息维护,采取面对对象的开发模式进行软件的开发和硬体的架设,能很好的满足实际使用的需求,完善了对应的软体架设以及程序编码的工作,采取MySQL作为后台数据的主要存储单元,采用java技术、Ajax技术进行业务系统的编码及其开发,实现了本系统的全部功能。本次报告,首先分析了研究的背景、作用、意义,为研究工作的合理性打下了基础。针对共享电动单车管理系统的各项需求以及技术问题进行分析,证明了系统的必要性和技术可行性,然后对设计系统需要使用的技术软件以及设计思想做了基本的介绍,最后来实现共享电动单车管理系统和部署运行使用它。
关键词:springboot;共享电动单车管理系统 ;MySQL
Abstract
In the information society, there is a need for targeted information acquisition channels, but the expansion of channels is basically the direction of people's efforts. Due to the deviation in perspective, people often can obtain different types of information, which is also the most difficult topic for technology to overcome. Research and analyze how to share electric bike management systems through computers, and then develop and design a shared electric bike management system to address issues such as shared electric bike management systems.
The main functional modules of the shared electric bicycle management system include maintenance of site information, vehicle information, usage information, order information, and other information. It adopts an object-oriented development model for software development and hardware installation, which can effectively meet practical usage needs. It improves the corresponding software installation and program coding work, adopts MySQL as the main storage unit for backend data, and adopts Java technology Ajax technology is used for coding and developing business systems, achieving all the functions of this system. This report first analyzes the background, role, and significance of the research, laying the foundation for the rationality of the research work. Analyze the various requirements and technical issues of the shared electric bicycle management system, prove the necessity and feasibility of the system, and then provide a basic introduction to the technical software and design ideas required for designing the system. Finally, implement the shared electric bicycle management system and deploy it for operation.
Keywords:springboot; Shared electric bicycle management system; MySQL
1 绪论
系统管理也都将通过计算机进行整体智能化操作,对于共享电动单车管理系统所牵扯的管理及数据保存都是非常多的,例如站点信息、车辆信息、使用信息、订单信息等,这给管理者的工作带来了巨大的挑战,面对大量的信息,传统的管理系统,都是通过笔记的方式进行详细信息的统计,后来出现电脑,通过电脑输入软件将纸质的信息统计到电脑上,这种方式比较传统,且想要统计数据信息比较麻烦,还受时间和空间的影响,所以为此研发了共享电动单车管理系统;为用户提供了方便管理平台,方便管理员查看及维护,并组可以通过需求进行设备信息内容的编辑及维护等;对于用户而言,可以随时进行查看校园共享单车信息,管理员可以足不出户就可以获取到系统的数据信息等,且还能节省用户很多时间,所以开发共享电动单车管理系统给管理者带来了很大的方便,同时也方便管理员对用户信息进行处理。
本论文共享电动单车管理系统主要牵扯到的程序,数据库与计算机技术等。覆盖知识面大,可以丈大的提高系统人员工作效率。
1.2国内外研究概况
随着国内经济形势的不断发展,中国互联网进入了一个难得的高峰发展时期,这使得中外资本家纷纷转向互联网市场。然而, 许多管理领域的不合理结构,人不足以及市场管理需求的增加使得更多的人具备了互联网管理的意识。
在当今高度发达的信息中,信息管理改革已成为一种更加广泛和全面的趋势。“共享电动单 车管理系统是基于Mysql数据库,在Java程序设计的基础上实现的。为确保中国经济的持续发展,信息时代日益更新,服务业仍在蓬勃发展。同时,随着信息社会的快速发展,各种管理系统面临着越来越多的数据需要处理,如何用方便快捷的方式使管理者在广阔的数据里面查询、存储、管理和共享有效的数据信息,对我们的学习,工作和生活具有重要的现实意义。因此,国内外学术界对此进行了深入而矿泛的研究,一个新的研究领域一共享电动单车管理系统诞生了。
1.3研究方法
首先,通过引擎搜索或者查阅相关文献资料,了解了本系统开发的背景以及设计系统的意义所在,收集用户需求信息。其次,在开发工具上,最终确定选用springboot平台来设计开发本系统,MySQL作为设计数据库的工具。即利用java语言实现用户界面,并同数据库连接起来实现完整的通信功能。之后,设计出系统大致的功能模块。主要从方便系统用户和系统管理员的角度进行分析,明确该系统应该具有的功能。最终是测试系统,通过用例测试发现存在的问题并找到解决的方案。利用现有的开发平台,结合自己所学的知识,在老师的指导帮助下来完成该设计,确保系统的可用性、实用性。
1.4论文结构与章节安排
本文共分为六章,章节内容安排如下:
第一章为引言,此章节对所设计和实现的系统的背景和状况以及意义进行详细的论述以及说明,同时进行了论文整体框架的结构的简要介绍。
第二章为系统需求分析,章节所做的主要的工作是对系统进行了技术、经济和操作方面可行性的分析;对系统实行了总体功能的需求、用例分析。
第三章为系统的设计,主要是对系统的功能结构进行设计,并对系统数据库的概念结构以及物理结构的设计进行了分析。
第四章就是对系统的实现,根据系统功能的划分,分别的对系统所需要实现的前台客户功能和后台管理员功能进行了分析和说明。
第五章:系统测试。主要对系统的部分界面进行测试并对主要功能进行测试
2 共享电动单车管理系统系统分析
系统需求分析是系统开发的一个关键环节,它在系统的设计和实现上起到了一个承上启下的位置。系统需求分析是对所需要做的系统进行一个需求的挖掘,如果分析的准确可以精准的解决现实中碰到的问题。如果分析不到位会影响后期系统的实现。一个系统的优秀程度需求分析也是占据了非常大的比例,如果需求分析不到位,后面的系统设计要实现就是一个偏离导航的设计。
系统可行行分析是对系统对系统可行性进行一个探讨。在探讨系统的可行性上我们主要从技术上的可行性和经济上的可行性以及法律层面的可行性上进行分析,如果三个层面度通过,我们则认为系统是比较可行的。
2.1.1 技术可行性分析
共享电动单车管理系统存储所使用的是mysql数据库以及开发中所使用的是IDEA、Tomcat这些开发工具的使用,能够给我们的编写工作带来许多的便利。系统使用springboot框架进行开发,使系统的可扩展性和维护性更佳,减少java配置代码,简化编程代码,目前springboot框架也是很多企业选择的框架之一。
从经济可行性上看项目在开发阶段需要一台开发PC,在生产阶段需要web服务器和数据库服务器。一台个人PC从经济上来看也不是太多问题,在后期的系统部署生产上来说,服务器的投入也不会过高,在经济层面上是一个比较可行的。
系统从法律层面上来没有对第三方有其他放有法律层面的问题,系统数据库采用的Mysql 开源社区数据库、框架采用的是开源的Springboot。系统资讯和相关内容也是呵呵法律层面的。在源码的管理上采用git开源进行管理,所以在法律可行性上是成立的。
共享电动单车管理系统我划分为了管理员模块以及普通用户模块这两大部分。
普通用户管理模块:
(1)用户注册登录:游客可以随时进入到系统中,对系统中的信息浏览,但是想要实现站点信息以及车辆信息操作,就必须有这个系统的账号,如果没有账号的话,可以注册用户进行相关的操作,同时用户还可以通过“个人账户”这以按钮对个人信息以及操作的信息进行管控。
(2)查看共享电动单车管理系统的首页信息:共享电动单车管理系统的首页信息包含了公告信息、共享资讯、个人账户、个人收藏、站点信息、车辆信息、个人中心。
(3)共享资讯:当用户点击“共享资讯”这一菜单按钮,会显示管理员在后台发布的所有的共享资讯,可以查看详情,进行收藏、点赞、评论等;
(4)公告信息:用户可以查看后台管理员发布的公告信息,在查询到自己想要了解的公告信息的时候,可以进入查看详细的介绍。
(5)车辆信息:当用户点击“车辆信息”这一菜单按钮,会显示管理员在后台发布的所有的车辆信息,支持通过关键词对车辆信息进行搜索,选择需要的车辆信息点击可以进入到车辆信息详细的介绍界面,在详细界面可以查看到车辆的车辆编号、车辆状态、计费价格、剩余电量、所在位置等信息,同时可以进行开锁、点赞、收藏、评论操作;
(6)开锁:当用户在车辆信息详情界面想要进行开锁,点击下方的“开锁”按钮,就会跳转到开锁信息填写界面,根据界面提示输入开锁信息,点击“提交”按钮,开锁就完成了;
(7)个人账户:当用户点击“个人账户”可以对个人的资料、登录系统的密码以及自己收藏的信息进行设置管理;
管理员管理模块:
管理员包含了管理员及普通用户两部分,管理员拥有最高的权限,实现了对共享电动单车管理系统信息的增删改查操作
(1)轮播图/公告信息管理:管理员可以对系统前台展示的轮播图以及公告信息进行增删改查,方便用户进行查看。
(2)系统用户:管理员点击“系统用户”这一菜单会显示管理员和普通用户这两个子菜单,管理员可以对这两个角色的信息进行增删改查操作;
(3)资源管理:管理员点击“资源管理”这一菜单会显示新闻列表以及新闻分类列表这两个子菜单,管理员可以对这两部门涉及到的功能进行更新维护,更好的服务于前台用户;
(4)模块管理:在“模块管理”这一菜单下可以对系统当中的普通用户操作的所有信息进行管理,包含了站点信息、车辆信息、使用信息、订单信息。
2.2.2 非功能性分析
共享电动单车管理系统的非功能性需求比如共享电动单车管理系统的安全性怎么样,可靠性怎么样,性能怎么样,可拓展性怎么样等。具体可以表示在如下3-1表格中:
表3-1共享电动单车管理系统非功能需求表
| 安全性 | 主要指共享电动单车管理系统数据库的安装,数据库的使用和密码的设定必须合乎规范。 |
| 可靠性 | 可靠性是指共享电动单车管理系统能够按照用户提交的指示进行操作,经过测试,可靠性90%以上。 |
| 性能 | 性能是影响共享电动单车管理系统占据市场的必要条件,所以性能最好要佳才好。 |
| 可扩展性 | 比如数据库预留多个属性,比如接口的使用等确保了系统的非功能性需求。 |
| 易用性 | 用户只要跟着共享电动单车管理系统的页面展示内容进行操作,就可以了。 |
| 可维护性 | 共享电动单车管理系统开发的可维护性是非常重要的,经过测试,可维护性没有问题 |
2.3 系统用例分析
共享电动单车管理系统的完整UML用例图分别是图2-1、图2-2和图2-3。
图2-1就是普通用户角色的用例展示。

图2-1 共享电动单车管理系统普通用户角色用例图
图2-2就是管理员角色的用例展示。

图2-2 共享电动单车管理系统管理员角色用例图
2.4.1 数据流程
开发共享电动单车管理系统最主要的一个目的就是实现用户对车辆信息的开锁,图2-3就是系统的数据流图。
图2-3车辆信息操作展开图
2.4.2 业务流程
分析完共享电动单车管理系统的数据流,那么接下来我们来看系统的业务流程,图2-4就是业务流程图:
2.5本章小结
本章主要通过对共享电动单车管理系统的可行性分析、功能需求分析、系统用例分析、系统流程分析,确定整个共享电动单车管理系统要实现的功能。同时也为共享电动单车管理系统的代码实现和测试提供了标准。
本章主要讨论的内容包括共享电动单车管理系统的功能模块设计、数据库系统设计。
3.1 系统功能模块设计
在上一章节中主要对系统的功能性需求和非功能性需求进行分析,并且根据需求分析了本共享电动单车管理系统中的用例。那么接下来就要开始对本共享电动单车管理系统的架构、主要功能和数据库开始进行设计。共享电动单车管理系统根据前面章节的需求分析得出,其总体设计模块图如图3-1所示。

图3-1 共享电动单车管理系统功能模块图
3.1.2用户模块设计
本系统的用户包括管理员和用户两种用户模块的功能基本是相同的,用户比管理员多了一个注册功能,所以以用户模块的结构图为例进行分析,用户模块结构图为例进行分析,如下图:

图3-2用户模块结构图
3.1.3 评论管理模块设计
共享电动单车管理系统是一个交流性质的公开平台,用户在平台上提交评论,增加用户之间的互动性。但是同时也为了更好的规范评论的内容,给予管理员删除不合适的评论的功能,所以需要专门设计一个评论管理模块,具体的结构图如下:
图3-3评论管理模块结构图
3.1.4车辆管理模块设计
共享电动单车管理系统是中需要存储不少车辆信息,其模块功能结构,具体的结构图如下:

图3-4车辆模块结构图
数据库设计一般包括需求分析、概念模型设计、数据库表建立三大过程,其中需求分析前面章节已经阐述,概念模型设计有概念模型和逻辑结构设计两部分。
3.2.1 数据库概念结构设计
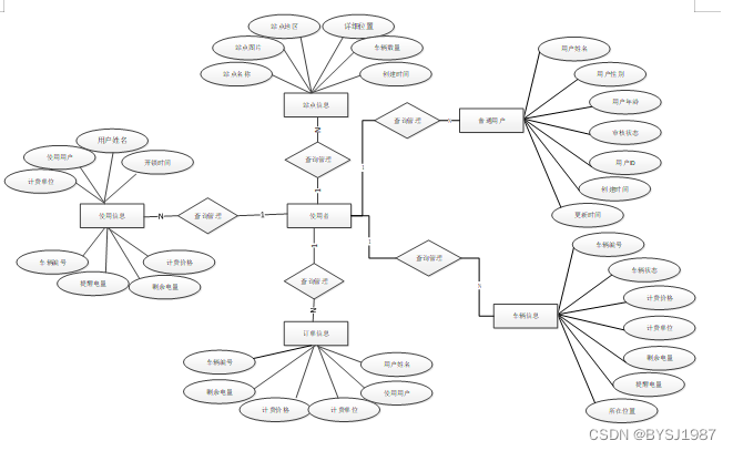
下面是整个共享电动单车管理系统中主要的数据库表总E-R实体关系图。

图3-6 共享电动单车管理系统总E-R关系图
通过上一小节中共享电动单车管理系统中总E-R关系图上得出一共需要创建很多个数据表。在此我主要罗列几个主要的数据库表结构设计。
表comment (评论)
| 编号 | 名称 | 数据类型 | 长度 | 小数位 | 允许空值 | 主键 | 默认值 | 说明 |
| 1 | comment_id | int | 10 | 0 | N | Y | 评论ID: | |
| 2 | user_id | int | 10 | 0 | N | N | 0 | 评论人ID: |
| 3 | reply_to_id | int | 10 | 0 | N | N | 0 | 回复评论ID:空为0 |
| 4 | content | longtext | 2147483647 | 0 | Y | N | 内容: | |
| 5 | nickname | varchar | 255 | 0 | Y | N | 昵称: | |
| 6 | avatar | varchar | 255 | 0 | Y | N | 头像地址:[0,255] | |
| 7 | create_time | timestamp | 19 | 0 | N | N | CURRENT_TIMESTAMP | 创建时间: |
| 8 | update_time | timestamp | 19 | 0 | N | N | CURRENT_TIMESTAMP | 更新时间: |
| 9 | source_table | varchar | 255 | 0 | Y | N | 来源表: | |
| 10 | source_field | varchar | 255 | 0 | Y | N | 来源字段: | |
| 11 | source_id | int | 10 | 0 | N | N | 0 | 来源ID: |
表cross_district_cycling (跨区骑行)
| 编号 | 名称 | 数据类型 | 长度 | 小数位 | 允许空值 | 主键 | 默认值 | 说明 |
| 1 | cross_district_cycling_id | int | 10 | 0 | N | Y | 跨区骑行ID | |
| 2 | vehicle_number | varchar | 64 | 0 | Y | N | 车辆编号 | |
| 3 | remaining_power | varchar | 64 | 0 | Y | N | 剩余电量 | |
| 4 | billing_price | int | 10 | 0 | Y | N | 0 | 计费价格 |
| 5 | billing_unit | varchar | 64 | 0 | Y | N | 计费单位 | |
| 6 | use_users | int | 10 | 0 | Y | N | 0 | 使用用户 |
| 7 | user_name | varchar | 64 | 0 | Y | N | 用户姓名 | |
| 8 | unlock_time | datetime | 19 | 0 | Y | N | 开锁时间 | |
| 9 | cross_region_name | varchar | 64 | 0 | Y | N | 跨区名称 | |
| 10 | recommend | int | 10 | 0 | N | N | 0 | 智能推荐 |
| 11 | create_time | datetime | 19 | 0 | N | N | CURRENT_TIMESTAMP | 创建时间 |
| 12 | update_time | timestamp | 19 | 0 | N | N | CURRENT_TIMESTAMP | 更新时间 |
表hits (用户点击)
| 编号 | 名称 | 数据类型 | 长度 | 小数位 | 允许空值 | 主键 | 默认值 | 说明 |
| 1 | hits_id | int | 10 | 0 | N | Y | 点赞ID: | |
| 2 | user_id | int | 10 | 0 | N | N | 0 | 点赞人: |
| 3 | create_time | timestamp | 19 | 0 | N | N | CURRENT_TIMESTAMP | 创建时间: |
| 4 | update_time | timestamp | 19 | 0 | N | N | CURRENT_TIMESTAMP | 更新时间: |
| 5 | source_table | varchar | 255 | 0 | Y | N | 来源表: | |
| 6 | source_field | varchar | 255 | 0 | Y | N | 来源字段: | |
| 7 | source_id | int | 10 | 0 | N | N | 0 | 来源ID: |
表notice (公告)
| 编号 | 名称 | 数据类型 | 长度 | 小数位 | 允许空值 | 主键 | 默认值 | 说明 |
| 1 | notice_id | mediumint | 8 | 0 | N | Y | 公告id: | |
| 2 | title | varchar | 125 | 0 | N | N | 标题: | |
| 3 | content | longtext | 2147483647 | 0 | Y | N | 正文: | |
| 4 | create_time | timestamp | 19 | 0 | N | N | CURRENT_TIMESTAMP | 创建时间: |
| 5 | update_time | timestamp | 19 | 0 | N | N | CURRENT_TIMESTAMP | 更新时间: |
表order_information (订单信息)
| 编号 | 名称 | 数据类型 | 长度 | 小数位 | 允许空值 | 主键 | 默认值 | 说明 |
| 1 | order_information_id | int | 10 | 0 | N | Y | 订单信息ID | |
| 2 | vehicle_number | varchar | 64 | 0 | Y | N | 车辆编号 | |
| 3 | remaining_power | varchar | 64 | 0 | Y | N | 剩余电量 | |
| 4 | billing_price | int | 10 | 0 | Y | N | 0 | 计费价格 |
| 5 | billing_unit | varchar | 64 | 0 | Y | N | 计费单位 | |
| 6 | use_users | int | 10 | 0 | Y | N | 0 | 使用用户 |
| 7 | user_name | varchar | 64 | 0 | Y | N | 用户姓名 | |
| 8 | closing_time | datetime | 19 | 0 | Y | N | 关锁时间 | |
| 9 | return_site | varchar | 64 | 0 | Y | N | 归还站点 | |
| 10 | pay_state | varchar | 16 | 0 | N | N | 未支付 | 支付状态 |
| 11 | pay_type | varchar | 16 | 0 | Y | N | 支付类型: 微信、支付宝、网银 | |
| 12 | recommend | int | 10 | 0 | N | N | 0 | 智能推荐 |
| 13 | create_time | datetime | 19 | 0 | N | N | CURRENT_TIMESTAMP | 创建时间 |
| 14 | update_time | timestamp | 19 | 0 | N | N | CURRENT_TIMESTAMP | 更新时间 |
表ordinary_users (普通用户)
| 编号 | 名称 | 数据类型 | 长度 | 小数位 | 允许空值 | 主键 | 默认值 | 说明 |
| 1 | ordinary_users_id | int | 10 | 0 | N | Y | 普通用户ID | |
| 2 | user_name | varchar | 64 | 0 | Y | N | 用户姓名 | |
| 3 | user_gender | varchar | 64 | 0 | Y | N | 用户性别 | |
| 4 | user_age | varchar | 64 | 0 | Y | N | 用户年龄 | |
| 5 | examine_state | varchar | 16 | 0 | N | N | 已通过 | 审核状态 |
| 6 | recommend | int | 10 | 0 | N | N | 0 | 智能推荐 |
| 7 | user_id | int | 10 | 0 | N | N | 0 | 用户ID |
| 8 | create_time | datetime | 19 | 0 | N | N | CURRENT_TIMESTAMP | 创建时间 |
| 9 | update_time | timestamp | 19 | 0 | N | N | CURRENT_TIMESTAMP | 更新时间 |
表praise (点赞)
| 编号 | 名称 | 数据类型 | 长度 | 小数位 | 允许空值 | 主键 | 默认值 | 说明 |
| 1 | praise_id | int | 10 | 0 | N | Y | 点赞ID: | |
| 2 | user_id | int | 10 | 0 | N | N | 0 | 点赞人: |
| 3 | create_time | timestamp | 19 | 0 | N | N | CURRENT_TIMESTAMP | 创建时间: |
| 4 | update_time | timestamp | 19 | 0 | N | N | CURRENT_TIMESTAMP | 更新时间: |
| 5 | source_table | varchar | 255 | 0 | Y | N | 来源表: | |
| 6 | source_field | varchar | 255 | 0 | Y | N | 来源字段: | |
| 7 | source_id | int | 10 | 0 | N | N | 0 | 来源ID: |
| 8 | status | bit | 1 | 0 | N | N | 1 | 点赞状态:1为点赞,0已取消 |
表site_information (站点信息)
| 编号 | 名称 | 数据类型 | 长度 | 小数位 | 允许空值 | 主键 | 默认值 | 说明 |
| 1 | site_information_id | int | 10 | 0 | N | Y | 站点信息ID | |
| 2 | site_name | varchar | 64 | 0 | Y | N | 站点名称 | |
| 3 | site_image | varchar | 255 | 0 | Y | N | 站点图片 | |
| 4 | site_area | varchar | 64 | 0 | Y | N | 站点地区 | |
| 5 | detailed_location | varchar | 64 | 0 | Y | N | 详细位置 | |
| 6 | number_of_vehicles | varchar | 64 | 0 | Y | N | 车辆数量 | |
| 7 | hits | int | 10 | 0 | N | N | 0 | 点击数 |
| 8 | praise_len | int | 10 | 0 | N | N | 0 | 点赞数 |
| 9 | recommend | int | 10 | 0 | N | N | 0 | 智能推荐 |
| 10 | create_time | datetime | 19 | 0 | N | N | CURRENT_TIMESTAMP | 创建时间 |
| 11 | update_time | timestamp | 19 | 0 | N | N | CURRENT_TIMESTAMP | 更新时间 |
表slides (轮播图)
| 编号 | 名称 | 数据类型 | 长度 | 小数位 | 允许空值 | 主键 | 默认值 | 说明 |
| 1 | slides_id | int | 10 | 0 | N | Y | 轮播图ID: | |
| 2 | title | varchar | 64 | 0 | Y | N | 标题: | |
| 3 | content | varchar | 255 | 0 | Y | N | 内容: | |
| 4 | url | varchar | 255 | 0 | Y | N | 链接: | |
| 5 | img | varchar | 255 | 0 | Y | N | 轮播图: | |
| 6 | hits | int | 10 | 0 | N | N | 0 | 点击量: |
| 7 | create_time | timestamp | 19 | 0 | N | N | CURRENT_TIMESTAMP | 创建时间: |
| 8 | update_time | timestamp | 19 | 0 | N | N | CURRENT_TIMESTAMP | 更新时间: |
表upload (文件上传)
| 编号 | 名称 | 数据类型 | 长度 | 小数位 | 允许空值 | 主键 | 默认值 | 说明 |
| 1 | upload_id | int | 10 | 0 | N | Y | 上传ID | |
| 2 | name | varchar | 64 | 0 | Y | N | 文件名 | |
| 3 | path | varchar | 255 | 0 | Y | N | 访问路径 | |
| 4 | file | varchar | 255 | 0 | Y | N | 文件路径 | |
| 5 | display | varchar | 255 | 0 | Y | N | 显示顺序 | |
| 6 | father_id | int | 10 | 0 | Y | N | 0 | 父级ID |
| 7 | dir | varchar | 255 | 0 | Y | N | 文件夹 | |
| 8 | type | varchar | 32 | 0 | Y | N | 文件类型 |
表user (用户账户:用于保存用户登录信息)
| 编号 | 名称 | 数据类型 | 长度 | 小数位 | 允许空值 | 主键 | 默认值 | 说明 |
| 1 | user_id | mediumint | 8 | 0 | N | Y | 用户ID:[0,8388607]用户获取其他与用户相关的数据 | |
| 2 | state | smallint | 5 | 0 | N | N | 1 | 账户状态:[0,10](1可用|2异常|3已冻结|4已注销) |
| 3 | user_group | varchar | 32 | 0 | Y | N | 所在用户组:[0,32767]决定用户身份和权限 | |
| 4 | login_time | timestamp | 19 | 0 | N | N | CURRENT_TIMESTAMP | 上次登录时间: |
| 5 | phone | varchar | 11 | 0 | Y | N | 手机号码:[0,11]用户的手机号码,用于找回密码时或登录时 | |
| 6 | phone_state | smallint | 5 | 0 | N | N | 0 | 手机认证:[0,1](0未认证|1审核中|2已认证) |
| 7 | username | varchar | 16 | 0 | N | N | 用户名:[0,16]用户登录时所用的账户名称 | |
| 8 | nickname | varchar | 16 | 0 | Y | N | 昵称:[0,16] | |
| 9 | password | varchar | 64 | 0 | N | N | 密码:[0,32]用户登录所需的密码,由6-16位数字或英文组成 | |
| 10 | | varchar | 64 | 0 | Y | N | 邮箱:[0,64]用户的邮箱,用于找回密码时或登录时 | |
| 11 | email_state | smallint | 5 | 0 | N | N | 0 | 邮箱认证:[0,1](0未认证|1审核中|2已认证) |
| 12 | avatar | varchar | 255 | 0 | Y | N | 头像地址:[0,255] | |
| 13 | create_time | timestamp | 19 | 0 | N | N | CURRENT_TIMESTAMP | 创建时间: |
表user_group (用户组:用于用户前端身份和鉴权)
| 编号 | 名称 | 数据类型 | 长度 | 小数位 | 允许空值 | 主键 | 默认值 | 说明 |
| 1 | group_id | mediumint | 8 | 0 | N | Y | 用户组ID:[0,8388607] | |
| 2 | display | smallint | 5 | 0 | N | N | 100 | 显示顺序:[0,1000] |
| 3 | name | varchar | 16 | 0 | N | N | 名称:[0,16] | |
| 4 | description | varchar | 255 | 0 | Y | N | 描述:[0,255]描述该用户组的特点或权限范围 | |
| 5 | source_table | varchar | 255 | 0 | Y | N | 来源表: | |
| 6 | source_field | varchar | 255 | 0 | Y | N | 来源字段: | |
| 7 | source_id | int | 10 | 0 | N | N | 0 | 来源ID: |
| 8 | register | smallint | 5 | 0 | Y | N | 0 | 注册位置: |
| 9 | create_time | timestamp | 19 | 0 | N | N | CURRENT_TIMESTAMP | 创建时间: |
| 10 | update_time | timestamp | 19 | 0 | N | N | CURRENT_TIMESTAMP | 更新时间: |
表use_information (使用信息)
| 编号 | 名称 | 数据类型 | 长度 | 小数位 | 允许空值 | 主键 | 默认值 | 说明 |
| 1 | use_information_id | int | 10 | 0 | N | Y | 使用信息ID | |
| 2 | vehicle_number | varchar | 64 | 0 | Y | N | 车辆编号 | |
| 3 | reminder_power | varchar | 64 | 0 | Y | N | 提醒电量 | |
| 4 | remaining_power | varchar | 64 | 0 | Y | N | 剩余电量 | |
| 5 | billing_price | int | 10 | 0 | Y | N | 0 | 计费价格 |
| 6 | billing_unit | varchar | 64 | 0 | Y | N | 计费单位 | |
| 7 | use_users | int | 10 | 0 | Y | N | 0 | 使用用户 |
| 8 | user_name | varchar | 64 | 0 | Y | N | 用户姓名 | |
| 9 | unlock_time | datetime | 19 | 0 | Y | N | 开锁时间 | |
| 10 | recommend | int | 10 | 0 | N | N | 0 | 智能推荐 |
| 11 | create_time | datetime | 19 | 0 | N | N | CURRENT_TIMESTAMP | 创建时间 |
| 12 | update_time | timestamp | 19 | 0 | N | N | CURRENT_TIMESTAMP | 更新时间 |
表vehicle_information (车辆信息)
| 编号 | 名称 | 数据类型 | 长度 | 小数位 | 允许空值 | 主键 | 默认值 | 说明 |
| 1 | vehicle_information_id | int | 10 | 0 | N | Y | 车辆信息ID | |
| 2 | vehicle_number | varchar | 64 | 0 | Y | N | 车辆编号 | |
| 3 | vehicle_status | varchar | 64 | 0 | Y | N | 车辆状态 | |
| 4 | billing_price | int | 10 | 0 | Y | N | 0 | 计费价格 |
| 5 | billing_unit | varchar | 64 | 0 | Y | N | 计费单位 | |
| 6 | remaining_power | int | 10 | 0 | Y | N | 0 | 剩余电量 |
| 7 | reminder_power | varchar | 64 | 0 | Y | N | 提醒电量 | |
| 8 | location | varchar | 64 | 0 | Y | N | 所在位置 | |
| 9 | vehicle_image | varchar | 255 | 0 | Y | N | 车辆图片 | |
| 10 | hits | int | 10 | 0 | N | N | 0 | 点击数 |
| 11 | praise_len | int | 10 | 0 | N | N | 0 | 点赞数 |
| 12 | recommend | int | 10 | 0 | N | N | 0 | 智能推荐 |
| 13 | create_time | datetime | 19 | 0 | N | N | CURRENT_TIMESTAMP | 创建时间 |
| 14 | update_time | timestamp | 19 | 0 | N | N | CURRENT_TIMESTAMP | 更新时间 |
3.4本章小结
整个共享电动单车管理系统的需求分析主要对系统总体架构以及功能模块的设计,通过建立E-R模型和数据库逻辑系统设计完成了数据库系统设计。
4 共享电动单车管理系统详细设计与实现
共享电动单车管理系统的详细设计与实现主要是根据前面的共享电动单车管理系统的需求分析和共享电动单车管理系统的总体设计来设计页面并实现业务逻辑。主要从共享电动单车管理系统界面实现、业务逻辑实现这两部分进行介绍。
4.1用户功能模块
4.1.1 前台首页界面
当进入共享电动单车管理系统的时候,系统以上中下的布局进行展示,首先映入眼帘的是系统的导航栏,下面是轮播图,再往下是公告,其主界面展示如下图4-1所示。

图4-1 前台首页界面图
4.1.2 用户注册界面
共享电动单车管理系统的用户时可以进行注册登录,当用户右上角“注册”按钮的时候,当填写上自己的账号+密码+确认密码+昵称+邮箱+手机号等后再点击“注册”按钮后将会先验证输入的有没有空数据,再次验证密码和确认密码是否是一样的,最后验证输入的账户名和数据库表中已经注册的账户名是否重复,只有都验证没问题后即可用户注册成功。其用用户注册界面展示如下图4-2所示。

图4-2注册界面图
注册关键代码如下所示。
/**
* 注册
* @param user
* @return
*/
@PostMapping("register")
public Map<String, Object> signUp(@RequestBody User user) {
// 查询用户
Map<String, String> query = new HashMap<>();
query.put("username",user.getUsername());
List list = service.select(query, new HashMap<>()).getResultList();
if (list.size()>0){
return error(30000, "用户已存在");
}
user.setUserId(null);
user.setPassword(service.encryption(user.getPassword()));
service.save(user);
return success(1);
}
/**
* 用户ID:[0,8388607]用户获取其他与用户相关的数据
*/
@Id
@GeneratedValue(strategy = GenerationType.IDENTITY)
@Column(name = "user_id")
private Integer userId;
/**
* 账户状态:[0,10](1可用|2异常|3已冻结|4已注销)
*/
@Basic
@Column(name = "state")
private Integer state;
/**
* 所在用户组:[0,32767]决定用户身份和权限
*/
@Basic
@Column(name = "user_group")
private String userGroup;
/**
* 上次登录时间:
*/
@Basic
@Column(name = "login_time")
private Timestamp loginTime;
/**
* 手机号码:[0,11]用户的手机号码,用于找回密码时或登录时
*/
@Basic
@Column(name = "phone")
private String phone;
/**
* 手机认证:[0,1](0未认证|1审核中|2已认证)
*/
@Basic
@Column(name = "phone_state")
private Integer phoneState;
/**
* 用户名:[0,16]用户登录时所用的账户名称
*/
@Basic
@Column(name = "username")
private String username;
/**
* 昵称:[0,16]
*/
@Basic
@Column(name = "nickname")
private String nickname;
/**
* 密码:[0,32]用户登录所需的密码,由6-16位数字或英文组成
*/
@Basic
@Column(name = "password")
private String password;
/**
* 邮箱:[0,64]用户的邮箱,用于找回密码时或登录时
*/
@Basic
@Column(name = "email")
private String email;
/**
* 邮箱认证:[0,1](0未认证|1审核中|2已认证)
*/
@Basic
@Column(name = "email_state")
private Integer emailState;
/**
* 头像地址:[0,255]
*/
@Basic
@Column(name = "avatar")
private String avatar;
/**
* 创建时间:
*/
@Basic
@Column(name = "create_time")
@JsonFormat(pattern = "yyyy-MM-dd HH:mm:ss")
private Timestamp createTime;
@Basic
@Transient
private String code;
}
4.1.3 用户登录界面
共享电动单车管理系统中的前台上注册后的用户是可以通过自己的账户名和密码进行登录的,当用户输入完整的自己的账户名和密码信息并点击“登录”按钮后,将会首先验证输入的有没有空数据,再次验证输入的账户名+密码和数据库中当前保存的用户信息是否一致,只有在一致后将会登录成功并自动跳转到共享电动单车管理系统的首页中;否则将会提示相应错误信息,用户登录界面如下图4-3所示。

图4-3用户登录界面图
登录关键代码如下所示。
/**
* 登录
* @param data
* @param httpServletRequest
* @return
*/
@PostMapping("login")
public Map<String, Object> login(@RequestBody Map<String, String> data, HttpServletRequest httpServletRequest) {
log.info("[执行登录接口]");
String username = data.get("username");
String email = data.get("email");
String phone = data.get("phone");
String password = data.get("password");
List resultList = null;
Map<String, String> map = new HashMap<>();
if(username != null && "".equals(username) == false){
map.put("username", username);
resultList = service.select(map, new HashMap<>()).getResultList();
}
else if(email != null && "".equals(email) == false){
map.put("email", email);
resultList = service.select(map, new HashMap<>()).getResultList();
}
else if(phone != null && "".equals(phone) == false){
map.put("phone", phone);
resultList = service.select(map, new HashMap<>()).getResultList();
}else{
return error(30000, "账号或密码不能为空");
}
if (resultList == null || password == null) {
return error(30000, "账号或密码不能为空");
}
//判断是否有这个用户
if (resultList.size()<=0){
return error(30000,"用户不存在");
}
User byUsername = (User) resultList.get(0);
Map<String, String> groupMap = new HashMap<>();
groupMap.put("name",byUsername.getUserGroup());
List groupList = userGroupService.select(groupMap, new HashMap<>()).getResultList();
if (groupList.size()<1){
return error(30000,"用户组不存在");
}
UserGroup userGroup = (UserGroup) groupList.get(0);
//查询用户审核状态
if (!StringUtils.isEmpty(userGroup.getSourceTable())){
String sql = "select examine_state from "+ userGroup.getSourceTable() +" WHERE user_id = " + byUsername.getUserId();
String res = String.valueOf(service.runCountSql(sql).getSingleResult());
if (res==null){
return error(30000,"用户不存在");
}
if (!res.equals("已通过")){
return error(30000,"该用户审核未通过");
}
}
//查询用户状态
if (byUsername.getState()!=1){
return error(30000,"用户非可用状态,不能登录");
}
String md5password = service.encryption(password);
if (byUsername.getPassword().equals(md5password)) {
// 存储Token到数据库
AccessToken accessToken = new AccessToken();
accessToken.setToken(UUID.randomUUID().toString().replaceAll("-", ""));
accessToken.setUser_id(byUsername.getUserId());
tokenService.save(accessToken);
// 返回用户信息
JSONObject user = JSONObject.parseObject(JSONObject.toJSONString(byUsername));
user.put("token", accessToken.getToken());
JSONObject ret = new JSONObject();
ret.put("obj",user);
return success(ret);
} else {
return error(30000, "账号或密码不正确");
}
}
4.1.4 车辆信息界面
当用户点击“车辆信息”这一菜单按钮,会显示管理员在后台发布的所有的车辆信息,支持通过关键词对车辆信息进行搜索,选择需要的车辆信息点击可以进入到车辆信息详细的介绍界面,在详细界面可以查看到车辆的车辆编号、车辆状态、计费价格、剩余电量、所在位置等信息,同时可以进行开锁、点赞、收藏、评论操作,车辆信息界面如下图4-4所示。

图4-4 车辆信息界面图
4.1.5 开锁界面
当用户在车辆信息详情界面想要进行开锁,点击下方的“开锁”按钮,就会跳转到开锁信息填写界面,根据界面提示输入开锁信息,点击“提交”按钮,开锁就完成了,开锁界面如下图4-5所示。

图4-5开锁界面图
4.1.6共享资讯界面
当访客点击共享电动单车管理系统中导航栏上的“共享资讯”后将会进入到该“共享资讯”列表的界面,然后选择想要看的共享资讯,点击进入到详细界面,同时可以进行点赞、收藏、评论操作,共享资讯界面如下图4-6所示。
图4-6 共享资讯界面图
4.1.7个人账户界面
当用户点击导航栏上“个人账户”可以对个人的资料、登录系统的密码以及自己收藏的信息进行设置管理,个人账户界面如下图4-7所示。

图4-7 个人账户界面图
4.2管理人员功能模块
共享电动单车管理系统中的管理人员在“系统用户”这一菜单是中可以对注册的普通用户及管理员人员进行管控。界面如下图4-8所示。

图4-8系统用户界面图
系统用户的逻辑代码如下:
@PostMapping("/add")
@Transactional
public Map<String, Object> add(HttpServletRequest request) throws IOException {
service.insert(service.readBody(request.getReader()));
return success(1);
}
@Transactional
public Map<String, Object> addMap(Map<String,Object> map){
service.insert(map);
return success(1);
}
public Map<String,Object> readBody(BufferedReader reader){
BufferedReader br = null;
StringBuilder sb = new StringBuilder("");
try{
br = reader;
String str;
while ((str = br.readLine()) != null){
sb.append(str);
}
br.close();
String json = sb.toString();
return JSONObject.parseObject(json, Map.class);
}catch (IOException e){
e.printStackTrace();
}finally{
if (null != br){
try{
br.close();
}catch (IOException e){
e.printStackTrace();
}
}
}
return null;
}
public void insert(Map<String,Object> body){
StringBuffer sql = new StringBuffer("INSERT INTO ");
sql.append("`").append(table).append("`").append(" (");
for (Map.Entry<String,Object> entry:body.entrySet()){
sql.append("`"+humpToLine(entry.getKey())+"`").append(",");
}
sql.deleteCharAt(sql.length()-1);
sql.append(") VALUES (");
for (Map.Entry<String,Object> entry:body.entrySet()){
Object value = entry.getValue();
if (value instanceof String){
sql.append("'").append(entry.getValue()).append("'").append(",");
}else {
sql.append(entry.getValue()).append(",");
}
}
sql.deleteCharAt(sql.length() - 1);
sql.append(")");
log.info("[{}] - 插入操作:{}",table,sql);
Query query = runCountSql(sql.toString());
query.executeUpdate();
}
4.2.2 轮播图管理界面
管理员点击“轮播图”这一菜单会显示轮播图这个子菜单,管理员可以对前台展示的轮播图进行设置,界面如下图4-9所示。

图4-9轮播图管理界面图
资源管理主要管理员是对新闻列表以及新闻列表所属的分类进行管控,包含了用户对新闻列表提交的评论信息,界面如下图4-10所示。

图4-10资源管理界面图
资源管理逻辑代码如下所示。
@RequestMapping(value = "/del")
@Transactional
public Map<String, Object> del(HttpServletRequest request) {
service.delete(service.readQuery(request), service.readConfig(request));
return success(1);
}
@Transactional
public void delete(Map<String,String> query,Map<String,String> config){
StringBuffer sql = new StringBuffer("DELETE FROM ").append("`").append(table).append("`").append(" ");
sql.append(toWhereSql(query, "0".equals(config.get(FindConfig.GROUP_BY))));
log.info("[{}] - 删除操作:{}",table,sql);
Query query1 = runCountSql(sql.toString());
query1.executeUpdate();
}
管理员点击“站点信息”会显示出所有的站点信息,支持输入站点名称或者站点图片对站点信息进行查询,如果想要添加新的站点信息,点击“添加”按钮,输入站点名称、站点图片、站点地区、详细位置、车辆数量等信息,点击“提交”按钮就可以添加了,同时可以选择某一条站点信息,点击“删除”进行删除,也可以对用户提交的站点信息评论的信息进行管控。界面如下图4-11所示。

图4-11站点信息管理界面图
4.2.5车辆信息管理界面
管理员点击“车辆信息”会显示出所有的车辆信息,支持输入车辆编号或者车辆状态对车辆信息进行查询,如果想要添加新的车辆信息,点击“添加”按钮,输入车辆编号、车辆状态、计费价格、剩余电量、所在位置等信息,点击“提交”按钮就可以添加了,同时可以选择某一条车辆信息,点击“删除”进行删除,也可以对用户提交的车辆信息评论的信息进行管控。界面如下图4-12所示。

图4-12车辆信息管理界面图
管理员点击“使用信息”会显示出所有的使用信息,支持输入车辆编号或者剩余电量对使用信息进行查询,如果想要添加新的使用信息,点击“添加”按钮,输入相关信息,点击“提交”按钮就可以添加了,同时可以选择某一条使用信息,点击“删除”进行删除,也可以点击后面的“关锁”按钮对使用信息的关锁信息进行更新维护。界面如下图4-13所示。

图4.13使用信息管理界面图
5系统测试
5.1 系统测试用例
系统测试包括:用户登录功能测试、车辆信息展示功能测试、车辆信息添加、车辆信息搜索、密码修改,如表5-1、5-2、5-3、5-4、5-5所示:
表5-1 用户登录功能测试表
| 用例名称 | 用户登录系统 |
| 目的 | 测试用户通过正确的用户名和密码可否登录功能 |
| 前提 | 未登录的情况下 |
| 测试流程 | 1) 进入登录页面 2) 输入正确的用户名和密码 |
| 预期结果 | 用户名和密码正确的时候,跳转到登录成功界面,反之则显示错误信息,提示重新输入 |
| 实际结果 | 实际结果与预期结果一致 |
车辆信息查看功能测试:
表5-2 车辆信息查看功能测试表
| 用例名称 | 车辆信息查看 |
| 目的 | 测试车辆信息查看功能 |
| 前提 | 无 |
| 测试流程 | 点击车辆信息 |
| 预期结果 | 可以查看到所有车辆信息 |
| 实际结果 | 实际结果与预期结果一致 |
管理员添加车辆信息界面测试:
表5-3 管理员添加车辆信息界面测试表
| 用例名称 | 添加车辆信息测试用例 |
| 目的 | 测试车辆信息添加功能 |
| 前提 | 管理员用户正常登录情况下 |
| 测试流程 | 1)管理员点击车辆信息,然后点击添加后并填写信息。 2)点击进行提交。 |
| 预期结果 | 提交以后,页面首页会显示新的车辆信息 |
| 实际结果 | 实际结果与预期结果一致 |
车辆信息搜索功能测试:
表5-4车辆信息搜索功能测试表
| 用例名称 | 车辆信息搜索测试 |
| 目的 | 测试车辆信息搜索功能 |
| 前提 | 无 |
| 测试流程 | 1)在搜索框填入搜索关键字。 2)点击搜索按钮。 |
| 预期结果 | 页面显示包含有搜索关键字的车辆信息 |
| 实际结果 | 实际结果与预期结果一致 |
密码修改搜索功能测试:
表5-5 密码修改功能测试表
| 用例名称 | 密码修改测试用例 |
| 目的 | 测试管理员密码修改功能 |
| 前提 | 管理员用户正常登录情况下 |
| 测试流程 | 1)管理员密码修改并完成填写。 2)点击进行提交。 |
| 预期结果 | 使用新的密码可以登录 |
| 实际结果 | 实际结果与预期结果一致 |
通过编写共享电动单车管理系统的测试用例,已经检测完毕用户登录模块、车辆信息展示模块、车辆信息添加模块、车辆信息搜索模块、密码修改模块,通过这五大模块为共享电动单车管理系统的后期推广运营提供了强力的技术支撑。
结论
至此,共享电动单车管理系统已经结束,在开发前做了许多的准备,在本系统的设计和开发过程中阅览和学习了许多文献资料,从中我也收获了很多宝贵的方法和设计思路,对系统的开发也起到了很重要的作用,系统的开发技术选用的都是自己比较熟悉的,比如Web、Java技术、MYSQL,这些技术都是在以前的学习中学到了,其中许多的设计思路和方法都是在以前不断地学习中摸索出来的经验,其实对于我们来说工作量还是比较大的,但是正是由于之前的积累与准备,才能顺利的完成这个项目,由此看来,积累经验跟做好准备是十分重要的事情。
当然在该系统的设计与实现的过程中也离不开老师以及同学们的帮助,正是因为他们的指导与帮助,我才能够成功的在预期内完成了这个系统。同时在这个过程当中我也收获了很多东西,此系统也有需要改进的地方,但是由于专业知识的浅薄,并不能做到十分完美,希望以后有机会可以让其真正的投入到使用之中。
[1]余鹏翔,石军锋.基于SpringBoot框架的群养母猪饲喂站管理系统设计与试验[J].中国农机化学报,2023,44(03):149-155+241.DOI:10.13733/j.jcam.issn.2095-5553.2023.03.021.
[2]彭跃进,陈旭舟,潘双平,叶鸿斌,杨立权. 一种基于智慧灯杆的共享单车管理系统[P]. 广东省:CN218601952U,2023-03-10.
[3]刘丹青,李超,王青海.基于Java技术的藏汉双语学前教育云平台设计与实现[J].信息技术,2023,47(02):17-23.DOI:10.13274/j.cnki.hdzj.2023.02.004.
[4]佟羽齐,刘德华,张栎柯,李剑波,张俊杰.基于SpringBoot框架的钻前管理系统的设计与实现[J].信息与电脑(理论版),2023,35(02):111-113.
[5]沈志元,张文健.基于Java技术的医院管理系统的设计与实现[J].电脑知识与技术,2022,18(32):38-40+54.DOI:10.14004/j.cnki.ckt.2022.1994.
[6]匡宇,王崇东.基于生态视域的共享单车管理系统创新设计研究[J].工业设计,2021(10):102-103.
[7]He Xinbin,Bai Yongbin,Yue Lisen,Wang Haixiao,Liu Yi. Design and Implementation of Information System Based on Java Technology Platform[J]. Journal of Physics: Conference Series,2021,2033(1).
[8]赵三珊,李文清,田浩毅.基于能源区块链的电动车共享充电桩管理系统[J].智能城市,2021,7(11):8-11.DOI:10.19301/j.cnki.zncs.2021.11.004.
[9]石天敏.基于Java的共享单车管理系统的设计与实现[J].电子技术与软件工程,2021(03):213-215.
[10]孟俊贞,刘野,赵继伟.基于GIS的共享单车管理系统实现及应用[J].测绘与空间地理信息,2020,43(11):25-28.
[11]王真河. 新型智能化共享单车系统的设计与实现[D].厦门大学,2020.DOI:10.27424/d.cnki.gxmdu.2020.003331.
[12]吴瑞卿. 聚焦里程焦虑的电动车电量管理系统交互设计[D].东南大学,2020.DOI:10.27014/d.cnki.gdnau.2020.000257.
[13]周永康. 一种基于STM32的智能电动自行车充电桩控制系统[D].浙江工业大学,2020.DOI:10.27463/d.cnki.gzgyu.2020.001516.
[14]Tian Ming Huang. Design and Implementation of App System for Legal Consulting Based on JAVA Technology[J]. Procedia Computer Science,2020,166(C).
[15]Lei Yu,Cheng Li,Lei Wei,Hu WenYa. Marine biological monitoring and managing system based on Java technology[J]. MIPPR 2019: REMOTE SENSING IMAGE PROCESSING, GEOGRAPHIC INFORMATION SYSTEMS, AND OTHER APPLICATIONS,2020,11432.
[16]卞巍皓,阳若淼,康子良等. 基于蓝牙技术的共享单车规范化停车管理系统[C]//中国科学技术协会,中华人民共和国交通运输部,中国工程院.2019世界交通运输大会论文集(上).2019世界交通运输大会论文集(上),2019:1392-1398.
致 谢
文章能够得以完成,这其中离不开我敬爱的老师的帮助,虽然没有直接指出问题的所在,但也通过言语指点了我,并给出了相对应的建议,让我能够更加快速地成长,在此,由衷地表达我的谢意。
首先,主要感谢的是我的指导老师,是他在我完成我的作品时给了我巨大的肯定,这一点给了我巨大信心,让我有信心完成这项作品。并且还在我的制作过程中给了我不少的建议,让我少走了很多的弯路。为我指出了具体的方向,找到了主干的我,便沿着主干的枝丫逐渐深入,剖析每一个脉络。并且在我的系统的初步完成时,也给我指出了我系统存在的不足和缺陷,让我深刻认识到了自己的不足。
其次还要感谢为我提供参考资料的同学,是他们给了我前人的经验,让我得以站在巨人的肩膀上作为我的起点,这些资料也给我带来了巨大的帮助。
最后还要感谢我的父母,他们给了我最大的支持,也充分肯定了我的作品,这个给了我极大的鼓舞,也奠定了我成功的基础,没有这些人对我的帮助,也就不会有我今天的成功。对此再次感谢各位的帮助。
关注点赞+私信博主,免费领取项目源码
本文围绕共享电动单车管理系统展开,先分析了系统开发的背景、意义及可行性,采用面向对象开发模式,以MySQL为后台存储,用Java、Ajax技术编码。接着阐述了系统总体设计、详细设计与实现,涵盖用户和管理功能模块,最后进行系统测试,为推广运营提供技术支撑。



922

被折叠的 条评论
为什么被折叠?



