ssm小区车辆信息管理系统的设计与实现
摘 要
科技进步的飞速发展引起人们日常生活的巨大变化,电子信息技术的飞速发展使得电子信息技术的各个领域的应用水平得到普及和应用。信息时代的到来已成为不可阻挡的时尚潮流,人类发展的历史正进入一个新时代。在现实运用中,应用软件的工作规则和开发步骤,采用ssm框架开发小区车辆信息管理系统。
本设计主要实现集人性化、高效率、便捷等优点于一身的小区车辆信息管理系统完成首页、人员管理、车辆档案、进入记录、外出记录、车辆收费等功能模块。系统通过浏览器与服务器进行通信,实现数据的交互与变更。本系统通过科学的管理方式、便捷的服务提高了工作效率,减少了数据存储上的错误和遗漏。小区车辆信息管理系统开发是采用基于 MVVM模式的ssm框架进行开发,使用 MyEclipse编译器编写,数据方面主要采用的是微软的MySQL关系型数据库来作为数据存储媒介,配合前台HTML+CSS 技术完成系统的开发。
关键词 :小区车辆信息管理系统;数据库;ssm
Design and implementation of vehicle information management system for ssm community
Abstract
The rapid development of science and technology has caused tremendous changes in people's daily lives. The rapid development of electronic information technology has made the application level of electronic information technology in various fields popular and applied. The arrival of the information age has become an irresistible fashion trend, and the history of human development is entering a new era. In practical applications, the working rules and development steps of the application software are used to develop a community vehicle information management system using the SSM framework.
This design mainly implements a residential vehicle information management system that integrates the advantages of humanization, efficiency, and convenience to complete functional modules such as home page, personnel management, vehicle archives, entry records, exit records, and vehicle fees. The system communicates with the server through a browser to achieve data interaction and change. This system improves work efficiency and reduces errors and omissions in data storage through scientific management methods and convenient services. The development of the community vehicle information management system is carried out using the SSM framework based on the MVVM model, and is written using the MyEclipse compiler. In terms of data, Microsoft's MySQL relational database is mainly used as the data storage medium, and the system development is completed using the foreground HTML+CSS technology.
Key words:Community vehicle information management system; database ssm
目 录
1 概述
1.1开发背景
系统管理也都将通过计算机进行整体智能化操作,对于小区车辆信息管理系统所牵扯的管理及数据保存都是非常多的,例如管理员;首页、人员管理、车辆档案、进入记录、外出记录、车辆收费等功能,用户;首页、车辆档案、进入记录、外出记录、车辆收费、个人管理等功能,这给管理者的工作带来了巨大的挑战,面对大量的信息,传统的管理系统,都是通过笔记的方式进行详情信息的统计,后来出现电脑,通过电脑输入软件将纸质的信息统计到电脑上,这种方式比较传统,而且想要统计数据信息比较麻烦,还受时间和空间的影响,所以为此开发了小区车辆信息管理系统:为用户提供了方便管理平台,方便管理员查看及维护,并且可以通过需求进行内容的编辑及维护等;对于用户而言,可以随时进行查询所需信息,管理员可以足不出户就可以获取到系统的数据信息等,而且还能节省管理员很多时间,所以开发小区车辆信息管理系统给管理者带来了很大的方便,同时也方便管理员对用户信息进行处理。
本论文小区车辆信息管理系统主要牵扯到的程序,数据库与计算机技术等。覆盖知识面大,可以大大的提高系统人员工作效率。
1.2 国内外研究慨况
随着近年来中国经济的飞速发展,信息化,数字化管理逐渐进入人们的生活,并逐步走向成熟,相应的,在市场需求的刺激下,小区车辆信息管理系统也一直迅速发展着。但是从现有的小区车辆信息管理系统来看还存在很多的问题,主要是:
功能单一;系统孤立;交互性不高。
2.国外研究状况
西方发达国家的经济已经发展到了一个相对繁荣平稳的阶段,各方面发展也比较均衡,车辆管理方面也不例外,各方面的软件处于一个比较成熟的阶段。
国外的大中型软件公司有很多也做过小区车辆信息管理系统,开发技术也比国内的成熟,在开发过程中遵循了可扩展性和包容性,使得系统能接纳已有的数据结构,在今后扩展时有效地保护已有的资源,在需要变化时,能方便地调整结构,易于扩充功能,升级方便,即满足当前的业务需求,又为今后的扩展留有很大的空间。而在信息标准化和规范化的基础上,对信息进行合理的布局,使得相关人员可以按照各自的权限进行信息查询和维护。
1.3本文的组织结构
第一章是绪论,本文章的开头部分,对本题目的意义和研究目的等一些做文字性的描述。
第二章研究了小区车辆信息管理系统的所采用的开发技术和开发工具。
第三章是系统分析部分,包括系统总体需求描述、功能性角度分析系统需求、非功能性等各个方面分析系统是否可以实现。
第四章是系统设计部分,本文章的重要部分,提供了系统架构的详细设计和一些主要功能模块的设计说明。
第五章是系统的具体实现,介绍系统的各个模块的具体实现。
第六章在前几章的基础上对系统进行测试和运行。
最后对系统进行了认真的总结,以此对未来有一个新的展望。
2 系统开发环境
2.1MVVM模式介绍
MVVM是Model-View-ViewModel的简写。它本质上就是MVC 的改进版。MVVM 就是将其中的View 的状态和行为抽象化,让我们将视图 UI 和业务逻辑分开。当然这些事 ViewModel 已经帮我们做了,它可以取出 Model 的数据同时帮忙处理 View 中由于需要展示内容而涉及的业务逻辑。微软的WPF带来了新的技术体验,如Silverlight、音频、视频、3D、动画……,这导致了软件UI层更加细节化、可定制化。同时,在技术层面,WPF也带来了 诸如Binding、Dependency Property、Routed Events、Command、DataTemplate、ControlTemplate等新特性。MVVM(Model-View-ViewModel)框架的由来便是MVP(Model-View-Presenter)模式与WPF结合的应用方式时发展演变过来的一种新型架构框架。它立足于原有MVP框架并且把WPF的新特性糅合进去,以应对客户日益复杂的需求变化。
2.2MySQL数据库
科技的进步,给日常带来许多便利:教室的投影器用到了虚拟成像技术,数码相机用到了光电检测技术,比如超市货物进出库的记录需要一个信息仓库。这个信息仓库就是数据库,而这次的物流信息管理系统也需要这项技术的支持。
用MySQL这个软件,是因为它能接受多个使用者访问,而且里面存在Archive等。它会先把数据进行分类,然后分别保存在表里,这样的特别操作就会提高数据管理系统自身的速度,让数据库能被灵活运用。MySQL的代码是公开的,而且允许别人二次编译升级。这个特点能够降低使用者的成本,再搭配合适的软件后形成一个良好的网站系统。虽然它有缺点,但是综合各方面来说,它是使用者的主流运用的对象。
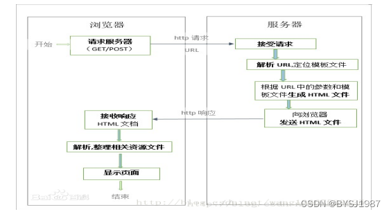
2.3B/S体系工作原理
用户可以通过浏览器去访问Internet上由Web服务器产生的文本、数据、图片、动画、视频点播和声音等信息;
而每一个Web服务器又可以通过各种方式与数据库服务器连接,大量的数据实际存放在数据库服务器中;
从Web服务器上下载程序到本地来执行,在下载过程中若遇到与数据库有关的指令,由Web服务器交给数据库服务器来解释执行,并返回给Web服务器,Web服务器又返回给用户。在这种结构中,将许许多多的网连接到一块,形成一个巨大的网,即全球网。而各个企业可以在此结构的基础上建立自己的Internet。
在 B/S 模式中,用户是通过浏览器针对许多分布于网络上的服务器进行请求访问的,浏览器的请求通过服务器进行处理,并将处理结果以及相应的信息返回给浏览器,其他的数据加工、请求全部都是由Web Server完成的。通过该框架结构以及植入于操作系统内部的浏览器,该结构已经成为了当今软件应用的主流结构模式。
2.4ssm框架介绍
SSM(Spring+SpringMVC+MyBatis)框架集由Spring、MyBatis两个开源框架整合而成(SpringMVC是Spring中的部分内容)。常作为数据源较简单的web项目的框架。
1.8.1 Spring
Spring就像是整个项目中装配bean的大工厂,在配置文件中可以指定使用特定的参数去调用实体类的构造方法来实例化对象。也可以称之为项目中的粘合剂。
Spring的核心思想是IoC(控制反转),即不再需要程序员去显式地`new`一个对象,而是让Spring框架帮你来完成这一切。
1.8.2 SpringMVC
SpringMVC在项目中拦截用户请求,它的核心Servlet即DispatcherServlet承担中介或是前台这样的职责,将用户请求通过HandlerMapping去匹配Controller,Controller就是具体对应请求所执行的操作。SpringMVC相当于SSH框架中struts。
1.8.3 mybatis
mybatis是对jdbc的封装,它让数据库底层操作变的透明。mybatis的操作都是围绕一个sqlSessionFactory实例展开的。mybatis通过配置文件关联到各实体类的Mapper文件,Mapper文件中配置了每个类对数据库所需进行的sql语句映射。在每次与数据库交互时,通过sqlSessionFactory拿到一个sqlSession,再执行sql命令。
页面发送请求给控制器,控制器调用业务层处理逻辑,逻辑层向持久层发送请求,持久层与数据库交互,后将结果返回给业务层,业务层将处理逻辑发送给控制器,控制器再调用视图展现数据。

3 系统分析
所谓系统分析就是,需求人员通过与用户的沟通,所获取的信息,然后把这些信息通过需求说明书的方式展示给用户和开发人员。在软件功能发展的历史长河中,很长时间,特别是最开始的时候,需求分析的重要性并不被人们所认同,例如当时美国IBM公司为英国电信公司开发一套信息管理系统,在需求不明确的情况下开始开发,最初的工期为一年,由于需求获取不清晰导致工期推迟了半年多,造成巨大损失。我们很多软件公司也存在这种情况,边需求,边开发,甚至与用户没有沟通清楚的情况下,直接照搬同类型的项目进行更改,导致到系统验收的时候,重新更改,造成了人力、物力的极大浪费。而导致这一切后果的原因就是需求获取不及时、不清楚、不全面。
3.1 可行性分析
小区车辆信息管理系统主要目标是实现系统首页、人员管理、车辆档案、进入记录、外出记录、车辆收费、个人管理的相关信息管理服务。在确定了目标后,我们从以下四方面对能否实现本系统目标进行可行性分析。
3.1.1 技术可行性
小区车辆信息管理系统主要采用ssm框架,基于B/S结构,Mysql数据库,对于应用程序的开发要求具备完整功能,使用简单的特点,并建立一个数据完整安全稳定的数据库。小区车辆信息管理系统的开发技术具有很高可行性,且开发人员掌握了一定的开发技术,所以系统的开发具有可行性。
3.1.2操作可行性
小区车辆信息管理系统的登录界面简单易于操作,采用常见的界面窗口来登录界面,通过电脑进行访问操作,会员只要平时使用过电脑都能进行访问操作。此系统的开发采用Java语言开发,基于B/S结构,这些开发环境使系统更加完善。本系统具有易操作、易管理、交互性好的特点,在操作上是非常简单的。因此本系统可以进行开发。
3.1.3 经济可行性
小区车辆信息管理系统是基于B/S模式,采用Mysql数据库储存数据,所要求的硬件和软件环境,市场上都很容易购买,程序开发主要是管理系统的开发和维护。所以程序在开发人力、财力上要求不高,而且此系统不是很复杂,开发周期短,在经济方面具有较高的可行性。
3.1.4 法律可行性
小区车辆信息管理系统是自己设计的管理系统,具有很大的实际意义。因为无论是软件还是数据库,采用的都是开源代码,因此这个系统的开发和设计,并不存在侵权等问题,在法律上完全具有可行性。
综上所述,小区车辆信息管理系统在技术、经济、操作和法律上都具有很高的可行性,开发此程序是可行的。
3.2系统流程分析
3.2.1系统开发流程
小区车辆信息管理系统开发时,首先进行需求分析,进而对系统进行总体的设计规划,设计系统功能模块,数据库的选择等,本系统的开发流程如图3-1所示

图3-1系统开发流程图
3.2.2 用户登录流程
为了保证系统的安全性,要使用本系统对系统信息进行管理,必须先登陆到系统中。如图3-2所示。

图3-2 登录流程图
3.2.3 系统操作流程
用户打开并进入系统后,会先显示登录界面,输入正确的用户名和密码,系统自动检测信息,若信息无误,则用户会进入系统功能界面,进行操作,否则会提示错误无法登录,操作流程如图3-3所示。

图3-3 系统操作流程图
3.2.4 添加信息流程
管理员可以对人员管理、车辆档案、进入记录、外出记录、车辆收费、个人管理进行信息的添加,用户可以对自己权限内的信息进行添加,输入信息后,系统会自行验证输入的信息和数据,若信息正确,会将其添加到数据库内,若信息有误,则会提示重新输入信息,添加信息流程如图3-4所示。

图3-4 添加信息流程图
3.2.5 修改信息流程
管理员可以对人员管理、车辆档案、进入记录、外出记录、车辆收费、个人管理进行的修改,用户可以对自己权限内的信息进行修改,首先进入修改信息界面,输入修改信息数据,系统进行数据的判断验证,修改信息合法则修改成功,信息更新至数据库,信息不合法则修改失败,重新输入。修改信息流程图如图3-5所示。

图3-5 修改信息流程图
3.2.6 删除信息流程
管理员可以对人员管理、车辆档案、进入记录、外出记录、车辆收费、个人管理进行信息的删除,对要删除的信息进行选中后,点击删除按钮,系统会询问是否确定,若点击确定,则系统会删除掉选中的信息,并在数据库内对信息进行删除,删除信息流程图如图3-6所示。

图3-6 删除信息流程图
3.3系统用例分析
3.3.1管理员用例图
系统中的核心用户是系统管理员,管理员登录后,通过管理员菜单来管理后台系统。主要功能有:首页、人员管理、车辆档案、进入记录、外出记录、车辆收费、个人管理等功能。管理员用例如图3-7所示。

图3-7 管理员用例图
3.3.2车主用户用例图
用户进入系统可以进行首页登录、车辆档案、进入记录、外出记录、车辆收费、个人管理功能等。车主用户用例如图3-8所示。

图3-8 车主用户用例图
4 系统设计
4.1 系统概述
进过系统的分析后,就开始记性系统的设计,系统设计包含总体设计和详细设计。总体设计只是一个大体的设计,经过了总体设计,我们能够划分出系统的一些东西,例如文件、文档、数据等。而且我们通过总体设计,大致可以划分出了程序的模块,以及功能。但是只是一个初步的分类,并没有真正的实现。
整体设计,只是一个初步设计,而且,对于一个项目,我们可以进行多个整体设计,通过对比,包括性能的对比、成本的对比、效益的对比,来最终确定一个最优的设计方案,选择优秀的整体设计可以降低开发成本,增加公司效益,从这一点来讲,整体设计还是非常重要的。
小区车辆信息管理系统工作原理图如图4-1所示:

图4-1 系统工作原理图
4.2 系统结构设计
系统架构图属于系统设计阶段,系统架构图只是这个阶段一个产物,系统的总体架构决定了整个系统的模式,是系统的基础。小区车辆信息管理系统的整体结构设计如图4-2所示。

图4-2 系统结构图
4.3数据库设计
数据库是计算机信息系统的基础。目前,电脑系统的关键与核心部分就是数据库。数据库开发的优劣对整个系统的质量和速度有着直接影响。
4.3.1 数据库设计原则
数据库的概念结构设计采用实体—联系(E-R)模型设计方法。E-R模型法的组成元素有:实体、属性、联系,E-R模型用E-R图表示,是提示用户工作环境中所涉及的事物,属性则是对实体特性的描述。在系统设计当中数据库起着决定性的因素。下面设计出这几个关键实体的实体—关系图。
4.3.2 数据库实体
数据模型中的实体(Entity),也称为实例,对应现实世界中可区别于其他对象的“事件”或“事物”。
本系统的E-R图如下图所示:
1、车辆档案管理实体图如图4-3所示:

图4-3车辆档案管理实体图
2、车辆收费实体图如图4-4所示:

图4-4车辆收费实体图
3、车主用户实体图如图4-5所示:

图4-5车主用户实体图
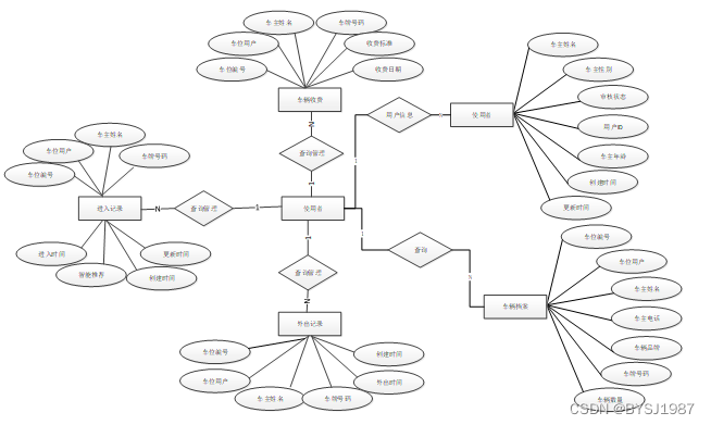
小区车辆信息管理系统的总E-R图如下:

图3-6 小区车辆信息管理系统总E-R关系图
4.3.3 数据库表设计
表access_token (登陆访问时长)
| 编号 | 名称 | 数据类型 | 长度 | 小数位 | 允许空值 | 主键 | 默认值 | 说明 |
| 1 | token_id | int | 10 | 0 | N | Y | 临时访问牌ID | |
| 2 | token | varchar | 64 | 0 | Y | N | 临时访问牌 | |
| 3 | info | text | 65535 | 0 | Y | N | ||
| 4 | maxage | int | 10 | 0 | N | N | 2 | 最大寿命:默认2小时 |
| 5 | create_time | timestamp | 19 | 0 | N | N | CURRENT_TIMESTAMP | 创建时间: |
| 6 | update_time | timestamp | 19 | 0 | N | N | CURRENT_TIMESTAMP | 更新时间: |
| 7 | user_id | int | 10 | 0 | N | N | 0 | 用户编号: |
表auth (用户权限管理)
| 编号 | 名称 | 数据类型 | 长度 | 小数位 | 允许空值 | 主键 | 默认值 | 说明 |
| 1 | auth_id | int | 10 | 0 | N | Y | 授权ID: | |
| 2 | user_group | varchar | 64 | 0 | Y | N | 用户组: | |
| 3 | mod_name | varchar | 64 | 0 | Y | N | 模块名: | |
| 4 | table_name | varchar | 64 | 0 | Y | N | 表名: | |
| 5 | page_title | varchar | 255 | 0 | Y | N | 页面标题: | |
| 6 | path | varchar | 255 | 0 | Y | N | 路由路径: | |
| 7 | position | varchar | 32 | 0 | Y | N | 位置: | |
| 8 | mode | varchar | 32 | 0 | N | N | _blank | 跳转方式: |
| 9 | add | tinyint | 3 | 0 | N | N | 1 | 是否可增加: |
| 10 | del | tinyint | 3 | 0 | N | N | 1 | 是否可删除: |
| 11 | set | tinyint | 3 | 0 | N | N | 1 | 是否可修改: |
| 12 | get | tinyint | 3 | 0 | N | N | 1 | 是否可查看: |
| 13 | field_add | text | 65535 | 0 | Y | N | 添加字段: | |
| 14 | field_set | text | 65535 | 0 | Y | N | 修改字段: | |
| 15 | field_get | text | 65535 | 0 | Y | N | 查询字段: | |
| 16 | table_nav_name | varchar | 500 | 0 | Y | N | 跨表导航名称: | |
| 17 | table_nav | varchar | 500 | 0 | Y | N | 跨表导航: | |
| 18 | option | text | 65535 | 0 | Y | N | 配置: | |
| 19 | create_time | timestamp | 19 | 0 | N | N | CURRENT_TIMESTAMP | 创建时间: |
| 20 | update_time | timestamp | 19 | 0 | N | N | CURRENT_TIMESTAMP | 更新时间: |
表enter_record (进入记录)
| 编号 | 名称 | 数据类型 | 长度 | 小数位 | 允许空值 | 主键 | 默认值 | 说明 |
| 1 | enter_record_id | int | 10 | 0 | N | Y | 进入记录ID | |
| 2 | parking_space_number | varchar | 64 | 0 | Y | N | 车位编号 | |
| 3 | parking_user | int | 10 | 0 | Y | N | 0 | 车位用户 |
| 4 | owners_name | varchar | 64 | 0 | Y | N | 车主姓名 | |
| 5 | license_plate | varchar | 64 | 0 | Y | N | 车牌号码 | |
| 6 | entry_time | datetime | 19 | 0 | Y | N | 进入时间 | |
| 7 | recommend | int | 10 | 0 | N | N | 0 | 智能推荐 |
| 8 | create_time | datetime | 19 | 0 | N | N | CURRENT_TIMESTAMP | 创建时间 |
| 9 | update_time | timestamp | 19 | 0 | N | N | CURRENT_TIMESTAMP | 更新时间 |
表hits (用户点击)
| 编号 | 名称 | 数据类型 | 长度 | 小数位 | 允许空值 | 主键 | 默认值 | 说明 |
| 1 | hits_id | int | 10 | 0 | N | Y | 点赞ID: | |
| 2 | user_id | int | 10 | 0 | N | N | 0 | 点赞人: |
| 3 | create_time | timestamp | 19 | 0 | N | N | CURRENT_TIMESTAMP | 创建时间: |
| 4 | update_time | timestamp | 19 | 0 | N | N | CURRENT_TIMESTAMP | 更新时间: |
| 5 | source_table | varchar | 255 | 0 | Y | N | 来源表: | |
| 6 | source_field | varchar | 255 | 0 | Y | N | 来源字段: | |
| 7 | source_id | int | 10 | 0 | N | N | 0 | 来源ID: |
表out_of_office_records (外出记录)
| 编号 | 名称 | 数据类型 | 长度 | 小数位 | 允许空值 | 主键 | 默认值 | 说明 |
| 1 | out_of_office_records_id | int | 10 | 0 | N | Y | 外出记录ID | |
| 2 | parking_space_number | varchar | 64 | 0 | Y | N | 车位编号 | |
| 3 | parking_user | int | 10 | 0 | Y | N | 0 | 车位用户 |
| 4 | owners_name | varchar | 64 | 0 | Y | N | 车主姓名 | |
| 5 | license_plate | varchar | 64 | 0 | Y | N | 车牌号码 | |
| 6 | out_time | datetime | 19 | 0 | Y | N | 外出时间 | |
| 7 | recommend | int | 10 | 0 | N | N | 0 | 智能推荐 |
| 8 | create_time | datetime | 19 | 0 | N | N | CURRENT_TIMESTAMP | 创建时间 |
| 9 | update_time | timestamp | 19 | 0 | N | N | CURRENT_TIMESTAMP | 更新时间 |
表owner_user (车主用户)
| 编号 | 名称 | 数据类型 | 长度 | 小数位 | 允许空值 | 主键 | 默认值 | 说明 |
| 1 | owner_user_id | int | 10 | 0 | N | Y | 车主用户ID | |
| 2 | owners_name | varchar | 64 | 0 | Y | N | 车主姓名 | |
| 3 | gender_of_vehicle_owner | varchar | 64 | 0 | Y | N | 车主性别 | |
| 4 | age_of_vehicle_owner | varchar | 64 | 0 | Y | N | 车主年龄 | |
| 5 | examine_state | varchar | 16 | 0 | N | N | 已通过 | 审核状态 |
| 6 | recommend | int | 10 | 0 | N | N | 0 | 智能推荐 |
| 7 | user_id | int | 10 | 0 | N | N | 0 | 用户ID |
| 8 | create_time | datetime | 19 | 0 | N | N | CURRENT_TIMESTAMP | 创建时间 |
| 9 | update_time | timestamp | 19 | 0 | N | N | CURRENT_TIMESTAMP | 更新时间 |
表upload (文件上传)
| 编号 | 名称 | 数据类型 | 长度 | 小数位 | 允许空值 | 主键 | 默认值 | 说明 |
| 1 | upload_id | int | 10 | 0 | N | Y | 上传ID | |
| 2 | name | varchar | 64 | 0 | Y | N | 文件名 | |
| 3 | path | varchar | 255 | 0 | Y | N | 访问路径 | |
| 4 | file | varchar | 255 | 0 | Y | N | 文件路径 | |
| 5 | display | varchar | 255 | 0 | Y | N | 显示顺序 | |
| 6 | father_id | int | 10 | 0 | Y | N | 0 | 父级ID |
| 7 | dir | varchar | 255 | 0 | Y | N | 文件夹 | |
| 8 | type | varchar | 32 | 0 | Y | N | 文件类型 |
表user (用户账户:用于保存用户登录信息)
| 编号 | 名称 | 数据类型 | 长度 | 小数位 | 允许空值 | 主键 | 默认值 | 说明 |
| 1 | user_id | mediumint | 8 | 0 | N | Y | 用户ID:[0,8388607]用户获取其他与用户相关的数据 | |
| 2 | state | smallint | 5 | 0 | N | N | 1 | 账户状态:[0,10](1可用|2异常|3已冻结|4已注销) |
| 3 | user_group | varchar | 32 | 0 | Y | N | 所在用户组:[0,32767]决定用户身份和权限 | |
| 4 | login_time | timestamp | 19 | 0 | N | N | CURRENT_TIMESTAMP | 上次登录时间: |
| 5 | phone | varchar | 11 | 0 | Y | N | 手机号码:[0,11]用户的手机号码,用于找回密码时或登录时 | |
| 6 | phone_state | smallint | 5 | 0 | N | N | 0 | 手机认证:[0,1](0未认证|1审核中|2已认证) |
| 7 | username | varchar | 16 | 0 | N | N | 用户名:[0,16]用户登录时所用的账户名称 | |
| 8 | nickname | varchar | 16 | 0 | Y | N | 昵称:[0,16] | |
| 9 | password | varchar | 64 | 0 | N | N | 密码:[0,32]用户登录所需的密码,由6-16位数字或英文组成 | |
| 10 | | varchar | 64 | 0 | Y | N | 邮箱:[0,64]用户的邮箱,用于找回密码时或登录时 | |
| 11 | email_state | smallint | 5 | 0 | N | N | 0 | 邮箱认证:[0,1](0未认证|1审核中|2已认证) |
| 12 | avatar | varchar | 255 | 0 | Y | N | 头像地址:[0,255] | |
| 13 | create_time | timestamp | 19 | 0 | N | N | CURRENT_TIMESTAMP | 创建时间: |
表user_group (用户组:用于用户前端身份和鉴权)
| 编号 | 名称 | 数据类型 | 长度 | 小数位 | 允许空值 | 主键 | 默认值 | 说明 |
| 1 | group_id | mediumint | 8 | 0 | N | Y | 用户组ID:[0,8388607] | |
| 2 | display | smallint | 5 | 0 | N | N | 100 | 显示顺序:[0,1000] |
| 3 | name | varchar | 16 | 0 | N | N | 名称:[0,16] | |
| 4 | description | varchar | 255 | 0 | Y | N | 描述:[0,255]描述该用户组的特点或权限范围 | |
| 5 | source_table | varchar | 255 | 0 | Y | N | 来源表: | |
| 6 | source_field | varchar | 255 | 0 | Y | N | 来源字段: | |
| 7 | source_id | int | 10 | 0 | N | N | 0 | 来源ID: |
| 8 | register | smallint | 5 | 0 | Y | N | 0 | 注册位置: |
| 9 | create_time | timestamp | 19 | 0 | N | N | CURRENT_TIMESTAMP | 创建时间: |
| 10 | update_time | timestamp | 19 | 0 | N | N | CURRENT_TIMESTAMP | 更新时间: |
表vehicle_charges (车辆收费)
| 编号 | 名称 | 数据类型 | 长度 | 小数位 | 允许空值 | 主键 | 默认值 | 说明 |
| 1 | vehicle_charges_id | int | 10 | 0 | N | Y | 车辆收费ID | |
| 2 | parking_space_number | varchar | 64 | 0 | Y | N | 车位编号 | |
| 3 | parking_user | int | 10 | 0 | Y | N | 0 | 车位用户 |
| 4 | owners_name | varchar | 64 | 0 | Y | N | 车主姓名 | |
| 5 | license_plate | varchar | 64 | 0 | Y | N | 车牌号码 | |
| 6 | charging_standard | varchar | 64 | 0 | Y | N | 收费标准 | |
| 7 | charge_date | date | 10 | 0 | Y | N | 收费日期 | |
| 8 | charge_amount | int | 10 | 0 | Y | N | 0 | 收费金额 |
| 9 | charge_description | text | 65535 | 0 | Y | N | 收费说明 | |
| 10 | pay_state | varchar | 16 | 0 | N | N | 未支付 | 支付状态 |
| 11 | pay_type | varchar | 16 | 0 | Y | N | 支付类型: 微信、支付宝、网银 | |
| 12 | recommend | int | 10 | 0 | N | N | 0 | 智能推荐 |
| 13 | create_time | datetime | 19 | 0 | N | N | CURRENT_TIMESTAMP | 创建时间 |
| 14 | update_time | timestamp | 19 | 0 | N | N | CURRENT_TIMESTAMP | 更新时间 |
表vehicle_dossier (车辆档案)
| 编号 | 名称 | 数据类型 | 长度 | 小数位 | 允许空值 | 主键 | 默认值 | 说明 |
| 1 | vehicle_dossier_id | int | 10 | 0 | N | Y | 车辆档案ID | |
| 2 | parking_space_number | varchar | 64 | 0 | N | N | 车位编号 | |
| 3 | parking_user | int | 10 | 0 | Y | N | 0 | 车位用户 |
| 4 | owners_name | varchar | 64 | 0 | Y | N | 车主姓名 | |
| 5 | owners_phone_number | varchar | 64 | 0 | Y | N | 车主电话 | |
| 6 | vehicle_brand | varchar | 64 | 0 | Y | N | 车辆品牌 | |
| 7 | vehicle_model | varchar | 64 | 0 | Y | N | 车辆型号 | |
| 8 | license_plate | varchar | 64 | 0 | Y | N | 车牌号码 | |
| 9 | number_of_vehicles | varchar | 64 | 0 | Y | N | 车辆数量 | |
| 10 | parking_space_image | varchar | 255 | 0 | Y | N | 车位图片 | |
| 11 | recommend | int | 10 | 0 | N | N | 0 | 智能推荐 |
| 12 | create_time | datetime | 19 | 0 | N | N | CURRENT_TIMESTAMP | 创建时间 |
| 13 | update_time | timestamp | 19 | 0 | N | N | CURRENT_TIMESTAMP | 更新时间 |
5系统详细设计
5.1登录模块的实现
用户登录的验证将不再局限于登录信息和权限的匹配验证,而是另外增加了一个验证码,只有界面上所有的编辑框数据都准确的情况下才能实现登录成功。管理员的登录和用户登录是一样的过程,其主要就是利用权限字段来完成对用户或管理员的角色识别。
用户登录流程图如下所示。

图5-1 用户登录流程图
登录界面如下图所示。

图5-2登录界面图
登录关键代码如下所示。
* 登录
* @param data
* @param httpServletRequest
* @return
*/
@PostMapping("login")
public Map<String, Object> login(@RequestBody Map<String, String> data, HttpServletRequest httpServletRequest) {
log.info("[执行登录接口]");
String username = data.get("username");
String email = data.get("email");
String phone = data.get("phone");
String password = data.get("password");
List resultList = null;
QueryWrapper wrapper = new QueryWrapper<User>();
Map<String, String> map = new HashMap<>();
if(username != null && "".equals(username) == false){
map.put("username", username);
resultList = service.selectBaseList(service.select(map, new HashMap<>()));
}
else if(email != null && "".equals(email) == false){
map.put("email", email);
resultList = service.selectBaseList(service.select(map, new HashMap<>()));
}
else if(phone != null && "".equals(phone) == false){
map.put("phone", phone);
resultList = service.selectBaseList(service.select(map, new HashMap<>()));
}else{
return error(30000, "账号或密码不能为空");
}
if (resultList == null || password == null) {
return error(30000, "账号或密码不能为空");
}
//判断是否有这个用户
if (resultList.size()<=0){
return error(30000,"用户不存在");
}
User byUsername = (User) resultList.get(0);
Map<String, String> groupMap = new HashMap<>();
groupMap.put("name",byUsername.getUserGroup());
List groupList = userGroupService.selectBaseList(userGroupService.select(groupMap, new HashMap<>()));
if (groupList.size()<1){
return error(30000,"用户组不存在");
}
UserGroup userGroup = (UserGroup) groupList.get(0);
//查询用户审核状态
if (!StringUtils.isEmpty(userGroup.getSourceTable())){
String res = service.selectExamineState(userGroup.getSourceTable(),byUsername.getUserId());
if (res==null){
return error(30000,"用户不存在");
}
if (!res.equals("已通过")){
return error(30000,"该用户审核未通过");
}
}
//查询用户状态
if (byUsername.getState()!=1){
return error(30000,"用户非可用状态,不能登录");
}
String md5password = service.encryption(password);
if (byUsername.getPassword().equals(md5password)) {
// 存储Token到数据库
AccessToken accessToken = new AccessToken();
accessToken.setToken(UUID.randomUUID().toString().replaceAll("-", ""));
accessToken.setUser_id(byUsername.getUserId());
tokenService.save(accessToken);
// 返回用户信息
JSONObject user = JSONObject.parseObject(JSONObject.toJSONString(byUsername));
user.put("token", accessToken.getToken());
JSONObject ret = new JSONObject();
ret.put("obj",user);
return success(ret);
} else {
return error(30000, "账号或密码不正确");
}
}
public String select(Map<String,String> query,Map<String,String> config){
StringBuffer sql = new StringBuffer("select ");
sql.append(config.get(FindConfig.FIELD) == null || "".equals(config.get(FindConfig.FIELD)) ? "*" : config.get(FindConfig.FIELD)).append(" ");
sql.append("from ").append("`").append(table).append("`").append(toWhereSql(query, "0".equals(config.get(FindConfig.LIKE))));
if (config.get(FindConfig.GROUP_BY) != null && !"".equals(config.get(FindConfig.GROUP_BY))){
sql.append("group by ").append(config.get(FindConfig.GROUP_BY)).append(" ");
}
if (config.get(FindConfig.ORDER_BY) != null && !"".equals(config.get(FindConfig.ORDER_BY))){
sql.append("order by ").append(config.get(FindConfig.ORDER_BY)).append(" ");
}
if (config.get(FindConfig.PAGE) != null && !"".equals(config.get(FindConfig.PAGE))){
int page = config.get(FindConfig.PAGE) != null && !"".equals(config.get(FindConfig.PAGE)) ? Integer.parseInt(config.get(FindConfig.PAGE)) : 1;
int limit = config.get(FindConfig.SIZE) != null && !"".equals(config.get(FindConfig.SIZE)) ? Integer.parseInt(config.get(FindConfig.SIZE)) : 10;
sql.append(" limit ").append( (page-1)*limit ).append(" , ").append(limit);
}
log.info("[{}] - 查询操作,sql: {}",table,sql);
return sql.toString();
}
public List selectBaseList(String select) {
List<Map<String,Object>> mapList = baseMapper.selectBaseList(select);
List<E> list = new ArrayList<>();
for (Map<String,Object> map:mapList) {
list.add(JSON.parseObject(JSON.toJSONString(map),eClass));
}
return list;
}
5.2个人信息模块的实现
管理员和车主用户点击“个人信息”按钮,可以对个人的头像、昵称、手机号码等信息进行更新;
个人信息界面如下图所示。

图5-3个人信息界面图
5.3修改密码模块的实现
管理员和车主用户点击“修改密码”按钮,可以对登录密码进行更改,首先输入原密码,然后再输入新密码和确认密码,当原密码正确,输入两次新密码一致,则修改成功,否则给出错误提示信息。
修改密码界面如下图所示。

图5-4修改密码界面图
5.4车主用户管理模块的实现
用户通过注册了方可获得登录使用权限,此时选择注册用户选项,系统就会自动转到用户注册工作面,在注册该部分信息时系统会自动调用add函数,然后在给定的文本框中填写有关该用户的基础信息后选择确认即可完成注册。检索用户信息,在新增用户信息以后,在检索工具栏中填写对应的用户信息,系统就会将该用户有关的所有信息展示出来。
用户管理流程图如下所示。

图5-5用户管理流程图
用户管理界面如下图所示。

图5-6用户管理界面
用户管理关键代码如下所示。
@RequestMapping(value = "/del")
@Transactional
public Map<String, Object> del(HttpServletRequest request) {
service.delete(service.readQuery(request), service.readConfig(request));
return success(1);
}
5.5车辆档案管理模块的实现
管理员执行车辆档案管理,并可以操作相关内容,例如添加,查看,编辑和删除。通过单击“添加车辆档案”,可以通过车辆档案添加界面添加详细信息。单击查看字段级别链接以查看有关所选字段级别的信息。然后单击“提交”跳转重返到添加页面。添加成功后的信息会载入到车辆档案查询列表中,管理员可进行编辑以及修改。
车辆档案流程图如下所示。

图5-7 车辆档案流程图
车辆档案界面如下图所示。

图5-8车辆档案管理界面图
车辆档案管理关键代码如下所示。
public List selectBaseList(String select) {
List<Map<String,Object>> mapList = baseMapper.selectBaseList(select);
List<E> list = new ArrayList<>();
for (Map<String,Object> map:mapList) {
list.add(JSON.parseObject(JSON.toJSONString(map),eClass));
}
return list;
}
5.6进入记录管理模块的实现
管理员执行进入记录管理,并可以操作相关内容,例如添加,查看,编辑和删除。通过单击“添加进入记录”,可以通过进入记录添加界面添加详细信息。单击查看字段级别链接以查看有关所选字段级别的信息。然后单击“提交”跳转重返到添加页面。添加成功后的信息会载入到进入记录查询列表中,管理员可进行编辑以及修改。
进入记录流程图如下所示。

图5-9进入记录流程图
进入记录界面如下图所示。

图5-10进入记录管理界面
5.7车辆收费管理模块的实现
用户选择车辆收费添加支付记录,管理员审核车辆收费信息,管理所有用户的车辆收费记录。
车辆收费管理流程图如下所示。

图5-11 车辆收费管理流程图
车辆收费管理界面如下所示。

图5-12车辆收费管理界面图
6系统测试
系统开发的最后一个步骤就是系统测试,系统测试也是整个系统十分重要的一个环节,测试的好坏关系到产品的发展。用户对软件的质量、性能和可靠性等需求就要通过测试来实现。测试过程要必须遵循严谨性、完善性、规范性的原则,测试的主要目的就是看看在系统运行中,是否会出现bug,然后对出现的bug进行调试,直到程序完美运行。但是软件的测试只能尽可能的减少bug,理论上来说是无法达到消除bug。但是bug越少,系统出错的几率就越低,用户使用起来也更方便、更安全。
近年来,软件包含测试从现在的检验当中来看,系统接近预期目标可能出现的问题,并对这些错误做出相应的修正,假如我们不进行早期的测试错误就会延续下去,最后所做出的成品就会有很大的困难。
我们要在这个测试的过程当中找出错误。测试成软件开发的主要一部分,自从有了程序的设计那天开始,它就成为了重要的组成部分。经过统计来看,软件测试可以占据这个系统45%的工作量,而在软件开发的成本当中,对于测试成本来说它包含了很多的测试工作。每个程序测试时都会出现和遇到错误。在整个程序的开发过程当中,人为去查找错误是非常复杂和困难的,所以我们一般都会找一些测试的工具来进行测试。
6.1系统测试的意义
随着现代信息的快速发展,在社会各大领域中已经都开始应用网络信息技术,在应用网络技术的同时人们也开始把软件的质量问题作为了一个重要焦点来关注,因为一个软件的好与坏它决定着这个系统在市场上的生存,所以我们必须要把软件质量来做好,这样才有一定的生存能力。对于用户来说它们首先选用的都是保证这个系统软件的质量问题,因为一个系统的软件质量决定着用户在后期上成本经济的问题。
6.2 测试方法
黑盒测试又被人们称作为功能测试,通常是在程序的接口来做一些测试的方法,它一般包括对程序的功能和使用的方法来做出一些数据的接受和输出,同时还可以做出正确的输出信息,并保证与外部信息的完整性。
白盒测试通常被人们称作为结构测试,在整个程序的结构和处理当中它是由程序当中的逻辑测试和检验程序来完成一些正确的工作。
具体的功能测试它是包括:系统的适用性、准确性、安全性等功能测试。
6.3测试分析
小区车辆信息管理系统满足相关信息的管理需求,在设计时借鉴了国内外优秀网站的优点,从界面到系统设计都保证了管理员以及用户能够方便操作。系统的主要特点和优点归纳如下:
(1)本系统用的移置性和针对性都比较高,因为针对性高可以提供更好的服务而移置性可以在多个系统上运行,更给用户带来了极大的方便。
(2)该小区车辆信息管理系统内容全面,管理方便可以及时的全面的处理各种错误,异常,这样避免了很多因用户的马虎操作而出现的失误,其操作方便,用户界面友好,能够上网的人都可以很好的进行操作。
经过对上述的测试结果分析,所有基本功能齐全,操作简单,系统运行性能良好,系统安全可靠,能促进小区车辆信息管理系统 的发展,发展前景广阔。
结 论
本系统通过对Java和Mysql数据库的简介,从硬件和软件两反面说明了小区车辆信息管理系统 的可行性,本文结论及研究成果如下:实现了Java与Mysql相结合构建的小区车辆信息管理系统,网站可以响应式展示。通过本次小区车辆信息管理系统的研究与实现,我感到学海无涯,学习是没有终点的,而且实践出真知,只有多动手才能尽快掌握它,经验对系统的开发非常重要,经验不足,就难免会有许多考虑不周之处。比如要有美观的界面,更完善的功能,才能吸引更多的用户。
由于在此之前对于Java知识没有深入了解,所以从一开始就碰到许多困难,例如一开始的页面显示不规范、数据库连接有问题已经无法实现参数的传递等等,不过通过在网上寻找有关资料以及同学的帮助下最后都得到了解决,在此过程中,我不仅学到了很多知识,也提高了自己解决问题的能力,尤其是学会如何从大量的信息中筛选出所需有用的信息,同时我更加深刻的体会到了,虽然书本上的大部分知识都是有价值,正确的,但实际上每个人编程的思路和对数据处理的方法、思想都是不同的,这就要求我们一定要通过实践才能找到解决问题的方案。在此次毕业设计活动中,我不断的提高了自己,也得到了宝贵的经验,我相信这些对我以后的发展都会有很大帮助。
通过这次小区车辆信息管理系统的开发,我参考了很多相关系统的例子,取长补短,吸取了其他系统的长处,逐步对该系统进行了完善,但是该系统还是有很多的不足之处,有待以后进一步学习。
实践证明,小区车辆信息管理系统有着非常好的发展前景,经过测试运行,系统各项功能都十分完善,界面漂亮,使用方便,操作容易,在技术理论上已经成熟。
致 谢
大学的学习生活在这个季节将结束,但是在我的生命这仅仅只是一个逗号,我将面对的旅程的另一个的开始。通过这次毕业设计的整个开发过程,从需求分析到具体功能实现,再到最终测试和维护的理解有了很大的进步,让我对系统开发有了更深刻的认识,对我个人的实践能力和解决问题的能力,都有了很大的帮助。这是这次毕业设计最大的收获。
首先要感谢我的指导老师,他在论文写作上,给予了我各种无私的帮助,治学严谨,严格要求,使我获得了很大的收获。老师深厚的理论知识和丰富的实践经验,都深深的影响到我,在这方面,我谨表示衷心的感谢。
其次,我还要对所有的老师和同学表示感谢,他们在我学习的过程中,都积极的提供了很多帮助,无论是专业知识,还是实践操作技能,也能够让我在论文写作中,遇到的一些难题迎刃而解。
最后,对阅读和评审本论文的各位老师表示衷心的感谢!
参考文献
[1]伍德鹏,李佩学.基于SSM框架的高职院校教学办公用品管理信息系统设计研究[J].轻工科技,2023,39(01):99-101.
[2]常婉纶,谈姝辰,屈小娥,田召.基于SSM框架的二级学院教科研信息共享系统的设计与实现[J].电脑知识与技术,2022,18(34):39-41.DOI:10.14004/j.cnki.ckt.2022.2208.
[3]曹泽翰.基于SSM框架的流体力学课程虚拟仿真实验平台设计[J].信息与电脑(理论版),2022,34(20):34-36.
[4]Zheng Hongying. A Study on the Design of English Speaking Examination System Based on SSM Framework[J]. Journal of Sensors,2022,2022.
[5]张建雄. 一种居民小区车辆管理系统及管理方法[P]. 海南省:CN113643549A,2021-11-12.
[6]陈欢,陈新泉.基于RFID的小区车辆管理系统设计[J].广西民族大学学报(自然科学版),2020,26(01):82-86.DOI:10.16177/j.cnki.gxmzzk.2020.01.013.
[7]. Design and Implementation of ERP System Based on SSM Framework[J]. ,2020,440(5).
[8]Ping Wanxin,Chen Yuankun,Hou Xiaoyan. Design of Campus Bicycle Rental Management System Based on SSM Framework[J]. Journal of Physics: Conference Series,2019,1314.
[9]崔亚楠, 小区车辆信息管理系统V1.0. 广西壮族自治区,柳州工学院,2019-09-04.
[10]高鑫. 小区车辆远距离识别管理系统的设计与实现[D].电子科技大学,2020.DOI:10.27005/d.cnki.gdzku.2020.004577.
[11]高影,杜林南.小区智能车辆管理系统规划与设计[J].信息通信,2018(06):128-130.
[12]孙晓伟,李天平.基于RFID的小区车辆管理系统[J].山东师范大学学报(自然科学版),2017,32(04):56-60+67.
[13]朱刚飞,姜永利,胡玉友.一种小区智能车辆管理系统的设计[J].科学技术创新,2017(27):41-42.
[14]赵发,徐善红.基于有源RFID的小区车辆管理系统研究[J].佳木斯大学学报(自然科学版),2017,35(03):393-395.
[15]陈小虎,邓惠俊.基于Java的小区车辆信息管理系统的设计与实现[J].电脑知识与技术,2017,13(02):64-65.DOI:10.14004/j.cnki.ckt.2017.0146.
点赞+收藏+关注 → 私信领取本源代码、数据库

2254

被折叠的 条评论
为什么被折叠?



