现如今在中国,随着人民生活质量的逐渐提高,以及人民群众消费能力的日渐增长,各种各样的家养小动物,已经逐渐成为人类越来越亲密的生活伴侣。并且,现如今社会竞争及其激烈,人们的生活节奏越发急促、紧张,而活泼可爱的小宠物们恰好能为处于紧张生活节奏中的人儿消除内心的孤独,并舒缓工作上带来的压力、增添生活中的情趣。但优点往往伴随着缺点,流浪宠物、宠物传染病等问题也随之潜滋暗长,所以需要一个既能满足爱宠人士的需求,又能有利于解决养宠带来的问题的平台,以平衡利与弊之间的利害关系。
本宠物医院信息管理系统,使爱宠人士用户可以随时随地了解医院信息,宠物主人还能很方便地进行宠物就诊等服务的预约,使用十分便捷;管理员用户还能很方便地管理网站上的各种内容,自定义功能十分强大。
本文以springboot为开发技术,实现了一个宠物医院信息管理系统。宠物医院信息管理系统的主要使用者分为管理员、医生用户、宠物主人;主要功能包括有:首页、系统用户(管理员、医生用户、宠物主人)、模块管理(宠物物信息、治疗预约、治疗病历、疫苗预约、疫苗档案、美容预约、美容档案、物品管理、物品入库、物品使用)、个人中心等功能。通过这些功能模块的设计,基本上实现了整个宠物医院信息管理系统的过程。
具体在系统设计上,采用了springboot的结构,后台上采用Mysql数据库,是一个非常优秀的宠物医院信息管理系统。
关键词 :宠物医院信息管理系统;springboot技术;Mysql数据库
Nowadays in China, with the gradual improvement of people's quality of life and the increasing consumption capacity of the people, various domesticated small animals have gradually become increasingly intimate life companions for humans. Moreover, with the increasingly fierce competition in today's society, people's pace of life is becoming increasingly rapid and tense, and lively and cute little pets can just eliminate inner loneliness for people in a tense pace of life, relieve the pressure brought by work, and add fun to life. But the advantages often come with the disadvantages, and problems such as stray pets and pet infectious diseases also grow insidiously. Therefore, it is necessary to have a platform that can not only meet the needs of pet enthusiasts, but also be conducive to solving the problems caused by pet rearing, in order to balance the benefits and drawbacks.
This pet hospital information management system allows pet enthusiasts to access hospital information anytime and anywhere, and pet owners can easily make appointments for pet medical and other services, making it very convenient to use; Administrator users can also easily manage various contents on the website, and the customization function is very powerful.
This article uses spring boot as the development technology to implement a pet hospital information management system. The main users of the pet hospital information management system are administrators, doctor users, and pet owners; The main functions include: homepage, system users (administrators, doctor users, pet owners), module management (item information, treatment appointments, treatment medical records, vaccine appointments, vaccine files, beauty appointments, beauty files, item management, item storage, item usage), personal center, and other functions. Through the design of these functional modules, the entire process of pet hospital information management system has been basically implemented.
Specifically, in terms of system design, it adopts the structure of spring boot and uses MySQL database in the backend, making it an excellent pet hospital information management system.
Key words:Pet Hospital Information Management System; Springboot technology; MySQL database
目录
1 概述
1.1课题背景及意义
目前,很多宠物医院信息管理系统一般采用纯手工管理。这种方法的弊端在于参与管理的人员文化水平不一,字迹不一,互相之间会导致信息传达不便,而且纸质信息传载媒体有着一个很大的弱点就是容易损坏,造成信息丢失。在当前的信息化时代中,任何宠物医院都需要一个实用的宠物医院信息管理系统来规范宠物医院信息的管理,这将会大大提高宠物医院的管理水平,优化资源,实现效益的最大化。
现在有的宠物医院信息管理系统管理的软件,采用的技术也是多种多样,但大多数宠物医院信息管理系统主要用于大型宠物医院的关键部门。至于小型宠物医院,利用宠物医院信息管理系统管理日常业务的并不多。针对宠物医院信息管理系统软件的巨大需要和基本需要,一个好的宠物医院信息管理系统软件,必须功能齐全,操作简便,向用户展示简单明了的操作界面。在完善功能的同时又必须兼顾系统的灵活性,安全性。
宠物医院信息管理系统的优势主要表现在三个方面:
(1)宠物医院信息管理系统无纸化,环保又方便。传统的宠物医院信息管理系统方式,都是经由员工手工记录存档。这种传统的纸质宠物医院信息管理系统管理,-是会有很大的体力消耗,二是在精力上也是不小的付出。而无纸化宠物医院信息管理系统,只需在电脑前点点鼠标,在体力上几乎没有多大的消耗,而且在环保、效率、针对性日常业务方面做得要比传统的宠物医院信息管理系统管理科学得多。
(2)科学管理,安全可靠。传统的宠物医院信息管理系统管理方式,经常会由于各种原因,产生信息的丢失或是污损,给宠物医院信息管理系统和日常业务带来很大的不便。而对于宠物医院信息管理系统,只需做好系统数据库的保护,以上问题可以迎刃而解了。
(3)简化工作,促进其他方面的综合发展。由于宠物医院信息管理系统的介入运行,可以使医生腾出更多的时间,做更多针对性的个性化医疗服务,从而使每个病人都有机会享受更多的服务。
1.2 国内外研究现状
随着经济的发展,人们生活水平不断地进步和提高,越来越多的家庭开始饲养宠物,与此同时,宠物的卫生、防疫、诊疗也得到了人们越来越多的关注,由此派生出的宠物医院在发展上也越来越迅猛。
宠物医院在欧美发达国家作为产业早已经形成了国民经济的一部分,由于欧美发达国家的信息化程度高,信息技术、各种研究成果较早的应用于各行各业,宠物医院在管理上早已实现了信息化建设。
当前,信息化已成为全球发展的主题,世界各国对信息的需求快速增长,信息产品和信息服务广泛的应用于各个国家、地区、企业、单位、家庭、个人。
早在20世纪80年代,发达国家就已经开始信息化建设的工作。目前,欧美发达国家早已为宠物建立了宠物电子档案,这对于宠物的防疫、卫生、安全等起到了重要的管理作用,同时各种新技术不断应用于宠物医院的日常管理工作中,宠物医院在管理上早己实现了规范化、标准化。
相对于欧美发达国家,我国信息化建设从20世纪9O年代初开始,信息化程度还处于较低水平,且发展很不平衡,大部分宠物医院的信息化建设还处于以划价收费为中心的信息管理系统,缺少其他业务的信息化管理,造成很多工作还停留在人工操作上,这就对当前宠物医院的信息化管理造成了很多问题。
随着我国信息技术在宠物医院行业应用程度的不断提高,东南沿海较发达城市已经实现了宠物医院管理的信息化,但是并没有完全普遍,大部分欠发达地区,尤其是小型的社区宠物医院,还是处于传统的管理方式。
虽然目前仍与欧美发达国家存在较大差距,但"十二五"规划,我国提出了信息化建设的~3521工程",我国宠物医院的信息化建设迎来了发展的好时机。
宠物医院信息化建设的不断进行对宠物医疗卫生行业的发展具有重要的意义,既能提高宠物医院的服务质量,又能方便宠物医院的管理,更为重要的是对于保障宠物防疫、卫生、安全具有重要意义。
1.3 研究内容
目前许多人仍将传统的纸质工具作为信息管理的主要工具,而网络技术的应用只是起到辅助作用。在对网络工具的认知程度上,较为传统的office软件等仍是人们使用的主要工具,而相对全面且专业的信息管理软件仍没有得到大多数人的了解或认可。本选题则旨在通过标签分类管理等方式,实现宠物领养管理系统的各种功能,从而达到对宠物医院信息管理。
详细内容介绍,将在以下六章中详细阐述:
第一章、绪论,介绍了研究课题选择的背景及意义、研究现状,简要介绍了本文的章节内容。
第二章、引入技术知识,通过引入关键技术进行开发,向系统中涉及直观表达的技术知识。
第三章、重点分析了系统的分析,从系统强大的供需市场出发,对系统开发的可行性,系统流程以及系统性能和功能进行了探讨。
第四章、介绍了系统的详细设计方案,包括系统结构设计和数据库设计。
第五章、系统设计的实现,通过对系统功能设计的详细说明,论证了系统的结构。
第六章、系统的整体测试,评判系统是否可以上线运行。
2 系统开发环境
2.1 开发技术
本系统前端部分基于MVVM模式进行开发,采用B/S模式,后端部分基于Java的springboot框架进行开发。
前端部分:前端框架采用了比较流行的渐进式JavaScript框架Vue.js。使用Vue-Router和Vuex实现动态路由和全局状态管理,Ajax实现前后端通信,Element UI组件库和Lay UI组件库使页面快速成型,项目前端通过栅格布局实现响应式,可适应PC端、平板端、手机端等不同屏幕大小尺寸的完美布局展示。
后端部分:采用springboot作为开发框架,同时集成MyBatis、Redis等相关技术。
Spring框架是Java平台上的一种开源应用框架,提供具有控制反转特性的容器。尽管Spring框架自身对编程模型没有限制,但其在Java应用中的频繁使用让它备受青睐,以至于后来让它作为EJB(EnterpriseJavaBeans)模型的补充,甚至是替补。Spring框架为开发提供了一系列的解决方案,比如利用控制反转的核心特性,并通过依赖注入实现控制反转来实现管理对象生命周期容器化,利用面向切面编程进行声明式的事务管理,整合多种持久化技术管理数据访问,提供大量优秀的Web框架方便开发等等。Spring框架具有控制反转(IOC)特性,IOC旨在方便项目维护和测试,它提供了一种通过Java的反射机制对Java对象进行统一的配置和管理的方法。Spring框架利用容器管理对象的生命周期,容器可以通过扫描XML文件或类上特定Java注解来配置对象,开发者可以通过依赖查找或依赖注入来获得对象。Spring框架具有面向切面编程(AOP)框架,SpringAOP框架基于代理模式,同时运行时可配置;AOP框架主要针对模块之间的交叉关注点进行模块化。Spring框架的AOP框架仅提供基本的AOP特性,虽无法与AspectJ框架相比,但通过与AspectJ的集成,也可以满足基本需求。Spring框架下的事务管理、远程访问等功能均可以通过使用SpringAOP技术实现。Spring的事务管理框架为Java平台带来了一种抽象机制,使本地和全局事务以及嵌套事务能够与保存点一起工作,并且几乎可以在Java平台的任何环境中工作。Spring集成多种事务模板,系统可以通过事务模板、XML或Java注解进行事务配置,并且事务框架集成了消息传递和缓存等功能。Spring的数据访问框架解决了开发人员在应用程序中使用数据库时遇到的常见困难。它不仅对Java:JDBC、iBATS/MyBATIs、Hibernate、Java数据对象(JDO)、ApacheOJB和ApacheCayne等所有流行的数据访问框架中提供支持,同时还可以与Spring的事务管理一起使用,为数据访问提供了灵活的抽象。Spring框架最初是没有打算构建一个自己的WebMVC框架,其开发人员在开发过程中认为现有的StrutsWeb框架的呈现层和请求处理层之间以及请求处理层和模型之间的分离不够,于是创建了SpringMVC。
2.3 Mysql描述
现在Mysql数据库在网络上它可以支撑许多个学生,而且也可以适应客服机和服务器的部署或者配置等,我们这里的服务器和客户机其实就是一种软件上的概念,并且我们使用的计算机硬件也与他们不存在一一对应的关系[3]。
Mysql是一款非常流行的关系型数据库管理系统,它的出现一直都是佼佼者,它不仅功能非常强大,而且使用起来非常方便,并且Mysql的跨平台能力也很好,软件开发人员非常喜欢它的这些强大的优点。不同于其他关系型数据库,对于数据库的管理它有着自己的一套方案,通过对学生设定相应的权限和角色来达到对数据库的管理。由此可见,Mysql是一个能够适用于吞吐量高,可靠性高,效率高的一款数据库管理软件[4]。
优点一:Mysql中对于不同身份的学生都设定其不同的权限来完成不同的业务逻辑,这使得Mysql在安全和完整性远远超出了其他关系型数据库。
优点二:对于那些动画、图形和声音的数据类型Mysql也可以支持,这说明多数据类型Mysql也是可以支持的。
优点三:Mysql还可以做到多个平台的开发,软件开发的多种编程语言都可以实现对Mysql数据库的操作。
2.4 B/S体系工作原理
TB/S架构采取浏览器请求,服务器响应的工作模式。
用户可以通过浏览器去访问Internet上由Web服务器产生的文本、数据、图片、动画、视频点播和声音等信息;
而每一个Web服务器又可以通过各种方式与数据库服务器连接,大量的数据实际存放在数据库服务器中;
从Web服务器上下载程序到本地来执行,在下载过程中若遇到与数据库有关的指令,由Web服务器交给数据库服务器来解释执行,并返回给Web服务器,Web服务器又返回给用户。在这种结构中,将许许多多的网连接到一块,形成一个巨大的网,即全球网。而各个企业可以在此结构的基础上建立自己的Internet。
在 B/S 模式中,用户是通过浏览器针对许多分布于网络上的服务器进行请求访问的,浏览器的请求通过服务器进行处理,并将处理结果以及相应的信息返回给浏览器,其他的数据加工、请求全部都是由Web Server完成的。通过该框架结构以及植入于操作系统内部的浏览器,该结构已经成为了当今软件应用的主流结构模式。
。
2.5 MVVM模式介绍
MVVM是Model-View-ViewModel的简写。它本质上就是MVC 的改进版。MVVM 就是将其中的View 的状态和行为抽象化,让我们将视图 UI 和业务逻辑分开。当然这些事 ViewModel 已经帮我们做了,它可以取出 Model 的数据同时帮忙处理 View 中由于需要展示内容而涉及的业务逻辑。微软的WPF带来了新的技术体验,如Silverlight、音频、视频、3D、动画……,这导致了软件UI层更加细节化、可定制化。同时,在技术层面,WPF也带来了 诸如Binding、Dependency Property、Routed Events、Command、DataTemplate、ControlTemplate等新特性。MVVM(Model-View-ViewModel)框架的由来便是MVP(Model-View-Presenter)模式与WPF结合的应用方式时发展演变过来的一种新型架构框架。它立足于原有MVP框架并且把WPF的新特性糅合进去,以应对客户日益复杂的需求变化。
2.6 Java描述
Java是一种平台性计算机语言技术,主要包括两部分:JAVA虚拟机(Java Virtual Machine,JVM)和JAVA API(Application Program Interface,应用接口编程)。
个人对两种语言深入理解:C语言更多的是创造工具,而Java更多的是使用工具。我们知道Java很多的底层实现其实是通过C语言来实现的,所以更能看出这一点。在使用Java的过程中,我们需要会使用API文档,可以将其看做是Java的使用说明。Java面向对象的特性,使其有很多封装好的对象,在使用时,我们只要知道对象的行为(也是对象封装的方法),在这里要注意方法是静态方法还是常规方法,因为调用时,差距很大。未来肯定会有比Java更加人性化,更加容易开发的编程语言,但是肯定不可能完全迥异于Java语言,俗话说“他山之石,可以攻玉”,学好Java也可以方便我们更好的学习其它语言。
3 系统分析
所谓系统分析就是,需求人员通过与用户的沟通,所获取的信息,然后把这些信息通过需求说明书的方式展示给用户和开发人员。在软件功能发展的历史长河中,很长时间,特别是最开始的时候,需求分析的重要性并不被人们所认同,例如当时美国IBM公司为英国电信公司开发一套信息管理系统,在需求不明确的情况下开始开发,最初的工期为一年,由于需求获取不清晰导致工期推迟了半年多,造成巨大损失。我们很多软件公司也存在这种情况,边需求,边开发,甚至与用户没有沟通清楚的情况下,直接照搬同类型的项目进行更改,导致到系统验收的时候,重新更改,造成了人力、物力的极大浪费。而导致这一切后果的原因就是需求获取不及时、不清楚、不全面。
3.1 可行性分析
宠物医院信息管理系统主要目标是实现网上的相关信息管理服务。在确定了目标后,我们从以下四方面对能否实现本系统目标进行可行性分析。
3.1.1 技术可行性
宠物医院信息管理系统主要采用java技术,基于B/S结构,Mysql数据库,对于应用程序的开发要求具备完整功能,使用简单的特点,并建立一个数据完整安全稳定的数据库。宠物医院信息管理系统的开发技术具有很高可行性,且开发人员掌握了一定的开发技术,所以系统的开发具有可行性。
3.1.2操作可行性
宠物医院信息管理系统的登录界面简单易于操作,采用常见的界面窗口来登录界面,通过电脑进行访问操作,会员只要平时使用过电脑都能进行访问操作。此系统的开发采用java语言开发,基于B/S结构,这些开发环境使系统更加完善。本系统具有易操作、易管理、交互性好的特点,在操作上是非常简单的。因此本系统可以进行开发。
3.1.3 经济可行性
宠物医院信息管理系统是基于java模式,采用Mysql数据库储存数据,所要求的硬件和软件环境,市场上都很容易购买,程序开发主要是管理系统的开发和维护。所以程序在开发人力、财力上要求不高,而且此系统不是很复杂,开发周期短,在经济方面具有较高的可行性。
3.1.4 法律可行性
此宠物医院信息管理系统是自己设计的管理系统,具有很大的实际意义。因为无论是软件还是数据库,采用的都是开源代码,因此这个系统的开发和设计,并不存在侵权等问题,在法律上完全具有可行性。
综上所述,宠物医院信息管理系统在技术、经济、操作和法律上都具有很高的可行性,开发此程序是可行的。
3.2系统流程分析
3.2.1系统开发流程
宠物医院信息管理系统开发时,首先进行需求分析,进而对系统进行总体的设计规划,设计系统功能模块,数据库的选择等,本系统的开发流程如图3-1所示

图3-1系统开发流程图
3.2.2 用户登录流程
为了保证系统的安全性,要使用本系统对系统信息进行管理,必须先登陆到系统中。如图3-2所示。

图3-2 登录流程图
3.2.3 系统操作流程
用户打开并进入系统后,会先显示登录界面,输入正确的用户名和密码,系统自动检测信息,若信息无误,则用户会进入系统功能界面,进行操作,否则会提示错误无法登录,操作流程如图3-3所示。

图3-3 系统操作流程图
3.2.4 添加信息流程
管理员可以对宠物的信息等进行信息的添加,用户可以对自己权限内的信息进行添加,输入信息后,系统会自行验证输入的信息和数据,若信息正确,会将其添加到数据库内,若信息有误,则会提示重新输入信息,添加信息流程如图3-4所示。

图3-4 添加信息流程图
3.2.5 修改信息流程
管理员可以对宠物信息等进行的修改,用户可以对自己权限内的信息进行修改,首先进入修改信息界面,输入修改信息数据,系统进行数据的判断验证,修改信息合法则修改成功,信息更新至数据库,信息不合法则修改失败,重新输入。修改信息流程图如图3-5所示。

图3-5 修改信息流程图
3.2.6 删除信息流程
管理员可以对宠物管理信息等进行信息的删除,对要删除的信息进行选中后,点击删除按钮,系统会询问是否确定,若点击确定,则系统会删除掉选中的信息,并在数据库内对信息进行删除,删除信息流程图如图3-6所示。

图3-6 删除信息流程图
3.3系统用例分析
3.3.1管理员用例图
系统中的核心用户是系统管理员,管理员登录后,通过管理员来管理后台系统。主要功能有:首页、系统用户(管理员、医生用户、宠物主人)、模块管理(宠物物信息、治疗预约、治疗病历、疫苗预约、疫苗档案、美容预约、美容档案、物品管理、物品入库、物品使用)、个人中心等功能。管理员用例如图3-7所示。

图3-7 管理员用例图
3.3.2医生用例图
医生进入系统可以首页:模块管理(宠物信息、治疗预约、治疗病历、疫苗预约、疫苗档案、美容预约、美容档案、物品管理、物品使用)、个人中心等。用户用例如图3-8所示。

图3-8 医生用例图
3.3.3宠物主人用例图
宠物主人进入系统可以查看首页、模块管理(宠物信息、治疗预约、治疗病历、疫苗预约、疫苗档案、美容预约、美容档案)、个人中心等。宠物主人用例如图3-9所示。

图3-9 宠物主人用例图
4 系统设计
4.1 系统概述
进过系统的分析后,就开始系统的设计,系统设计包含总体设计和详细设计。总体设计只是一个大体的设计,经过了总体设计,我们能够划分出系统的一些东西,例如文件、文档、数据等。而且我们通过总体设计,大致可以划分出了程序的模块,以及功能。但是只是一个初步的分类,并没有真正的实现。
整体设计,只是一个初步设计,而且,对于一个项目,我们可以进行多个整体设计,通过对比,包括性能的对比、成本的对比、效益的对比,来最终确定一个最优的设计方案,选择优秀的整体设计可以降低开发成本,增加公司效益,从这一点来讲,整体设计还是非常重要的。
宠物医院信息管理系统工作原理图如图4-1所示:

图4-1 系统工作原理图
4.2 系统结构设计
系统架构图属于系统设计阶段,系统架构图只是这个阶段一个产物,系统的总体架构决定了整个系统的模式,是系统的基础。宠物医院信息管理系统的整体结构设计如图4-2所示。

图4-2 系统结构图
4.3数据库设计
数据库是计算机信息系统的基础。目前,电脑系统的关键与核心部分就是数据库。数据库开发的优劣对整个系统的质量和速度有着直接影响。
4.3.1 数据库设计原则
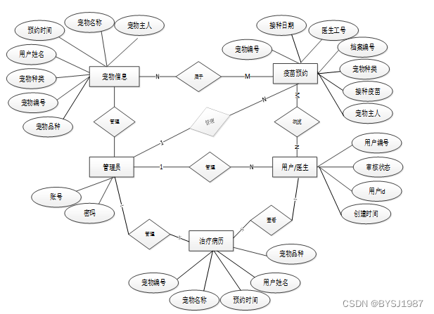
数据库的概念结构设计采用实体—联系(E-R)模型设计方法。E-R模型法的组成元素有:实体、属性、联系,E-R模型用E-R图表示,是提示用户工作环境中所涉及的事物,属性则是对实体特性的描述。在系统设计当中数据库起着决定性的因素。下面设计出这几个关键实体的实体—关系图。
4.3.2 数据库实体
数据模型中的实体(Entity),也称为实例,对应现实世界中可区别于其他对象的“事件”或“事物”。例如,公司中的每个员工,家里中的每个家具。

图4-3系统ER图
4.3.3 数据库表设计
数据库的表信息属于设计的一部分,下面介绍数据库中的各个表的详细信息。
| 编号 | 名称 | 数据类型 | 长度 | 小数位 | 允许空值 | 主键 | 默认值 | 说明 |
| 1 | token_id | int | 10 | 0 | N | Y | 临时访问牌ID | |
| 2 | token | varchar | 64 | 0 | Y | N | 临时访问牌 | |
| 3 | info | text | 65535 | 0 | Y | N | ||
| 4 | maxage | int | 10 | 0 | N | N | 2 | 最大寿命:默认2小时 |
| 5 | create_time | timestamp | 19 | 0 | N | N | CURRENT_TIMESTAMP | 创建时间: |
| 6 | update_time | timestamp | 19 | 0 | N | N | CURRENT_TIMESTAMP | 更新时间: |
| 7 | user_id | int | 10 | 0 | N | N | 0 | 用户编号: |
| 编号 | 名称 | 数据类型 | 长度 | 小数位 | 允许空值 | 主键 | 默认值 | 说明 |
| 1 | auth_id | int | 10 | 0 | N | Y | 授权ID: | |
| 2 | user_group | varchar | 64 | 0 | Y | N | 用户组: | |
| 3 | mod_name | varchar | 64 | 0 | Y | N | 模块名: | |
| 4 | table_name | varchar | 64 | 0 | Y | N | 表名: | |
| 5 | page_title | varchar | 255 | 0 | Y | N | 页面标题: | |
| 6 | path | varchar | 255 | 0 | Y | N | 路由路径: | |
| 7 | position | varchar | 32 | 0 | Y | N | 位置: | |
| 8 | mode | varchar | 32 | 0 | N | N | _blank | 跳转方式: |
| 9 | add | tinyint | 3 | 0 | N | N | 1 | 是否可增加: |
| 10 | del | tinyint | 3 | 0 | N | N | 1 | 是否可删除: |
| 11 | set | tinyint | 3 | 0 | N | N | 1 | 是否可修改: |
| 12 | get | tinyint | 3 | 0 | N | N | 1 | 是否可查看: |
| 13 | field_add | text | 65535 | 0 | Y | N | 添加字段: | |
| 14 | field_set | text | 65535 | 0 | Y | N | 修改字段: | |
| 15 | field_get | text | 65535 | 0 | Y | N | 查询字段: | |
| 16 | table_nav_name | varchar | 500 | 0 | Y | N | 跨表导航名称: | |
| 17 | table_nav | varchar | 500 | 0 | Y | N | 跨表导航: | |
| 18 | option | text | 65535 | 0 | Y | N | 配置: | |
| 19 | create_time | timestamp | 19 | 0 | N | N | CURRENT_TIMESTAMP | 创建时间: |
| 20 | update_time | timestamp | 19 | 0 | N | N | CURRENT_TIMESTAMP | 更新时间: |
| 编号 | 名称 | 数据类型 | 长度 | 小数位 | 允许空值 | 主键 | 默认值 | 说明 |
| 1 | beauty_appointment_id | int | 10 | 0 | N | Y | 美容预约ID | |
| 2 | pet_owners | int | 10 | 0 | Y | N | 0 | 宠物主人 |
| 3 | ordinary_users | varchar | 64 | 0 | Y | N | 用户姓名 | |
| 4 | pet_id | varchar | 64 | 0 | Y | N | 宠物编号 | |
| 5 | pet_name | varchar | 64 | 0 | Y | N | 宠物名称 | |
| 6 | pet_species | varchar | 64 | 0 | Y | N | 宠物种类 | |
| 7 | pet_breeds | varchar | 64 | 0 | Y | N | 宠物品种 | |
| 8 | time_of_appointment | datetime | 19 | 0 | Y | N | 预约时间 | |
| 9 | appointment_notes | text | 65535 | 0 | Y | N | 预约备注 | |
| 10 | recommend | int | 10 | 0 | N | N | 0 | 智能推荐 |
| 11 | create_time | datetime | 19 | 0 | N | N | CURRENT_TIMESTAMP | 创建时间 |
| 12 | update_time | timestamp | 19 | 0 | N | N | CURRENT_TIMESTAMP | 更新时间 |
| 编号 | 名称 | 数据类型 | 长度 | 小数位 | 允许空值 | 主键 | 默认值 | 说明 |
| 1 | beauty_archives_id | int | 10 | 0 | N | Y | 美容档案ID | |
| 2 | pet_owners | int | 10 | 0 | Y | N | 0 | 宠物主人 |
| 3 | ordinary_users | varchar | 64 | 0 | Y | N | 用户姓名 | |
| 4 | pet_id | varchar | 64 | 0 | Y | N | 宠物编号 | |
| 5 | pet_name | varchar | 64 | 0 | Y | N | 宠物名称 | |
| 6 | pet_species | varchar | 64 | 0 | Y | N | 宠物种类 | |
| 7 | pet_breeds | varchar | 64 | 0 | Y | N | 宠物品种 | |
| 8 | time_of_appointment | date | 10 | 0 | Y | N | 预约时间 | |
| 9 | file_number | varchar | 64 | 0 | Y | N | 档案编号 | |
| 10 | beauty_doctor | int | 10 | 0 | Y | N | 0 | 美容医生 |
| 11 | doctor_id | varchar | 64 | 0 | Y | N | 医生工号 | |
| 12 | doctors_name | varchar | 64 | 0 | Y | N | 医生姓名 | |
| 13 | beauty_amount | int | 10 | 0 | Y | N | 0 | 美容金额 |
| 14 | beauty_content | text | 65535 | 0 | Y | N | 美容内容 | |
| 15 | pay_state | varchar | 16 | 0 | N | N | 未支付 | 支付状态 |
| 16 | pay_type | varchar | 16 | 0 | Y | N | 支付类型: 微信、支付宝、网银 | |
| 17 | recommend | int | 10 | 0 | N | N | 0 | 智能推荐 |
| 18 | create_time | datetime | 19 | 0 | N | N | CURRENT_TIMESTAMP | 创建时间 |
| 19 | update_time | timestamp | 19 | 0 | N | N | CURRENT_TIMESTAMP | 更新时间 |
| 编号 | 名称 | 数据类型 | 长度 | 小数位 | 允许空值 | 主键 | 默认值 | 说明 |
| 1 | doctor_user_id | int | 10 | 0 | N | Y | 医生用户ID | |
| 2 | doctor_id | varchar | 64 | 0 | Y | N | 医生工号 | |
| 3 | doctors_name | varchar | 64 | 0 | Y | N | 医生姓名 | |
| 4 | gender_of_doctor | varchar | 64 | 0 | Y | N | 医生性别 | |
| 5 | doctors_age | varchar | 64 | 0 | Y | N | 医生年龄 | |
| 6 | examine_state | varchar | 16 | 0 | N | N | 已通过 | 审核状态 |
| 7 | recommend | int | 10 | 0 | N | N | 0 | 智能推荐 |
| 8 | user_id | int | 10 | 0 | N | N | 0 | 用户ID |
| 9 | create_time | datetime | 19 | 0 | N | N | CURRENT_TIMESTAMP | 创建时间 |
| 10 | update_time | timestamp | 19 | 0 | N | N | CURRENT_TIMESTAMP | 更新时间 |
| 编号 | 名称 | 数据类型 | 长度 | 小数位 | 允许空值 | 主键 | 默认值 | 说明 |
| 1 | hits_id | int | 10 | 0 | N | Y | 点赞ID: | |
| 2 | user_id | int | 10 | 0 | N | N | 0 | 点赞人: |
| 3 | create_time | timestamp | 19 | 0 | N | N | CURRENT_TIMESTAMP | 创建时间: |
| 4 | update_time | timestamp | 19 | 0 | N | N | CURRENT_TIMESTAMP | 更新时间: |
| 5 | source_table | varchar | 255 | 0 | Y | N | 来源表: | |
| 6 | source_field | varchar | 255 | 0 | Y | N | 来源字段: | |
| 7 | source_id | int | 10 | 0 | N | N | 0 | 来源ID: |
| 编号 | 名称 | 数据类型 | 长度 | 小数位 | 允许空值 | 主键 | 默认值 | 说明 |
| 1 | item_management_id | int | 10 | 0 | N | Y | 物品管理ID | |
| 2 | item_name | varchar | 64 | 0 | N | N | 物品名称 | |
| 3 | item_type | varchar | 64 | 0 | Y | N | 物品类型 | |
| 4 | inventory_of_items | int | 10 | 0 | Y | N | 0 | 物品库存 |
| 5 | unit_price_of_items | varchar | 64 | 0 | Y | N | 物品单价 | |
| 6 | item_image | varchar | 255 | 0 | Y | N | 物品图片 | |
| 7 | item_description | text | 65535 | 0 | Y | N | 物品描述 | |
| 8 | recommend | int | 10 | 0 | N | N | 0 | 智能推荐 |
| 9 | create_time | datetime | 19 | 0 | N | N | CURRENT_TIMESTAMP | 创建时间 |
| 10 | update_time | timestamp | 19 | 0 | N | N | CURRENT_TIMESTAMP | 更新时间 |
| 编号 | 名称 | 数据类型 | 长度 | 小数位 | 允许空值 | 主键 | 默认值 | 说明 |
| 1 | item_usage_id | int | 10 | 0 | N | Y | 物品使用ID | |
| 2 | item_name | varchar | 64 | 0 | Y | N | 物品名称 | |
| 3 | item_type | varchar | 64 | 0 | Y | N | 物品类型 | |
| 4 | unit_price_of_items | varchar | 64 | 0 | Y | N | 物品单价 | |
| 5 | doctor_user | int | 10 | 0 | Y | N | 0 | 医生用户 |
| 6 | doctor_id | varchar | 64 | 0 | Y | N | 医生工号 | |
| 7 | doctors_name | varchar | 64 | 0 | Y | N | 医生姓名 | |
| 8 | usage_quantity | int | 10 | 0 | Y | N | 0 | 使用数量 |
| 9 | date_of_use | date | 10 | 0 | Y | N | 使用日期 | |
| 10 | income_amount | varchar | 64 | 0 | Y | N | 收入金额 | |
| 11 | usage_notes | text | 65535 | 0 | Y | N | 使用备注 | |
| 12 | recommend | int | 10 | 0 | N | N | 0 | 智能推荐 |
| 13 | create_time | datetime | 19 | 0 | N | N | CURRENT_TIMESTAMP | 创建时间 |
| 14 | update_time | timestamp | 19 | 0 | N | N | CURRENT_TIMESTAMP | 更新时间 |
| 编号 | 名称 | 数据类型 | 长度 | 小数位 | 允许空值 | 主键 | 默认值 | 说明 |
| 1 | pet_information_id | int | 10 | 0 | N | Y | 宠物信息ID | |
| 2 | pet_owners | int | 10 | 0 | Y | N | 0 | 宠物主人 |
| 3 | ordinary_users | varchar | 64 | 0 | Y | N | 用户姓名 | |
| 4 | pet_id | varchar | 64 | 0 | Y | N | 宠物编号 | |
| 5 | pet_name | varchar | 64 | 0 | Y | N | 宠物名称 | |
| 6 | pet_species | varchar | 64 | 0 | Y | N | 宠物种类 | |
| 7 | pet_breeds | varchar | 64 | 0 | Y | N | 宠物品种 | |
| 8 | pet_gender | varchar | 64 | 0 | Y | N | 宠物性别 | |
| 9 | pet_age | varchar | 64 | 0 | Y | N | 宠物年龄 | |
| 10 | sterilization_or_not | varchar | 64 | 0 | Y | N | 是否绝育 | |
| 11 | pet_pictures | varchar | 255 | 0 | Y | N | 宠物图片 | |
| 12 | pet_notes | text | 65535 | 0 | Y | N | 宠物备注 | |
| 13 | recommend | int | 10 | 0 | N | N | 0 | 智能推荐 |
| 14 | create_time | datetime | 19 | 0 | N | N | CURRENT_TIMESTAMP | 创建时间 |
| 15 | update_time | timestamp | 19 | 0 | N | N | CURRENT_TIMESTAMP | 更新时间 |
| 编号 | 名称 | 数据类型 | 长度 | 小数位 | 允许空值 | 主键 | 默认值 | 说明 |
| 1 | pet_owners_id | int | 10 | 0 | N | Y | 宠物主人ID | |
| 2 | ordinary_users | varchar | 64 | 0 | Y | N | 用户姓名 | |
| 3 | user_gender | varchar | 64 | 0 | Y | N | 用户性别 | |
| 4 | user_age | varchar | 64 | 0 | Y | N | 用户年龄 | |
| 5 | examine_state | varchar | 16 | 0 | N | N | 已通过 | 审核状态 |
| 6 | recommend | int | 10 | 0 | N | N | 0 | 智能推荐 |
| 7 | user_id | int | 10 | 0 | N | N | 0 | 用户ID |
| 8 | create_time | datetime | 19 | 0 | N | N | CURRENT_TIMESTAMP | 创建时间 |
| 9 | update_time | timestamp | 19 | 0 | N | N | CURRENT_TIMESTAMP | 更新时间 |
| 编号 | 名称 | 数据类型 | 长度 | 小数位 | 允许空值 | 主键 | 默认值 | 说明 |
| 1 | treatment_appointment_id | int | 10 | 0 | N | Y | 治疗预约ID | |
| 2 | pet_owners | int | 10 | 0 | Y | N | 0 | 宠物主人 |
| 3 | ordinary_users | varchar | 64 | 0 | Y | N | 用户姓名 | |
| 4 | pet_id | varchar | 64 | 0 | Y | N | 宠物编号 | |
| 5 | pet_name | varchar | 64 | 0 | Y | N | 宠物名称 | |
| 6 | pet_species | varchar | 64 | 0 | Y | N | 宠物种类 | |
| 7 | pet_breeds | varchar | 64 | 0 | Y | N | 宠物品种 | |
| 8 | pet_gender | varchar | 64 | 0 | Y | N | 宠物性别 | |
| 9 | pet_age | varchar | 64 | 0 | Y | N | 宠物年龄 | |
| 10 | time_of_appointment | datetime | 19 | 0 | Y | N | 预约时间 | |
| 11 | appointment_notes | text | 65535 | 0 | Y | N | 预约备注 | |
| 12 | recommend | int | 10 | 0 | N | N | 0 | 智能推荐 |
| 13 | create_time | datetime | 19 | 0 | N | N | CURRENT_TIMESTAMP | 创建时间 |
| 14 | update_time | timestamp | 19 | 0 | N | N | CURRENT_TIMESTAMP | 更新时间 |
表treatment_medical_record (治疗病历)
| 编号 | 名称 | 数据类型 | 长度 | 小数位 | 允许空值 | 主键 | 默认值 | 说明 |
| 1 | treatment_medical_record_id | int | 10 | 0 | N | Y | 治疗病历ID | |
| 2 | pet_owners | int | 10 | 0 | Y | N | 0 | 宠物主人 |
| 3 | ordinary_users | varchar | 64 | 0 | Y | N | 用户姓名 | |
| 4 | pet_id | varchar | 64 | 0 | Y | N | 宠物编号 | |
| 5 | pet_name | varchar | 64 | 0 | Y | N | 宠物名称 | |
| 6 | pet_species | varchar | 64 | 0 | Y | N | 宠物种类 | |
| 7 | pet_breeds | varchar | 64 | 0 | Y | N | 宠物品种 | |
| 8 | time_of_appointment | datetime | 19 | 0 | Y | N | 预约时间 | |
| 9 | appointment_notes | text | 65535 | 0 | Y | N | 预约备注 | |
| 10 | therapist | int | 10 | 0 | Y | N | 0 | 治疗医生 |
| 11 | doctor_id | varchar | 64 | 0 | Y | N | 医生工号 | |
| 12 | doctors_name | varchar | 64 | 0 | Y | N | 医生姓名 | |
| 13 | treatment_date | date | 10 | 0 | Y | N | 治疗日期 | |
| 14 | medical_record_details | text | 65535 | 0 | Y | N | 病历详情 | |
| 15 | treatment_plan | text | 65535 | 0 | Y | N | 治疗方案 | |
| 16 | item_name | varchar | 64 | 0 | Y | N | 物品名称 | |
| 17 | number_of_items | int | 10 | 0 | Y | N | 0 | 物品数量 |
| 18 | treatment_amount | int | 10 | 0 | Y | N | 0 | 治疗金额 |
| 19 | pay_state | varchar | 16 | 0 | N | N | 未支付 | 支付状态 |
| 20 | pay_type | varchar | 16 | 0 | Y | N | 支付类型: 微信、支付宝、网银 | |
| 21 | recommend | int | 10 | 0 | N | N | 0 | 智能推荐 |
| 22 | create_time | datetime | 19 | 0 | N | N | CURRENT_TIMESTAMP | 创建时间 |
| 23 | update_time | timestamp | 19 | 0 | N | N | CURRENT_TIMESTAMP | 更新时间 |
| 编号 | 名称 | 数据类型 | 长度 | 小数位 | 允许空值 | 主键 | 默认值 | 说明 |
| 1 | upload_id | int | 10 | 0 | N | Y | 上传ID | |
| 2 | name | varchar | 64 | 0 | Y | N | 文件名 | |
| 3 | path | varchar | 255 | 0 | Y | N | 访问路径 | |
| 4 | file | varchar | 255 | 0 | Y | N | 文件路径 | |
| 5 | display | varchar | 255 | 0 | Y | N | 显示顺序 | |
| 6 | father_id | int | 10 | 0 | Y | N | 0 | 父级ID |
| 7 | dir | varchar | 255 | 0 | Y | N | 文件夹 | |
| 8 | type | varchar | 32 | 0 | Y | N | 文件类型 |
| 编号 | 名称 | 数据类型 | 长度 | 小数位 | 允许空值 | 主键 | 默认值 | 说明 |
| 1 | user_id | mediumint | 8 | 0 | N | Y | 用户ID:[0,8388607]用户获取其他与用户相关的数据 | |
| 2 | state | smallint | 5 | 0 | N | N | 1 | 账户状态:[0,10](1可用|2异常|3已冻结|4已注销) |
| 3 | user_group | varchar | 32 | 0 | Y | N | 所在用户组:[0,32767]决定用户身份和权限 | |
| 4 | login_time | timestamp | 19 | 0 | N | N | CURRENT_TIMESTAMP | 上次登录时间: |
| 5 | phone | varchar | 11 | 0 | Y | N | 手机号码:[0,11]用户的手机号码,用于找回密码时或登录时 | |
| 6 | phone_state | smallint | 5 | 0 | N | N | 0 | 手机认证:[0,1](0未认证|1审核中|2已认证) |
| 7 | username | varchar | 16 | 0 | N | N | 用户名:[0,16]用户登录时所用的账户名称 | |
| 8 | nickname | varchar | 16 | 0 | Y | N | 昵称:[0,16] | |
| 9 | password | varchar | 64 | 0 | N | N | 密码:[0,32]用户登录所需的密码,由6-16位数字或英文组成 | |
| 10 | | varchar | 64 | 0 | Y | N | 邮箱:[0,64]用户的邮箱,用于找回密码时或登录时 | |
| 11 | email_state | smallint | 5 | 0 | N | N | 0 | 邮箱认证:[0,1](0未认证|1审核中|2已认证) |
| 12 | avatar | varchar | 255 | 0 | Y | N | 头像地址:[0,255] | |
| 13 | create_time | timestamp | 19 | 0 | N | N | CURRENT_TIMESTAMP | 创建时间: |
| 编号 | 名称 | 数据类型 | 长度 | 小数位 | 允许空值 | 主键 | 默认值 | 说明 |
| 1 | group_id | mediumint | 8 | 0 | N | Y | 用户组ID:[0,8388607] | |
| 2 | display | smallint | 5 | 0 | N | N | 100 | 显示顺序:[0,1000] |
| 3 | name | varchar | 16 | 0 | N | N | 名称:[0,16] | |
| 4 | description | varchar | 255 | 0 | Y | N | 描述:[0,255]描述该用户组的特点或权限范围 | |
| 5 | source_table | varchar | 255 | 0 | Y | N | 来源表: | |
| 6 | source_field | varchar | 255 | 0 | Y | N | 来源字段: | |
| 7 | source_id | int | 10 | 0 | N | N | 0 | 来源ID: |
| 8 | register | smallint | 5 | 0 | Y | N | 0 | 注册位置: |
| 9 | create_time | timestamp | 19 | 0 | N | N | CURRENT_TIMESTAMP | 创建时间: |
| 10 | update_time | timestamp | 19 | 0 | N | N | CURRENT_TIMESTAMP | 更新时间: |
| 编号 | 名称 | 数据类型 | 长度 | 小数位 | 允许空值 | 主键 | 默认值 | 说明 |
| 1 | vaccine_appointment_id | int | 10 | 0 | N | Y | 疫苗预约ID | |
| 2 | pet_owners | int | 10 | 0 | Y | N | 0 | 宠物主人 |
| 3 | ordinary_users | varchar | 64 | 0 | Y | N | 用户姓名 | |
| 4 | user_phone | varchar | 64 | 0 | Y | N | 用户电话 | |
| 5 | pet_id | varchar | 64 | 0 | Y | N | 宠物编号 | |
| 6 | pet_name | varchar | 64 | 0 | Y | N | 宠物名称 | |
| 7 | pet_species | varchar | 64 | 0 | Y | N | 宠物种类 | |
| 8 | pet_breeds | varchar | 64 | 0 | Y | N | 宠物品种 | |
| 9 | pet_gender | varchar | 64 | 0 | Y | N | 宠物性别 | |
| 10 | pet_age | varchar | 64 | 0 | Y | N | 宠物年龄 | |
| 11 | time_of_appointment | datetime | 19 | 0 | Y | N | 预约时间 | |
| 12 | appointment_notes | text | 65535 | 0 | Y | N | 预约备注 | |
| 13 | recommend | int | 10 | 0 | N | N | 0 | 智能推荐 |
| 14 | create_time | datetime | 19 | 0 | N | N | CURRENT_TIMESTAMP | 创建时间 |
| 15 | update_time | timestamp | 19 | 0 | N | N | CURRENT_TIMESTAMP | 更新时间 |
| 编号 | 名称 | 数据类型 | 长度 | 小数位 | 允许空值 | 主键 | 默认值 | 说明 |
| 1 | vaccine_dossier_id | int | 10 | 0 | N | Y | 疫苗档案ID | |
| 2 | pet_owners | int | 10 | 0 | Y | N | 0 | 宠物主人 |
| 3 | ordinary_users | varchar | 64 | 0 | Y | N | 用户姓名 | |
| 4 | user_phone | varchar | 64 | 0 | Y | N | 用户电话 | |
| 5 | pet_id | varchar | 64 | 0 | Y | N | 宠物编号 | |
| 6 | pet_name | varchar | 64 | 0 | Y | N | 宠物名称 | |
| 7 | pet_species | varchar | 64 | 0 | Y | N | 宠物种类 | |
| 8 | pet_breeds | varchar | 64 | 0 | Y | N | 宠物品种 | |
| 9 | file_number | varchar | 64 | 0 | Y | N | 档案编号 | |
| 10 | doctor_user | int | 10 | 0 | Y | N | 0 | 医生用户 |
| 11 | doctor_id | varchar | 64 | 0 | Y | N | 医生工号 | |
| 12 | doctors_name | varchar | 64 | 0 | Y | N | 医生姓名 | |
| 13 | item_name | varchar | 64 | 0 | Y | N | 物品名称 | |
| 14 | vaccine_quantity | int | 10 | 0 | Y | N | 0 | 疫苗数量 |
| 15 | date_of_vaccination | date | 10 | 0 | Y | N | 接种日期 | |
| 16 | vaccination_amount | int | 10 | 0 | Y | N | 0 | 接种金额 |
| 17 | remarks | text | 65535 | 0 | Y | N | 备注信息 | |
| 18 | pay_state | varchar | 16 | 0 | N | N | 未支付 | 支付状态 |
| 19 | pay_type | varchar | 16 | 0 | Y | N | 支付类型: 微信、支付宝、网银 | |
| 20 | recommend | int | 10 | 0 | N | N | 0 | 智能推荐 |
| 21 | create_time | datetime | 19 | 0 | N | N | CURRENT_TIMESTAMP | 创建时间 |
| 22 | update_time | timestamp | 19 | 0 | N | N | CURRENT_TIMESTAMP | 更新时间 |
| 编号 | 名称 | 数据类型 | 长度 | 小数位 | 允许空值 | 主键 | 默认值 | 说明 |
| 1 | warehousing_of_items_id | int | 10 | 0 | N | Y | 物品入库ID | |
| 2 | item_name | varchar | 64 | 0 | Y | N | 物品名称 | |
| 3 | item_type | varchar | 64 | 0 | Y | N | 物品类型 | |
| 4 | unit_price_of_items | varchar | 64 | 0 | Y | N | 物品单价 | |
| 5 | receipt_quantity | int | 10 | 0 | Y | N | 0 | 入库数量 |
| 6 | expenditure_amount | varchar | 64 | 0 | Y | N | 支出金额 | |
| 7 | warehousing_date | date | 10 | 0 | Y | N | 入库日期 | |
| 8 | warehousing_remarks | text | 65535 | 0 | Y | N | 入库备注 | |
| 9 | recommend | int | 10 | 0 | N | N | 0 | 智能推荐 |
| 10 | create_time | datetime | 19 | 0 | N | N | CURRENT_TIMESTAMP | 创建时间 |
| 11 | update_time | timestamp | 19 | 0 | N | N | CURRENT_TIMESTAMP | 更新时间 |
5统详细设计
5.1注册模块
未宠物主人在用户注册界面uerRegister.jsp,输入新用户信息,点击注册后,新用户信息由界面传入控制层userAction,调用addUser(user)方法,通过userDAOImp向数据库用户表插入用户信息,由于用户账号是自动生成的,若成功则反馈注册成功,并提示新用户的用户账号;若失败则回到登录界面,并显示登录失败。
注册界面如下所示。

图5-1注册界面
用户注册关键代码如下所示。
/**
* 注册
* @param user
* @return
*/
@PostMapping("register")
public Map<String, Object> signUp(@RequestBody User user) {
// 查询用户
Map<String, String> query = new HashMap<>();
query.put("username",user.getUsername());
List list = service.select(query, new HashMap<>()).getResultList();
if (list.size()>0){
return error(30000, "用户已存在");
}
user.setUserId(null);
user.setPassword(service.encryption(user.getPassword()));
service.save(user);
return success(1);
}
/**
* 用户ID:[0,8388607]用户获取其他与用户相关的数据
*/
@Id
@GeneratedValue(strategy = GenerationType.IDENTITY)
@Column(name = "user_id")
private Integer userId;
/**
* 账户状态:[0,10](1可用|2异常|3已冻结|4已注销)
*/
@Basic
@Column(name = "state")
private Integer state;
/**
* 所在用户组:[0,32767]决定用户身份和权限
*/
@Basic
@Column(name = "user_group")
private String userGroup;
/**
* 上次登录时间:
*/
@Basic
@Column(name = "login_time")
private Timestamp loginTime;
/**
* 手机号码:[0,11]用户的手机号码,用于找回密码时或登录时
*/
@Basic
@Column(name = "phone")
private String phone;
/**
* 手机认证:[0,1](0未认证|1审核中|2已认证)
*/
@Basic
@Column(name = "phone_state")
private Integer phoneState;
/**
* 用户名:[0,16]用户登录时所用的账户名称
*/
@Basic
@Column(name = "username")
private String username;
/**
* 昵称:[0,16]
*/
@Basic
@Column(name = "nickname")
private String nickname;
/**
* 密码:[0,32]用户登录所需的密码,由6-16位数字或英文组成
*/
@Basic
@Column(name = "password")
private String password;
/**
* 邮箱:[0,64]用户的邮箱,用于找回密码时或登录时
*/
@Basic
@Column(name = "email")
private String email;
/**
* 邮箱认证:[0,1](0未认证|1审核中|2已认证)
*/
@Basic
@Column(name = "email_state")
private Integer emailState;
/**
* 头像地址:[0,255]
*/
@Basic
@Column(name = "avatar")
private String avatar;
/**
* 创建时间:
*/
@Basic
@Column(name = "create_time")
@JsonFormat(pattern = "yyyy-MM-dd HH:mm:ss")
private Timestamp createTime;
@Basic
@Transient
private String code;
}
5.2登录/注销模块
用户在首页点击登录,进入用户登录界面uerLogin.jsp,输入用户账号和密码,点击登录,用户账号和密码信息由界面传入控制层userAction,调用userLogin(user)方法,通过userDAOImp向数据库用户表搜索该用户账号与密码,将最终结果反馈到前端。若成功则回到首页;用户成功登录,若失败则回到登录界面,并显示登录失败。
用户点击注销,清空浏览器session值,然后返回登录页或者首页。
登录界面如下所示。

图5-2登录界面
登录界面关键代码如下所示。
/**
* 登录
* @param data
* @param httpServletRequest
* @return
*/
@PostMapping("login")
public Map<String, Object> login(@RequestBody Map<String, String> data, HttpServletRequest httpServletRequest) {
log.info("[执行登录接口]");
String username = data.get("username");
String email = data.get("email");
String phone = data.get("phone");
String password = data.get("password");
List resultList = null;
Map<String, String> map = new HashMap<>();
if(username != null && "".equals(username) == false){
map.put("username", username);
resultList = service.select(map, new HashMap<>()).getResultList();
}
else if(email != null && "".equals(email) == false){
map.put("email", email);
resultList = service.select(map, new HashMap<>()).getResultList();
}
else if(phone != null && "".equals(phone) == false){
map.put("phone", phone);
resultList = service.select(map, new HashMap<>()).getResultList();
}else{
return error(30000, "账号或密码不能为空");
}
if (resultList == null || password == null) {
return error(30000, "账号或密码不能为空");
}
//判断是否有这个用户
if (resultList.size()<=0){
return error(30000,"用户不存在");
}
User byUsername = (User) resultList.get(0);
Map<String, String> groupMap = new HashMap<>();
groupMap.put("name",byUsername.getUserGroup());
List groupList = userGroupService.select(groupMap, new HashMap<>()).getResultList();
if (groupList.size()<1){
return error(30000,"用户组不存在");
}
UserGroup userGroup = (UserGroup) groupList.get(0);
//查询用户审核状态
if (!StringUtils.isEmpty(userGroup.getSourceTable())){
String sql = "select examine_state from "+ userGroup.getSourceTable() +" WHERE user_id = " + byUsername.getUserId();
String res = String.valueOf(service.runCountSql(sql).getSingleResult());
if (res==null){
return error(30000,"用户不存在");
}
if (!res.equals("已通过")){
return error(30000,"该用户审核未通过");
}
}
//查询用户状态
if (byUsername.getState()!=1){
return error(30000,"用户非可用状态,不能登录");
}
String md5password = service.encryption(password);
if (byUsername.getPassword().equals(md5password)) {
// 存储Token到数据库
AccessToken accessToken = new AccessToken();
accessToken.setToken(UUID.randomUUID().toString().replaceAll("-", ""));
accessToken.setUser_id(byUsername.getUserId());
tokenService.save(accessToken);
// 返回用户信息
JSONObject user = JSONObject.parseObject(JSONObject.toJSONString(byUsername));
user.put("token", accessToken.getToken());
JSONObject ret = new JSONObject();
ret.put("obj",user);
return success(ret);
} else {
return error(30000, "账号或密码不正确");
}
}
5.3个人资料模块
登录用户在首页点击进入用户中心userCenter.jsp,再点击修改个人信息按钮进入userChangeInfo.jsp界面,系统根据session中存储的目前登录的用户的账号,向控制层userAction发送请求,搜索当前用户信息,userAction向userDAOImp调用queryByUserId(user),向数据库的用户表搜索当前用户信息并将用户信息以对象的形式层层返回到userChangeInfo.jsp界面,显示出当前用户的个人信息。
若用户要对个人信息进行修改,则通过修改当前信息之后点击确认,向控制层userAction发送更改后的用户信息,调用changeUser(user)方法,通过userDAOImp向数据库用户表更新用户信息,若成功则反馈注册成功,则返回的userChangeInfo.jsp界面被更改成功;若失败则显示修改失败。
5.4宠物信息模块
宠物主人在登录状态下添加宠物信息,从session中取出该用户的信息,点击加入宠物信息后前台发起请求,将对应的宠物shuliang、id参数信息从前台传递GoumaiController类里,匹配到add()方法,add()方法调用GoumaiServiceImpl类的add()方法。
宠物信息界面如下所示。

图5-3宠物信息界面
5.5疫苗预约模块
宠物主人在登录状态下可以查看预约信息,在医生信息下方可以进行疫苗预约提交操作。
疫苗预约界面如下所示。

图5-4疫苗预约界面
5.6密码修改模块
管理员选择个人中心的修改本人密码。通过密码框输入现密码和2次新密码,如果现密码错误,则提示修改失败。如果2次新密码不一致,则提示修改失败。都没问题的话,系统提示修改成功,并返回登录界面。
系统用户管理界面如下所示。

图5-5系统用户管理界面
5.7物品管理模块
根据需求,需要对物品进行添加、删除或使用详情信息。删除或修改物品时,系统根据物品的状态判定为可删除状态下,才会给出删除和修改链接,点击删除链接按钮时,请求到达后台,还会先查询物品状态再次做出判定能否删除。点击修改链接按钮时,会跳转到修改信息的页面,重新填写好数据后,数据提交到后台会对数据库中相应的记录做出修改。
添加物品时,会给出数据填写的页面,该页面根据填写好的医生编号同样会事先发送Ajax请求查询编号是否已存在,数据填写好之后提交到后台,会调用相关服务在数据库中插入记录。
物品管理页面设计效果如下图所示。

图5-6物品管理界面
5.8物品入库模块
入库功能需要考虑高并发,防止出现重复入库状态显示出错等情况,特对入库这一共享数据增加锁机制。在乐观锁、悲观锁以及线程锁中,综合考虑性能效率和错误的可接受性选择了乐观锁机制。乐观锁的实现方式是使用版本标识来确定读到的数据与提交时的数据是否一致,提交后修改版本标识,不一致时可以采取丢弃和再次尝试的策略。在数据库设计中增加了version字段,每次数据提交时会判断version是否匹配,若不匹配停止本次提交,若匹配则提交成功并增加version的值。
入库功能整体流程:用户浏览诊入库息时,同时会显示入库的状态,系统会在其显示详细信息的页面时便会判断入库的状态,若入库状态为可预约,则会显示入库的链接按钮。在用户点击入库按钮时,会先通过拦截器判断用户是否登录,若未登录,会跳转至登录页面,提示用户先登录,若为登录用户就会跳转至填写入库信息的页面,填写好入库信息之后,点击提交按钮,预约成功之后返回提示信息,告知用户预约成功。
入库流程图如下图所示。

图5-7预约流程图
入库界面如下图所示。

图5-8物品入库界面
5.9治疗病历管理模块
根据需求,需要对治疗病历信息进行添加、删除或修改详情信息。系统根据治疗病历信息的状态判定为可删除状态下,才会给出删除和修改链接,点击删除链接按钮时,请求到达后台,还会先查询病例状态再次做出判定能否删除。点击修改链接按钮时,会跳转到修改信息的页面,重新填写好数据后,数据提交到后台会对数据库中相应的记录做出修改。
添加治疗病历信息时,会给出数据填写的页面,该页面根据填写好的病例同样会事先发送Ajax请求查询病例编号是否已存在,数据填写好之后提交到后台,会调用相关服务在数据库中插入记录。
治疗病历管理页面设计效果如下图所示。

图5-10治疗病历管理界面图
治疗病历管理的关键代码如下。
@PostMapping("/add")
@Transactional
public Map<String, Object> add(HttpServletRequest request) throws IOException {
service.insert(service.readBody(request.getReader()));
return success(1);
}
@Transactional
public Map<String, Object> addMap(Map<String,Object> map){
service.insert(map);
return success(1);
}
public Map<String,Object> readBody(BufferedReader reader){
BufferedReader br = null;
StringBuilder sb = new StringBuilder("");
try{
br = reader;
String str;
while ((str = br.readLine()) != null){
sb.append(str);
}
br.close();
String json = sb.toString();
return JSONObject.parseObject(json, Map.class);
}catch (IOException e){
e.printStackTrace();
}finally{
if (null != br){
try{
br.close();
}catch (IOException e){
e.printStackTrace();
}
}
}
return null;
}
public void insert(Map<String,Object> body){
StringBuffer sql = new StringBuffer("INSERT INTO ");
sql.append("`").append(table).append("`").append(" (");
for (Map.Entry<String,Object> entry:body.entrySet()){
sql.append("`"+humpToLine(entry.getKey())+"`").append(",");
}
sql.deleteCharAt(sql.length()-1);
sql.append(") VALUES (");
for (Map.Entry<String,Object> entry:body.entrySet()){
Object value = entry.getValue();
if (value instanceof String){
sql.append("'").append(entry.getValue()).append("'").append(",");
}else {
sql.append(entry.getValue()).append(",");
}
}
sql.deleteCharAt(sql.length() - 1);
sql.append(")");
log.info("[{}] - 插入操作:{}",table,sql);
Query query = runCountSql(sql.toString());
query.executeUpdate();
}
第6章系统测试
6.1测试概述
软件测试是软件开发完成后必须经过的一道程序,它在软件开发过程中地位十分重要,需要由专业的测试工程师来对软件进行各方面的测试,大到功能模块测试,小到代码的单元测试,这对测试工程师来说需要有足够的耐心和专业的测试方案,软件测试归根结底就是对软件的结构和功能的综合测评,需要做到结构稳定和功能正确,二者兼顾。软件测试也叫寻找系统bug的过程,世界上没有完美无缺、不存在bug的软件,只能将软件的bug降到最低最小,来追求极致。
6.2测试过程
6..2.1登录测试
登录测试是系统最开始就要进行,测试用户能否登录,才能完成后续的功能操作。
登录测试用例表如下所示。
表6-1登录测试
| 用例编号 | YL001 | 程序版本 | 1.00 |
| 功能名称 | 使用者登录测试 | 编制人 | 李铁蛋 |
| 功能描述 | 根据用户的登录情况测试 | ||
| 用例目的 | 测试用户登录情况是否正确 | ||
| 测试项 | 测试数据 | 测试结果 | 预期结果 |
| 用户名 | 为空 | 请输入用户名 | 请输入用户名 |
| 密码 | 为空 | 请输入密码 | 请输入密码 |
| 用户密码组合 | 用户名:klouse 密码 klouses | 用户与密码不匹配 | 用户与密码不匹配 |
| 用户密码组合 | 用户名 : klouse 密码 klouse | 进入系统 | 正确的用户名和密码 登录系统 |
6.2.2信息录入测试
管理员在发布信息页面,通过按照预先格式发布信息,如果因为输入时候缺少相关内容,就不能发布成功,且有相应错误提示
信息录入发布测试用例表如下所示。
表6-1信息录入发布测试
| 用例编号 | YL002 | 程序版本 | 1.00 |
| 功能名称 | 信息发布测试 | 编制人 | 李铁蛋 |
| 功能描述 | 对使用者发布或者录入信息进行测试,判断其功能是否达到预期的要求 | ||
| 用例目的 | 对系统使用者录入发布信息进行原型测试。 | ||
| 测试项 | 测试数据 | 测试结果 | 预期结果 |
| 属性1 | 为空 | 请输入属性1对应的数据 | 请输入属性1对应的数据 |
| 属性2 | 为空 | 请输入属性2对应的数据 | 请输入属性2对应的数据 |
| 属性3 | 为空 | 请输入属性3对应的数据 | 请输入属性3对应的数据 |
| 全部输入 | 数据均填入 | 录入发布成功 | 录入发布成功 |
6.2.3信息更新测试
管理员在更新信息页面,通过按照预先格式更新信息,如果因为输入时候缺少相关内容或者更新的数据不符合当前规范的话,就不能更新成功,且有相应错误提示
信息更新测试用例表如下所示。
表6-1信息更新测试
| 用例编号 | YL003 | 程序版本 | 1.00 |
| 功能名称 | 信息更新测试 | 编制人 | 李铁蛋 |
| 功能描述 | 对使用者更新信息进行测试,判断其功能是否达到预期的要求 | ||
| 用例目的 | 对系统使用者更新信息进行原型测试。 | ||
| 测试项 | 测试数据 | 测试结果 | 预期结果 |
| 属性1 | 编号:321 | 编号更新成功 | 编号更新成功 |
| 属性2 | 名称:名称1 | 名称更新成功 | 名称更新成功 |
| 属性3 | 内容:内容1234内容 | 内容更新成功 | 内容更新成功 |
| 全部输入 | 数据均未更改 | 更新成功 | 更新成功 |
6.2.4信息删除测试
管理员在信息页面,通过点击数据删除按钮来删除该条数据,如果该数据和其他数据有关联,则提示是否确定删除。
信息删除测试用例表如下所示。
表6-1信息删除测试
| 用例编号 | YL004 | 程序版本 | 1.00 |
| 功能名称 | 信息删除测试 | 编制人 | 李铁蛋 |
| 功能描述 | 对使用者删除信息进行测试,判断其功能是否达到预期的要求 | ||
| 用例目的 | 对系统使用者删除信息进行原型测试。 | ||
| 测试项 | 测试数据 | 测试结果 | 预期结果 |
| 数据1 | 无任何关联的数据1 | 数据删除成功 | 数据删除成功 |
| 数据2 | 和其他数据有关联的数据2 | 请确认是否删除 | 请确认是否删除 |
6.3测试结果
在经过之前的所有的工作之后,通过对软件的测试方法、测试原则还有典型的测试用例进行全面的、深入的介绍。经过对系统的全面测试,系统目前所具有的所有功能均成功的实现并且通过了测试,整个系统实现了基于 Java 开发的期望。
结 论
本系统通过对java和Mysql数据库的简介,从硬件和软件两反面说明了宠物医院信息管理系统的可行性,本文结论及研究成果如下:实现了java与Mysql相结合构建的宠物医院信息管理系统,网站可以响应式展示。通过本次宠物医院信息管理系统的研究与实现,我感到学海无涯,学习是没有终点的,而且实践出真知,只有多动手才能尽快掌握它,经验对系统的开发非常重要,经验不足,就难免会有许多考虑不周之处。比如要有美观的界面,更完善的功能,才能吸引更多的用户。
由于在此之前对于java知识没有深入了解,所以从一开始就碰到许多困难,例如一开始的页面显示不规范、数据库连接有问题已经无法实现参数的传递等等,不过通过在网上寻找有关资料以及同学的帮助下最后都得到了解决,在此过程中,我不仅学到了很多知识,也提高了自己解决问题的能力,尤其是学会如何从大量的信息中筛选出所需有用的信息,同时我更加深刻的体会到了,虽然书本上的大部分知识都是有价值,正确的,但实际上每个人编程的思路和对数据处理的方法、思想都是不同的,这就要求我们一定要通过实践才能找到解决问题的方案。在此次毕业设计活动中,我不断的提高了自己,也得到了宝贵的经验,我相信这些对我以后的发展都会有很大帮助。
通过这次宠物医院信息管理系统的开发,我参考了很多相关系统的例子,取长补短,吸取了其他系统的长处,逐步对该系统进行了完善,但是该系统还是有很多的不足之处,有待以后进一步学习。
实践证明,宠物医院信息管理系统有着非常好的发展前景,经过测试运行,系统各项功能都十分完善,界面漂亮,使用方便,操作容易,在技术理论上已经成熟。
致 谢
大学的学习生活在这个季节将结束,但是在我的生命这仅仅只是一个逗号,我将面对另一个新的环境开始。通过这次毕业设计的整个开发过程,从需求分析到具体功能实现,再到最终测试和维护的理解有了很大的进步,让我对系统开发有了更深刻的认识,对我个人的实践能力和解决问题的能力,都有了很大的帮助。这是这次毕业设计最大的收获。
首先要感谢我的指导老师,他在论文写作上,给予了我各种无私的帮助,治学严谨,严格要求,使我获得了很大的收获。老师深厚的理论知识和丰富的实践经验,都深深的影响到我,在这方面,我谨表示衷心的感谢。
其次,我还要对所有的老师和同学表示感谢,他们在我学习的过程中,都积极的提供了很多帮助,无论是专业知识,还是实践操作技能,也能够让我在论文写作中,遇到的一些难题迎刃而解。
参考文献
[1]王志亮,纪松波.基于SpringBoot的Web前端与数据库的接口设计[J].工业控制计算机,2023,36(03):51-53.
[2]黄安妮,符嘉成,潘俊冰,冯淞耀,陈柏龄.基于SpringBoot的云主机资源采集与可视化系统设计[J].电脑编程技巧与维护,2023(03):94-96+103.DOI:10.16184/j.cnki.comprg.2023.03.022.
[3]王以伍,舒晖.基于SpringBoot+Vue前后端分离的高校实验室预约管理系统的设计与实现[J].现代计算机,2023,29(01):114-117.
[4]银莉,杜啸楠.基于SpringBoot和Vue的社区服务平台设计与实现[J].电子技术,2022,51(12):182-183.
[5]Minghui Wang,Yanyan Chen. School Hospital Management System Based on WeChat Platform[J]. Information and Knowledge Management,2022,3(2).
[6]Yu Yang. Design and Implementation of Student Information Management System Based on Springboot[J]. Advances in Computer, Signals and Systems,2022,6(6).
[7]沈志元,张文健.基于Java技术的医院管理系统的设计与实现[J].电脑知识与技术,2022,18(32):38-40+54.DOI:10.14004/j.cnki.ckt.2022.1994.
[8]Samydurai A.,Revathi K.,Karthikeyan L.,Vanathi B.,Devi K.. An Enhanced Entity Model for Converting Relational to Non-Relational Documents in Hospital Management System Based on Cloud Computing[J]. IETE Technical Review,2022,39(6).
[9]杜岩,温卫.基于Springboot+JavaFX的口令管理器的设计[J].电脑知识与技术,2022,18(27):40-41+45.DOI:10.14004/j.cnki.ckt.2022.1745.
[10]Shi Xiaolong,Kosari Saeed,Mehdipoor N.,Talebi A.A.,Muhiuddin G.. Novel Concepts in Vague Graphs with Application in Hospital’s Management System[J]. Journal of Mathematics,2022,2022.
[11]Safiye Turgay. Reference Model of Cloud Computing Based Decision Support Hospital Management System[J]. Cloud and Service-Oriented Computing,2022,2(1).
[12]张芳燕,张燕萍,章雅萍.微萌医院管理系统在医院高耗材管理中的应用[J].中医药管理杂志,2022,30(05):229-230.DOI:10.16690/j.cnki.1007-9203.2022.05.076.
[13]张玉香. 进一步加强宠物医院管理[N]. 华兴时报,2021-10-29(003).DOI:10.28386/n.cnki.nhxbs.2021.002733.
[14]王萨仁图雅,薛爱兰.动物医院管理系统软件的应用技巧[J].当代畜禽养殖业,2021(05):63-64.DOI:10.14070/j.cnki.15-1150.2021.05.022.
[15]Fuyuan Cheng. Talent Recruitment Management System for Small and Micro Enterprises Based on Springboot Framework[J]. Advances in Educational Technology and Psychology,2021,5(2).
[16]Guanhong Chen,Jiangming Xu. Design and implementation of efficient Learning platform based on SpringBoot Framework[J]. Journal of Electronics and Information Science,2020,6(1).
[17]刘嘉琪.宠物医疗发展现状及存在问题与对策[J].中国动物保健,2020,22(10):6+18.
[18]何梦缘.基于物联网的医院管理系统构建及应用[J].信息与电脑(理论版),2020,32(05):180-181.
[19]Ji K,Chen X,Qin A, et al. Design and Implementation of Teaching Quality Evaluation System Based on SpringBoot[C]//西南石油大学(Southwest Petroleum University).第七届计算与信息科学国际学术会议论文集.第七届计算与信息科学国际学术会议论文集,2019:444-452.
[20]罗其敏,陈小荣,梁家芳,莫莉华,韦仲锋,陆声链.基于JSP的医院信息管理系统[J].科技视界,2018(11):115-117.DOI:10.19694/j.cnki.issn2095-2457.2018.11.048.
请关注点赞+私信博主,免费领取项目源码
1375

被折叠的 条评论
为什么被折叠?



