PHP服装商城
摘 要
科技进步的飞速发展引起人们日常生活的巨大变化,电子信息技术的飞速发展使得电子信息技术的各个领域的应用水平得到普及和应用。信息时代的到来已成为不可阻挡的时尚潮流,人类发展的历史正进入一个新时代。现代社会越来越多的人追求便捷购物,购买各种各类的商品已经是人们生活中不可或缺的一部分,但传统的商品销售模式已经不能满足人们的需要,因此借用信息化的手段发展商品销售具有十分重要的现实意义。该软件的问题类型是服装商城。它设计用于电子商务行业中订单信息内容的管理方法,目的是更改当前的手动或半手动销售管理机制,让订单管理更加规范,标准化,工作效率得到提高。
服装商城基于HBuilder开发平台,采用PHP编程语言和Apache服务器,采用MySQL数据库来建立数据之间的转换,主要实现了注册、登录、查询商品信息、商品交易、结账、订单管理等功能,为买家和商家建立了一套科学有效的管理流程,减少了传统商品销售出现的失误,同时也方便了人们进行购物。本系统界面简洁,使用人员可以迅速掌握,有效的提高了工作效率。
关键词:电子商务;HBuilder代码编辑器;MySQL数据库;交易
PHP clothing mall
Abstract
The rapid development of scientific and technological progress has caused great changes in people's daily life. The rapid development of electronic information technology has popularized and applied the application level of electronic information technology in various fields. It has become an irresistible trend of human history. In modern society, more and more people pursue convenient shopping. Buying all kinds of goods has become an indispensable part of people's life, but the traditional commodity sales model can no longer meet people's needs. Therefore, it is of great practical significance to develop commodity sales by means of informatization. The problem type of the software is clothing mall. It is designed for the management method of order information content in e-commerce industry. The purpose is to change the current manual or semi manual sales management mechanism, make order management more standardized and improve work efficiency.
Based on hbuilder development platform, the clothing mall adopts PHP programming language, Apache server and MySQL database to establish the conversion between data. It mainly realizes the functions of registration, login, query of commodity information, commodity transaction, checkout, order management and so on. It establishes a set of scientific and effective management process for buyers and merchants, reduces the mistakes of traditional commodity sales, and facilitates people's shopping. The system interface is simple, users can quickly grasp, and effectively improve the work efficiency.
Key words: E-commerce; Hbuilder code editor;
目录
Mysql database; transaction
随着现代社会经济的发展,生活水平的不断提高,更快捷、方便、健康的生活也成为人们所追求的目标,但与此同时人们的生活节奏越来越快,特别是大城市上班族工作压力越来越大,使得多数人没有时间逛超市去挑选自己所需的商品,因此,方便、快捷的购物方式受到人们的追捧,传统的商家店面也渐渐不能满足人们的需要。
传统商家店面本身存在覆盖范围小、效率低下、信息量随着销售的进行不断增加导致信息不完善等问题,而且市场准入门槛比较低,只要拥有一间属于自己的店面就可以进行销售,造成实体店面之间竞争激烈。另外,伴随着计算机技术的迅速发展,线上商家店面的冲击,借用信息化的手段进行服务和管理已经成为一种不可阻挡的趋势。结合强大的网络开展线上商品销售模式,同时使用网络部署,打破原有的地理限制,可以进一步扩展销售市场,并有效的管理商品。例如,计算机能够迅速查询商品信息,将繁杂的工作交由计算机来完成,减少聘用员工的资金。因此,服装商城的出现实现了在线购买的功能,不仅减轻了工作人员的压力,提高了工作效率,它还解决了传统销售模式存在的问题,给人们的生活提供了便利,这也是服装商城设计的出发点。
服装商城的管理者可以随时查看订单状态,及时更新在售的货物,下架已售罄的货物,用户可以分类查看货物信息,加入购物车,管理自己的订单,足不出户就可以买到自己心仪的产品。服装商城的出现是传统实体店面与互联网之间寻求共存的结果,不仅革新了销售模式,也推动了整个行业的进步。
由于近年来在线销售行业的兴起,也了解了一些相关信息。在中国,以前的销售只是传统销售,而在线销售似乎满足了市场需求。到目前为止,有一些家喻户晓的名字,如淘宝和天猫。然而,这种在线销售也有一些缺点:用户不能在下订单并付款后立即提货,他们还应该考虑货物是否受损。该系统是根据商品网络上的销售情况开发的。
经过几年的发展,许多被消费者认可的网上购物中心已经出现在国内外。这些网上购物中心的内容是多样化的,它们包含的功能相对完善,包括注册用户、搜索商品、管理订单、介绍商品细节以及在线留言。如今,互联网的广泛使用在一定程度上导致了国内外在线购物中心的发展,只要企业通过这个平台在线打字,就可以随时管理系统的内容。通过展示商品内容和发布公告,鼓励消费者购买和进行在线交易。
根据市场调研得到的信息数据,结合国内外前沿研究,利用相关系统开发和设计方法,最终设计出服装商城。
本文共有七章,如下所示。
第一章概述了服装商城的研究目的和意义;精炼地总结了国内外在内的领域研究情况和未来的研究趋势,最后给出了论文的组成结构。
第二章简要概述了本文所用的开发技术和工具。
第三章简要对系统各业务流程进行需求分析、可行性分析。
第四章对服装商城进行设计。
第五章对服装商城进行实现,并贴出相关页面截图,语言描述出具体功能实现的操作方法。
第六章对服装商城采用测试用例的方式来对一些主要功能模块测试,最后得出测试结果。
第七章总结全文并对未来的研究做出展望。
PHP是一种面向对象的程序设计语言,类是PHP程序的基本组成单元,类中又包含了属性和方法,在类中又可以创建无数个对象。类中包含的主要成员是字段和方法,字段是指一种数据变量,方法是指对字段进行操作的集合,包括给其他变量赋值、调用方法等[1]。PHP代码都是编写在类体中,类体中的每个数据项都可以看作是一个对象,PHP不支持类的多重继承,但可以支持接口的多重继承,并且支持类和接口的实现[2]。由于PHP通常在网络环境中使用,所以PHP提供了一个防止代码恶意攻击的安全机制,同时,PHP具有强类型机制、自动收集垃圾和异常处理等特性,这些都是PHP语言健壮性的重要保证[3]。
1、PHP语言具有如下特点:
(1)PHP 结合 C、PHP、Perl 以及自创的新语法形成了自己独特的语法。
(2)PHP可以更快速的执行动态网页,当然这只是相对于CGI或者Perl来说,PHP可以在HTML文档中嵌入程序,而且去执行,另外PHP能够实现CGI的所有功能,因此说明PHP具有很强大的功能[4]。
(3)大部分当下流行的数据库和操作系统PHP语言都能够支持。
(4)PHP语言的最重要特点就是可以让C、C++进行扩展
2、PHP语言具有如下优势:
(1)开放源代码:事实上PHP的所有源代码都可以得到。
(2)免费性:PHP是开源代码并且免费
(3)快捷性:PHP对于初学者来说,它不止编辑简单可以嵌入与HTML语言中,而且对于程序开发和运行也是非常快速的,并且非常容易掌握。
(4)跨平台性强:PHP是可以在服务器运行的脚本语言,所以在UNIX、Android、Mac OS、WINDOWS等操作平台上都可以运行[5]。
(5)效率高:PHP对系统资源的消耗相当少,所以它的效率高。
(6)图像处理:PHP不止是可以使用GD2对图像进行处理,而且他还可以完成对图像的创建。
(7)面向对象:php4、php5对于PHP在面向对象上,有了许多的改进,PHP语言开发大型商业程序也是可以胜任的[6]。
MVVM是Model-View-ViewModel的简写。它本质上就是MVC 的改进版。MVVM 就是将其中的View 的状态和行为抽象化,让我们将视图 UI 和业务逻辑分开。当然这些事 ViewModel 已经帮我们做了,它可以取出 Model 的数据同时帮忙处理 View 中由于需要展示内容而涉及的业务逻辑。微软的WPF带来了新的技术体验,如Silverlight、音频、视频、3D、动画……,这导致了软件UI层更加细节化、可定制化。同时,在技术层面,WPF也带来了 诸如Binding、Dependency Property、Routed Events、Command、DataTemplate、ControlTemplate等新特性。MVVM(Model-View-ViewModel)框架的由来便是MVP(Model-View-Presenter)模式与WPF结合的应用方式时发展演变过来的一种新型架构框架。它立足于原有MVP框架并且把WPF的新特性糅合进去,以应对客户日益复杂的需求变化。
ThinkPHP是为了简化企业级应用开发和敏捷WEB应用开发而诞生的。最早诞生于2006年初,2007年元旦正式更名为ThinkPHP,并且遵循Apache2开源协议发布。ThinkPHP从诞生以来一直秉承简洁实用的设计原则,在保持出色的性能和至简的代码的同时,也注重易用性。并且拥有众多原创功能和特性,在社区团队的积极参与下,在易用性、扩展性和性能方面不断优化和改进。 [1]
ThinkPHP是一个快速、兼容而且简单的轻量级国产PHP开发框架,诞生于2006年初,原名FCS,2007年元旦正式更名为ThinkPHP,遵循Apache2开源协议发布,从Struts结构移植过来并做了改进和完善,同时也借鉴了国外很多优秀的框架和模式,使用面向对象的开发结构和MVC模式,融合了Struts的思想和TagLib(标签库)、RoR的ORM映射和ActiveRecord模式。
ThinkPHP可以支持windows/Unix/Linux等服务器环境,正式版需要PHP5.0以上版本支持,支持MySql、PgSQL、Sqlite多种数据库以及PDO扩展,ThinkPHP框架本身没有什么特别模块要求,具体的应用系统运行环境要求视开发所涉及的模块。
作为一个整体开发解决方案,ThinkPHP能够解决应用开发中的大多数需要,因为其自身包含了底层架构、兼容处理、基类库、数据库访问层、模板引擎、缓存机制、插件机制、角色认证、表单处理等常用的组件,并且对于跨版本、跨平台和跨数据库移植都比较方便。并且每个组件都是精心设计和完善的,应用开发过程仅仅需要关注您的业务逻辑。
-
- MySQL数据库
MySQL是一种开放源代码的关系型数据库管理系统(RDBMS),关系数据库将数据保存在不同的表中,提高了灵活性,它使用最常用的结构化查询语言(SQL)进行数据库管理。MySQL因其具有速度快、体积小、总体拥有成本低和开放源码的优点而备受关注[7]。特点:
(1)支持多种操作系统。
(2)为多种编程语言提供了API。
(3)支持多线程,充分利用CPU资源。
(4)MySQL性能卓越、服务稳定,很少出现异常宕机。
(5)原生JSON支持。
(6)优化SQL查询算法,有效地提高查询速度[8]。
本系统将在经济、技术、操作这三个角度上进行可行性分析。
整个系统从设计到开发以及测试过程严谨步骤齐全,所有工作任务全部由本人完成,并未获取外部技术支持,节约了一切服务成本开销以及人工成本,在硬件方面,为节约成本使用一台二手移动工作站作为项目部署服务器以及数据库服务器,成本在一万元一下,真个网络部署也是由本人独立完成不涉及到其他人工费用,整个开发过程本着低成本,低消耗的原则。
技术可行性分析的目的是确认该系统能否利用现有技术实现,并评估开发效率和完成情况。技术的可行性是指在当前的技术条件下,计算机软件和硬件的开发是否能够满足发展的要求。因为该系统的开发基于PHP语言,所以开发该系统所需的软件和硬件条件可以在普通计算机上满足。因为它占用的内存相对较少,所以用MySQL数据库开发和设计软件理论上没有问题,因为它占用的内存太少。上述技术可以有效地保证系统的成功和高效开发。
服装商城的使用界面简单易于操作,采用常见的界面窗口来登录界面,通过电脑进行访问操作,用户只要平时使用过电脑都能进行访问操作。此系统的开发采用PHP技术开发,人性化和完善化是B/S结构开发比较显要的特点使得用户操作相比较其他更加简洁方便。易操作、易管理、交互性好在本系统操作上体现得淋漓尽致。
设计互联网的服装商城的目标是为了更加有效的进行商品的买卖活动,这也是商品交易的一种新选择。这使得人与商家交易趋于网络化的管理方式,使互联网交易更加容易,从而提高工作效率,降低管理成本。在本系统中需要对用户身份进行管理,包括买家身份和商家身份。
客户可以首次查看详细的介绍,服装商城中各种商品的实物图,价格和其他基本信息,以便客户可以识别自己满意的商品。选择商品后,客户可以将选择的商品添加到购物车中,如果您在清算前改变主意,仍然可以不用购买。客户选择要购买的商品后,可以将其提交给系统软件,系统软件将自动生成一个相对的订单号。
网站管理员在系统软件中扮演着非常关键的角色,管理者可以执行商品管理,订单管理系统,用户管理系统,商品类目管理等要求。此外,系统软件还应确保信息内容清晰有序,管理员能够轻松的找到需要的管理类别。
本系统具有的前台功能包括以下各项:
- 用户注册登录:用户进行注册,登录。
- 商品浏览:以列表方式显示商品信息或者可以查看热门商品和优惠商品。
- 商品搜索:用户可以通过关键字或者商品类目进行查询,尽快的找到自己喜欢的商品。
- 购物车:这是服装商城最根本组成。客户在寻找自己喜欢的商品时,可以将其添加到购物车中,然后再次查询其他商品。
- 个人订单:客户选择要购买的商品,填写收货地址、收货人、联系电话,提交购买订单,然后在线付款,付款可以通过支付宝、微信或者银联等方式付款。
本系统具有的后台功能包括以下各项:
- 用户管理:显示所有注册用户的信息,并进行修改、删除等操作。
- 商品管理:用户下订单购买商品,由管理员定期负责处理,根据订单信息向用户送货,维护现有服装商城中的所有商品详情。
- 订单管理系统:查看订单状态,升级订单信息付款,升级交货状态并删除订单信息,并解决客户订单信息并交付给客户,向用户送货。
用户用例图如下所示。

图3-1 用户用例图
管理员用例图如下所示。

图3-2 管理员用例图
商家用例图如下所示。

图3-2 商家用例图
1.系统处理的准确性和机密性
系统软件应确保公司内部信息内容的机密性,以确保用户利益。系统软件应选择管理权限,操纵不同客户的应用程序管理权限,并且客户不得滥用该权限进行实际操作。系统软件应确保数据信息的安全性。另外,客户指定系统软件具有纵横比的可信度,数据信息的准确性,并且系统软件是可恢复的。
2.系统软件的开发和可扩展性
客户会在系统使用过程中不断对系统提出新要求,扩展系统功能,这就要求系统软件必须具有出色的可伸缩性,以考虑到客户的长期和易于使用的法规,客户会在系统使用过程中不断对系统提出新要求,扩展系统功能。
3.系统软件的便利性和可执行性
控制系统设计应个性化,用户界面应该做到清晰简单一目了然,操作简单方便,达到人机 友好的目的。
4.系统软件的响应时间
系统软件响应速度是考虑系统软件特性的优缺点的关键参考。该系统要求响应速度短,升级解决方案快,数据交换和传输时间短以及后台管理网络服务器的响应速度快。由于系统软件用户的唯一性,系统软件必须立即有效地做出响应。并且,请务必在安全前提下确保高效的响应能力。
业务流程图(TFD)通过一些特定的符号描述业务的处理过程,它重点强调业务过程中每一项处理活动和具体业务部门的关系,选择部分模块进行具体描述。重点对本系统整体业务中最为主要的商品交易及订单业务进行描述,用户进入绿树成荫后进行各种模块信息的浏览,选择想要购买的商品添加到购物车,用户到购物车进行所购商品查询并确认购买、填写订单信息,另外,管理人员进入后端管理,以执行该订单信息控制模块的相关管理方法,并在解决后向客户提供反馈机制。
系统业务流程图如下所示。

图3-2系统业务流程图
本系统主要使用了五层架构进行开发,主要分为“表现层”、“控制层”、“服务层”、“业务逻辑层”、“数据访问层”。
“表现层”主要作为与用户交互的接口,提供给用户良好的可体验性,本系统在前后端交互主要使用的是Ajax技术来实现数据传输,不仅可以达到无刷新交互,同时还拥有较稳定的运行状态。
“控制层”主要控制前端界面和后端程序数据之间的同步,然后根据前端请求完成数据更新或者是界面控制。以及负责将“服务层”提供的服务进行最后组装并调用。
“服务层”介于“控制层”和“业务逻辑层”之间,主要是将“业务逻辑层”的数据服务进行再一次组装,之后在作为接口提供给“控制层”使用。
“业务逻辑层”主要是动态的调用“数据访问层”的方法,对复杂的算法进行操作,处理前端传过来的请求并且做出相应的逻辑处理。
“数据访问层”主要负责对数据库的访问,可以访问数据库系统、文本文件、二进制文件、xml文档等等。负责业务对象的增加,修改,删除,加载。
系统架构图如下所示。

图4-1系统架构图
通过软件的需求分析已经获得了系统的基本功能需求。根据各大功能模块的不同,将系统分为各种功能大块。系统功能结构如下图所示。

图4-2系统功能结构图
前台适用用于用户的登录、注册、商品的展示和检索、商品的购买和查看自己的订单等。
- 浏览商品:只要进入这个平台就可以查看各种商品,有生活各类所需要的商品,用户可以根据自己的需要自行浏览,选择自己心仪的商品。
- 查询商品:对于购买商品目标明确的用户,就可以在搜索栏里直接搜索自己想购买的商品,更快、更准确的找到商品。
- 个人信息:登记个人信息并注册就可以成为平台的会员,该模块包括姓名、性别、所在城市、账户余额、电话和电子邮件。
- 密码修改:这个模块中包括原密码、新密码和确认密码。
- 个人订单:用户购买了商品之后,就会生成一张订单,订单号是自动生成的,当用户付款之后,就可以在订单管理模块待发货中看到付完款的订单,后台管理员看到订单详情,进行核对之后,订单状态就会变为已审核,同时订单状态也会反馈给用户。
后台包括管理员登录、增加商品、查看和修改商品信息、订单管理、会员管理。
- 增加商品:该模块用来上架新的商品,包括增加商品名称、商品类别、商品简介、商品目前的销量和库存量、商品单价和商品图片。
- 查看商品信息:可以查看上架商品的信息,能随时修改商品的信息,也可以下架卖出商品。
- 订单管理:订单是前台生成的,后台可以对订单的状态进行一些改变,同时,买家的售后申请操作,卖家可以批准或删除。
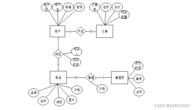
概念结构设计是在需求分析的基础之上,将需求分析抽象成概念,这样易于开发人员将复杂进行简单化操作,使得开发人员能够专注于处理模式和组织结构等,其中常用的概念模型是E-R模型。
系统E-R图如下所示。

图4-3系统E-R图
在图中,用户购买商品,关系为1:N,用户对商品的管理,包括商品价格、图片、品牌等,关系为1:N,用户拥有自己的订单,关系为1:N。
针对系统的实体和属性,结合数据设计思想,对系统的逻辑设计的内容进行如下描述。
商品(商品编号、商品名称、商品图片、价格、类目、品牌、介绍)。
订单(订单编号、用户名、订单内容、总金额、手机号、收货地址、是否支付、当前状态)。
商品类目(商品类目编号、添加时间、名称)。
资讯(资讯编号、标题、类别、内容、图片)。
在完成数据库查询定义的总体设计之后,现在可以将上述数据库查询定义结构转换为适用于某种类型的数据库管理的特定数据库系统,即数据库查询的逻辑结构。
服装商城数据库查询中各表的设计方案结果如下表所示。每个表格都在数据库查询中指示一个表。
| clothing_classification | |||||
| 字段名称 | 类型 | 长度 | 不是null | 主键 | 字段说明 |
| clothing_classification_id | int | 11 | 否 | 主键 | 服装分类ID |
| clothing_type | varchar | 64 | 是 | 服装类型 | |
| recommend | int | 11 | 否 | 智能推荐 | |
| create_time | datetime | 0 | 否 | 创建时间 | |
| update_time | timestamp | 0 | 否 | 更新时间 | |
| clothing_mall | |||||
| 字段名称 | 类型 | 长度 | 不是null | 主键 | 字段说明 |
| clothing_mall_id | int | 11 | 否 | 主键 | 服装商城ID |
| store_name | varchar | 64 | 是 | 店铺名称 | |
| store_address | varchar | 64 | 是 | 店铺地址 | |
| publisher | int | 11 | 是 | 发布商家 | |
| clothing_name | varchar | 64 | 否 | 服装名称 | |
| clothing_type | varchar | 64 | 是 | 服装类型 | |
| clothing_price | int | 11 | 是 | 服装价格 | |
| clothing_inventory | int | 11 | 是 | 服装库存 | |
| clothing_pictures | varchar | 255 | 是 | 服装图片 | |
| clothing_introduction | longtext | 0 | 是 | 服装简介 | |
| hits | int | 11 | 否 | 点击数 | |
| praise_len | int | 11 | 否 | 点赞数 | |
| recommend | int | 11 | 否 | 智能推荐 | |
| create_time | datetime | 0 | 否 | 创建时间 | |
| update_time | timestamp | 0 | 否 | 更新时间 | |
| clothing_warehousing | |||||
| 字段名称 | 类型 | 长度 | 不是null | 主键 | 字段说明 |
| clothing_warehousing_id | int | 11 | 否 | 主键 | 服装入库ID |
| clothing_name | varchar | 64 | 是 | 服装名称 | |
| clothing_type | varchar | 64 | 是 | 服装类型 | |
| clothing_price | varchar | 64 | 是 | 服装价格 | |
| receipt_quantity | int | 11 | 是 | 入库数量 | |
| warehousing_time | datetime | 0 | 是 | 入库时间 | |
| business | int | 11 | 是 | 商家 | |
| clothing_pictures | varchar | 255 | 是 | 服装图片 | |
| recommend | int | 11 | 否 | 智能推荐 | |
| create_time | datetime | 0 | 否 | 创建时间 | |
| update_time | timestamp | 0 | 否 | 更新时间 | |
| integral_mall | |||||
| 字段名称 | 类型 | 长度 | 不是null | 主键 | 字段说明 |
| integral_mall_id | int | 11 | 否 | 主键 | 积分商城ID |
| item_name | varchar | 64 | 是 | 物品名称 | |
| item_type | varchar | 64 | 是 | 物品类型 | |
| integral_price | int | 11 | 是 | 积分价格 | |
| item_picture | varchar | 255 | 是 | 物品图片 | |
| item_introduction | longtext | 0 | 是 | 物品简介 | |
| hits | int | 11 | 否 | 点击数 | |
| praise_len | int | 11 | 否 | 点赞数 | |
| recommend | int | 11 | 否 | 智能推荐 | |
| create_time | datetime | 0 | 否 | 创建时间 | |
| update_time | timestamp | 0 | 否 | 更新时间 | |
| member_user | |||||
| 字段名称 | 类型 | 长度 | 不是null | 主键 | 字段说明 |
| member_user_id | int | 11 | 否 | 主键 | 会员用户ID |
| member_number | varchar | 64 | 否 | 会员编号 | |
| full_name | varchar | 64 | 是 | 姓名 | |
| gender | varchar | 64 | 是 | 性别 | |
| age | varchar | 64 | 是 | 年龄 | |
| member_points | int | 11 | 是 | 会员积分 | |
| examine_state | varchar | 16 | 否 | 审核状态 | |
| recommend | int | 11 | 否 | 智能推荐 | |
| user_id | int | 11 | 否 | 用户ID | |
| create_time | datetime | 0 | 否 | 创建时间 | |
| update_time | timestamp | 0 | 否 | 更新时间 | |
| merchant_user | |||||
| 字段名称 | 类型 | 长度 | 不是null | 主键 | 字段说明 |
| merchant_user_id | int | 11 | 否 | 主键 | 商家用户ID |
| merchant_number | varchar | 64 | 否 | 商家编号 | |
| full_name | varchar | 64 | 是 | 姓名 | |
| gender | varchar | 64 | 是 | 性别 | |
| age | varchar | 64 | 是 | 年龄 | |
| store_name | varchar | 64 | 是 | 店铺名称 | |
| store_address | varchar | 64 | 是 | 店铺地址 | |
| business_license | varchar | 255 | 是 | 营业执照 | |
| examine_state | varchar | 16 | 否 | 审核状态 | |
| recommend | int | 11 | 否 | 智能推荐 | |
| user_id | int | 11 | 否 | 用户ID | |
| create_time | datetime | 0 | 否 | 创建时间 | |
| update_time | timestamp | 0 | 否 | 更新时间 | |
| order_information | |||||
| 字段名称 | 类型 | 长度 | 不是null | 主键 | 字段说明 |
| order_information_id | int | 11 | 否 | 主键 | 订单信息ID |
| store_name | varchar | 64 | 是 | 店铺名称 | |
| store_address | varchar | 64 | 是 | 店铺地址 | |
| publisher | int | 11 | 是 | 发布商家 | |
| clothing_name | varchar | 64 | 是 | 服装名称 | |
| clothing_type | varchar | 64 | 是 | 服装类型 | |
| clothing_price | varchar | 64 | 是 | 服装价格 | |
| clothing_inventory | varchar | 64 | 是 | 服装库存 | |
| clothing_pictures | varchar | 255 | 是 | 服装图片 | |
| member_number | varchar | 64 | 是 | 会员编号 | |
| purchase_user | int | 11 | 是 | 购买用户 | |
| full_name | varchar | 64 | 是 | 姓名 | |
| contact_number | varchar | 64 | 是 | 联系电话 | |
| receiving_address | varchar | 64 | 是 | 收货地址 | |
| purchase_yards | varchar | 64 | 是 | 购买码数 | |
| purchase_quantity | int | 11 | 是 | 购买数量 | |
| payment_amount | varchar | 64 | 是 | 支付金额 | |
| get_points | varchar | 64 | 是 | 获得积分 | |
| logistics_status | varchar | 64 | 是 | 物流状态 | |
| sign_in_status | varchar | 64 | 是 | 签收状态 | |
| purchase_notes | text | 0 | 是 | 购买备注 | |
| pay_state | varchar | 16 | 否 | 支付状态 | |
| pay_type | varchar | 16 | 是 | 支付类型: 微信、支付宝、网银 | |
| recommend | int | 11 | 否 | 智能推荐 | |
| create_time | datetime | 0 | 否 | 创建时间 | |
| update_time | timestamp | 0 | 否 | 更新时间 | |
| ordering_information | |||||
| 字段名称 | 类型 | 长度 | 不是null | 主键 | 字段说明 |
| ordering_information_id | int | 11 | 否 | 主键 | 订购信息ID |
| store_name | varchar | 64 | 是 | 店铺名称 | |
| store_address | varchar | 64 | 是 | 店铺地址 | |
| publisher | int | 11 | 是 | 发布商家 | |
| promotional_clothing | varchar | 64 | 是 | 促销服装 | |
| clothing_type | varchar | 64 | 是 | 服装类型 | |
| promotion_quantity | varchar | 64 | 是 | 促销数量 | |
| promotion_price | varchar | 64 | 是 | 促销价格 | |
| activity_time | varchar | 64 | 是 | 活动时间 | |
| clothing_pictures | varchar | 255 | 是 | 服装图片 | |
| member_number | varchar | 64 | 是 | 会员编号 | |
| subscriber | int | 11 | 是 | 订购用户 | |
| full_name | varchar | 64 | 是 | 姓名 | |
| contact_number | varchar | 64 | 是 | 联系电话 | |
| receiving_address | varchar | 64 | 是 | 收货地址 | |
| purchase_yards | varchar | 64 | 是 | 购买码数 | |
| purchase_quantity | int | 11 | 是 | 购买数量 | |
| payment_amount | varchar | 64 | 是 | 支付金额 | |
| get_points | varchar | 64 | 是 | 获得积分 | |
| logistics_status | varchar | 64 | 是 | 物流状态 | |
| sign_in_status | varchar | 64 | 是 | 签收状态 | |
| ordering_remarks | text | 0 | 是 | 订购备注 | |
| pay_state | varchar | 16 | 否 | 支付状态 | |
| pay_type | varchar | 16 | 是 | 支付类型: 微信、支付宝、网银 | |
| recommend | int | 11 | 否 | 智能推荐 | |
| create_time | datetime | 0 | 否 | 创建时间 | |
| update_time | timestamp | 0 | 否 | 更新时间 | |
| purchase_and_exchange_information | |||||
| 字段名称 | 类型 | 长度 | 不是null | 主键 | 字段说明 |
| purchase_and_exchange_information_id | int | 11 | 否 | 主键 | 购换信息ID |
| item_name | varchar | 64 | 是 | 物品名称 | |
| item_type | varchar | 64 | 是 | 物品类型 | |
| integral_price | varchar | 64 | 是 | 积分价格 | |
| item_picture | varchar | 255 | 是 | 物品图片 | |
| member_number | varchar | 64 | 是 | 会员编号 | |
| purchase_and_exchange_users | int | 11 | 是 | 购换用户 | |
| purchase_and_exchange_quantity | int | 11 | 是 | 购换数量 | |
| required_points | varchar | 64 | 是 | 所需积分 | |
| receiving_address | varchar | 64 | 是 | 收货地址 | |
| logistics_status | varchar | 64 | 是 | 物流状态 | |
| sign_in_status | varchar | 64 | 是 | 签收状态 | |
| recommend | int | 11 | 否 | 智能推荐 | |
| create_time | datetime | 0 | 否 | 创建时间 | |
| update_time | timestamp | 0 | 否 | 更新时间 | |
| return_information | |||||
| 字段名称 | 类型 | 长度 | 不是null | 主键 | 字段说明 |
| return_information_id | int | 11 | 否 | 主键 | 退换信息ID |
| store_name | varchar | 64 | 是 | 店铺名称 | |
| store_address | varchar | 64 | 是 | 店铺地址 | |
| publisher | int | 11 | 是 | 发布商家 | |
| clothing_name | varchar | 64 | 是 | 服装名称 | |
| clothing_type | varchar | 64 | 是 | 服装类型 | |
| clothing_price | varchar | 64 | 是 | 服装价格 | |
| clothing_pictures | varchar | 255 | 是 | 服装图片 | |
| member_number | varchar | 64 | 是 | 会员编号 | |
| purchase_user | int | 11 | 是 | 购买用户 | |
| full_name | varchar | 64 | 是 | 姓名 | |
| contact_number | varchar | 64 | 是 | 联系电话 | |
| receiving_address | varchar | 64 | 是 | 收货地址 | |
| purchase_yards | varchar | 64 | 是 | 购买码数 | |
| payment_amount | varchar | 64 | 是 | 支付金额 | |
| get_points | varchar | 64 | 是 | 获得积分 | |
| return_type | varchar | 64 | 是 | 退换类型 | |
| reason_for_return | text | 0 | 是 | 退换原由 | |
| recommend | int | 11 | 否 | 智能推荐 | |
| create_time | datetime | 0 | 否 | 创建时间 | |
| update_time | timestamp | 0 | 否 | 更新时间 | |
| sales_promotion | |||||
| 字段名称 | 类型 | 长度 | 不是null | 主键 | 字段说明 |
| sales_promotion_id | int | 11 | 否 | 主键 | 促销活动ID |
| store_name | varchar | 64 | 是 | 店铺名称 | |
| store_address | varchar | 64 | 是 | 店铺地址 | |
| publisher | int | 11 | 是 | 发布商家 | |
| promotional_clothing | varchar | 64 | 否 | 促销服装 | |
| clothing_type | varchar | 64 | 是 | 服装类型 | |
| promotion_price | int | 11 | 是 | 促销价格 | |
| promotion_quantity | int | 11 | 是 | 促销数量 | |
| activity_time | varchar | 64 | 是 | 活动时间 | |
| clothing_pictures | varchar | 255 | 是 | 服装图片 | |
| activity_details | longtext | 0 | 是 | 活动详情 | |
| hits | int | 11 | 否 | 点击数 | |
| praise_len | int | 11 | 否 | 点赞数 | |
| recommend | int | 11 | 否 | 智能推荐 | |
| create_time | datetime | 0 | 否 | 创建时间 | |
| update_time | timestamp | 0 | 否 | 更新时间 | |
用户登录页面,该页面有一个权限区分,主要用于区分系统管理员和普通客户的登录。当登录的账号是系统管理员时,管理员可以进行商品的后台管理,而普通客户只能进行客户端的操作,普通客户只有在注册登录以后方可在网上购买商品。如果客户还没有登录的账号和密码,必须先在系统上注册一个。在登录后,可以进入购买的操作。
已登录的用户可以查看、修改个人信息以及密码修改等操作。用户信息的查看功能在yonghuzhuce_updt.php页面中实现。用户信息,和密码修改功能在系统窗口中实现的。
登录界面如下图所示。

图5-1登录界面
登录系统主要代码如下。
{
if (Request::isPost()) {
$request = Request::param();
$result = $this->validate($request, $this->validate);
if (true !== $result) {
// 验证失败 输出错误信息
$data['error'] = 30000;
$data['message'] = $result;
} else {
$request['password'] = md5($request['password']);
$result = $this->model->login($request, $this->table);
$data = $result;
}
} else {
$data['error'] = 30000;
$data['message'] = "field的值不能为空!";
}
return json_encode($data);
}
public function login($request=[],$table_name = ''){
$username = $request['username'];
$password = $request['password'];
$bol = $this->where(['username'=>$username])->find();
if ($bol){
$password = md5($password);
if ($request['password']==$bol['password']) {
//添加token信息
$access_token['create_time'] = date('Y-m-d H:i:s');
$access_token['update_time'] = date('Y-m-d H:i:s');
$access_token['info'] = json_encode($bol);
// $access_token['info'] = $bol;
$access_token['token'] = md5(date('Y-m-d H:i:s'));
$bol_token = Db::name('AccessToken')->insert($access_token);
if ($bol_token){
$data['obj'] = $bol;
$data['obj']['token'] = $access_token['token'];
return ['result' => $data];
}else{
return ['error' => ['code' => 5000, 'message' => '登录失败,token生成失败']];
}
} else {
return ['error' => ['code' => 5000, 'message' => '登录失败,密码不正确']];
}
}else{
return ['error' => ['code' => 5000, 'message' => '登录失败,账号不存在']];
}
}
用户界面要尽量简洁大方,使用户能够方便找到需要的功能入口,浏览、购买商品,且要易于修改和维护,同时还要保证用户合法和系统安全。
首页界面如下图所示。

图5-1首页界面
首页关键代码如下。
public function add($request=[],$table_name = '',$table_id = ''){
$result = self::allowField(true)->save($request);
if ($result) {
return ['result' => 1];
} else {
return ['error' => ['code' => 3000, 'message' => '数据添加失败']];
}
}
用户注册页面主要用于客户注册,在这个页面中客户要填写用户名,密码,姓名,地址和Email等信息,并且各项信息都不能为空。客户也可以点击修改个人资料和密码。系统管理员对已注册客户的信息可进行确认,可将用户列为正式用户,也可以将其删除。一般注册了的用户默认都是正是用户,前提是管理员没有删除该账号。客户在注册成功以后,才可登录系统。模块的功能是在yonghuzhuce.php页面中实现的。
用户注册界面如下所示。

图5-1用户注册界面
商品展示页是展示系统商品的页面,通过sql语句:"select shangpinxinximingcheng,id,tupian,jiage,addtime from shangpinxinxi order by addtime desc",将所有是商品按商品编号降序排列。
商品展示页面,如下图所示。

图5-1商品展示页面
商品展示主要代码如下。
{
if (Request::isPost()) {
$request = Request::param();
$request['create_time'] = isset($request['create_time']) ? $request['create_time'] : date('Y-m-d H:i:s');
$request['update_time'] = isset($request['update_time']) ? $request['update_time'] : date('Y-m-d H:i:s');
$result = $this->validate($request, $this->validate);
if (true !== $result) {
// 验证失败 输出错误信息
$data['error'] = 30000;
$data['message'] = $result;
} else {
if($this->table == 'user'){
$request['password'] = md5($request['password']);
}
$res = $this->add_before($request, $this->table, $this->table_id);
if($res['code'] == 200){
$result = $this->model->add($request, $this->table, $this->table_id);
$this->add_after($this->table);
$data = $result;
}else{
$data['error'] = $res;
}
}
} else {
$data['error']['code'] = 30000;
$data['error']['message'] = "field的值不能为空!";
}
return json_encode($data);
}
商品搜索引擎主要是为客户提供一个商品搜索的功能,便于客户查找自己所需要的商品。在这里,客户可以通过选择下拉列表框中的选项,输入商品名,商品状态,发布人等,再在文本框中输入相应的信息后点击确定,就可以搜索到对应的商品信息。
商品搜索界面如下图所示。

图5-1商品搜索界面
购物车页面主要用于客户交易二手商品,当客户选定了要订的商品以后,可以查看商品的内容简介。在客户已登录的前提下,在搜索到自己所需的商品以后,当点击添加到购物车时,可把自己选订的商品添加到购物车中。
商品购买界面如下图所示。

图5-1商品购买界面
商品购买主要代码如下:
{
$request = Request::param();
if (isset($request['groupby'])) {
if (!empty($request['groupby'])) {
$result = $this->model->count_group($request, $this->table, $this->table_id);
$data['result'] = $result;
} else {
$data['error']['code'] = 30000;
$data['error']['message'] = "groupby的值不能为空!";
}
} else {
$data['error']['code'] = 30000;
$data['error']['message'] = "groupby的值不能为空!";
}
return json_encode($data);
}
客户订单管理模块主要包括了查看客户详细订单和处理订单等功能。这些功能分别在dingdan_detail.php、dingdan_list.php二个页面中实现的。
客户填写订单,主要是在把选订的商品加入购物车以后,需填写的一个订单。目的是为了让管理员了解客户的信息,也是为客户提供一个购物的便利,以下信息客户必须填写。为了方便客户,特为客户提供了多种的支付币种,支付方式,客户可以在支付页面中选择适合自己情况的方式。
订单生成界面如下图所示。

图5-1订单生成界面
管理员对系统用户的管理,在yhzhgl.php实现管理员用户的管理,包括录入、删除、修改,修改密码通过SESSION获取用户名,然后输入新密码,提交到mod.php中,使用sql命令更新密码。
用户管理界面如下图所示。

图5-1用户管理界面
登录密码修改界面如下图所示。

图5-1登录密码修改界面
登录密码修改的逻辑代码如下。
public function change_password()
{
$accessTokenModel = new AccessTokenModel();
$token = Request::header('x-auth-token');
if (!empty($token)) {
$result = $accessTokenModel->getToken($token);
if (Request::isPost()) {
$get = Request::get();
$keys = array_keys($get);
$where = [];
if ($result) {
$where[] = ["user_id", '=', $result['user_id']];
$i = 0;
foreach ($get as $key => $val) {
$where[] = [$keys[$i], '=', $val];
$i++;
}
$request = Request::post();
$request['update_time'] = isset($request['update_time']) ? $request['update_time'] : date('Y-m-d H:i:s');
$result = $this->validate($request, $this->validate);
$new_password['password'] = $request['password'];
if (true !== $result) {
// 验证失败 输出错误信息
$data['error'] = 30000;
$data['message'] = $result;
} else {
$result = $this->model->change_password($new_password, $this->table, $this->table_id, $where);
$data = $result;
}
} else {
$data['error'] = 30000;
$data['message'] = "token错误或失效,未查询到用户数据";
}
} else {
$data['error'] = 30000;
$data['message'] = "field的值不能为空!";
}
} else {
$data['error'] = 30000;
$data['message'] = "token的值不能为空!";
}
return json_encode($data);
}
管理员在首页通过管理员账号登录以后,就可以进入后台管理。查询商品信息主要可以查看商品的编号,商品图片,单价等信息。商品信息管理模块中包含商品类别信息管理和商品信息管理两个小模块。在商品类别信息管理小模块中系统管理员可以对商品类别信息管理进行更改,其功能是在shangpinleibie_updt.php页面中实现的。而商品信息管理模块提供了商品信息的添加修改删除等功能。其中添加是在shangpin_add.php中实现的,可以添加商品名,介绍,类型,单价,以及上传图片和商品的简介等信息。
商品管理界面如下图所示。

图5-1商品管理界面
商品管理主要代码如下。
public function get_list($request=[],$table_name = '',$table_id = ''){
$page = 1;
$size = $table_name == "auth" ? 100 : 10;
$where = [];
$order = $table_id.'_id desc';
$field = '*';
// echo $order;exit;
$columns = Db::query( "show COLUMNS FROM `".$table_name."`");
foreach($columns as $key=>$val){
$field_name = $val['Field'];
if(isset($request['like'])){
if ($request['like']==true){
//字段模糊查询
if(isset($request[$field_name])){
$where[] = [$field_name, '=', $request[$field_name]];
}
}else{
//字段模糊查询
if(isset($request[$field_name])){
$where[] = [$field_name, 'like', '%' . $request[$field_name] . '%'];
}
}
}else{
//字段模糊查询
if(isset($request[$field_name])){
$where[] = [$field_name, 'like', '%' . $request[$field_name] . '%'];
}
}
//范围查询
if(isset($request[$field_name.'_min'])){
$where[] = [$field_name, '>=', $request[$field_name.'_min']];
}
if(isset($request[$field_name.'_max'])){
$where[] = [$field_name, '<=', $request[$field_name.'_max']];
}
}
//分页
if (isset($request['page'])){
$page = $request['page'];
}
if (isset($request['size'])){
$size = $request['size'];
}
//排序
if (isset($request['order'])){
$order = $request['order'];
}
//查询字段
if (isset($request['field'])){
$field = $request['field'];
}
//模糊查询
$list= $this->where($where)->order($order)->field($field)->page($page, $size)->select()->toArray();
foreach($list as &$l){
foreach($l as &$o){
if(strpos($o,$_SERVER['HTTP_HOST']) === false){
$o = str_replace('upload','http://'.$_SERVER['HTTP_HOST'].'/upload',$o);
}
}
}
return $list;
}
管理员在后台管理界面点击到所有订单界面dingdan_list.php,向控制层dingdanAction发送请求,搜索当前所有订单信息,dingdanAction向订单数据访问层调用搜索全部订单的请求,向数据库的订单表搜索当前所有订单并将订单信息以对象的形式层层返回到dingdan_list.php界面,显示出当前所有订单信息。同时可以删除过期订单,确认已有订单,进行发货处理。
订单管理界面如下图所示。

图5-1订单管理界面
订单付款界面如下图所示。

图5-1订单付款界面
订单管理主要代码如下。
{
$request = Request::param();
if (isset($request['groupby']) && isset($request['field'])) {
if (!empty($request['groupby']) && !empty($request['field'])) {
$result = $this->model->avg_group($request, $this->table, $this->table_id);
$data = $result;
} else {
$data['error']['code'] = 30000;
$data['error']['message'] = "groupby或者field的值不能为空!";
}
} else {
$data['error']['code'] = 30000;
$data['error']['message'] = "groupby或者field的值不能为空!";
}
return json_encode($data);
}
软件测试是指使用人工或全自动方法来操作或测试某些系统软件的整个过程。其目的取决于是否考虑要求的要求或澄清预期结果与特定结果之间的差异。它是帮助识别和开发设计手机软件计算机技术的正确性,彻底性和质量的全过程。
软件测试和测试不关注整个过程的主题活动,而只是分析整个过程中的物质以及开发和设计的手机软件。测试工程师应“实施”手机软件,在整个过程中对材料(开发文本和源代码)进行演练和操作,以发现问题并报告质量。测试工程师还必须假设手机软件存在问题,因此他们所做的实际操作都是为了更好地发现大量问题,而不仅仅是证明一切都适当。
软件功能性测试是指执行指定的工作流程,通过对一个系统的所有特性和功能都进行测试确保符合需求和规范。
系统功能性测试表如下表所示。
表6-1系统功能性测试表
| 编号 | 测试功能 | 测试内容 | 测试结果 |
| 1 | 用户登录 | 1.验证用户名与密码的正确性。 2.验证密码是否可见。 | 通过 |
| 2 | 首页展示 | 1.首页数据是否成功加载。 2.验证搜索功能的准确性。 3.验证是否可以异步加载。 4.验证导航栏按钮。 | 通过 |
| 3 | 个人信息修改 | 1.验证登录名是否可以正常更改。 2.验证联系方式是否可以更改。 3.验证收货地址可以正常修改。 4.验证密码是否可以修改。 | 通过 |
| 7 | 商品类目管理 | 1.验证类目新增是否可以成功。 2.验证类目删除是否可以成功。 | 通过 |
| 8 | 商品管理 | 1.商品信息是否与上传一致。 2.是否能完成价格修改。 3.验证库存信息修改。 | 通过 |
| 9 | 订单处理 | 1.能否正常上传单号完成发货。 2.验证数据准确性。 | 通过 |
| 10 | 添加商品 | 1.上传商品是否添加验证。 2.图片是否成功上传。 3.验证表单是否提交成功。 | 通过 |
| 11 | 用户管理 | 1.验证用户录入功能。 2.验证用户违规清理功能。 | 通过 |
第一个测试阶段:系统软件的操作界面由几个子控制模块组成,每个子控制模块都有其相对的作用。因此,系统软件的检测必须首先进行控制模块的检测。每个控制模块必须执行明确定义的子功能。测试控制模块的目的是确保每个控制模块都可以作为一个模块运行。
第二个测试阶段:集成检测是根据设计方案的软件体系结构,按照某种对策对经过控制模块检测的各个控制模块进行组装,并在整个组成过程中进行必要的检测。
第三个测试阶段:客户将执行服装商城的工程验收。系统测试后,所有控制模块均已根据设计计划组装成详细的服装商城。错误的插槽已被移除,操作接口必须进一步认证成效。
系统软件可以在运行过程中执行其相关功能,可以完成查询,添加,删除,修改等功能,并且运行显示信息都正常,后端管理数据库查询也可以正常工作,数据信息确保一致性和可靠性。
通过对服装商城的研究及设计与开发,基于Thinkphp框架的服装商城基本开发完毕,并实现了小型的服装商城的基本功能。主要包括首页、站点管理(轮播图、公告栏)用户管理(管理员、会员用户、商家用户)内容管理(服装新闻、新闻分类)更多管理(服装分类、购换信息、订购退换、订购信息、促销活动、服装入库、积分商城、退换信息、订单信息、服装商城)模块。但是由于时间仓促及知识的缺陷,所以本系统还有很多不足的地方,比如没有与银行系统挂钩的支付模块,没有安全访问的限制,没有销售报表的打印等多方面的问题,这些都有待进一步的完善。
本课题按软件工程的要求设计与实现了整个系统,即可行性计划、需求分析报告、总体计划设计、总体设计和自动化测试过程。经开发与测试,其功能基础符合要求。该系统软件的关键是探索系统软件的开发环境,编程语言等核心技术,系统软件数据库查询的基本结构以及系统流程图程序模块的详细分析。该系统的创新点就是支持商品的多条件查询和喜好商品的自动推荐。
参考文献
[1]黄亚楠.翻转课堂在服装英语教学中的运用[J].棉纺织技术,2022,50(01):99-100.
[2]施颖颖.面向服装行业的信息化管理系统的研究和开发[J].现代工业经济和信息化,2021,11(12):176-177.DOI:10.16525/j.cnki.14-1362/n.2021.12.073.
[3]张烈超,胡迎九.典型Java Web开发框架模型的研究[J].武汉交通职业学院学报,2021,23(04):122-127.
[4]李春生,李朝霞,刘涛,胡亚楠.基于SSM的科研室管理系统的研究与设计[J].计算机技术与发展,2021,31(12):148-154.
[5]张惠芳,曹丽勤,龚芬,何波,楼才英,潘金颉,刘亚楠,叶翔宇.智能化服装生产体系与智能服装体系解读及对其标准制订的思考[J].丝绸,2021,58(12):47-53.
[6]Jun Ma, Jun Mao, Long Chen , Lili Yin. Design and Implementation of Multi-terminal Debugging System based on SSM Framework[J]. International Core Journal of Engineering,2021,7(7):
[7]崔慧娟.MVVM模式在Android项目中的应用[J].信息与电脑(理论版),2021,33(06):1-3.
[8]吴晓霞.服装企业ERP管理信息系统的设计与实现[J].当代会计,2021(01):177-178.
[9]游俊慧.MVC、MVP、MVVM三种架构模式的对比[J].办公自动化,2020,25(22):11-12+27.
[10]朱海萍,丁西,刘链.Web前端中基于MVVM框架的技术应用研究[J].科技资讯,2020,18(30):8-10.DOI:10.16661/j.cnki.1672-3791.2004-5455-1176.
[11]温海标.MVVM模式及其应用研究[J].电脑知识与技术,2020,16(24):92-93.DOI:10.14004/j.cnki.ckt.2020.2683.
[12]EL Omari Mouad,Erramdani Mohammed,Rhouati Abdelkader. Getting Model of MVVM Pattern from UML Profile[J]. International Journal of Recent Contributions from Engineering, Science & IT (iJES),2020,8(1):
[13]王浩.PHP技术支持的基因数据库Web平台设计及构建[J].科技资讯,2017,(05):43+45.
[14]劳建成,蒋迁谦.基于PHP和PHP的消息中间件的实现原理研究[J].无线互联科技,2017,(02):102-103.
[15]陈奇,陈志忠.基于PHP技术的法律服务信息技术平台设计与实现[J].科技与创新,2017,(01):30+32.
[16]M.S.HiruniPeiris,S.D.Christa.PathFinder:AGameforDesktopComputers[J].AsianJournalofResearchinComputerScience,2019.
[17].Energy;ResearchfromEastPHPHasProvidedNewDataonEnergy(DesignofsensorandactuatorfaulttolerantcontrolsystemonwindturbinebenchmarkforRegionII)[J].EnergyWeeklyNews,2019.
[18]只木进一,江藤博文,渡辺健次,渡辺义明.公开端末及び利用者移动端末の认证システムとそのディスクレスマシンによる运用[J].学术情报処理研究,2019,5(1).
[19]山守一徳,平田和之.セキュリティ対策のための大学内一括管理向けDNS登録システムの开発[J].学术情报処理研究,2019,7(1).
[20]MELIZASUHARTATIK,RATUAYUDEWISARTIKA.OBESITYASACOMMONCOMORBIDITYINPATIENTSWITHDIABETES:OCCURRENCEBASEDONEATINGHABITSANDOTHERDETERMINANTSINWESTPHP,INDONESIA[J].AsianJournalofPharmaceuticalandClinicalResearch,2019.
致谢
时光飞逝,转眼间我在学校的这些年生活即将结束,回顾这几年的学习生活,收获良多,既有幸福也有难过,学校生活的结束对于我来说也是一个新的开始。论文即将完成,在此,我心中有许多想要感谢的人。首先感谢我的导师,不仅在学习研究方面加以指导,也在生活和为人处世上给予帮助。还要感谢授课老师,你们严谨的学术精神和积极向上的工作态度都在激励我的成长和进步。感谢多年来一直生活在一起的室友,谢谢你们多年来的陪伴和照顾。最后,要感谢各位论文评审老师,感谢您们在百忙之中抽空评阅本论文并给出宝贵的意见和建议。
点赞+收藏+关注 → 私信领取本源代码、数据库

被折叠的 条评论
为什么被折叠?



