核心概念辨析
| 对比维度 | 服务器虚拟化 | 算力资源实例虚拟化 |
|---|---|---|
| 虚拟化对象 | 整台服务器(CPU、内存、磁盘、网络等所有硬件) | 特定的算力资源(如GPU、FPGA、NPU等加速器) |
| 抽象层次 | 硬件系统级:创建一个完整的、独立的虚拟机(VM) | 设备级/实例级:将单个物理设备划分为多个虚拟设备或实例 |
| 核心目标 | 隔离、整合、管理便利:提高服务器整体利用率,实现多租户隔离和快速部署。 | 精细化供给与资源共享:让昂贵的专用算力能够被拆分、共享和按需分配。 |
| 技术代表 | VMware vSphere, KVM, Hyper-V | NVIDIA MIG, vGPU, Intel SGX, 各种硬件虚拟化SR-IOV等 |
| 资源分配粒度 | 以虚拟机为单位,分配vCPU、vRAM、vDisk。 | 以虚拟设备为单位,分配虚拟GPU、虚拟算力卡。 |
| 依赖关系 | 是基础架构云的核心技术 | 可以构建在服务器虚拟化之上,也可以直接运行在物理服务器/裸金属上。 |

一、服务器虚拟化:创建“独立的虚拟机”
1. 核心原理:
通过一个称为 Hypervisor(虚拟机监控器) 的软件层,抽象整个物理服务器的硬件资源(CPU、内存、I/O),并将其分配给多个完全隔离的虚拟机。每个VM都运行着自己的操作系统和应用程序,就像一台独立的物理服务器。
2. 技术焦点:
- CPU虚拟化:将物理CPU核心通过分时复用,抽象成vCPU。
- 内存虚拟化:维护虚拟内存到物理内存的映射,实现隔离。
- I/O虚拟化:模拟标准硬件设备,或使用透传技术。
3. 局限性在算力场景:
当您需要运行一个需要8块GPU的AI训练任务时,通过传统服务器虚拟化来“拼凑”资源会非常低效:
- 您可能需要从8个不同的VM(每个VM独占1块物理GPU)中收集资源,但VM之间的通信延迟和网络开销是巨大的。
- 或者创建一个拥有8块vGPU的巨型VM,但这又回到了资源静态分配的老路,缺乏灵活性。
二、算力资源实例虚拟化:提供“纯粹的算力单元”
这是为高性能计算和AI场景量身定制的理念。其核心思想是:用户并不需要一整台“服务器”,他需要的只是服务器上的“算力资源”。
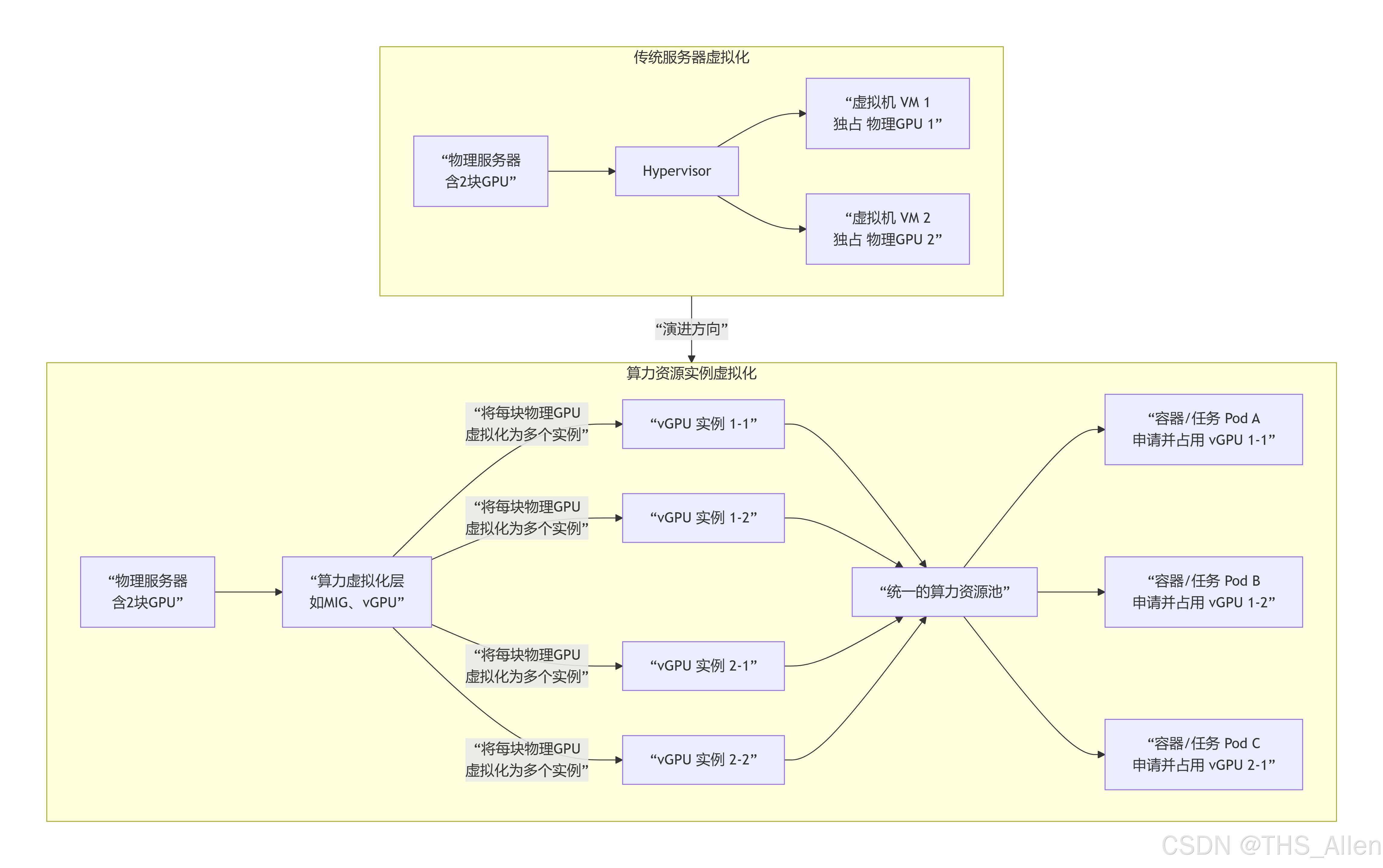
为了更直观地理解这两者的架构差异,下图展示了从“服务器虚拟化”到“算力资源实例虚拟化”的演进过程:

从上图可以清晰地看到,算力资源实例虚拟化不再以创建完整的虚拟机为核心,而是将物理算力设备(如GPU)作为独立的、可池化的资源进行管理和分配。
1. 核心原理与实现方式:
-
设备级分割:
- NVIDIA MIG:在安培架构及以后的GPU(如A100)上,可以将一块物理GPU硬件层级地分割成多个(最多7个)独立的、具备自己显存、计算单元和媒体引擎的GPU实例。每个实例从硬件层面就是隔离的,可以分配给不同的用户或任务。
- vGPU:通过软件和驱动,将物理GPU的计算能力和显存进行分时切片,创建出多个完整的虚拟GPU。
-
硬件辅助虚拟化:
- SR-IOV:一种标准技术,允许一个物理设备(如网卡、GPU)在硬件层面将自己呈现为多个虚拟功能,每个VF都可以直接分配给一个VM,性能损失极小。这为算力虚拟化提供了高性能的底层支持。
-
与容器化深度融合:
- 这是现代算力管理的典型模式。通过Kubernetes的设备插件机制,可以将这些虚拟化的算力实例(如一个MIG实例或一个vGPU)直接暴露给容器,而不是虚拟机。
- 用户提交一个训练任务(Pod),它申请的是
nvidia.com/gpu: 1,调度器会从集群的GPU资源池中找到一个可用的算力实例分配给它。
2. 关键优势:
- 极致的资源利用率:一块昂贵的A100 GPU可以同时提供给7个小型推理任务使用,避免了算力浪费。
- 真正的多租户隔离:不同用户或任务使用不同的GPU实例,从硬件层面避免相互干扰,保证了性能和安全性。
- 灵活的细粒度供给:可以根据任务需求,动态分配不同大小的算力单元(如1/4 GPU、1/2 GPU或整卡)。
- 云原生友好:与Kubernetes等容器编排系统无缝集成,实现了算力资源的声明式管理和自动化调度。
总结
您的判断非常准确:
- 服务器虚拟化 是 “批发土地,建好围墙的公寓楼”。用户租用的是一整间公寓(VM),公寓里的所有设施(CPU、内存、GPU)都是给他独家使用的。
- 算力资源实例虚拟化 是 “共享办公空间”。用户并不关心他在哪栋楼里,他只申请和使用一个专属的工位(GPU实例),这个工位可以位于任何一个物理建筑中,并且可以随时根据需求更换工位的大小和位置。
在AI PaaS平台中,这两种技术常常是共存的:底层物理服务器通过虚拟化或裸金属管理提供基础运行环境,而上层的算力资源实例虚拟化技术(如MIG)则将GPU等加速器资源池化,并通过容器平台以细粒度、按需的方式供给给最终的计算任务。这才是现代算力服务的核心形态。

819

被折叠的 条评论
为什么被折叠?



