
最近,微软正式推出了 Visual Studio 2026 Insider ,带来了一大波令人兴奋的新特性。

作为很多开发者的“必备主力工具”,这次更新重点放在了 AI 深度集成、性能优化、界面现代化和无缝升级等,简单来说就是——更聪明、更快、更顺手。
配置推荐:跑得起来,还要跑得爽
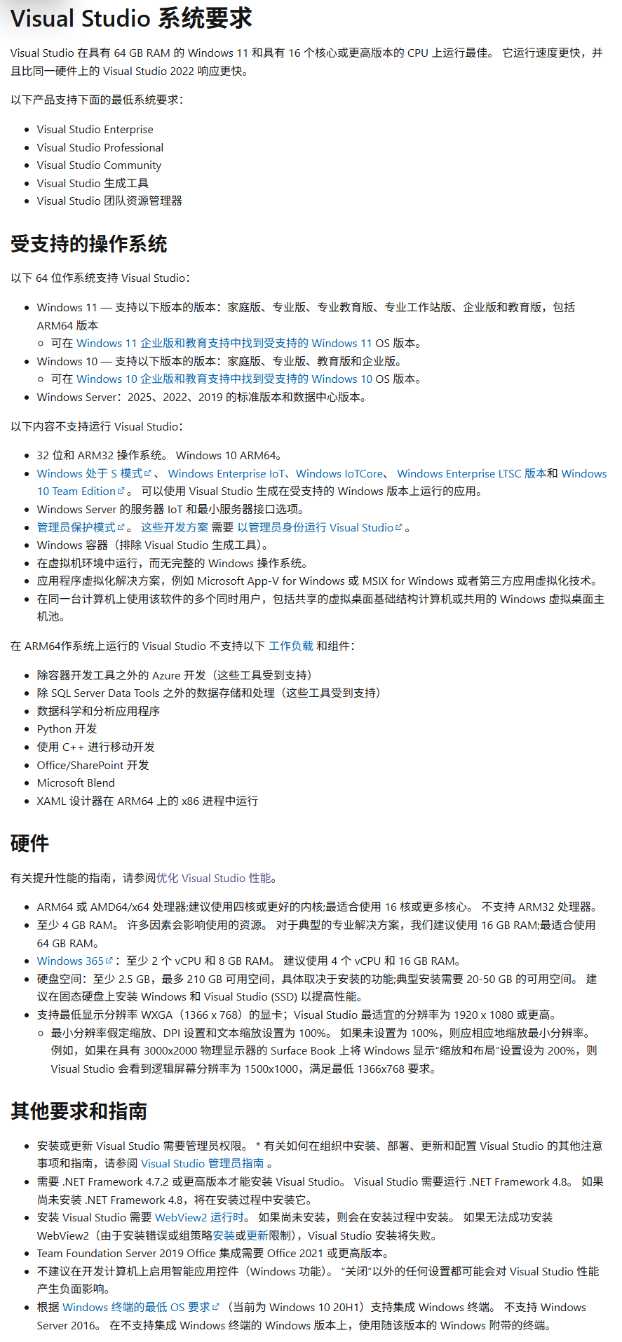
要流畅体验 Visual Studio 2026,我们可以看到该版本的推荐配置要求较高,当然根据个人需求也可以根据功能和详细配置表进行选择:
-
推荐配置:

-
系统:Windows 11 22H2 或更高
-
CPU:16 核 2.6 GHz+
-
内存:64 GB 起步
详细配置表:

当然,最低要求能跑,但真要舒服,还是推荐 Win11 + SSD + 大内存。
重点更新亮点
此次更新可谓诚意满满,为开发者们带来了界面、功能以及 AI 等多方面的显著升级,下面就让我们来看看有哪些方面的详细更新吧。
-
AI 深度集成:GitHub Copilot升级,写代码更像开挂
Visual Studio 2026 这次把 AI 玩得更溜,而且Copilot 集成更深了,现在能做的事更多:
-
全上下文感知补全:整合解决方案架构、代码仓库规范、工具链配置三大维度,自动理解你现在写的逻辑,给出更贴合的代码建议。
-
自适应代码片段:粘贴代码时会自动帮你调整格式和风格,和项目保持一致。
-
智能代码审查:提交前就能发现错误、安全问题和性能隐患。
-
快速理解项目:接手别人代码时,AI 能帮你梳理结构,还能自动生成测试建议和注释,让开发者更加专注架构设计。

-
性能大提升:大项目也能飞快跑
这次在性能上也下了不少功夫:
-
大型解决方案加载更快
-
构建和调试过程更顺滑
-
对 x64 和 Arm64 的支持更好
以后不管你是小项目还是“庞然大物”,都会比以前跑得更轻松。
-
界面现代化:更简洁,更顺眼
本次UI设计的升级主要是满足开发者的个性化需求,以及给开发者打造一个更加美观舒适的视觉体验,主要更新了以下几点:
-
采用 Fluent UI 设计,更清爽简洁
-
新增 11 种主题,个性化定制更随心
-
图标和间距优化,界面看起来不再“挤”

对天天盯着 IDE 的开发者来说,这波改动绝对算是“护眼升级”。
-
全栈支持:从.NET 10到云原生
-
.NET 10与C# 14双升级:语法更简洁,一行代码实现传统5行逻辑,性能提升15-20%,优化JIT编译+内存管理
-
垂直领域工具链集成云原生:Aspire组件简化服务配置,本地精准模拟云端环境。Unity/Unreal/C++调试器深度联动,性能问题一键定位

-
其他实用更新
搜索功能支持排除文件夹,结果更干净
编辑器底部菜单支持自定义,想放啥自己定
调试时的字符串查看器支持搜索,再长的文本也不怕
体验感受
Visual Studio 2026 Insider 版本,给我的感受就是:
👉 更聪明(AI 加持)
👉 更快(性能优化)
👉 更舒服(界面现代化)
同样的项目在VS2026和VS2022上来说有所提升,虽然目前还只是预览版,不建议直接用在生产环境,但已经能看出未来的方向:开发工具正在变得越来越智能,帮我们省下更多精力,专注在真正的创造上。
如果你也想体验,可以去 Visual Studio 官网下载 Insider 版本试试看。
下载地址
https://visualstudio.microsoft.com/insiders/?rwnlp=zh-hans

3043

被折叠的 条评论
为什么被折叠?



