🔥博客主页: 我要成为C++领域大神
🎥系列专栏:【C++核心编程】 【计算机网络】 【Linux编程】 【操作系统】
❤️感谢大家点赞👍收藏⭐评论✍️
本博客致力于分享知识,欢迎大家共同学习和交流。

给你两个 非空 的链表,表示两个非负的整数。它们每位数字都是按照 逆序 的方式存储的,并且每个节点只能存储 一位 数字。
请你将两个数相加,并以相同形式返回一个表示和的链表。
你可以假设除了数字 0 之外,这两个数都不会以 0 开头。
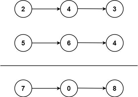
示例 1:

输入:l1 = [2,4,3], l2 = [5,6,4]
输出:[7,0,8]
解释:342 + 465 = 807.
示例 2:
输入:l1 = [0], l2 = [0]
输出:[0]
示例 3:
输入:l1 = [9,9,9,9,9,9,9], l2 = [9,9,9,9]
输出:[8,9,9,9,0,0,0,1]
错误方法:
注意不要溢出
我最先选用的方法是将两个链表分别翻转,定义两个存放链表数据的变量,num1和num2。num=num*10+链表每一个节点值,可以求出链表所表示的数字。再让sum=num1+num2,求出每一位的数字,给新申请的链表节点赋值。
我错误地将num1和num2相加,在力扣的测试用例中,大整数无法通过。因为两个大整数相加,int爆了,所以此方法不行。
迭代法
流程:
1、求两个链表节点值val1和val2,如果到链表尾了,val=0,否则val=node->val。
2、求节点值的和sumVal=val1+val2+carry,carry是用来存放进位的
3、求相加的进位carry=sumVal/10。
4、申请新的节点,赋初值sumVal%10。将新的节点连接到链表尾
5、链表移动,循环1~4。
代码实现:
/**
* Definition for singly-linked list.
* struct ListNode {
* int val;
* ListNode *next;
* ListNode() : val(0), next(nullptr) {}
* ListNode(int x) : val(x), next(nullptr) {}
* ListNode(int x, ListNode *next) : val(x), next(next) {}
* };
*/
class Solution {
public:
ListNode* addTwoNumbers(ListNode* l1, ListNode* l2) {
if (l1 == nullptr || l2 == nullptr)
return nullptr;
int val1 = 0; // 存放l1每个节点的值
int val2 = 0; // 存放l2每个节点的值
int sumVal = val1 + val2; // 存放两个链表对应节点数据的和
int carry = 0; // 存放节点值相加之后的进位
ListNode* head = new ListNode(0); // 申请一个头节点
ListNode* pMove = head; // 用于将新申请的节点连接到链表末尾
while (l1 != nullptr || l2 != nullptr || carry != 0) {
// 为什么循环条件加上carry!=0:
// 防止链表相加到最后一个节点,发生进位,还未完成给最后一个节点赋值就退出循环
val1 = l1 != nullptr? l1->val : 0; // 链表如果没有到末尾,就将链表节点值赋给val1
val2 = l2 != nullptr ? l2->val : 0;
sumVal = val1 + val2 + carry; // 存放两个节点值的和,和上一位传来的进位
ListNode* Node =new ListNode(sumVal % 10); // 申请新节点传值 值小于10直接传,否则求余
pMove->next = Node; // 连接
pMove = Node; // 移动
carry = sumVal / 10; // 求进位的次数
if (l1 != nullptr)
l1 = l1->next;
if (l2 != nullptr)
l2 = l2->next;
}
return head->next;
}
};
601

被折叠的 条评论
为什么被折叠?



