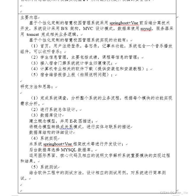
一、功能介绍
智慧校园管理系统包含管理员、老师、用户三个角色以及前后台两套系统。
- 管理员:登录、个人中心、基础数据管理、记事本管理、备忘录管理、计算机软件管理、计算机软件留言管理、课程管理、课程留言管理、宿舍管理、宿舍人员管理、宿舍归寝管理、宿舍报修管理、音乐管理、成绩管理、用户管理、轮播图管理等。
- 学生:登录、注册、查看计算机软件(收藏、下载、留言)、查看课程(在线观看、下载、留言)、查看音乐(收藏、播放、留言)、个人中心、我的收藏、记事本管理、备忘录管理、宿舍管理、成绩管理等;
- 老师:登录、个人中心、计算机软件管理、计算机软件留言管理、课程管理、课程留言管理、宿舍管理、宿舍人员管理、宿舍归寝管理、宿舍报修管理、音乐管理、成绩管理等;
二、主要技术介绍
数据库:Mysql
后端技术:SpringBoot + Mybatis-Plus
前端技术:Vue2 + Element UI + Axios + Vue Router
三、开发环境
开发工具:IDEA、Eclipse、MyEclipse都可以。推荐IDEA
JDK版本:1.8
数据库: MySQL 5.7
项目管理:Maven 3.6.3
Node版本:13.14.0
四、项目截图













五、项目资料获取方式
需要项目源码与文档的同学一键三连后台私信获取
7138

被折叠的 条评论
为什么被折叠?



