题目
给定一个n(2<=n<=1e5)个点,m(n-1<=m<=1e5)条边的无向无环图
可能有自环和重边,q(0<=q<=1e5)次加边操作,每次加u和v
要求输出q+1行,即没加边时,和每次加边之后图的直径d(G)
d(G)被定义为图上点u和v之间d(u,v)的最大值,其中d(u,v)是u到v的最短路
注意:
若实际第i(0<=i<=q)次加边后,图的直径为,
而你输出的值为,只要
,即视为正确
思路来源
官方题解 & jly代码
题解
强烈建议知乎问题《有哪些注意不到就做不出来的题》收列此题

翻译一遍题解
计为u到u的图上最远点v的距离,
为
最小值,图的半径;
为
最大值,图的直径
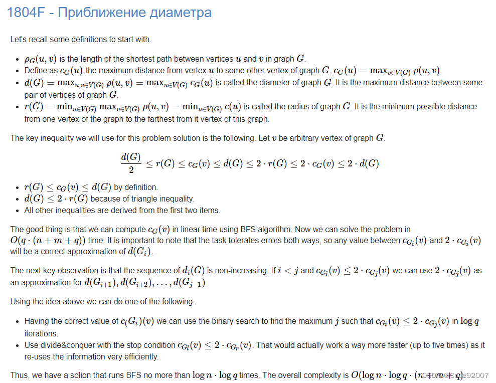
由定义,有,
由三角形不等式,有
证明:
设u、v点构成图的直径d(G),
不失一般性,设r(G)的某个端点是1号点,另一端点是w点
因为,图的直径不支持两遍bfs,
所以,1号点bfs一次的w点,不一定是u点和v点中的一个,不能用树上的做法放缩,
但是,最远距离是满足放缩条件的,故不等式成立
有
之间的值均符合题意,
可以任取一个点u跑一次bfs,即可实现
优化
注意到,随着动态加边,直径d(G)和每个点u对应的,是非严格递减的,
即
若成立,就有
而符合第i次询问的答案,
符合第j次询问的答案
区间是随着答案非严格递减平移的,
所以,二者区间之交一定满足[i,j]内所有询问的答案
对于当前i,二分满足的最右端点j即可
由于值域,端点
,
复杂度
本题不支持hack,因为官方数据的答案是用分布式跑出来的,有的数据还缀在输入数据尾了
代码
#include<bits/stdc++.h>
using namespace std;
typedef long long ll;
typedef pair<int,int> P;
const int N=1e5+10,INF=0x3f3f3f3f;
int n,m,q,dis[N],ans[N];
vector<P>e[N];
int bfs(int t){
queue<int>q;
q.push(1);
memset(dis,INF,sizeof dis);
dis[1]=0;
while(!q.empty()){
int u=q.front();q.pop();
for(auto &[v,w]:e[u]){
if(w<=t && dis[v]>dis[u]+1){
dis[v]=dis[u]+1;
q.push(v);
}
}
}
return *max_element(dis+1,dis+n+1);
}
int main(){
cin>>n>>m>>q;
for(int i=1;i<=m;++i){
int u,v;
cin>>u>>v;
e[u].push_back(P(v,0));
e[v].push_back(P(u,0));
}
for(int i=1;i<=q;++i){
int u,v;
cin>>u>>v;
e[u].push_back(P(v,i));
e[v].push_back(P(u,i));
}
for(int i=0;i<=q;){
int d=bfs(i);
int l=i+1,r=q;
while(l<=r){
int mid=(l+r)/2;
if(d<=2*bfs(mid))l=mid+1;
else r=mid-1;
}
while(i<=r)ans[i++]=d;
}
for(int i=0;i<=q;++i){
cout<<ans[i]<<" \n"[i==q];
}
return 0;
}

文章讨论了一种处理动态无向无环图的问题,其中需要在每次添加边后计算图的直径。通过BFS算法找到图中两点的最大最短路径来确定直径,并利用直径和半径的关系进行优化,动态维护答案。在加边操作后,直径和最远距离非严格递减,采用二分查找方法高效求解每次询问的答案。

被折叠的 条评论
为什么被折叠?



