VL160,type-c口母座正反插芯片,可以做DFP与UFP。一般用到C口的产品上

VL160的特点:
4:2 10Gbps USB Type-C数据交换支持高达10 Gbps
2差分通道。2:1 MUX/DeMUX
兼容10gbps USB3.1 Gen2
低功耗0.5mA有源和4uW关闭高直流共模电压支持2.2V
28针QFN 3.5x4.5mm封装
静电放电>2KV,CDM>500V
多路复用器

VL160程序图
VL160只能处理数据型号而处理不了DP信号与PD,只能做2lun做不了4lun.具备识别CC,二出一,只能处理一组信号。

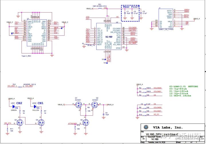
VL160原理图
详细规格书以及原理图:VL160型

VL160是一款USB Type-C接口的母座正反插芯片,支持最高10Gbps的数据交换,适用于需要高速数据传输的C口产品。该芯片具备2:1 MUX/DeMUX功能,兼容USB3.1 Gen2标准,低功耗特性及高直流共模电压支持。然而,它不处理DP信号与PD,仅能处理2LUN,不能处理4LUN,并且能够识别CC状态。
478

被折叠的 条评论
为什么被折叠?



