国家安全是民族复兴的根基。党的二十大报告指出,“加快建设制造强国、质量强国、航天强国、交通强国、网络强国、数字中国”、“推进国家安全体系和能力现代化”、“强化经济、重大基础设施、金融、网络、数据、生物、资源、核、太空、海洋等安全保障体系建设”。数据安全作为国家安全的重要组成,成为各行业响应国家顶层战略、细化落实安全体系建设、激活数据要素潜能、推动数据开发利用的核心工作。
多行业积极出台数据安全法规。各行业在落实顶层规划时,结合本行业特色进行立法创新,相继出台规范本行业数据管理要求,体现了政策的统一性、规则的一致性、执行的协同性,充分发挥法治的引领、规范、保障作用,为加快建立全国统一的数据要素市场制度规则、推动中国式现代化发展提供有力支撑。2022年12月13日,工业和信息化部发布《工业和信息化领域数据安全管理办法(试行)》,旨在规范工业和信息化领域数据处理活动,加强数据安全管理,保障数据安全,促进数据开发利用,保护个人、组织的合法权益,维护国家安全和发展利益。
对此,炼石重点解读《工业和信息化领域数据安全管理办法(试行)》,并提供了正式稿与征求意见稿的修订对比,以期为数据安全产业同仁提供参考。《数据安全法》提出“各地区、各部门对本地区、本部门工作中收集和产生的数据及数据安全负责”,除工信领域外,金融、交通、医疗、教育等行业均颁布相应法规,以数据安全保障数据开发利用,推动行业数字化发展。炼石同时整理了中国银保监会、交通运输部、国家医疗保障局、教育部等兄弟部门出台的数据法规,作为对照,可更深入理解各行业数据安全法规特点。
关注本账号,私信小编,即可打包下载幻灯片PDF版、正式稿与征求意见稿对比版,以及5项政策文件。
本文70页幻灯片,预计阅读时间 15 分钟。
原创声明:本文图解及对比图片皆为原创,版权为炼石网络所有,如需转载,请关注公众号回复“转载”,或在文章下方留言。
注:欢迎业界同仁反馈改进、共同完善、交流合作,信息反馈请发送邮件至:
support@ciphergateway.com。
01
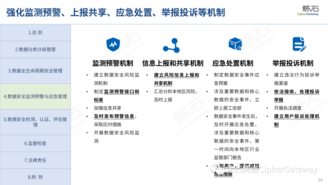
《工业和信息化领域数据安全管理办法(试行)》
































02
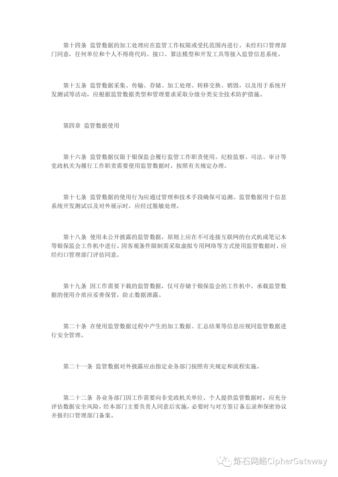
《中国银保监会监管数据安全管理办法(试行)》




左右滑动查看更多









03
《交通运输政务数据共享管理办法》




左右滑动查看更多











04
《国家医疗保障局关于加强网络安全和数据保护工作指导意见》




左右滑动查看更多








05
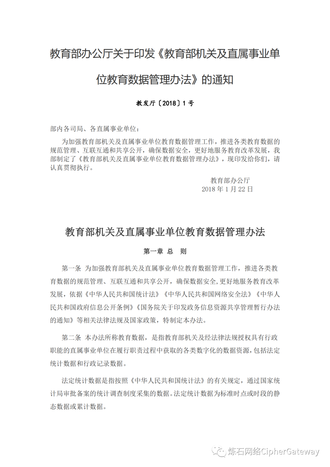
《教育部机关及直属事业单位教育数据管理办法》




左右滑动查看更多














关注本账号,私信小编,即可打包下载幻灯片PDF版、正式稿与征求意见稿对比版,以及5项政策文件。

被折叠的 条评论
为什么被折叠?



