基于STC12C5A60S2系列1T 8051单片的IIC总线器件模数芯片PCF8591实现模数转换应用
STC12C5A60S2系列1T 8051单片机管脚图


STC12C5A60S2系列1T 8051单片机I/O口各种不同工作模式及配置

STC12C5A60S2系列1T 8051单片机I/O口各种不同工作模式介绍


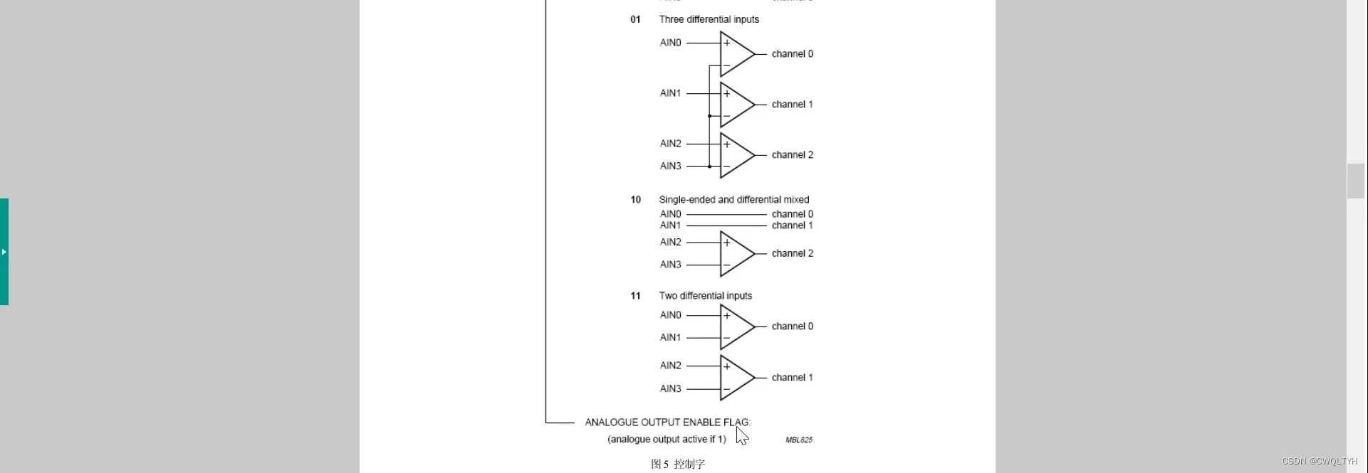
IIC总线器件模数芯片PCF8591介绍












通过IIC总线器件模数芯片PCF8591把电压模拟量转化为电压数字量


#include <stc12c5a60s2.h>
#include <intrins.h>
#define uchar unsigned char//自定义无符号字符型为uchar
#define uint unsigned int//自定义无符号整数型为uint
#define NixieTubeSegmentCode P0//自定义数码管段码为单片机P0组引脚
#define NixieTubeBitCode P2//自定义数码管位码为单片机P2组引脚
//#define KeyPressDeshakeTime 10//自定义按键按下消抖时间为10ms
//#define KeyLongPressDelayTime 500//自定义按键长按延时时间为500ms
//#define KeyLongPressIntervalChangeTime 25//自定义按键长按间隔变化时间为25ms
//uchar AddKeyLockFlag;//声明增加按键锁定标志位变量
//uchar DecKeyLockFlag;//声明减少按键锁定标志位变量
//uchar KeyNumber = 0;//定义按键键值为0
//uchar AddKeyLongPressAddIntervalTime;//声明增加按键长按连增间隔时间变量
//uchar DecKeyLongPressDecIntervalTime;//声明减少按键长按连减间隔时间变量
//uchar NumberValue;//声明数字量变量
uchar Code NixieTubeBitCodeArray = [0xfe,0xfd,0xfb,0xf7];//定义共阴数码管位码数组变量
uchar NixieTubeDisplayDataArray[0x3f,0x06,0x5b,0x4f,0x66,0x6d,0x7d,0x07,0x7f,0x6f,0x77,0x7c,0x39,0x5e,0x79,0x71,0xbf,0x86,0xdb,0xcf,0xe6,0xed,0xfd,0x87,0xff,0xef,0xf7,0xfc,0xb9,0xde,0xf9,0xf1,0x40,0x00];//定义共阴数码管显示0~F、0~F带小数点数据及符号“—”及熄灭数组变量
uchar NixieTubeCacheDataArray[];//定义数码管缓存数据数组变量
//uint AddKeyPressDelayTime;//声明增加按键按下延时时间变量
//uint DecKeyPressDelayTime;//声明减少按键按下延时时间变量
uint OutPutVoltage;//声明输出电压变量
uint AnalogFilterOutPutVoltage;//声明模拟滤波后输出电压变量
//uint Timer0TimeCount;//声明定时器0定时计数变量
//sbit AddKey = P3^0;//位定义增加按键为单片机P3.0引脚
//sbit DecKey = P3^1;//位定义减少按键为单片机P3.1引脚
sbit I2CSCL = P1^0;//位定义I2C时钟变量为P1.0端口
sbit I2CSDA = P1^1;//位定义I2C数据变量为P1.1端口
void PCF8591Change(uchar Address,uchar Channel)//PCF8591转化函数
{
uchar AnalogChangeResult;//声明模拟转换结果变量
I2CStar();//I2C启动函数
if(I2CWriteByte(Address << 1))//判断I2C写器件地址是否有应答 如果括号里面条件为真 执行{}里面代码跳出 表示I2C写器件地址没有应答 即没连接上I2C器件
{
I2CStop();//I2C停止函数
return 0;//返回0
}
I2CWriteByte(Channel);//选I2C模拟通道
I2CStar();//I2C启动函数
I2CWriteByte((Address << 1)| 0x01);//I2C读操作
I2CReadByte();//I2C读字节函数
SendAck(0);//I2C发送应答
AnalogChangeResult = I2CReadByte();//I2C读到的数据赋给模拟转换结果变量
SendAck(1);//I2C不应答
I2CStop();//I2C停止函数
return AnalogChangeResult;//返回模拟转换结果变量包含的模拟数据
}
void I2CDelay()//I2C延时函数
{
_nop_();
_nop_();
_nop_();
_nop_();
}
void I2CStar()//I2C启动函数
{
I2CSCL = 1;//空闲时 I2C时钟变量置高电平
I2CSDA = 1;//空闲时 I2C数据变量置高电平
I2CDelay();//I2C延时
I2CSDA = 0;//I2C数据变量置低电平
I2CDelay();//I2C延时
I2CSCL = 0;//I2C时钟变量置低电平
}
bit I2CWriteByte(uchar Data)//I2C写字节函数
{
uchar Temp;//声明临时变量
bit Ack;//声明一位应答变量
for(Temp = 0x80;Temp = !0;Temp >>= 1)//从某八位二进制数的最高位往最低位每次移出一位二进制数 取变化后的八位二进制数进行下一步从最高位往最低位每次右移出一位二进制数 直到写完某八位二进制数的每一位二进制数
{
if((Temp & Data) == 0)//判断临时变量包含的数据与上输入数模芯片PCF8591的八位二进制数得出八位二进制数最高位是否为0
I2CSDA = 0;//I2C数据变量写0
else//否则
I2CSDA = 1;//I2C数据变量写1
I2CDelay();//I2C延时
I2CSCL = 1;//I2C时钟变量置高电平
I2CDelay();//I2C延时
I2CSCL = 0;//I2C时钟变量置低电平
}
Ack = I2CReceiveAck();//I2C接收应答函数接收应答赋给应答变量
return (Ack);//返回应答
}
void SendAck(bit Ack)//I2C发送应答函数
{
I2CSDA = Ack;//应答变量赋给I2C数据变量
I2CDelay();//I2C延时
I2CSCL = 1;//I2C时钟变量置高电平
I2CDelay();//I2C延时
I2CSCL = 0;//I2C时钟变量置低电平
}
bit ReceiveAck()//I2C接收应答函数
{
bit Ack;//声明一位应答变量
I2CSDA = 1;//I2C数据变量置高电平
I2CDelay();//I2C延时
I2CSCL = 1;//I2C时钟变量置高电平
Ack = I2CSDA;//I2C数据变量
I2CDelay();//I2C延时
I2CSCL = 0;//I2C时钟变量置低电平
return (Ack);//返回应答
}
uchar I2CReadByte()//I2C读字节函数
{
uchar Data;//声明数据变量
uchar Temp;//声明临时变量
I2CSDA = 1;//I2C数据变量置高电平
for(Temp = 0x80;Temp = !0;Temp >>= 1)//从某八位二进制数的最高位往最低位每次右移出一位二进制数 取变化后的八位二进制数进行下一步从最高位往最低位每次右移出一位二进制数 直到读完某八位二进制数的每一位二进制数
{
I2CDelay();//I2C延时
I2CSCL = 1;//I2C时钟变量置高电平
if(I2CSDA == 1)//判断I2C数据变量是否置高电平
{
Data |= Temp;//临时变量包含的数据或上某八位二进制数读出八位二进制数最高位为1
}
else//否则
{
Data &= ~Temp;//临时变量包含的数据与上某八位二进制数读出八位二进制数最高位为0
}
I2CDelay();//I2C延时
I2CSCL = 0;//I2C时钟变量置低电平
}
return Data;//返回数据变量
}
void I2CStop()//I2C停止函数
{
I2CSCL = 0;//I2C时钟变量置低电平
I2CSDA = 0;//I2C数据变量置低电平
I2CDelay();//I2C延时
I2CSCL = 1;//I2C时钟变量置高电平
I2CDelay();//I2C延时
I2CSDA = 1;//I2C数据变量置高电平
I2CDelay();//I2C延时
}
/****
void KeyScan()//按键扫描函数 该函数放在定时器定时1ms的中断函数中扫描
{
if(AddKey)//如果增加按键没按下或弹起
{
AddKeyLockFlag = 0;//增加按键锁定标志位清0
AddKeyPressDelayTime = 0;//增加按键按下延时时间清0
}
else if(!AddKeyLockFlag)//如果增加按键锁定标志位置1 即增加按键按下
{
AddKeyPressDelayTime++;//增加按键按下延时时间自加
if(AddKeyPressDelayTime > KeyPressDeshakeTime)//如果增加按键按下延时时间大于按键按下消抖时间
{
AddKeyPressDelayTime = 0;//增加按键按下延时时间清0
KeyNumber = 1;//按键键值置1 此处是单击增加 可赋给swicth()语句中的变量来对数值单击增加
AddKeyLockFlag = 1;//增加按键锁定标志位置1
}
}
else if(AddKeyPressDelayTime < KeyLongPressDelayTime)//如果增加按键按下延时时间小于按键长按延时时间
{
AddKeyPressDelayTime++;//增加按键按下延时时间自加
}
else//如果增加按键按下延时时间大于按键长按延时时间
{
AddKeyLongPressAddIntervalTime++;//增加按键长按连增间隔时间自加
if(AddKeyLongPressAddIntervalTime > KeyLongPressIntervalChangeTime)//如果增加按键长按连增间隔时间大于按键长按间隔变化时间
{
AddKeyLongPressAddIntervalTime = 0;//增加按键长按连增间隔时间清0
KeyNumber = 1;//按键键值置1 此处是连击增加 可赋给swicth()语句中的变量来对数值连击增加
}
}
if(DecKey)//如果减少按键没按下或弹起
{
DecKeyLockFlag = 0;//减少按键锁定标志位清0
DecKeyPressDelayTime = 0;//减少按键按下延时时间清0
}
else if(!DecKeyLockFlag)//如果减少按键锁定标志位置1 即减少按键按下
{
DecKeyPressDelayTime++;//减少按键按下延时时间自加
if(DecKeyPressDelayTime > KeyPressDeshakeTime)//如果减少按键按下延时时间大于按键按下消抖时间
{
DecKeyPressDelayTime = 0;//减少按键按下延时时间清0
KeyNumber = 2;//按键键值置2 此处是单击减少 可赋给swicth()语句中的变量来对数值单击减少
DecKeyLockFlag = 1;//减少按键锁定标志位置1
}
}
else if(DecKeyPressDelayTime < KeyLongPressDelayTime)//如果减少按键按下延时时间小于按键长按延时时间
{
DecKeyPressDelayTime++;//减少按键按下延时时间自加
}
else//如果减少按键按下延时时间大于按键长按延时时间
{
DecKeyLongPressDecIntervalTime++;//减少按键长按连减间隔时间自加
if(DecKeyLongPressDecIntervalTime > KeyLongPressIntervalChangeTime)//如果减少按键长按连减间隔时间大于按键长按间隔变化时间
{
DecKeyLongPressDecIntervalTime = 0;//减少按键长按连减间隔时间清0
KeyNumber = 2;//按键键值置2 此处是连击减少 可赋给swicth()语句中的变量来对数值连击减少
}
}
}
****/
/****
void NumberValueSet()//数字量数值设置函数
{
switch(KeyNumber)//按键类型筛选位
{
case 1 ://增加按键单击、长按触发位
NumberValue++;//数字量数值自加
if(NumberValue > 255)//如果数字量数值大于255 为啥数字量数值变量NumberValue取255来比较?由于数字量数值变量NumberValue要计入PCF8591转换器 而PCF8591转换器是十位寄存器 最大只能计入255 因此数字量数值变量NumberValue取255来比较
{
NumberValue = 255;//数字量数值等于255
}
KeyNumber = 0;//按键键值清0
break;//跳出
case 2 ://减少按键单击、长按触发位
NumberValue--;//数字量数值自减
if(NumberValue < 0)//如果数字量数值小于0
{
NumberValue = 0;//数字量数值清0
}
KeyNumber = 0;//按键键值清0
break;//跳出
default:break;//跳出
}
}
****/
void NixieTubeDisplayDataSplit()//数码管显示数据分解函数
{
uchar NixieTubeQianWei,NixieTubeBaiWei,NixieTubeShiWei,NixieTubeGewei;//声明数码管千位、百位、十位、个位变量
NixieTubeQianWei = AnalogFilterOutPutVoltage / 1000 ;//数码管千位分解
NixieTubeBaiWei = AnalogFilterOutPutVoltage / 100 % 10;//数码管百位分解
NixieTubeShiWei = AnalogFilterOutPutVoltage / 10 % 10 ;//数码管十位分解
NixieTubeGeWei = AnalogFilterOutPutVoltage % 10 ;//数码管个位分解
NixieTubeCacheDataArray[0] = NixieTubeQianWei + 15;//数码管千位显示带小数点数据
NixieTubeCacheDataArray[1] = NixieTubeBaiWei;//数码管百位显示数据
NixieTubeCacheDataArray[2] = NixieTubeShiWei;//数码管十位显示数据
NixieTubeCacheDataArray[3] = NixieTubeGeWei;//数码管个位显示数据
}
void NixieTubeDisplayData()//数码管显示数据函数
{
static uchar i = 0;//定义静态数码管位变化变量
// DigitronSegmentCode = 0xff;//数码管段码消影
// DigitronBitCode = 0xff;//数码管位码消影
switch(i)//数码管位变化筛选
{
case 0 ://数码管千位显示
NixieTubeSegmentCode = 0x00;//数码管段码消影
NixieTubeSegmentCode = NixieTubeDisplayDataArray[NixieTubeCacheDataArray[0]];//数码管千位的段码显示
NixieTubeBitCode = NixieTubeBitCodeArray[0];//数码管千位码显示
i++;//数码管位变化自加1
break;//跳出
case 1 ://数码管百位显示
NixieTubeSegmentCode = 0x00;//数码管段码消影
NixieTubeSegmentCode = NixieTubeDisplayDataArray[NixieTubeCacheDataArray[1]];//数码管百位的段码显示
NixieTubeBitCode = NixieTubeBitCodeArray[1];//数码管百位码显示
i++;//数码管位变化自加1
break;//跳出
case 2 ://数码管十位显示
NixieTubeSegmentCode = 0x00;//数码管段码消影
NixieTubeSegmentCode = NixieTubeDisplayDataArray[NixieTubeCacheDataArray[2]];//数码管十位的段码显示
NixieTubeBitCode = NixieTubeBitCodeArray[2];//数码管十位码显示
i++;//数码管位变化自加1
break;//跳出
case 3 ://数码管个位显示
NixieTubeSegmentCode = 0x00;//数码管段码消影
NixieTubeSegmentCode = NixieTubeDisplayDataArray[NixieTubeCacheDataArray[3]];//数码管个位的段码显示
NixieTubeBitCode = NixieTubeBitCodeArray[3];//数码管个位码显示
i = 0;//数码管位变化清0
break;//跳出
default:break;//跳出
}
}
void Timer0Init()//定时器0的16位定时模式1用12分频定时1ms初始化函数 晶振为12MHz
{
AUXR &= 0x7f;//设定定时器/计数器模式为12T
TMOD &= 0xf0;//设定定时器/计数器工作模式清0
TMOD |= 0x01;//设定定时器/计数器为定时器 工作模式为16位定时器0模式1
TH0 = 0xfc;//设定定时器0高8位初值
TL0 = 0x18;//设定定时器0低8位初值
TF0 = 0;//定时器0溢出中断标志位清0
ET0 = 1;//打开定时器中断开关
EA = 1;//打开定时器中断总开关
TR0 = 1//打开定时器0开关
}
void Timer0() interrupt 1//定时器0的16位定时模式1用12分频定时1ms中断函数 晶振为12MHz
{
TR0 = 0;//关定时器0开关
/***
Timer0TimeCount++;//定时器0定时计数自加
if(Timer0TimeCount >= 10)//10ms时间到
{
Timer0TimeCount = 0;//定时器0定时计数清0
PCF8591Change(NumberValue);//PCF8591转化函数
}
***/
//KeyScan();//按键扫描函数
NixieTubeDisplayData();//数码管显示数据函数
TH0 = 0xfc;//设定定时器0高8位初值
TL0 = 0x18;//设定定时器0低8位初值
TR0 = 1;//开定时器0开关
}
void main()//主函数
{
uchar AnalogDataResult;//声明模拟数字结果变量
uchar AnalogSamplingCount;//声明模拟采样计数变量
uint AnalogFilterVoltage;//声明模拟滤波电压变量
Timer0Init();//定时器0的16位定时模式1用12分频定时1ms初始化函数 晶振为12MHz
//NumberValueSet();//数字量数值设置函数
while(1)//主循环
{
AnalogDataResult = PCF8591Change(0x48,0);//PCF8591转化函数转化的模拟数据赋给模拟数据结果变量
OutPutVoltage = (AnalogDataResult*1.0*2.5/255)*1000;//输出电压计算公式 2.5是基准电压2.5V 255是模数芯片PCF8591内部八位模拟转换寄存器能够储存的最大数值 为啥乘以1000? 由于输出电压是用四位数码管来显示 需要乘以1000来把输出电压变成四位数在四位数码管上分解显示出来
AnalogFilterVoltage = AnalogFilterVoltage + OutPutVoltage;//模拟滤波电压变量
AnalogSamplingCount++;//模拟采样计数变量自加1
if(AnalogSamplingCount >= 8)//模拟采样计数变量计8次
{
AnalogFilterOutPutVoltage = AnalogFilterVoltage >> 3;//模拟滤波电压变量右移三位 表示模拟滤波电压变量除以8取平均滤波后的输出电压
AnalogSamplingCount = 0;//模拟采样计数变量清0
AnalogFilterVoltage = 0;//模拟滤波电压变量清0
}
NixieTubeDisplayDataSplit()//数码管显示数据分解函数
}
}
本文介绍了如何使用STC12C5A60S2单片机配合PCF8591模数转换芯片实现电压模拟量到数字的转换,并通过IIC总线连接数码管显示结果。详细阐述了单片机的I/O口配置、I2C通信以及数码管驱动的编程方法。
631

被折叠的 条评论
为什么被折叠?



