一行代码不用读,GitHub仓库秒变交互式百科全书。还能本地部署解析私有代码库
在阅读 github 仓库代码时,每个开发者都经历过这样的痛苦:面对陌生的代码仓库,花几天时间逐行阅读代码、梳理逻辑,只为理解一个函数的作用或项目的架构设计。文档不全?那就更惨了。
现在,AI 正在终结这种低效模式。由 Devin 团队推出的 DeepWiki,正以革命性的方式重构代码理解体验——只需将 github 链接中的“github.com”替换为“deepwiki.com”,一个动态、交互、智能的代码文档便跃然眼前。
一、DeepWiki 是什么?不只是文档生成器
DeepWiki的核心定位是 AI 驱动的代码知识图谱构建器。它通过多模态分析(代码结构、注释、提交历史等),将静态代码库转化为三维认知图谱,实现“代码即文档”的质变。
目前DeepWiki已索引超3万个仓库,处理40亿行代码,消耗算力成本超30万美元——但对开源项目仍完全免费。
与传统人工阅读项目代码不同,DeepWiki 具备三大颠覆性能力:
- 动态文档生成
解决文档滞后问题,自动提取项目目标、技术栈、核心模块依赖关系,生成详细的文档。
- 对话式AI助手
支持自然语言提问(如“如何实现用户鉴权?”),基于RAG技术结合代码上下文给出精准解答,并支持画流程图,时序图,业务架构图、技术架构图等。
- 深度研究模式
可执行代码审计、技术债务分析、跨仓库对比等高级任务,替代资深工程师的初级审查工作。
二、效率跃升:实测节省60%学习时间
某中型科技公司的实践显示,新成员熟悉项目的时间从14天缩短至72小时,文档覆盖率从65%提升至93%。这得益于DeepWiki的三大场景突破:
1. 新手上路“零摩擦”
React官方仓库5万行代码,DeepWiki仅需120秒完成解析并生成结构化导航树。开发者可点击交互图表追溯模块调用链路,比传统方式效率提升60%。
2. 开源项目“考古利器”
对低Star或已归档项目,DeepWiki能自动恢复知识脉络。用户实测反馈:“文档质量有时超过官方版本”,甚至发现原作者未注意的代码逻辑。
3. 技术决策“智能顾问”
在评估LLM仓库技术选型时,DeepWiki的依赖关系图可识别冗余模块,其漏洞检测功能(如SQL注入风险提示)为安全审计提供关键支持。
三、开源仓库如何使用
访问 https://deepwiki.com/,输入开源的仓库名称或链接。目前DeepWiki已索引超3万个仓库,如果没有你要找的开源仓库,可以手动添加仓库建立下索引。

也可以直接将 github.com 换成 deepwiki.com,比如: https://deepwiki.com/apache/hbase。

我们可以在底部向 deepwiki 提问,支持深度研究模式。比如:生成hbase的架构设计图。




是不是很惊艳?也可以向DeepWiki问其他问题试试看。
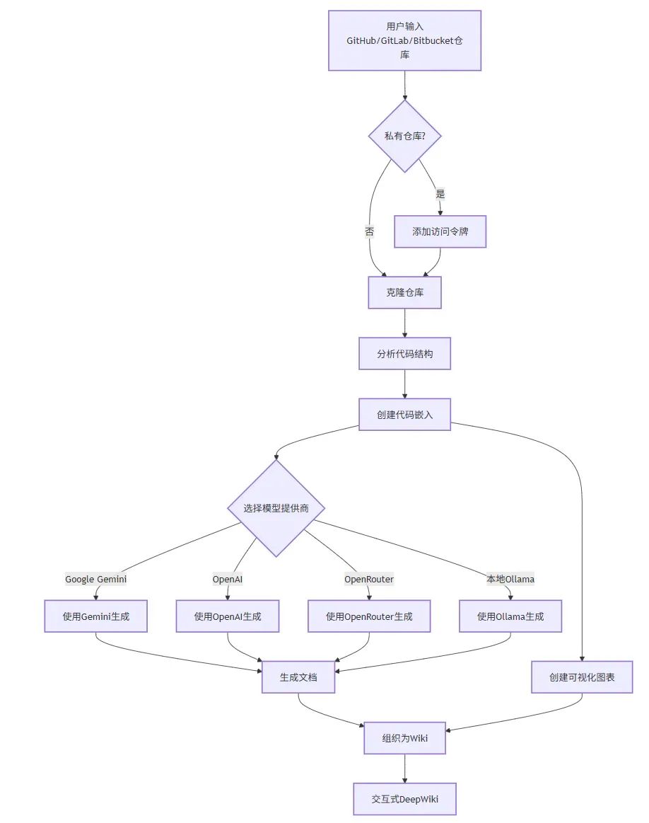
四、私有仓库如何使用?
开源仓库我们可以使用DeepWiki来提问,私有项目还是不能上传到网上的,怎么办呢?方案是已开源的DeepWiki-Open(https://github.com/AsyncFuncAI/deepwiki-open.git,9.4k Star),支持本地化部署。开发者可集成内部大模型,适配GitLab私有仓库,实现代码不出域的安全管控。


五、结语:开发者生产力的范式转移
在我们新接触一个开源框架的时候,往往是一头雾水的,阅读官方文档、各种搜索文档博客、到处找学习视频,但是这些都比较慢。
最快的方式就是找个老师傅当面问一下,用老师傅的经验快速带你入门。
DeepWiki 就是这个老师傅,他会把一个仓库的概要、关键技术点写到文档里,然后在左侧目录显示,把它写的文章读一遍,基本上就入门了。
DeepWiki的价值远不止于工具创新,它标志着代码理解从“逐行阅读”转向“对话式探索”的范式转移。随着其团队计划推出多用户批注系统和知识沉淀库,未来的协作效率将再次跃升。
正如一位开发者所言:“它让开源项目从‘死代码’变成‘活字典’。” 当AI承担起代码解构的机械劳动,开发者终于能回归创造性工作的本质——用思维构建未来,而非用时间解读过去。
体验方式:访问 https://deepwiki.com/ ,或将任意GitHub链接中的“github.com”替换为“deepwiki.com”。
Ending
以上,既然看到这里了,如果觉得不错,随手点个赞、在看、转发三连吧,如果想第一时间收到推送,也可以给我个星标⭐~谢谢你看我的文章,我们下次再见。
我的 vx 是【create17_】,有需要的可以找我。
最后,把我的座右铭送给大家:执行是消除焦虑的有效办法,明确并拆解自己的目标,一直行动,剩下的交给时间。共勉 💪
2926

被折叠的 条评论
为什么被折叠?



