
有兴趣了解或者考软考的小伙伴可以到B站看看这个老师讲的课程。
学计算机的小伙伴有时间可以考一个软考证书,这是中国计算机技术职业资格网官网。
这是广东人事考试网,这里面会公布广东的报考信息,没记错的话是2020年7月28日9:00-8月11日17:00。如果觉得有帮助可以了解了解
声明:本博客只作为博主学习笔记,没有任何商业推广。
知识产权与标准规范
合同法
合同的订立(掌握)

合同的订立(掌握)



合同的效力(了解)

合同的履行(掌握)

合同的履行(了解)

合同的变更和终止(了解)



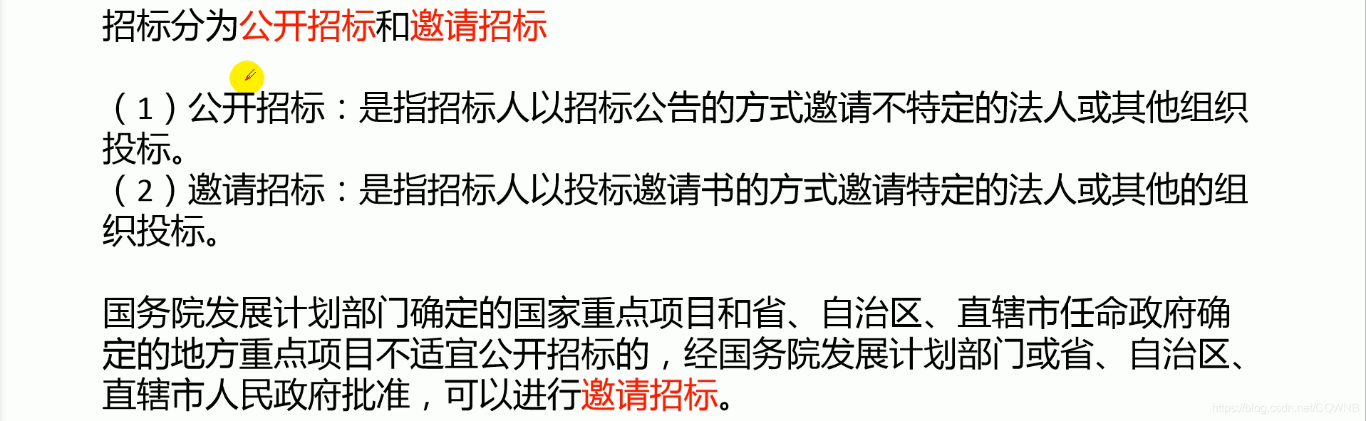
招投标法
招投标法(掌握)










招投标法(了解)






政府采购法(了解)


政府采购法(掌握)












标准规范
基础标准(掌握)



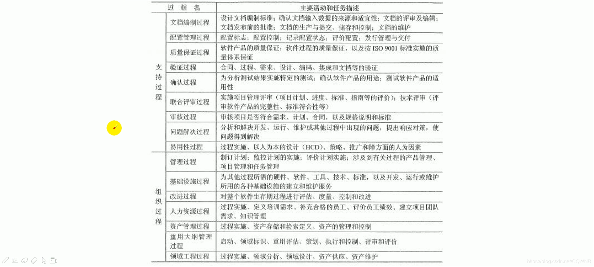
生存周期管理标准(了解)


文档的编制(了解)

文档的控制(了解)

质量与测试标准(掌握)

质量特性和质量子特性(掌握)










本文为准备参加软件水平考试的计算机专业人员提供资源指南,包括推荐的B站课程、官方考试网站链接以及详细的法律与标准知识点,涵盖合同法、招投标法、政府采购法和IT行业标准规范。
5975

被折叠的 条评论
为什么被折叠?



