给你两个 非空 的链表,表示两个非负的整数。它们每位数字都是按照 逆序 的方式存储的,并且每个节点只能存储 一位 数字。
请你将两个数相加,并以相同形式返回一个表示和的链表。
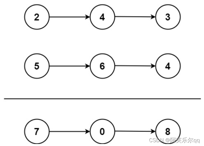
你可以假设除了数字 0 之外,这两个数都不会以 0 开头。示例图如下图所示:
定义struct结构体存放指针域和指针next;
需要注意以下几点:
1 将长度较短的链表在末尾补零使得两个连表长度相等,再一个一个元素对其相加(考虑进位)
2 获取两个链表所对应的长度
3 在较短的链表末尾补零
4 对齐相加考虑进位
定义头尾部结点置为空。定义int型变量carry用来存储进位值。
使两个链表不为空为循环条件,将变量n1 n2以两条链表头节点为值,进行求和sum,如果头节点为零,则开辟一个空间,尾部值使它是总和的余数,并将next域置空;
如果头节点不为零,则开辟空间给tail-next的值赋值为余数,并且tail指向tail->next,carry的值赋值为sum除10,遍历l1 l2两条链表。
第一轮循环:
head=tail=NULL;
l1 分别为2 4 3
l2 分别为5 6 4
n1=2; n2=5; sum=7; tail->val=7; carry=7/10=0;
第二轮循环:
n1=4; n2=6; sum=10; tail->next->val=0; carry=1;
第三轮循环:
n1=3; n2=4; sum=7+1=8; tail->next->val=8; carry=0;
打印输出,tail->val的值并由他指向next分别输出7 0 8;
#include <stdio.h>
#include <malloc.h>
struct ListNode {
int val;
struct ListNode *next;
};
struct ListNode* addTwoNumbers(struct ListNode* l1, struct ListNode* l2){
struct ListNode*head=NULL,*tail=NULL;
int carry=0;
while(l1||l2){
int n1=l1?l1->val:0;
int n2=l2?l2->val:0;
int sum=n1+n2+carry;
if(!head){
head=tail=malloc(sizeof(struct ListNode));
tail->val=sum%10;
tail->next=NULL;
}
else{
tail->next=malloc(sizeof(struct ListNode));
tail->next->val=sum%10;
tail=tail->next;
tail->next=NULL;
}
carry=sum/10;
if(l1){
l1=l1->next;
}
if(l2){
l2=l2->next;
}
}
if(carry>0){
tail->next=malloc(sizeof(struct ListNode));
tail->next->val=carry;
tail->next->next=NULL;
}
return head;
}
int main() {
struct ListNode* node1= malloc(sizeof (struct ListNode));
struct ListNode* node2= malloc(sizeof (struct ListNode));
struct ListNode* node3= malloc(sizeof (struct ListNode));
struct ListNode* node4= malloc(sizeof (struct ListNode));
struct ListNode* node5= malloc(sizeof (struct ListNode));
struct ListNode* node6= malloc(sizeof (struct ListNode));
node1->val=2;
node2->val=4;
node3->val=3;
node4->val=5;
node5->val=6;
node6->val=4;
node1->next=node2;
node2->next=node3;
node3->next=NULL;
node4->next=node5;
node5->next=node6;
node6->next=NULL;
struct ListNode* newhead= addTwoNumbers(node1,node4);
while (newhead){
printf("%d ",newhead->val);
newhead=newhead->next;
}
return 0;
}

博客介绍了将两个逆序存储数字的非空链表表示的非负整数相加的算法。需将短链表末尾补零使两链表长度相等,再逐位相加并考虑进位。通过定义结构体、头尾部结点和进位变量,以链表不为空为循环条件进行求和,最后输出相加结果链表。
1015





