一、功能简介
项目名:基于单片机的盲人水杯设计
项目编号:dz-874
单片机类型:STM32F103C8T6
具体功能:
1、通过水温检测模块检测当前的水温,检测到水温小于最小值进行加热,直到水温大于最大值停止加热,检测到没有水停止加热;
2、通过液位检测模块检测当前水量;
3、通过语音播报模块播报当前的水温和水量(按键分别触发);
4、通过按键可以设置水温最大值和最小值,且操作时都会语言提醒;
5、通过OLED显示屏显示测量值;
二、系统框图设计
本设计以STM32F103C8T6单片机为核心控制器,构建一个盲人水杯智能控制系统。输入部分由以下模块组成:第一部分是水温检测模块,用于检测当前水杯内的水温;第二部分是液位检测模块,用于检测当前水杯内的水量;第三部分是按键模块,用于触发水温和水量的语音播报,以及设置水温的最大值和最小值;第四部分是供电模块,为系统提供稳定的电源支持。输出部分由以下模块组成:第一部分是继电器模块,通过继电器控制水杯加热元件的工作状态;第二部分是语音播报模块,用于播报当前水温和水量,以及操作提示;第三部分是OLED显示模块,用于显示当前水温和水量测量值。

三、32实物图
单片机型号:STM32F103C8T6
板子为绿色PCB板,两层板,厚度1.2,上下覆铜接地。元器件基本上为插针式,个别降压芯片会使用贴片式。
供电接口:TYPE-C
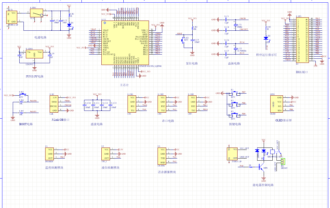
四、原理图
软件版本:AD2013
电路连线方式:网络标号连线方式
注意:原理图只是画出了模块的引脚图,而并不是模块的内部结构原理图

五、PCB图
由原理图导出,封装很大一部分都是作者自己绘制,不提供封装库,只提供连接好的源文件。中间有一个项目编号,隐藏在单片机底座下,插入单片机后不会看到。
两层板,上下覆铜接地。
六、部分程序展示
软件版本:keil5
逻辑程序和驱动程序分开,分布于main.c和其他.c文件
/**********************************
函数名:处理函数
传参值:无
返回值:无
**********************************/
void Manage_Function(void)
{
if(display_num == 0) //测量界面
{
if(level_value > 5)
{
flag_t = 0;
if(temp_value < temp_min) //温小于最小值进行加热,直到水温大于最大值停止加热
{
RELAY_JR = 1;
if(flag_k == 0)
{
Huart2_Send_Str(" 打开加热");
flag_k = 1;
}
flag_g = 0;
}
if(RELAY_JR == 1)
{
if(temp_value > temp_max)
{
RELAY_JR = 0;
if(flag_g == 0)
{
Huart2_Send_Str(" 关闭加热");
flag_g = 1;
}
flag_k = 0;
}
}
}
else //检测到没有水停止加热;
{
if(flag_t == 0 && RELAY_JR == 1)
{
flag_t = 1;
Huart2_Send_Str(" 没有水停止加热");
}
flag_k = 0;
RELAY_JR = 0;
}
}
else //设置界面
{
RELAY_JR = 0;
}
}

被折叠的 条评论
为什么被折叠?



