一、功能简介
项目名:疫苗箱(实物)
项目编号:mcupark-dz-216
单片机类型:STM32F103C8T6
具体功能:
1、通过按键选择疫苗种类(灭活疫苗、减毒活疫苗、亚单位疫苗、基因工程疫苗、其他疫苗),不同种类的疫苗温湿度阈值不同
2、通过DHT11检测疫苗箱内的温湿度,当温湿度不在设定范围内,则进行加热制冷加湿除湿
3、通过按键可设置各阈值
4、通过OLED显示测量数据
5、通过WIFI模块,将数据发送到手机端,手机端可设置阈值
二、系统框图设计
本设计以单片机为核心控制器,加上其他模块一起组成此次设计的整个系统,其中包括中控部分、输入部分和输出部分。中控部分采用了单片机控制器,其主要作用是获取输入部分的数据,经过内部处理,逻辑判断,最终控制输出部分。输入由三部分组成,第一部分是温湿度检测模块,通过该模块检测疫苗箱内的温湿度;第二部分是按键模块,通过该模块选择疫苗种类(灭活疫苗、减毒活疫苗、亚单位疫苗、基因工程疫苗、其他疫苗);第三部分是供电模块,通过该模块可给整个系统进行供电。输出由两部分组成,第一部分是显示模块,通过该模块可以显示监疫苗箱内的温湿度值以及温湿度设置阈值;第二部分是继电器模块,通过四个继电器分别控制加热、制冷、加湿和除湿。除此之外,WIFI模块既作为输入又作为输出,WIFI模块和手机进行连接,可以将监测的数据传输到用户手机端,用户也可以通过手机端发送指令控制继电器的工作及其模式的切换。具体系统框图如图3.1所示。

三、软件流程设计

四、32实物图
单片机型号:STC89C32
板子为绿色PCB板,两层板,厚度1.2,上下覆铜接地。元器件基本上为插针式,个别降压芯片会使用贴片式。
供电接口:TYPE-C
五、原理图
软件版本:AD2013
电路连线方式:网络标号连线方式
注意:原理图只是画出了模块的引脚图,而并不是模块的内部结构原理图
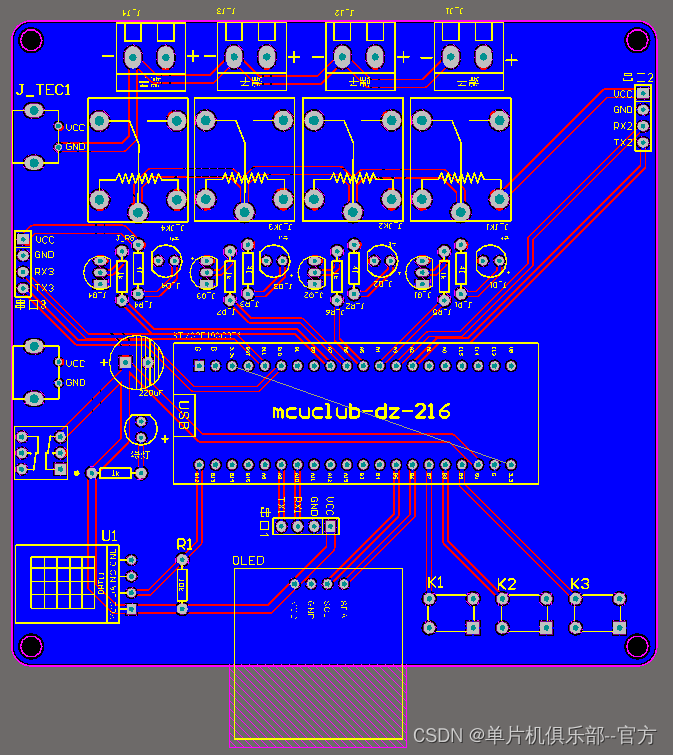
六、PCB图
由原理图导出,封装很大一部分都是作者自己绘制,不提供封装库,只提供连接好的源文件。中间有一个项目编号,隐藏在单片机底座下,插入单片机后不会看到。
两层板,上下覆铜接地。
七、部分程序展示
软件版本:keil5
逻辑程序和驱动程序分开,分布于main.c和其他.c文件
*******数据上报函数
数据更改时,将数据发布给服务器
*****/
void Aliyun_Send_Data(void)
{
char message_data[256] = "\0"; //信息发送缓存
memset(message_data,'\0',256);
if(zhonglie_num == 1)
{
strcat(message_data,"\x20\x20\xe7\x81\xad\xe6\xb4\xbb\xe7\x96\xab\xe8\x8b\x97\x20\x20\x20\x20\x20\x20\x20\x20"); //灭活疫苗
}
else
{
strcat(message_data,"\0");
}
if(zhonglie_num == 2)
{
strcat(message_data,"\xe5\x87\x8f\xe6\xaf\x92\xe6\xb4\xbb\xe7\x96\xab\xe8\x8b\x97\x20\x20\x20\x20\x20\x20"); //灭活疫苗
}
else
{
strcat(message_data,"\0");
}
if(zhonglie_num == 3)
{
strcat(message_data,"\xe4\xba\x9a\xe5\x8d\x95\xe4\xbd\x8d\xe7\x96\xab\xe8\x8b\x97"); //灭活疫苗
}
else
{
strcat(message_data,"\0");
}
if(zhonglie_num == 4)
{
strcat(message_data,"\xe5\x9f\xba\xe5\x9b\xa0\xe5\xb7\xa5\xe7\xa8\x8b\xe7\x96\xab\xe8\x8b\x97"); //灭活疫苗
}
else
{
strcat(message_data,"\0");
}
if(zhonglie_num == 5)
{
strcat(message_data,"\xe5\x85\xb6\xe4\xbb\x96\xe7\x96\xab\xe8\x8b\x97"); //灭活疫苗
}
else
{
strcat(message_data,"\0");
}
if(zhonglie_num == 1)
{
sprintf(send_data,"{\"method\":\"thing/event/property/post\",\"id\":\"203302322\",\"params\":{\"temp_value\":%d.%d,\"humi_value\":%d.%d,\"temp_max1\":%d,\"temp_min1\":%d,\"humi_max1\":%d,\"humi_min1\":%d,\"RELAY_JR\":%d,\"RELAY_CS\":%d,\"RELAY_JS\":%d,\"RELAY_ZL\":%d,\"message\":'%s',\"time_num\":%d},\"version\":\"1.0.0\"}",
temp_value/10,temp_value%10,humi_value/10,humi_value%10,temp_max1,temp_min1,humi_max1,humi_min1,(_Bool)RELAY_JR,(_Bool)RELAY_CS,(_Bool)RELAY_JS,(_Bool)RELAY_ZL,message_data,time_num);
Aliyun_Publish(topics_post, send_data); //添加数据,发布给服务器
}
else if(zhonglie_num == 2)
{
sprintf(send_data,"{\"method\":\"thing/event/property/post\",\"id\":\"203302322\",\"params\":{\"temp_value\":%d.%d,\"humi_value\":%d.%d,\"temp_max1\":%d,\"temp_min1\":%d,\"humi_max1\":%d,\"humi_min1\":%d,\"RELAY_JR\":%d,\"RELAY_CS\":%d,\"RELAY_JS\":%d,\"RELAY_ZL\":%d,\"message\":'%s',\"time_num\":%d},\"version\":\"1.0.0\"}",
temp_value/10,temp_value%10,humi_value/10,humi_value%10,temp_max2,temp_min2,humi_max2,humi_min2,(_Bool)RELAY_JR,(_Bool)RELAY_CS,(_Bool)RELAY_JS,(_Bool)RELAY_ZL,message_data,time_num);
Aliyun_Publish(topics_post, send_data); //添加数据,发布给服务器
}
else if(zhonglie_num == 3)
{
sprintf(send_data,"{\"method\":\"thing/event/property/post\",\"id\":\"203302322\",\"params\":{\"temp_value\":%d.%d,\"humi_value\":%d.%d,\"temp_max1\":%d,\"temp_min1\":%d,\"humi_max1\":%d,\"humi_min1\":%d,\"RELAY_JR\":%d,\"RELAY_CS\":%d,\"RELAY_JS\":%d,\"RELAY_ZL\":%d,\"message\":'%s',\"time_num\":%d},\"version\":\"1.0.0\"}",
temp_value/10,temp_value%10,humi_value/10,humi_value%10,temp_max3,temp_min3,humi_max3,humi_min3,(_Bool)RELAY_JR,(_Bool)RELAY_CS,(_Bool)RELAY_JS,(_Bool)RELAY_ZL,message_data,time_num);
Aliyun_Publish(topics_post, send_data); //添加数据,发布给服务器
}
else if(zhonglie_num == 4)
{
sprintf(send_data,"{\"method\":\"thing/event/property/post\",\"id\":\"203302322\",\"params\":{\"temp_value\":%d.%d,\"humi_value\":%d.%d,\"temp_max1\":%d,\"temp_min1\":%d,\"humi_max1\":%d,\"humi_min1\":%d,\"RELAY_JR\":%d,\"RELAY_CS\":%d,\"RELAY_JS\":%d,\"RELAY_ZL\":%d,\"message\":'%s',\"time_num\":%d},\"version\":\"1.0.0\"}",
temp_value/10,temp_value%10,humi_value/10,humi_value%10,temp_max4,temp_min4,humi_max4,humi_min4,(_Bool)RELAY_JR,(_Bool)RELAY_CS,(_Bool)RELAY_JS,(_Bool)RELAY_ZL,message_data,time_num);
Aliyun_Publish(topics_post, send_data); //添加数据,发布给服务器
}
else if(zhonglie_num == 5)
{
sprintf(send_data,"{\"method\":\"thing/event/property/post\",\"id\":\"203302322\",\"params\":{\"temp_value\":%d.%d,\"humi_value\":%d.%d,\"temp_max1\":%d,\"temp_min1\":%d,\"humi_max1\":%d,\"humi_min1\":%d,\"RELAY_JR\":%d,\"RELAY_CS\":%d,\"RELAY_JS\":%d,\"RELAY_ZL\":%d,\"message\":'%s',\"time_num\":%d},\"version\":\"1.0.0\"}",
temp_value/10,temp_value%10,humi_value/10,humi_value%10,temp_max5,temp_min5,humi_max5,humi_min5,(_Bool)RELAY_JR,(_Bool)RELAY_CS,(_Bool)RELAY_JS,(_Bool)RELAY_ZL,message_data,time_num);
Aliyun_Publish(topics_post, send_data); //添加数据,发布给服务器
}
}

被折叠的 条评论
为什么被折叠?



