我明白你这个问题的意思了,你是在问:
> 在 **SOF(Sound Open Firmware)** 架构下,DSP 是不是一个外置的独立硬件芯片,还是集成在主 SoC 里?
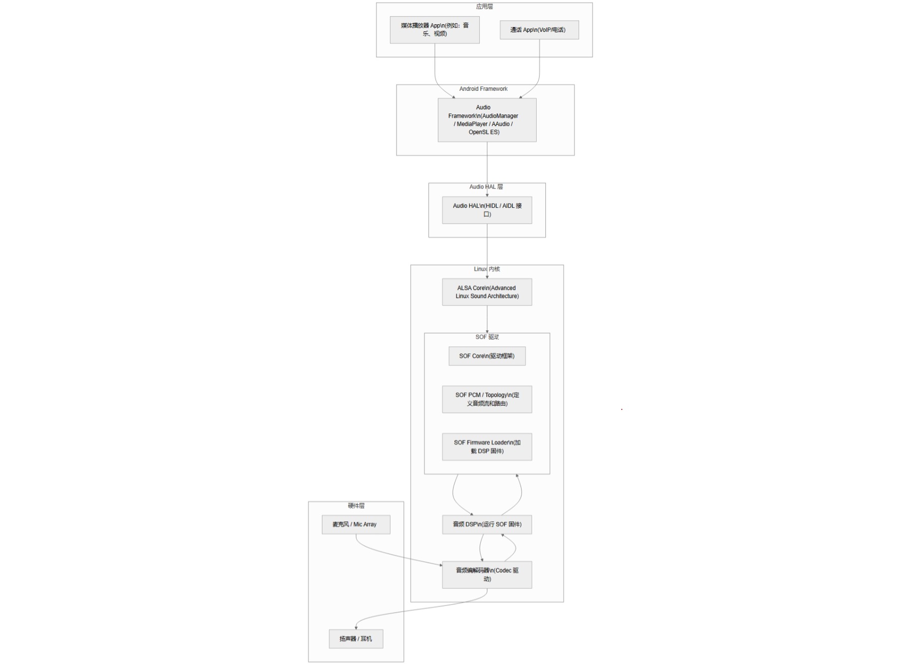
这个要分平台来说,但**大多数现代 Android / Intel 平台上的 SOF DSP 并不是一个额外的外置芯片,而是集成在 SoC(主处理器)内部的一个专用音频处理单元**。
## 1. DSP 在 SOF 架构中的物理位置
### **常见情况(集成式 DSP)**
- 在 **Intel 平台**:
- SOF 驱动支持的 DSP 通常是 **Intel Smart Sound Technology (SST)** 音频 DSP。
- 这个 DSP 是直接集成在 CPU / PCH(Platform Controller Hub)内部的音频硬件模块,不是外置芯片。
- 固件(SOF Firmware)通过 PCI 或 ACPI 描述的设备加载到这个集成 DSP 内部 SRAM 运行。
- 在 **部分 ARM SoC(高通、联发科等)** 上:
- 音频 DSP(Hexagon DSP、Tensilica HiFi DSP 等)也通常集成在 SoC 内部,和 CPU/GPU 等共享片上总线(AXI/AMBA)。
- SOF 也在尝试支持 ARM 平台的音频 DSP(例如 NXP i.MX 系列),这些 DSP 同样是片上集成的。
### **少见情况(外置 DSP 芯片)**
- 在一些特殊的高端音频设备、专业声卡、或早期的 PC 主板上,DSP 可能是一个独立芯片(外接 I²S / SPI / PCIe 总线)。
- 这种情况下,SOF 驱动也可以管理它,但这种方案在手机/平板上不多见,因为移动设备更倾向于 SoC 一体化以节省功耗和空间。
---
## 2. 数据流上的区别
**集成式 DSP(主流)**:
```
App → Audio HAL → ALSA → SOF 驱动 → SoC 内置 DSP → Codec → 喇叭/麦克风
```
**外置 DSP(少见)**:
```
App → Audio HAL → ALSA → SOF 驱动 → 外置 DSP(I²S/PCIe) → Codec → 喇叭/麦克风
```
集成 DSP 的好处:
- 低延迟(片上总线速度快)
- 功耗低(可以独立于主 CPU 运行)
- 芯片成本和空间更小
---
## 3. 关键点总结
- **SOF 驱动 + 固件**运行在 DSP 上,而 DSP **大多数情况下是 SoC 内部集成的音频处理核心**。
- 固件通过内核驱动加载(PCI/ACPI/OF 描述),存放到 DSP 的内部内存运行。
- 外置 DSP 方案存在,但在 Android 手机上很少见,更多是笔记本、专业音频设备、工控领域会用。
---
✅ 如果你需要,我可以帮你画一个 **对比图**:
- 左边是 **集成式 DSP 架构**(SoC 内部)
- 右边是 **外置 DSP 架构**(独立芯片)
让你一眼看出 SOF 驱动面对的两种不同硬件布局。
你要我画这个对比图吗?这样更直观。
1852

被折叠的 条评论
为什么被折叠?



