
电商行业是典型的万亿美元蓝海市场。
近年来,电商市场保持着快速增长的势头,2017年全球电商市场交易额达2.3万亿美元,中国以29.16万亿元位居全球首位。
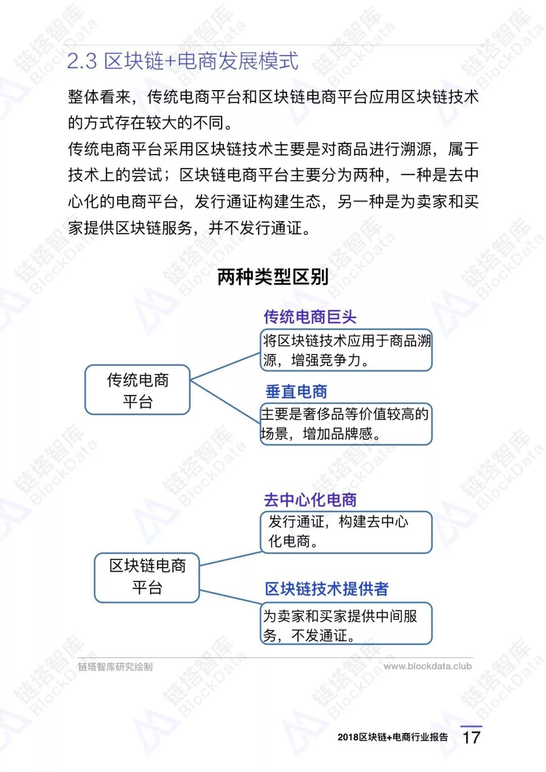
电商市场长期以来面临着几大痛点。对于消费者来说:失信问题严重,商品质量参差不齐,消费信息泄露。对于平台来说:市场基本稳定,新兴平台难以加入等。
区块链是否能对现有的电商行业提供解决方案?
链塔Blockdata区块链数据平台共收录了将近50个区块链+电商项目,链塔分析师团队经过分析发现。现有的区块链+电商项目主要分为两大类:
传统电商平台应用区块链技术发展现有业务;
新兴区块链电商平台采用区块链技术冲击传统电商市场。
具体看来,传统电商平台主要采用区块链技术对价值较高、安全需求高的产品进行溯源,区块链电商主要是发行通证,以去中心化的方式经营平台。
链塔分析师团队分析认为,传统电商应用区块链技术进行业务拓展将是接下来一段时间的发展主流。去中心化电商还存在技术和监管方面的风险。
未来,区块链应与人工智能等技术协同发力,助力电商行业在安全、跨境支付等方面发展。
































公众号又双叒改版了,为了不错过第一手行业资讯与技术动态,建议你按照图片的提示,将【区块链大本营】设为星标(安卓用户设为“置顶”),标星看大图才更爽哟!

推荐阅读

长按识别二维码关注区块链大本营
内容转载请加 171075719,备注“转载”
商务合作请加 fengyan-1101

1124

被折叠的 条评论
为什么被折叠?



