一、基本组成
1、单片机
在一块芯片中集成了CPU、RAM、ROM、定时/计数器、多功能I/O等计算机所需要的基本功能部件的大规模集成电路,又称 MCU。
2、51单片机内包含部件:

一个8位CPU。
128字节 RAM 数据存储器。
一个片内4KB ROM 程序存储器。
可寻址 64KB 外部 RAM 和 64KB 外部 ROM 的控制电路。
32条可编程的 I/O 线(4个8位并行I/O端口)。
两个16位的定时/计数器。
一个可编程全双工串行口。
5个中断源、两个优先级嵌套中断结构。
一个片内震荡器及时钟电路。
二、CPU
1、CPU:
是单片机的核心部件,由运算器、程序计数器PC、指令寄存器 等部件组成。
2、运算器
功能就是进行运算(算术运算、逻辑运算、位运算)。
操作结果的状态信息存至 状态寄存器PSW。
3、程序计数器PC(Program Counter)
16位自动加 1 的寄存器
存放即将执行的指令地址
可对64KB程序存储器直接寻址
执行指令时,PC内容的低8位经 P0 输出,高8位经 P2 输出。
取出指令码后,PC寄存器内容自动加 1 ,指向下一指令地址。
4、指令寄存器
存放指令代码
CPU执行指令时,由程序存储器中读取的指令代码送入指令寄存器,经指令寄存器译码后,由定时与控制电路发出相应的控制信号,完成指令功能。
三、存储器
1、存储器地址空间的结构形式

普林斯顿结构:
RAM 和 ROM 连续编址在同一地址空间,CPU访问ROM和RAM用相同的访问指令。
哈佛结构:
RAM 和 ROM 分别编址在不同地址空间,(RAM和ROM可以有相同的地址,CPU靠不同的指令区别)MCS-51采用这个结构,各有各自的指令。
51 存储器采用哈佛结构,拥有片内RAM、片内ROM、片外RAM、片外ROM;
2、程序存储器
1)、程序存储器 ROM:
用于存放编制好的始终保留的固定程序和表格常数。
8051单片机内置最低4KB ROM程序存储器。
2)、51 ROM的执行特点:

1)片内、片外的两个ROM统一编址,用MOC指令访问。程序存储器以程序计数器PC作为地址指针,通过16位地址总线,可寻址的地址空间为64KB。
2)EA_n引脚=1时,程序先执行片内ROM地址的0000H~0FFFH,再执行片外ROM地址的1000H~FFFFH,是连续的(此时片内、片外ROM中被用的空间共占64K);
3)EA_n引脚=0时,程序只执行外部ROM地址的0000H~FFFFH(即只用外部ROM的64K)。
程序存储器中几个特殊地址:

由于两入口地址之间的存储空间有限,因此在编程时,通常在这些入口地址开始的两三个地址单元中,放入一条转移类指令,已使相应的程序转到指定的程序存储器区域。
3、外部数据存储器
数据存储器RAM:存放随机读写的数据。
外部数据存储器和外部I/O 统一编址,并使用相同的选通控制信号,均使用 MOVX指令和相同的寄存器间接寻址。
MCS-51单片机最多可扩展64KB外部数据存储器。
4、内部数据存储器
1)、内部数据存储器:

1)使用最多的的地址空间,用于存放随机读写的数据,所有操作指令的操作数只能存在此地址空间或特殊功能寄存器中。
2)其区域包括通用寄存器区、堆栈区、运算操作数存放区。
2)、加强型 52 RAM特点:
有256字节RAM,占地址00~FFH,其中80H~FFH地址的RAM和SFR所占地址是重合的。
区分方法:访问SFR用直接地址(称为直接寻址),访问RAM采用寄存器采用寄存器间接寻址。
3)、基本型51 RAM 的地址分配:
51系列单片机内部数据存储器地址范围为00~7FH。(附:而SFR占地址80H~FFH,两者的地址空间是连续的)。
1)通用寄存器区 :
00H~1FH的前32个单元。共4组寄存器(寄存器0组~3组),每组寄存器有8个8位通用寄存器(R0~R7)。
寄存器的选组由程序状态字PSW的RS1和RS0位决定。

初始化或复位时自动选中0组。
使用时之能选其中一组寄存器,一旦选中一组,其他三组只能作为数据存储器使用,而不能作为寄存器使用。
设置多组寄存器可以方便保护现场。
除选中的寄存组以外的存储器均可以作为通用 RAM 区。
2)位地址区 :
20H~2FH为,共16个单元,每个单元有8个位,每位有一个位地址,共128位,位地址范围是00H~7FH。该区既可位寻址,又可字节寻址。
3)堆栈区:
8XX51单片机的堆栈设在内部RAM区,深度不大于128字节,除选中寄存器组以外的存储区可作为堆栈区,初始化时SP指向07H。
5、特殊功能寄存器
共21个特殊功能寄存器,不连续地分布在80H~FFH 128个字节地址空间。
常见的SFR :累加器A,寄存器B,程序状态字PSW,堆栈指针SP,数据指令寄存器DPTR,P0 P1 P2 P3 I/O端口寄存器等。
PS:52系列中,高128字节RAM和SFR地址是重合的。访问高128字节RAM用寄存器间址,访问SFR只能采用直接寻址,访问低128字节RAM两种寻址方式均可使用。
地址为X0H和X8H是可位寻址的寄存器。
四、时钟电路
1、周期
震荡周期、时钟周期
晶振的震荡周期。12MHZ晶振的震荡周期为1/12。
状态周期
两个震荡周期。震荡频率会经过单片机内部的二分频电路。
机器周期
12个震荡周期。单片机执行一种基本操作的单位时间。
指令周期
单片机执行一条指令所需的时间。一个指令周期由1~4个机器周期组成(依据指令不同而不同)。
例:单片机外接晶振频率12MHz时的时序单位:
震荡周期 =1/fose = 1/12MHz = 0.0833us
状态周期 =2/fose = 2/12MHz = 0.167us
机器周期 =12/fose = 12/12MHz = 1us
指令周期 =(1~4)机器周期 = 1~4us
2、时钟信号
单片机的时钟信号用于给单片机提供震荡周期,即操作时间的基准。
8XX51单片机的时钟信号通常有两种电路形式:内部振荡方式和外部振荡方式。
1)、内部振荡方式:

在引脚XTAL1和 XTAL2外接晶体振荡器(简称晶振)。
电容器C01、C02起稳定振荡频率、快速起振的内部振荡方式作用。
电容值一般为5~30pF。
2)、外部振荡方式:

外部振荡方式是把已有的时钟信号引入单片机。
这种方式适宜用于使单片机的时钟与外部信号保持一致。
五、复位电路
1、复位:
使单片机内部电路初始化,从程序的初始状态开始执行。
2、复位操作的实质
使SFR寄存器进入初始化,不改变片内RAM区的内容。
3、MCS-51复位操作
引脚RST出现5ms以上的高电平,单片机就会复位。若RST一直是高电平,则会一直死循环复位。
4、复位操作的基本种类
上电复位:单片机一通电,就会自动复位。
开关复位:电源接通时,利用开关,控制RST引脚接高电平实现复位。当出现死循环或崩溃的时候,可通过开关令其复位使单片机退出当前崩溃状态。
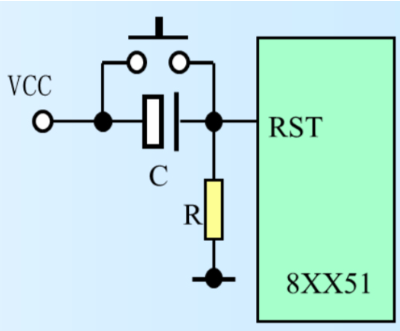
5、常用复位电路

上电后,电容充电,有电流流经电容器,RST维持高电平一段时间,当电容充电至电容两端电压为VCC后,就没有电流流经电容器。
6、常见寄存器的复位状态
PC=0000H: 程序计数器为零表明单片机复位后程序从0000H地址单元开始执行。
A=00H: 表明累加器已被清零
PSW=00H: 表明选寄存器0组为工作寄存器组。
SP=07H 表明堆栈指针指向片内RAM 07H单元,根据堆栈操作的先加后压法则,第一个被压入的数据被写入08H单元中。
PO~P3=FFH 表明已向各端口线写入1各端口既可用于输入又可用于输出。
六、引脚
1、引脚图

2、引脚说明
Vss:
接地端。
Vcc:
电源端,接+5V。
XTAL1,XTAL2:
接外部晶体。
RST/VPD:
复位信号输入。
接备用电源。
ALE/PROG:
DALE 地址锁存允许。ALE输出脉冲的频率为振荡频率的1/6.
PROG对8XX51单片机片内EPROM编程时,编程脉冲由该引脚引入。
PSEN_n:
程序存储器允许。输出读外部程序存储器的选PSEN :通信号。
EA/VPP:
EA =0,单片机只访问外部程序存储器。
EA =1,单片机访问内部程序存储器.
在8XX51单片机片内EPROM编程期间,此引脚引入21V编程电源VPP。
P0.0~P0.7:
P0口,数据/低八位地址复用总线端口。
P1.0~P1.7:
P1口,静态通用端口。
P2.0~P2.7:
P2口,高八位地址总线端口。
P3.0~P3.7:
P3口,双功能静态端口。
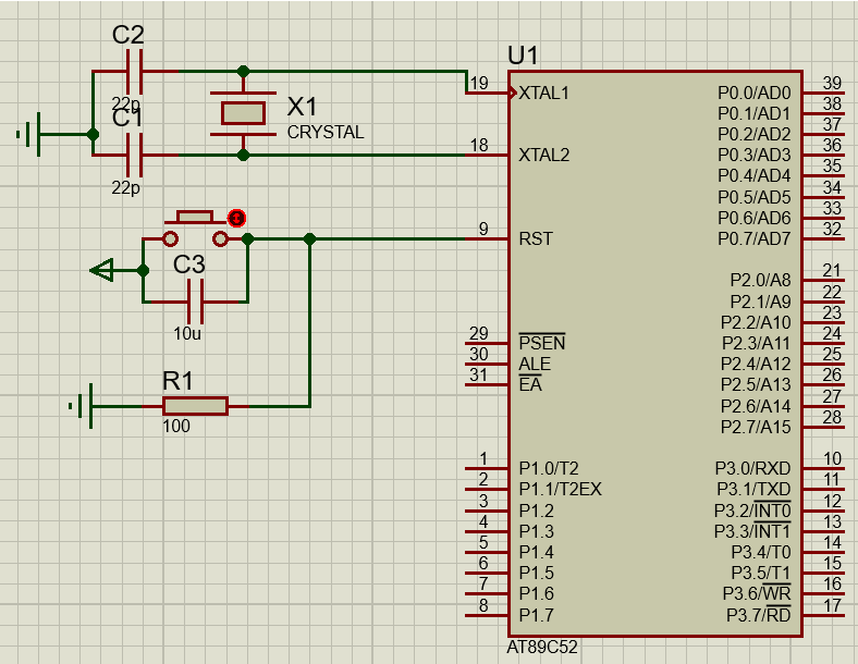
七、最小系统
1、最小系统

2、Proteus51最小系统

5053

被折叠的 条评论
为什么被折叠?



