摘 要
在数字化时代,外卖行业的快速发展带来了巨大的市场需求和技术挑战。传统的外卖平台面临着效率低下、用户体验不佳和数据管理混乱等问题。为了解决这些问题, 本研究提出了基于Django框架设计与实现一款功能完备、操作简单、界面友好的外卖配送系统。
该系统采用Python语言进行开发,利用Django框架构建系统业务逻辑,并使用MySQL作为数据储存单元,结合Web技术和B/S模式实现数据与用户交互,主要面对包括注册用户、商家用户、配送用户和管理员等多用户角色,能够更好满足多用户不同需求,提供一个高效、可靠且易于扩展的集外卖销售、点餐、配送、管理的综合性外卖服务平台,实现了包括注册登录、后台首页、系统用户、店铺信息管理、年月类型管理、配送信息管理、系统管理、网站公告管理、商城管理(在线点餐、分类列表、订单列表、订单配送、优惠券、订单售后)等功能模块,能够有效实现外卖配送全业务流程管理。
本研究通过设计和实现一个基于Django的外卖配送系统,提供了一套完整、可扩展的解决方案,能够帮助餐饮行业数字化转型,系统的高效运行和优化设计,不仅提升了用户体验和商家销售效率,以及配送服务水平,还为行业整体服务水平和竞争力提供了重要支撑,同时为后续相关领域的开发提供了思路与借鉴。
关键词:外卖配送系统;Django框架;在线点餐;Python;外卖服务
In the digital age, the rapid development of the food delivery industry has brought huge market demand and technological challenges. Traditional food delivery platforms face problems such as low efficiency, poor user experience, and chaotic data management. To address these issues, this study proposes the design and implementation of a fully functional, easy-to-use, and user-friendly food delivery system based on the Django framework.
The system is developed in Python language, using Django framework to build the system business logic, and MySQL as the data storage unit. It combines Web technology and B/S mode to achieve data and user interaction. It mainly faces multiple user roles including registered users, merchant users, delivery users, and administrators, and can better meet the different needs of multiple users. It provides an efficient, reliable, and easy to expand comprehensive food delivery service platform that integrates food delivery sales, ordering, delivery, and management. It realizes functional modules including registration and login, backend homepage, system users, store information management, year and month type management, delivery information management, system management, website announcement management, mall management (online ordering, classification list, order list, order delivery, coupons, order after-sales), etc, Can effectively manage the entire business process of food delivery and delivery.
This study provides a complete and scalable solution for the digital transformation of the catering industry by designing and implementing a Django based food delivery system. The efficient operation and optimized design of the system not only improve user experience, merchant sales efficiency, and delivery service level, but also provide important support for the overall service level and competitiveness of the industry. At the same time, it provides ideas and references for the development of related fields in the future.
Keywords: food delivery system; Django framework; Online ordering; Python; takeout services
1 绪 论
1.1 研究背景与意义
随着城市生活节奏的加快,外卖配送行业迅速崛起,成为现代消费的重要组成部分。越来越多的消费者倾向于通过在线平台订购食品,促使商家与配送服务对接,满足用户日益增长的需求。然而,传统的外卖平台面临着多个挑战,包括效率低下、信息不透明、数据管理混乱和用户体验不佳,这些问题不仅影响了用户的满意度,也限制了商家的发展。在这一背景下,基于Django框架的外卖配送系统应运而生。Django以其高效的开发速度和完善的功能支持,成为构建外卖配送系统的优选框架。该系统旨在整合用户、商家和配送用户的需求,提供便捷的在线订餐、信息管理、订单处理和配送跟踪等功能,以实现高效的业务流程管理和良好的用户体验,提高外卖管理效率和服务质量。
通过开发一个高效便捷、数据安全、用户友好的外卖配送系统,不仅能够为用户提供更快捷简便的点餐配送体验,降低商家管理成本,还能为配送用户提供便捷的配送订单处理方式,整体提升外卖服务的响应速度和客户满意,同时增加平台的粘性。同时,本系统提供了完整的商家管理功能,包括店铺信息管理、在线点餐管理、订单及售后处理和优惠券管理等,有效帮助商家更好地管理他们的业务,扩展销售渠道,提升销售和管理效率。本系统的研究还可以为餐饮行业提供了一套完整的数字化解决方案,推动行业数字化和现代化转型,提升行业整体服务水平和竞争力。此外,通过数据统计与分析,系统可以为管理者提供更科学的决策支持,推动外卖配送行业的进一步发展与创新。
简而言之,基于Django的外卖配送系统的研究与实现具有重要的实践意义和应用前景,不仅解决了当前外卖行业面临的诸多问题,还为行业的数字化转型和技术创新提供了重要贡献,同时能够为其他类似项目提供了宝贵的参考和经验。
在国内,外卖配送系统的研究和应用已经取得了一定成就。诸如美团、饿了么等知名平台,通过大数据分析和智能调度,优化了配送效率和顾客体验。这些平台不仅在用户体验上不断创新,还通过精准的市场分析和用户画像,提升了商家的运营效率。例如,美团外卖推出了智能推荐系统,通过分析用户的消费习惯和偏好,实现个性化推荐。此外,研究者们也在探索多层次的配送系统优化,采用分布式计算和优化算法,提升系统的实时响应和订单处理能力。这些研究为本课题提供了重要的背景知识和实践经验。
国外方面,外卖配送系统的研究主要集中在配送算法和智能调度方面。例如,像DoorDash和Uber Eats等国际平台,也采用了大数据和机器学习技术来提高配送路径的优化,降低配送时间和成本。学者们针对配送车辆的路径优化、需求预测等问题进行了大量研究,提出了自适应算法和智能规划模型。此外,国外学者也在研究如何利用区块链技术来提升外卖系统的透明度和信任度,通过保障用户数据的安全性和交易的真实性,推动外卖产业的健康发展。这些研究成果为提升外卖配送系统的安全性和可靠性提供了有益的借鉴。
综上所述,外卖配送系统的设计与实现,不仅能够满足现代消费者的需求,还能够推动餐饮行业的标准化和智能化。通过借鉴国内外先进的研究成果和技术方案,可以有效提升系统的功能和性能,促进外卖服务的进一步发展。
1.3 论文结构及章节安排
第一章:绪论,主要介绍本文研究的背景和意义,概述国内外研究现状。
第二章:相关技术介绍,主要简单介绍实现本外卖配送系统的相关技术。
第三章:系统需求分析,主要从外卖配送系统的可行性、功能等方面进行分析,为后续系统设计提供理论支持。
第四章:系统总体设计,主要对外卖配送系统功能模块、数据库进行功能设计。
第五章:系统实现,主要介绍了外卖配送系统各个的功能、系统界面的实现。
第六章:系统测试,主要对外卖配送系统进行测试,验证功能完整性、稳定性和安全性,评估系统在实际运行中的性能表现。
第七章:结论,总结全文研究内容,指出研究的不足和可优化之处,提出对未来发展的展望和建议,为相关领域的进一步探索提供参考
2 相关技术介绍
在外卖配送系统的开发中,使用到的关键技术是Python语言。Python作为一种高级、通用、解释型编程语言,具有简洁、易读、易学的特点,适合快速开发和易维护。在系统开发过程中,Python语言的灵活性和丰富的库能够快速实现各种功能模块,处理复杂业务逻辑,同时能够保证系统的稳定性和可扩展性。Python语言也具有较高的社区活跃度和开发资源,为系统的持续优化和升级提供了可靠的基础。通过使用Python语言,外卖配送系统能够快速、高效地实现各项功能需求,满足外卖配送管理的核心要求。
外卖配送系统的开发中采用了Django框架。Django是一个基于Python的高级Web应用程序框架,提供了许多开箱即用的功能和工具,包括强大的URL路由、模型-视图-模板(MVT)设计模式、自动化管理界面等。通过使用Django框架可以快速搭建稳定、安全、高效的Web应用程序,并且可以遵循最佳实践进行开发,提高开发效率和代码质量。Django框架还提供了丰富的第三方插件和社区支持,为系统的功能拓展和优化提供了便利。通过整合Django框架,外卖配送系统得以快速搭建,并具备良好的可维护性和扩展性,满足外卖配送管理的复杂需求。
2.3 MVC模型
外卖配送系统采用MVC模型作为设计架构,将应用程序分为模型、视图和控制器三部分。模型处理数据逻辑,视图展示数据,控制器处理用户输入和业务逻辑,实现数据、展示和控制的分离,提高可维护性和可扩展性。模型与视图解耦使系统易修改,控制器分离业务逻辑和用户交互,降低耦合度,提高灵活性和可靠性。MVC模型使系统更易维护和更新,为外卖配送系统提供了良好的架构基础。
外卖配送系统的开发中采用了MySQL数据库作为数据存储平台。MySQL是一种流行的开源关系型数据库管理系统,具有稳定性高、性能优异、易用性强等特点,适合用于存储大量结构化数据。通过使用MySQL数据库,系统可以高效地存储和管理系统数据信息关键数据,实现数据的安全性和可靠性。通过整合MySQL数据库,外卖配送系统能够实现数据的高效管理和快速检索,为外卖配送系统提供可靠的数据支持。
3 系统分析
系统分析是对系统开发的可行性进行研究,分析功能需求以确保系统满足用户期望。系统用例设计将明确定义系统与外部用户的交互场景,系统流程规划则细化系统内部功能流程,确保系统各模块协调工作。通过系统分析,可以建立清晰的系统框架,明确系统目标和功能,为系统开发和实施奠定基础。
3.1.1 技术可行性
关于技术方面,采用Python语言、Django框架和MySQL数据库构建外卖配送系统具有较高的可行性。Python作为流行的编程语言,具有强大的生态系统和丰富的库支持,适合快速开发和易维护。Django框架提供了快速开发和强大功能,可加快系统搭建速度,而MySQL作为稳定可靠的数据库,能够满足系统的数据存储和管理需求,保证数据安全和稳定性。
从经济角度来看,外卖配送系统的开发和运营将需要一定的投入。包括人力成本、硬件设备、软件开发和维护等方面的费用。本系统所采用的开源技术栈基本能够从网上免费获取,有助于降低开发成本,减少了软件许可费用。同时,考虑到系统能够提高管理及服务的效率和便捷性,吸引更多用户使用,从长期来看,系统将带来一定的经济效益和投资回报,具有较高的经济可行性。
在用户操作方面,外卖配送系统的界面设计简洁直观,操作流程清晰明了,用户体验友好高效。同时通过用户测试和反馈,不断优化系统的用户交互和操作流程,提高了用户操作的可行性和便利性,能够保证用户可以轻松快速完成系统功能操作,提升用户满意度和系统的可用性,具有较高的用户操作可行性。
因此,从技术、经济和操作方面来看,构建和部署外卖配送系统具有较高的可行性,能够为用户和社会带来多方面的益处。
外卖配送系统通过不同角色,包括注册用户、商家用户、配送用户和管理员各自的功能模块互相配合,构建了一个高效、便捷且安全的外卖销售、点餐、配送管理服务平台。通过详细分析具体的功能模块,可以帮助用户更好地理解和使用外卖配送系统。具体功能分析如下:
本系统采用前后端分离设计,系统前台用户端主要为注册用户模块和配送用户模块;系统后台管理端为商家用户模块和管理员模块。
(1)注册用户功能模块:
注册登录:提供注册、登录功能,可注册成为系统用户,使用账号密码可登录系统前台,同时支持微信、QQ、微博等第三方直接授权登录方式。
首页:注册用户登录后首先进入前台首页界面,提供系统搜索功能、功能导航栏及系统重要信息概览、最新信息和各类推荐信息,包括轮播图等。
网站公告:注册用户可查看发布的所有网站公告信息,包括关于我们、联系方式、网站介绍等,可进入详情页浏览。
最新资讯:注册用户可查看发布的所有最新资讯信息,提供搜索功能,支持热门文章推荐,可进入详情页浏览,并进行点赞、收藏和评论。
在线点餐:注册用户可查看发布的所有在线点餐信息,提供搜索功能,支持热门商品推荐,可进入详情页浏览,并进行收藏、评论(购买后可评论),同时提供立即购买、加入购物车、领取优惠券等操作。
商城管理:注册用户点击“商城管理”按钮,下拉出现我的购物车、我的订单、我的地址、我的优惠券等子菜单功能。在“我的购物车”,展示加入购物车的商品信息,支持批量管理,可选择商品进行购买或删除;在“我的订单”,可管理订单信息,确认订单状态,提交售后申请;在“我的地址”,支持添加、编辑和删除收货地址信息;在“我的优惠券”,可查看所拥有的优惠券信息。
店铺信息:注册用户可查看发布的所有店铺信息,提供搜索功能,可进入详情页浏览,并进行点赞、收藏和评论。
我的账户:注册用户可对自己的个人资料进行管理,包括修改密码和修改资料。
个人中心:注册用户可对个人首页、配送信息、订单配送、收藏、评论管理等信息进行管控。例如,可搜索和浏览配送信息,确认配送状态;查询订单配送信息,跟踪配送情况,确认后进行签收;查看和删除收藏的系统信息;管理已发布的评论信息及其回复内容。
(2)配送用户功能模块:
注册登录:提供注册、登录功能,可注册成为系统用户,使用账号密码可登录系统前台,同时支持微信、QQ、微博等第三方直接授权登录方式。
首页:配送用户登录后首先进入前台首页界面,提供系统搜索功能、功能导航栏及系统重要信息概览、最新信息和各类推荐信息,包括轮播图等。
网站公告:配送用户可查看发布的所有网站公告信息,包括关于我们、联系方式、网站介绍等,可进入详情页浏览。
最新资讯:配送用户可查看发布的所有最新资讯信息,提供搜索功能,支持热门文章推荐,可进入详情页浏览,并进行点赞、收藏和评论。
店铺信息:配送用户可查看发布的所有店铺信息,提供搜索功能,可进入详情页浏览,并进行点赞、收藏和评论。
我的账户:配送用户可对自己的个人资料进行管理,包括修改密码和修改资料。
个人中心:配送用户可对个人首页、配送信息、收藏、评论管理等信息进行管控。例如,可查看自己的配送信息统计图表;可搜索和浏览自己的的配送信息,更新配送状态;查看和删除收藏的系统信息;管理已发布的评论信息及其回复内容。
(4)商家用户功能模块:
注册登录:提供注册、登录功能,可注册成为系统用户,商家用户的注册信息经过管理员在后台审核通过后才可登录系统,使用账号密码可登录系统后台,同时支持微信、QQ、微博等第三方直接授权登录方式。
后台首页:商家用户登录系统后,首先进入后台首页界面,提供系统重要信息概览、功能导航栏,以及自己内部数据统计信息分析图表,包括商品销售金额、商品销售数量等统计图表等。
店铺信息管理:商家用户可管理自己的店铺信息,包括添加、更新、编辑、删除和搜索店铺信息,可进入详情页浏览,并查看相关评论内容。
配送信息管理:商家用户可搜索和浏览自己的配送信息,可进入详情页浏览,了解配送情况、人员、状态等。
商城管理:商家用户可管理自己的商城信息,包括对在线点餐、分类列表、订单列表、订单配送、优惠券、订单售后等信息进行管控。可发布、下架、编辑、查询在线点餐的商品信息,并可查看在线点餐的评论信息;对在线点餐信息进行分类;处理订单信息,确认和更新订单支付状态,进行配送;更新和跟踪订单配送及签收情况;发布和更新优惠券信息(适用于自己商品和店铺);搜索和浏览订单售后申请。
(4)管理员功能模块:
登录:管理员账号密码由系统生成,可使用添加的账号密码登录系统后台,使用系统功能,进行管理,并可对个人信息和密码进行管理,支持微信、QQ、微博等第三方直接授权登录方式。
后台首页:管理员登录系统后,首先进入后台首页界面,提供系统重要信息概览、功能导航栏,以及数据统计信息分析图表,包括商品销售金额、商品销售数量、注册用户、配送信息等统计图表等。
系统用户:管理员可管理所有系统用户信息,包括注册用户、商家用户、配送用户和管理员等,可添加、封禁、查询系统用户信息;商家用户注册信息需经管理员审核通过才可登录。
店铺信息管理:管理员可管理所有店铺信息,包括添加、更新、编辑、删除和搜索店铺信息,可进入详情页浏览,并查看相关评论内容。
年月类型管理:管理员可管理所有年月类型信息,包括可添加、更新、编辑、删除和搜索年月类型信息。
配送信息管理:管理员可管理所有配送信息,包括可添加、更新、编辑、删除和搜索配送信息,可进入详情页浏览,编辑配送内容,安排配送人员,更新配送状态。
系统管理:管理员可管理首页的轮播图,包括上传、更新、编辑、删除轮播图片。
网站公告管理:管理员可管理所有网站公告信息,包括发布、更新、编辑、删除和搜索网站公告信息。
资源管理:管理员可管理所有最新资讯和资讯分类信息,包括发布、更新、编辑、删除和搜索最新资讯和资讯分类信息,并可查看最新资讯的相关评论内容。
商城管理:管理员可管理所有商城信息,包括对在线点餐、分类列表、订单列表、订单配送、优惠券、订单售后等信息进行管控。可发布、下架、编辑、查询在线点餐的商品信息,并可查看在线点餐的评论信息;对在线点餐信息进行分类;处理订单信息,确认和更新订单支付状态,进行配送;更新跟踪订单配送及签收情况;发布和更新优惠券信息;搜索和浏览订单售后申请信息,审核订单售后信息。
非功能性分析旨在评估系统的非功能需求和性能要求。通过对性能、可靠性、安全性、可用性和扩展性等方面进行评估,确保平台能够满足用户和系统运行的要求。具体如下:
表2-1外卖配送系统非功能需求表
| 需求类型 | 描述 |
| 性能 | 系统应具有高性能,能够快速响应用户请求,保持稳定的性能水平,支持高并发访问和大规模数据处理。 |
| 可靠性 | 系统应具有高可靠性,确保系统稳定运行,防止系统故障和数据丢失,提供数据备份和恢复机制。 |
| 安全性 | 系统应具有高安全性,保护用户隐私信息和数据安全,采用加密传输技术、访问控制和身份验证机制。 |
| 可用性 | 系统应具有高可用性,保证系统全天候运行,最大限度减少系统故障和维护时间,提供灾备和故障转移功能。 |
| 易用性 | 系统应具有良好的易用性,用户界面设计友好,操作简单直观,提供清晰的指导和帮助文档。 |
| 可维护性 | 系统应具有良好的可维护性,易于维护和升级,提供模块化和结构化代码,方便开发人员进行维护和修改。 |
| 可扩展性 | 系统应具有良好的可扩展性,支持新增功能和模块的集成,具备良好的架构设计和扩展性能。 |
系统用例分析是对系统中各个功能模块的用户需求和行为进行分析,以识别和描述不同的用户用例。通过系统用例分析,可以深入了解用户在平台上的操作流程和交互方式,为系统设计和开发提供指导,并确保平台能够满足用户的需求和期望。
(1)注册用户角色用例图如下图所示。

图3-1 注册用户角色用例图
(2)配送用户角色用例图如下图所示。

图3-2 配送用户角色用例图
(3)商家用户角色用例图如下图所示。

图3-3 商家用户角色用例图
(4)管理员角色用例图如下图所示。

图3-4 管理员角色用例图
系统用例分析是对系统中各个功能模块的用户需求和行为进行分析,以识别和描述不同的用户用例。通过系统用例分析,可以深入了解用户在平台上的操作流程和交互方式,为系统设计和开发提供指导,并确保平台能够满足用户的需求和期望。
3.4.1 登录流程
登录模块主要满足管理员以及用户的权限登录,用户登录流程图如图2-1所示。

图3-5 登录流程图
3.4.4 注册流程
未有账号的用户可进入注册界面进行注册操作,用户注册流程图如下图所示。

图3-6 注册流程图
本章重点在对系统进行了可行性、功能需求、系统用例以及系统流程分析,旨在明确平台的功能要求。这些分析为系统的开发和测试提供了指导和标准,确保系统设计和实施符合用户需求。通过详细的分析,可以有效规划平台功能的实现方式,提供清晰的指引。同时,这些分析也有助于确保代码实现的质量和系统的稳定性,为系统的顺利上线和运行奠定基础。
4 系统总体设计
系统总体设计包括系统架构、功能模块设计、数据库设计等方面。通过三层架构模式,确保系统的可靠性和可扩展性。设计规范化的数据库结构,以存储和管理用户数据等信息。同时,注重用户界面的友好性和易用性,提供便捷的功能操作和良好的用户体验。总体设计的目标是实现一个稳定、安全、高效的系统,满足用户的需求。
在系统架构设计中,我将确定系统的整体结构和组件之间的关系。这包括选择适当的架构风格,划分系统的层次结构,并定义各个模块的职责和交互方式。架构图如下图所示。

图4-1系统架构设计图
表示层(Presentation Layer):负责与用户进行交互,将系统的功能和数据以易于理解和操作的方式展示给用户。通常包括用户界面、页面设计和用户输入验证等。
业务逻辑层(Business Logic Layer):处理系统的核心业务逻辑,包括对用户请求的处理、业务规则的执行以及数据的处理和转换。它独立于表现层和数据层,实现了业务逻辑的封装和复用。
数据层(Data Layer):负责数据的存储、访问和管理,包括数据库和持久化机制。数据层提供了对数据的增删改查操作,并与业务逻辑层进行交互,使系统能够有效地存储和检索数据。
这三个层次相互独立,通过明确的接口和协议进行通信,实现了系统的模块化和可扩展性。表现层负责将用户的请求传递给业务逻辑层,业务逻辑层处理请求并返回结果,最后数据层负责与数据库交互并提供数据支持。这种分层架构有助于实现系统的可维护性、灵活性和可测试性。
通过整体功能模块设计,我将根据需求分析的结果,将系统的功能划分为不同的模块。每个模块负责实现特定的功能,并与其他模块进行协作。我们将详细定义每个模块的输入、输出、处理逻辑和相互依赖关系。具体的功能模块图如图4-2所示。

图4-2 系统功能模块图
数据库设计是系统开发中至关重要的一环,它涉及到数据的组织、存储和管理。在数据库设计中,我将根据系统的需求设计数据库的概念结构和逻辑结构,包括定义实体、属性、关系和约束等。
4.3.1 数据库概念结构设计
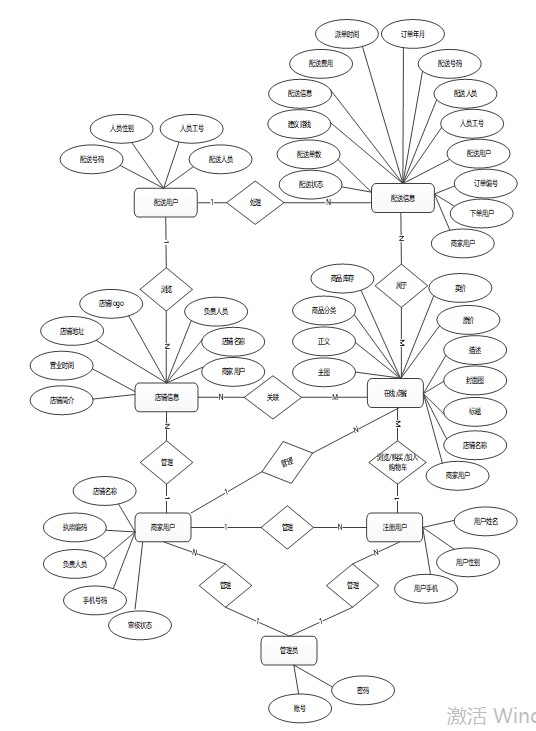
数据库概念结构设计主要涉及数据库的实体和实体之间的关系。通过实体-关系模型或者其他适当的模型,我将定义系统中涉及的各个实体以及它们之间的联系。下面我将罗列整个外卖配送系统中主要的数据库表总E-R实体关系图。

图4-3 系统总E-R关系图
4.3.2 数据库逻辑结构设计
数据库逻辑结构设计则是在概念结构的基础上,进行具体的数据库表设计。我们将定义每个表的结构、字段和约束,并建立表与表之间的关系。
表access_token (登陆访问时长)
| 编号 | 名称 | 数据类型 | 长度 | 小数位 | 允许空值 | 主键 | 默认值 | 说明 |
| 1 | token_id | int | 10 | 0 | N | Y | 临时访问牌ID | |
| 2 | token | varchar | 64 | 0 | Y | N | 临时访问牌 | |
| 3 | info | text | 65535 | 0 | Y | N | ||
| 4 | maxage | int | 10 | 0 | N | N | 2 | 最大寿命:默认2小时 |
| 5 | create_time | timestamp | 19 | 0 | N | N | CURRENT_TIMESTAMP | 创建时间: |
| 6 | update_time | timestamp | 19 | 0 | N | N | CURRENT_TIMESTAMP | 更新时间: |
| 7 | user_id | int | 10 | 0 | N | N | 0 | 用户编号: |
| 编号 | 名称 | 数据类型 | 长度 | 小数位 | 允许空值 | 主键 | 默认值 | 说明 |
| 1 | address_id | int | 10 | 0 | N | Y | 收货地址: | |
| 2 | name | varchar | 32 | 0 | Y | N | 姓名: | |
| 3 | phone | varchar | 13 | 0 | Y | N | 手机: | |
| 4 | postcode | varchar | 8 | 0 | Y | N | 邮编: | |
| 5 | address | varchar | 255 | 0 | N | N | 地址: | |
| 6 | user_id | mediumint | 8 | 0 | N | N | 用户ID:[0,8388607]用户获取其他与用户相关的数据 | |
| 7 | create_time | timestamp | 19 | 0 | N | N | CURRENT_TIMESTAMP | 创建时间: |
| 8 | update_time | timestamp | 19 | 0 | N | N | CURRENT_TIMESTAMP | 更新时间: |
| 9 | default | bit | 1 | 0 | N | N | 0 | 默认判断 |
| 编号 | 名称 | 数据类型 | 长度 | 小数位 | 允许空值 | 主键 | 默认值 | 说明 |
| 1 | article_id | mediumint | 8 | 0 | N | Y | 文章id:[0,8388607] | |
| 2 | title | varchar | 125 | 0 | N | Y | 标题:[0,125]用于文章和html的title标签中 | |
| 3 | type | varchar | 64 | 0 | N | N | 0 | 文章分类:[0,1000]用来搜索指定类型的文章 |
| 4 | hits | int | 10 | 0 | N | N | 0 | 点击数:[0,1000000000]访问这篇文章的人次 |
| 5 | praise_len | int | 10 | 0 | N | N | 0 | 点赞数 |
| 6 | create_time | timestamp | 19 | 0 | N | N | CURRENT_TIMESTAMP | 创建时间: |
| 7 | update_time | timestamp | 19 | 0 | N | N | CURRENT_TIMESTAMP | 更新时间: |
| 8 | source | varchar | 255 | 0 | Y | N | 来源:[0,255]文章的出处 | |
| 9 | url | varchar | 255 | 0 | Y | N | 来源地址:[0,255]用于跳转到发布该文章的网站 | |
| 10 | tag | varchar | 255 | 0 | Y | N | 标签:[0,255]用于标注文章所属相关内容,多个标签用空格隔开 | |
| 11 | content | longtext | 2147483647 | 0 | Y | N | 正文:文章的主体内容 | |
| 12 | img | varchar | 255 | 0 | Y | N | 封面图 | |
| 13 | description | text | 65535 | 0 | Y | N | 文章描述 |
| 编号 | 名称 | 数据类型 | 长度 | 小数位 | 允许空值 | 主键 | 默认值 | 说明 |
| 1 | type_id | smallint | 5 | 0 | N | Y | 分类ID:[0,10000] | |
| 2 | display | smallint | 5 | 0 | N | N | 100 | 显示顺序:[0,1000]决定分类显示的先后顺序 |
| 3 | name | varchar | 16 | 0 | N | N | 分类名称:[2,16] | |
| 4 | father_id | smallint | 5 | 0 | N | N | 0 | 上级分类ID:[0,32767] |
| 5 | description | varchar | 255 | 0 | Y | N | 描述:[0,255]描述该分类的作用 | |
| 6 | icon | text | 65535 | 0 | Y | N | 分类图标: | |
| 7 | url | varchar | 255 | 0 | Y | N | 外链地址:[0,255]如果该分类是跳转到其他网站的情况下,就在该URL上设置 | |
| 8 | create_time | timestamp | 19 | 0 | N | N | CURRENT_TIMESTAMP | 创建时间: |
| 9 | update_time | timestamp | 19 | 0 | N | N | CURRENT_TIMESTAMP | 更新时间: |
| 编号 | 名称 | 数据类型 | 长度 | 小数位 | 允许空值 | 主键 | 默认值 | 说明 |
| 1 | auth_id | int | 10 | 0 | N | Y | 授权ID: | |
| 2 | user_group | varchar | 64 | 0 | Y | N | 用户组: | |
| 3 | mod_name | varchar | 64 | 0 | Y | N | 模块名: | |
| 4 | table_name | varchar | 64 | 0 | Y | N | 表名: | |
| 5 | page_title | varchar | 255 | 0 | Y | N | 页面标题: | |
| 6 | path | varchar | 255 | 0 | Y | N | 路由路径: | |
| 7 | position | varchar | 32 | 0 | Y | N | 位置: | |
| 8 | mode | varchar | 32 | 0 | N | N | _blank | 跳转方式: |
| 9 | add | tinyint | 3 | 0 | N | N | 1 | 是否可增加: |
| 10 | del | tinyint | 3 | 0 | N | N | 1 | 是否可删除: |
| 11 | set | tinyint | 3 | 0 | N | N | 1 | 是否可修改: |
| 12 | get | tinyint | 3 | 0 | N | N | 1 | 是否可查看: |
| 13 | field_add | text | 65535 | 0 | Y | N | 添加字段: | |
| 14 | field_set | text | 65535 | 0 | Y | N | 修改字段: | |
| 15 | field_get | text | 65535 | 0 | Y | N | 查询字段: | |
| 16 | table_nav_name | varchar | 500 | 0 | Y | N | 跨表导航名称: | |
| 17 | table_nav | varchar | 500 | 0 | Y | N | 跨表导航: | |
| 18 | option | text | 65535 | 0 | Y | N | 配置: | |
| 19 | create_time | timestamp | 19 | 0 | N | N | CURRENT_TIMESTAMP | 创建时间: |
| 20 | update_time | timestamp | 19 | 0 | N | N | CURRENT_TIMESTAMP | 更新时间: |
| 编号 | 名称 | 数据类型 | 长度 | 小数位 | 允许空值 | 主键 | 默认值 | 说明 |
| 1 | cart_id | int | 10 | 0 | N | Y | 购物车ID: | |
| 2 | title | varchar | 64 | 0 | Y | N | 标题: | |
| 3 | img | varchar | 255 | 0 | N | N | 0 | 图片: |
| 4 | user_id | int | 10 | 0 | N | N | 0 | 用户ID: |
| 5 | create_time | timestamp | 19 | 0 | N | N | CURRENT_TIMESTAMP | 创建时间: |
| 6 | update_time | timestamp | 19 | 0 | N | N | CURRENT_TIMESTAMP | 更新时间: |
| 7 | state | int | 10 | 0 | N | N | 0 | 状态:使用中,已失效 |
| 8 | price | double | 9 | 2 | N | N | 0.00 | 单价: |
| 9 | price_ago | double | 9 | 2 | N | N | 0.00 | 原价: |
| 10 | price_count | double | 11 | 2 | N | N | 0.00 | 总价: |
| 11 | num | int | 10 | 0 | N | N | 1 | 数量: |
| 12 | goods_id | mediumint | 8 | 0 | N | N | 商品id:[0,8388607] | |
| 13 | type | varchar | 64 | 0 | N | N | 未分类 | 商品分类: |
| 14 | description | varchar | 255 | 0 | Y | N | 描述:[0,255]用于产品规格描述 |
| 编号 | 名称 | 数据类型 | 长度 | 小数位 | 允许空值 | 主键 | 默认值 | 说明 |
| 1 | code_token_id | int | 10 | 0 | N | Y | ||
| 2 | token | varchar | 255 | 0 | Y | N | ||
| 3 | code | varchar | 255 | 0 | Y | N | 验证码 | |
| 4 | expire_time | timestamp | 19 | 0 | N | N | CURRENT_TIMESTAMP | 失效时间 |
| 5 | create_time | timestamp | 19 | 0 | N | N | CURRENT_TIMESTAMP | 创建时间 |
| 6 | update_time | timestamp | 19 | 0 | N | N | CURRENT_TIMESTAMP | 更新时间: |
| 编号 | 名称 | 数据类型 | 长度 | 小数位 | 允许空值 | 主键 | 默认值 | 说明 |
| 1 | collect_id | int | 10 | 0 | N | Y | 收藏ID: | |
| 2 | user_id | int | 10 | 0 | N | N | 0 | 收藏人ID: |
| 3 | source_table | varchar | 255 | 0 | Y | N | 来源表: | |
| 4 | source_field | varchar | 255 | 0 | Y | N | 来源字段: | |
| 5 | source_id | int | 10 | 0 | N | N | 0 | 来源ID: |
| 6 | title | varchar | 255 | 0 | Y | N | 标题: | |
| 7 | img | varchar | 255 | 0 | Y | N | 封面: | |
| 8 | create_time | timestamp | 19 | 0 | N | N | CURRENT_TIMESTAMP | 创建时间: |
| 9 | update_time | timestamp | 19 | 0 | N | N | CURRENT_TIMESTAMP | 更新时间: |
| 编号 | 名称 | 数据类型 | 长度 | 小数位 | 允许空值 | 主键 | 默认值 | 说明 |
| 1 | comment_id | int | 10 | 0 | N | Y | 评论ID: | |
| 2 | user_id | int | 10 | 0 | N | N | 0 | 评论人ID: |
| 3 | reply_to_id | int | 10 | 0 | N | N | 0 | 回复评论ID:空为0 |
| 4 | content | longtext | 2147483647 | 0 | Y | N | 内容: | |
| 5 | nickname | varchar | 255 | 0 | Y | N | 昵称: | |
| 6 | avatar | varchar | 255 | 0 | Y | N | 头像地址:[0,255] | |
| 7 | create_time | timestamp | 19 | 0 | N | N | CURRENT_TIMESTAMP | 创建时间: |
| 8 | update_time | timestamp | 19 | 0 | N | N | CURRENT_TIMESTAMP | 更新时间: |
| 9 | source_table | varchar | 255 | 0 | Y | N | 来源表: | |
| 10 | source_field | varchar | 255 | 0 | Y | N | 来源字段: | |
| 11 | source_id | int | 10 | 0 | N | N | 0 | 来源ID: |
| 编号 | 名称 | 数据类型 | 长度 | 小数位 | 允许空值 | 主键 | 默认值 | 说明 |
| 1 | coupon_id | int | 10 | 0 | N | Y | 优惠券id | |
| 2 | coupon_user_id | int | 10 | 0 | Y | N | 优惠券用户id | |
| 3 | coupon_user_auth | varchar | 255 | 0 | Y | N | 优惠券用户 | |
| 4 | coupon_name | varchar | 255 | 0 | Y | N | 优惠券名称 | |
| 5 | coupon_price | int | 10 | 0 | Y | N | 优惠券价格 | |
| 6 | coupon_price1 | int | 10 | 0 | Y | N | 优惠券券后价格 | |
| 7 | coupon_time | varchar | 255 | 0 | Y | N | 优惠券时间 | |
| 8 | coupon_type | varchar | 255 | 0 | Y | N | 优惠券类型 | |
| 9 | create_time | timestamp | 19 | 0 | Y | N | CURRENT_TIMESTAMP | |
| 10 | update_time | timestamp | 19 | 0 | Y | N | CURRENT_TIMESTAMP |
| 编号 | 名称 | 数据类型 | 长度 | 小数位 | 允许空值 | 主键 | 默认值 | 说明 |
| 1 | id | int | 10 | 0 | N | Y | id | |
| 2 | user_id | int | 10 | 0 | Y | N | 用户id | |
| 3 | coupon_id | int | 10 | 0 | Y | N | 优惠券id | |
| 4 | is_use | int | 10 | 0 | Y | N | 是否使用 | |
| 5 | coupon_user_id | int | 10 | 0 | Y | N |
| 编号 | 名称 | 数据类型 | 长度 | 小数位 | 允许空值 | 主键 | 默认值 | 说明 |
| 1 | delivery_information_id | int | 10 | 0 | N | Y | 配送信息ID | |
| 2 | merchant_users | int | 10 | 0 | Y | N | 0 | 商家用户 |
| 3 | ordering_user | int | 10 | 0 | Y | N | 0 | 下单用户 |
| 4 | order_number | varchar | 64 | 0 | N | N | 订单编号 | |
| 5 | delivery_users | int | 10 | 0 | Y | N | 0 | 配送用户 |
| 6 | personnel_id | varchar | 64 | 0 | Y | N | 人员工号 | |
| 7 | delivery_personnel | varchar | 64 | 0 | Y | N | 配送用户 | |
| 8 | delivery_number | varchar | 64 | 0 | Y | N | 配送号码 | |
| 9 | order_yearmonth | varchar | 64 | 0 | Y | N | 订单年月 | |
| 10 | dispatch_time | datetime | 19 | 0 | Y | N | 派单时间 | |
| 11 | delivery_cost | varchar | 64 | 0 | Y | N | 配送费用 | |
| 12 | delivery_information | text | 65535 | 0 | Y | N | 配送信息 | |
| 13 | suggested_route | text | 65535 | 0 | Y | N | 建议路线 | |
| 14 | delivery_order_number | varchar | 64 | 0 | N | N | 配送单数 | |
| 15 | delivery_status | varchar | 64 | 0 | Y | N | 配送状态 | |
| 16 | create_time | datetime | 19 | 0 | N | N | CURRENT_TIMESTAMP | 创建时间 |
| 17 | update_time | timestamp | 19 | 0 | N | N | CURRENT_TIMESTAMP | 更新时间 |
| 编号 | 名称 | 数据类型 | 长度 | 小数位 | 允许空值 | 主键 | 默认值 | 说明 |
| 1 | delivery_users_id | int | 10 | 0 | N | Y | 配送用户ID | |
| 2 | delivery_personnel | varchar | 64 | 0 | Y | N | 配送用户 | |
| 3 | personnel_id | varchar | 64 | 0 | Y | N | 人员工号 | |
| 4 | gender_of_personnel | varchar | 64 | 0 | Y | N | 人员性别 | |
| 5 | delivery_number | varchar | 16 | 0 | Y | N | 配送号码 | |
| 6 | examine_state | varchar | 16 | 0 | N | N | 已通过 | 审核状态 |
| 7 | user_id | int | 10 | 0 | N | N | 0 | 用户ID |
| 8 | create_time | datetime | 19 | 0 | N | N | CURRENT_TIMESTAMP | 创建时间 |
| 9 | update_time | timestamp | 19 | 0 | N | N | CURRENT_TIMESTAMP | 更新时间 |
| 编号 | 名称 | 数据类型 | 长度 | 小数位 | 允许空值 | 主键 | 默认值 | 说明 |
| 1 | goods_id | mediumint | 8 | 0 | N | Y | 产品id:[0,8388607] | |
| 2 | title | varchar | 125 | 0 | Y | N | 标题:[0,125]用于产品和html的<title>标签中 | |
| 3 | img | text | 65535 | 0 | Y | N | 封面图:用于显示于产品列表页 | |
| 4 | description | varchar | 255 | 0 | Y | N | 描述:[0,255]用于产品规格描述 | |
| 5 | price_ago | double | 8 | 2 | N | N | 0.00 | 原价:[1] |
| 6 | price | double | 8 | 2 | N | N | 0.00 | 卖价:[1] |
| 7 | sales | int | 10 | 0 | N | N | 0 | 销量:[0,1000000000] |
| 8 | inventory | int | 10 | 0 | N | N | 0 | 商品库存 |
| 9 | type | varchar | 64 | 0 | N | N | 商品分类: | |
| 10 | hits | int | 10 | 0 | N | N | 0 | 点击量:[0,1000000000]访问这篇产品的人次 |
| 11 | content | longtext | 2147483647 | 0 | Y | N | 正文:产品的主体内容 | |
| 12 | img_1 | text | 65535 | 0 | Y | N | 主图1: | |
| 13 | img_2 | text | 65535 | 0 | Y | N | 主图2: | |
| 14 | img_3 | text | 65535 | 0 | Y | N | 主图3: | |
| 15 | img_4 | text | 65535 | 0 | Y | N | 主图4: | |
| 16 | img_5 | text | 65535 | 0 | Y | N | 主图5: | |
| 17 | create_time | timestamp | 19 | 0 | N | N | CURRENT_TIMESTAMP | 创建时间: |
| 18 | update_time | timestamp | 19 | 0 | N | N | CURRENT_TIMESTAMP | 更新时间: |
| 19 | customize_field | text | 65535 | 0 | Y | N | 自定义字段 | |
| 20 | source_table | varchar | 255 | 0 | Y | N | 来源表: | |
| 21 | source_field | varchar | 255 | 0 | Y | N | 来源字段: | |
| 22 | source_id | int | 10 | 0 | N | N | 0 | 来源ID: |
| 23 | user_id | int | 10 | 0 | Y | N | 0 | 添加人 |
| 编号 | 名称 | 数据类型 | 长度 | 小数位 | 允许空值 | 主键 | 默认值 | 说明 |
| 1 | type_id | int | 10 | 0 | N | Y | 商品分类ID: | |
| 2 | father_id | smallint | 5 | 0 | N | N | 0 | 上级分类ID:[0,32767] |
| 3 | name | varchar | 255 | 0 | Y | N | 商品名称: | |
| 4 | desc | varchar | 255 | 0 | Y | N | 描述: | |
| 5 | icon | varchar | 255 | 0 | Y | N | 图标: | |
| 6 | source_table | varchar | 255 | 0 | Y | N | 来源表: | |
| 7 | source_field | varchar | 255 | 0 | Y | N | 来源字段: | |
| 8 | create_time | timestamp | 19 | 0 | N | N | CURRENT_TIMESTAMP | 创建时间: |
| 9 | update_time | timestamp | 19 | 0 | N | N | CURRENT_TIMESTAMP | 更新时间: |
| 编号 | 名称 | 数据类型 | 长度 | 小数位 | 允许空值 | 主键 | 默认值 | 说明 |
| 1 | hits_id | int | 10 | 0 | N | Y | 点赞ID: | |
| 2 | user_id | int | 10 | 0 | N | N | 0 | 点赞人: |
| 3 | create_time | timestamp | 19 | 0 | N | N | CURRENT_TIMESTAMP | 创建时间: |
| 4 | update_time | timestamp | 19 | 0 | N | N | CURRENT_TIMESTAMP | 更新时间: |
| 5 | source_table | varchar | 255 | 0 | Y | N | 来源表: | |
| 6 | source_field | varchar | 255 | 0 | Y | N | 来源字段: | |
| 7 | source_id | int | 10 | 0 | N | N | 0 | 来源ID: |
| 编号 | 名称 | 数据类型 | 长度 | 小数位 | 允许空值 | 主键 | 默认值 | 说明 |
| 1 | logistics_delivery_id | int | 10 | 0 | N | Y | 物流配送ID | |
| 2 | order_number | varchar | 64 | 0 | Y | N | 订单号 | |
| 3 | product_name | varchar | 64 | 0 | Y | N | 商品名称 | |
| 4 | purchase_quantity | varchar | 64 | 0 | Y | N | 购买数量 | |
| 5 | total_transaction_amount | double | 11 | 2 | Y | N | 0.00 | 交易总额 |
| 6 | the_date_of_issuance | date | 10 | 0 | Y | N | 发货日期 | |
| 7 | delivery_number | varchar | 30 | 0 | Y | N | 配送订单 | |
| 8 | ordinary_users | int | 10 | 0 | Y | N | 0 | 普通用户 |
| 9 | shipping_address | varchar | 64 | 0 | Y | N | 收货地址 | |
| 10 | delivery_status | varchar | 64 | 0 | Y | N | 配送状态 | |
| 11 | signing_status | varchar | 64 | 0 | Y | N | 签收状态 | |
| 12 | recommend | int | 10 | 0 | N | N | 0 | 智能推荐 |
| 13 | contact_name | varchar | 255 | 0 | Y | N | 联系人名字 | |
| 14 | merchant_id | int | 10 | 0 | Y | N | 商家id | |
| 15 | create_time | datetime | 19 | 0 | N | N | CURRENT_TIMESTAMP | 创建时间 |
| 16 | update_time | timestamp | 19 | 0 | N | N | CURRENT_TIMESTAMP | 更新时间 |
| 编号 | 名称 | 数据类型 | 长度 | 小数位 | 允许空值 | 主键 | 默认值 | 说明 |
| 1 | merchant_users_id | int | 10 | 0 | N | Y | 商家用户ID | |
| 2 | store_name | varchar | 64 | 0 | Y | N | 店铺名称 | |
| 3 | license_code | varchar | 64 | 0 | N | N | 执照编码 | |
| 4 | responsible_personnel | varchar | 64 | 0 | Y | N | 负责人员 | |
| 5 | phone_number | varchar | 16 | 0 | Y | N | 手机号码 | |
| 6 | examine_state | varchar | 16 | 0 | N | N | 未审核 | 审核状态 |
| 7 | user_id | int | 10 | 0 | N | N | 0 | 用户ID |
| 8 | create_time | datetime | 19 | 0 | N | N | CURRENT_TIMESTAMP | 创建时间 |
| 9 | update_time | timestamp | 19 | 0 | N | N | CURRENT_TIMESTAMP | 更新时间 |
| 编号 | 名称 | 数据类型 | 长度 | 小数位 | 允许空值 | 主键 | 默认值 | 说明 |
| 1 | notice_id | mediumint | 8 | 0 | N | Y | 公告id: | |
| 2 | title | varchar | 125 | 0 | N | N | 标题: | |
| 3 | content | longtext | 2147483647 | 0 | Y | N | 正文: | |
| 4 | create_time | timestamp | 19 | 0 | N | N | CURRENT_TIMESTAMP | 创建时间: |
| 5 | update_time | timestamp | 19 | 0 | N | N | CURRENT_TIMESTAMP | 更新时间: |
| 编号 | 名称 | 数据类型 | 长度 | 小数位 | 允许空值 | 主键 | 默认值 | 说明 |
| 1 | online_ordering_id | int | 10 | 0 | N | Y | 在线点餐ID | |
| 2 | merchant_users | int | 10 | 0 | Y | N | 0 | 商家用户 |
| 3 | store_name | varchar | 64 | 0 | Y | N | 店铺名称 | |
| 4 | hits | int | 10 | 0 | N | N | 0 | 点击数 |
| 5 | praise_len | int | 10 | 0 | N | N | 0 | 点赞数 |
| 6 | cart_title | varchar | 125 | 0 | Y | N | 标题:[0,125]用于产品html的标签中 | |
| 7 | cart_img | text | 65535 | 0 | Y | N | 封面图:用于显示于产品列表页 | |
| 8 | cart_description | varchar | 255 | 0 | Y | N | 描述:[0,255]用于产品规格描述 | |
| 9 | cart_price_ago | double | 8 | 2 | N | N | 0.00 | 原价:[1] |
| 10 | cart_price | double | 8 | 2 | N | N | 0.00 | 卖价:[1] |
| 11 | cart_inventory | int | 10 | 0 | N | N | 0 | 商品库存 |
| 12 | cart_type | varchar | 64 | 0 | N | N | 未分类 | 商品分类: |
| 13 | cart_content | longtext | 2147483647 | 0 | Y | N | 正文:产品的主体内容 | |
| 14 | cart_img_1 | text | 65535 | 0 | Y | N | 主图1: | |
| 15 | cart_img_2 | text | 65535 | 0 | Y | N | 主图2: | |
| 16 | cart_img_3 | text | 65535 | 0 | Y | N | 主图3: | |
| 17 | cart_img_4 | text | 65535 | 0 | Y | N | 主图4: | |
| 18 | cart_img_5 | text | 65535 | 0 | Y | N | 主图5: | |
| 19 | create_time | datetime | 19 | 0 | N | N | CURRENT_TIMESTAMP | 创建时间 |
| 20 | update_time | timestamp | 19 | 0 | N | N | CURRENT_TIMESTAMP | 更新时间 |
| 编号 | 名称 | 数据类型 | 长度 | 小数位 | 允许空值 | 主键 | 默认值 | 说明 |
| 1 | order_id | int | 10 | 0 | N | Y | 订单ID: | |
| 2 | order_number | varchar | 64 | 0 | Y | N | 订单号: | |
| 3 | goods_id | mediumint | 8 | 0 | N | N | 商品id:[0,8388607] | |
| 4 | title | varchar | 255 | 0 | Y | N | 商品标题: | |
| 5 | img | varchar | 255 | 0 | Y | N | 商品图片: | |
| 6 | price | double | 10 | 2 | N | N | 0.00 | 价格: |
| 7 | price_ago | double | 10 | 2 | N | N | 0.00 | 原价: |
| 8 | num | int | 10 | 0 | N | N | 1 | 数量: |
| 9 | price_count | double | 8 | 2 | N | N | 0.00 | 总价: |
| 10 | norms | varchar | 255 | 0 | Y | N | 规格: | |
| 11 | type | varchar | 64 | 0 | N | N | 未分类 | 商品分类: |
| 12 | contact_name | varchar | 32 | 0 | Y | N | 联系人姓名: | |
| 13 | contact_email | varchar | 125 | 0 | Y | N | 联系人邮箱: | |
| 14 | contact_phone | varchar | 11 | 0 | Y | N | 联系人手机: | |
| 15 | contact_address | varchar | 255 | 0 | Y | N | 收件地址: | |
| 16 | postal_code | varchar | 9 | 0 | Y | N | 邮政编码: | |
| 17 | user_id | int | 10 | 0 | N | N | 0 | 买家ID: |
| 18 | merchant_id | mediumint | 8 | 0 | N | N | 0 | 商家ID: |
| 19 | create_time | timestamp | 19 | 0 | N | N | CURRENT_TIMESTAMP | 创建时间: |
| 20 | update_time | timestamp | 19 | 0 | N | N | CURRENT_TIMESTAMP | 更新时间: |
| 21 | description | varchar | 255 | 0 | Y | N | 描述:[0,255]用于产品规格描述 | |
| 22 | state | varchar | 16 | 0 | N | N | 待付款 | 订单状态:待付款,待发货,待签收,已签收,待退款,已退款,已拒绝,已完成 |
| 23 | remark | text | 65535 | 0 | Y | N | 订单备注 | |
| 24 | delivery_state | varchar | 16 | 0 | Y | N | 未配送 | 发货状态:未配送,已配送 |
| 25 | vip_discount | double | 11 | 2 | Y | N | 0.00 | 折扣 |
| 编号 | 名称 | 数据类型 | 长度 | 小数位 | 允许空值 | 主键 | 默认值 | 说明 |
| 1 | order_after_sale_id | int | 10 | 0 | N | Y | 订单售后id | |
| 2 | order_id | int | 10 | 0 | N | N | 订单ID | |
| 3 | order_number | varchar | 64 | 0 | Y | N | 订单号 | |
| 4 | goods_id | mediumint | 8 | 0 | N | N | 商品id:[0,8388607] | |
| 5 | title | varchar | 255 | 0 | Y | N | 商品标题 | |
| 6 | price | double | 10 | 2 | N | N | 0.00 | 价格 |
| 7 | price_ago | double | 10 | 2 | N | N | 0.00 | 原价 |
| 8 | num | int | 10 | 0 | N | N | 1 | 数量 |
| 9 | price_count | double | 8 | 2 | N | N | 0.00 | 总价 |
| 10 | user_id | int | 10 | 0 | N | N | 0 | 买家ID |
| 11 | merchant_id | mediumint | 8 | 0 | N | N | 0 | 商家ID |
| 12 | state | varchar | 16 | 0 | N | N | 待付款 | 订单状态:待付款,待发货,待签收,已签收,待退款,已退款,已拒绝,已完成 |
| 13 | after_state | varchar | 16 | 0 | Y | N | 未审核 | 售后状态:未审核,未通过,已通过 |
| 14 | after_state_reply | varchar | 255 | 0 | Y | N | 售后回复 | |
| 15 | type | varchar | 255 | 0 | Y | N | 售后类型 | |
| 16 | content_desc | varchar | 255 | 0 | Y | N | 售后内容 | |
| 17 | imgs | varchar | 1000 | 0 | Y | N | 售后凭证 | |
| 18 | create_time | timestamp | 19 | 0 | N | N | CURRENT_TIMESTAMP | 创建时间 |
| 19 | update_time | timestamp | 19 | 0 | N | N | CURRENT_TIMESTAMP | 更新时间 |
| 编号 | 名称 | 数据类型 | 长度 | 小数位 | 允许空值 | 主键 | 默认值 | 说明 |
| 1 | praise_id | int | 10 | 0 | N | Y | 点赞ID: | |
| 2 | user_id | int | 10 | 0 | N | N | 0 | 点赞人: |
| 3 | create_time | timestamp | 19 | 0 | N | N | CURRENT_TIMESTAMP | 创建时间: |
| 4 | update_time | timestamp | 19 | 0 | N | N | CURRENT_TIMESTAMP | 更新时间: |
| 5 | source_table | varchar | 255 | 0 | Y | N | 来源表: | |
| 6 | source_field | varchar | 255 | 0 | Y | N | 来源字段: | |
| 7 | source_id | int | 10 | 0 | N | N | 0 | 来源ID: |
| 8 | status | bit | 1 | 0 | N | N | 1 | 点赞状态:1为点赞,0已取消 |
| 编号 | 名称 | 数据类型 | 长度 | 小数位 | 允许空值 | 主键 | 默认值 | 说明 |
| 1 | registered_user_id | int | 10 | 0 | N | Y | 注册用户ID | |
| 2 | user_name | varchar | 64 | 0 | Y | N | 用户姓名 | |
| 3 | user_gender | varchar | 64 | 0 | Y | N | 用户性别 | |
| 4 | users_mobile_phone | varchar | 16 | 0 | Y | N | 用户手机 | |
| 5 | examine_state | varchar | 16 | 0 | N | N | 已通过 | 审核状态 |
| 6 | user_id | int | 10 | 0 | N | N | 0 | 用户ID |
| 7 | create_time | datetime | 19 | 0 | N | N | CURRENT_TIMESTAMP | 创建时间 |
| 8 | update_time | timestamp | 19 | 0 | N | N | CURRENT_TIMESTAMP | 更新时间 |
| 编号 | 名称 | 数据类型 | 长度 | 小数位 | 允许空值 | 主键 | 默认值 | 说明 |
| 1 | slides_id | int | 10 | 0 | N | Y | 轮播图ID: | |
| 2 | title | varchar | 64 | 0 | Y | N | 标题: | |
| 3 | content | varchar | 255 | 0 | Y | N | 内容: | |
| 4 | url | varchar | 255 | 0 | Y | N | 链接: | |
| 5 | img | varchar | 255 | 0 | Y | N | 轮播图: | |
| 6 | hits | int | 10 | 0 | N | N | 0 | 点击量: |
| 7 | create_time | timestamp | 19 | 0 | N | N | CURRENT_TIMESTAMP | 创建时间: |
| 8 | update_time | timestamp | 19 | 0 | N | N | CURRENT_TIMESTAMP | 更新时间: |
| 编号 | 名称 | 数据类型 | 长度 | 小数位 | 允许空值 | 主键 | 默认值 | 说明 |
| 1 | store_information_id | int | 10 | 0 | N | Y | 店铺信息ID | |
| 2 | merchant_users | int | 10 | 0 | Y | N | 0 | 商家用户 |
| 3 | store_name | varchar | 64 | 0 | Y | N | 店铺名称 | |
| 4 | responsible_personnel | varchar | 64 | 0 | Y | N | 负责人员 | |
| 5 | store_logo | varchar | 255 | 0 | Y | N | 店铺logo | |
| 6 | store_address | varchar | 64 | 0 | Y | N | 店铺地址 | |
| 7 | business_hours | varchar | 64 | 0 | Y | N | 营业时间 | |
| 8 | store_introduction | longtext | 2147483647 | 0 | Y | N | 店铺简介 | |
| 9 | praise_len | int | 10 | 0 | N | N | 0 | 点赞数 |
| 10 | create_time | datetime | 19 | 0 | N | N | CURRENT_TIMESTAMP | 创建时间 |
| 11 | update_time | timestamp | 19 | 0 | N | N | CURRENT_TIMESTAMP | 更新时间 |
| 编号 | 名称 | 数据类型 | 长度 | 小数位 | 允许空值 | 主键 | 默认值 | 说明 |
| 1 | upload_id | int | 10 | 0 | N | Y | 上传ID | |
| 2 | name | varchar | 64 | 0 | Y | N | 文件名 | |
| 3 | path | varchar | 255 | 0 | Y | N | 访问路径 | |
| 4 | file | varchar | 255 | 0 | Y | N | 文件路径 | |
| 5 | display | varchar | 255 | 0 | Y | N | 显示顺序 | |
| 6 | father_id | int | 10 | 0 | Y | N | 0 | 父级ID |
| 7 | dir | varchar | 255 | 0 | Y | N | 文件夹 | |
| 8 | type | varchar | 32 | 0 | Y | N | 文件类型 |
| 编号 | 名称 | 数据类型 | 长度 | 小数位 | 允许空值 | 主键 | 默认值 | 说明 |
| 1 | user_id | mediumint | 8 | 0 | N | Y | 用户ID:[0,8388607]用户获取其他与用户相关的数据 | |
| 2 | state | smallint | 5 | 0 | N | N | 1 | 账户状态:[0,10](1可用|2异常|3已冻结|4已注销) |
| 3 | user_group | varchar | 32 | 0 | Y | N | 所在用户组:[0,32767]决定用户身份和权限 | |
| 4 | login_time | timestamp | 19 | 0 | N | N | CURRENT_TIMESTAMP | 上次登录时间: |
| 5 | phone | varchar | 11 | 0 | Y | N | 手机号码:[0,11]用户的手机号码,用于找回密码时或登录时 | |
| 6 | phone_state | smallint | 5 | 0 | N | N | 0 | 手机认证:[0,1](0未认证|1审核中|2已认证) |
| 7 | username | varchar | 16 | 0 | N | N | 用户名:[0,16]用户登录时所用的账户名称 | |
| 8 | nickname | varchar | 16 | 0 | Y | N | 昵称:[0,16] | |
| 9 | password | varchar | 64 | 0 | N | N | 密码:[0,32]用户登录所需的密码,由6-16位数字或英文组成 | |
| 10 | | varchar | 64 | 0 | Y | N | 邮箱:[0,64]用户的邮箱,用于找回密码时或登录时 | |
| 11 | email_state | smallint | 5 | 0 | N | N | 0 | 邮箱认证:[0,1](0未认证|1审核中|2已认证) |
| 12 | avatar | varchar | 255 | 0 | Y | N | 头像地址:[0,255] | |
| 13 | open_id | varchar | 255 | 0 | Y | N | 针对获取用户信息字段 | |
| 14 | create_time | timestamp | 19 | 0 | N | N | CURRENT_TIMESTAMP | 创建时间: |
| 编号 | 名称 | 数据类型 | 长度 | 小数位 | 允许空值 | 主键 | 默认值 | 说明 |
| 1 | group_id | mediumint | 8 | 0 | N | Y | 用户组ID:[0,8388607] | |
| 2 | display | smallint | 5 | 0 | N | N | 100 | 显示顺序:[0,1000] |
| 3 | name | varchar | 16 | 0 | N | N | 名称:[0,16] | |
| 4 | description | varchar | 255 | 0 | Y | N | 描述:[0,255]描述该用户组的特点或权限范围 | |
| 5 | source_table | varchar | 255 | 0 | Y | N | 来源表: | |
| 6 | source_field | varchar | 255 | 0 | Y | N | 来源字段: | |
| 7 | source_id | int | 10 | 0 | N | N | 0 | 来源ID: |
| 8 | register | smallint | 5 | 0 | Y | N | 0 | 注册位置: |
| 9 | create_time | timestamp | 19 | 0 | N | N | CURRENT_TIMESTAMP | 创建时间: |
| 10 | update_time | timestamp | 19 | 0 | N | N | CURRENT_TIMESTAMP | 更新时间: |
| 编号 | 名称 | 数据类型 | 长度 | 小数位 | 允许空值 | 主键 | 默认值 | 说明 |
| 1 | year_and_month_type_id | int | 10 | 0 | N | Y | 年月类型ID | |
| 2 | type_name | varchar | 64 | 0 | Y | N | 类型名称 | |
| 3 | create_time | datetime | 19 | 0 | N | N | CURRENT_TIMESTAMP | 创建时间 |
| 4 | update_time | timestamp | 19 | 0 | N | N | CURRENT_TIMESTAMP | 更新时间 |
数据库设计是系统开发中的关键步骤,通过识别实体、建立关系、设计表结构、选择主键和索引等方式,确保数据存储和管理的有效性和一致性。同时,考虑安全性和性能优化,采用合适的规范化和反规范化技术,以提高系统的响应速度和用户体验。综合以上因素,数据库设计为系统的稳定运行和高效管理提供了基础支持。
5 系统实现
系统关键模块设计与实现是系统开发中的核心任务。通过分析需求,设计和实现关键模块,确保系统功能的完整性和稳定性。在设计过程中,需要考虑模块之间的交互和数据流动,合理选择技术和框架,并进行测试和优化,以确保关键模块的高效运行和用户满意度。
5.1 前台用户功能模块
5.1.1 前台首页
注册用户登录系统后首先进入系统首页界面,页面整体设计呈上下布局,主要提供系统搜索框、系统功能导航及系统最新信息。用户可根据界面上方系统导航栏进入各功能界面,并可查看下方轮播图,系统推荐等内容获取最新信息、情况。主界面展示如下图所示。

图5-1 前台首页界面图
前台首页关键代码如下:
WSGI_APPLICATION = "app.wsgi.application"
DATABASES = {
"default": {
"ENGINE": "django.db.backends.mysql",
"NAME": "project93355",
"USER": "root",
"PASSWORD": "root",
"HOST": "127.0.0.1",
"PORT": "3306",
}
}
用户注册功能允许新用户创建账户,系统会收集基本信息如用户名、密码、邮箱和角色身份信息。注册过程包括填写表单、验证邮箱、设置初始密码和分配角色。管理员可以审核和激活新账户,确保用户信息的准确性和系统安全性。其界面展示如下图所示。

图5-2 用户注册界面图
用户注册的关键代码如下:
def Register(self, ctx):
print("===================注册=====================")
userService = service_select("user")
body = ctx.body
if "username" not in body and body["username"] == '':
return ctx.response(json.dumps({
"error": {
"code": 70000,
"message": "用户名不能为空",
}
}, ensure_ascii=False))
if "user_group" not in body and body["user_group"] == '':
return ctx.response(json.dumps({
"error": {
"code": 70000,
"message": "用户组不能为空",
}
}, ensure_ascii=False))
if "password" not in body and body["password"] == '':
return ctx.response(json.dumps({
"error": {
"code": 70000,
"message": "密码不能为空",
}
}, ensure_ascii=False))
post_param = body
post_param['nickname'] = body["nickname"] or ""
post_param['password'] = md5hash(body["password"])
obj = userService.Get_obj({"username": post_param['username']}, {"like": False})
if obj:
return ctx.response(json.dumps({
"error": {
"code": 70000,
"message": "用户名已存在",
}
}, ensure_ascii=False))
ret = {
"error": {
"code": 70000,
"message": "注册失败",
}
}
bl = userService.Add(post_param)
if bl:
ret = {
"result": {
"bl": True,
"message": "注册成功"
}
}
return ctx.response(json.dumps(ret, ensure_ascii=False))
用户登录功能允许已注册用户访问系统。用户通过输入用户名和密码进行身份验证,系统对凭据进行比对,成功后进入个人后台首页。登录过程包括输入凭据、验证身份、设置会话状态,并提供忘记密码功能,以确保用户账户的安全性和便捷性。其界面如下图所示。

图5-3用户登录界面图
def Login(self, ctx):
print("===================登录=====================")
ret = {
"error": {
"code": 70000,
"message": "账户不存在",
}
}
body = ctx.body
password = md5hash(body["password"]) or ""
obj = service_select("user").Get_obj(
{"username": body["username"]}, {"like": False}
)
if obj:
user_group = service_select("user_group").Get_obj({'name': obj['user_group']}, {"like": False})
if user_group and user_group['source_table'] != '':
user_obj = service_select(user_group['source_table']).Get_obj({"user_id": obj['user_id']}, {"like": False})
if user_obj['examine_state'] == '未通过':
ret = {
"error": {
"code": 70000,
"message": "账户未通过审核",
}
}
return ret
if user_obj['examine_state'] == '未审核':
ret = {
"error": {
"code": 70000,
"message": "账户未审核",
}
}
return ret
if obj["state"] == 1:
if obj["password"] == password:
timeout = timezone.now()
timestamp = int(time.mktime(timeout.timetuple())) * 1000
token = md5hash(str(obj["user_id"]) + "_" + str(timestamp))
ctx.request.session[token] = obj["user_id"]
service_select("access_token").Add(
{"token": token, "user_id": obj["user_id"]}
系统前台的在线点餐模块,是系统主要功能之一,主要为注册用户的权限内功能。注册用户可查看发布的所有在线点餐信息,提供搜索功能,支持热门商品推荐,可进入详情页浏览,并进行收藏、评论(购买后可评论),同时提供立即购买、加入购物车、领取优惠券等操作。其界面如下图所示。

图5-4在线点餐详情页界面图
关键代码如下:
def Get_obj(self, ctx):
query = dict(ctx.query)
config_plus = {}
if "field" in query:
field = query.pop("field")
config_plus["field"] = field
obj = self.service.Get_obj(query, obj_update(self.config, config_plus))
if self.service.error:
return {"error": self.service.error}
if obj:
self.interact_obj(ctx, obj)
return {"result": {"obj": obj}}
系统前台的商城管理模块,主要为注册用户的权限内功能,注册用户点击“商城管理”按钮,出现我的购物车、我的订单、我的地址、我的优惠券等子菜单功能入口。点击“我的购物车”按钮,将展示加入购物车的商品信息,支持批量管理,可选择商品进行购买或删除;点击“我的订单”按钮,可管理订单信息,确认订单状态,提交售后申请;点击“我的地址”按钮,支持添加、编辑和删除收货地址信息;点击“我的优惠券”按钮,可查看所拥有的优惠券信息。其界面如下图所示。

图5-5商城管理界面图
5.1.6 店铺信息
注册用户和配送用户可查看发布的所有店铺信息,提供搜索功能,可进入详情页浏览,并进行点赞、收藏和评论。其界面如下图所示。

图5-6店铺信息界面图
关键代码如下:
def Add(self, ctx):
body = ctx.body
unique = self.config.get("unique")
obj = None
if unique:
qy = {}
for i in range(len(unique)):
key = unique[i]
qy[key] = body.get(key)
obj = self.service.Get_obj(qy)
if not obj:
error = self.Add_before(ctx)
if error["code"]:
return {"error": error}
error = self.Events("add_before", ctx, None)
if error["code"]:
return {"error": error}
result = self.service.Add(body, self.config)
if self.service.error:
return {"error": self.service.error}
res = self.Add_after(ctx, result)
if res:
result = res
res = self.Events("add_after", ctx, result)
if res:
result = res
return {"result": result}
else:
return {"error": {"code": 10000, "message": "已存在"}}
在个人中心模块中,注册用户可对自己的个人首页、配送信息、订单配送、收藏、评论管理等信息进行管控。例如,可搜索和浏览配送信息,确认配送状态;查询订单配送信息,跟踪配送情况,确认后进行签收;查看和删除收藏的系统信息;管理已发布的评论信息及其回复内容。
注册用户个人中心界面如下图所示。

图5-7注册用户个人中心界面图
在个人中心模块中,配送用户可对自己的个人首页、配送信息、收藏、评论管理等信息进行管控。例如,可查看自己的配送信息统计图表;可搜索和浏览自己的的配送信息,更新配送状态;查看和删除收藏的系统信息;管理已发布的评论信息及其回复内容。
注册用户个人中心界面如下图所示。

图5-8配送用户个人中心界面图
关键代码如下:
def Get_obj(self, ctx):
query = dict(ctx.query)
config_plus = {}
if "field" in query:
field = query.pop("field")
config_plus["field"] = field
obj = self.service.Get_obj(query, obj_update(self.config, config_plus))
if self.service.error:
return {"error": self.service.error}
if obj:
self.interact_obj(ctx, obj)
return {"result": {"obj": obj}}
管理员和商家用户登录系统后,首先进入后台首页界面,该界面提供系统重要信息概览、功能导航栏,以及数据统计信息分析图表。管理员可查看所有商品销售金额、商品销售数量、注册用户、配送信息等统计图表;商家用户只可查看自己的商品销售金额、商品销售数量等统计图表。其界面如下图所示。

图5-9后台首页界面图
关键代码如下:
WSGI_APPLICATION = "app.wsgi.application"
DATABASES = {
"default": {
"ENGINE": "django.db.backends.mysql",
"NAME": "project93355",
"USER": "root",
"PASSWORD": "root",
"HOST": "127.0.0.1",
"PORT": "3306",
}
管理员可管理所有店铺信息,商家用户只可对自己的店铺信息进行管理;实现添加、更新、编辑、删除和搜索店铺信息等功能操作,可进入详情页浏览,并查看相关评论内容。其界面如下图所示。

图5-10店铺信息管理界面图
添加店铺信息关键代码如下:
def Add(self, ctx):
body = ctx.body
unique = self.config.get("unique")
obj = None
if unique:
qy = {}
for i in range(len(unique)):
key = unique[i]
qy[key] = body.get(key)
obj = self.service.Get_obj(qy)
if not obj:
error = self.Add_before(ctx)
if error["code"]:
return {"error": error}
error = self.Events("add_before", ctx, None)
if error["code"]:
return {"error": error}
result = self.service.Add(body, self.config)
if self.service.error:
return {"error": self.service.error}
res = self.Add_after(ctx, result)
if res:
result = res
res = self.Events("add_after", ctx, result)
if res:
result = res
return {"result": result}
else:
return {"error": {"code": 10000, "message": "已存在"}}
管理员可管理所有配送信息,包括可添加、更新、编辑、删除和搜索配送信息,可进入详情页浏览,编辑配送内容,安排配送人员,更新配送状态。商家用户只可搜索和浏览自己的配送信息,了解配送情况、人员、状态等信息。其界面如下图所示。

图5-11配送信息管理界面图
更新配送信息关键代码如下:
def Set(self, ctx):
error = self.Set_before(ctx)
if error["code"]:
return {"error": error}
error = self.Events("set_before", ctx, None)
if error["code"]:
return {"error": error}
query = ctx.query
if 'page' in query.keys():
del ctx.query['page']
if 'size' in query.keys():
del ctx.query['size']
if 'orderby' in query.keys():
del ctx.query['orderby']
result = self.service.Set(ctx.query, ctx.body, self.config)
if self.service.error:
return {"error": self.service.error}
res = self.Set_after(ctx, result)
if res:
result = res
res = self.Events("set_after", ctx, result)
if res:
result = res
return {"result": result}
管理员可管理所有最新资讯和资讯分类信息,包括发布、更新、编辑、删除和搜索最新资讯和资讯分类信息,并可查看最新资讯的相关评论内容。其界面如下图所示。

图5-12资源管理界面图
管理员可管理所有商城信息,包括对在线点餐、分类列表、订单列表、订单配送、优惠券、订单售后等信息进行管控;商家用户只可对自己的商城信系进行管理。实现包括可发布、下架、编辑、查询在线点餐的商品信息,并可查看在线点餐的评论信息;对在线点餐信息进行分类;处理订单信息,确认和更新订单支付状态,进行配送;更新跟踪订单配送及签收情况;发布和更新优惠券信息;搜索和浏览订单售后申请信息,审核订单售后信息。例如,商城管理在线点餐界面如下图所示。
图5-13商城管理在线点餐界面图
关键代码如下:
def Add(self, ctx):
body = ctx.body
unique = self.config.get("unique")
obj = None
if unique:
qy = {}
for i in range(len(unique)):
key = unique[i]
qy[key] = body.get(key)
obj = self.service.Get_obj(qy)
if not obj:
error = self.Add_before(ctx)
if error["code"]:
return {"error": error}
error = self.Events("add_before", ctx, None)
if error["code"]:
6 系统测试
外卖配送系统测试的主要目的是确保系统功能正常、性能稳定、安全可靠。测试旨在验证系统各项功能是否按照需求规格书要求正常工作,检查系统的易用性和用户体验,确保用户能够顺利完成各项操作。此外,系统测试还旨在评估系统的性能指标,包括响应时间、并发能力等,以保证系统在高负载情况下仍能正常运行。另外,安全测试也是重要的一部分,确保系统能够有效防范各类安全威胁和攻击。通过全面的系统测试,可以保障外卖配送系统的稳定性、可靠性和安全性。
系统测试旨在检验系统功能是否正常工作。通过功能测试用例的执行,可以有效评估系统功能的正确性、完整性和稳定性,帮助发现和解决潜在的功能缺陷,确保系统能够按照预期功能正常运行。
本系统的主要功能就是注册用户登录后,可搜索和浏览电器信息,管理员登录系统后台后可对电器信息进行管理,包括增改删查操作,和批量导入电器信息。测试设计如下所示:
(1)登录模块功能测试
用户登录前首先需注册成为系统用户,使用账号和密码可进行登录。用户登录功能测试用例设计如下表所示:
表6-1 用户登录功功能测试用例
| 测试编号 | 测试目的 | 测试步骤 | 预期结果 | 实际结果 | 是否通过 |
| TC001 | 验证有效登录 | 1. 输入正确的用户名和密码 2. 点击登录按钮 | 显示登录成功,跳转至用户首页 | 登录成功,跳转至用户首页 | 通过 |
| TC002 | 验证空用户名登录 | 1. 不输入用户名,输入正确密码 2. 点击登录按钮 | 显示用户名不能为空提示信息 | 显示用户名不能为空提示信息 | 通过 |
| TC003 | 验证空密码登录 | 1. 输入正确用户名,不输入密码 2. 点击登录按钮 | 显示密码不能为空提示信息 | 显示密码不能为空提示信息 | 通过 |
| TC004 | 验证错误用户名登录 | 1. 输入错误的用户名和正确密码 2. 点击登录按钮 | 显示用户名或密码错误提示信息 | 显示用户名或密码错误提示信息 | 通过 |
| TC005 | 验证错误密码登录 | 1. 输入正确用户名和错误密码 2. 点击登录按钮 | 显示用户名或密码错误提示信息 | 显示用户名或密码错误提示信息 | 通过 |
(2)在线点餐模块功能测试
在线点餐模块测试包括在线点餐展示功能测试、在线点餐添加功能测试、在线点餐搜索功能测试。在线点餐模块测试用例如表6.2-6.4所示。
在线点餐展示功能测试用例设计如下表所示:
表6-2 在线点餐展示功能测试用例
| 测试编号 | 测试目的 | 测试步骤 | 预期结果 | 实际结果 | 是否通过 |
| TC001 | 验证正常展示在线点餐 | 1. 进入在线点餐展示页面 2. 浏览展示的在线点餐内容 | 能够正常显示在线点餐内容 | 在线点餐内容正常显示 | 通过 |
| TC002 | 验证在线点餐详情链接跳转功能 | 1. 进入在线点餐详情展示页面 2. 点击在线点餐的详情链接 | 能够跳转至相应在线点餐详情界面 | 成功跳转至在线点餐详情界面 | 通过 |
| TC003 | 验证搜索功能 | 1. 进入在线点餐展示页面 2. 使用搜索功能搜索在线点餐 | 显示符合搜索条件的在线点餐列表 | 显示符合搜索条件的在线点餐列表 | 通过 |
| TC004 | 验证在线点餐的评论功能 | 1. 进入在线点餐详情展示页面 2. 查看在线点餐并发表评论 | 评论成功显示在在线点餐页面 | 评论成功显示在在线点餐页面 | 通过 |
| TC005 | 验证在线点餐立即购买链接跳转功能 | 1. 进入在线点餐详情展示页面 2. 点击在线点餐的立即购买按钮 | 能够跳转至相应在线点餐立即购买界面 | 成功跳转至在线点餐立即购买界面 | 通过 |
| TC005 | 验证在线点餐加入购物车链接跳转功能 | 1. 进入在线点餐详情展示页面 2. 点击在线点餐的加入购物车按钮 | 提示成功加入购物车 | 提示成功加入购物车 | 通过 |
| 验证在线点餐领取优惠券链接跳转功能 | 1. 进入在线点餐详情展示页面 2. 点击在线点餐的领取优惠券按钮 | 提示成功领取优惠券 | 提示成功领取优惠券 | 通过 |
在线点餐添加功能测试用例设计如下表所示:
表6-3 在线点餐添加功能测试用例
| 测试编号 | 测试目的 | 测试步骤 | 预期结果 | 实际结果 | 是否通过 |
| TC001 | 验证添加在线点餐 | 1. 进入在线点餐添加界面 2. 输入在线点餐信息 3. 点击添加按钮 | 在线点餐成功添加到系统页面中 | 在线点餐成功添加到系统页面中 | 通过 |
| TC002 | 验证在线点餐内容输入 | 1. 进入在线点餐添加界面 2. 输入正确在线点餐内容和答案 3. 点击添加按钮 | 在线点餐内容成功录入系统 | 在线点餐内容成功录入系统 | 通过 |
| TC003 | 验证在线点餐图片上传 | 1. 进入在线点餐添加界面 2. 上传在线点餐相关图片 3. 点击添加按钮 | 图片成功上传并与在线点餐关联 | 图片成功上传并与在线点餐关联 | 通过 |
在线点餐搜索功能测试用例设计如下表所示:
表6-4 在线点餐搜索功能测试用例
| 测试编号 | 测试目的 | 测试步骤 | 预期结果 | 实际结果 | 是否通过 |
| TC001 | 验证在线点餐输入店铺名称搜索 | 1. 进入在线点餐搜索界面 2. 输入店铺名称 3. 确认并搜索 | 根据选择的店铺名称关键词显示相关在线点餐信息 | 根据选择的店铺名称关键词成功显示相关在线点餐信息 | 通过 |
| TC002 | 验证在线点餐输入标题搜索 | 1. 进入在线点餐搜索界面 2. 输入标题 3. 确认并搜索 | 根据选择的标题关键词显示相关在线点餐信息 | 根据选择标题关键词成功显示相关在线点餐信息 | 通过 |
| TC003 | 验证在线点餐输入分类搜索 | 1. 进入在线点餐搜索界面 2. 输入分类 3. 确认并搜索 | 根据选择的分类关键词显示相关在线点餐信息 | 根据选择分类关键词成功显示相关在线点餐信息 | 通过 |
6.3 测试结果分析
在本次测试中,主要对用户登录及在线点餐展示、添加、搜索等功能进行了详细测试。测试结果显示,用户登录功能在输入正确凭据时能成功登录,在输入错误凭据时会提示错误信息。在线点餐展示搜索功能及相应功能链接(立即购买、加入购物车、领取优惠券)跳转正常,用户及管理员可以快速查询和浏览相关在线点餐内容,用户还可对在线点餐发表自己的言论看法,与其他用户交流;并成功实现立即购买、加入购物车、领取优惠券等功能;管理员登录后台后可对在线点餐进行管理,及时发布和编辑在线点餐至平台,保证在线点餐的及时更新,确保在线点餐流程的正常运作。总体而言,所有测试用例均达到预期效果,系统功能表现稳定。
在本研究中,我成功构建了一个用户友好、功能全面、操作简单的外卖配送系统,本系统采用前后端分离和模块化设计方式,实现了多元完善的功能如注册、登录、后台首页(数据统计)、系统用户、店铺信息管理、年月类型管理、配送信息管理、系统管理、网站公告管理、资源管理、商城管理(在线点餐、分类列表、订单列表、订单配送、优惠券、订单售后)等功能模块,实现管理和服务全流程,能够很好地满足多用户的不同需求。系统运用了Python语言的灵活性、Django框架的快速开发特性、Web技术的方式多样化且易于导航使用的特性,和MySQL数据库的稳定性,为外卖配送系统提供了可靠的技术支持。通过系统的设计和实现,提高了外卖配送管理服务的效率和用户体验。方便用户快速浏览和选择所需的外卖信息,实现在线点餐、支付订单、跟踪配送情况等功能;不仅帮助商家和管理员高效处理海量订单,及时安排配送人员,还可以提供灵活的管理工具和数据分析功能。
在系统的设计和开发过程中,需要进一步加强对用户体验和界面设计的重视,提升系统的易用性和美观性,以增强用户对系统的吸引力和满意度。此外,对异常情况和错误处理的完善也是需要加强的地方,确保系统的稳定性和安全性。在未来的改进中,可以考虑引入更多的数据分析和报告功能,提供更直观的数据可视化支持,以帮助管理员更好地了解网页信息采集情况及数据分析内容,提高决策的科学性和准确性。同时,加强系统的扩展性和可维护性,以应对未来数据信息采集发展和功能拓展的需求。
总的来说,通过本次研究成功设计与实现了一套高效便捷的外卖配送系统,实现了丰富的功能并取得了一定的成果。在未来的发展中,将继续优化系统功能和用户体验,不断提升系统的性能和稳定性,为外卖配送系统的长期发展和用户需求提供更好的服务和支持。
[1]钟英杰,乌伟.外卖商家管理系统设计与实现[J].电脑编程技巧与维护,2024,(08):81-83.DOI:10.16184/j.cnki.comprg.2024.08.023.
[2]张晔明.基于Python的电子商务技术在餐饮行业中的应用[J].商场现代化,2024,(13):38-40.DOI:10.14013/j.cnki.scxdh.2024.13.018.
[3]杨纯有.外卖配送的订单分配与路径优化研究[D].北方工业大学,2024.DOI:10.26926/d.cnki.gbfgu.2024.000024.
[4]谭彦.基于Django的农产品电子商城系统设计与实现[J].现代信息科技,2024,8(10):92-95.DOI:10.19850/j.cnki.2096-4706.2024.10.019.
[5]任建伟,丁莎.基于微信小程序的点餐系统设计与实现[J].电脑编程技巧与维护,2024,(05):77-80.DOI:10.16184/j.cnki.comprg.2024.05.045.
[6]Yan S ,Idris S ,Ali H S .Model of Online Food Delivery System Services and Restaurant Performance: A Case Study of China[J].Global Business and Finance Review,2024,29(3):
[7]高俊杰,孙鹏霞,刘义汉,等.基于SSM的网上订餐管理系统[J].软件,2024,45(01):168-173.
[8]苏兵.基于微服务的校园点餐系统后台的设计与实现[J].电脑与电信,2023,(11):23-28.DOI:10.15966/j.cnki.dnydx.2023.11.008.
[9]Yang Y .Design and Implementation of Online Food Ordering System Based on Springcloud[J].Information Systems and Economics,2022,3(4):
[10]汤梓钰,张桓森.美团外卖物流订单配送现状、问题及对策[J].全国流通经济,2022,(21):26-28.DOI:10.16834/j.cnki.issn1009-5292.2022.21.039.
[11]千文.Python在商品销售数据分析中的使用[J].电子技术与软件工程,2022,(10):211-214.
[12]盛天祺.服务接触视角下外卖配送平台质量评价研究[D].南京工业大学,2022.DOI:10.27238/d.cnki.gnjhu.2022.000170.
[13]施宸昊.基于Django的水果销售系统设计与实现[J].丽水学院学报,2022,44(02):16-19.
[14]王丽爱,周旭东,刘贤.基于MVC框架的手机点餐系统[J].电脑知识与技术,2022,18(05):76-78+84.DOI:10.14004/j.cnki.ckt.2022.0353.
[15]朱广跃.移动Web点餐系统的设计[J].集成电路应用,2022,39(01):124-125.DOI:10.19339/j.issn.1674-2583.2022.01.045.
[16]刘典财.后疫情时代下外卖配送服务流程研究[D].广东工业大学,2021.DOI:10.27029/d.cnki.ggdgu.2021.000377.
[17]董汉磊,聂雅琳,胡奎强,等.基于Django框架的美多商城系统设计与实现[J].长江信息通信,2021,34(04):125-127.
[18]陈世宽.基于Django的电商秒杀系统的设计与实现[D].首都经济贸易大学,2020.DOI:10.27338/d.cnki.gsjmu.2020.000407.
[19]赵新苗,谢清辉,颜依铃,等.基于Django的干果超市信息管理系统[J].微型电脑应用,2020,36(01):26-29.
[20]Guofeng S ,Zhiqiang T ,Renhua L , et al.Research on Coordination and Optimization of Order Allocation and Delivery Route Planning in Take-Out System[J].Mathematical Problems in Engineering,2020,2020.
首先,我要感谢我的论文指导老师。在论文完成的整个过程中,指导老师始终给予我无微不至的关爱与指导。在论文写作的过程中,导师那耐心细致的指导,以及提出的具有建设性的意见,都给予了我极大的帮助,让我受益匪浅。导师严谨的治学态度、敬业精神以及高水平的教学能力,都给我树立了追求卓越的典范,这对我以后的人生道路和学业成就都产生了极大的积极影响。
此外,我还要感谢我班的同学们,他们既是我的同窗好友,又是我的良师益友。正是由于你们的支持和关怀,使得我在大学期间的学习和生活都变得异常充实。感谢那些在大学期间给予我帮助的所有老师和同学们,是你们给予了我在学业道路上的前进动力。
当然,我也不能忘记我的父母,是他们用无私的爱抚养我成人。你们的养育之恩我将永生难忘,将来我一定会用我的成绩回报你们。在成长的道路上,我会不断努力,不负众望,用实际行动来回报你们对我的期望。
总之,在这篇论文中,我要感谢所有给予我帮助的人,包括指导老师、同学们、家人和朋友们。是你们的支持与关爱,让我在学术和个人生活中取得了优异的成绩。我会珍惜这份感恩之情,将这份力量用于学习和未来的生活中,不断追求卓越,成为一个更加优秀的人。
免费领取项目源码,请关注❥点赞收藏并私信博主,谢谢~
723

被折叠的 条评论
为什么被折叠?



