本论文提出并实现了一个基于Python语言开发,采用Django框架构建,并使用MySQL作为数据库管理系统的学生宿舍管理系统。该系统旨在为学生宿舍管理提供一个全面、便捷、高效的解决方案,涵盖了学生用户、维护人员和管理员等不同角色的需求。通过系统设计,提供了包括学生的分配入住、水电费用、退宿记录、维修申请、晚归记录、评分记录、通知信息等功能,以及和管理员对宿舍信息、分配、水电费用、维修申请、维修任务、维修记录、评分记录、通知信息等功能管理。维护人员也能通过系统实时管理维修任务和维修记录并追踪维修进度,确保宿舍设施的正常运作。
该系统基于Python语言开发,采用Django框架构建,并使用MySQL作为数据库管理系统,旨在为企业提供高效、可靠且易于扩展的宿舍管理解决方案。系统具有高效性、扩展性和安全性,通过模块化设计便于功能扩展和升级,满足学校宿舍不断变化的需求,并通过多层次的安全保护机制确保数据安全
论文的研究方法包括需求分析、系统设计、敏捷开发和迭代优化等步骤,通过功能模块化和数据结构优化,保证了系统的稳定性、扩展性与易维护性。最终,系统实现了宿舍管理的自动化和信息化,提升了宿舍管理的效率,优化了用户体验,并为学生宿舍管理提供了一个可持续发展的技术平台。
In this paper, we propose and implement a student dormitory management system developed in Python language, built with Django framework, and using MySQL as the database management system. The system aims to provide a comprehensive, convenient and efficient solution for student dormitory management, covering the needs of different roles such as student users, maintenance personnel and administrators. Through the system design, it provides functions including student assignment and check-in, water and electricity expenses, check-out records, maintenance applications, late return records, scoring records, notification information, etc., as well as the management of dormitory information, allocation, water and electricity expenses, maintenance applications, maintenance tasks, maintenance records, scoring records, notification information and other functions with administrators. Maintenance personnel can also manage maintenance tasks and maintenance records in real time through the system, and track maintenance progress to ensure the normal operation of dormitory facilities.
Developed based on the Python language, built with the Django framework, and using MySQL as the database management system, the system aims to provide enterprises with an efficient, reliable, and easily scalable asset management solution. The system is efficient, scalable and secure, and is easy to expand and upgrade functions through modular design to meet the changing needs of school dormitories, and ensure data security through multi-level security protection mechanisms
The research methods of this paper include requirements analysis, system design, agile development and iterative optimization, etc., and ensure the stability, scalability and easy maintenance of the system through functional modularization and data structure optimization. Finally, the system realizes the automation and informatization of dormitory management, improves the efficiency of dormitory management, optimizes the user experience, and provides a sustainable technical plat.
Key words: Python language; Django Framework; MySQL; student dormitory management system; System design.
目 录
1绪论
1.1课题研究背景及意义
学生宿舍管理是高校日常管理中的重要组成部分,随着高校规模的不断扩大和学生人数的增加,传统的人工管理方式已难以满足现代化管理的需求。宿舍管理不仅涉及到学生住宿信息、设施维护、费用管理,还包括访客登记、宿舍维修、违纪管理等多个方面。传统的管理模式往往存在信息不透明、管理效率低下、资源分配不合理等问题,难以实现高效、智能化的管理。
在此背景下,信息技术的应用成为提高宿舍管理效率、优化资源配置的重要途径。通过建立一个集成化、高效化的宿舍管理系统,可以实现各类管理任务的自动化处理,减少人工操作,提高管理透明度和准确性。尤其是Django框架[1]、Python[2]和MySQL等成熟的技术框架为系统的高效开发与实现提供了坚实的基础。这些技术不仅具有高性能和高稳定性,还具备良好的扩展性和可维护性,能够满足学生宿舍管理系统的长远发展需求。
本研究通过设计并实现一个基于Django框架、Python和MySQL的学生宿舍管理系统,旨在通过技术手段改善宿舍管理的效率和质量。系统的实现不仅可以提升宿舍管理人员的工作效率,减少重复性劳动,还能够为学生提供更便捷的服务,提升他们的住宿体验。此外,系统的实施还可以实现宿舍资源的合理调配,确保费用收取的透明与规范,改善宿舍环境的管理质量,促进校园管理的数字化与信息化进程。
学生宿舍管理系统的研究具有重要的实践意义和社会价值。随着学生宿舍管理信息化水平的提高,宿舍管理工作能够更加科学、精准地进行。同时,宿舍管理系统的成功应用可为其他高校提供借鉴,推动高校信息化建设的进程,为学生创造更为便捷、安全、舒适的生活环境。
1.2国内外发展现状分析
在当今高校信息化管理的背景下,宿舍管理系统的设计与实现成为了众多研究者关注的热点。许多研究致力于优化传统宿舍管理方式,通过信息技术提升管理效率与学生体验。在国内外的相关研究中,Django和Python语言[3]作为基础框架,结合MySQL数据库技术,已被广泛应用于宿舍管理系统的设计与实现。
有研究探讨了基于Django框架的宿舍管理系统,尤其强调了系统的智能化与高效管理。例如,郭甲天等人提出的基于Django框架的校园宿舍管理系统[4],结合了MBTI测试的舍友匹配功能,通过决策树算法实现性格相似的室友匹配,减少了宿舍生活中的不和谐因素。这种创新性的设计提高了宿舍管理系统的精准度和人性化,特别适应了现代学生对宿舍舒适度和个性化的需求。
另一方面,宿舍管理系统的数据库设计也在不断优化。很多研究通过MySQL数据库提升系统的数据存储和管理能力。王庆宝等人针对智慧校园环境下的学生公寓管理进行了研究,提出了一个基于综合宿舍管理系统的智慧化方案,强调数据的集成与分析,从而提升宿舍管理的服务质量。类似的研究也体现在李鹏霞与李宛睿对智慧化管理系统的设计上,结合了多种传感器与自动化模块来监控宿舍环境。
除了Django框架外,基于Python语言的宿舍管理系统也得到了许多学者的关注[5]。霍佳璐与杨林生设计了一种基于Python的宿舍智能管理系统,该系统通过Oracle数据库确保信息安全并提高管理效率。此外,蒋晟与陈科利用Django架构结合EasyUI前端框架开发了宿舍管理系统,进一步优化了宿舍管理的功能模块与用户体验。
国内外的研究还强调了基于Web的宿舍管理系统[6]。黄炜钢提出的基于Web的高职院校宿舍管理系统,采用了MVC设计模式,提升了系统的可维护性与扩展性,为学生宿舍管理提供了高效的技术支持。同样,黄强与冯晓春的研究也通过Web开发框架构建了智能化的学生宿舍管理系统,实现了管理员与学生之间的信息流动与互动。
总的来说,当前学生宿舍管理系统的研究趋向智能化、信息化以及系统模块化。通过Django与Python语言的结合[7],再配合MySQL等数据库技术,不仅提升了宿舍管理的效率,还加强了宿舍管理的智能化水平。随着技术的不断发展,未来的宿舍管理系统有望更好地满足学生与管理者的需求,提高宿舍环境的舒适度与安全性[8]。
2相关技术简介
2.1 Python语言
在学生宿舍管理系统的开发中,使用到的关键技术是Python语言。Python作为一种高级、通用、解释型编程语言,具有简洁、易读、易学的特点,适合快速开发和易维护。在系统开发过程中,Python语言的灵活性和丰富的库能够快速实现各种功能模块,处理复杂业务逻辑,同时能够保证系统的稳定性和可扩展性。Python语言也具有较高的社区活跃度和开发资源,为系统的持续优化和升级提供了可靠的基础。通过使用Python语言,学生宿舍管理系统能够快速、高效地实现各项功能需求,满足宿舍管理的核心要求。
2.1 Django框架
学生宿舍管理系统的开发中采用了Django框架。Django是一个基于Python的高级Web应用程序框架,提供了许多开箱即用的功能和工具,包括强大的URL路由、模型-视图-模板(MVT)设计模式、自动化管理界面等。通过使用Django框架可以快速搭建稳定、安全、高效的Web应用程序[9],并且可以遵循最佳实践进行开发,提高开发效率和代码质量。Django框架还提供了丰富的第三方插件和社区支持,为系统的功能拓展和优化提供了便利。通过整合Django框架,学生宿舍管理系统得以快速搭建,并具备良好的可维护性和扩展性,满足宿舍管理的复杂需求。
2.3 MVC模型
学生宿舍管理系统采用MVC模型作为设计架构,将应用程序分为模型、视图和控制器三部分。模型处理数据逻辑,视图展示数据,控制器处理用户输入和业务逻辑,实现数据、展示和控制的分离,提高可维护性和可扩展性。模型与视图解耦使系统易修改,控制器分离业务逻辑和用户交互,降低耦合度,提高灵活性和可靠性。MVC模型使系统更易维护和更新,为学生宿舍管理系统提供了良好的架构基础。
2.4 B/S体系结构
学生宿舍管理系统采用B/S体系结构,用户通过浏览器访问前端界面,服务器端负责处理业务逻辑和数据存储,实现跨平台和跨设备的访问。该架构简化了系统部署和更新过程,提高了系统的可访问性和易用性,减少了用户端的资源占用。同时,B/S体系结构具有良好的扩展性和安全性,能够有效管理用户权限和保护数据安全,为学生宿舍管理系统的稳定运行和用户体验提供了可靠保障。
2.5 MySQL数据库
学生宿舍管理系统的开发中采用了MySQL数据库作为数据存储平台。MySQL是一种流行的开源关系型数据库管理系统,具有稳定性高、性能优异、易用性强等特点,适合用于存储大量结构化数据。通过使用MySQL数据库,系统可以高效地存储和管理宿舍信息、出入库记录等关键数据,实现数据的安全性和可靠性。通过整合MySQL数据库,学生宿舍管理系统能够实现数据的高效管理和快速检索,为宿舍管理提供可靠的数据支持。
3系统需求分析
3.1系统功能需求分析
本文利用Django框架框架、Python语言和MySQL数据库,设计并实现了一个功能完善的宿舍管理系统,涵盖了学生用户、管理员和维修用户三个角色的具体功能。以下是各个角色功能模块的详细描述:
1.学生用户功能
登录注册:学生用户可通过系统进行账号注册与登录,提供个人身份信息进行认证,确保安全访问。
主页:展示用户个人信息、宿舍相关通知信息等,提供便捷的导航进入各个功能模块。
申请住宿:学生用户可以查看或申请入住信息,进行入住记录的提交,然后等待后台管理员审核进行宿舍分配。
分配入住:管理员通过审核后查看分配入住宿舍信息。
水电费用:学生可以查看水电费用清单,然后查看缴费状态进行缴费。
退宿记录:学生可以查看退宿记录申请。
维修申请:学生可以维修进行申请,包括维修申请时间、宿舍号、问题图片、维修描述等信息,提交后等待管理员审核。
维修记录:维修申请通过后会发给维修员,维修完成后能查看得到维修完成记录情况。
晚归记录:学生晚归后进行情况描述并且登记,可以查看到自己的晚归记录情况。
评分记录:学生可以对宿舍情况进行评分上传。
通知信息:学生可以查看发布的各种信息、包括宿舍费用清单、维修费用清单等宿舍相关信息。
2.维护人员功能
主页:维护人员账号由管理员添加,登录后可以通过后台首页查看待处理的维修任务。
维修任务:维护人员可以查看所有维修任务,进行任务分配和状态更新,及时处理宿舍内设施的故障。
维修记录:管理维修任务的维修进度,记录维修完成情况,并上传通知学生维修完成。
4.管理员功能
主页:管理员进入系统后,看到系统的总体信息、管理功能以及各模块的统计数据。
用户管理:管理所有系统用户的信息,包括维护人员、学生用户等,确保信息的完整性和准确性,其中维护人员账号由管理员添加完成。
操作日志:管理员可以查看所有宿舍登记日志信息。
宿舍信息:管理添加所有宿舍信息详情,可以进行增删改查的操作。
申请住宿:审核学生入住的申请信息,管理学生的宿舍入住情况。
分配入住:分配宿舍信息,包括宿舍编号、类型、电话、宿舍地址、学生用户姓名、学号、金额等信息。
水电费用:管理员下发水电费用清单,可以在列表查看学生支付状态。
退宿记录:管理员审核学生退宿申请,可以查看所有退宿记录列表信息。
维修申请:管理员审核学生维修申请。
维修任务:管理员派发审核后的维修任务给维护人员。
维修记录:管理员可以查看所有派发的维修任务,查看完成状态等信息。
晚归记录:管理员登记学生晚归记录详情,可以进行增删改查的操作。
评分记录:管理员可以查看所有评分记录详情。
通知信息:管理员可以添加通知信息,包括一些学校资讯、费用清单等信息。
这些功能涵盖了宿舍管理系统的各个层面,旨在为学生、维护人员和管理员提供高效的管理工具,提升宿舍的管理效率和信息化水平。
通过这些功能模块,学生宿舍管理系统有效提升了宿舍管理的效率,保障了学生的住宿体验,同时也为管理人员提供了全面的管理工具,确保了系统的高效运作与安全性。
3.2系统非功能性分析
学生宿舍管理系统在撰写系统毕业论文时,非功能性需求分析是一个重要的部分。非功能性需求主要关注的是系统如何运行,而不是它具体完成什么功能。这些需求包括性能、可用性、安全性、可维护性、可扩展性、易用性等方面。以下是一个关于学生宿舍管理系统非功能性需求分析的概要。
性能需求:系统需确保快速响应和高吞吐量,以支持大量用户同时访问,即使在高峰时段也能保持流畅的操作体验,避免因延迟或卡顿影响用户体验。
可用性:安系统必须具备高可用性,采用冗余部署、负载均衡等策略,确保即使部分组件故障也能迅速恢复服务,减少服务中断时间,保障用户业务的连续性。
安全性:鉴于系统处理用户敏感信息,如个人信息等,必须实施严格的安全措施,包括数据加密、访问控制、防攻击机制等,以保护用户数据免受未授权访问或泄露。
可维护性:系统设计应注重可维护性,采用模块化、标准化的架构,提供详尽的开发文档和用户手册,确保系统易于理解和维护,降低长期运维成本。
可扩展性:随着业务的发展,系统可能需要扩展功能或提升性能。因此,系统需具备灵活的可扩展性,能够轻松添加新模块、优化性能,以应对未来增长的需求。
易用性:用户界面应直观易用,符合用户习惯,提供清晰的导航和友好的操作反馈,帮助用户快速上手并高效完成任务,提升整体用户满意度。
3.3系统可行性分析
通过学生宿舍管理系统的可行性分析,我们可以从技术可行性、经济可行性、操作可行性三个维度进行深入探讨,以确保系统的开发与应用具有坚实的可行性基础。
采用Python语言、Django框架和MySQL数据库构建学生宿舍管理系统具有较高的可行性。Python作为流行的编程语言,具有强大的生态系统和丰富的库支持,适合快速开发和易维护。Django框架提供了快速开发和强大功能,可加快系统搭建速度,而MySQL作为稳定可靠的数据库,能够满足系统的数据存储和管理需求,保证数据安全和稳定性。
3.1.2经济可行性
在经济可行性方面,采用开源技术栈搭建系统有助于降低开发成本,减少了软件许可费用。同时,学生宿舍管理系统的建设和应用能够提高管理效率、优化资源配置,为企业带来长期效益和投资回报。
3.1.3社会可行性
在社会可行性方面,学生宿舍管理系统的应用可以提高管理流程的透明度和效率,提升用户体验,为企业提供更好的服务。同时,系统的使用还能提高企业管理的智能化水平,推动数字化转型,为企业发展和竞争力提供支持。
因此,从技术、经济和社会方面来看,构建学生宿舍管理系统具有较高的可行性,能够为企业带来多方面的益处。
3.4系统用例分析
系统用例分析是对系统中各个功能模块的用户需求和行为进行分析,以识别和描述不同的用户用例。通过系统用例分析,可以深入了解用户在平台上的操作流程和交互方式,为系统设计和开发提供指导,并确保平台能够满足用户的需求和期望。(1)学生用例图如图3-1所示。

图3-1学生用户用例图
(2)管理员用例图如图3-2所示。

图3-2管理员用例图
(3)维护人员用例图如图3-4所示。

图3-4维修用户用例图
4系统设计
4.1系统总体设计思路
在系统架构设计中,我将确定系统的整体结构和组件之间的关系。这包括选择适当的架构风格,划分系统的层次结构,并定义各个模块的职责和交互方式。架构图如下图所示。

图4-1系统架构设计图
4.2系统结构设计
学生宿舍管理系统的整体结构设计如图4-3所示。

图4-3整体功能结构设计图
4.3系统功能设计
4.3.1系统开发流程
学生宿舍管理系统开发时,首先进行需求分析,进而对系统进行总体的设计规划,设计系统功能模块,数据库的选择等,本系统的开发流程如图4-4所示。

图4-4系统开发流程图
4.3.2 用户登录流程
为了保证系统的安全性,要使用本系统对系统信息进行管理,必须先登陆到系统中。如图4-5所示。

图4-5 登录流程图
4.3.3 系统操作流程
用户打开并进入系统后,会先显示登录界面,输入正确的用户名和密码,系统自动检测信息,若信息无误,则用户会进入系统功能界面,进行操作,否则会提示错误无法登录,操作流程如图4-6所示。

图4-6 系统操作流程图
4.3.4 添加信息流程
管理员可以对通知信息、新闻资讯等进行信息的添加,用户可以对自己权限内的信息进行添加,输入信息后,系统会自行验证输入的信息和数据,若信息正确,会将其添加到数据库内,若信息有误,则会提示重新输入信息,添加信息流程如图4-7所示。

图4-7 添加信息流程图
4.3.5 修改信息流程
管理员可以对通知信息等进行的修改,用户可以对自己权限内的信息进行修改,首先进入修改信息界面,输入修改信息数据,系统进行数据的判断验证,修改信息合法则修改成功,信息更新至数据库,信息不合法则修改失败,重新输入。修改信息流程图如图4-8所示。

图4-8 修改信息流程图
4.4数据库设计
数据库设计是指在构建和组织数据库系统时,根据实际需求和目标,进行数据模型的设计和规划的过程。它涉及到确定数据库中的表、字段、关系以及约束等方面的设计决策。
4.4.1 概念模型设计
据库概念结构设计主要涉及数据库的实体和实体之间的关系。通过实体-关系模型或者其他适当的模型,我将定义系统中涉及的各个实体以及它们之间的联系。
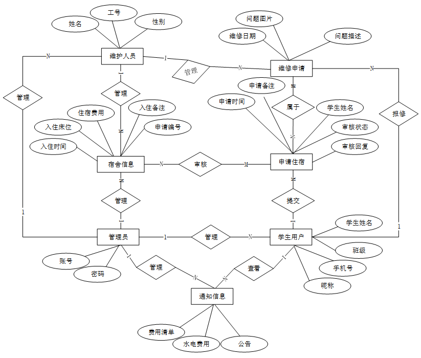
下面是整个学生宿舍管理系统中主要的数据库表总E-R实体关系图。

图4-9 系统总E-R关系图
4.4.2 逻辑结构设计
在这一步中,我们将概念转换为实际的数据。由于数据库中包含了大量的信息,我们只展示了一些表格。
表 4-1-access_token(登陆访问时长)
| 编号 | 字段名 | 类型 | 长度 | 是否非空 | 是否主键 | 注释 |
| 1 | token_id | int | 是 | 是 | 临时访问牌ID | |
| 2 | token | varchar | 64 | 否 | 否 | 临时访问牌 |
| 3 | info | text | 65535 | 否 | 否 | 信息 |
| 4 | maxage | int | 是 | 否 | 最大寿命:默认2小时 | |
| 5 | create_time | timestamp | 是 | 否 | 创建时间 | |
| 6 | update_time | timestamp | 是 | 否 | 更新时间 | |
| 7 | user_id | int | 是 | 否 | 用户编号 |
表 4-2-allocate_check_in(分配入住)
| 编号 | 字段名 | 类型 | 长度 | 是否非空 | 是否主键 | 注释 |
| 1 | allocate_check_in_id | int | 是 | 是 | 分配入住ID | |
| 2 | assign_number | varchar | 64 | 否 | 否 | 分配编号 |
| 3 | dormitory_number | varchar | 64 | 否 | 否 | 宿舍编号 |
| 4 | dormitory_name | varchar | 64 | 否 | 否 | 宿舍名称 |
| 5 | dormitory_type | varchar | 64 | 否 | 否 | 宿舍类型 |
| 6 | dormitory_phone_number | varchar | 64 | 否 | 否 | 宿舍电话 |
| 7 | dormitory_address | varchar | 64 | 否 | 否 | 宿舍地址 |
| 8 | student_users | int | 否 | 否 | 学生用户 | |
| 9 | student_name | varchar | 64 | 否 | 否 | 学生姓名 |
| 10 | student_id | varchar | 64 | 否 | 否 | 学生学号 |
| 11 | student_mobile_phone | varchar | 64 | 否 | 否 | 学生手机 |
| 12 | student_gender | varchar | 64 | 否 | 否 | 学生性别 |
| 13 | class_information | varchar | 64 | 否 | 否 | 班级信息 |
| 14 | check_in_date | date | 否 | 否 | 入住日期 | |
| 15 | check_in_bed | varchar | 64 | 是 | 否 | 入住床位 |
| 16 | accommodation_expenses | double | 否 | 否 | 住宿费用 | |
| 17 | check_in_remarks | text | 65535 | 否 | 否 | 入住备注 |
| 18 | pay_state | varchar | 16 | 是 | 否 | 支付状态 |
| 19 | pay_type | varchar | 16 | 否 | 否 | 支付类型: 微信、支付宝、网银 |
| 20 | water_and_electricity_expenses_limit_times | int | 是 | 否 | 水电费限制次数 | |
| 21 | check_out_record_limit_times | int | 是 | 否 | 退宿限制次数 | |
| 22 | repair_request_limit_times | int | 是 | 否 | 维修限制次数 | |
| 23 | late_return_record_limit_times | int | 是 | 否 | 晚归限制次数 | |
| 24 | rating_record_limit_times | int | 是 | 否 | 评分限制次数 | |
| 25 | create_time | datetime | 是 | 否 | 创建时间 | |
| 26 | update_time | timestamp | 是 | 否 | 更新时间 | |
| 27 | source_table | varchar | 255 | 否 | 否 | 来源表 |
| 28 | source_id | int | 否 | 否 | 来源ID | |
| 29 | source_user_id | int | 否 | 否 | 来源用户 |
表 4-3-apply_for_accommodation(申请住宿)
| 编号 | 字段名 | 类型 | 长度 | 是否非空 | 是否主键 | 注释 |
| 1 | apply_for_accommodation_id | int | 是 | 是 | 申请住宿ID | |
| 2 | application_number | varchar | 64 | 否 | 否 | 申请编号 |
| 3 | student_users | int | 否 | 否 | 学生用户 | |
| 4 | student_id | varchar | 64 | 否 | 否 | 学生学号 |
| 5 | student_name | varchar | 64 | 否 | 否 | 学生姓名 |
| 6 | student_mobile_phone | varchar | 64 | 否 | 否 | 学生手机 |
| 7 | student_gender | varchar | 64 | 否 | 否 | 学生性别 |
| 8 | class_information | varchar | 64 | 否 | 否 | 班级信息 |
| 9 | application_date | date | 否 | 否 | 申请日期 | |
| 10 | application_remarks | text | 65535 | 否 | 否 | 申请备注 |
| 11 | examine_state | varchar | 16 | 是 | 否 | 审核状态 |
| 12 | examine_reply | varchar | 16 | 否 | 否 | 审核回复 |
| 13 | allocate_check_in_limit_times | int | 是 | 否 | 分配宿舍限制次数 | |
| 14 | create_time | datetime | 是 | 否 | 创建时间 | |
| 15 | update_time | timestamp | 是 | 否 | 更新时间 |
表 4-4-auth(用户权限管理)
| 编号 | 字段名 | 类型 | 长度 | 是否非空 | 是否主键 | 注释 |
| 1 | auth_id | int | 是 | 是 | 授权ID | |
| 2 | user_group | varchar | 64 | 否 | 否 | 用户组 |
| 3 | mod_name | varchar | 64 | 否 | 否 | 模块名 |
| 4 | table_name | varchar | 64 | 否 | 否 | 表名 |
| 5 | page_title | varchar | 255 | 否 | 否 | 页面标题 |
| 6 | path | varchar | 255 | 否 | 否 | 路由路径 |
| 7 | parent | varchar | 64 | 否 | 否 | 父级菜单 |
| 8 | parent_sort | int | 是 | 否 | 父级菜单排序 | |
| 9 | position | varchar | 32 | 否 | 否 | 位置 |
| 10 | mode | varchar | 32 | 是 | 否 | 跳转方式 |
| 11 | add | tinyint | 是 | 否 | 是否可增加 | |
| 12 | del | tinyint | 是 | 否 | 是否可删除 | |
| 13 | set | tinyint | 是 | 否 | 是否可修改 | |
| 14 | get | tinyint | 是 | 否 | 是否可查看 | |
| 15 | field_add | text | 65535 | 否 | 否 | 添加字段 |
| 16 | field_set | text | 65535 | 否 | 否 | 修改字段 |
| 17 | field_get | text | 65535 | 否 | 否 | 查询字段 |
| 18 | table_nav_name | varchar | 500 | 否 | 否 | 跨表导航名称 |
| 19 | table_nav | varchar | 500 | 否 | 否 | 跨表导航 |
| 20 | option | text | 65535 | 否 | 否 | 配置 |
| 21 | create_time | timestamp | 是 | 否 | 创建时间 | |
| 22 | update_time | timestamp | 是 | 否 | 更新时间 |
表 4-5-check_out_record(退宿记录)
| 编号 | 字段名 | 类型 | 长度 | 是否非空 | 是否主键 | 注释 |
| 1 | check_out_record_id | int | 是 | 是 | 退宿记录ID | |
| 2 | assign_number | varchar | 64 | 否 | 否 | 分配编号 |
| 3 | dormitory_number | varchar | 64 | 否 | 否 | 宿舍编号 |
| 4 | dormitory_name | varchar | 64 | 否 | 否 | 宿舍名称 |
| 5 | dormitory_type | varchar | 64 | 否 | 否 | 宿舍类型 |
| 6 | dormitory_phone_number | varchar | 64 | 否 | 否 | 宿舍电话 |
| 7 | dormitory_address | varchar | 64 | 否 | 否 | 宿舍地址 |
| 8 | student_users | int | 否 | 否 | 学生用户 | |
| 9 | student_id | varchar | 64 | 否 | 否 | 学生学号 |
| 10 | student_name | varchar | 64 | 否 | 否 | 学生姓名 |
| 11 | student_mobile_phone | varchar | 64 | 否 | 否 | 学生手机 |
| 12 | student_gender | varchar | 64 | 否 | 否 | 学生性别 |
| 13 | class_information | varchar | 64 | 否 | 否 | 班级信息 |
| 14 | check_in_date | date | 否 | 否 | 入住日期 | |
| 15 | check_out_date | date | 否 | 否 | 退宿日期 | |
| 16 | retired_bed | varchar | 64 | 是 | 否 | 退宿床位 |
| 17 | check_out_notes | text | 65535 | 否 | 否 | 退宿备注 |
| 18 | examine_state | varchar | 16 | 是 | 否 | 审核状态 |
| 19 | examine_reply | varchar | 16 | 否 | 否 | 审核回复 |
| 20 | create_time | datetime | 是 | 否 | 创建时间 | |
| 21 | update_time | timestamp | 是 | 否 | 更新时间 | |
| 22 | source_table | varchar | 255 | 否 | 否 | 来源表 |
| 23 | source_id | int | 否 | 否 | 来源ID | |
| 24 | source_user_id | int | 否 | 否 | 来源用户 |
表 4-6-code_token(验证码)
| 编号 | 字段名 | 类型 | 长度 | 是否非空 | 是否主键 | 注释 |
| 1 | code_token_id | int | 是 | 是 | 验证码ID | |
| 2 | token | varchar | 255 | 否 | 否 | 令牌 |
| 3 | code | varchar | 255 | 否 | 否 | 验证码 |
| 4 | expire_time | timestamp | 是 | 否 | 失效时间 | |
| 5 | create_time | timestamp | 是 | 否 | 创建时间 | |
| 6 | update_time | timestamp | 是 | 否 | 更新时间 |
表 4-7-dormitory_information(宿舍信息)
| 编号 | 字段名 | 类型 | 长度 | 是否非空 | 是否主键 | 注释 |
| 1 | dormitory_information_id | int | 是 | 是 | 宿舍信息ID | |
| 2 | dormitory_number | varchar | 64 | 是 | 是 | 宿舍编号 |
| 3 | dormitory_name | varchar | 64 | 否 | 否 | 宿舍名称 |
| 4 | dormitory_type | varchar | 64 | 否 | 否 | 宿舍类型 |
| 5 | check_in_status | varchar | 64 | 否 | 否 | 入住状态 |
| 6 | remaining_beds | double | 否 | 否 | 剩余床位 | |
| 7 | dormitory_water_meter | varchar | 64 | 否 | 否 | 宿舍水表 |
| 8 | dormitory_electricity_meter | varchar | 64 | 否 | 否 | 宿舍电表 |
| 9 | dormitory_phone_number | varchar | 64 | 否 | 否 | 宿舍电话 |
| 10 | dormitory_address | varchar | 64 | 否 | 否 | 宿舍地址 |
| 11 | check_in_personnel | text | 65535 | 否 | 否 | 入住人员 |
| 12 | there_are_facilities_inside | text | 65535 | 否 | 否 | 内有设施 |
| 13 | dormitory_details | longtext | 4294967295 | 否 | 否 | 宿舍详情 |
| 14 | create_time | datetime | 是 | 否 | 创建时间 | |
| 15 | update_time | timestamp | 是 | 否 | 更新时间 |
表 4-8-hits(用户点击)
| 编号 | 字段名 | 类型 | 长度 | 是否非空 | 是否主键 | 注释 |
| 1 | hits_id | int | 是 | 是 | 点赞ID | |
| 2 | user_id | int | 是 | 否 | 点赞人 | |
| 3 | create_time | timestamp | 是 | 否 | 创建时间 | |
| 4 | update_time | timestamp | 是 | 否 | 更新时间 | |
| 5 | source_table | varchar | 255 | 否 | 否 | 来源表 |
| 6 | source_field | varchar | 255 | 否 | 否 | 来源字段 |
| 7 | source_id | int | 是 | 否 | 来源ID |
表 4-9-late_return_record(晚归记录)
| 编号 | 字段名 | 类型 | 长度 | 是否非空 | 是否主键 | 注释 |
| 1 | late_return_record_id | int | 是 | 是 | 晚归记录ID | |
| 2 | assign_number | varchar | 64 | 否 | 否 | 分配编号 |
| 3 | dormitory_number | varchar | 64 | 否 | 否 | 宿舍编号 |
| 4 | dormitory_name | varchar | 64 | 否 | 否 | 宿舍名称 |
| 5 | dormitory_type | varchar | 64 | 否 | 否 | 宿舍类型 |
| 6 | dormitory_phone_number | varchar | 64 | 否 | 否 | 宿舍电话 |
| 7 | dormitory_address | varchar | 64 | 否 | 否 | 宿舍地址 |
| 8 | student_users | int | 否 | 否 | 学生用户 | |
| 9 | student_id | varchar | 64 | 否 | 否 | 学生学号 |
| 10 | student_name | varchar | 64 | 否 | 否 | 学生姓名 |
| 11 | student_mobile_phone | varchar | 64 | 否 | 否 | 学生手机 |
| 12 | student_gender | varchar | 64 | 否 | 否 | 学生性别 |
| 13 | class_information | varchar | 64 | 否 | 否 | 班级信息 |
| 14 | check_in_date | date | 否 | 否 | 入住日期 | |
| 15 | late_return_time | datetime | 否 | 否 | 晚归时间 | |
| 16 | late_return_instructions | text | 65535 | 否 | 否 | 晚归说明 |
| 17 | create_time | datetime | 是 | 否 | 创建时间 | |
| 18 | update_time | timestamp | 是 | 否 | 更新时间 | |
| 19 | source_table | varchar | 255 | 否 | 否 | 来源表 |
| 20 | source_id | int | 否 | 否 | 来源ID | |
| 21 | source_user_id | int | 否 | 否 | 来源用户 |
表 4-10-maintenance_record(维修记录)
| 编号 | 字段名 | 类型 | 长度 | 是否非空 | 是否主键 | 注释 |
| 1 | maintenance_record_id | int | 是 | 是 | 维修记录ID | |
| 2 | assign_number | varchar | 64 | 否 | 否 | 分配编号 |
| 3 | dormitory_number | varchar | 64 | 否 | 否 | 宿舍编号 |
| 4 | dormitory_name | varchar | 64 | 否 | 否 | 宿舍名称 |
| 5 | dormitory_type | varchar | 64 | 否 | 否 | 宿舍类型 |
| 6 | dormitory_phone_number | varchar | 64 | 否 | 否 | 宿舍电话 |
| 7 | dormitory_address | varchar | 64 | 否 | 否 | 宿舍地址 |
| 8 | there_are_facilities_inside | text | 65535 | 否 | 否 | 内有设施 |
| 9 | student_users | int | 否 | 否 | 学生用户 | |
| 10 | student_id | varchar | 64 | 否 | 否 | 学生学号 |
| 11 | student_name | varchar | 64 | 否 | 否 | 学生姓名 |
| 12 | student_mobile_phone | varchar | 64 | 否 | 否 | 学生手机 |
| 13 | student_gender | varchar | 64 | 否 | 否 | 学生性别 |
| 14 | class_information | varchar | 64 | 否 | 否 | 班级信息 |
| 15 | check_in_date | date | 否 | 否 | 入住日期 | |
| 16 | application_date | date | 否 | 否 | 申请日期 | |
| 17 | repair_remarks | text | 65535 | 否 | 否 | 维修备注 |
| 18 | problem_image | text | 65535 | 否 | 否 | 问题图片 |
| 19 | repair_personnel | int | 否 | 否 | 维护人员 | |
| 20 | personnel_name | varchar | 64 | 否 | 否 | 人员姓名 |
| 21 | personnel_mobile_phone | varchar | 64 | 否 | 否 | 人员手机 |
| 22 | repair_time | datetime | 否 | 否 | 维修时间 | |
| 23 | feedback_image | text | 65535 | 否 | 否 | 反馈图片 |
| 24 | record_remarks | text | 65535 | 否 | 否 | 记录备注 |
| 25 | create_time | datetime | 是 | 否 | 创建时间 | |
| 26 | update_time | timestamp | 是 | 否 | 更新时间 | |
| 27 | source_table | varchar | 255 | 否 | 否 | 来源表 |
| 28 | source_id | int | 否 | 否 | 来源ID | |
| 29 | source_user_id | int | 否 | 否 | 来源用户 |
表 4-11-maintenance_staff(维护人员)
| 编号 | 字段名 | 类型 | 长度 | 是否非空 | 是否主键 | 注释 |
| 1 | maintenance_staff_id | int | 是 | 是 | 维护人员ID | |
| 2 | personnel_name | varchar | 64 | 否 | 否 | 人员姓名 |
| 3 | personnel_mobile_phone | varchar | 16 | 是 | 是 | 人员手机 |
| 4 | examine_state | varchar | 16 | 是 | 否 | 审核状态 |
| 5 | user_id | int | 是 | 否 | 用户ID | |
| 6 | create_time | datetime | 是 | 否 | 创建时间 | |
| 7 | update_time | timestamp | 是 | 否 | 更新时间 |
表 4-12-maintenance_tasks(维修任务)
| 编号 | 字段名 | 类型 | 长度 | 是否非空 | 是否主键 | 注释 |
| 1 | maintenance_tasks_id | int | 是 | 是 | 维修任务ID | |
| 2 | assign_number | varchar | 64 | 否 | 否 | 分配编号 |
| 3 | dormitory_number | varchar | 64 | 否 | 否 | 宿舍编号 |
| 4 | dormitory_name | varchar | 64 | 否 | 否 | 宿舍名称 |
| 5 | dormitory_type | varchar | 64 | 否 | 否 | 宿舍类型 |
| 6 | dormitory_phone_number | varchar | 64 | 否 | 否 | 宿舍电话 |
| 7 | dormitory_address | text | 65535 | 否 | 否 | 宿舍地址 |
| 8 | there_are_facilities_inside | text | 65535 | 否 | 否 | 内有设施 |
| 9 | student_users | int | 否 | 否 | 学生用户 | |
| 10 | student_id | varchar | 64 | 否 | 否 | 学生学号 |
| 11 | student_name | varchar | 64 | 否 | 否 | 学生姓名 |
| 12 | student_mobile_phone | varchar | 64 | 否 | 否 | 学生手机 |
| 13 | student_gender | varchar | 64 | 否 | 否 | 学生性别 |
| 14 | class_information | varchar | 64 | 否 | 否 | 班级信息 |
| 15 | check_in_date | date | 否 | 否 | 入住日期 | |
| 16 | application_date | date | 否 | 否 | 申请日期 | |
| 17 | repair_remarks | text | 65535 | 否 | 否 | 维修备注 |
| 18 | problem_image | text | 65535 | 否 | 否 | 问题图片 |
| 19 | repair_personnel | int | 否 | 否 | 维护人员 | |
| 20 | examine_state | varchar | 16 | 是 | 否 | 审核状态 |
| 21 | examine_reply | varchar | 16 | 否 | 否 | 审核回复 |
| 22 | maintenance_record_limit_times | int | 是 | 否 | 维修记录限制次数 | |
| 23 | create_time | datetime | 是 | 否 | 创建时间 | |
| 24 | update_time | timestamp | 是 | 否 | 更新时间 | |
| 25 | source_table | varchar | 255 | 否 | 否 | 来源表 |
| 26 | source_id | int | 否 | 否 | 来源ID | |
| 27 | source_user_id | int | 否 | 否 | 来源用户 |
表 4-13-notification_information(通知信息)
| 编号 | 字段名 | 类型 | 长度 | 是否非空 | 是否主键 | 注释 |
| 1 | notification_information_id | int | 是 | 是 | 通知信息ID | |
| 2 | notification_number | varchar | 64 | 否 | 否 | 通知编号 |
| 3 | student_users | int | 否 | 否 | 学生用户 | |
| 4 | notification_date | date | 否 | 否 | 通知日期 | |
| 5 | notification_title | varchar | 64 | 否 | 否 | 通知标题 |
| 6 | notification_content | text | 65535 | 否 | 否 | 通知内容 |
| 7 | create_time | datetime | 是 | 否 | 创建时间 | |
| 8 | update_time | timestamp | 是 | 否 | 更新时间 |
表 4-14-operation_log(操作日志表)
| 编号 | 字段名 | 类型 | 长度 | 是否非空 | 是否主键 | 注释 |
| 1 | operation_log_id | int | 是 | 是 | 操作日志ID | |
| 2 | user_group | varchar | 64 | 否 | 否 | 用户角色 |
| 3 | user_name | varchar | 64 | 否 | 否 | 用户账号 |
| 4 | routes | varchar | 64 | 否 | 否 | 模块名称 |
| 5 | create_time | datetime | 是 | 否 | 创建时间 | |
| 6 | update_time | timestamp | 是 | 否 | 更新时间 |
表 4-15-rating_record(评分记录)
| 编号 | 字段名 | 类型 | 长度 | 是否非空 | 是否主键 | 注释 |
| 1 | rating_record_id | int | 是 | 是 | 评分记录ID | |
| 2 | assign_number | varchar | 64 | 否 | 否 | 分配编号 |
| 3 | dormitory_number | varchar | 64 | 否 | 否 | 宿舍编号 |
| 4 | dormitory_name | varchar | 64 | 否 | 否 | 宿舍名称 |
| 5 | dormitory_type | varchar | 64 | 否 | 否 | 宿舍类型 |
| 6 | dormitory_phone_number | varchar | 64 | 否 | 否 | 宿舍电话 |
| 7 | dormitory_address | varchar | 64 | 否 | 否 | 宿舍地址 |
| 8 | student_users | int | 否 | 否 | 学生用户 | |
| 9 | student_name | varchar | 64 | 否 | 否 | 学生姓名 |
| 10 | student_id | varchar | 64 | 否 | 否 | 学生学号 |
| 11 | student_mobile_phone | varchar | 64 | 否 | 否 | 学生手机 |
| 12 | student_gender | varchar | 64 | 否 | 否 | 学生性别 |
| 13 | class_information | varchar | 64 | 否 | 否 | 班级信息 |
| 14 | check_in_date | date | 否 | 否 | 入住日期 | |
| 15 | rating_date | date | 否 | 否 | 评分日期 | |
| 16 | user_rating | varchar | 64 | 否 | 否 | 用户评分 |
| 17 | evaluation_content | text | 65535 | 否 | 否 | 评价内容 |
| 18 | create_time | datetime | 是 | 否 | 创建时间 | |
| 19 | update_time | timestamp | 是 | 否 | 更新时间 | |
| 20 | source_table | varchar | 255 | 否 | 否 | 来源表 |
| 21 | source_id | int | 否 | 否 | 来源ID | |
| 22 | source_user_id | int | 否 | 否 | 来源用户 |
表 4-16-repair_request(维修申请)
| 编号 | 字段名 | 类型 | 长度 | 是否非空 | 是否主键 | 注释 |
| 1 | repair_request_id | int | 是 | 是 | 维修申请ID | |
| 2 | assign_number | varchar | 64 | 否 | 否 | 分配编号 |
| 3 | dormitory_number | varchar | 64 | 否 | 否 | 宿舍编号 |
| 4 | dormitory_name | varchar | 64 | 否 | 否 | 宿舍名称 |
| 5 | dormitory_type | varchar | 64 | 否 | 否 | 宿舍类型 |
| 6 | dormitory_phone_number | varchar | 64 | 否 | 否 | 宿舍电话 |
| 7 | dormitory_address | varchar | 64 | 否 | 否 | 宿舍地址 |
| 8 | there_are_facilities_inside | text | 65535 | 否 | 否 | 内有设施 |
| 9 | student_users | int | 否 | 否 | 学生用户 | |
| 10 | student_id | varchar | 64 | 否 | 否 | 学生学号 |
| 11 | student_name | varchar | 64 | 否 | 否 | 学生姓名 |
| 12 | student_mobile_phone | varchar | 64 | 否 | 否 | 学生手机 |
| 13 | student_gender | varchar | 64 | 否 | 否 | 学生性别 |
| 14 | class_information | varchar | 64 | 否 | 否 | 班级信息 |
| 15 | check_in_date | date | 否 | 否 | 入住日期 | |
| 16 | application_date | date | 否 | 否 | 申请日期 | |
| 17 | repair_remarks | text | 65535 | 否 | 否 | 维修备注 |
| 18 | problem_image | text | 65535 | 否 | 否 | 问题图片 |
| 19 | examine_state | varchar | 16 | 是 | 否 | 审核状态 |
| 20 | examine_reply | varchar | 16 | 否 | 否 | 审核回复 |
| 21 | maintenance_tasks_limit_times | int | 是 | 否 | 下发任务限制次数 | |
| 22 | create_time | datetime | 是 | 否 | 创建时间 | |
| 23 | update_time | timestamp | 是 | 否 | 更新时间 | |
| 24 | source_table | varchar | 255 | 否 | 否 | 来源表 |
| 25 | source_id | int | 否 | 否 | 来源ID | |
| 26 | source_user_id | int | 否 | 否 | 来源用户 |
表 4-17-schedule(日程管理)
| 编号 | 字段名 | 类型 | 长度 | 是否非空 | 是否主键 | 注释 |
| 1 | schedule_id | smallint | 是 | 是 | 日程ID | |
| 2 | content | varchar | 255 | 否 | 否 | 日程内容 |
| 3 | scheduled_time | datetime | 否 | 否 | 计划时间 | |
| 4 | user_id | int | 是 | 否 | 用户ID | |
| 5 | create_time | datetime | 否 | 否 | 创建时间 | |
| 6 | update_time | datetime | 否 | 否 | 更新时间 |
表 4-18-score(评分)
| 编号 | 字段名 | 类型 | 长度 | 是否非空 | 是否主键 | 注释 |
| 1 | score_id | int | 是 | 是 | 评分ID | |
| 2 | user_id | int | 是 | 否 | 评分人 | |
| 3 | nickname | varchar | 64 | 否 | 否 | 昵称 |
| 4 | score_num | double | 是 | 否 | 评分 | |
| 5 | create_time | timestamp | 是 | 否 | 创建时间 | |
| 6 | update_time | timestamp | 是 | 否 | 更新时间 | |
| 7 | source_table | varchar | 255 | 否 | 否 | 来源表 |
| 8 | source_field | varchar | 255 | 否 | 否 | 来源字段 |
| 9 | source_id | int | 是 | 否 | 来源ID |
表 4-19-student_users(学生用户)
| 编号 | 字段名 | 类型 | 长度 | 是否非空 | 是否主键 | 注释 |
| 1 | student_users_id | int | 是 | 是 | 学生用户ID | |
| 2 | student_id | varchar | 64 | 是 | 是 | 学生学号 |
| 3 | student_name | varchar | 64 | 否 | 否 | 学生姓名 |
| 4 | student_mobile_phone | varchar | 16 | 否 | 否 | 学生手机 |
| 5 | student_gender | varchar | 64 | 否 | 否 | 学生性别 |
| 6 | class_information | varchar | 64 | 否 | 否 | 班级信息 |
| 7 | examine_state | varchar | 16 | 是 | 否 | 审核状态 |
| 8 | user_id | int | 是 | 否 | 用户ID | |
| 9 | create_time | datetime | 是 | 否 | 创建时间 | |
| 10 | update_time | timestamp | 是 | 否 | 更新时间 |
表 4-20-upload(文件上传)
| 编号 | 字段名 | 类型 | 长度 | 是否非空 | 是否主键 | 注释 |
| 1 | upload_id | int | 是 | 是 | 上传ID | |
| 2 | name | varchar | 64 | 否 | 否 | 文件名 |
| 3 | path | varchar | 255 | 否 | 否 | 访问路径 |
| 4 | file | varchar | 255 | 否 | 否 | 文件路径 |
| 5 | display | varchar | 255 | 否 | 否 | 显示顺序 |
| 6 | father_id | int | 否 | 否 | 父级ID | |
| 7 | dir | varchar | 255 | 否 | 否 | 文件夹 |
| 8 | type | varchar | 32 | 否 | 否 | 文件类型 |
表 4-21-user(用户账户)
| 编号 | 字段名 | 类型 | 长度 | 是否非空 | 是否主键 | 注释 |
| 1 | user_id | int | 是 | 是 | 用户ID | |
| 2 | state | smallint | 是 | 否 | 账户状态:(1可用|2异常|3已冻结|4已注销) | |
| 3 | user_group | varchar | 32 | 否 | 否 | 所在用户组 |
| 4 | login_time | timestamp | 是 | 否 | 上次登录时间 | |
| 5 | phone | varchar | 11 | 否 | 否 | 手机号码 |
| 6 | phone_state | smallint | 是 | 否 | 手机认证:(0未认证|1审核中|2已认证) | |
| 7 | username | varchar | 16 | 是 | 否 | 用户名 |
| 8 | nickname | varchar | 16 | 否 | 否 | 昵称 |
| 9 | password | varchar | 64 | 是 | 否 | 密码 |
| 10 | | varchar | 64 | 否 | 否 | 邮箱 |
| 11 | email_state | smallint | 是 | 否 | 邮箱认证:(0未认证|1审核中|2已认证) | |
| 12 | avatar | varchar | 255 | 否 | 否 | 头像地址 |
| 13 | open_id | varchar | 255 | 否 | 否 | 针对获取用户信息字段 |
| 14 | create_time | timestamp | 是 | 否 | 创建时间 |
表 4-22-user_group(用户组)
| 编号 | 字段名 | 类型 | 长度 | 是否非空 | 是否主键 | 注释 |
| 1 | group_id | mediumint | 是 | 是 | 用户组ID | |
| 2 | display | smallint | 是 | 否 | 显示顺序 | |
| 3 | name | varchar | 16 | 是 | 否 | 名称 |
| 4 | description | varchar | 255 | 否 | 否 | 描述 |
| 5 | source_table | varchar | 255 | 否 | 否 | 来源表 |
| 6 | source_field | varchar | 255 | 否 | 否 | 来源字段 |
| 7 | source_id | int | 是 | 否 | 来源ID | |
| 8 | register | smallint | 否 | 否 | 注册位置 | |
| 9 | create_time | timestamp | 是 | 否 | 创建时间 | |
| 10 | update_time | timestamp | 是 | 否 | 更新时间 |
表 4-23-water_and_electricity_expenses(水电费用)
| 编号 | 字段名 | 类型 | 长度 | 是否非空 | 是否主键 | 注释 |
| 1 | water_and_electricity_expenses_id | int | 是 | 是 | 水电费用ID | |
| 2 | assign_number | varchar | 64 | 否 | 否 | 分配编号 |
| 3 | dormitory_number | varchar | 64 | 否 | 否 | 宿舍编号 |
| 4 | dormitory_name | varchar | 64 | 否 | 否 | 宿舍名称 |
| 5 | dormitory_type | varchar | 64 | 否 | 否 | 宿舍类型 |
| 6 | dormitory_phone_number | varchar | 64 | 否 | 否 | 宿舍电话 |
| 7 | dormitory_address | varchar | 64 | 否 | 否 | 宿舍地址 |
| 8 | student_users | int | 否 | 否 | 学生用户 | |
| 9 | student_id | varchar | 64 | 否 | 否 | 学生学号 |
| 10 | student_name | varchar | 64 | 否 | 否 | 学生姓名 |
| 11 | student_mobile_phone | varchar | 64 | 否 | 否 | 学生手机 |
| 12 | student_gender | varchar | 64 | 否 | 否 | 学生性别 |
| 13 | class_information | varchar | 64 | 否 | 否 | 班级信息 |
| 14 | check_in_date | date | 否 | 否 | 入住日期 | |
| 15 | cost_date | date | 否 | 否 | 费用日期 | |
| 16 | cost_amount | double | 否 | 否 | 费用金额 | |
| 17 | water_and_electricity_inventory | text | 65535 | 否 | 否 | 水电清单 |
| 18 | pay_state | varchar | 16 | 是 | 否 | 支付状态 |
| 19 | pay_type | varchar | 16 | 否 | 否 | 支付类型: 微信、支付宝、网银 |
| 20 | create_time | datetime | 是 | 否 | 创建时间 | |
| 21 | update_time | timestamp | 是 | 否 | 更新时间 | |
| 22 | source_table | varchar | 255 | 否 | 否 | 来源表 |
| 23 | source_id | int | 否 | 否 | 来源ID | |
| 24 | source_user_id | int | 否 | 否 | 来源用户 |
5系统实现
5.1学生用户功能实现
5.1.1用户注册
用户注册功能允许新用户创建账户,系统会收集基本信息如用户名、密码、邮箱和角色(普通用户、维护用户或管理员)。注册过程包括填写表单、验证邮箱、设置初始密码和分配角色。管理员可以审核和激活新账户,确保用户信息的准确性和系统安全性。如图5-1所示。

图5-1注册界面图
5.1.2用户登录
用户登录功能允许已注册用户访问系统。用户通过输入用户名和密码进行身份验证,系统对凭据进行比对,成功后进入个人后台首页。登录过程包括输入凭据、验证身份、设置会话状态,并提供忘记密码功能,以确保用户账户的安全性和便捷性。登录页面如图5-2所示。

图5-2申请住宿界面图
5.1.3申请住宿
申请住宿:学生用户可以查看或申请入住信息,进行入住记录的提交,然后等待后台管理员审核进行宿舍分配。申请住宿页面如图5-3所示。

图5-3申请住宿界面图
5.1.4退宿记录
点击系统导航栏上的“退宿记录”菜单按钮,将进入退宿记录列表,用户可以进行点赞、收藏、评论、入住登记等操作。退宿记录信息列表如图5-4所示。

图5-4退宿记录申请列表界面图
5.1.5维修申请
维修申请:学生可以维修进行申请,包括维修申请时间、宿舍号、问题图片、维修描述等信息,提交后等待管理员审核。维修申请列表如图5-5所示。

图5-5维修申请界面图
5.2管理员功能实现
5.2.1用户管理
学生宿舍管理系统中的管理人员是可以对注册的学生用户和维修用户进行管理的,包括对用户信息进行增删改查等操作,也可以对管理员进行管控。界面如下图5-6所示。

图5-6用户管理界面图
5.2.2 申请住宿管理界面
管理员点击“轮播图管理”菜单,可以对前台展示的轮播图进行设置,界面如下图5-7所示。

图5-7申请住宿管理界面图
5.2.3 分配入住管理界面
分配入住:分配宿舍信息,包括宿舍编号、类型、电话、宿舍地址、学生用户姓名、学号、金额等信息。分配入住管理界面如下图5-8所示。

图5-8分配入住管理界面图
5.2.4 通知信息管理界面
通知信息:管理员可以添加通知信息,包括一些学校资讯、费用清单等信息。通知信息界面如下图5-9所示。

图5-9通知信息管理界面图
5.3维修用户功能实现
5.3.1 维修任务管理
点击系统导航栏上的“维修任务”菜单按钮,将会显示维修任务列表,维修用户可以查看自己的维修任务,还可以进行查询、重置等操作。维修任务列表界面如下图5-10所示。

图5-10维修任务列表界面图
5.3.2 维修记录管理
维修用户点击系统左侧导航栏上“维修记录”菜单,可以管理维修任务的维修进度,记录维修完成情况。维修记录管理界面如下图5-11所示。

图5-11维修记录管理界面图
6系统测试
6.1系统测试目标
为了保证“学生宿舍管理系统”的质量,使其能够稳定的运行,并排除其可能存在的未知隐患。解除软件可能存在的故障,理清楚测试与纠错的关系,如图6-1所示。

图6-1测试与纠错信息流程
6.2系统功能测试
通过对系统中所含的主要实体对象及其功能操作进行测试用例设计。以下是详细的测试:
表6-1用户注册登录测试表
用户注册登录测试用例:
| 用例说明 | 测试目的 | 测试步骤 | 预期结果 | 输出结果 | 通过情况 |
| 用户注册、登录 | 测试用户正确注册、登录 |
| 用户注册成功,登录成功 | 结果输出符合预期 | 通过 |
表6-2入住登记测试表
入住登记用例:
| 用例说明 | 测试目的 | 测试步骤 | 预期结果 | 输出结果 | 通过情况 |
| 入住登记 | 测试用户入住登记功能 |
| 用户登记成功,生成入住登记信息列表 | 结果输出符合预期 | 通过 |
表6-3通知信息删除测试表
通知信息删除测试用例:
| 用例说明 | 测试目的 | 测试步骤 | 预期结果 | 输出结果 | 通过情况 |
| 通知信息删除测试 | 测试通知信息删除功能 |
| 通知信息删除成功,前端不在展示该通知信息 | 结果输出符合预期 | 通过 |
6.3测试结果总结
经过上述测试,并对测试数据结果综合分析。学生宿舍管理系统具备简便,数据透明等特性。完全符合学生宿舍管理系统的要求。
在本研究中,我成功构建了一个学生宿舍管理系统,实现了丰富的功能如申请住宿、分配入住、维修申请、水电费用、评分记录等。系统运用了Python语言的灵活性、Django框架的快速开发特性和MySQL数据库的稳定性,为学生宿舍管理提供了可靠的支持。通过系统的设计和实现,提高了宿舍管理的效率和用户体验,为宿舍运营和数据管理提供了便捷、高效的解决方案。
在系统的设计和开发过程中,需要进一步加强对用户体验和界面设计的重视,提升系统的易用性和美观性,以增强用户对系统的吸引力和满意度。此外,对异常情况和错误处理的完善也是需要加强的地方,确保系统的稳定性和安全性。在未来的改进中,可以考虑引入更多的数据分析和报告功能,以帮助管理员更好地了解宿舍管理情况,提高决策的科学性和准确性。同时,加强系统的扩展性和可维护性,以应对未来宿舍发展和功能拓展的需求。
总的来说,通过本次研究,我成功搭建了一套学生宿舍管理系统,实现了丰富的功能并取得了一定的成果。在未来的发展中,将继续优化系统功能和用户体验,不断提升系统的性能和稳定性,为学生宿舍管理系统的长期发展和用户需求提供更好的服务和支持。
- 谭彦.基于Django的农产品电子商城系统设计与实现[J].现代信息科技,2024,8(10):92-95.
- 陈泽帆,郭苗梓,李满,孙思达.基于Python语言的成本管理系统设计与开发[J].锻造与冲压,2024,(04):26-30.
- 刘秀丽.基于Python语言的职工信息管理系统设计与实现[J].现代信息科技,2023,7(23):35-41.
- 李鹏霞,李宛睿.高校学生宿舍智慧化管理系统的设计与实现[J].长江信息通信,2023,36(11):162-164+167.
- 霍佳璐,杨林生.基于Python的高校宿舍智能管理系统的设计与实现[J].信息与电脑(理论版),2022,34(22):134-136.
- 蒋银虎,旦敏,李春云.基于Web的高校宿舍管理系统的设计与实现[J].电脑知识与技术,2023,19(29):52-54.
- 魏凯.基于Python Django框架的协同办公管理系统构建[J].信息与电脑(理论版),2023,35(16):114-116.
- Jiahe Wen,Qi Liu,Changyou Cai.Research on the Future Development of New Energy Power Vehicles Based on Python[J].Contemporary Education Frontiers,2023,1(2):
- 黄强.基于Web的高职院校学生宿舍管理系统设计与结构分析[J].无线互联科技,2022,19(20):78-80.
- 冯晓春,陈艳.基于web开发的学生公寓管理系统设计与实现[J].科技创新与应用,2020,(31):77-78.
- 游颖,程俊.基于Python语言的教学数据处理平台设计[J].中国新技术新产品,2023,(17):26-29.
- 张凯睿.基于Python的学生宿舍管理系统研究[J].电脑编程技巧与维护,2023,(05):90-92+109.
- 苏世雄,刘洲洲,李川,等.基于STM32的高校智能宿舍系统研究与设计[J].自动化与仪器仪表,2023,(04):215-219.
- 孙妃,李可心,刘楠,等.学生宿舍管理系统的设计与实现[J].江苏科技信息,2021,38(29):40-42+75.
- 王慧敏.基于Web的高职院校学生宿舍管理系统的设计与实现[J].内蒙古科技与经济,2020,(17):89+91.
- ]郭鹤楠.基于Django和Python技术的网站设计与实现[J].数字通信世界,2023,(06):60-62.
- 欧畅.宿舍管理系统的前端设计与实现[J].湖北农机化,2020,(02):186-187.
- 贾树刚.学生宿舍管理系统的设计与实现[J].辽宁师专学报(自然科学版),2019,21(04):44-46+100.
- 初庆东,张敏霞,崔卫韬.一种新型高校学生信息管理系统的设计与实现[J].信息技术,2019,43(06):69-71+76.
- 王青.高校宿舍智能管理系统设计[J].微型电脑应用,2019,35(06):135-137.
在撰写这篇学生宿舍管理系统的毕业论文之际,我满怀感激之情,回顾整个设计过程,从最初的构想到最终的成果,每一步都凝聚了众多人的支持与帮助。
在此,我要特别感谢我的导师。是您的悉心指导与无私奉献,让我在迷茫时找到了方向,在困难前鼓起了勇气。您的严谨治学态度和深厚学术造诣,不仅让我在学术上受益匪浅,更在人生道路上树立了榜样。
我也要感谢我的同学们。我们一起熬夜讨论,一起解决难题,你们的陪伴与帮助,让我的大学生活更加丰富多彩。在团队合作中,我学会了沟通与协作,也更加珍惜这份难得的友谊。
我还要感谢我的家人。是你们的理解与支持,让我能够全身心地投入到学业中。在我遇到挫折时,是你们给予我温暖与鼓励,让我有勇气面对一切挑战。
展望未来,我将带着这份感激与收获,继续前行。我深知,技术的道路永无止境,我将不断学习新知识,掌握新技能,为未来的工作与研究打下坚实的基础。同时,我也希望能将所学应用到更广阔的领域,为社会的发展贡献自己的一份力量。
免费领取项目源码,请关注❥点赞收藏并私信博主,谢谢~
909

被折叠的 条评论
为什么被折叠?



