随着互联网的普及和移动端技术的发展,兼职市场需求逐渐增加,传统的招聘方式已无法满足现代学生与企业的需求。因此,本系统基于微信小程序开发,旨在为学生与企业搭建一个高效、便捷的兼职招聘平台。
系统主要分为管理员、学生用户和企业用户三个角色。管理员负责平台的数据管理,包括用户管理、兼职信息审核、企业资质验证等;学生用户可以浏览兼职岗位、查看企业信息、投递简历、接收面试邀请、参与面试评价等;企业用户则能发布兼职信息、查看投递记录、发送面试邀请和评价学生,建立完善的招聘流程。系统还包括实时聊天、留言反馈、平台公告等功能,保障用户体验的流畅性与便捷性。
平台采用微信小程序作为前端展示平台,充分利用微信的用户基础和移动端优势,提供便捷的操作体验。后端使用SpringBoot框架,具备良好的扩展性和高性能,能够支持大规模用户访问和数据处理。数据存储方面,采用MySQL数据库,确保数据的稳定性、完整性和安全性。
通过大学生兼职平台,学生可以快速找到合适的兼职工作,提升求职效率;企业能够精准筛选并邀请合适的候选人,提升招聘质量。管理员可以全面掌握平台的运营情况,有效管理和优化平台内容。整体上,系统将提升兼职招聘的透明度、效率和互动性,推动校园兼职市场的智能化发展,增强用户的使用体验。
A part-time platform for college students based on WeChat mini program
Abstract:With the popularization of the Internet and the development of mobile terminal technology, the demand for part-time job market is gradually increasing, and the traditional recruitment methods can no longer meet the needs of modern students and enterprises. Therefore, this system is developed based on WeChat mini program, aiming to build an efficient and convenient part-time recruitment platform for students and enterprises.
The system is mainly divided into three roles: administrator, student user, and enterprise user. Administrators are responsible for platform data management, including user management, part-time information review, enterprise qualification verification, etc; Student users can browse part-time job positions, view company information, submit resumes, receive interview invitations, participate in interview evaluations, etc; Enterprise users can post part-time job information, view delivery records, send interview invitations, and evaluate students, establishing a comprehensive recruitment process. The system also includes real-time chat, message feedback, platform announcements, and other functions to ensure smooth and convenient user experience.
The platform uses WeChat mini programs as the front-end display platform, fully utilizing WeChat's user base and mobile advantages to provide a convenient operating experience. The backend uses the SpringBoot framework, which has good scalability and high performance, and can support large-scale user access and data processing. In terms of data storage, MySQL database is used to ensure the stability, integrity, and security of the data.
Through the college part-time platform, students can quickly find suitable part-time jobs and improve their job search efficiency; Enterprises can accurately screen and invite suitable candidates to improve the quality of recruitment. Administrators can comprehensively grasp the operation of the platform, effectively manage and optimize platform content. Overall, the system will enhance the transparency, efficiency, and interactivity of part-time job recruitment, promote the intelligent development of the campus part-time job market, and enhance the user experience.
Keywords: part-time platform for college students; WeChat Mini Program; Java language; Spring Boot framework; MySQL database
目 录
1绪论
1.1研究背景
随着移动互联网的快速发展,传统的兼职招聘方式逐渐无法满足现代大学生和企业对高效灵活招聘的需求。校园兼职市场需求不断增加,学生希望能通过便捷的平台快速找到合适的兼职工作,企业则希望通过高效的招聘流程迅速筛选到合适的候选人[1]。然而,目前大部分校园招聘仍依赖传统的线下渠道或效率较低的在线平台,导致信息不对称、求职过程繁琐、招聘成本高等问题。因此,如何设计一个集信息发布、简历投递、面试邀请、反馈评价等功能为一体的智能化招聘平台,成为解决校园兼职招聘问题的关键。
基于此背景,本问提出了基于微信小程序校园兼职招聘平台设计方案。微信小程序的广泛应用和便捷性,使得学生和企业能够在移动端随时随地进行操作,平台的设计不仅提升了校园招聘的效率和透明度,也为未来校园就业市场的数字化和智能化转型提供了理论依据和实践基础[2]。
1.2研究意义
系统为学生和企业提供了一个高效、便捷、智能化的兼职平台,优化了校园兼职招聘流程,降低了学生求职难度和企业招聘成本。通过平台,学生可以实时查看兼职信息、在线投递简历、参与面试,而企业则能够根据学生的简历筛选合适的候选人并发出面试邀请,招聘过程更加高效便捷[3]。此外,本研究也为校园兼职招聘市场的智能化发展提供了新的视角和方法,通过系统化的设计提升了平台的安全性、效率和用户体验,推动了数字化时代下校园招聘模式的创新。这不仅是对当前校园兼职招聘平台的优化,也是对未来数字化校园就业服务体系的积极探索,具有重要的实践意义和广泛的应用前景[4]。
1.3国内外发展现状
1.3.1国内研究现状
近年来,随着移动互联网的飞速发展,国内高校校园就业市场逐渐走向数字化、信息化。许多研究开始关注如何利用新兴技术优化校园兼职招聘流程。国内一些学者提出,传统的线下招聘方式效率低下,信息传递不对称,企业与学生之间的沟通成本较高,因此利用互联网技术建立智能化平台成为解决这些问题的有效途径[5]。国内部分高校已开始通过校园在线平台进行兼职信息发布和求职管理,然而现有平台普遍存在功能单一、界面不友好、缺乏个性化推荐等问题。针对这些问题,一些研究者提出基于大数据和人工智能的兼职招聘平台设计方案,通过智能推荐系统提升岗位匹配度,缩短招聘周期,增强求职者和招聘者之间的互动性。同时,国内也有研究开始结合微信小程序和移动端技术,设计更具便利性和时效性的兼职平台,利用微信广泛的用户基础和便捷的操作方式,提高平台的使用频率和用户粘性[6]。
然而,国内的相关研究大多集中在具体的系统开发与功能设计上,缺少对整体架构设计、平台优化和多方利益的综合考虑。此外,由于许多平台缺乏完善的数据安全机制,个人隐私保护和平台的可持续发展也成为当前国内研究的重点问题。因此,国内虽然在校园兼职招聘领域已有一定的技术应用,但如何平衡技术创新、用户需求和平台安全,仍是一个亟待解决的挑战。
1.3.2国外研究现状
与国内相比,国外在校园兼职招聘领域的研究起步较早,且已逐渐形成较为成熟的研究体系。美国和欧洲的一些高等院校早在十年前就开始通过线上平台和移动应用优化校园招聘流程,尤其是在兼职招聘领域,许多研究都聚焦于如何利用互联网技术提升招聘效率和匹配精度[7]。国外的研究者提出,传统招聘方式无法满足现代大学生和企业对高效、快捷招聘的需求,在线平台因此成为了解决这一问题的最佳途径。尤其是像LinkedIn、Indeed等国际知名平台,凭借其庞大的用户基础和精准的匹配算法,在求职招聘领域取得了显著的成功[8]。许多研究聚焦于如何借助大数据、人工智能和机器学习优化简历筛选、岗位推荐和招聘决策,利用智能算法提升平台的推荐准确性和招聘效率。
在技术方面,国外的研究普遍采用基于云计算的架构,结合高并发技术和大数据处理能力,保证平台能够支持大规模用户的同时在线操作。此外,许多研究还探讨了移动端技术的使用,尤其是智能手机和微信等即时通讯工具的整合,提升了求职者和招聘方之间的互动性与时效性[9]。许多学者也关注了平台的用户体验,认为一个高效、便捷、互动性强的平台能大大提高招聘成功率,并缩短求职和招聘的周期。然而,尽管国外的研究在平台设计和技术应用上已经较为成熟,但如何在保障用户隐私和数据安全的前提下推动平台的发展,仍然是未来研究的重要方向[10]。
1.3.3总结
综上所述,国内外在校园兼职招聘领域的研究均已取得一定成果,但国内研究大多集中在具体功能的开发,缺乏对平台整体架构和安全性等方面的深入探讨;而国外则在大数据和人工智能技术的应用方面更为成熟。未来,国内研究可以借鉴国外的先进经验,进一步提升平台的技术创新和用户体验,同时加强数据安全和隐私保护。
1.4主要研究内容
论文主要研究内容包括需求分析、技术方案设计、功能设计和数据库设计等几个方面,旨在构建一个便捷的大学生兼职平台。
1. 需求分析:通过调研校园兼职招聘市场,了解学生与企业的需求,明确系统功能模块。学生需要一个便捷的兼职信息查询和申请平台,企业希望提高招聘效率并找到合适的候选人,管理员则负责平台的整体数据管理与内容审核。基于这些需求,设计了系统的功能模块,包括用户管理、兼职信息发布、简历投递、面试邀请、评价反馈等。
2. 技术方案设计:系统采用微信小程序作为前端展示平台,充分利用其便捷性与广泛的用户基础;后端使用SpringBoot框架,以确保高性能和可扩展性;数据存储采用MySQL数据库,保障数据的稳定性与安全性[11]。
3. 功能设计:系统分为管理员、学生用户和企业用户三大角色,针对每个角色的需求进行了功能划分,确保每个用户群体能够高效地进行操作和互动。
4. 数据库设计:,通过设计合理的表结构,确保用户信息、兼职岗位、投递记录等数据的完整性和一致性,为平台的高效运行提供保障。
1.5 论文结构与章节安排
本文共分为七章,章节内容安排如下:
第一章:绪论,主要介绍研究的背景和意义,概述研究的现状和系统特点。
第二章:关键技术,主要探讨和说明实现平台的关键技术。
第三章:系统分析,从平台的可行性、功能、性能等方面进行分析,为后续系统设计提供理论支持。
第四章:系统设计,对平台功能模块、数据库进行功能设计。
第五章:系统实现,介绍平台各个用户的功能、系统界面的实现。
第六章:系统测试,对平台进行测试,验证功能完整性、稳定性和安全性,评估系统在实际运行中的性能表现。
第七章: 结论。总结全文研究内容,提出对共建平台领域未来发展的展望和建议,指出研究的不足和可优化之处,为相关领域的进一步探索提供参考。
2相关技术简介
2.1 Java语言
大学生兼职平台采用了Java语言作为后端开发的核心技术。Java语言因其跨平台特性和高度灵活性而备受青睐,使系统能够在不同操作系统上稳定运行,并为未来功能的拓展提供可靠的技术支持。同时,采用Spring Boot框架简化了配置,提升了开发效率和系统的稳定性。Java的选择确保了平台具有良好的可扩展性和稳定性,在为大学生兼职平台提供技术支持的同时,也为用户提供畅顺的体验[12]。
2.2 SpringBoot 框架
Spring Boot,作为Spring生态系统中一颗璀璨的明星,以其“约定优于配置”的核心理念,极大地简化了Java应用的开发、部署与管理流程。它并非是对Spring框架的颠覆,而是在其基础上进行了深度封装与优化,旨在快速搭建独立的、生产级别的Spring应用。Spring Boot通过自动配置功能,减少了大量繁琐的配置工作,让开发者能够更加专注于业务逻辑的实现。同时,它集成了众多常用库,如数据库连接池、缓存、消息队列等,为系统开发提供了一站式的解决方案。此外,Spring Boot还支持多种部署方式,无论是传统的WAR包部署,还是现代的容器化部署,都能轻松应对。因此,选择Spring Boot作为大学生兼职平台的开发框架,不仅能够提升开发效率,还能确保系统的稳定性和可维护性。
2.3 微信小程序
小程序是一种无需下载安装即可使用的轻量级应用,由微信生态系统推出,具有便捷高效、跨平台兼容和良好的用户体验等优点。开发小程序主要使用微信小程序框架,通过WXML(微信标记语言)和WXSS(微信样式表)进行页面结构和样式的定义,使用JavaScript进行逻辑控制和事件处理。此外,小程序提供丰富的API接口,支持与微信能力的深度集成,如支付、登录、位置服务等,使得开发者可以方便地实现复杂的功能。小程序的后台数据通信通常采用RESTful API,通过HTTPS协议与服务器进行数据交互。微信开发者工具提供了强大的调试和测试功能,帮助开发者快速构建和优化小程序,确保其性能和用户体验。小程序作为一种新型应用形态,已经在多个领域展现出了广阔的应用前景和强大的市场潜力。
2.4 MySQL数据库
MySQL数据库,作为开源关系型数据库管理系统的佼佼者,以其高性能、可靠性、易用性和灵活性,在全球范围内被广泛应用于各类企业级应用中。MySQL采用SQL(结构化查询语言)作为数据操作的标准语言,支持复杂的查询、数据更新、索引优化等功能,确保数据的高效存取和完整性。其强大的事务处理能力,为业务逻辑的原子性、一致性、隔离性和持久性提供了坚实保障。此外,MySQL还具备高度的可配置性和可扩展性,通过优化存储引擎、调整配置参数等手段,可以轻松应对高并发、大数据量的应用场景。在大学生兼职平台中,MySQL作为后端数据存储的核心,不仅为系统提供了稳定可靠的数据支持,还通过其丰富的数据操作功能,助力系统实现复杂的业务逻辑和高效的数据管理。
3系统需求分析
3.1系统功能需求分析
管理员可以通过后台首页查看平台实时数据,管理用户账户、兼职地点、简历、兼职信息、企业资质、投递记录、面试邀请与反馈等,确保平台运营合规与高效。学生可浏览兼职信息、与企业沟通、提交简历、参与面试、查看反馈并更新个人资料。企业可发布岗位、查看简历、发送面试邀请、管理面试和评价学生。各功能模块旨在提升平台的安全性、效率和用户体验。
3.1.1 学生用户功能
- 首页:学生可以在首页查看平台推送的最新兼职岗位、热门招聘信息和平台公告,便捷地找到感兴趣的兼职工作机会。
- 实时沟通:学生可以与企业或管理员进行即时聊天,咨询岗位详情、申请进度或其他问题,确保沟通的顺畅和高效。
- 反馈建议:学生可以提交使用平台的反馈和改进建议,帮助平台优化功能和提升用户体验,确保平台更贴合学生需求。
- 兼职信息:学生能够浏览平台上的所有兼职岗位,查看详细的工作描述、薪资待遇等信息,并将符合条件的岗位加入申请,投递简历。
- 企业信息:学生可以查看企业的详细介绍和招聘需求,帮助学生全面了解潜在雇主,做出符合自己职业规划的求职决策。
- 个人中心:学生可以在个人中心查看和修改自己的基本信息、简历、投递记录以及面试安排,随时更新个人资料以提升求职成功率。
- 收藏功能:学生能够收藏感兴趣的兼职岗位,方便以后查看或投递,避免错过心仪的工作机会。
- 面试邀请:学生可以查看收到的面试邀请,确认面试时间和地点,及时准备面试并参与后续沟通。
- 面试记录:学生能够查看历史面试的记录和反馈,评估自己的面试表现,以便在未来的求职中不断改进。
- 评价反馈:学生可以对平台上的企业或兼职岗位进行评价和反馈,帮助平台和其他学生了解企业的招聘体验。
3.1.2 管理员功能
- 后台首页:管理员可以通过后台首页查看平台的实时数据统计,包括兼职岗位、企业用户、学生用户等的相关信息,帮助其了解平台运营情况,并作出决策。
- 用户管理:管理员能够管理平台上的所有用户账户,包括学生和企业用户,审核和删除不合规的账户,确保平台的安全性和合规性。
- 兼职地点管理:管理员可添加、编辑或删除兼职岗位的工作地点信息,确保所有兼职岗位的地理位置准确,以便学生能够找到适合自己的兼职机会。
- 学生简历管理:管理员对学生提交的简历进行审核与管理,确保简历内容的准确性和完整性,为企业提供真实有效的求职信息。
- 兼职信息管理:管理员负责审核企业发布的兼职信息,检查岗位描述、薪资待遇等是否真实合规,确保所有发布的信息符合平台的要求。
- 企业信息管理:管理员负责审核企业的注册信息和资质,确保平台上的企业为合法经营单位,并及时更新企业的基本信息。
- 投递记录管理:管理员可以查看学生的简历投递记录,分析投递情况,以便及时处理学生的申请和反馈,提升平台的招聘效率。
- 面试邀请管理:管理员查看和管理企业向学生发出的面试邀请信息,确保面试流程的正常进行,并处理面试的变更和取消。
- 面试记录管理:管理员可以查看并管理学生的面试反馈,帮助企业跟踪面试结果,确保双方能够获得及时的面试信息。
- 评价反馈管理:管理员可以对学生与企业的互相评价进行管理,确保评价内容真实有效,为平台建立良好的信誉体系。
- 轮播图管理:管理员可以通过平台后台管理首页的轮播图,确保重要的兼职信息和活动能及时展示给用户,提高平台的视觉效果和信息传达效率。
- 留言管理:管理员能够查看并处理平台用户的留言,及时解答问题或处理反馈,保证平台的顺畅运营和用户的良好体验。
- 平台公告管理:管理员可以发布和管理平台公告,传达系统更新、招聘活动或其他重要通知,确保用户获取最新的信息。
3.1.3 企业用户功能
- 兼职信息:企业可以发布、编辑或删除兼职岗位信息,详细描述岗位要求、薪资待遇、工作地点等,吸引符合条件的学生申请。
- 企业信息:企业能够展示公司介绍、文化、招聘需求等信息,帮助学生了解公司背景,从而吸引更多适合的候选人。
- 投递记录:企业可以查看学生投递的简历,分析候选人的技能、经验和求职意向,并筛选出最合适的面试对象。
- 面试邀请:企业可以向合适的学生发送面试邀请,安排面试时间、地点并进行后续的面试沟通,确保招聘流程顺畅进行。
- 评价反馈:企业可以对已面试或在职的学生进行评价,记录其表现,帮助平台建立可靠的企业-学生评价体系。
3.2系统非功能性分析
在研究大学生兼职平台时,非功能性需求分析是一个重要的部分。非功能性需求主要关注的是系统如何运行,而不是它具体完成什么功能。这些需求包括性能、可用性、安全性、可维护性、可扩展性、易用性等方面。以下是一个关于大学生兼职平台非功能性需求分析的概要。
性能需求:系统需确保快速响应和高吞吐量,以支持大量用户同时访问,即使在高峰时段也能保持流畅的操作体验,避免因延迟或卡顿影响用户体验。
可用性:安系统必须具备高可用性,采用冗余部署、负载均衡等策略,确保即使部分组件故障也能迅速恢复服务,减少服务中断时间,保障用户业务的连续性。
安全性:鉴于系统处理用户敏感信息,如个人信息等,必须实施严格的安全措施,包括数据加密、访问控制、防攻击机制等,以保护用户数据免受未授权访问或泄露。
可维护性:系统设计应注重可维护性,采用模块化、标准化的架构,提供详尽的开发文档和用户手册,确保系统易于理解和维护,降低长期运维成本。
可扩展性:随着业务的发展,系统可能需要扩展功能或提升性能。因此,系统需具备灵活的可扩展性,能够轻松添加新模块、优化性能,以应对未来增长的需求。
易用性:用户界面应直观易用,符合用户习惯,提供清晰的导航和友好的操作反馈,帮助用户快速上手并高效完成任务,提升整体用户满意度。
3.3系统可行性分析
通过大学生兼职平台的可行性分析,从技术可行性、经济可行性、操作可行性以及社会可行性四个维度进行深入探讨,以确保系统的开发与应用具有坚实的可行性基础。
3.3.1技术可行性
系统采用小程序与SpringBoot框架结合的技术架构,前后端分离,具有较强的可扩展性和灵活性。小程序具备广泛的用户基础,操作简便,适合用户的使用习惯。SpringBoot框架可以快速开发并部署高效的后端服务,确保系统的稳定性与高效性。同时,数据库使用MySQL,具有良好的性能和可扩展性,能够支持系统的高并发需求。综合来看,技术方案成熟,能够满足大学生兼职平台的需求,且具有较强的适应性与可扩展性。
3.3.2经济可行性
大学生兼职平台的开发和实施成本相对较低。采用开源的SpringBoot框架和MySQL数据库,减少了高昂的授权费用。系统的硬件需求也较为基础,可以在现有的计算机设备上运行,不需要额外的昂贵硬件支持。此外,通过提高管理效率、降低人工操作成本和提升用户满意度,长期来看具有较强的经济效益。
3.3.3操作可行性
系统采用直观的用户界面和简单的操作流程,适用于不同技术背景的用户。管理员和用户都能迅速上手,系统的功能模块清晰,操作简便,减少了培训成本。系统提供的功能能够有效支持日常管理任务,满足管理员和用户的基本需求,确保了操作的可行性。
3.3.4社会可行性
随着高校毕业生和在校学生对兼职机会的需求增加,数字化招聘已成为趋势。微信小程序的广泛应用为学生提供了便捷的求职途径,符合现代人对高效、随时随地招聘的需求。企业方面,平台可降低招聘成本,提高效率,解决信息不对称问题。此外,平台还促进了校园就业市场的数字化发展,为学生提供了更多的就业机会,具有较强的社会价值和广泛的应用前景。
从技术、经济、操作和社会四个维度来看,大学生兼职平台的开发均具备高度的可行性。
3.4系统用例分析
大学生兼职平台用例分析主要从学生用户、企业用户、管理员三个实体展开描述。
3.4.1学生用户用例分析
学生用户通过平台可以方便地浏览校园兼职信息、筛选符合自身需求的职位,并在线提交简历申请。平台提供职位搜索、简历投递、面试预约等功能,学生可以随时查看招聘进展,接收面试通知和反馈。通过平台,学生能够高效、便捷地获取兼职机会,减少传统招聘渠道中的信息不对称和时间成本。详细用例图如图3.1所示。

图3.1学生用户用例图
3.4.2管理员用例分析
管理员负责平台内容的审核和管理,包括审核企业发布的兼职信息、学生简历以及面试安排等。管理员确保平台内容的合规性和准确性,维护数据的完整性,定期检查系统运行状态,处理用户投诉和问题反馈。管理员还可以对系统进行数据分析,为平台优化提供依据。详细用例图如图3.2所示。

图3.2管理员用例图
3.4.3企业用户用例分析
企业用户通过平台发布兼职岗位、筛选简历、发出面试邀请,并对求职者进行反馈。企业可以查看学生的简历、筛选适合的候选人,并通过平台安排面试。平台优化了招聘流程,提高了招聘效率,并帮助企业精准匹配符合需求的兼职人员,从而降低了招聘成本。详细用例图如图3.3所示。

图3.3企业用户用例图
4系统设计
4.1系统总体设计思路
大学生兼职平台采用Browser/Server结构,(浏览器/服务器)和基于Web服务前后台交互的模式,是一个适用于Windows体系环境下的模型结构。只要用户有符合程序运行的硬件系统,并连上互联网,便可以在任何时间、任何地点使用。系统工作原理图如图4.1所示:

图4.1系统工作原理图
其最终前后台交互原理如图4.2所示。

图4.2前后台交互原理
具体交互流程为:浏览器中执行具体操作,操作命令将生成一个do方法。该方法使得浏览器能够访问后台中的Controller层,Controller层由于业务上的需要执行进而访问Service层。Service层收到指令后将会去调用内部DAO层的接口。接口将会和MyBatis层下的一个SQL语句相对接。对接好之后进而访问MySql数据库。更新底层数据,然后将数据同步回MyBatis层,同步变化后的数据将通过DAO层接口,Service层和后台Controller层,直观反映到浏览器页面上。
4.2系统结构设计
大学生兼职平台的整体结构设计如图4.3所示。

图4.3整体功能结构设计图
4.3系统功能设计
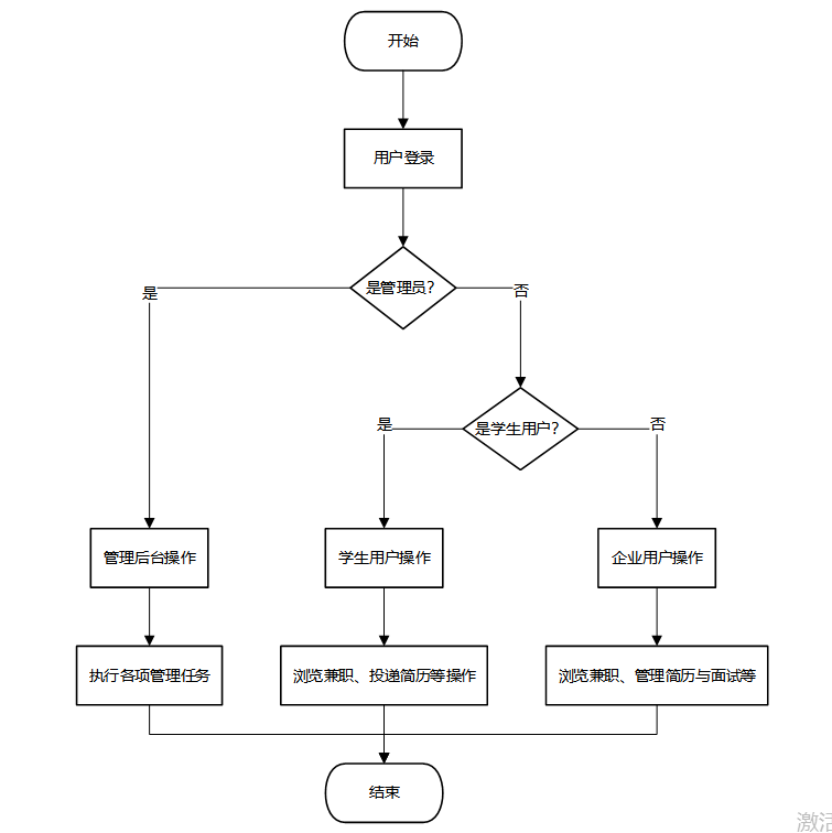
4.3.1用户登录流程
当用户进入登录页面时,当其在浏览器执行具体操作的时候,后端会同步显示,如图4.4所示。

图4.4登录流程图
4.3.2系统操作流程
系统操作流程包括学生用户注册并完善个人资料后,浏览并筛选合适的兼职岗位,投递简历或预约面试;企业用户注册并发布招聘信息,筛选学生简历,邀请合适候选人面试,最终确定兼职人员;管理员则负责审核招聘信息、简历和面试安排,确保系统内容的合规性与准确性,处理用户问题反馈。所有操作通过平台前端界面完成,系统后端根据用户行为进行数据处理和存储,确保信息的实时更新和安全性。操作流程如图4.5所示。

图4.5系统操作流程图
4.4系统核心代码设计
大学生兼职平台的核心代码设计如下:
4.4.1用户注册
注册页UserController.java,传入user对象,并将"user_id"、 "state"、 "user_group"、"login_time"、"phone"、"phone_state"、 "username"、"nickname"、"password"、"email"、"email_state"、"avatar"、"create_time"输入,重点是 "username"、"nickname"、"password"必须输入,通过获取username,数据库查询是否有该用户,如果存在,则提示“用户已存在”,否则执行将UserId置为空(数据库表中该字段已设置自动递增),代码如下所示。
/**
* 注册
* @param user
* @return
*/
@PostMapping("register")
public Map<String, Object> signUp(@RequestBody User user) {
// 查询用户
Map<String, String> query = new HashMap<>();
Map<String,Object> map = JSON.parseObject(JSON.toJSONString(user));
query.put("username",user.getUsername());
List list = service.selectBaseList(service.select(query, new HashMap<>()));
if (list.size()>0){
return error(30000, "用户已存在");
}
map.put("password",service.encryption(String.valueOf(map.get("password"))));
service.insert(map);
return success(1);
}
4.4.2用户登录
登录页,首先传入"username"、"email"、"phone"、"password",用户可通过用户名、邮箱、手机号进行登陆,通过判断resultList来确定查询结果,然后执行查询用户组UserGroup,用户组里面不存在,依然报“用户不存在”,执行完以上代码,最后涉及到用户带有“审核”的,会查询examine_state(用户的审核状态),数据库表user_group中含有source_table和source_field进行查询,以上步骤完成,对输入的密码进行存储Token到数据库,匹对账号和密码,数据库中的AccessToken为令牌,用于身份认证,代码如下所示。
/**
* 登录
* @param data
* @param httpServletRequest
* @return
*/
@PostMapping("login")
public Map<String, Object> login(@RequestBody Map<String, String> data, HttpServletRequest httpServletRequest) {
log.info("[执行登录接口]");
String username = data.get("username");
String email = data.get("email");
String phone = data.get("phone");
String password = data.get("password");
List resultList = null;
Map<String, String> map = new HashMap<>();
if(username != null && "".equals(username) == false){
map.put("username", username);
resultList = service.selectBaseList(service.select(map, new HashMap<>()));
}
4.4.3修改密码
修改密码,通过请求data,获取旧密码,并将新密码重新赋值,期间都是需要通过加密,代码如下所示。
* 修改密码
* @param data
* @param request
* @return
*/
@PostMapping("change_password")
public Map<String, Object> change_password(@RequestBody Map<String, String> data, HttpServletRequest request){
// 根据Token获取UserId
String token = request.getHeader("x.auth.token");
Integer userId = tokenGetUserId(token);
// 根据UserId和旧密码获取用户
Map<String, String> query = new HashMap<>();
String o_password = data.get("o_password");
query.put("user_id" ,String.valueOf(userId));
query.put("password" ,service.encryption(o_password));
int count = service.selectBaseCount(service.count(query, service.readConfig(request)));
if(count > 0){
// 修改密码
Map<String,Object> form = new HashMap<>();
form.put("password",service.encryption(data.get("password")));
service.update(query,service.readConfig(request),form);
return success(1);
}
return error(10000,"密码修改失败!");
4.4.4修改数据
修改一个数据,原理与add基本一致,不同点在于通过readConfig()读取关键字,以及通过readQuery()获取URL后面?指定位置的标识,转成Map对象后,执行update操作,同样通过拼接的sql语句执行,执行过程读取query,toWhereSql()语句完成数据库操作,body为修改对象的值,代码如下所示。
@PostMapping("/set")
@Transactional
public Map<String, Object> set(HttpServletRequest request) throws IOException {
service.update(service.readQuery(request), service.readConfig(request), service.readBody(request.getReader()));
return success(1);
}
4.4.5删除数据
删除一条数据,通过readQuery(),获取URL后面的对象地址,删除FROM具体的table,query删除查询FindConfig语句,代码如下所示。
@RequestMapping(value = "/del")
@Transactional
public Map<String, Object> del(HttpServletRequest request) {
service.delete(service.readQuery(request), service.readConfig(request));
return success(1);
}
public void delete(Map<String,String> query,Map<String,String> config){
QueryWrapper wrapper = new QueryWrapper<E>();
toWhereWrapper(query, "0".equals(config.get(FindConfig.GROUP_BY)),wrapper);
baseMapper.delete(wrapper);
log.info("[{}] . 删除操作:{}",wrapper.getSqlSelect());
}
4.4.6获取数据
通过请求的参数获取列表数据,代码如下所示。
@RequestMapping("/get_obj")
public Map<String, Object> obj(HttpServletRequest request) {
List resultList = service.selectBaseList(service.select(service.readQuery(request), service.readConfig(request)));
if (resultList.size() > 0) {
JSONObject jsonObject = new JSONObject();
jsonObject.put("obj",resultList.get(0));
return success(jsonObject);
} else {
return success(null);
}
4.4.7图片上传
通过请求的参数获取列表数据,代码如下所示。
@PostMapping("/upload")
public Map<String, Object> upload(@RequestParam("file") MultipartFile file) {
log.info("进入方法");
if (file.isEmpty()) {
return error(30000, "没有选择文件");
}
try {
//判断有没路径,没有则创建
String filePath = System.getProperty("user.dir") + "/src/main/resources/static/";
File targetDir = new File(filePath);
if (!targetDir.exists() && !targetDir.isDirectory()) {
if (targetDir.mkdirs()) {
log.info("创建目录成功");
} else {
log.error("创建目录失败");
}
}
4.5数据库设计
4.5.1数据库设计原则
大学生兼职平台在进行数据库设计时,考虑到个人能力与数据库选择,选择了数据库Mysql。以下将使用E.R展示数据库中设计的实体及主要的字段和类型及数据库的描述。
4.5.2数据库实体
通过建立大学生兼职平台的E.R模型图。以此来设计详细的数据库资料实体,以下为具体图例:
(1)用户信息实体图如下图所示;

图4.6用户信息实体图
(2)兼职信息实体图如下图所示;

图4.7兼职信息实体图
(3)企业信息实体E.R图如下图所示;

图4.8企业信息实体E.R图
(4)面试邀请信息实体E.R图如下图所示;

图4.9面试邀请信息实体E.R图
(4)整体数据库实体E.R图如下图所示:

图4.10数据库E.R图
4.5.3数据库表设计
以下为系统开发过程中所使用的数据表如下所示:
| 编号 | 名称 | 数据类型 | 长度 | 小数位 | 允许空值 | 主键 | 默认值 | 说明 |
| 1 | token_id | int | 10 | 0 | N | Y | 临时访问牌ID | |
| 2 | token | varchar | 64 | 0 | Y | N | 临时访问牌 | |
| 3 | info | text | 65535 | 0 | Y | N | ||
| 4 | maxage | int | 10 | 0 | N | N | 2 | 最大寿命:默认2小时 |
| 5 | create_time | timestamp | 19 | 0 | N | N | CURRENT_TIMESTAMP | 创建时间: |
| 6 | update_time | timestamp | 19 | 0 | N | N | CURRENT_TIMESTAMP | 更新时间: |
| 7 | user_id | int | 10 | 0 | N | N | 0 | 用户编号: |
| 编号 | 名称 | 数据类型 | 长度 | 小数位 | 允许空值 | 主键 | 默认值 | 说明 |
| 1 | auth_id | int | 10 | 0 | N | Y | 授权ID: | |
| 2 | user_group | varchar | 64 | 0 | Y | N | 用户组: | |
| 3 | mod_name | varchar | 64 | 0 | Y | N | 模块名: | |
| 4 | table_name | varchar | 64 | 0 | Y | N | 表名: | |
| 5 | page_title | varchar | 255 | 0 | Y | N | 页面标题: | |
| 6 | path | varchar | 255 | 0 | Y | N | 路由路径: | |
| 7 | parent | varchar | 64 | 0 | Y | N | 父级菜单 | |
| 8 | parent_sort | int | 10 | 0 | N | N | 0 | 父级菜单排序 |
| 9 | position | varchar | 32 | 0 | Y | N | 位置: | |
| 10 | mode | varchar | 32 | 0 | N | N | _blank | 跳转方式: |
| 11 | add | tinyint | 3 | 0 | N | N | 1 | 是否可增加: |
| 12 | del | tinyint | 3 | 0 | N | N | 1 | 是否可删除: |
| 13 | set | tinyint | 3 | 0 | N | N | 1 | 是否可修改: |
| 14 | get | tinyint | 3 | 0 | N | N | 1 | 是否可查看: |
| 15 | field_add | text | 65535 | 0 | Y | N | 添加字段: | |
| 16 | field_set | text | 65535 | 0 | Y | N | 修改字段: | |
| 17 | field_get | text | 65535 | 0 | Y | N | 查询字段: | |
| 18 | table_nav_name | varchar | 500 | 0 | Y | N | 跨表导航名称: | |
| 19 | table_nav | varchar | 500 | 0 | Y | N | 跨表导航: | |
| 20 | option | text | 65535 | 0 | Y | N | 配置: | |
| 21 | create_time | timestamp | 19 | 0 | N | N | CURRENT_TIMESTAMP | 创建时间: |
| 22 | update_time | timestamp | 19 | 0 | N | N | CURRENT_TIMESTAMP | 更新时间: |
| 编号 | 名称 | 数据类型 | 长度 | 小数位 | 允许空值 | 主键 | 默认值 | 说明 |
| 1 | code_token_id | int | 10 | 0 | N | Y | ||
| 2 | token | varchar | 255 | 0 | Y | N | ||
| 3 | code | varchar | 255 | 0 | Y | N | 验证码 | |
| 4 | expire_time | timestamp | 19 | 0 | N | N | CURRENT_TIMESTAMP | 失效时间 |
| 5 | create_time | timestamp | 19 | 0 | N | N | CURRENT_TIMESTAMP | 创建时间 |
| 6 | update_time | timestamp | 19 | 0 | N | N | CURRENT_TIMESTAMP | 更新时间: |
| 编号 | 名称 | 数据类型 | 长度 | 小数位 | 允许空值 | 主键 | 默认值 | 说明 |
| 1 | collect_id | int | 10 | 0 | N | Y | 收藏ID: | |
| 2 | user_id | int | 10 | 0 | N | N | 0 | 收藏人ID: |
| 3 | source_table | varchar | 255 | 0 | Y | N | 来源表: | |
| 4 | source_field | varchar | 255 | 0 | Y | N | 来源字段: | |
| 5 | source_id | int | 10 | 0 | N | N | 0 | 来源ID: |
| 6 | title | varchar | 255 | 0 | Y | N | 标题: | |
| 7 | img | varchar | 255 | 0 | Y | N | 封面: | |
| 8 | create_time | timestamp | 19 | 0 | N | N | CURRENT_TIMESTAMP | 创建时间: |
| 9 | update_time | timestamp | 19 | 0 | N | N | CURRENT_TIMESTAMP | 更新时间: |
| 编号 | 名称 | 数据类型 | 长度 | 小数位 | 允许空值 | 主键 | 默认值 | 说明 |
| 1 | comment_id | int | 10 | 0 | N | Y | 评论ID: | |
| 2 | user_id | int | 10 | 0 | N | N | 0 | 评论人ID: |
| 3 | reply_to_id | int | 10 | 0 | N | N | 0 | 回复评论ID:空为0 |
| 4 | content | longtext | 2147483647 | 0 | Y | N | 内容: | |
| 5 | nickname | varchar | 255 | 0 | Y | N | 昵称: | |
| 6 | avatar | varchar | 255 | 0 | Y | N | 头像地址:[0,255] | |
| 7 | create_time | timestamp | 19 | 0 | N | N | CURRENT_TIMESTAMP | 创建时间: |
| 8 | update_time | timestamp | 19 | 0 | N | N | CURRENT_TIMESTAMP | 更新时间: |
| 9 | source_table | varchar | 255 | 0 | Y | N | 来源表: | |
| 10 | source_field | varchar | 255 | 0 | Y | N | 来源字段: | |
| 11 | source_id | int | 10 | 0 | N | N | 0 | 来源ID: |
| 编号 | 名称 | 数据类型 | 长度 | 小数位 | 允许空值 | 主键 | 默认值 | 说明 |
| 1 | delivery_record_id | int | 10 | 0 | N | Y | 投递记录ID | |
| 2 | enterprise_name | varchar | 64 | 0 | Y | N | 企业名称 | |
| 3 | job_title | varchar | 64 | 0 | Y | N | 岗位名称 | |
| 4 | industry_classification | varchar | 64 | 0 | Y | N | 行业分类 | |
| 5 | enterprise_users | int | 10 | 0 | Y | N | 0 | 企业用户 |
| 6 | student_users | int | 10 | 0 | Y | N | 0 | 学生用户 |
| 7 | student_name | varchar | 64 | 0 | Y | N | 学生姓名 | |
| 8 | student_id | varchar | 64 | 0 | Y | N | 学生学号 | |
| 9 | student_educational_background | varchar | 64 | 0 | Y | N | 学生学历 | |
| 10 | student_major | varchar | 64 | 0 | Y | N | 学生专业 | |
| 11 | mastering_skills | varchar | 64 | 0 | Y | N | 掌握技能 | |
| 12 | resume_upload | varchar | 255 | 0 | Y | N | 简历上传 | |
| 13 | interview_invitation_limit_times | int | 10 | 0 | N | N | 1 | 邀请面试限制次数 |
| 14 | create_time | datetime | 19 | 0 | N | N | CURRENT_TIMESTAMP | 创建时间 |
| 15 | update_time | timestamp | 19 | 0 | N | N | CURRENT_TIMESTAMP | 更新时间 |
| 16 | source_table | varchar | 255 | 0 | Y | N | 来源表 | |
| 17 | source_id | int | 10 | 0 | Y | N | 来源ID | |
| 18 | source_user_id | int | 10 | 0 | Y | N | 来源用户 |
表enterprise_information (企业信息)
| 编号 | 名称 | 数据类型 | 长度 | 小数位 | 允许空值 | 主键 | 默认值 | 说明 |
| 1 | enterprise_information_id | int | 10 | 0 | N | Y | 企业信息ID | |
| 2 | enterprise_image | varchar | 255 | 0 | Y | N | 企业图片 | |
| 3 | enterprise_users | int | 10 | 0 | Y | N | 0 | 企业用户 |
| 4 | enterprise_name | varchar | 64 | 0 | Y | N | 企业名称 | |
| 5 | enterprise_number | varchar | 64 | 0 | Y | N | 企业编号 | |
| 6 | enterprise_nature | varchar | 64 | 0 | Y | N | 企业性质 | |
| 7 | contact_information | varchar | 64 | 0 | Y | N | 联系方式 | |
| 8 | recruitment_needs | text | 65535 | 0 | Y | N | 招聘需求 | |
| 9 | company_profile | longtext | 2147483647 | 0 | Y | N | 企业简介 | |
| 10 | hits | int | 10 | 0 | N | N | 0 | 点击数 |
| 11 | praise_len | int | 10 | 0 | N | N | 0 | 点赞数 |
| 12 | collect_len | int | 10 | 0 | N | N | 0 | 收藏数 |
| 13 | comment_len | int | 10 | 0 | N | N | 0 | 评论数 |
| 14 | create_time | datetime | 19 | 0 | N | N | CURRENT_TIMESTAMP | 创建时间 |
| 15 | update_time | timestamp | 19 | 0 | N | N | CURRENT_TIMESTAMP | 更新时间 |
| 编号 | 名称 | 数据类型 | 长度 | 小数位 | 允许空值 | 主键 | 默认值 | 说明 |
| 1 | enterprise_users_id | int | 10 | 0 | N | Y | 企业用户ID | |
| 2 | enterprise_name | varchar | 64 | 0 | Y | N | 企业名称 | |
| 3 | enterprise_number | varchar | 64 | 0 | N | N | 企业编号 | |
| 4 | enterprise_nature | varchar | 64 | 0 | Y | N | 企业性质 | |
| 5 | business_license | varchar | 255 | 0 | Y | N | 营业执照 | |
| 6 | number_of_registrations | varchar | 64 | 0 | Y | N | 注册数量 | |
| 7 | examine_state | varchar | 16 | 0 | N | N | 未审核 | 审核状态 |
| 8 | user_id | int | 10 | 0 | N | N | 0 | 用户ID |
| 9 | create_time | datetime | 19 | 0 | N | N | CURRENT_TIMESTAMP | 创建时间 |
| 10 | update_time | timestamp | 19 | 0 | N | N | CURRENT_TIMESTAMP | 更新时间 |
| 编号 | 名称 | 数据类型 | 长度 | 小数位 | 允许空值 | 主键 | 默认值 | 说明 |
| 1 | evaluation_feedback_id | int | 10 | 0 | N | Y | 评价反馈ID | |
| 2 | enterprise_name | varchar | 64 | 0 | Y | N | 企业名称 | |
| 3 | enterprise_users | int | 10 | 0 | Y | N | 0 | 企业用户 |
| 4 | job_title | varchar | 64 | 0 | Y | N | 岗位名称 | |
| 5 | student_users | int | 10 | 0 | Y | N | 0 | 学生用户 |
| 6 | student_name | varchar | 64 | 0 | Y | N | 学生姓名 | |
| 7 | overall_rating | double | 9 | 2 | Y | N | 0.00 | 综合评分 |
| 8 | performance_evaluation | text | 65535 | 0 | Y | N | 表现评价 | |
| 9 | create_time | datetime | 19 | 0 | N | N | CURRENT_TIMESTAMP | 创建时间 |
| 10 | update_time | timestamp | 19 | 0 | N | N | CURRENT_TIMESTAMP | 更新时间 |
| 11 | source_table | varchar | 255 | 0 | Y | N | 来源表 | |
| 12 | source_id | int | 10 | 0 | Y | N | 来源ID | |
| 13 | source_user_id | int | 10 | 0 | Y | N | 来源用户 |
| 编号 | 名称 | 数据类型 | 长度 | 小数位 | 允许空值 | 主键 | 默认值 | 说明 |
| 1 | hits_id | int | 10 | 0 | N | Y | 点赞ID: | |
| 2 | user_id | int | 10 | 0 | N | N | 0 | 点赞人: |
| 3 | create_time | timestamp | 19 | 0 | N | N | CURRENT_TIMESTAMP | 创建时间: |
| 4 | update_time | timestamp | 19 | 0 | N | N | CURRENT_TIMESTAMP | 更新时间: |
| 5 | source_table | varchar | 255 | 0 | Y | N | 来源表: | |
| 6 | source_field | varchar | 255 | 0 | Y | N | 来源字段: | |
| 7 | source_id | int | 10 | 0 | N | N | 0 | 来源ID: |
| 编号 | 名称 | 数据类型 | 长度 | 小数位 | 允许空值 | 主键 | 默认值 | 说明 |
| 1 | industry_type_id | int | 10 | 0 | N | Y | 行业类型ID | |
| 2 | industry_classification | varchar | 64 | 0 | Y | N | 行业分类 | |
| 3 | create_time | datetime | 19 | 0 | N | N | CURRENT_TIMESTAMP | 创建时间 |
| 4 | update_time | timestamp | 19 | 0 | N | N | CURRENT_TIMESTAMP | 更新时间 |
| 编号 | 名称 | 数据类型 | 长度 | 小数位 | 允许空值 | 主键 | 默认值 | 说明 |
| 1 | interview_invitation_id | int | 10 | 0 | N | Y | 面试邀请ID | |
| 2 | enterprise_name | varchar | 64 | 0 | Y | N | 企业名称 | |
| 3 | enterprise_users | int | 10 | 0 | Y | N | 0 | 企业用户 |
| 4 | job_title | varchar | 64 | 0 | Y | N | 岗位名称 | |
| 5 | interview_location | varchar | 64 | 0 | Y | N | 面试地点 | |
| 6 | student_users | int | 10 | 0 | Y | N | 0 | 学生用户 |
| 7 | student_name | varchar | 64 | 0 | Y | N | 学生姓名 | |
| 8 | interview_time | datetime | 19 | 0 | Y | N | 面试时间 | |
| 9 | interview_remarks | text | 65535 | 0 | Y | N | 面试备注 | |
| 10 | interview_record_limit_times | int | 10 | 0 | N | N | 0 | 面试记录限制次数 |
| 11 | evaluation_feedback_limit_times | int | 10 | 0 | N | N | 0 | 评价反馈限制次数 |
| 12 | create_time | datetime | 19 | 0 | N | N | CURRENT_TIMESTAMP | 创建时间 |
| 13 | update_time | timestamp | 19 | 0 | N | N | CURRENT_TIMESTAMP | 更新时间 |
| 14 | source_table | varchar | 255 | 0 | Y | N | 来源表 | |
| 15 | source_id | int | 10 | 0 | Y | N | 来源ID | |
| 16 | source_user_id | int | 10 | 0 | Y | N | 来源用户 |
| 编号 | 名称 | 数据类型 | 长度 | 小数位 | 允许空值 | 主键 | 默认值 | 说明 |
| 1 | interview_record_id | int | 10 | 0 | N | Y | 面试记录ID | |
| 2 | enterprise_name | varchar | 64 | 0 | Y | N | 企业名称 | |
| 3 | enterprise_users | int | 10 | 0 | Y | N | 0 | 企业用户 |
| 4 | job_title | varchar | 64 | 0 | Y | N | 岗位名称 | |
| 5 | student_users | int | 10 | 0 | Y | N | 0 | 学生用户 |
| 6 | interview_progress | varchar | 64 | 0 | Y | N | 面试进度 | |
| 7 | situation_remarks | text | 65535 | 0 | Y | N | 情况备注 | |
| 8 | create_time | datetime | 19 | 0 | N | N | CURRENT_TIMESTAMP | 创建时间 |
| 9 | update_time | timestamp | 19 | 0 | N | N | CURRENT_TIMESTAMP | 更新时间 |
| 10 | source_table | varchar | 255 | 0 | Y | N | 来源表 | |
| 11 | source_id | int | 10 | 0 | Y | N | 来源ID | |
| 12 | source_user_id | int | 10 | 0 | Y | N | 来源用户 |
| 编号 | 名称 | 数据类型 | 长度 | 小数位 | 允许空值 | 主键 | 默认值 | 说明 |
| 1 | message_id | int | 10 | 0 | N | Y | 留言板ID: | |
| 2 | user_id | int | 10 | 0 | N | N | 0 | 用户ID: |
| 3 | title | varchar | 64 | 0 | Y | N | 标题: | |
| 4 | content | longtext | 2147483647 | 0 | N | N | 内容: | |
| 5 | nickname | varchar | 32 | 0 | N | N | 昵称: | |
| 6 | avatar | varchar | 255 | 0 | Y | N | 头像: | |
| 7 | | varchar | 125 | 0 | Y | N | 留言者邮箱 | |
| 8 | phone | varchar | 11 | 0 | Y | N | 留言者手机号码 | |
| 9 | create_time | timestamp | 19 | 0 | N | N | CURRENT_TIMESTAMP | 创建时间: |
| 10 | update_time | timestamp | 19 | 0 | N | N | CURRENT_TIMESTAMP | 更新时间: |
| 11 | reply | longtext | 2147483647 | 0 | Y | N | 回复 | |
| 12 | reply_state | tinyint | 4 | 0 | Y | N | 0 | 回复状态 |
| 编号 | 名称 | 数据类型 | 长度 | 小数位 | 允许空值 | 主键 | 默认值 | 说明 |
| 1 | notice_id | mediumint | 8 | 0 | N | Y | 公告id: | |
| 2 | title | varchar | 125 | 0 | N | N | 标题: | |
| 3 | content | longtext | 2147483647 | 0 | Y | N | 正文: | |
| 4 | create_time | timestamp | 19 | 0 | N | N | CURRENT_TIMESTAMP | 创建时间: |
| 5 | update_time | timestamp | 19 | 0 | N | N | CURRENT_TIMESTAMP | 更新时间: |
表part_time_job_information (兼职信息)
| 编号 | 名称 | 数据类型 | 长度 | 小数位 | 允许空值 | 主键 | 默认值 | 说明 |
| 1 | part_time_job_information_id | int | 10 | 0 | N | Y | 兼职信息ID | |
| 2 | part_time_cover | varchar | 255 | 0 | Y | N | 兼职封面 | |
| 3 | enterprise_name | varchar | 64 | 0 | Y | N | 企业名称 | |
| 4 | enterprise_users | int | 10 | 0 | Y | N | 0 | 企业用户 |
| 5 | job_title | varchar | 64 | 0 | Y | N | 岗位名称 | |
| 6 | position_salary | double | 9 | 2 | Y | N | 0.00 | 岗位薪资 |
| 7 | part_time_location | varchar | 64 | 0 | Y | N | 兼职地点 | |
| 8 | industry_classification | varchar | 64 | 0 | Y | N | 行业分类 | |
| 9 | working_hours | varchar | 64 | 0 | Y | N | 工作时间 | |
| 10 | job_requirements | text | 65535 | 0 | Y | N | 岗位要求 | |
| 11 | job_description | longtext | 2147483647 | 0 | Y | N | 职位描述 | |
| 12 | hits | int | 10 | 0 | N | N | 0 | 点击数 |
| 13 | praise_len | int | 10 | 0 | N | N | 0 | 点赞数 |
| 14 | collect_len | int | 10 | 0 | N | N | 0 | 收藏数 |
| 15 | comment_len | int | 10 | 0 | N | N | 0 | 评论数 |
| 16 | examine_state | varchar | 16 | 0 | N | N | 未审核 | 审核状态 |
| 17 | examine_reply | varchar | 16 | 0 | Y | N | 审核回复 | |
| 18 | delivery_record_limit_times | int | 10 | 0 | N | N | 0 | 投递简历限制次数 |
| 19 | create_time | datetime | 19 | 0 | N | N | CURRENT_TIMESTAMP | 创建时间 |
| 20 | update_time | timestamp | 19 | 0 | N | N | CURRENT_TIMESTAMP | 更新时间 |
| 编号 | 名称 | 数据类型 | 长度 | 小数位 | 允许空值 | 主键 | 默认值 | 说明 |
| 1 | part_time_location_id | int | 10 | 0 | N | Y | 兼职地点ID | |
| 2 | location_name | varchar | 64 | 0 | Y | N | 地点名称 | |
| 3 | enterprise_users | int | 10 | 0 | Y | N | 0 | 企业用户 |
| 4 | create_time | datetime | 19 | 0 | N | N | CURRENT_TIMESTAMP | 创建时间 |
| 5 | update_time | timestamp | 19 | 0 | N | N | CURRENT_TIMESTAMP | 更新时间 |
| 编号 | 名称 | 数据类型 | 长度 | 小数位 | 允许空值 | 主键 | 默认值 | 说明 |
| 1 | praise_id | int | 10 | 0 | N | Y | 点赞ID: | |
| 2 | user_id | int | 10 | 0 | N | N | 0 | 点赞人: |
| 3 | create_time | timestamp | 19 | 0 | N | N | CURRENT_TIMESTAMP | 创建时间: |
| 4 | update_time | timestamp | 19 | 0 | N | N | CURRENT_TIMESTAMP | 更新时间: |
| 5 | source_table | varchar | 255 | 0 | Y | N | 来源表: | |
| 6 | source_field | varchar | 255 | 0 | Y | N | 来源字段: | |
| 7 | source_id | int | 10 | 0 | N | N | 0 | 来源ID: |
| 8 | status | bit | 1 | 0 | N | N | 1 | 点赞状态:1为点赞,0已取消 |
| 编号 | 名称 | 数据类型 | 长度 | 小数位 | 允许空值 | 主键 | 默认值 | 说明 |
| 1 | schedule_id | smallint | 5 | 0 | N | Y | 日程ID:[0,32767] | |
| 2 | content | varchar | 255 | 0 | Y | N | 日程内容 | |
| 3 | scheduled_time | datetime | 19 | 0 | Y | N | 计划时间 | |
| 4 | user_id | int | 10 | 0 | N | N | 用户id | |
| 5 | create_time | datetime | 19 | 0 | Y | N | 创建时间 | |
| 6 | update_time | datetime | 19 | 0 | Y | N | 更新时间 |
| 编号 | 名称 | 数据类型 | 长度 | 小数位 | 允许空值 | 主键 | 默认值 | 说明 |
| 1 | score_id | int | 10 | 0 | N | Y | 评分ID: | |
| 2 | user_id | int | 10 | 0 | N | N | 0 | 评分人: |
| 3 | nickname | varchar | 64 | 0 | Y | N | 昵称: | |
| 4 | score_num | double | 5 | 2 | N | N | 0.00 | 评分: |
| 5 | create_time | timestamp | 19 | 0 | N | N | CURRENT_TIMESTAMP | 创建时间: |
| 6 | update_time | timestamp | 19 | 0 | N | N | CURRENT_TIMESTAMP | 更新时间: |
| 7 | source_table | varchar | 255 | 0 | Y | N | 来源表: | |
| 8 | source_field | varchar | 255 | 0 | Y | N | 来源字段: | |
| 9 | source_id | int | 10 | 0 | N | N | 0 | 来源ID: |
| 编号 | 名称 | 数据类型 | 长度 | 小数位 | 允许空值 | 主键 | 默认值 | 说明 |
| 1 | slides_id | int | 10 | 0 | N | Y | 轮播图ID: | |
| 2 | title | varchar | 64 | 0 | Y | N | 标题: | |
| 3 | content | varchar | 255 | 0 | Y | N | 内容: | |
| 4 | url | varchar | 255 | 0 | Y | N | 链接: | |
| 5 | img | varchar | 255 | 0 | Y | N | 轮播图: | |
| 6 | hits | int | 10 | 0 | N | N | 0 | 点击量: |
| 7 | create_time | timestamp | 19 | 0 | N | N | CURRENT_TIMESTAMP | 创建时间: |
| 8 | update_time | timestamp | 19 | 0 | N | N | CURRENT_TIMESTAMP | 更新时间: |
| 编号 | 名称 | 数据类型 | 长度 | 小数位 | 允许空值 | 主键 | 默认值 | 说明 |
| 1 | student_resume_id | int | 10 | 0 | N | Y | 学生简历ID | |
| 2 | student_users | int | 10 | 0 | Y | N | 0 | 学生用户 |
| 3 | student_name | varchar | 64 | 0 | Y | N | 学生姓名 | |
| 4 | student_id | varchar | 64 | 0 | Y | N | 学生学号 | |
| 5 | applicable_positions | varchar | 64 | 0 | Y | N | 适用岗位 | |
| 6 | industry_classification | varchar | 64 | 0 | Y | N | 行业分类 | |
| 7 | resume_file | varchar | 255 | 0 | Y | N | 简历档案 | |
| 8 | create_time | datetime | 19 | 0 | N | N | CURRENT_TIMESTAMP | 创建时间 |
| 9 | update_time | timestamp | 19 | 0 | N | N | CURRENT_TIMESTAMP | 更新时间 |
| 编号 | 名称 | 数据类型 | 长度 | 小数位 | 允许空值 | 主键 | 默认值 | 说明 |
| 1 | student_users_id | int | 10 | 0 | N | Y | 学生用户ID | |
| 2 | student_name | varchar | 64 | 0 | Y | N | 学生姓名 | |
| 3 | student_id | varchar | 64 | 0 | N | N | 学生学号 | |
| 4 | student_educational_background | varchar | 64 | 0 | Y | N | 学生学历 | |
| 5 | student_major | varchar | 64 | 0 | Y | N | 学生专业 | |
| 6 | mastering_skills | varchar | 64 | 0 | Y | N | 掌握技能 | |
| 7 | examine_state | varchar | 16 | 0 | N | N | 已通过 | 审核状态 |
| 8 | user_id | int | 10 | 0 | N | N | 0 | 用户ID |
| 9 | create_time | datetime | 19 | 0 | N | N | CURRENT_TIMESTAMP | 创建时间 |
| 10 | update_time | timestamp | 19 | 0 | N | N | CURRENT_TIMESTAMP | 更新时间 |
| 编号 | 名称 | 数据类型 | 长度 | 小数位 | 允许空值 | 主键 | 默认值 | 说明 |
| 1 | upload_id | int | 10 | 0 | N | Y | 上传ID | |
| 2 | name | varchar | 64 | 0 | Y | N | 文件名 | |
| 3 | path | varchar | 255 | 0 | Y | N | 访问路径 | |
| 4 | file | varchar | 255 | 0 | Y | N | 文件路径 | |
| 5 | display | varchar | 255 | 0 | Y | N | 显示顺序 | |
| 6 | father_id | int | 10 | 0 | Y | N | 0 | 父级ID |
| 7 | dir | varchar | 255 | 0 | Y | N | 文件夹 | |
| 8 | type | varchar | 32 | 0 | Y | N | 文件类型 |
| 编号 | 名称 | 数据类型 | 长度 | 小数位 | 允许空值 | 主键 | 默认值 | 说明 |
| 1 | user_id | int | 10 | 0 | N | Y | 用户ID:[0,8388607]用户获取其他与用户相关的数据 | |
| 2 | state | smallint | 5 | 0 | N | N | 1 | 账户状态:[0,10](1可用|2异常|3已冻结|4已注销) |
| 3 | user_group | varchar | 32 | 0 | Y | N | 所在用户组:[0,32767]决定用户身份和权限 | |
| 4 | login_time | timestamp | 19 | 0 | N | N | CURRENT_TIMESTAMP | 上次登录时间: |
| 5 | phone | varchar | 11 | 0 | Y | N | 手机号码:[0,11]用户的手机号码,用于找回密码时或登录时 | |
| 6 | phone_state | smallint | 5 | 0 | N | N | 0 | 手机认证:[0,1](0未认证|1审核中|2已认证) |
| 7 | username | varchar | 16 | 0 | N | N | 用户名:[0,16]用户登录时所用的账户名称 | |
| 8 | nickname | varchar | 16 | 0 | Y | N | 昵称:[0,16] | |
| 9 | password | varchar | 64 | 0 | N | N | 密码:[0,32]用户登录所需的密码,由6-16位数字或英文组成 | |
| 10 | | varchar | 64 | 0 | Y | N | 邮箱:[0,64]用户的邮箱,用于找回密码时或登录时 | |
| 11 | email_state | smallint | 5 | 0 | N | N | 0 | 邮箱认证:[0,1](0未认证|1审核中|2已认证) |
| 12 | avatar | varchar | 255 | 0 | Y | N | 头像地址:[0,255] | |
| 13 | open_id | varchar | 255 | 0 | Y | N | 针对获取用户信息字段 | |
| 14 | create_time | timestamp | 19 | 0 | N | N | CURRENT_TIMESTAMP | 创建时间: |
| 编号 | 名称 | 数据类型 | 长度 | 小数位 | 允许空值 | 主键 | 默认值 | 说明 |
| 1 | user_chat_friend_id | int | 10 | 0 | N | Y | id | |
| 2 | user_id | int | 10 | 0 | N | N | 用户id | |
| 3 | friend_user_id | int | 10 | 0 | N | N | 用户好友id | |
| 4 | friend_user_name | varchar | 255 | 0 | Y | N | 好友名称 | |
| 5 | create_time | timestamp | 19 | 0 | N | N | CURRENT_TIMESTAMP | |
| 6 | update_time | timestamp | 19 | 0 | N | N | CURRENT_TIMESTAMP |
| 编号 | 名称 | 数据类型 | 长度 | 小数位 | 允许空值 | 主键 | 默认值 | 说明 |
| 1 | user_chat_group_id | int | 10 | 0 | N | Y | id | |
| 2 | group_id | int | 10 | 0 | Y | N | 群聊id | |
| 3 | group_name | varchar | 255 | 0 | Y | N | 群聊名称 | |
| 4 | user_id | int | 10 | 0 | Y | N | 用户id | |
| 5 | create_time | timestamp | 19 | 0 | N | N | CURRENT_TIMESTAMP | |
| 6 | update_time | timestamp | 19 | 0 | N | N | CURRENT_TIMESTAMP |
| 编号 | 名称 | 数据类型 | 长度 | 小数位 | 允许空值 | 主键 | 默认值 | 说明 |
| 1 | user_chat_read_id | varchar | 255 | 0 | N | Y | id | |
| 2 | user_id | int | 10 | 0 | Y | N | 接收人id | |
| 3 | send_user_id | int | 10 | 0 | Y | N | 发送人id | |
| 4 | group_id | int | 10 | 0 | Y | N | 群聊id | |
| 5 | type | int | 10 | 0 | Y | N | 类型1-点对点消息,2-群聊消息 | |
| 6 | create_time | timestamp | 19 | 0 | Y | N | CURRENT_TIMESTAMP | 时间 |
| 7 | message | text | 65535 | 0 | Y | N | 消息 |
| 编号 | 名称 | 数据类型 | 长度 | 小数位 | 允许空值 | 主键 | 默认值 | 说明 |
| 1 | group_id | mediumint | 8 | 0 | N | Y | 用户组ID:[0,8388607] | |
| 2 | display | smallint | 5 | 0 | N | N | 100 | 显示顺序:[0,1000] |
| 3 | name | varchar | 16 | 0 | N | N | 名称:[0,16] | |
| 4 | description | varchar | 255 | 0 | Y | N | 描述:[0,255]描述该用户组的特点或权限范围 | |
| 5 | source_table | varchar | 255 | 0 | Y | N | 来源表: | |
| 6 | source_field | varchar | 255 | 0 | Y | N | 来源字段: | |
| 7 | source_id | int | 10 | 0 | N | N | 0 | 来源ID: |
| 8 | register | smallint | 5 | 0 | Y | N | 0 | 注册位置: |
| 9 | create_time | timestamp | 19 | 0 | N | N | CURRENT_TIMESTAMP | 创建时间: |
| 10 | update_time | timestamp | 19 | 0 | N | N | CURRENT_TIMESTAMP | 更新时间: |
5系统实现
5.1学生用户功能实现
5.1.1小程序首页
首页作为学生用户进入小程序的首个页面,展示平台的最新兼职信息和公告。学生可以快速浏览热门职位、企业推荐以及平台公告。首页的简洁设计保证用户能够迅速获取关键信息,同时也可以通过搜索框查找特定的兼职岗位,方便学生高效筛选自己感兴趣的职位。如下图所示。

图5.1首页界面图
5.1.2注册登录
学生通过平台注册账户并登录。学生可以填写基本个人信息、上传简历,设置账户密码等。也可以通过微信一键注册和登录,简化了注册流程。用户只需授权微信账号,系统即可自动获取基本信息,如昵称、头像等,快速完成注册。登录后,学生可以浏览兼职信息、投递简历、查看面试通知等。平台支持安全验证和密码找回功能,确保账户的安全性。通过该功能,学生能够轻松进入平台,进行求职活动。如下图所示。


图5.2用户注册界面图 图5.3用户登录界面图
5.1.3实时沟通
学生用户可以通过平台与企业进行即时沟通。该功能提供在线聊天窗口,学生可以与招聘方直接交流,询问职位详情、面试流程等。实时沟通提高了求职效率,也增加了互动性,使得招聘流程更加透明和便捷。如下图所示。

图5.4实时沟通界面图
5.1.5兼职信息
学生用户通过平台浏览各种校园兼职信息,筛选合适的岗位后,点击进入职位详情页面,了解职位要求与工作内容。学生可以选择投递简历,填写相关申请信息,并上传个人简历。系统会实时反馈简历投递状态,学生可查看是否成功提交,并获取企业的面试邀请或反馈。如下图所示。


图5.5兼职信息查看界面图 图5.6简历投递界面图
5.1.6学生简历
学生简历功能允许学生创建、编辑和完善个人简历,便于在申请兼职岗位时快速提交。简历中可以包含学生的教育背景、工作经历、技能特长等信息,简洁明了的格式帮助学生更好地展示自己的优势,吸引招聘方的注意。如下图所示。

图5.7简历维护界面图
5.1.7个人中心
个人中心是学生管理个人资料和招聘信息的主要功能区,学生可以在此查看和更新个人基本信息、联系方式等内容。学生还可以查看个人简历、投递记录、收藏的职位以及面试邀请。通过个人中心,学生可以轻松管理自己的求职信息,提高使用平台的便捷性。如下图所示。

图5.8个人中心界面图
5.2管理员功能实现
5.2.1后台首页
管理员的主页提供了系统的整体概览,显示关键管理功能的快捷入口,包括用户管理、订单信息管理、投诉信息管理等。管理员可以实时监控平台运行状态,查看各项任务的完成情况、用户反馈以及系统通知。主页简洁明了,设计直观,有助于管理员迅速掌握平台运营情况,提升管理效率。如下图所示。

图5.9后台首页界面
5.2.2用户管理
用户管理功能允许管理员管理平台上的各类用户,包括管理员、学生用户和企业用户。管理员可以查看和编辑用户资料,处理账户异常和违规情况。学生用户和企业用户的注册信息、登录状态和权限管理都可以在此功能中进行调整,确保平台的正常运营和用户数据的安全。如下图所示。

图5.10用户管理界面
5.2.3兼职信息管理
兼职信息管理功能允许管理员审核企业发布的兼职招聘信息。管理员在平台后台可以查看每条招聘信息的详细内容,检查其是否符合平台规范。通过审核,管理员确保信息准确、合规,防止发布虚假或违规的招聘内容。审核通过的信息会展示在前端平台,供学生浏览。如下图所示。

图5.11兼职信息审核界面
5.2.4企业信息管理
企业信息管理功能帮助管理员审核和管理企业用户提交的公司资料,包括公司名称、地址、主营业务等。管理员可以核实企业的真实性,确保招聘信息来源可靠。管理员还可以对企业用户进行禁用或删除操作,保障平台信息的真实性和安全性。如下图所示。

图5.12企业信息管理界面
5.2.5留言管理
留言管理功能允许管理员查看学生和企业用户在平台上留下的留言或评论。管理员可以对留言内容进行审核,及时回应用户的疑问或解决投诉。该功能确保平台沟通的流畅性和用户的满意度,也帮助管理员及时发现潜在的问题并进行解决。如下图所示。

图5.13留言答复界面
5.3企业用户功能实现
5.3.1兼职信息管理
企业用户可以通过平台发布兼职信息,填写岗位要求、工作时间、薪资待遇等详细内容。在发布前,所有兼职信息需经过管理员审核,确保信息的真实性和合规性。审核通过后,招聘信息将显示在平台上,供学生用户浏览和申请。企业可以随时修改或删除未审核的信息,保证发布的职位内容准确且符合平台规范。如下图所示。

图5.14兼职信息发布界面
5.3.2企业信息管理
企业用户可以在平台上创建并完善企业信息,包括公司名称、主营业务、联系方式、招聘历史等。该功能帮助学生了解企业背景和信誉度,增强招聘透明度。企业信息展示界面简洁清晰,有助于学生快速了解招聘方的基本情况,为他们做出求职决策提供依据。如下图所示。

图5.15企业信息维护界面
5.3.3投递记录管理
企业用户可以查看已收到的学生简历和投递记录,记录包括学生的基本信息、简历内容以及投递的职位详情。通过此功能,企业能够轻松筛选和管理求职者,查看每个职位的投递情况,帮助企业快速找到符合需求的候选人,并根据实际情况调整招聘策略。如下图所示。

图5.16投递记录查看界面
5.3.4面试邀请管理
企业用户可以通过平台向合适的求职者发送面试邀请,具体包括面试时间、地点和准备事项等。面试邀请通知会通过平台即时发送至学生用户,确保学生及时收到面试信息,避免错过面试机会。企业还可以查看面试状态,确认面试是否成功安排,提升招聘效率。如下图所示。

图5.17面试邀请界面
6系统测试
6.1系统测试目标
为了保证大学生兼职平台的质量,使其能够稳定的运行,并排除其可能存在的未知隐患。解除软件可能存在的故障,理清楚测试与纠错的关系,如下图所示。

图6.1测试与纠错信息流程
6.2系统功能测试
通过对系统中所含的主要实体对象及其功能操作进行测试用例设计。以下是详细的测试表:
表6.1用户注册测试表
| 测试用例编号 | 功能模块 | 测试用例描述 | 测试结果 |
| TC001 | 用户注册 | 输入正确的用户名和密码 | 注册成功,提示注册完成 |
| TC002 | 用户注册 | 输入已存在的用户名 | 注册失败,提示用户名已存在 |
| TC003 | 用户注册 | 输入格式错误的邮箱地址 | 注册失败,提示邮箱格式错误 |
| TC004 | 用户注册 | 不输入密码 | 注册失败,提示密码不能为空 |
| TC005 | 用户注册 | 输入弱密码(如123456) | 注册失败,提示密码强度不足 |
表6.2用户登录测试表
| 测试用例编号 | 功能模块 | 测试用例描述 | 测试结果 |
| TC001 | 用户登录 | 输入正确的用户名和密码 | 登录成功,进入主页 |
| TC002 | 用户登录 | 输入错误的用户名 | 登录失败,提示用户名不存在 |
| TC003 | 用户登录 | 输入错误的密码 | 登录失败,提示密码错误 |
| TC004 | 用户登录 | 未输入用户名或密码 | 登录失败,提示用户名或密码不能为空 |
| TC005 | 用户登录 | 多次输入错误密码 | 登录失败,提示账户已被锁定 |
表6.3兼职信息查看测试表
| 测试用例编号 | 功能模块 | 测试用例描述 | 测试结果 |
| TC001 | 兼职信息查看 | 浏览兼职信息列表 | 正常展示兼职信息列表 |
| TC002 | 兼职信息查看 | 查看兼职岗位的详细信息 | 正常展示岗位详细信息 |
| TC003 | 兼职信息查看 | 未登录用户查看兼职信息 | 提示用户登录后查看兼职信息 |
| TC004 | 兼职信息查看 | 查看已下架或过期的兼职信息 | 显示“该岗位已下架”或“岗位已过期” |
| TC005 | 兼职信息查看 | 根据地点筛选兼职岗位 | 正常显示符合筛选条件的兼职信息 |
表6.4简历投递测试表
| 测试用例编号 | 功能模块 | 测试用例描述 | 测试结果 |
| TC001 | 简历投递 | 投递简历至企业岗位 | 简历成功投递,提示投递成功 |
| TC002 | 简历投递 | 投递简历至已满员的岗位 | 提示该岗位已满,无法投递 |
| TC003 | 简历投递 | 投递简历时未选择岗位 | 提示请选择岗位后再投递简历 |
| TC004 | 简历投递 | 投递简历时未上传完整的简历资料 | 提示简历不完整,请完善简历 |
| TC005 | 简历投递 | 投递简历时选择错误的文件格式 | 提示文件格式不支持,要求上传PDF/Word格式 |
表6.5查看面试邀请测试表
| 测试用例编号 | 功能模块 | 测试用例描述 | 测试结果 |
| TC001 | 查看面试邀请 | 查看收到的面试邀请 | 正常显示面试邀请信息 |
| TC002 | 查看面试邀请 | 无面试邀请时查看 | 提示当前没有面试邀请 |
| TC003 | 查看面试邀请 | 查看已过期的面试邀请 | 提示该面试邀请已过期 |
| TC004 | 查看面试邀请 | 面试邀请信息点击查看详细 | 正常跳转至面试详细信息页面 |
| TC005 | 查看面试邀请 | 查看面试邀请时点击拒绝或接受 | 正常处理拒绝或接受操作,并更新面试状态 |
6.3测试结果总结
通过对各项功能的全面测试,可以看到平台的核心功能均表现出良好的稳定性和响应能力。用户注册和登录功能均能处理正常输入和异常情况,确保了账户安全性和顺利登录。兼职信息查看功能验证了信息的完整性和筛选功能的有效性,用户能够轻松浏览与筛选职位。简历投递功能确保了简历投递的顺利进行,特别是在文件格式和职位空缺状态方面的提示非常有效。面试邀请管理也得到了充分验证,确保面试邀请的正常展示与操作反馈。此外,所有测试用例的执行均无重大异常,平台能够处理常见的用户需求和操作,体现了系统的高可用性和用户友好的设计。
结 论
本文设计并实现了一种基于微信小程序的校园兼职招聘平台。随着移动互联网的快速发展,传统的兼职招聘方式已逐渐无法满足学生和企业对灵活、高效求职与招聘的需求,因此开发一个适应现代需求的数字化平台具有重要意义。
平台主要分为管理员、学生用户和企业用户三大角色,针对不同需求设计了多项功能。管理员负责对平台信息、用户账户、兼职岗位等进行管理,确保平台的合规性和安全性;学生用户可通过平台浏览兼职信息、投递简历、参与面试等,实现快捷求职;企业用户则可发布岗位、筛选简历并发送面试邀请,简化招聘流程。系统的技术架构采用微信小程序作为前端,SpringBoot框架搭建后端服务,MySQL数据库存储数据,形成高效、稳定的系统。
本论文通过系统设计、功能实现和技术选型,探讨了如何通过技术手段提升校园兼职招聘的效率和体验。通过平台的实施,预期能有效降低学生求职难度和企业招聘成本,促进校园就业市场的数字化、智能化发展。此外,系统的可扩展性也为未来的功能优化和市场拓展提供了可能性,为相关领域的进一步研究和应用提供了借鉴。
参考文献
- 钟育伙.基于SpringBoot+Vue的校园活动管理系统设计与实现[J].电子技术,2024,53(10):56-57.
- 吴昊,张丹.基于SpringBoot框架的大学生网上兼职系统设计与实现[J].电脑知识与技术,2023,19(35):68-72.
- 崔臣,宋甲旭.基于SpringBoot的校园二手交易系统研究[J].无线互联科技,2023,20(18):31-34.
- 祝洪珍,吕旋,乔守明.校园兼职软件一掌通平台的设计与实现[J].软件,2023,44(07):26-28.
- 黄志超.校企合作背景下的企业兼职教师管理平台的设计与实现[J].电脑知识与技术,2023,19(15):27-29+43.
- 朱志慧,蔡洁.基于SpringBoot+Vue+Uni-app框架的校园失物招领系统[J].电子技术与软件工程,2022,(17):62-65.
- Yu Yang.Design and Implementation of Student Information Management System Based on Springboot[J].Advances in Computer, Signals and Systems,2022,6(6):
- Wenjuan Shao,Kun Liu.Design and Implementation of Online Ordering System Based on SpringBoot[J].Journal of Big Data and Computing,2024,2(3):
- Yuanrun Zhu.Contract Management System Based on SpringBoot and Vue[J].Advances in Computer, Signals and Systems,2024,8(5):
- Yixuan Liu.Design and Implementation of a Student Attendance Management System based on Springboot and Vue Technology[J].Frontiers in Computing and Intelligent Systems,2024,8(1):91-97.
- 周渠岸.校园兼职平台的设计与实现[J].电子技术,2021,50(10):70-71.
- 庄海涛,田柏玉.基于Go语言的学生在线兼职平台设计[J].无线互联科技,2021,18(18):60-62.
- 彭明龙,刘丹娟,罗彬,谢杨星.线上教育兼职平台的分析与设计[J].信息技术与信息化,2021,(09):204-206.
- 李威,胡惠影.地方校园兼职微信公众号平台设计与运营分析[J].电脑知识与技术,2021,17(22):198-199+205.
- 张文洁,蔡逸菲,傅明慧,陈雨晨,王梦星.基于互联网的高校兼职平台的功能设计[J].科技与创新,2021,(13):114-115.
- 陈冰.基于SpringBoot的校园二手商品交易系统的设计与实现[D].华中师范大学,2021.
- 赵林楠,陈笑康,沈悦,吴晨曦,李一楠.基于O2O电子商务模式下的兼职APP的研究与改进[J].电子世界,2020,(24):71-72.
- Guanhong Chen,Jiangming Xu.Design and implementation of efficient Learning platform based on SpringBoot Framework[J].Journal of Electronics and Information Science,2020,6(1):
- 周可,芦明.移动端校园兼职平台的设计与实现[J].福建电脑,2020,36(09):96-98.
- 陈嘉乐.“互联网+”校园家教兼职平台的设计[J].现代信息科技,2020,4(04):119-121.
致 谢
在本文的撰写和系统开发过程中,我深刻体会到个人独立完成一项系统开发工作的挑战与成就感。首先,我要感谢我的导师,在整个研究和开发过程中给予了我无私的指导与建议。无论是在技术细节还是研究思路上,他都为我提供了宝贵的方向性指导,帮助我克服了许多难题。虽然整个开发过程是由我独立完成的,但导师的意见使我在遇到瓶颈时有了清晰的解决思路。
在开发过程中,我经历了从系统需求分析、架构设计到功能实现的完整过程。这不仅锻炼了我的编码能力,也让我在项目管理、时间安排和问题解决等方面有了长足的进步。我独立完成了系统的每一行代码,并通过反复测试和优化确保了系统的稳定性和性能。在遇到技术难题时,我通过查阅大量文献、技术文档和社区讨论,自主解决了各类问题,这个过程让我更加理解了技术的深度与广度。
同时,我也要感谢我的家人和朋友,他们在开发的整个过程中给予了我莫大的支持和鼓励,成为我坚持完成这项工作的动力。正是在这些力量的支持下,我才能独立完成这项系统开发并顺利完成论文的撰写。
免费领取项目源码,请关注❥点赞收藏并私信博主,谢谢~
1348

被折叠的 条评论
为什么被折叠?



