随着高校学生宿舍规模的不断扩大,传统的宿舍报修管理方式面临着效率低下、信息传递不畅等问题。为解决这一现状,本文设计并实现了一套基于Spring Boot框架、Java语言和MySQL数据库的宿舍报修管理系统。系统采用分层架构设计,支持学生、宿管、维修人员和管理员四种用户角色,满足不同用户在报修流程中的操作需求。
系统功能模块包括学生用户的报修申请提交、报修分配查看、任务接收与维修处理进度跟踪、验收反馈提交以及公告信息查看;宿管用户的报修申请审核与分配、任务接收与维修处理进度查看、验收反馈查看以及公告信息添加;维修用户的报修分配查看、任务接收、维修处理情况填写与查看、验收反馈以及公告信息查看;管理员的系统用户管理、报修全流程管理、公告信息管理、权限分配以及操作日志记录等功能。通过合理划分用户权限和流程设计,系统实现了报修任务的高效流转与管理。
在技术实现上,系统基于Spring Boot框架构建,利用其轻量级、易于开发和部署的特点,结合Java语言的面向对象特性,实现了系统的业务逻辑处理。MySQL数据库用于存储用户信息、报修记录、维修进度、公告信息等数据,确保了数据的持久化和安全性。系统通过模块化设计,提高了代码的可维护性和可扩展性,能够适应未来功能的扩展需求。
经过测试,系统运行稳定,能够有效提高宿舍报修管理的效率和透明度,减少人工干预,提升学生和管理人员的工作体验。本系统为高校宿舍管理提供了一种高效、便捷的信息化解决方案,具有较强的实用性和推广价值。
关键词:宿舍报修管理系统;Spring Boot;Java;MySQL;后台管理
With the continuous expansion of the scale of college student dormitories, traditional dormitory repair management methods are facing problems such as low efficiency and poor information transmission. To address this situation, this article designs and implements a dormitory repair management system based on the Spring Boot framework, Java language, and MySQL database. The system adopts a hierarchical architecture design, supporting four user roles: students, dormitory managers, maintenance personnel, and administrators, to meet the operational needs of different users in the repair process.
The system functional modules include submission of repair applications by student users, viewing of repair allocation, task reception and tracking of repair processing progress, submission of acceptance feedback, and viewing of announcement information; Review and allocation of repair requests from dormitory management users, task reception and maintenance progress viewing, acceptance feedback viewing, and addition of announcement information; View the allocation of repair requests from maintenance users, receive tasks, fill in and view repair processing status, view acceptance feedback, and add announcement information; The administrator has functions such as system user management, maintenance process management, announcement information management, permission allocation, and operation log recording. By reasonably dividing user permissions and designing processes, the system has achieved efficient circulation and management of repair tasks.
In terms of technical implementation, the system is built on the Spring Boot framework, utilizing its lightweight, easy to develop and deploy characteristics, combined with the object-oriented features of Java language, to achieve the system's business logic processing. MySQL database is used to store user information, repair records, repair progress, announcement information and other data, ensuring data persistence and security. The system has improved the maintainability and scalability of the code through modular design, which can adapt to the expansion needs of future functions.
After testing, the system runs stably and can effectively improve the efficiency and transparency of dormitory repair management, reduce manual intervention, and enhance the work experience of students and management personnel. This system provides an efficient and convenient information solution for college dormitory management, with strong practicality and promotional value.
Keywords: Dormitory repair management system; Spring Boot; Java; MySQL; back-stage management
目 录
1绪论
1.1课题研究背景及意义
在当今高校教育环境中,学生宿舍作为学生日常生活和学习的重要场所,其管理与服务的质量直接关系到学生的校园生活体验和学校的整体管理水平。随着学生规模的不断扩大,宿舍设施的维护与报修管理面临着诸多挑战。传统的报修方式通常依赖于人工记录和电话沟通,这种方式不仅效率低下,容易出现信息传递不及时、不准确的情况,而且难以对报修流程进行有效的跟踪和管理。因此,开发一套高效、便捷的宿舍报修管理系统,对于提升宿舍管理水平和服务质量具有重要的现实意义。
宿舍报修管理系统的设计与实现,旨在通过信息化手段优化报修流程,提高管理效率。基于Spring Boot框架、Java语言和MySQL数据库构建的系统,能够实现学生报修申请的快速提交、宿管用户的及时审核与分配、维修人员的高效处理以及维修结果的及时反馈。这种全流程的信息化管理,不仅能够确保报修信息的准确传递,还能通过后台管理功能实现对报修任务的实时监控和数据分析,为宿舍管理提供决策支持。
此外,系统的后台管理功能为不同角色的用户提供了个性化的操作界面,使得学生、宿管、维修人员和管理员能够根据自身的职责和权限,高效地完成各自的任务。这种分层管理的设计,不仅提高了系统的灵活性和可扩展性,还为未来功能的进一步优化和升级提供了便利。
从长远来看,宿舍报修管理系统的应用不仅能够提升宿舍管理的效率和透明度,还能够为学生创造一个更加舒适、便捷的生活环境。通过信息化手段优化宿舍管理流程,不仅有助于提高学校的管理效率,还能够增强学生对学校管理的满意度,从而推动校园管理的现代化进程。
1.2国内外发展现状分析
在国内外,宿舍报修管理系统的研发与应用已成为高校宿舍管理信息化建设的重要组成部分。国外的研究与应用起步较早,许多高校已广泛采用先进的宿舍管理系统,如美国的Housing Management System(HMS),其功能涵盖宿舍分配、费用管理、维修报修等多个方面。据调查,美国约80%的高校使用此类系统,有效提升了宿舍管理的效率。以哈佛大学为例,其宿舍管理系统实现了宿舍分配的自动化,每年可节省大量人工成本。
在国内,随着信息技术的快速发展,高校宿舍报修系统的信息化建设也在逐步推进。许多高校开始采用基于Java、Spring Boot框架和MySQL数据库等技术开发的宿舍报修管理系统,实现了学生报修申请的在线提交、查询以及管理人员的实时响应和处理。例如,某高校采用Java EE技术并基于SSM框架设计的宿舍报修系统,能够满足学生宿舍报修的在线提交和查询需求,同时为管理人员提供了数据统计和分析功能。此外,一些高校还结合微信小程序等技术,进一步提升了系统的便捷性和用户体验。
总体来看,国内外的宿舍报修管理系统在技术应用和功能实现上均取得了显著进展,但在系统集成、智能化服务以及用户体验等方面仍有进一步优化的空间。未来,随着技术的不断发展,宿舍报修管理系统有望在提高管理效率、优化服务体验等方面发挥更大的作用。
1.3论文组织结构
本论文共分为七个主要章节,具体结构如下:
1. 绪论:介绍研究背景与意义,回顾国内外研究现状,并概述论文的组织结构。
2. 相关技术介绍:详细介绍与本研究相关的技术,包括Java语言、B/S框架、SpringBoot框架、Vue技术和MySQL数据库。
3. 需求分析:对系统的功能需求和非功能需求进行分析,明确用户和管理员的需求,并进行可行性分析,包括技术、操作和经济可行性。
4. 系统设计:涵盖系统架构设计、总体流程设计和功能设计,并进行数据库的概念设计与表设计。
5. 系统实现:具体描述各个功能模块的实现过程,展示系统如何根据需求进行开发。
6. 系统测试:阐述测试的目的、方法和内容,分析测试结果并得出结论,以验证系统的稳定性和功能完整性。
7. 总结:总结研究的主要成果和贡献,指出存在的不足及未来的研究方向。
2相关技术简介
2.1Java语言
Java语言是一种广泛使用的高级编程语言,具有平台无关性、面向对象特性和丰富的标准库[1]。Java通过Java虚拟机(JVM)实现跨平台运行,开发者可以编写一次代码,在任何支持JVM的环境中执行。Java的面向对象特性使得代码复用和模块化变得更加容易,促进了软件的维护和扩展。Java支持多线程编程,允许开发者在同一程序中同时执行多个任务,提升了应用程序的性能。
Java语言的语法结构简洁且易于理解,吸引了大量开发者[2]。Java的标准库包含数据结构、输入输出处理、网络编程等众多功能模块。这使得开发者在构建应用程序时能够高效利用已有工具,减少重复劳动。Java广泛应用于企业级应用、移动应用、Web开发和大数据处理等领域。
2.2 B/S框架
B/S(Browser/Server)架构是一种基于浏览器和服务器的系统架构模式,用户通过浏览器与服务器进行交互。B/S架构简化了客户端的部署和管理,用户无需在本地安装复杂的软件,只需使用标准浏览器即可访问应用程序。服务器端负责处理业务逻辑和数据存储,客户端则主要负责展示用户界面和数据交互[3]。B/S架构的设计使得系统更新和维护集中在服务器端,降低了维护成本。
B/S架构通常采用Web技术进行实现,包括HTML、CSS和JavaScript等。用户在浏览器中发起请求,服务器响应并返回数据。数据传输通常通过HTTP或HTTPS协议进行,B/S架构的灵活性使其适用于在线购物、信息管理系统和社交网络等各类应用场景[4]。由于其易于扩展性,B/S架构可以方便地支持大规模用户访问,适应不断变化的业务需求。
2.3 SpringBoot框架
SpringBoot框架是基于Spring框架的开源项目,简化Java应用程序的开发过程。SpringBoot通过约定优于配置的理念,减少了传统Spring应用的繁琐配置,开发者可以快速搭建和部署应用程序。框架提供了一系列默认配置,支持自动化配置,简化了应用启动的复杂性[5]。SpringBoot内置了嵌入式Web服务器,使得开发者能够独立运行Java应用,无需外部容器。
SpringBoot支持微服务架构,开发者可以轻松创建和管理多个微服务。框架集成了丰富的功能模块,包括安全、数据访问和消息中间件等,支持RESTful API和JSON数据格式的处理[6]。SpringBoot还提供了强大的监控和管理功能,允许开发者实时监控应用的健康状态和性能指标。借助SpringBoot,开发者能够高效构建和维护现代企业级应用,满足复杂业务需求。
2.4 Vue技术
Vue是一种渐进式JavaScript框架,专注于构建用户界面。Vue采用组件化的开发模式,允许开发者将应用程序拆分为独立的、可重用的组件,从而提高了开发效率和代码的可维护性[7]。框架的核心库专注于视图层,支持数据绑定和DOM操作,提供了简洁的API。Vue的虚拟DOM机制提升了应用的性能,减少了实际DOM操作的次数。
Vue支持双向数据绑定,能够自动更新视图与模型之间的变化。开发者可以通过Vue的指令系统,简化数据展示和事件处理。Vue还支持路由管理和状态管理,使得开发复杂单页面应用变得更加容易[8]。借助Vue的生态系统,开发者能够使用多种工具和库来扩展功能,满足不同的业务需求。Vue在前端开发中逐渐成为主流选择,受到广泛关注和应用。
2.5 MySQL数据库
MySQL是一种开源关系型数据库管理系统,广泛应用于Web应用和企业级数据存储。MySQL支持结构化查询语言,允许开发者通过标准语句进行数据的创建、读取、更新和删除操作[9]。数据库通过表格形式组织数据,支持数据完整性和约束条件的定义。MySQL的存储引擎机制使得用户可以根据具体需求选择不同的存储引擎,以优化性能和功能。
MySQL具有高性能和可扩展性,支持大规模数据存储和高并发访问。系统提供了丰富的用户权限管理和数据加密安全特性。MySQL能够与多种编程语言和框架兼容,广泛应用于内容管理系统、电子商务平台和数据分析等各种场景。
3系统需求分析
3.1系统功能需求分析
在宿舍报修管理系统中,不同用户角色的权限设计是系统功能实现的重要基础。以下是针对学生用户、宿管用户、维修用户和管理员的权限分配详细描述,明确每个角色在各个功能模块中的具体权限:
1. 学生用户
后台首页:学生用户可以查看当前报修状态统计(如待处理、已分配、已完成等),查看最近的报修记录,以及系统公告信息的标题和发布时间。
报修申请管理:学生用户可以提交新的报修申请,填写宿舍号、报修项目、报修描述等信息。提交后,报修申请进入待审核状态。
报修分配管理:学生用户可以查看自己报修申请的分配状态(如是否已分配维修人员)。
任务接收管理:学生用户可以查看维修人员接收任务后的状态更新。
维修处理管理:学生用户可以查看维修人员的处理进度和处理情况。
验收反馈管理:学生用户在维修完成后可以提交验收反馈,评价维修结果(如满意、不满意)。
公告信息管理:学生用户可以查看系统发布的公告信息。
2. 宿管用户
后台首页:宿管用户可以查看当前待审核的报修申请数量,查看最近的报修申请和处理状态统计,以及系统公告信息的标题和发布时间。
报修申请管理:宿管用户可以查看所有待审核的报修申请,并对报修申请进行审核,通过或驳回申请。
报修分配管理:宿管用户可以将审核通过的报修申请分配给维修人员。
任务接收管理:宿管用户可以查看维修人员接收任务后的状态更新。
维修处理管理:宿管用户可以查看维修人员的处理进度和处理情况。
验收反馈管理:宿管用户可以查看学生的验收反馈结果。
公告信息管理:宿管用户可以添加系统公告信息,发布通知或重要事项。
3. 维修用户
后台首页:维修用户可以查看当前待接收的任务数量,查看最近的维修任务和处理状态统计,以及系统公告信息的标题和发布时间。
报修分配管理:维修用户可以查看分配给自己的报修任务。
任务接收管理:维修用户可以接收分配的任务,并更新任务状态为“已接收”。
维修处理管理:维修用户可以填写维修处理情况,包括维修时间、维修内容等,同时可以查看已完成任务的处理记录。
验收反馈管理:维修用户可以查看学生的验收反馈结果。
公告信息管理:维修用户可以查看系统公告信息。
4. 管理员
后台首页:管理员可以查看系统整体的报修状态统计(如待处理、已分配、已完成等),查看最近的操作日志记录,以及系统公告信息的标题和发布时间。
系统用户:管理员可以管理所有用户(学生、宿管、维修人员)的账号信息,包括添加、删除、修改用户权限等。
报修申请管理:管理员可以查看所有报修申请的状态和详细信息。
报修分配管理:管理员可以查看报修分配情况,并进行调整。
任务接收管理:管理员可以查看任务接收状态和维修人员的任务分配情况。
维修处理管理:管理员可以查看维修处理的详细记录。
验收反馈管理:管理员可以查看验收反馈,对维修结果进行最终确认。
公告信息管理:管理员可以添加、修改和删除系统公告信息。
权限管理:管理员可以为不同用户角色分配不同的权限。
操作日志:管理员可以查看系统操作日志,记录用户的所有操作行为,用于审计和问题排查。
通过以上权限分配,系统能够确保每个用户角色在报修流程中各司其职,同时保障信息的安全性和操作的规范性。这种精细化的权限管理设计,不仅提高了系统的灵活性和可扩展性,还为系统的高效运行提供了有力保障。
3.2系统非功能性分析
宿舍报修管理系统在撰写系统毕业论文时,非功能性需求分析是一个重要的部分。非功能性需求主要关注的是系统如何运行,而不是它具体完成什么功能。这些需求包括性能、可用性、安全性、可维护性、可扩展性、易用性等方面。以下是一个关于宿舍报修管理系统非功能性需求分析的概要。
性能需求:系统需确保快速响应和高吞吐量,以支持大量用户同时访问,即使在高峰时段也能保持流畅的操作体验,避免因延迟或卡顿影响用户体验。
可用性:安系统必须具备高可用性,采用冗余部署、负载均衡等策略,确保即使部分组件故障也能迅速恢复服务,减少服务中断时间,保障用户业务的连续性。
安全性:鉴于系统处理用户敏感信息,如个人信息等,必须实施严格的安全措施,包括数据加密、访问控制、防攻击机制等,以保护用户数据免受未授权访问或泄露。
可维护性:系统设计应注重可维护性,采用模块化、标准化的架构,提供详尽的开发文档和用户手册,确保系统易于理解和维护,降低长期运维成本。
可扩展性:随着业务的发展,系统可能需要扩展功能或提升性能。因此,系统需具备灵活的可扩展性,能够轻松添加新模块、优化性能,以应对未来增长的需求。
易用性:用户界面应直观易用,符合用户习惯,提供清晰的导航和友好的操作反馈,帮助用户快速上手并高效完成任务,提升整体用户满意度。
3.3系统可行性分析
通过宿舍报修管理系统的可行性分析,我们可以从技术可行性、经济可行性、操作可行性三个维度进行深入探讨,以确保系统的开发与应用具有坚实的可行性基础。
3.3.1技术可行性
Springboot作为目前流行的Java企业级应用开发框架,以其“约定优于配置”的原则,极大地简化了开发流程,降低了技术门槛。同时,结合MyBatis Plus这一强大的ORM框架,可以高效实现数据持久化操作。MySQL数据库作为后端数据存储,以其高性能和稳定性为系统提供了可靠的数据支持。综上所述,从技术角度来看,该系统的开发具备高度可行性。
3.3.2经济可行性
考虑到Springboot、MyBatis Plus及MySQL等均为开源技术,无需支付高昂的许可费用,大大降低了系统的开发成本。同时,这些技术拥有广泛的用户群体和成熟的社区支持,便于获取技术支持和资源共享。此外,系统的实施将显著提升宿舍报修管理系统的效率和用户体验,从而带来潜在的经济效益。因此,从经济角度来看,宿舍报修管理系统的开发同样具备可行性。
3.3.3操作可行性
系统设计应遵循用户友好原则,确保用户能够轻松上手并高效使用。通过合理的界面布局、直观的操作流程以及详尽的帮助文档,可以大大降低用户的学习成本,提高系统的操作可行性。此外,系统还应具备完善的权限管理和数据安全机制,确保操作的安全性和合规性。
从技术、经济、操作三个维度来看,宿舍报修管理系统的开发均具备高度的可行性。
3.4系统用例分析
宿舍报修管理系统用例分析主要从学生用户、管理员、宿管用户、维修用户这些实体展开描述。
3.4.1学生用户用例分析
学生用户具备后台首页、报修申请管理、报修分配管理、任务接收管理、维修处理管理、验收反馈管理、公告信息管理等需求用例,详细用例图如图3-1所示。

图3-1学生用户用例图
3.4.2管理员用例分析
管理员具备后台首页、系统用户、报修申请管理、报修分配管理、任务接收管理、维修处理管理、验收反馈管理、公告信息管理、权限管理、操作日志等需求用例。详细用例图如图3-2所示。

图3-2管理员用例图
3.4.3宿管用户用例分析
宿管用户具备后台首页、报修申请管理、报修分配管理、任务接收管理、维修处理管理、验收反馈管理、公告信息管理等需求用例。详细用例图如图3-3所示。

图3-3宿管用户用例图
3.4.4维修用户用例分析
维修用户具备后台首页、报修分配管理、任务接收管理、维修处理管理、验收反馈管理、公告信息管理等需求用例。详细用例图如图3-4所示。

图3-4宿管用户用例图
4系统设计
4.1系统架构设计
系统采用三层开发设计模式,分为:用户界面层,业务逻辑层和数据访问层。用户界面层用来和用户交互,业务逻辑层负责业务的处理和各层之间的数据的传递;数据访问层负责对数据库的访问和检索[10]。
系统的架构图如下图所示。

图4-1 系统架构图
系统各层之间的调用过程如下:
(1)用户通过用户界面层访问系统,向系统提交请求,界面层对请求进行初步的处理和包装,并判断是否要与业务逻辑层进行交互。
(2)业务逻辑层接收来自界面层的请求,对请求进行数据处理。然后调用数据访问层来实现数据库访问,数据访问层访问数据库,将数据读出并返回给逻辑层。
(3)逻辑层将处理的结果,返回给界面层。界面层加以处理呈现给用户。
4.2系统结构设计
宿舍报修管理系统的整体结构设计如图4-2所示。

图4-2整体功能结构设计图
4.3系统功能设计
4.3.1系统开发流程
宿舍报修管理系统开发时,首先进行需求分析,进而对系统进行总体的设计规划,设计系统功能模块,数据库的选择等,本系统的开发流程如图4-3所示。

图4-3系统开发流程图
4.3.2 用户登录流程
为了保证系统的安全性,要使用本系统对系统信息进行管理,必须先登陆到系统中。如图4-4所示。

图4-4登录流程图
4.3.3 系统操作流程
用户打开并进入系统后,会先显示登录界面,输入正确的用户名和密码,系统自动检测信息,若信息无误,则用户会进入系统功能界面,进行操作,否则会提示错误无法登录,操作流程如图4-5所示。

图4-5 系统操作流程图
4.3.4 添加信息流程
管理员可以进行信息的添加,用户也可以对自己权限内的信息进行添加,输入信息后,系统会自行验证输入的信息和数据,若信息正确,会将其添加到数据库内,若信息有误,则会提示重新输入信息,添加信息流程如图4-6所示。

图4-6 添加信息流程图
4.3.5 修改信息流程
管理员可以进行信息的修改,用户页可以对自己权限内的信息进行修改,首先进入修改信息界面,输入修改信息数据,系统进行数据的判断验证,修改信息合法则修改成功,信息更新至数据库,信息不合法则修改失败,重新输入。修改信息流程图如图4-7所示。

图4-7 修改信息流程图
4.3.6 删除信息流程
管理员可以进行信息的删除,对要删除的信息进行选中后,点击删除按钮,系统会询问是否确定,若点击确定,则系统会删除掉选中的信息,并在数据库内对信息进行删除,删除信息流程图如图4-8所示。

图4-8 删除信息流程图
4.4数据库设计
在进行数据库设计时,概念设计帮助明确系统的整体结构和需求。在这一阶段,需要确定实体、属性以及它们之间的关系,为后续的数据库表设计奠定基础。接下来,将深入探讨数据库表设计的具体细节,实现更高效的数据存储和管理。
4.4.1 概念设计
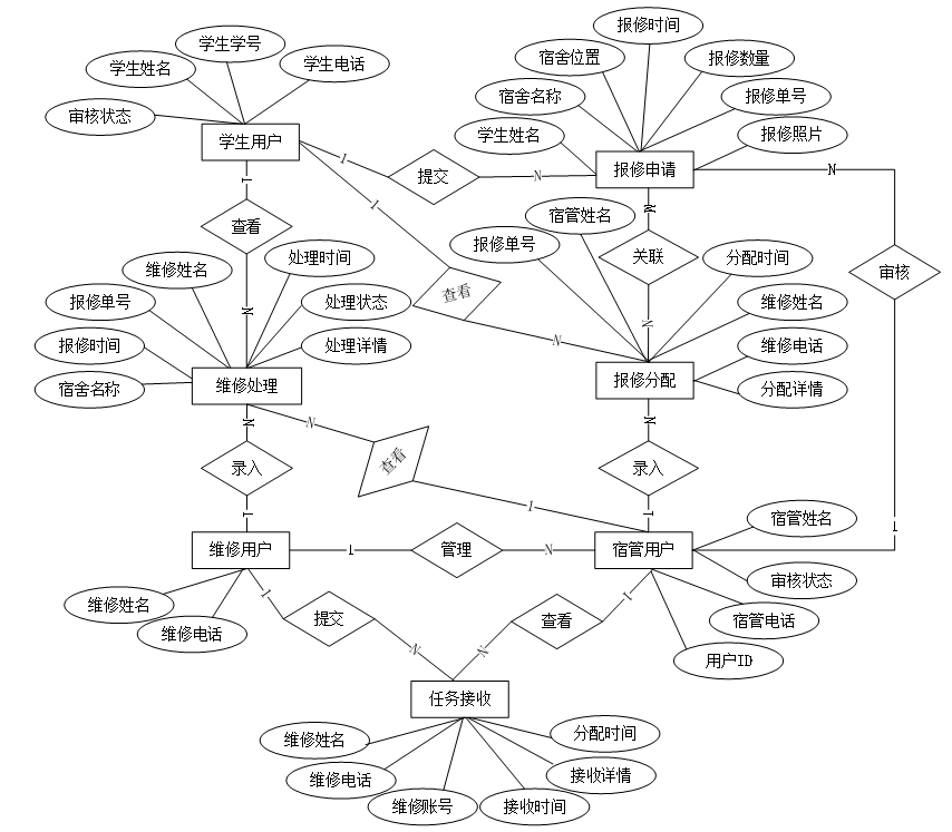
概念设计是数据库设计的第一步,其主要目标是对系统的数据需求进行全面的理解和抽象[11]。在这一阶段,通过建立实体-关系模型(ER模型)来识别系统中的关键实体、属性及其相互关系。概念设计的输出是一个清晰的ER图,作为后续数据库表设计的基础。以下将展示系统的全局E-R图。

图4-10数据库E-R图
4.4.2数据库表设计
这一阶段的重点是将概念模型转换为实际的数据库结构,包括表的创建、字段的定义及数据类型的选择。每个实体通常对应于数据库中的一张表,而实体的属性则转化为表的列[12]。以下是系统的数据库表设计展示。
表 4-1-acceptance_feedback(验收反馈)
| 编号 | 字段名 | 类型 | 长度 | 是否非空 | 是否主键 | 注释 |
| 1 | acceptance_feedback_id | int | 是 | 是 | 验收反馈ID | |
| 2 | student_account_number | int | 否 | 否 | 学生账号 | |
| 3 | student_name | varchar | 64 | 否 | 否 | 学生姓名 |
| 4 | student_number | varchar | 64 | 否 | 否 | 学生学号 |
| 5 | student_phone | varchar | 64 | 否 | 否 | 学生电话 |
| 6 | name_of_dormitory | varchar | 64 | 否 | 否 | 宿舍名称 |
| 7 | dormitory_location | varchar | 64 | 否 | 否 | 宿舍位置 |
| 8 | dormitory_no | varchar | 64 | 否 | 否 | 宿舍编号 |
| 9 | repair_time | datetime | 否 | 否 | 报修时间 | |
| 10 | quantity_reported_for_repair | double | 否 | 否 | 报修数量 | |
| 11 | repair_order_number | varchar | 64 | 否 | 否 | 报修单号 |
| 12 | suguan_account_number | int | 否 | 否 | 宿管账号 | |
| 13 | suguan_name | varchar | 64 | 否 | 否 | 宿管姓名 |
| 14 | suguan_telephone | varchar | 64 | 否 | 否 | 宿管电话 |
| 15 | maintenance_account_number | int | 否 | 否 | 维修账号 | |
| 16 | repair_name | varchar | 64 | 否 | 否 | 维修姓名 |
| 17 | maintenance_phone | varchar | 64 | 否 | 否 | 维修电话 |
| 18 | acceptance_time | datetime | 否 | 否 | 验收时间 | |
| 19 | acceptance_feedback | text | 65535 | 否 | 否 | 验收反馈 |
| 20 | acceptance_details | text | 65535 | 否 | 否 | 验收详情 |
| 21 | create_time | datetime | 是 | 否 | 创建时间 | |
| 22 | update_time | timestamp | 是 | 否 | 更新时间 | |
| 23 | source_table | varchar | 255 | 否 | 否 | 来源表 |
| 24 | source_id | int | 否 | 否 | 来源ID | |
| 25 | source_user_id | int | 否 | 否 | 来源用户 |
表 4-2-access_token(登陆访问时长)
| 编号 | 字段名 | 类型 | 长度 | 是否非空 | 是否主键 | 注释 |
| 1 | token_id | int | 是 | 是 | 临时访问牌ID | |
| 2 | token | varchar | 64 | 否 | 否 | 临时访问牌 |
| 3 | info | text | 65535 | 否 | 否 | 信息 |
| 4 | maxage | int | 是 | 否 | 最大寿命:默认2小时 | |
| 5 | create_time | timestamp | 是 | 否 | 创建时间 | |
| 6 | update_time | timestamp | 是 | 否 | 更新时间 | |
| 7 | user_id | int | 是 | 否 | 用户编号 |
表 4-3-announcement_information(公告信息)
| 编号 | 字段名 | 类型 | 长度 | 是否非空 | 是否主键 | 注释 |
| 1 | announcement_information_id | int | 是 | 是 | 公告信息ID | |
| 2 | suguan_account_number | int | 否 | 否 | 宿管账号 | |
| 3 | suguan_name | varchar | 64 | 否 | 否 | 宿管姓名 |
| 4 | suguan_telephone | varchar | 64 | 否 | 否 | 宿管电话 |
| 5 | announcement_subject | varchar | 64 | 否 | 否 | 公告主题 |
| 6 | publisher | varchar | 64 | 否 | 否 | 发布人员 |
| 7 | release_time | datetime | 否 | 否 | 发布时间 | |
| 8 | announcement_content | text | 65535 | 否 | 否 | 公告内容 |
| 9 | announcement_details | text | 65535 | 否 | 否 | 公告详情 |
| 10 | create_time | datetime | 是 | 否 | 创建时间 | |
| 11 | update_time | timestamp | 是 | 否 | 更新时间 |
表 4-4-application_for_repair(报修申请)
| 编号 | 字段名 | 类型 | 长度 | 是否非空 | 是否主键 | 注释 |
| 1 | application_for_repair_id | int | 是 | 是 | 报修申请ID | |
| 2 | student_account_number | int | 否 | 否 | 学生账号 | |
| 3 | student_name | varchar | 64 | 否 | 否 | 学生姓名 |
| 4 | student_number | varchar | 64 | 否 | 否 | 学生学号 |
| 5 | student_phone | varchar | 64 | 否 | 否 | 学生电话 |
| 6 | name_of_dormitory | varchar | 64 | 否 | 否 | 宿舍名称 |
| 7 | dormitory_location | varchar | 64 | 否 | 否 | 宿舍位置 |
| 8 | dormitory_no | varchar | 64 | 否 | 否 | 宿舍编号 |
| 9 | repair_time | datetime | 否 | 否 | 报修时间 | |
| 10 | quantity_reported_for_repair | double | 否 | 否 | 报修数量 | |
| 11 | repair_order_number | varchar | 64 | 否 | 否 | 报修单号 |
| 12 | repair_photo | varchar | 255 | 否 | 否 | 报修照片 |
| 13 | suguan_account_number | int | 否 | 否 | 宿管账号 | |
| 14 | suguan_name | varchar | 64 | 否 | 否 | 宿管姓名 |
| 15 | suguan_telephone | varchar | 64 | 否 | 否 | 宿管电话 |
| 16 | repair_details | text | 65535 | 否 | 否 | 报修详情 |
| 17 | examine_state | varchar | 16 | 是 | 否 | 审核状态 |
| 18 | examine_reply | varchar | 255 | 否 | 否 | 审核回复 |
| 19 | repair_assignment_limit_times | int | 是 | 否 | 分配限制次数 | |
| 20 | create_time | datetime | 是 | 否 | 创建时间 | |
| 21 | update_time | timestamp | 是 | 否 | 更新时间 |
表 4-5-auth(用户权限管理)
| 编号 | 字段名 | 类型 | 长度 | 是否非空 | 是否主键 | 注释 |
| 1 | auth_id | int | 是 | 是 | 授权ID | |
| 2 | user_group | varchar | 64 | 否 | 否 | 用户组 |
| 3 | mod_name | varchar | 64 | 否 | 否 | 模块名 |
| 4 | table_name | varchar | 64 | 否 | 否 | 表名 |
| 5 | page_title | varchar | 255 | 否 | 否 | 页面标题 |
| 6 | path | varchar | 255 | 否 | 否 | 路由路径 |
| 7 | parent | varchar | 64 | 否 | 否 | 父级菜单 |
| 8 | parent_sort | int | 是 | 否 | 父级菜单排序 | |
| 9 | position | varchar | 32 | 否 | 否 | 位置 |
| 10 | mode | varchar | 32 | 是 | 否 | 跳转方式 |
| 11 | add | tinyint | 是 | 否 | 是否可增加 | |
| 12 | del | tinyint | 是 | 否 | 是否可删除 | |
| 13 | set | tinyint | 是 | 否 | 是否可修改 | |
| 14 | get | tinyint | 是 | 否 | 是否可查看 | |
| 15 | field_add | text | 65535 | 否 | 否 | 添加字段 |
| 16 | field_set | text | 65535 | 否 | 否 | 修改字段 |
| 17 | field_get | text | 65535 | 否 | 否 | 查询字段 |
| 18 | table_nav_name | varchar | 500 | 否 | 否 | 跨表导航名称 |
| 19 | table_nav | varchar | 500 | 否 | 否 | 跨表导航 |
| 20 | option | text | 65535 | 否 | 否 | 配置 |
| 21 | create_time | timestamp | 是 | 否 | 创建时间 | |
| 22 | update_time | timestamp | 是 | 否 | 更新时间 |
表 4-6-cebu_users(宿管用户)
| 编号 | 字段名 | 类型 | 长度 | 是否非空 | 是否主键 | 注释 |
| 1 | cebu_users_id | int | 是 | 是 | 宿管用户ID | |
| 2 | suguan_name | varchar | 64 | 否 | 否 | 宿管姓名 |
| 3 | suguan_telephone | varchar | 16 | 否 | 否 | 宿管电话 |
| 4 | examine_state | varchar | 16 | 是 | 否 | 审核状态 |
| 5 | user_id | int | 是 | 否 | 用户ID | |
| 6 | create_time | datetime | 是 | 否 | 创建时间 | |
| 7 | update_time | timestamp | 是 | 否 | 更新时间 |
表 4-7-code_token(验证码)
| 编号 | 字段名 | 类型 | 长度 | 是否非空 | 是否主键 | 注释 |
| 1 | code_token_id | int | 是 | 是 | 验证码ID | |
| 2 | token | varchar | 255 | 否 | 否 | 令牌 |
| 3 | code | varchar | 255 | 否 | 否 | 验证码 |
| 4 | expire_time | timestamp | 是 | 否 | 失效时间 | |
| 5 | create_time | timestamp | 是 | 否 | 创建时间 | |
| 6 | update_time | timestamp | 是 | 否 | 更新时间 |
表 4-8-hits(用户点击)
| 编号 | 字段名 | 类型 | 长度 | 是否非空 | 是否主键 | 注释 |
| 1 | hits_id | int | 是 | 是 | 点赞ID | |
| 2 | user_id | int | 是 | 否 | 点赞人 | |
| 3 | create_time | timestamp | 是 | 否 | 创建时间 | |
| 4 | update_time | timestamp | 是 | 否 | 更新时间 | |
| 5 | source_table | varchar | 255 | 否 | 否 | 来源表 |
| 6 | source_field | varchar | 255 | 否 | 否 | 来源字段 |
| 7 | source_id | int | 是 | 否 | 来源ID |
表 4-9-maintenance_treatment(维修处理)
| 编号 | 字段名 | 类型 | 长度 | 是否非空 | 是否主键 | 注释 |
| 1 | maintenance_treatment_id | int | 是 | 是 | 维修处理ID | |
| 2 | student_account_number | int | 否 | 否 | 学生账号 | |
| 3 | student_name | varchar | 64 | 否 | 否 | 学生姓名 |
| 4 | student_number | varchar | 64 | 否 | 否 | 学生学号 |
| 5 | student_phone | varchar | 64 | 否 | 否 | 学生电话 |
| 6 | name_of_dormitory | varchar | 64 | 否 | 否 | 宿舍名称 |
| 7 | dormitory_location | varchar | 64 | 否 | 否 | 宿舍位置 |
| 8 | dormitory_no | varchar | 64 | 否 | 否 | 宿舍编号 |
| 9 | repair_time | datetime | 否 | 否 | 报修时间 | |
| 10 | quantity_reported_for_repair | double | 否 | 否 | 报修数量 | |
| 11 | repair_order_number | varchar | 64 | 否 | 否 | 报修单号 |
| 12 | suguan_account_number | int | 否 | 否 | 宿管账号 | |
| 13 | suguan_name | varchar | 64 | 否 | 否 | 宿管姓名 |
| 14 | suguan_telephone | varchar | 64 | 否 | 否 | 宿管电话 |
| 15 | maintenance_account_number | int | 否 | 否 | 维修账号 | |
| 16 | repair_name | varchar | 64 | 否 | 否 | 维修姓名 |
| 17 | maintenance_phone | varchar | 64 | 否 | 否 | 维修电话 |
| 18 | processing_time | datetime | 否 | 否 | 处理时间 | |
| 19 | processing_status | varchar | 64 | 否 | 否 | 处理状态 |
| 20 | processing_details | text | 65535 | 否 | 否 | 处理详情 |
| 21 | acceptance_feedback_limit_times | int | 是 | 否 | 反馈限制次数 | |
| 22 | create_time | datetime | 是 | 否 | 创建时间 | |
| 23 | update_time | timestamp | 是 | 否 | 更新时间 | |
| 24 | source_table | varchar | 255 | 否 | 否 | 来源表 |
| 25 | source_id | int | 否 | 否 | 来源ID | |
| 26 | source_user_id | int | 否 | 否 | 来源用户 |
表 4-10-maintenance_user(维修用户)
| 编号 | 字段名 | 类型 | 长度 | 是否非空 | 是否主键 | 注释 |
| 1 | maintenance_user_id | int | 是 | 是 | 维修用户ID | |
| 2 | repair_name | varchar | 64 | 否 | 否 | 维修姓名 |
| 3 | maintenance_phone | varchar | 16 | 否 | 否 | 维修电话 |
| 4 | examine_state | varchar | 16 | 是 | 否 | 审核状态 |
| 5 | user_id | int | 是 | 否 | 用户ID | |
| 6 | create_time | datetime | 是 | 否 | 创建时间 | |
| 7 | update_time | timestamp | 是 | 否 | 更新时间 |
表 4-11-operation_log(操作日志表)
| 编号 | 字段名 | 类型 | 长度 | 是否非空 | 是否主键 | 注释 |
| 1 | operation_log_id | int | 是 | 是 | 操作日志ID | |
| 2 | user_group | varchar | 64 | 否 | 否 | 用户角色 |
| 3 | user_name | varchar | 64 | 否 | 否 | 用户账号 |
| 4 | routes | varchar | 64 | 否 | 否 | 模块名称 |
| 5 | create_time | datetime | 是 | 否 | 创建时间 | |
| 6 | update_time | timestamp | 是 | 否 | 更新时间 |
表 4-12-repair_assignment(报修分配)
| 编号 | 字段名 | 类型 | 长度 | 是否非空 | 是否主键 | 注释 |
| 1 | repair_assignment_id | int | 是 | 是 | 报修分配ID | |
| 2 | student_account_number | int | 否 | 否 | 学生账号 | |
| 3 | student_name | varchar | 64 | 否 | 否 | 学生姓名 |
| 4 | student_number | varchar | 64 | 否 | 否 | 学生学号 |
| 5 | student_phone | varchar | 64 | 否 | 否 | 学生电话 |
| 6 | name_of_dormitory | varchar | 64 | 否 | 否 | 宿舍名称 |
| 7 | dormitory_location | varchar | 64 | 否 | 否 | 宿舍位置 |
| 8 | dormitory_no | varchar | 64 | 否 | 否 | 宿舍编号 |
| 9 | repair_time | datetime | 否 | 否 | 报修时间 | |
| 10 | quantity_reported_for_repair | double | 否 | 否 | 报修数量 | |
| 11 | repair_order_number | varchar | 64 | 否 | 否 | 报修单号 |
| 12 | suguan_account_number | int | 否 | 否 | 宿管账号 | |
| 13 | suguan_name | varchar | 64 | 否 | 否 | 宿管姓名 |
| 14 | suguan_telephone | varchar | 64 | 否 | 否 | 宿管电话 |
| 15 | allocation_time | datetime | 否 | 否 | 分配时间 | |
| 16 | maintenance_account_number | int | 否 | 否 | 维修账号 | |
| 17 | repair_name | varchar | 64 | 否 | 否 | 维修姓名 |
| 18 | maintenance_phone | varchar | 64 | 否 | 否 | 维修电话 |
| 19 | distribution_details | text | 65535 | 否 | 否 | 分配详情 |
| 20 | task_receiving_limit_times | int | 是 | 否 | 接收限制次数 | |
| 21 | create_time | datetime | 是 | 否 | 创建时间 | |
| 22 | update_time | timestamp | 是 | 否 | 更新时间 | |
| 23 | source_table | varchar | 255 | 否 | 否 | 来源表 |
| 24 | source_id | int | 否 | 否 | 来源ID | |
| 25 | source_user_id | int | 否 | 否 | 来源用户 |
表 4-13-student_users(学生用户)
| 编号 | 字段名 | 类型 | 长度 | 是否非空 | 是否主键 | 注释 |
| 1 | student_users_id | int | 是 | 是 | 学生用户ID | |
| 2 | student_name | varchar | 64 | 否 | 否 | 学生姓名 |
| 3 | student_number | varchar | 64 | 是 | 是 | 学生学号 |
| 4 | student_phone | varchar | 16 | 否 | 否 | 学生电话 |
| 5 | examine_state | varchar | 16 | 是 | 否 | 审核状态 |
| 6 | user_id | int | 是 | 否 | 用户ID | |
| 7 | create_time | datetime | 是 | 否 | 创建时间 | |
| 8 | update_time | timestamp | 是 | 否 | 更新时间 |
表 4-14-task_receiving(任务接收)
| 编号 | 字段名 | 类型 | 长度 | 是否非空 | 是否主键 | 注释 |
| 1 | task_receiving_id | int | 是 | 是 | 任务接收ID | |
| 2 | student_account_number | int | 否 | 否 | 学生账号 | |
| 3 | student_name | varchar | 64 | 否 | 否 | 学生姓名 |
| 4 | student_number | varchar | 64 | 否 | 否 | 学生学号 |
| 5 | student_phone | varchar | 64 | 否 | 否 | 学生电话 |
| 6 | name_of_dormitory | varchar | 64 | 否 | 否 | 宿舍名称 |
| 7 | dormitory_location | varchar | 64 | 否 | 否 | 宿舍位置 |
| 8 | dormitory_no | varchar | 64 | 否 | 否 | 宿舍编号 |
| 9 | repair_time | datetime | 否 | 否 | 报修时间 | |
| 10 | quantity_reported_for_repair | double | 否 | 否 | 报修数量 | |
| 11 | repair_order_number | varchar | 64 | 否 | 否 | 报修单号 |
| 12 | suguan_account_number | int | 否 | 否 | 宿管账号 | |
| 13 | suguan_name | varchar | 64 | 否 | 否 | 宿管姓名 |
| 14 | suguan_telephone | varchar | 64 | 否 | 否 | 宿管电话 |
| 15 | allocation_time | datetime | 否 | 否 | 分配时间 | |
| 16 | maintenance_account_number | int | 否 | 否 | 维修账号 | |
| 17 | repair_name | varchar | 64 | 否 | 否 | 维修姓名 |
| 18 | maintenance_phone | varchar | 64 | 否 | 否 | 维修电话 |
| 19 | receive_time | datetime | 否 | 否 | 接收时间 | |
| 20 | receiving_details | text | 65535 | 否 | 否 | 接收详情 |
| 21 | maintenance_treatment_limit_times | int | 是 | 否 | 处理限制次数 | |
| 22 | create_time | datetime | 是 | 否 | 创建时间 | |
| 23 | update_time | timestamp | 是 | 否 | 更新时间 | |
| 24 | source_table | varchar | 255 | 否 | 否 | 来源表 |
| 25 | source_id | int | 否 | 否 | 来源ID | |
| 26 | source_user_id | int | 否 | 否 | 来源用户 |
表 4-15-upload(文件上传)
| 编号 | 字段名 | 类型 | 长度 | 是否非空 | 是否主键 | 注释 |
| 1 | upload_id | int | 是 | 是 | 上传ID | |
| 2 | name | varchar | 64 | 否 | 否 | 文件名 |
| 3 | path | varchar | 255 | 否 | 否 | 访问路径 |
| 4 | file | varchar | 255 | 否 | 否 | 文件路径 |
| 5 | display | varchar | 255 | 否 | 否 | 显示顺序 |
| 6 | father_id | int | 否 | 否 | 父级ID | |
| 7 | dir | varchar | 255 | 否 | 否 | 文件夹 |
| 8 | type | varchar | 32 | 否 | 否 | 文件类型 |
表 4-16-user(用户账户)
| 编号 | 字段名 | 类型 | 长度 | 是否非空 | 是否主键 | 注释 |
| 1 | user_id | int | 是 | 是 | 用户ID | |
| 2 | state | smallint | 是 | 否 | 账户状态:(1可用|2异常|3已冻结|4已注销) | |
| 3 | user_group | varchar | 32 | 否 | 否 | 所在用户组 |
| 4 | login_time | timestamp | 是 | 否 | 上次登录时间 | |
| 5 | phone | varchar | 11 | 否 | 否 | 手机号码 |
| 6 | phone_state | smallint | 是 | 否 | 手机认证:(0未认证|1审核中|2已认证) | |
| 7 | username | varchar | 16 | 是 | 否 | 用户名 |
| 8 | nickname | varchar | 16 | 否 | 否 | 昵称 |
| 9 | password | varchar | 64 | 是 | 否 | 密码 |
| 10 | | varchar | 64 | 否 | 否 | 邮箱 |
| 11 | email_state | smallint | 是 | 否 | 邮箱认证:(0未认证|1审核中|2已认证) | |
| 12 | avatar | varchar | 255 | 否 | 否 | 头像地址 |
| 13 | open_id | varchar | 255 | 否 | 否 | 针对获取用户信息字段 |
| 14 | create_time | timestamp | 是 | 否 | 创建时间 |
表 4-17-user_group(用户组)
| 编号 | 字段名 | 类型 | 长度 | 是否非空 | 是否主键 | 注释 |
| 1 | group_id | mediumint | 是 | 是 | 用户组ID | |
| 2 | display | smallint | 是 | 否 | 显示顺序 | |
| 3 | name | varchar | 16 | 是 | 否 | 名称 |
| 4 | description | varchar | 255 | 否 | 否 | 描述 |
| 5 | source_table | varchar | 255 | 否 | 否 | 来源表 |
| 6 | source_field | varchar | 255 | 否 | 否 | 来源字段 |
| 7 | source_id | int | 是 | 否 | 来源ID | |
| 8 | register | smallint | 否 | 否 | 注册位置 | |
| 9 | create_time | timestamp | 是 | 否 | 创建时间 | |
| 10 | update_time | timestamp | 是 | 否 | 更新时间 |
5系统实现
5.1后台首页界面
管理员登录系统进入后台首页,首页提供了平台整体的统计信息和管理概况,包括报修数量统计、维修处理统计等数据,并可通过图表等形式展示系统的运营情况。后台首页界面如下图5-1所示。

图5-1后台首页界面图
5.2系统用户功能实现
点击“系统用户”菜单,管理员可以管理平台上的所有用户,包括学生用户和宿管用户、维修用户,可以查看、添加、修改和删除用户信息,并可以为学生和宿管用户、维修用户分配角色、设置权限。用户管理页面如图5-2所示。

图5-2用户管理界面图
5.3报修申请管理功能实现
点击系统导航栏上的“报修申请管理”菜单按钮,学生用户可以提交新的报修申请,填写宿舍号、报修项目、报修描述等信息。提交后,报修申请进入待审核状态。宿管用户可以查看所有待审核的报修申请,并对报修申请进行审核,通过或驳回申请。报修申请提交页面如图5-3所示。报修申请审核页面如图5-4所示。

图5-3报修申请提交界面图

图5-4报修申请审核界面图
5.4报修分配管理功能实现
点击系统导航栏上的“报修分配管理”菜单按钮,宿管用户可以将审核通过的报修申请分配给维修人员。维修用户可以查看、查询分配给自己的报修任务。管理员和学生用户也可以查看、查询报修分配情况。报修分配录入页面如图5-5所示。报修分配列表页面如图5-6所示。

图5-5报修分配录入界面图

图5-6报修分配列表界面图
5.5任务接收管理功能实现
点击系统导航栏上的“任务接收管理”菜单按钮,维修用户可以接收分配的任务,并录入接收时间和接收详情。学生用户、宿管用户和管理员都可以查看报修任务的接收情况。任务接收录入页面如图5-7所示。任务接收列表页面如图5-8所示。

图5-7任务接收录入界面图

图5-8任务接收列表界面图
5.6维修处理管理功能实现
点击系统导航栏上的“维修处理管理”菜单按钮,维修用户可以填写维修处理情况,包括处理时间、处理状态、处理详情等,同时可以查看已完成任务的处理记录。学生用户、宿管用户和管理员都可以查看维修处理情况。维修处理录入页面如图5-9所示。维修处理列表页面如图5-10所示。

图5-9维修处理录入界面图

图5-10维修处理列表界面图
5.7验收反馈管理功能实现
点击系统导航栏上的“验收反馈管理”菜单按钮,学生用户在维修完成后可以提交验收反馈,评价维修结果。维修用户、宿管用户和管理员都可以查看学生的验收反馈结果。验收反馈提交页面如图5-11所示。

图5-11验收反馈提交界面图
5.8公告信息管理功能实现
点击系统导航栏上的“公告信息管理”菜单按钮,宿管用户和管理员可以添加、删除、修改系统公告信息,发布通知或重要事项。学生用户和维修用户可以查看、查询公告信息。公告信息发布页面如图5-12所示。公告信息列表页面如图5-13所示。

图5-12公告信息发布界面图

图5-13公告信息列表界面图
5.9权限管理功能实现
点击系统导航栏上的“权限管理”菜单按钮,管理员可以为不同用户角色分配不同的权限。权限管理页面如图5-14所示。

图5-14权限管理界面图
6系统测试
6.1测试目的
测试的主要目的是确保系统的功能和性能满足预期的需求,同时识别和修复潜在的缺陷。通过系统测试,可以验证各个功能模块的正确性和稳定性,确保系统在不同使用场景下的表现符合设计要求。测试目的包括确认系统功能的完整性、验证数据处理的准确性、评估系统的性能和安全性。测试还可以提高用户满意度,保证用户在使用系统时获得流畅和可靠的体验。通过全面的测试,可以降低后期维护成本,减少系统上线后出现故障的风险,从而保障系统的长期稳定运行。
6.2测试方法
在本系统中,测试方法主要依赖于测试用例的设计与执行。测试用例是根据系统需求文档编写的,覆盖所有功能模块及其边界情况。每个测试用例包含输入数据、预期结果和实际结果的对比,以验证系统的功能是否按预期工作。
常见的测试用例包括功能测试用例、边界测试用例和异常测试用例[13]。功能测试用例针对系统的各项功能进行验证;边界测试用例则侧重于输入数据的边界条件,验证系统在极端情况下是否能够稳定运行;异常测试用例则用于验证系统在处理错误输入或异常情况时的反应。本文选择功能测试用例进行系统测试。
在测试执行过程中,记录每个用例的执行结果,并根据实际结果与预期结果的对比,判断系统是否存在缺陷。通过系统化的测试用例执行,可以有效提高测试的覆盖率和效率,为系统的最终上线提供保障。
6.3测试内容
通过对系统中所含的主要实体对象及其功能操作进行测试用例设计。以下是详细的测试:
表6-1用户注册登录测试表
用户注册登录测试用例:
| 用例说明 | 测试目的 | 测试步骤 | 预期结果 | 输出结果 | 通过情况 |
| 用户注册、登录 | 测试用户正确注册、登录 |
| 用户注册成功,登录成功 | 结果输出符合预期 | 通过 |
表6-2报修申请测试表
报修申请用例:
| 用例说明 | 测试目的 | 测试步骤 | 预期结果 | 输出结果 | 通过情况 |
| 报修申请 | 测试学生用户报修申请功能 |
| 用户报修申请提交成功,生成报修申请列表 | 结果输出符合预期 | 通过 |
表6-3报修申请审批测试表
报修申请审批测试用例:
| 用例说明 | 测试目的 | 测试步骤 | 预期结果 | 输出结果 | 通过情况 |
| 报修申请审批 | 测试宿管用户报修申请审批功能 | 1、点击导航栏“报修申请管理”,进入报修申请列表页; 2、点击“审批”,输入审批状态和结果点击提交 | 显示该条申请信息已审批 | 结果输出符合预期 | 通过 |
表6-4公告信息添加测试表
管理员报修申请审批添加测试用例:
| 用例说明 | 测试目的 | 测试步骤 | 预期结果 | 输出结果 | 通过情况 |
| 公告信息添加测试 | 测试管理员添加公告信息功能 |
| 公告信息添加成功,生成公告信息列表 | 结果输出符合预期 | 通过 |
6.4测试结论
经过上述测试,并对测试数据结果综合分析。宿舍报修管理系统具备简便,数据透明等特性。完全符合宿舍报修管理系统的要求。
随着信息技术的不断发展,高校宿舍管理的信息化建设已成为提升管理效率和服务质量的关键环节。本文设计并实现的宿舍报修管理系统,基于Spring Boot框架、Java语言和MySQL数据库,旨在通过现代化的技术手段优化传统的报修流程,解决信息传递不畅、管理效率低下等问题。
系统通过合理划分学生、宿管、维修人员和管理员四种用户角色的权限和职责,实现了从报修申请提交、审核、分配、维修处理到验收反馈的全流程管理。学生可以方便地提交报修申请并实时跟踪维修进度;宿管能够高效审核和分配报修任务;维修人员可以清晰接收任务并记录维修情况;管理员则可以全面监控系统运行状态,管理用户权限和操作日志。这种分层管理的设计不仅提高了报修流程的透明度,还增强了各参与方之间的协作效率。
在技术实现方面,系统采用了Spring Boot框架,利用其轻量级、易于开发和部署的特点,结合Java语言的面向对象特性和MySQL数据库的高效数据存储能力,构建了一个稳定、高效的后台管理系统。模块化的开发方式使得系统具有良好的可维护性和可扩展性,能够根据未来需求的变化灵活调整功能模块。
经过严格的测试,系统表现出了良好的性能和稳定性,能够满足高校宿舍报修管理的实际需求。通过引入信息化管理系统,不仅减少了人工操作的繁琐流程,还大大提高了报修处理的速度和质量,提升了学生和管理人员的工作满意度。
综上所述,本宿舍报修管理系统的设计与实现为高校宿舍管理提供了一种高效、便捷的信息化解决方案。未来,随着技术的进一步发展和用户需求的不断变化,系统还可以继续优化和扩展功能,例如引入智能提醒、数据分析等功能,以更好地服务于高校宿舍管理的各个环节。
- 冯志林.Java EE程序设计与开发实践教程[M].机械工业出版社:202105.353.
- 尹应荆.JAVA编程语言在计算机软件开发中的应用[J].石河子科技,2023,(05):45-47.
- 刘江涛,王亮亮,吴庆茹,等.基于B/S模式的铁路勘测设计案例信息化管理系统设计与实现[J].铁路计算机应用,2021,30(03):32-35.
- 张丹丹,李弘.基于B/S架构的办公管理系统设计与开发[J].铁路通信信号工程技术,2024,21(09):44-48+106.
- 王志亮,纪松波.基于SpringBoot的Web前端与数据库的接口设计[J].工业控制计算机,2023,36(03):51-53.
- 熊永平.基于SpringBoot框架应用开发技术的分析与研究[J].电脑知识与技术,2021,15(36):76-77.
- 赵媛.基于Vue的Web系统前端性能优化分析[J].电脑编程技巧与维护,2024,(09):44-46.
- 秦冬.浅析Vue框架在前端开发中的应用[J].信息与电脑(理论版),2024,36(13):61-63.
- 李艳杰.MySQL数据库下存储过程的综合运用研究[J].现代信息科技,2023,7(11):80-82+88.
- 陈倩怡,何军.Vue+Springboot+MyBatis技术应用解析[J].电脑编程技巧与维护,2020,(01):14-15+28.
- 周晓玉,崔文超.基于Web技术的数据库应用系统设计[J].信息与电脑(理论版),2023,35(09):189-191.
- 马艳艳,吴晓光.计算机软件与数据库的设计策略分析[J].电子技术,2024,53(05):104-105.
- 李俊萌.计算机软件测试技术与开发应用策略分析[J].信息记录材料,2023,24(03):50-52.
- Kaczmarczyk M ,Książek R ,Hałaj E , et al.Assessing discrepancies in heat demand: A case study of diverse energy management systems within the energy performance certificate framework in a student's dormitory[J].Energy & Buildings,2025,329115235-115235.
- 陈柳羽,宁雪梅,许舟洋.高校数字化宿舍管理系统设计与实现[J].电脑编程技巧与维护,2024,(10):113-116.
- 郭甲天,陈婷,向阳.一种基于SpringBoot框架校园宿舍管理系统的设计与实现[J].电脑知识与技术,2024,20(07):37-40.
- 陈斐,吴林韩,张朝阳,等.智慧宿舍管理系统设计与实现[J].信息技术与信息化,2023,(12):142-147.
- 李鹏霞,李宛睿.高校学生宿舍智慧化管理系统的设计与实现[J].长江信息通信,2023,36(11):162-164+167.
- 唐瑞明,谭倩芳.高校宿舍信息化管理系统设计[J].电子技术与软件工程,2023,(04):258-262.
- Kai Z .Design and Analysis of Campus Dormitory Management System Based on Java[J].The Frontiers of Society, Science and Technology,2020,2.0(17.0):
- Yang L ,Feifei H ,Li C .Research on electricity management system of college student dormitory[C]//Beijing Jiaotong Univ. (China),2022:
本论文的完成离不开众多导师、同学以及亲友的支持与帮助。在此,首先向我的导师表示最诚挚的感谢。在整个研究和写作过程中,导师以严谨治学的态度和丰富的专业知识给予了我无私的指导,从论文选题到最终定稿的每一个环节,都为我提供了宝贵的建议与意见,使我得以不断完善研究内容、拓展学术视野。导师耐心细致的指导不仅帮助我解决了许多学术难题,也让我在研究能力与学术写作方面得到了显著的提升。导师的鼓励与支持是我完成这篇论文的重要动力,也让我深刻体会到学术研究的严谨性与意义。
我还要感谢在学习生活中给予我帮助和支持的同学、朋友以及家人。论文撰写过程中,许多同学与我共同探讨问题,分享经验与资料,使我的研究更加全面深入。朋友们的关心和陪伴让我在繁忙的研究过程中能够调节心情,保持良好的状态。特别感谢我的家人,他们始终给予我无条件的理解和支持,为我创造了安心学习与研究的环境。正是因为有了大家的帮助和支持,我才能克服论文写作中的重重困难并顺利完成。再次向所有支持和帮助过我的人表达衷心的感谢。
附录
系统核心代码设计
用户注册
注册页UserController.java,传入user对象,并将"user_id"、 "state"、 "user_group"、"login_time"、"phone"、"phone_state"、 "username"、"nickname"、"password"、"email"、"email_state"、"avatar"、"create_time"输入,重点是 "username"、"nickname"、"password"必须输入,通过获取username,数据库查询是否有该用户,如果存在,则提示“用户已存在”,否则执行将UserId置为空(数据库表中该字段已设置自动递增),代码如图所示。

注册核心代码图
用户登录
登录页,首先传入"username"、"email"、"phone"、"password",用户可通过用户名、邮箱、手机号进行登陆,通过判断resultList来确定查询结果,然后执行查询用户组UserGroup,用户组里面不存在,依然报“用户不存在”,执行完以上代码,最后涉及到用户带有“审核”的,会查询examine_state(用户的审核状态),数据库表user_group中含有source_table和source_field进行查询,以上步骤完成,对输入的密码进行存储Token到数据库,匹对账号和密码,数据库中的AccessToken为令牌,用于身份认证,代码如图所示。

用户登录核心代码图
修改密码
修改密码,通过请求data,获取旧密码,并将新密码重新赋值,期间都是需要通过加密,代码如图所示。

修改密码核心代码图
修改数据
修改一个数据,原理与add基本一致,不同点在于通过readConfig()读取关键字,以及通过readQuery()获取URL后面?指定位置的标识,转成Map对象后,执行update操作,同样通过拼接的sql语句执行,执行过程读取query,toWhereSql()语句完成数据库操作,body为修改对象的值,代码如图所示。

修改数据核心代码图
删除数据
删除一条数据,通过readQuery(),获取URL后面的对象地址,删除FROM具体的table,query删除查询FindConfig语句,代码如图示。

删除数据核心代码图
获取列表
通过请求的参数获取列表数据,代码如图所示。

获取列表核心代码图
图片上传
通过请求的参数获取列表数据,代码如图4-13所示。

图片上传核心代码图
免费领取项目源码,请关注❥点赞收藏并私信博主,谢谢~
1033

被折叠的 条评论
为什么被折叠?



