摘要
本文详细描述了基于Spring、SpringMVC和MyBatis(简称SSM)框架的某物流企业管理信息系统的设计与实现过程。随着物流行业的快速发展,物流企业面临着日益复杂的业务管理和信息处理挑战。为了提高管理效率、优化资源配置、降低成本并提升服务质量,本文旨在开发一套功能强大、灵活可扩展的物流管理信息系统。
在系统设计方面,本文首先分析了物流企业的业务需求,包括物流订单管理、物流出货管理、配车方案管理、物流信息管理、车辆信息管理、事故信息管理、车辆需求管理、仓储信息管理等核心功能模块。然后,采用SSM框架作为后端技术栈,实现了业务逻辑处理、数据持久化、用户请求响应等功能。SSM框架的稳定性和高效性确保了系统的可靠运行和快速响应。
在实现过程中,本文注重系统的可扩展性和可维护性。通过合理的架构设计、模块化开发和接口设计,使得系统能够方便地扩展新功能、适应业务变化,并降低维护成本。同时,本文还采用了多种技术手段,如数据库优化、缓存技术、负载均衡等,以提高系统的性能和稳定性。
最终,本文成功实现了基于SSM的某物流企业管理信息系统,并通过测试验证了系统的功能完整性和性能稳定性。该系统的设计与实现,为物流企业提供了全面、高效的业务管理支持,帮助企业实现了管理流程的数字化、智能化和自动化。同时,本文的研究成果也为类似场景下的物流管理信息系统设计与实现提供了有益的参考和借鉴。
关键词:SSM;某物流企业管理信息系统;模块化;架构设计;系统设计与实现
Abstract
This article provides a detailed description of the design and implementation process of a logistics enterprise management information system based on Spring, SpringMVC, and MyBatis (SSM) frameworks. With the rapid development of the logistics industry, logistics enterprises are facing increasingly complex business management and information processing challenges. In order to improve management efficiency, optimize resource allocation, reduce costs, and improve service quality, this article aims to develop a powerful, flexible, and scalable logistics management information system.
In terms of system design, this article first analyzes the business requirements of logistics enterprises, including core functional modules such as logistics order management, logistics shipment management, vehicle allocation plan management, logistics information management, vehicle information management, accident information management, vehicle demand management, and warehousing information management. Then, using the SSM framework as the backend technology stack, functions such as business logic processing, data persistence, and user request response were implemented. The stability and efficiency of the SSM framework ensure the reliable operation and rapid response of the system.
In the implementation process, this article focuses on the scalability and maintainability of the system. Through reasonable architecture design, modular development, and interface design, the system can easily expand new functions, adapt to business changes, and reduce maintenance costs. At the same time, this article also adopts various technical means, such as database optimization, caching technology, load balancing, etc., to improve the performance and stability of the system.
In the end, this article successfully implemented a logistics enterprise management information system based on SSM, and verified the functional integrity and performance stability of the system through testing. The design and implementation of this system provide comprehensive and efficient business management support for logistics enterprises, helping them achieve digitalization, intelligence, and automation of management processes. Meanwhile, the research findings of this article also provide useful references and insights for the design and implementation of logistics management information systems in similar scenarios.
Keywords: SSM; A logistics enterprise management information system; Modularization; Architecture design; System Design and Implementation
1 绪论
1.1 选题背景与意义
随着全球化和电子商务的快速发展,物流行业正经历着前所未有的增长和变革。物流企业作为连接供应商和消费者的桥梁,其管理效率和信息化水平直接影响到企业的竞争力和市场地位。传统的物流管理方式往往依赖于人工操作和纸质记录,不仅效率低下,而且容易出错。因此,开发一套高效、智能的物流管理信息系统成为了行业的迫切需求。
意义:
提升管理效率:通过引入物流管理信息系统,物流企业可以实现业务流程的自动化和智能化,减少人工干预,提高管理效率。
优化资源配置:系统能够实时收集和分析各种物流数据,帮助企业更准确地了解业务需求和市场变化,从而优化资源配置,降低成本。
增强决策支持:系统提供的数据分析和报表功能可以为企业的决策提供有力支持,帮助企业做出更明智的决策。
提升服务质量:通过优化业务流程和提高管理效率,物流企业可以为客户提供更快速、更准确、更可靠的服务,提升客户满意度。
推动行业信息化进程:物流管理信息系统的应用将推动整个物流行业的信息化进程,促进产业的转型升级和健康发展。
综上所述,基于SSM的某物流企业管理信息系统的设计与实现具有重要的现实意义和应用价值。它不仅可以满足物流企业的实际需求,提高管理效率和服务质量,还可以推动行业的发展和进步。
近年来,随着国内物流行业的迅速崛起,越来越多的学者和企业开始关注物流管理信息系统的研发与应用。国内的研究主要集中在系统的架构设计、功能模块划分、数据处理与分析等方面。例如,国内学者提出了基于云计算、大数据、人工智能等技术的物流管理信息系统设计方案,旨在提高系统的处理能力和智能化水平。同时,一些国内物流企业也开始积极探索和实践物流管理信息系统的应用,通过引入先进的技术和理念,不断优化和完善自身的业务管理流程。
国外研究现状:
在国外,物流管理信息系统的研究与应用起步较早,已经形成了较为成熟的技术体系和市场应用。国外的研究主要集中在系统的智能化、集成化、可视化等方面。例如,一些国外学者提出了基于物联网、智能传感器、自动化设备等技术的物流管理信息系统设计方案,旨在实现物流过程的自动化和智能化。同时,一些国际知名的物流企业也积极投入到物流管理信息系统的研发与应用中,通过不断的技术创新和模式创新,提升自身的核心竞争力和市场地位。
综上所述,国内外在物流管理信息系统的研究与应用方面均取得了一定的成果和经验。然而,由于物流行业的复杂性和多变性,仍然需要不断探索和创新,以满足行业发展的实际需求。因此,本文基于SSM框架的某物流企业管理信息系统的设计与实现具有重要的研究意义和应用价值。
论文将分层次经行编排,除去论文摘要致谢文献参考部分,正文部分还会对系统需求做出分析,以及阐述大体的设计和实现的功能,最后罗列部分调测记录,论文主要架构如下:
第一章:引言。第一章主要介绍了课题研究的背景和意义,系统开发的国内外研究现状和本文的研究内容与主要工作。
第二章:系统需求分析。主要从系统的用户、功能等方面进行需求分析。
第三章:系统设计。主要对系统框架、系统功能模块、数据库进行功能设计。
第四章:系统实现。主要介绍了系统框架搭建、系统界面的实现。
第五章:系统测试。主要对系统的部分界面进行测试并对主要功能进行测试
2系统分析
系统分析是开发一个项目的先决条件,通过系统分析可以很好的了解系统的主体用户的基本需求情况,同时这也是项目的开发的原因。进而对系统开发进行可行性分析,通常包括技术可行性、经济可行性等,可行性分析同时也是从项目整体角度进行的分析。然后就是对项目的具体需求进行分析,分析的手段一般都是通过用户的用例图来实现。接下来会进行详细的介绍。
2.1 可行性分析
经济可行性在此仅代表平台的运维成本,开发成本不在此考虑。
目前该模式下的相关系统的数量日益增多,信息管理系统的平民化、普及化使用户人数呈上升趋势,当用户人数庞大了,运维成本可以由广告费进行填补,包括开发成本。
所以经济可行性没有问题。
(2)操作可行性:
此次项目设计参考了几个该模式下平台的开发案例,对他们的操作界面分析,将众多案例结合在一起,突出以人为本简化操作,所以具有基本计算机知识的人都会操作本项目。
因此操作可行性也没有问题。
(3)技术可行性:
技术可行性指的是对于搭建框架的可行性,以及有更优秀的技术出现时系统的技术更新换代的纳新性如何,开发时间成本费用比如何。
现有的JAVA语言能够迎合所有系统的搭建。开发这个某物流企业管理信息系统的时候我采用了JAVA+SSM用以运行整体程序。
综上所述技术可行性也没有问题。
2.2.1系统开发流程
基于SSM的某物流企业管理信息系统开发时,首先进行需求分析,进而对系统进行总体的设计规划,设计系统功能模块,数据库的选择等,本系统的开发流程如图2-1所示。

图2-1系统开发流程图
2.2.2 用户登录流程
为了保证系统的安全性,要使用本系统对系统信息进行管理,必须先登陆到系统中。如图2-2所示。

图2-2 登录流程图
2.2.3 系统操作流程
用户打开并进入系统后,会先显示登录界面,输入正确的用户名和密码,系统自动检测信息,若信息无误,则用户会进入系统功能界面,进行操作,否则会提示错误无法登录,操作流程如图2-3所示。

图2-3 系统操作流程图
2.2.4 添加信息流程
管理员可以对公告信息、车辆信息等进行信息的添加,用户可以对自己权限内的信息进行添加,输入信息后,系统会自行验证输入的信息和数据,若信息正确,会将其添加到数据库内,若信息有误,则会提示重新输入信息,添加信息流程如图2-4所示。

图2-4 添加信息流程图
2.2.5 修改信息流程
管理员可以对公告信息、车辆信息等进行的修改,用户可以对自己权限内的信息进行修改,首先进入修改信息界面,输入修改信息数据,系统进行数据的判断验证,修改信息合法则修改成功,信息更新至数据库,信息不合法则修改失败,重新输入。修改信息流程图如图2-5所示。

图2-5 修改信息流程图
2.2.6 删除信息流程
管理员可以对公告信息、车辆信息等进行信息的删除,对要删除的信息进行选中后,点击删除按钮,系统会询问是否确定,若点击确定,则系统会删除掉选中的信息,并在数据库内对信息进行删除,删除信息流程图如图2-6所示。

图2-6 删除信息流程图
2.3 系统功能分析
按照基于SSM的某物流企业管理信息系统的角色,我划分为了职员模块、运输员模块和管理员模块这三大部分。
后台首页: 提供管理员登录后的管理主页,展示系统的重要信息和功能入口。
系统用户: 管理系统内的用户信息,包括管理员、职员和运输员的账户信息和权限设置。
公告信息管理: 发布、编辑和删除系统的通知和公告信息,确保信息传达及时。
物流订单管理: 管理物流订单信息,包括订单生成、状态更新和查看。
物流出货管理: 管理物流出货过程,包括货物打包、配送等环节的信息记录。
配车方案管理: 制定和管理车辆配送方案,优化物流运输效率。
物流信息管理: 管理物流信息,包括货物位置跟踪、运输状态等。
车辆信息管理: 管理公司拥有的车辆信息,包括车辆型号、状态等。
事故信息管理: 记录和处理发生在物流过程中的事故信息,确保安全运输。
车辆需求管理: 管理车辆的需求情况,包括修理、维护等。
仓储信息管理: 管理公司仓储信息,包括仓库位置、存储情况等。
权限管理: 设置和管理系统用户的权限,确保数据安全和合规性。
2. 职员功能:
系统首页: 提供职员登录后的主页,展示个人信息和功能入口。
公告信息管理: 查看系统发布的通知和公告,保持了解公司重要信息。
物流订单管理: 处理和管理分配给职员的物流订单,更新订单状态。
物流出货管理: 参与物流出货过程,记录货物状态和相关信息。
配车方案管理: 参与制定和执行车辆配送方案,协助优化物流运输效率。
物流信息管理: 参与管理物流信息,协助跟踪货物位置和运输状态。
事故信息管理: 上报和处理发生在物流过程中的事故信息。
3. 运输员功能:
系统首页: 提供运输员登录后的主页,展示个人信息和功能入口。
公告信息管理: 查看系统发布的通知和公告,保持了解公司重要信息。
物流出货管理: 参与物流出货过程,记录货物状态和相关信息。
配车方案管理: 参与执行车辆配送方案,确保按计划进行物流运输。
物流信息管理: 参与管理物流信息,协助跟踪货物位置和运输状态。
车辆信息管理: 提供车辆信息,协助管理车辆状态和运输能力。
事故信息管理: 上报和处理发生在物流过程中的事故信息。
车辆需求管理: 提出对车辆的需求,包括修理、维护等。
仓储信息管理: 提供仓储信息,协助管理仓库位置和存储情况。
以上是基于SSM的某物流企业管理信息系统的功能需求分析,分别覆盖了管理员、职员和运输员三个角色的功能设计与实现要求。
基于SSM的某物流企业管理信息系统的非功能性需求比如平台的安全性怎么样,可靠性怎么样,性能怎么样,可拓展性怎么样等。具体可以表示在如下2-1表格中:
表2-1基于SSM的某物流企业管理信息系统非功能需求表
| 安全性 | 主要指基于SSM的某物流企业管理信息系统数据库的安装,数据库的使用和密码的设定必须合乎规范。 |
| 可靠性 | 可靠性是指基于SSM的某物流企业管理信息系统能够安装用户的指示进行操作,经过测试,可靠性90%以上。 |
| 性能 | 性能是影响基于SSM的某物流企业管理信息系统占据市场的必要条件,所以性能最好要佳才好。 |
| 可扩展性 | 比如数据库预留多个属性,比如接口的使用等确保了系统的非功能性需求。 |
| 易用性 | 用户只要跟着基于SSM的某物流企业管理信息系统的页面展示内容进行操作,就可以了。 |
| 可维护性 | 基于SSM的某物流企业管理信息系统开发的可维护性是非常重要的,经过测试,可维护性没有问题 |
2.4 系统用例分析
通过2.3功能的分析,得出了系统的用例图:
职员用户角色用例如图2-7所示。

图2-7职员用户角色用例图
运输员用户角色用例如图2-8所示。

图2-8运输员用户角色用例图
管理员是维护整个基于SSM的某物流企业管理信息系统中所有数据信息的。管理员角色用例如图2-9所示。

图2-5 基于SSM的某物流企业管理信息系统管理员角色用例图
本章主要通过对基于SSM的某物流企业管理信息系统的可行性分析、流程分析、功能需求分析、系统用例分析,确定整个系统要实现的功能。同时也为系统的代码实现和测试提供了标准。
3 系统总体设计
3.1 系统架构设计
本系统从架构上分为三层:表现层(UI)、业务逻辑层(BLL)以及数据层(DL)。

图3-1系统架构设计图
表现层(UI):又称UI层,主要完成本系统的UI交互功能,一个良好的UI可以打打提高用户的用户体验,增强用户使用本系统时的舒适度。UI的界面设计也要适应不同版本的某物流企业管理信息系统以及不同尺寸的分辨率,以做到良好的兼容性。UI交互功能要求合理,用户进行交互操作时必须要得到与之相符的交互结果,这就要求表现层要与业务逻辑层进行良好的对接。
业务逻辑层(BLL):主要完成本系统的数据处理功能。用户从表现层传输过来的数据经过业务逻辑层进行处理交付给数据层,系统从数据层读取的数据经过业务逻辑层进行处理交付给表现层。
数据层(DL):由于本系统的数据是放在服务端的mysql数据库中,因此本属于服务层的部分可以直接整合在业务逻辑层中,所以数据层中只有数据库,其主要完成本系统的数据存储和管理功能。
3.2 系统功能模块设计
在上一章节中主要对系统的功能性需求和非功能性需求进行分析,并且根据需求分析了本系统中的用例。那么接下来就要开始对本系统的架构、主要功能和数据库开始进行设计。基于SSM的某物流企业管理信息系统根据前面章节的需求分析得出,其总体设计模块图如图3-2所示。

图3-2系统功能模块图
数据库设计一般包括需求分析、概念模型设计、数据库表建立三大过程,其中需求分析前面章节已经阐述,概念模型设计有概念模型和逻辑结构设计两部分。
3.3.1 数据库概念结构设计
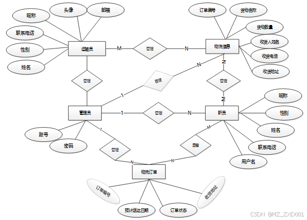
下面是整个基于SSM的某物流企业管理信息系统中主要的数据库表总E-R实体关系图。

图3-3 基于SSM的某物流企业管理信息系统总E-R关系图
通过上一小节中基于SSM的某物流企业管理信息系统中总E-R关系图上得出一共需要创建很多个数据表。在此我主要罗列几个主要的数据库表结构设计。
| 编号 | 名称 | 数据类型 | 长度 | 小数位 | 允许空值 | 主键 | 默认值 | 说明 |
| 1 | token_id | int | 10 | 0 | N | Y | 临时访问牌ID | |
| 2 | token | varchar | 64 | 0 | Y | N | 临时访问牌 | |
| 3 | info | text | 65535 | 0 | Y | N | ||
| 4 | maxage | int | 10 | 0 | N | N | 2 | 最大寿命:默认2小时 |
| 5 | create_time | timestamp | 19 | 0 | N | N | CURRENT_TIMESTAMP | 创建时间: |
| 6 | update_time | timestamp | 19 | 0 | N | N | CURRENT_TIMESTAMP | 更新时间: |
| 7 | user_id | int | 10 | 0 | N | N | 0 | 用户编号: |
| 编号 | 名称 | 数据类型 | 长度 | 小数位 | 允许空值 | 主键 | 默认值 | 说明 |
| 1 | accident_information_id | int | 10 | 0 | N | Y | 事故信息ID | |
| 2 | transport_personnel | int | 10 | 0 | Y | N | 0 | 运输职员 |
| 3 | vehicle_name | varchar | 64 | 0 | Y | N | 车辆名称 | |
| 4 | vehicle_brand | varchar | 64 | 0 | Y | N | 车辆品牌 | |
| 5 | vehicle_type | varchar | 64 | 0 | Y | N | 车辆类型 | |
| 6 | license_plate_number | varchar | 64 | 0 | Y | N | 车牌号码 | |
| 7 | accident_date | date | 10 | 0 | Y | N | 事故日期 | |
| 8 | accident_location | varchar | 64 | 0 | Y | N | 事故地点 | |
| 9 | compensation_amount | varchar | 64 | 0 | Y | N | 补偿金额 | |
| 10 | accident_situation | text | 65535 | 0 | Y | N | 事故情况 | |
| 11 | examine_state | varchar | 16 | 0 | N | N | 未审核 | 审核状态 |
| 12 | examine_reply | varchar | 16 | 0 | Y | N | 审核回复 | |
| 13 | pay_state | varchar | 16 | 0 | N | N | 未支付 | 支付状态 |
| 14 | pay_type | varchar | 16 | 0 | Y | N | 支付类型: 微信、支付宝、网银 | |
| 15 | create_time | datetime | 19 | 0 | N | N | CURRENT_TIMESTAMP | 创建时间 |
| 16 | update_time | timestamp | 19 | 0 | N | N | CURRENT_TIMESTAMP | 更新时间 |
表announcement_information (公告信息)
| 编号 | 名称 | 数据类型 | 长度 | 小数位 | 允许空值 | 主键 | 默认值 | 说明 |
| 1 | announcement_information_id | int | 10 | 0 | N | Y | 公告信息ID | |
| 2 | announcement_title | varchar | 64 | 0 | Y | N | 公告标题 | |
| 3 | release_time | date | 10 | 0 | Y | N | 发布时间 | |
| 4 | publisher | varchar | 64 | 0 | Y | N | 发布人 | |
| 5 | announcement_content | text | 65535 | 0 | Y | N | 公告内容 | |
| 6 | related_documents | varchar | 255 | 0 | Y | N | 相关文件 | |
| 7 | create_time | datetime | 19 | 0 | N | N | CURRENT_TIMESTAMP | 创建时间 |
| 8 | update_time | timestamp | 19 | 0 | N | N | CURRENT_TIMESTAMP | 更新时间 |
| 编号 | 名称 | 数据类型 | 长度 | 小数位 | 允许空值 | 主键 | 默认值 | 说明 |
| 1 | auth_id | int | 10 | 0 | N | Y | 授权ID: | |
| 2 | user_group | varchar | 64 | 0 | Y | N | 用户组: | |
| 3 | mod_name | varchar | 64 | 0 | Y | N | 模块名: | |
| 4 | table_name | varchar | 64 | 0 | Y | N | 表名: | |
| 5 | page_title | varchar | 255 | 0 | Y | N | 页面标题: | |
| 6 | path | varchar | 255 | 0 | Y | N | 路由路径: | |
| 7 | position | varchar | 32 | 0 | Y | N | 位置: | |
| 8 | mode | varchar | 32 | 0 | N | N | _blank | 跳转方式: |
| 9 | add | tinyint | 3 | 0 | N | N | 1 | 是否可增加: |
| 10 | del | tinyint | 3 | 0 | N | N | 1 | 是否可删除: |
| 11 | set | tinyint | 3 | 0 | N | N | 1 | 是否可修改: |
| 12 | get | tinyint | 3 | 0 | N | N | 1 | 是否可查看: |
| 13 | field_add | text | 65535 | 0 | Y | N | 添加字段: | |
| 14 | field_set | text | 65535 | 0 | Y | N | 修改字段: | |
| 15 | field_get | text | 65535 | 0 | Y | N | 查询字段: | |
| 16 | table_nav_name | varchar | 500 | 0 | Y | N | 跨表导航名称: | |
| 17 | table_nav | varchar | 500 | 0 | Y | N | 跨表导航: | |
| 18 | option | text | 65535 | 0 | Y | N | 配置: | |
| 19 | create_time | timestamp | 19 | 0 | N | N | CURRENT_TIMESTAMP | 创建时间: |
| 20 | update_time | timestamp | 19 | 0 | N | N | CURRENT_TIMESTAMP | 更新时间: |
表car_configuration_plan (配车方案)
| 编号 | 名称 | 数据类型 | 长度 | 小数位 | 允许空值 | 主键 | 默认值 | 说明 |
| 1 | car_configuration_plan_id | int | 10 | 0 | N | Y | 配车方案ID | |
| 2 | employee_users | int | 10 | 0 | Y | N | 0 | 职员用户 |
| 3 | order_number | varchar | 64 | 0 | Y | N | 订单编号 | |
| 4 | name_of_goods | varchar | 64 | 0 | Y | N | 货物名称 | |
| 5 | quantity_of_goods | varchar | 64 | 0 | Y | N | 货物数量 | |
| 6 | volume_of_goods | varchar | 64 | 0 | Y | N | 货物体积 | |
| 7 | consignee_name | varchar | 64 | 0 | Y | N | 收货人姓名 | |
| 8 | delivery_phone_number | varchar | 64 | 0 | Y | N | 收货电话 | |
| 9 | receiving_address | varchar | 64 | 0 | Y | N | 收货地址 | |
| 10 | logistics_tracking_number | varchar | 64 | 0 | Y | N | 物流单号 | |
| 11 | shipping_date | date | 10 | 0 | Y | N | 出货日期 | |
| 12 | transport_personnel | int | 10 | 0 | Y | N | 0 | 运输职员 |
| 13 | vehicle_allocation_date | date | 10 | 0 | Y | N | 配车日期 | |
| 14 | number_of_vehicles | varchar | 64 | 0 | Y | N | 车辆数目 | |
| 15 | license_plate_number | varchar | 64 | 0 | Y | N | 车牌号码 | |
| 16 | vehicle_allocation_location | varchar | 64 | 0 | Y | N | 配车地点 | |
| 17 | arrival_station | varchar | 64 | 0 | Y | N | 到站站点 | |
| 18 | car_configuration_plan | text | 65535 | 0 | Y | N | 配车方案 | |
| 19 | car_configuration_instructions | text | 65535 | 0 | Y | N | 配车说明 | |
| 20 | create_time | datetime | 19 | 0 | N | N | CURRENT_TIMESTAMP | 创建时间 |
| 21 | update_time | timestamp | 19 | 0 | N | N | CURRENT_TIMESTAMP | 更新时间 |
| 编号 | 名称 | 数据类型 | 长度 | 小数位 | 允许空值 | 主键 | 默认值 | 说明 |
| 1 | hits_id | int | 10 | 0 | N | Y | 点赞ID: | |
| 2 | user_id | int | 10 | 0 | N | N | 0 | 点赞人: |
| 3 | create_time | timestamp | 19 | 0 | N | N | CURRENT_TIMESTAMP | 创建时间: |
| 4 | update_time | timestamp | 19 | 0 | N | N | CURRENT_TIMESTAMP | 更新时间: |
| 5 | source_table | varchar | 255 | 0 | Y | N | 来源表: | |
| 6 | source_field | varchar | 255 | 0 | Y | N | 来源字段: | |
| 7 | source_id | int | 10 | 0 | N | N | 0 | 来源ID: |
| 编号 | 名称 | 数据类型 | 长度 | 小数位 | 允许空值 | 主键 | 默认值 | 说明 |
| 1 | logistics_information_id | int | 10 | 0 | N | Y | 物流信息ID | |
| 2 | employee_users | int | 10 | 0 | Y | N | 0 | 职员用户 |
| 3 | order_number | varchar | 64 | 0 | Y | N | 订单编号 | |
| 4 | name_of_goods | varchar | 64 | 0 | Y | N | 货物名称 | |
| 5 | quantity_of_goods | varchar | 64 | 0 | Y | N | 货物数量 | |
| 6 | volume_of_goods | varchar | 64 | 0 | Y | N | 货物体积 | |
| 7 | consignee_name | varchar | 64 | 0 | Y | N | 收货人姓名 | |
| 8 | delivery_phone_number | varchar | 64 | 0 | Y | N | 收货电话 | |
| 9 | receiving_address | varchar | 64 | 0 | Y | N | 收货地址 | |
| 10 | logistics_tracking_number | varchar | 64 | 0 | Y | N | 物流单号 | |
| 11 | shipping_date | date | 10 | 0 | Y | N | 出货日期 | |
| 12 | transport_personnel | int | 10 | 0 | Y | N | 0 | 运输职员 |
| 13 | vehicle_allocation_date | date | 10 | 0 | Y | N | 配车日期 | |
| 14 | number_of_vehicles | varchar | 64 | 0 | Y | N | 车辆数目 | |
| 15 | license_plate_number | varchar | 64 | 0 | Y | N | 车牌号码 | |
| 16 | latest_location | varchar | 64 | 0 | Y | N | 最新位置 | |
| 17 | latest_information | text | 65535 | 0 | Y | N | 最新信息 | |
| 18 | logistics_situation | text | 65535 | 0 | Y | N | 物流情况 | |
| 19 | create_time | datetime | 19 | 0 | N | N | CURRENT_TIMESTAMP | 创建时间 |
| 20 | update_time | timestamp | 19 | 0 | N | N | CURRENT_TIMESTAMP | 更新时间 |
| 编号 | 名称 | 数据类型 | 长度 | 小数位 | 允许空值 | 主键 | 默认值 | 说明 |
| 1 | logistics_orders_id | int | 10 | 0 | N | Y | 物流订单ID | |
| 2 | employee_users | int | 10 | 0 | Y | N | 0 | 职员用户 |
| 3 | order_number | varchar | 64 | 0 | Y | N | 订单编号 | |
| 4 | name_of_goods | varchar | 64 | 0 | Y | N | 货物名称 | |
| 5 | quantity_of_goods | varchar | 64 | 0 | Y | N | 货物数量 | |
| 6 | volume_of_goods | varchar | 64 | 0 | Y | N | 货物体积 | |
| 7 | consignee_name | varchar | 64 | 0 | Y | N | 收货人姓名 | |
| 8 | delivery_phone_number | varchar | 64 | 0 | Y | N | 收货电话 | |
| 9 | receiving_address | varchar | 64 | 0 | Y | N | 收货地址 | |
| 10 | current_address | varchar | 64 | 0 | Y | N | 当前地址 | |
| 11 | expected_delivery_date | date | 10 | 0 | Y | N | 预计送达日期 | |
| 12 | order_status | varchar | 64 | 0 | Y | N | 订单状态 | |
| 13 | examine_state | varchar | 16 | 0 | N | N | 未审核 | 审核状态 |
| 14 | create_time | datetime | 19 | 0 | N | N | CURRENT_TIMESTAMP | 创建时间 |
| 15 | update_time | timestamp | 19 | 0 | N | N | CURRENT_TIMESTAMP | 更新时间 |
| 编号 | 名称 | 数据类型 | 长度 | 小数位 | 允许空值 | 主键 | 默认值 | 说明 |
| 1 | logistics_shipment_id | int | 10 | 0 | N | Y | 物流出货ID | |
| 2 | employee_users | int | 10 | 0 | Y | N | 0 | 职员用户 |
| 3 | order_number | varchar | 64 | 0 | Y | N | 订单编号 | |
| 4 | name_of_goods | varchar | 64 | 0 | Y | N | 货物名称 | |
| 5 | quantity_of_goods | varchar | 64 | 0 | Y | N | 货物数量 | |
| 6 | volume_of_goods | varchar | 64 | 0 | Y | N | 货物体积 | |
| 7 | consignee_name | varchar | 64 | 0 | Y | N | 收货人姓名 | |
| 8 | delivery_phone_number | varchar | 64 | 0 | Y | N | 收货电话 | |
| 9 | receiving_address | varchar | 64 | 0 | Y | N | 收货地址 | |
| 10 | logistics_tracking_number | varchar | 64 | 0 | Y | N | 物流单号 | |
| 11 | shipping_date | date | 10 | 0 | Y | N | 出货日期 | |
| 12 | shipping_instructions | text | 65535 | 0 | Y | N | 出货说明 | |
| 13 | create_time | datetime | 19 | 0 | N | N | CURRENT_TIMESTAMP | 创建时间 |
| 14 | update_time | timestamp | 19 | 0 | N | N | CURRENT_TIMESTAMP | 更新时间 |
| 编号 | 名称 | 数据类型 | 长度 | 小数位 | 允许空值 | 主键 | 默认值 | 说明 |
| 1 | ordinary_staff_id | int | 10 | 0 | N | Y | 普通职员ID | |
| 2 | employee_no | varchar | 64 | 0 | Y | N | 职员工号 | |
| 3 | employee_name | varchar | 64 | 0 | Y | N | 职员姓名 | |
| 4 | employee_gender | varchar | 64 | 0 | Y | N | 职员性别 | |
| 5 | examine_state | varchar | 16 | 0 | N | N | 已通过 | 审核状态 |
| 6 | user_id | int | 10 | 0 | N | N | 0 | 用户ID |
| 7 | create_time | datetime | 19 | 0 | N | N | CURRENT_TIMESTAMP | 创建时间 |
| 8 | update_time | timestamp | 19 | 0 | N | N | CURRENT_TIMESTAMP | 更新时间 |
表transportation_department_staff (运输部职员)
| 编号 | 名称 | 数据类型 | 长度 | 小数位 | 允许空值 | 主键 | 默认值 | 说明 |
| 1 | transportation_department_staff_id | int | 10 | 0 | N | Y | 运输部职员ID | |
| 2 | transport_employee_num | varchar | 64 | 0 | Y | N | 运输员工号 | |
| 3 | transporters_name | varchar | 64 | 0 | Y | N | 运输员姓名 | |
| 4 | gender_of_transporter | varchar | 64 | 0 | Y | N | 运输员性别 | |
| 5 | examine_state | varchar | 16 | 0 | N | N | 已通过 | 审核状态 |
| 6 | user_id | int | 10 | 0 | N | N | 0 | 用户ID |
| 7 | create_time | datetime | 19 | 0 | N | N | CURRENT_TIMESTAMP | 创建时间 |
| 8 | update_time | timestamp | 19 | 0 | N | N | CURRENT_TIMESTAMP | 更新时间 |
| 编号 | 名称 | 数据类型 | 长度 | 小数位 | 允许空值 | 主键 | 默认值 | 说明 |
| 1 | upload_id | int | 10 | 0 | N | Y | 上传ID | |
| 2 | name | varchar | 64 | 0 | Y | N | 文件名 | |
| 3 | path | varchar | 255 | 0 | Y | N | 访问路径 | |
| 4 | file | varchar | 255 | 0 | Y | N | 文件路径 | |
| 5 | display | varchar | 255 | 0 | Y | N | 显示顺序 | |
| 6 | father_id | int | 10 | 0 | Y | N | 0 | 父级ID |
| 7 | dir | varchar | 255 | 0 | Y | N | 文件夹 | |
| 8 | type | varchar | 32 | 0 | Y | N | 文件类型 |
| 编号 | 名称 | 数据类型 | 长度 | 小数位 | 允许空值 | 主键 | 默认值 | 说明 |
| 1 | user_id | mediumint | 8 | 0 | N | Y | 用户ID:[0,8388607]用户获取其他与用户相关的数据 | |
| 2 | state | smallint | 5 | 0 | N | N | 1 | 账户状态:[0,10](1可用|2异常|3已冻结|4已注销) |
| 3 | user_group | varchar | 32 | 0 | Y | N | 所在用户组:[0,32767]决定用户身份和权限 | |
| 4 | login_time | timestamp | 19 | 0 | N | N | CURRENT_TIMESTAMP | 上次登录时间: |
| 5 | phone | varchar | 11 | 0 | Y | N | 手机号码:[0,11]用户的手机号码,用于找回密码时或登录时 | |
| 6 | phone_state | smallint | 5 | 0 | N | N | 0 | 手机认证:[0,1](0未认证|1审核中|2已认证) |
| 7 | username | varchar | 16 | 0 | N | N | 用户名:[0,16]用户登录时所用的账户名称 | |
| 8 | nickname | varchar | 16 | 0 | Y | N | 昵称:[0,16] | |
| 9 | password | varchar | 64 | 0 | N | N | 密码:[0,32]用户登录所需的密码,由6-16位数字或英文组成 | |
| 10 | | varchar | 64 | 0 | Y | N | 邮箱:[0,64]用户的邮箱,用于找回密码时或登录时 | |
| 11 | email_state | smallint | 5 | 0 | N | N | 0 | 邮箱认证:[0,1](0未认证|1审核中|2已认证) |
| 12 | avatar | varchar | 255 | 0 | Y | N | 头像地址:[0,255] | |
| 13 | open_id | varchar | 255 | 0 | Y | N | 针对获取用户信息字段 | |
| 14 | create_time | timestamp | 19 | 0 | N | N | CURRENT_TIMESTAMP | 创建时间: |
| 15 | vip_level | varchar | 255 | 0 | Y | N | 会员等级 | |
| 16 | vip_discount | double | 11 | 2 | Y | N | 0.00 | 会员折扣 |
| 编号 | 名称 | 数据类型 | 长度 | 小数位 | 允许空值 | 主键 | 默认值 | 说明 |
| 1 | group_id | mediumint | 8 | 0 | N | Y | 用户组ID:[0,8388607] | |
| 2 | display | smallint | 5 | 0 | N | N | 100 | 显示顺序:[0,1000] |
| 3 | name | varchar | 16 | 0 | N | N | 名称:[0,16] | |
| 4 | description | varchar | 255 | 0 | Y | N | 描述:[0,255]描述该用户组的特点或权限范围 | |
| 5 | source_table | varchar | 255 | 0 | Y | N | 来源表: | |
| 6 | source_field | varchar | 255 | 0 | Y | N | 来源字段: | |
| 7 | source_id | int | 10 | 0 | N | N | 0 | 来源ID: |
| 8 | register | smallint | 5 | 0 | Y | N | 0 | 注册位置: |
| 9 | create_time | timestamp | 19 | 0 | N | N | CURRENT_TIMESTAMP | 创建时间: |
| 10 | update_time | timestamp | 19 | 0 | N | N | CURRENT_TIMESTAMP | 更新时间: |
| 编号 | 名称 | 数据类型 | 长度 | 小数位 | 允许空值 | 主键 | 默认值 | 说明 |
| 1 | vehicle_demand_id | int | 10 | 0 | N | Y | 车辆需求ID | |
| 2 | transport_personnel | int | 10 | 0 | Y | N | 0 | 运输职员 |
| 3 | drivers_name | varchar | 64 | 0 | Y | N | 司机姓名 | |
| 4 | vehicle_name | varchar | 64 | 0 | Y | N | 车辆名称 | |
| 5 | vehicle_type | varchar | 64 | 0 | Y | N | 车辆类型 | |
| 6 | license_plate_number | varchar | 64 | 0 | Y | N | 车牌号码 | |
| 7 | is_it_idle | varchar | 64 | 0 | Y | N | 是否空闲 | |
| 8 | vehicle_load_capacity | varchar | 64 | 0 | Y | N | 车辆载重 | |
| 9 | requirement_date | date | 10 | 0 | Y | N | 需求日期 | |
| 10 | demand_days | varchar | 64 | 0 | Y | N | 需求天数 | |
| 11 | requirement_description | text | 65535 | 0 | Y | N | 需求说明 | |
| 12 | create_time | datetime | 19 | 0 | N | N | CURRENT_TIMESTAMP | 创建时间 |
| 13 | update_time | timestamp | 19 | 0 | N | N | CURRENT_TIMESTAMP | 更新时间 |
| 编号 | 名称 | 数据类型 | 长度 | 小数位 | 允许空值 | 主键 | 默认值 | 说明 |
| 1 | vehicle_information_id | int | 10 | 0 | N | Y | 车辆信息ID | |
| 2 | transport_personnel | int | 10 | 0 | Y | N | 0 | 运输职员 |
| 3 | drivers_name | varchar | 64 | 0 | Y | N | 司机姓名 | |
| 4 | vehicle_name | varchar | 64 | 0 | Y | N | 车辆名称 | |
| 5 | vehicle_brand | varchar | 64 | 0 | Y | N | 车辆品牌 | |
| 6 | license_plate_number | varchar | 64 | 0 | Y | N | 车牌号码 | |
| 7 | vehicle_type | varchar | 64 | 0 | Y | N | 车辆类型 | |
| 8 | is_it_idle | varchar | 64 | 0 | Y | N | 是否空闲 | |
| 9 | vehicle_load_capacity | varchar | 64 | 0 | Y | N | 车辆载重 | |
| 10 | vehicle_performance | text | 65535 | 0 | Y | N | 车辆性能 | |
| 11 | related_insurance | text | 65535 | 0 | Y | N | 相关保险 | |
| 12 | vehicle_details | text | 65535 | 0 | Y | N | 车辆详情 | |
| 13 | create_time | datetime | 19 | 0 | N | N | CURRENT_TIMESTAMP | 创建时间 |
| 14 | update_time | timestamp | 19 | 0 | N | N | CURRENT_TIMESTAMP | 更新时间 |
| 编号 | 名称 | 数据类型 | 长度 | 小数位 | 允许空值 | 主键 | 默认值 | 说明 |
| 1 | warehouse_information_id | int | 10 | 0 | N | Y | 仓储信息ID | |
| 2 | transport_personnel | int | 10 | 0 | Y | N | 0 | 运输职员 |
| 3 | warehouse_name | varchar | 64 | 0 | Y | N | 仓库名称 | |
| 4 | warehouse_area | varchar | 64 | 0 | Y | N | 仓库面积 | |
| 5 | warehouse_address | varchar | 64 | 0 | Y | N | 仓库地址 | |
| 6 | warehousing_items | varchar | 64 | 0 | Y | N | 仓储物品 | |
| 7 | warehouse_quantity | varchar | 64 | 0 | Y | N | 仓储数量 | |
| 8 | sorting_situation | text | 65535 | 0 | Y | N | 分拣情况 | |
| 9 | storage_situation | text | 65535 | 0 | Y | N | 仓储情况 | |
| 10 | outbound_situation | text | 65535 | 0 | Y | N | 出库情况 | |
| 11 | create_time | datetime | 19 | 0 | N | N | CURRENT_TIMESTAMP | 创建时间 |
| 12 | update_time | timestamp | 19 | 0 | N | N | CURRENT_TIMESTAMP | 更新时间 |
4系统关键模块设计与实现
基于SSM的某物流企业管理信息系统的详细设计与实现主要是根据前面的需求分析和总体设计来设计页面并实现业务逻辑。主要从界面实现、业务逻辑实现这两部分进行介绍。
4.1登录模块
管理员、用户在登录界面输入账号+密码,完成验证,点击“登录”按钮,系统在用户数据库表中会对管理员、用户的账号进行匹配,账号+密码正确的话,就会登录到系统中各个用户的主管理界面,否则提示对应的信息,返回到登录的界面,其主界面展示如下图4.1所示。

图4.1 登录界面图
4.2用户管理模块
管理员可以对系统中所有的用户角色进行管控,包含了管理员、职员用户、运输员用户三种角色,如果需要添加新的用户,点击页面中的“添加”按钮根据提示输入上用户信息,点击“提交”以后在对应的用户界面就可以查看到了,可以点击用户后面的“删除”按钮直接删除某一用户。界面如下图所示。

图4.2 用户管理界面图
4.3公告信息管理模块
公告信息管理:管理员发布、编辑和删除系统的通知和公告信息,职员、运输员可查看系统发布的通知和公告。界面如下图所示。

图4.3公告信息列表界面图
4.4物流订单管理模块
物流订单管理:管理物流订单信息,包括订单生成、状态更新和查看。界面如下图所示。

4.4物流订单列表界面图
4.5权限管理模块
权限管理:设置和管理系统用户的权限,确保数据安全和合规性。界面如下图所示。

图4.5 权限管理界面图
4.6物流出货管理模块
物流出货管理:管理物流出货过程,包括货物打包、配送等环节的信息记录。界面如下图所示。

图4.6物流出货管理界面图
4.7配车方案管理模块
配车方案管理:制定和管理车辆配送方案,优化物流运输效率。界面如下图所示。

图4.7配车方案管理界面图
4.8物流信息管理模块
物流信息管理:管理物流信息,包括货物位置跟踪、运输状态等。界面如下图所示。

图4.8物流信息管理界面图
4.9车辆信息管理模块
车辆信息管理:管理公司拥有的车辆信息,包括车辆型号、状态等。界面如下图所示。

图4.9车辆信息管理界面图
4.10事故信息管理模块
事故信息管理:记录和处理发生在物流过程中的事故信息,确保安全运输。界面如下图所示。

图4.10事故信息管理界面图
5系统测试
系统开发到了最后一个阶段那就是系统测试,系统测试对软件的开发其实是非常有必要的。因为没什么系统一经开发出来就可能会尽善尽美,再厉害的系统开发工程师也会在系统开发的时候出现纰漏,系统测试能够较好的改正一些bug,为后期系统的维护性提供很好的支持。通过系统测试,开发人员也可以建立自己对系统的信心,为后期的系统版本的跟新提供支持。
5.2 系统测试用例
系统测试包括:用户登录功能测试、公告信息查看功能测试、公告信息添加、公告信息搜索、密码修改功能测试,如表5-1、5-2、5-3、5-4、5-5所示:
表5-1 用户登录功能测试表
| 用例名称 | 用户登录系统 |
| 目的 | 测试用户通过正确的用户名和密码可否登录功能 |
| 前提 | 未登录的情况下 |
| 测试流程 | 1) 进入登录页面 2) 输入正确的用户名和密码 |
| 预期结果 | 用户名和密码正确的时候,跳转到登录成功界面,反之则显示错误信息,提示重新输入 |
| 实际结果 | 实际结果与预期结果一致 |
公告信息查看功能测试:
表5-2公告信息查看功能测试表
| 用例名称 | 公告信息查看 |
| 目的 | 测试公告信息查看功能 |
| 前提 | 用户登录 |
| 测试流程 | 点击公告信息列表 |
| 预期结果 | 可以查看到所有公告信息 |
| 实际结果 | 实际结果与预期结果一致 |
管理员添加公告信息界面测试:
表5-3 管理员添加公告信息界面测试表
| 用例名称 | 公告信息添加测试用例 |
| 目的 | 测试公告信息添加功能 |
| 前提 | 管理员正常登录情况下 |
| 测试流程 | 1)管理员点击公告信息,点击添加后并填写信息。 2)点击进行提交。 |
| 预期结果 | 提交以后,页面首页会显示新的公告信息 |
| 实际结果 | 实际结果与预期结果一致 |
公告信息搜索功能测试:
表5-4公告信息搜索功能测试表
| 用例名称 | 公告信息搜索测试 |
| 目的 | 测试公告信息搜索功能 |
| 前提 | 无 |
| 测试流程 | 1)在搜索框填入搜索关键字。 2)点击搜索按钮。 |
| 预期结果 | 页面显示包含有搜索关键字的公告信息 |
| 实际结果 | 实际结果与预期结果一致 |
密码修改功能测试:
表5-5 密码修改功能测试表
| 用例名称 | 密码修改测试用例 |
| 目的 | 测试管理员密码修改功能 |
| 前提 | 管理员用户正常登录情况下 |
| 测试流程 | 1)管理员密码修改并完成填写。 2)点击进行提交。 |
| 预期结果 | 使用新的密码可以登录 |
| 实际结果 | 实际结果与预期结果一致 |
5.3 系统测试结果
通过编写基于SSM的某物流企业管理信息系统的测试用例,已经检测完毕用户登录模块、公告信息查看模块、公告信息添加模块、公告信息搜索模块、密码修改功能测试,通过这5大模块为基于SSM的某物流企业管理信息系统的后期推广运营提供了强力的技术支撑。
结论
至此,基于SSM的某物流企业管理信息系统已经结束,在开发前做了许多的准备,在本系统的设计和开发过程中阅览和学习了许多文献资料,从中我也收获了很多宝贵的方法和设计思路,对系统的开发也起到了很重要的作用,系统的开发技术选用的都是自己比较熟悉的,比如Web、JAVA语言、MYSQL,这些技术都是在以前的学习中学到了,其中许多的设计思路和方法都是在以前不断地学习中摸索出来的经验,其实对于我们来说工作量还是比较大的,但是正是由于之前的积累与准备,才能顺利的完成这个项目,由此看来,积累经验跟做好准备是十分重要的事情。
当然在该系统的设计与实现的过程中也离不开老师以及同学们的帮助,正是因为他们的指导与帮助,我才能够成功的在预期内完成了这个系统。同时在这个过程当中我也收获了很多东西,此系统也有需要改进的地方,但是由于专业知识的浅薄,并不能做到十分完美,希望以后有机会可以让其真正的投入到使用之中。
[1]李雪鹏,冒海波,陆煜哲等.一个面向中小型企业的物流管理系统的设计与实现[J].电脑知识与技术,2023,19(22):107-109.DOI:10.14004/j.cnki.ckt.2023.1247.
[2]卢浩博,邢勇.ERP系统在企业物流管理中的应用研究[J].中国储运,2023,(06):74-75.DOI:10.16301/j.cnki.cn12-1204/f.2023.06.066.
[3]余先玲.ERP信息系统在企业物流管理中的运用[J].中国航务周刊,2023,(20):60-62.
[4]Wei Z .Cloud service and interactive IoT system application in the service management mode of logistics enterprises[J].Soft Computing,2023,27(13):9051-9064.
[5]靳海杰.精益物流在机械企业中的应用研究[J].化纤与纺织技术,2023,52(02):86-88.
[6]王震.河北多采供应链有限公司物流信息平台建设研究[D].河北科技大学,2022.DOI:10.27107/d.cnki.ghbku.2022.000502.
[7]曾午,WMS智慧仓库管理系统软件.江西省,江西省智能产业技术创新研究院,2022-08-01.
[8]林奎星.基于三层B/S模式的物流企业仓储信息管理系统[J].成都工业学院学报,2022,25(02):42-46.DOI:10.13542/j.cnki.51-1747/tn.2022.02.009.
[9]李旭.C家具物流公司管理信息系统规划研究[D].西南财经大学,2022.DOI:10.27412/d.cnki.gxncu.2022.001584.
[10]逯丹丹.基于大数据视域下的物流管理研究[J].中国市场,2022,(04):144-145.DOI:10.13939/j.cnki.zgsc.2022.04.144.
[11]Bhargava ,Amitabh,Bhargava , et al.Industrial IoT and AI implementation in vehicular logistics and supply chain management for vehicle mediated transportation systems[J].International Journal of System Assurance Engineering and Management,2022,13(1s):1-8.
[12]Qingping L ,Guoqiang W .ERP System in the Logistics Information Management System of Supply Chain Enterprises[J].Mobile Information Systems,2021,2021
[13]李建华,周鹏,陈祥儒等.基于B/S模式的物流企业信息系统的设计与实现[J].现代电子技术,2020,43(23):90-93+98.DOI:10.16652/j.issn.1004-373x.2020.23.020.
[14]李骁迪.长春市大众物流装配公司物流信息系统构建研究[D].吉林财经大学,2020.DOI:10.26979/d.cnki.gccsc.2020.000222.
[15]牛国栋.信息技术在物流企业中的应用策略探讨[J].信息记录材料,2020,21(03):103-104.DOI:10.16009/j.cnki.cn13-1295/tq.2020.03.060.
[16]杨天巍.物流企业管理信息系统优化策略研究[J].商场现代化,2019,(21):57-58.DOI:10.14013/j.cnki.scxdh.2019.21.024.
[17]蔡敏.CGGC物流有限公司信息化建设研究[D].中南财经政法大学,2020.DOI:10.27660/d.cnki.gzczu.2020.000242.
[18]郭兵.临港钢铁企业物流管理信息化系统的研究[D].哈尔滨工业大学,2019.DOI:10.27061/d.cnki.ghgdu.2019.005416.
[19]王熙.某石化物流企业仓储风险管理信息系统设计与开发[D].天津工业大学,2019.
[20]刘宁.基于敏捷供应链管理的企业物流管理信息化探讨[J].中国物流与采购,2018,(21):74-75.DOI:10.16079/j.cnki.issn1671-6663.2018.21.030.
转眼间,大学生用户活便已经接近尾声,人面对着离别与结束,总是充满着不舍与茫然,我亦如此,仍记得那年秋天,我迫不及待的提前一天到了学校,面对学校巍峨的大门,我心里充满了期待:这里,就是我新生活的起点吗?那天,阳光明媚,学校的欢迎仪式很热烈,我面对着一个个对着我微笑的同学,仿佛一缕缕阳光透过胸口照进了我心里,同时,在那天我认识可爱的室友,我们携手共同度过了这难忘的两年。如今,我望着这篇论文的致谢,不禁又要问自己:现在,我们就要说再见了吗?
感慨莫名,不知所言。遥想当初刚来学校的时候,心里总是想着工科学校会过于板正,会缺乏一些柔情,当时心里甚至有一点点排斥,但是随着我对学校的慢慢认识与了解,我才认识到了她的美丽,她的柔情,并且慢慢的喜欢上了这个校园,但是时间太快了,快到我还没有好好体会她的美丽便要离开了,但是她带给我的回忆,永远不会离开我,也许真正离开那天我的眼里会满含泪水,我不是因为难过,我只是想将她的样子映在我的泪水里,刻在我的心里。最后,感谢我的老师们,是你们教授了我们知识与做人的道理;感谢我的室友们,是你们陪伴了我如此之久;感谢每位关心与支持我的人。
少年,追风赶月莫停留,平荒尽处是春山。
免费领取项目源码,请关注❥点赞收藏并私信博主,谢谢~
4887

被折叠的 条评论
为什么被折叠?



