随着我国经济的飞速发展,人们的生活水平从衣食住行方面都得到了质的提高,尤其是汽车工业的发展,从之前的燃油车,再到现在的油电混合汽车、电动汽车,可以说发展速度是惊人的,在这20年的时间里发展迅速,汽车几乎进入到了每家每户,但是由于私家车数量的增多,更新换代下来的闲置汽车也在不断增多,导致了二手汽车的交易市场日常火爆,之前用户想要购置二手汽车都需要到二手汽车市场进行查看,有时候想要看同一价位的二手汽车要跑很多家,耗时费力,因此滋生了很多二手汽车交易平台,比如58同城的二手模块、瓜子二手汽车交易平台等,用户在这些平台上都可以查看二手汽车辆,但是这些平台都采用的是C/C的交易方式,发布的用户都是个人,用户想要对比购买的时候,信息的查询量还是比较大,因此结合目前用户购买以及商家销售二手汽车方面的需求,设计了本二手汽车交易平台。
本二手汽车交易平台采用了JAVA语言,基于B/S结构以及运用了MYSQL数据库开发实现,在功能上分为用户和管理员两部分,满足了用户通过系统进行查看二手汽车,实现二手汽车的购买,管理员在后台对注册平台的用户进行管控,二手汽车辆信息进行上传,供前台用户浏览,处理用户提交的订单,功能比较完善,能够满足二手汽车在线交易的需求。
关键词:JAVA语言;MYSQL;二手汽车交易平台
With the rapid development of our country's economy, people's living standards have been qualitatively improved in terms of clothing, food, housing, and transportation, especially in the development of the automotive industry. From the previous fuel vehicles to the current hybrid and electric vehicles, the development speed can be said to be astonishing. In the past 20 years, the development has been rapid, and cars have almost entered every household. However, due to the increase in the number of private cars, The number of idle cars that have been updated and replaced is constantly increasing, leading to a booming second-hand car trading market. Previously, users who wanted to purchase second-hand cars had to go to the second-hand car market to check. Sometimes, to see second-hand cars in the same price range, they had to go to many places, which was time-consuming and laborious. Therefore, many second-hand car trading platforms have emerged, such as the second-hand module in 58.com and the Guazi second-hand car trading platform, Users can view used cars on these platforms, but they all adopt a C/C transaction method. The users who publish are all individuals, and when users want to compare and purchase, the amount of information they need to query is still relatively large. Therefore, based on the current needs of users purchasing and merchants selling used cars, this used car trading platform has been designed.
This second-hand car trading platform adopts JAVA language, is based on B/S structure, and is developed and implemented using MYSQL database. It is divided into two parts in terms of functionality: user and administrator. It meets the requirements for users to view second-hand cars through the system and purchase second-hand cars. The administrator controls the users registered on the platform in the backend, uploads second-hand car information for front-end users to browse, and processes orders submitted by users, The functions are relatively complete and can meet the needs of online transactions for used cars.
Keywords:JAVA language; MYSQL; Second hand car trading platform
1 绪论
1.1研究背景
由于人们生活水平的提高以及生活节奏的加快,很多用户都选择网上选购商品,尤其是从2020年疫情以来,线下的很多行业都收到了很大的冲击,比如服装、餐饮行业,大家都为了避免人口聚集而很少去实体店消费,导致实体经济不断萧条,与之对应的线上交易正如火如荼,目前大多数行业因为疫情或者发展需要都在逐步的将各自的业务投放到了网上,其中主要是以电商服务为主导的互联网平台。很多企业都开始实现网上购买、配送,目前比较火的美团、饿了么等都是将商品放到网上进行售卖,像目前如果主要致力于自己的二手汽车销售的商家,就要围绕网上二手汽车的交易而进行展开。通过互联网平台的赋能,能够给二手汽车交易提供智能化的服务,在为用户提供实质性便利的同时,提高自己的服务质量。所以二手汽车交易平台更加符合时下二手汽车行业的需求,更加能适应二手汽车行行业目前的竞争压力[1]。该二手汽车交易平台以“互联网+”B2C服务为模式,在为用户提供在线自主选择二手汽车行进行购买服务的同时,可以帮助商家实现销量的突破,同样也可以为二手汽车行行业的智能化发展做出努力。
该二手汽车交易平台其研究的目的就是让传统的二手到店预约查询、交易的方式转化为通过网页浏览二手汽车进行二手汽车购买的形式,解决了传统二手汽车查看、交易耗时耗力的问题,系统的具体研究意义如下:
(1)从商家的角度来说,利用计算机网页来实现一个新型的二手汽车交易平台,可以提高二手汽车商家之间的竞争力,为二手汽车商家开辟一条新的销售途径,有利于商家更加长远的发展。
(2)从消费者的角度来说,二手汽车交易平台的实现,能够给用户带来极大的便利,为用户提供一个更加优质的二手汽车交易平台,让用户在繁忙的工作、生活中,不用在进行到二手汽车市场选购,上网进入系统就可以选购自己喜欢的二手汽车,享受送货上门服务。
(3)对于整个二手汽车市场来说,能够整合二手到店预约,将二手到店预约透明化,给买家提供一个优质的、公平的、公正的二手汽车交易平台,规范二手汽车市场,促进二手汽车市场的发展。
在国外的二手交易方面,发展最快的属美国,日本在战后也引进了美国的经验,在二手经营方面有了长足的发展,随后推广至欧洲,慢慢全世界都在使用二手信息网了。而在国内,最开始使用二手交易的平台应该是五八同城,但是五八上面的各种信息太多,不管是二手汽车、二手房还是二手商品可以上传,而且不能够线上交易,随后各种专一商品的二手汽车交易平台也逐渐发展起来,比如咸鱼、瓜子,二手汽车交易平台以其的优势,节省了时间和人力,二手行业现如今也越来越利用信息化技术来提高服务效率和质量。
二手汽车交易平台不仅可以提高二手汽车的使用率,也可以减轻使用者以及服务人员的工作量,便于用户通过网络维护管理,提高了服务效率,同时也有效减少了因为人工疏漏而会产生的错误,提高了用户体验和服务质量。
2 二手汽车交易平台系统分析
系统需求分析是系统开发的一个关键环节,它在系统的设计和实现上起到了一个承上启下的位置。系统需求分析是对所需要做的系统进行一个需求的挖掘,如果分析的准确可以精准的解决现实中碰到的问题。如果分析不到位会影响后期系统的实现。一个系统的优秀程度需求分析也是占据了非常大的比例,如果需求分析不到位,后面的系统设计要实现就是一个偏离导航的设计。
2.1 可行性分析
系统可行行分析是对系统对系统可行性进行一个探讨。在探讨系统的可行性上我们主要从技术上的可行性和经济上的可行性以及法律层面的可行性上进行分析,如果三个层面度通过,我们则认为系统是比较可行的。
2.1.1 技术可行性分析
二手汽车交易平台设计与实现是一个基于Web的交易、管理平台,我们在实现这个系统所采用的技术方案是基于JAVA语言,MYSQL数据库,在大学的学习中这两门课程都已经学过,而且自己也用这些技术开发过小的项目,在平时的课程设计以及作业也经常用到JAVA和MYSQL,在技术上实现自己的自主开发是可行的。
2.1.2 经济可行性分析
开发本二手汽车交易平台的技术都是可以从网上直接免费下载,不用花一分钱,而且系统的源代码都是自己进行设计开发的,不需要成本,如果后期想要进行运营,只要把配置到服务器上,花费服务器的租赁费用,在使用中可以进行增加广告收益,因此在经济方面是可性的。
2.1.3 操作可行性分析
当下网络新时代,计算机已经得到了普及,多数人对计算机都比较的熟悉,知道如何使用它,当然也存在对计算机比较陌生的这一群体,也需要对其进行考虑。在进行二手汽车交易平台页面的设计的时候,考虑到使用人群,可能也存在对计算机比较陌生的人,所以,在页面的设计方面,设计的很是简单、简洁,布局明了,色调明朗,让无论是对计算机陌生还是对计算机熟悉的使用者,都可以使用自如,这也说明了该程序的操作方面非常可行。
本二手汽车交易平台开发完成后只需要一个管理人员进行后台商品的增删改查以及用户、订单的管理就可以,不需要进行特别的培训,所有的操作只要有一点电脑基础就可以进行管理,在管理方面是可行的。
2.2.1 增加数据流程
系统中的所有用户(管理员和用户)都可以实现增加数据功能,图2.1显示的就是在增加数据时的流程。

图2.3增加数据流程图
2.2.2修改数据流程
人无完人,每个人都有出错的时候,在录入系统信息的时候如果信息有错,可以对系统中的数据进行编辑。图2.2显示的就是修改数据的流程。

图2.2修改数据流程图
2.2.3删除数据流程
在系统中经常会出现一些过期的数据,比如用户注销等,那就可以直接删除这些数据,图2.3就是删除数据时的流程图。

图2.3删除数据流程图
2.3 功能需求分析
(1)交易市场模块:本二手汽车交易平台最主要的功能就是二手汽车的预约,所有系统中需要管理员添加各种汽车供用户查询,管理员在此模块主要是对交易市场的增删改查,游客实现对交易市场的查询,用户则实现交易市场的收藏、评论、加购等操作。如下图2-1所示。

图2-1交易市场模块用例图
(2)汽车资讯模块:管理员在后台可以对汽车资讯及其分类进行增删改查,游客实现查看汽车资讯,用户进行收藏、点赞、评论。如下图2-2所示。

图2-2汽车资讯模块用例图
(3)用户管理模块:在前台游客可以通过注册,然后参与到系统当中,管理员可以对注册的用户进行修改、删除、查询、也可以添加新的用户。如下图2-3所示。

图2-3用户管理模块用例图
系统的性能方面主要是从系统的安全性、存储性、可靠性、易学性、稳定性等方面进行分析:
(1)安全性:系统的安全问题是开发者首先要考虑的,如果系统存在安全隐患,可能使得用户个人信息被泄露,给用户带来困扰,造成损失。
(2)储存性:因为用户使用的关于二手汽车交易的平台,使用的用户比较多,而且登录后要实现对二手汽车的购买,那就需要一个强大的数据库来进行数据的存储,对数据库的要求是非常严格的,本系统选用的是MYSQL数据库,MYSQL的运行速度很快,执行命令的速度也非常快,而且体积小。
(3)可靠性:可靠性指的是用户在进行二手汽车交易平台信息添加、查询以及管理的时候,能够按照用户的指示进行显示信息,如果用户点击查询交易市场信息,显示出来的汽车资讯信息,那就违背用户的初衷。
(4)易学性:系统的开发面向对象学历不尽相同,所有在开发的时候要考虑系统操作应该简单,不需要进行任何学习、培训,只能上网的用户就可以操作。
(5)稳定性:系统在运行方面要很稳定,系统的界面、字体要清楚,没有失真现象,给用户以良好的体验。
3 二手汽车交易平台概要设计
本章主要讨论的内容包括二手汽车交易平台的功能模块设计、数据库系统设计。
3.1 系统体系结构设计
本二手汽车交易平台总体的体系结构图分为前端用户体系结构和后端管理员体系结构,其具体结构图如图3-1和图3-3所示
3.1.1前端店家功能结构图设计

图3-1 二手汽车交易平台前端店家功能结构图
3.1.2前端用户功能结构图设计

图3-1 二手汽车交易平台前端用户功能结构图

图3-3 二手汽车交易平台后端功能结构图
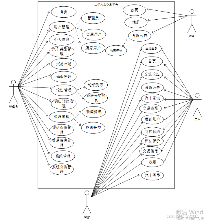
本二手汽车交易平台分为前台用户以及后台管理员两个页面,前端由游客/用户进入,用户登录后实现交易市场的购买,订单的管理等,后端是管理员进行登录,登录以后对二手汽车交易平台所有数据进行管理。二手汽车交易平台的总体用例图如图3-4所示

图3-3 二手汽车交易平台功能总体用例图
系统前端系统用户的功能包含了首页、交流论坛、系统公告、汽车资讯、交易市场、我的账户、个人中心(个人首页、汽车类型、交易市场、到店预约、评估保价、交易信息、收藏)等部分。
(1)用户在前台可以查看器材资讯信息,让用户了解平台的各种资讯,可以对自己喜欢的资讯进行收藏、点赞,也可以实现对资讯的评论,与共同爱好者产生交流,用例说明如下表所示:
表3-1 汽车资讯用例图
| 用例名称 | 汽车资讯藏/点赞/评论 |
| 角色 | 普通用户 |
| 用例说明 | 用户在前台查看汽车资讯,对喜欢的资讯进行收藏、点赞、评论 |
| 前置条件 | 用户登录 |
| 后置条件 | 对用户的收藏、点赞、评论在系统中展示出来 |
| 基本事件流 | 1、用户通过浏览器进入本二手汽车交易平台 2、用户登录到系统当中 3、用户进入汽车资讯,选择资讯进入详情 4、用户点击收藏或者点赞 5、在评论框输入评论内容,点击提交 |
| 推展流程 | 无 |
| 异常事件流 | 1、用户没有登录 2、输入的评论内容为空 |
| 其他 | 无 |
(2)二手汽车交易平台主要的功能就是二手汽车的购买,所有在系统中用户可以选择自己喜欢的交易市场进行加入购物车进行购买,用例说明如下表所示:
表3-2 交易市场用例图
| 用例名称 | 交易市场购买 |
| 角色 | 普通用户 |
| 用例说明 | 用户在前台查看交易市场,对喜欢的交易市场进行收藏、评论、预约 |
| 前置条件 | 用户登录 |
| 后置条件 | 对交易市场立即购买 |
| 基本事件流 | 1、用户通过浏览器进入本二手汽车交易平台 2、用户登录到系统当中 3、用户进入交易市场,选择交易市场进入详情 4、在评论框输入评论内容,点击提交 |
| 拓展流程 | 选择支付方式 |
| 异常事件流 | 1、用户没有登录,需要注册登录后才能操作 2、购买失败需要取消付款 |
| 其他 | 无 |
系统后端管理员的功能包含了首页、系统用户(管理员、普通用户、店家用户)、汽车类型管理、交易市场管理、到店预约管理、评估保价管理、交易信息管理、系统管理、系统公告管理、资源管理(新闻资讯、资讯分类)、交流管理(论坛列表、论坛分类列表)等部分。
(1)管理员在后台对交易市场的查询、如果需要添加新的汽车,点击添加按钮,输入到店预约提交,也可以对交易市场进行修改,删除,查询,用例说明如下表所示:
表3-3 交易市场管理用例图
| 用例名称 | 交易市场管理 |
| 角色 | 管理员用户 |
| 用例说明 | 对系统当中的交易市场进行增删改查 |
| 前置条件 | 管理员登录 |
| 后置条件 | |
| 基本事件流 | 1、管理员通过后台登录到系统当中 2、选择购物管理下的交易市场按钮 3、显示系统当中的所有的交易市场,可以输入关键词查询 4、选择内容进行增删改查 5、点击提交 |
| 拓展流程 | 无 |
| 异常事件流 | 输入的交易市场内容不正确,提示错误信息 |
| 其他 | 无 |
数据库设计一般包括需求分析、概念模型设计、数据库表建立三大过程,其中需求分析前面章节已经阐述,概念模型设计有概念模型和逻辑结构设计两部分。
3.4.1 数据库概念结构设计
下面是整个二手汽车交易平台中主要的数据库表总E-R实体关系图。

图3-6 二手汽车交易平台总E-R关系图
通过上一小节中二手汽车交易平台中总E-R关系图上得出一共需要创建很多个数据表。在此我主要罗列几个主要的数据库表结构设计。
| 编号 | 名称 | 数据类型 | 长度 | 小数位 | 允许空值 | 主键 | 默认值 | 说明 |
| 1 | token_id | int | 10 | 0 | N | Y | 临时访问牌ID | |
| 2 | token | varchar | 64 | 0 | Y | N | 临时访问牌 | |
| 3 | info | text | 65535 | 0 | Y | N | ||
| 4 | maxage | int | 10 | 0 | N | N | 2 | 最大寿命:默认2小时 |
| 5 | create_time | timestamp | 19 | 0 | N | N | CURRENT_TIMESTAMP | 创建时间: |
| 6 | update_time | timestamp | 19 | 0 | N | N | CURRENT_TIMESTAMP | 更新时间: |
| 7 | user_id | int | 10 | 0 | N | N | 0 | 用户编号: |
| 编号 | 名称 | 数据类型 | 长度 | 小数位 | 允许空值 | 主键 | 默认值 | 说明 |
| 1 | article_id | mediumint | 8 | 0 | N | Y | 文章id:[0,8388607] | |
| 2 | title | varchar | 125 | 0 | N | Y | 标题:[0,125]用于文章和html的title标签中 | |
| 3 | type | varchar | 64 | 0 | N | N | 0 | 文章分类:[0,1000]用来搜索指定类型的文章 |
| 4 | hits | int | 10 | 0 | N | N | 0 | 点击数:[0,1000000000]访问这篇文章的人次 |
| 5 | praise_len | int | 10 | 0 | N | N | 0 | 点赞数 |
| 6 | create_time | timestamp | 19 | 0 | N | N | CURRENT_TIMESTAMP | 创建时间: |
| 7 | update_time | timestamp | 19 | 0 | N | N | CURRENT_TIMESTAMP | 更新时间: |
| 8 | source | varchar | 255 | 0 | Y | N | 来源:[0,255]文章的出处 | |
| 9 | url | varchar | 255 | 0 | Y | N | 来源地址:[0,255]用于跳转到发布该文章的网站 | |
| 10 | tag | varchar | 255 | 0 | Y | N | 标签:[0,255]用于标注文章所属相关内容,多个标签用空格隔开 | |
| 11 | content | longtext | 2147483647 | 0 | Y | N | 正文:文章的主体内容 | |
| 12 | img | varchar | 255 | 0 | Y | N | 封面图 | |
| 13 | description | text | 65535 | 0 | Y | N | 文章描述 |
| 编号 | 名称 | 数据类型 | 长度 | 小数位 | 允许空值 | 主键 | 默认值 | 说明 |
| 1 | type_id | smallint | 5 | 0 | N | Y | 分类ID:[0,10000] | |
| 2 | display | smallint | 5 | 0 | N | N | 100 | 显示顺序:[0,1000]决定分类显示的先后顺序 |
| 3 | name | varchar | 16 | 0 | N | N | 分类名称:[2,16] | |
| 4 | father_id | smallint | 5 | 0 | N | N | 0 | 上级分类ID:[0,32767] |
| 5 | description | varchar | 255 | 0 | Y | N | 描述:[0,255]描述该分类的作用 | |
| 6 | icon | text | 65535 | 0 | Y | N | 分类图标: | |
| 7 | url | varchar | 255 | 0 | Y | N | 外链地址:[0,255]如果该分类是跳转到其他网站的情况下,就在该URL上设置 | |
| 8 | create_time | timestamp | 19 | 0 | N | N | CURRENT_TIMESTAMP | 创建时间: |
| 9 | update_time | timestamp | 19 | 0 | N | N | CURRENT_TIMESTAMP | 更新时间: |
| 编号 | 名称 | 数据类型 | 长度 | 小数位 | 允许空值 | 主键 | 默认值 | 说明 |
| 1 | auth_id | int | 10 | 0 | N | Y | 授权ID: | |
| 2 | user_group | varchar | 64 | 0 | Y | N | 用户组: | |
| 3 | mod_name | varchar | 64 | 0 | Y | N | 模块名: | |
| 4 | table_name | varchar | 64 | 0 | Y | N | 表名: | |
| 5 | page_title | varchar | 255 | 0 | Y | N | 页面标题: | |
| 6 | path | varchar | 255 | 0 | Y | N | 路由路径: | |
| 7 | position | varchar | 32 | 0 | Y | N | 位置: | |
| 8 | mode | varchar | 32 | 0 | N | N | _blank | 跳转方式: |
| 9 | add | tinyint | 3 | 0 | N | N | 1 | 是否可增加: |
| 10 | del | tinyint | 3 | 0 | N | N | 1 | 是否可删除: |
| 11 | set | tinyint | 3 | 0 | N | N | 1 | 是否可修改: |
| 12 | get | tinyint | 3 | 0 | N | N | 1 | 是否可查看: |
| 13 | field_add | text | 65535 | 0 | Y | N | 添加字段: | |
| 14 | field_set | text | 65535 | 0 | Y | N | 修改字段: | |
| 15 | field_get | text | 65535 | 0 | Y | N | 查询字段: | |
| 16 | table_nav_name | varchar | 500 | 0 | Y | N | 跨表导航名称: | |
| 17 | table_nav | varchar | 500 | 0 | Y | N | 跨表导航: | |
| 18 | option | text | 65535 | 0 | Y | N | 配置: | |
| 19 | create_time | timestamp | 19 | 0 | N | N | CURRENT_TIMESTAMP | 创建时间: |
| 20 | update_time | timestamp | 19 | 0 | N | N | CURRENT_TIMESTAMP | 更新时间: |
| 编号 | 名称 | 数据类型 | 长度 | 小数位 | 允许空值 | 主键 | 默认值 | 说明 |
| 1 | car_type_id | int | 10 | 0 | N | Y | 汽车类型ID | |
| 2 | car_type | varchar | 64 | 0 | Y | N | 汽车类型 | |
| 3 | appointment_deposit | int | 10 | 0 | Y | N | 0 | 预约订金 |
| 4 | create_time | datetime | 19 | 0 | N | N | CURRENT_TIMESTAMP | 创建时间 |
| 5 | update_time | timestamp | 19 | 0 | N | N | CURRENT_TIMESTAMP | 更新时间 |
| 编号 | 名称 | 数据类型 | 长度 | 小数位 | 允许空值 | 主键 | 默认值 | 说明 |
| 1 | collect_id | int | 10 | 0 | N | Y | 收藏ID: | |
| 2 | user_id | int | 10 | 0 | N | N | 0 | 收藏人ID: |
| 3 | source_table | varchar | 255 | 0 | Y | N | 来源表: | |
| 4 | source_field | varchar | 255 | 0 | Y | N | 来源字段: | |
| 5 | source_id | int | 10 | 0 | N | N | 0 | 来源ID: |
| 6 | title | varchar | 255 | 0 | Y | N | 标题: | |
| 7 | img | varchar | 255 | 0 | Y | N | 封面: | |
| 8 | create_time | timestamp | 19 | 0 | N | N | CURRENT_TIMESTAMP | 创建时间: |
| 9 | update_time | timestamp | 19 | 0 | N | N | CURRENT_TIMESTAMP | 更新时间: |
| 编号 | 名称 | 数据类型 | 长度 | 小数位 | 允许空值 | 主键 | 默认值 | 说明 |
| 1 | comment_id | int | 10 | 0 | N | Y | 评论ID: | |
| 2 | user_id | int | 10 | 0 | N | N | 0 | 评论人ID: |
| 3 | reply_to_id | int | 10 | 0 | N | N | 0 | 回复评论ID:空为0 |
| 4 | content | longtext | 2147483647 | 0 | Y | N | 内容: | |
| 5 | nickname | varchar | 255 | 0 | Y | N | 昵称: | |
| 6 | avatar | varchar | 255 | 0 | Y | N | 头像地址:[0,255] | |
| 7 | create_time | timestamp | 19 | 0 | N | N | CURRENT_TIMESTAMP | 创建时间: |
| 8 | update_time | timestamp | 19 | 0 | N | N | CURRENT_TIMESTAMP | 更新时间: |
| 9 | source_table | varchar | 255 | 0 | Y | N | 来源表: | |
| 10 | source_field | varchar | 255 | 0 | Y | N | 来源字段: | |
| 11 | source_id | int | 10 | 0 | N | N | 0 | 来源ID: |
表evaluate_insurance_value (评估保价)
| 编号 | 名称 | 数据类型 | 长度 | 小数位 | 允许空值 | 主键 | 默认值 | 说明 |
| 1 | evaluate_insurance_value_id | int | 10 | 0 | N | Y | 评估保价ID | |
| 2 | transaction_number | varchar | 64 | 0 | N | N | 交易编号 | |
| 3 | store_user | int | 10 | 0 | Y | N | 0 | 店家用户 |
| 4 | store_name | varchar | 64 | 0 | Y | N | 店家名称 | |
| 5 | store_address | varchar | 64 | 0 | Y | N | 店家地址 | |
| 6 | store_phone | varchar | 64 | 0 | Y | N | 店家电话 | |
| 7 | trading_users | int | 10 | 0 | Y | N | 0 | 交易用户 |
| 8 | car_type | varchar | 64 | 0 | Y | N | 汽车类型 | |
| 9 | appointment_deposit | varchar | 64 | 0 | Y | N | 预约订金 | |
| 10 | submission_date | date | 10 | 0 | Y | N | 提交日期 | |
| 11 | car_pictures | varchar | 255 | 0 | Y | N | 汽车图片 | |
| 12 | stroke | int | 10 | 0 | Y | N | 0 | 行程 |
| 13 | information_materials | varchar | 255 | 0 | Y | N | 信息资料 | |
| 14 | evaluate_price | int | 10 | 0 | Y | N | 0 | 评估价格 |
| 15 | evaluation_content | text | 65535 | 0 | Y | N | 评估内容 | |
| 16 | create_time | datetime | 19 | 0 | N | N | CURRENT_TIMESTAMP | 创建时间 |
| 17 | update_time | timestamp | 19 | 0 | N | N | CURRENT_TIMESTAMP | 更新时间 |
| 编号 | 名称 | 数据类型 | 长度 | 小数位 | 允许空值 | 主键 | 默认值 | 说明 |
| 1 | forum_id | mediumint | 8 | 0 | N | Y | 论坛id | |
| 2 | display | smallint | 5 | 0 | N | N | 100 | 排序 |
| 3 | user_id | mediumint | 8 | 0 | N | N | 0 | 用户ID |
| 4 | nickname | varchar | 16 | 0 | Y | N | 昵称:[0,16] | |
| 5 | praise_len | int | 10 | 0 | Y | N | 0 | 点赞数 |
| 6 | hits | int | 10 | 0 | N | N | 0 | 访问数 |
| 7 | title | varchar | 125 | 0 | N | N | 标题 | |
| 8 | keywords | varchar | 125 | 0 | Y | N | 关键词 | |
| 9 | description | varchar | 255 | 0 | Y | N | 描述 | |
| 10 | url | varchar | 255 | 0 | Y | N | 来源地址 | |
| 11 | tag | varchar | 255 | 0 | Y | N | 标签 | |
| 12 | img | text | 65535 | 0 | Y | N | 封面图 | |
| 13 | content | longtext | 2147483647 | 0 | Y | N | 正文 | |
| 14 | create_time | timestamp | 19 | 0 | N | N | CURRENT_TIMESTAMP | 创建时间: |
| 15 | update_time | timestamp | 19 | 0 | N | N | CURRENT_TIMESTAMP | 更新时间: |
| 16 | avatar | varchar | 255 | 0 | Y | N | 发帖人头像: | |
| 17 | type | varchar | 64 | 0 | N | N | 0 | 论坛分类:[0,1000]用来搜索指定类型的论坛帖 |
| 编号 | 名称 | 数据类型 | 长度 | 小数位 | 允许空值 | 主键 | 默认值 | 说明 |
| 1 | type_id | smallint | 5 | 0 | N | Y | 分类ID:[0,10000] | |
| 2 | name | varchar | 16 | 0 | N | N | 分类名称:[2,16] | |
| 3 | description | varchar | 255 | 0 | Y | N | 描述:[0,255]描述该分类的作用 | |
| 4 | url | varchar | 255 | 0 | Y | N | 外链地址:[0,255]如果该分类是跳转到其他网站的情况下,就在该URL上设置 | |
| 5 | father_id | smallint | 5 | 0 | N | N | 0 | 上级分类ID:[0,32767] |
| 6 | icon | varchar | 255 | 0 | Y | N | 分类图标: | |
| 7 | create_time | timestamp | 19 | 0 | N | N | CURRENT_TIMESTAMP | 创建时间: |
| 8 | update_time | timestamp | 19 | 0 | N | N | CURRENT_TIMESTAMP | 更新时间: |
| 编号 | 名称 | 数据类型 | 长度 | 小数位 | 允许空值 | 主键 | 默认值 | 说明 |
| 1 | hits_id | int | 10 | 0 | N | Y | 点赞ID: | |
| 2 | user_id | int | 10 | 0 | N | N | 0 | 点赞人: |
| 3 | create_time | timestamp | 19 | 0 | N | N | CURRENT_TIMESTAMP | 创建时间: |
| 4 | update_time | timestamp | 19 | 0 | N | N | CURRENT_TIMESTAMP | 更新时间: |
| 5 | source_table | varchar | 255 | 0 | Y | N | 来源表: | |
| 6 | source_field | varchar | 255 | 0 | Y | N | 来源字段: | |
| 7 | source_id | int | 10 | 0 | N | N | 0 | 来源ID: |
表make_an_appointment_at_the_store (到店预约)
| 编号 | 名称 | 数据类型 | 长度 | 小数位 | 允许空值 | 主键 | 默认值 | 说明 |
| 1 | make_an_appointment_at_the_store_id | int | 10 | 0 | N | Y | 到店预约ID | |
| 2 | transaction_number | varchar | 64 | 0 | Y | N | 交易编号 | |
| 3 | store_user | int | 10 | 0 | Y | N | 0 | 店家用户 |
| 4 | store_name | varchar | 64 | 0 | Y | N | 店家名称 | |
| 5 | store_address | varchar | 64 | 0 | Y | N | 店家地址 | |
| 6 | store_phone | varchar | 64 | 0 | Y | N | 店家电话 | |
| 7 | trading_users | int | 10 | 0 | Y | N | 0 | 交易用户 |
| 8 | car_type | varchar | 64 | 0 | Y | N | 汽车类型 | |
| 9 | appointment_deposit | varchar | 64 | 0 | Y | N | 预约订金 | |
| 10 | submission_date | date | 10 | 0 | Y | N | 提交日期 | |
| 11 | car_pictures | varchar | 255 | 0 | Y | N | 汽车图片 | |
| 12 | stroke | int | 10 | 0 | Y | N | 0 | 行程 |
| 13 | information_materials | varchar | 255 | 0 | Y | N | 信息资料 | |
| 14 | examine_state | varchar | 16 | 0 | N | N | 未审核 | 审核状态 |
| 15 | examine_reply | varchar | 16 | 0 | Y | N | 审核回复 | |
| 16 | pay_state | varchar | 16 | 0 | N | N | 未支付 | 支付状态 |
| 17 | pay_type | varchar | 16 | 0 | Y | N | 支付类型: 微信、支付宝、网银 | |
| 18 | create_time | datetime | 19 | 0 | N | N | CURRENT_TIMESTAMP | 创建时间 |
| 19 | update_time | timestamp | 19 | 0 | N | N | CURRENT_TIMESTAMP | 更新时间 |
| 编号 | 名称 | 数据类型 | 长度 | 小数位 | 允许空值 | 主键 | 默认值 | 说明 |
| 1 | notice_id | mediumint | 8 | 0 | N | Y | 公告id: | |
| 2 | title | varchar | 125 | 0 | N | N | 标题: | |
| 3 | content | longtext | 2147483647 | 0 | Y | N | 正文: | |
| 4 | create_time | timestamp | 19 | 0 | N | N | CURRENT_TIMESTAMP | 创建时间: |
| 5 | update_time | timestamp | 19 | 0 | N | N | CURRENT_TIMESTAMP | 更新时间: |
| 编号 | 名称 | 数据类型 | 长度 | 小数位 | 允许空值 | 主键 | 默认值 | 说明 |
| 1 | praise_id | int | 10 | 0 | N | Y | 点赞ID: | |
| 2 | user_id | int | 10 | 0 | N | N | 0 | 点赞人: |
| 3 | create_time | timestamp | 19 | 0 | N | N | CURRENT_TIMESTAMP | 创建时间: |
| 4 | update_time | timestamp | 19 | 0 | N | N | CURRENT_TIMESTAMP | 更新时间: |
| 5 | source_table | varchar | 255 | 0 | Y | N | 来源表: | |
| 6 | source_field | varchar | 255 | 0 | Y | N | 来源字段: | |
| 7 | source_id | int | 10 | 0 | N | N | 0 | 来源ID: |
| 8 | status | bit | 1 | 0 | N | N | 1 | 点赞状态:1为点赞,0已取消 |
| 编号 | 名称 | 数据类型 | 长度 | 小数位 | 允许空值 | 主键 | 默认值 | 说明 |
| 1 | regular_users_id | int | 10 | 0 | N | Y | 普通用户ID | |
| 2 | user_name | varchar | 64 | 0 | Y | N | 用户姓名 | |
| 3 | gender | varchar | 64 | 0 | Y | N | 性别 | |
| 4 | examine_state | varchar | 16 | 0 | N | N | 已通过 | 审核状态 |
| 5 | user_id | int | 10 | 0 | N | N | 0 | 用户ID |
| 6 | create_time | datetime | 19 | 0 | N | N | CURRENT_TIMESTAMP | 创建时间 |
| 7 | update_time | timestamp | 19 | 0 | N | N | CURRENT_TIMESTAMP | 更新时间 |
| 编号 | 名称 | 数据类型 | 长度 | 小数位 | 允许空值 | 主键 | 默认值 | 说明 |
| 1 | sensitive_vocabulary_id | int | 10 | 0 | N | Y | 敏感词汇ID | |
| 2 | sensitive_vocabulary | varchar | 64 | 0 | Y | N | 敏感词汇 | |
| 3 | create_time | datetime | 19 | 0 | N | N | CURRENT_TIMESTAMP | 创建时间 |
| 4 | update_time | timestamp | 19 | 0 | N | N | CURRENT_TIMESTAMP | 更新时间 |
| 编号 | 名称 | 数据类型 | 长度 | 小数位 | 允许空值 | 主键 | 默认值 | 说明 |
| 1 | slides_id | int | 10 | 0 | N | Y | 轮播图ID: | |
| 2 | title | varchar | 64 | 0 | Y | N | 标题: | |
| 3 | content | varchar | 255 | 0 | Y | N | 内容: | |
| 4 | url | varchar | 255 | 0 | Y | N | 链接: | |
| 5 | img | varchar | 255 | 0 | Y | N | 轮播图: | |
| 6 | hits | int | 10 | 0 | N | N | 0 | 点击量: |
| 7 | create_time | timestamp | 19 | 0 | N | N | CURRENT_TIMESTAMP | 创建时间: |
| 8 | update_time | timestamp | 19 | 0 | N | N | CURRENT_TIMESTAMP | 更新时间: |
| 编号 | 名称 | 数据类型 | 长度 | 小数位 | 允许空值 | 主键 | 默认值 | 说明 |
| 1 | store_user_id | int | 10 | 0 | N | Y | 店家用户ID | |
| 2 | store_name | varchar | 64 | 0 | Y | N | 店家名称 | |
| 3 | store_address | varchar | 64 | 0 | Y | N | 店家地址 | |
| 4 | store_phone | varchar | 64 | 0 | Y | N | 店家电话 | |
| 5 | qualification_screenshot | varchar | 255 | 0 | Y | N | 资格截图 | |
| 6 | examine_state | varchar | 16 | 0 | N | N | 未审核 | 审核状态 |
| 7 | user_id | int | 10 | 0 | N | N | 0 | 用户ID |
| 8 | create_time | datetime | 19 | 0 | N | N | CURRENT_TIMESTAMP | 创建时间 |
| 9 | update_time | timestamp | 19 | 0 | N | N | CURRENT_TIMESTAMP | 更新时间 |
| 编号 | 名称 | 数据类型 | 长度 | 小数位 | 允许空值 | 主键 | 默认值 | 说明 |
| 1 | trading_market_id | int | 10 | 0 | N | Y | 交易市场ID | |
| 2 | shop_cover | varchar | 255 | 0 | Y | N | 店家封面 | |
| 3 | store_user | int | 10 | 0 | Y | N | 0 | 店家用户 |
| 4 | store_name | varchar | 64 | 0 | Y | N | 店家名称 | |
| 5 | store_address | varchar | 64 | 0 | Y | N | 店家地址 | |
| 6 | store_phone | varchar | 64 | 0 | Y | N | 店家电话 | |
| 7 | recycling_scope | text | 65535 | 0 | Y | N | 回收范围 | |
| 8 | store_introduction | longtext | 2147483647 | 0 | Y | N | 店家介绍 | |
| 9 | create_time | datetime | 19 | 0 | N | N | CURRENT_TIMESTAMP | 创建时间 |
| 10 | update_time | timestamp | 19 | 0 | N | N | CURRENT_TIMESTAMP | 更新时间 |
表transaction_information (交易信息)
| 编号 | 名称 | 数据类型 | 长度 | 小数位 | 允许空值 | 主键 | 默认值 | 说明 |
| 1 | transaction_information_id | int | 10 | 0 | N | Y | 交易信息ID | |
| 2 | transaction_number | varchar | 64 | 0 | N | N | 交易编号 | |
| 3 | store_user | int | 10 | 0 | Y | N | 0 | 店家用户 |
| 4 | store_name | varchar | 64 | 0 | Y | N | 店家名称 | |
| 5 | store_address | varchar | 64 | 0 | Y | N | 店家地址 | |
| 6 | store_phone | varchar | 64 | 0 | Y | N | 店家电话 | |
| 7 | trading_users | int | 10 | 0 | Y | N | 0 | 交易用户 |
| 8 | car_type | varchar | 64 | 0 | Y | N | 汽车类型 | |
| 9 | appointment_deposit | varchar | 64 | 0 | Y | N | 预约订金 | |
| 10 | car_pictures | varchar | 255 | 0 | Y | N | 汽车图片 | |
| 11 | stroke | int | 10 | 0 | Y | N | 0 | 行程 |
| 12 | information_materials | varchar | 255 | 0 | Y | N | 信息资料 | |
| 13 | evaluate_price | int | 10 | 0 | Y | N | 0 | 评估价格 |
| 14 | evaluation_content | text | 65535 | 0 | Y | N | 评估内容 | |
| 15 | transaction_date | date | 10 | 0 | Y | N | 交易日期 | |
| 16 | pay_state | varchar | 16 | 0 | N | N | 未支付 | 支付状态 |
| 17 | pay_type | varchar | 16 | 0 | Y | N | 支付类型: 微信、支付宝、网银 | |
| 18 | create_time | datetime | 19 | 0 | N | N | CURRENT_TIMESTAMP | 创建时间 |
| 19 | update_time | timestamp | 19 | 0 | N | N | CURRENT_TIMESTAMP | 更新时间 |
| 编号 | 名称 | 数据类型 | 长度 | 小数位 | 允许空值 | 主键 | 默认值 | 说明 |
| 1 | upload_id | int | 10 | 0 | N | Y | 上传ID | |
| 2 | name | varchar | 64 | 0 | Y | N | 文件名 | |
| 3 | path | varchar | 255 | 0 | Y | N | 访问路径 | |
| 4 | file | varchar | 255 | 0 | Y | N | 文件路径 | |
| 5 | display | varchar | 255 | 0 | Y | N | 显示顺序 | |
| 6 | father_id | int | 10 | 0 | Y | N | 0 | 父级ID |
| 7 | dir | varchar | 255 | 0 | Y | N | 文件夹 | |
| 8 | type | varchar | 32 | 0 | Y | N | 文件类型 |
| 编号 | 名称 | 数据类型 | 长度 | 小数位 | 允许空值 | 主键 | 默认值 | 说明 |
| 1 | user_id | mediumint | 8 | 0 | N | Y | 用户ID:[0,8388607]用户获取其他与用户相关的数据 | |
| 2 | state | smallint | 5 | 0 | N | N | 1 | 账户状态:[0,10](1可用|2异常|3已冻结|4已注销) |
| 3 | user_group | varchar | 32 | 0 | Y | N | 所在用户组:[0,32767]决定用户身份和权限 | |
| 4 | login_time | timestamp | 19 | 0 | N | N | CURRENT_TIMESTAMP | 上次登录时间: |
| 5 | phone | varchar | 11 | 0 | Y | N | 手机号码:[0,11]用户的手机号码,用于找回密码时或登录时 | |
| 6 | phone_state | smallint | 5 | 0 | N | N | 0 | 手机认证:[0,1](0未认证|1审核中|2已认证) |
| 7 | username | varchar | 16 | 0 | N | N | 用户名:[0,16]用户登录时所用的账户名称 | |
| 8 | nickname | varchar | 16 | 0 | Y | N | 昵称:[0,16] | |
| 9 | password | varchar | 64 | 0 | N | N | 密码:[0,32]用户登录所需的密码,由6-16位数字或英文组成 | |
| 10 | | varchar | 64 | 0 | Y | N | 邮箱:[0,64]用户的邮箱,用于找回密码时或登录时 | |
| 11 | email_state | smallint | 5 | 0 | N | N | 0 | 邮箱认证:[0,1](0未认证|1审核中|2已认证) |
| 12 | avatar | varchar | 255 | 0 | Y | N | 头像地址:[0,255] | |
| 13 | open_id | varchar | 255 | 0 | Y | N | 针对获取用户信息字段 | |
| 14 | create_time | timestamp | 19 | 0 | N | N | CURRENT_TIMESTAMP | 创建时间: |
| 编号 | 名称 | 数据类型 | 长度 | 小数位 | 允许空值 | 主键 | 默认值 | 说明 |
| 1 | group_id | mediumint | 8 | 0 | N | Y | 用户组ID:[0,8388607] | |
| 2 | display | smallint | 5 | 0 | N | N | 100 | 显示顺序:[0,1000] |
| 3 | name | varchar | 16 | 0 | N | N | 名称:[0,16] | |
| 4 | description | varchar | 255 | 0 | Y | N | 描述:[0,255]描述该用户组的特点或权限范围 | |
| 5 | source_table | varchar | 255 | 0 | Y | N | 来源表: | |
| 6 | source_field | varchar | 255 | 0 | Y | N | 来源字段: | |
| 7 | source_id | int | 10 | 0 | N | N | 0 | 来源ID: |
| 8 | register | smallint | 5 | 0 | Y | N | 0 | 注册位置: |
| 9 | create_time | timestamp | 19 | 0 | N | N | CURRENT_TIMESTAMP | 创建时间: |
| 10 | update_time | timestamp | 19 | 0 | N | N | CURRENT_TIMESTAMP | 更新时间: |
4 二手汽车交易平台详细设计与实现
二手汽车交易平台的详细设计与实现主要是根据前面的二手汽车交易平台的需求分析和二手汽车交易平台的总体设计来设计页面并实现业务逻辑。主要从二手汽车交易平台界面实现、业务逻辑实现这两部分进行介绍。
4.1登录模块
管理员、用户在登录界面输入账号+密码,完成验证,点击“登录”按钮,系统在用户数据库表中会对管理员、用户的账号进行匹配,账号+密码正确的话,就会登录到系统中各个用户的主管理界面,否则提示对应的信息,返回到登录的界面,其主界面展示如下图4.1所示。

图4.1 登录界面图
登录代码如下:
/**
* 登录
* @param data
* @param httpServletRequest
* @return
*/
@PostMapping("login")
public Map<String, Object> login(@RequestBody Map<String, String> data, HttpServletRequest httpServletRequest) {
log.info("[执行登录接口]");
String username = data.get("username");
String email = data.get("email");
String phone = data.get("phone");
String password = data.get("password");
List resultList = null;
Map<String, String> map = new HashMap<>();
if(username != null && "".equals(username) == false){
map.put("username", username);
resultList = service.selectBaseList(service.select(map, new HashMap<>()));
}
else if(email != null && "".equals(email) == false){
map.put("email", email);
resultList = service.selectBaseList(service.select(map, new HashMap<>()));
}
else if(phone != null && "".equals(phone) == false){
map.put("phone", phone);
resultList = service.selectBaseList(service.select(map, new HashMap<>()));
}else{
return error(30000, "账号或密码不能为空");
}
if (resultList == null || password == null) {
return error(30000, "账号或密码不能为空");
}
//判断是否有这个用户
if (resultList.size()<=0){
return error(30000,"用户不存在");
}
User byUsername = (User) resultList.get(0);
Map<String, String> groupMap = new HashMap<>();
groupMap.put("name",byUsername.getUserGroup());
List groupList = userGroupService.selectBaseList(userGroupService.select(groupMap, new HashMap<>()));
if (groupList.size()<1){
return error(30000,"用户组不存在");
}
UserGroup userGroup = (UserGroup) groupList.get(0);
//查询用户审核状态
if (!StringUtils.isEmpty(userGroup.getSourceTable())){
String res = service.selectExamineState(userGroup.getSourceTable(),byUsername.getUserId());
if (res==null){
return error(30000,"用户不存在");
}
if (!res.equals("已通过")){
return error(30000,"该用户审核未通过");
}
}
//查询用户状态
if (byUsername.getState()!=1){
return error(30000,"用户非可用状态,不能登录");
}
String md5password = service.encryption(password);
if (byUsername.getPassword().equals(md5password)) {
// 存储Token到数据库
AccessToken accessToken = new AccessToken();
accessToken.setToken(UUID.randomUUID().toString().replaceAll("-", ""));
accessToken.setUser_id(byUsername.getUserId());
Duration duration = Duration.ofSeconds(7200L);
redisTemplate.opsForValue().set(accessToken.getToken(), accessToken,duration);
// 返回用户信息
JSONObject user = JSONObject.parseObject(JSONObject.toJSONString(byUsername));
user.put("token", accessToken.getToken());
JSONObject ret = new JSONObject();
ret.put("obj",user);
return success(ret);
} else {
return error(30000, "账号或密码不正确");
}
}
注册模块满足用户两部分,当用户想要进行资料相关信息的查询管理的时候,就必须进行登录,如果没有账号的话,在登录界面,点击“注册”按钮就会跳转到注册的界面,根据提示填写好注册信息,添加提交,注册的信息在数据库中就添加完成了,然后再输入填写好的账号和密码进行登录,其主界面展示如下图4.2所示。

图4.2 注册界面图
注册代码如下:
/**
* 注册
* @param user
* @return
*/
@PostMapping("register")
public Map<String, Object> signUp(@RequestBody User user) {
// 查询用户
Map<String, String> query = new HashMap<>();
Map<String,Object> map = JSON.parseObject(JSON.toJSONString(user));
query.put("username",user.getUsername());
List list = service.selectBaseList(service.select(query, new HashMap<>()));
if (list.size()>0){
return error(30000, "用户已存在");
}
map.put("password",service.encryption(String.valueOf(map.get("password"))));
service.insert(map);
return success(1);
}
用户使用该系统注册完成后,用户对登录密码有修改需求时,系统也可以提供用户修改密码权限。系统中所有的操作者能够变更自己的密码信息,执行该功能首先必须要登入系统,然后选择密码变更选项以后在给定的文本框中填写初始密码和新密码来完成修改密码的操作。在填写的时候,假如两次密码填写存在差异,那么此次密码变更操作失败,下面的图片展示的就是该板块对应的界面。界面如下图4.3所示。

图4.3 密码修改界面图
密码修改代码如下:
/**
* 修改密码
* @param data
* @param request
* @return
*/
@PostMapping("change_password")
public Map<String, Object> change_password(@RequestBody Map<String, String> data, HttpServletRequest request){
// 根据Token获取UserId
String token = request.getHeader("x-auth-token");
Integer userId = tokenGetUserId(token);
// 根据UserId和旧密码获取用户
Map<String, String> query = new HashMap<>();
String o_password = data.get("o_password");
query.put("user_id" ,String.valueOf(userId));
query.put("password" ,service.encryption(o_password));
int count = service.selectBaseCount(service.count(query, service.readConfig(request)));
if(count > 0){
// 修改密码
Map<String,Object> form = new HashMap<>();
form.put("password",service.encryption(data.get("password")));
service.update(query,service.readConfig(request),form);
return success(1);
}
return error(10000,"密码修改失败!");
}
管理员点击“系统用户”菜单下单“用户管理”按钮可以查看到所有的用户,如果想要填写新的用户,点击右侧的“添加”按钮,然后输入账号、密码、昵称、手机号码、邮箱等信息,点击“提交”按钮进行提交,同时也支持对已有的用户进行编辑、删除和查询。用户管理界面如下图4.4所示。

图4.4 用户管理界面图
点击前台“交流论坛”这个菜单,可以查看到系统中其他用户或者管理员发布的论坛帖子信息,支持通过筛选、局部搜索等方式进行查询,如果想要了解某一帖子的详细信息,点击即可进入详情查看界面,详情页面可以对此帖子进行查看、收藏、评论等操作,也可以点击“发布内容”,输入帖子标题、分类、标签、正文内容等信息、上传封面图发布论坛帖子。界面如下图所示。

图4.5 交流论坛界面图
点击前台“交易市场”这个菜单,可以查看到系统中所有添加的交易市场,支持通过关键字搜索等方式进行查询,如果想要了解某一交易的详细信息,点击即可进入详情查看界面。详情页面可以对交易市场进行查看、点赞、收藏、评论、预约等操作。界面如下图所示。

图4.6交易市场界面图
管理员点击 “交易市场管理”这个菜单,可以查看到系统中所有列表的交易市场,支持通过关键字搜索等方式进行查询,如果想要了解某一交易市场的详细信息,点击即可进入详情查看界面。也可在列表页面进行查询、重置、删除等操作,点击“交易市场列表”可以输入店家封面、店家用户、店家名称、店家地址、店家电话详情等信息,界面如下图所示。

图4.7交易市场管理界面图
点击前台“到店预约”这个菜单,可以查看到系统中所有添加的到店预约,如果想要预约某汽车的话,点击“预约”进入详情页面,系统自动带出交易编号、店家名称、店家电话、店家地址、汽车类型、提交日期、预约定金等信息进行提交,界面如下图所示。

图4.8 汽车租赁界面图
管理员点击 “到店预约管理”这个菜单,可以查看到系统中所有的到店预约信息,支持通过交易编号、提交日期、审核状态、支付状态等关键字搜索等方式进行查询,如果想要了解某一预约的详细信息,点击即可进入详情查看界面。也可在列表页面进行查询、重置、删除等操作,界面如下图所示。

图4.9 到店预约界面图
在后台的“评估保价”页面可查看评估保价,时系统自动带出交易编号、店家用户、店家名称、店家地址等信息进行提交,等待管理员审核,可在“评估保价”页面查看审核状态以及管理员的审核回复等信息。界面如下图所示。

图4.10评估保价界面图
5系统测试
到此,系统的开发基本完成,接下来我们对系统的实验与结果进行分析,确保系统能够正常运行,进而投入使用,对系统的实验与结果分析的检测方法就是对系统的测试,测试是系统完成的最后一步,没有测试过的系统是不能进行投入使用的,否则一旦发生bug就会造成损失,下面我们从测试的方法以及测试的用例两部分进行分析,最后给出系统的测试结果。
系统的测试方面有两种,一种是黑盒测试,另一种则为白盒测试,黑盒测试通俗来说就是功能方面的测试,我们也称之为需求测试,在黑盒测试的过程中,我们是不知道其开发原理的,只是作为一名使用者对系统进行测试,我们主要是凭借之前的测试经验,取一些临界值,然后通过测试用例来对其进行测试,这种测试方法是最快的查找问题方法,其次我们可以找一些具有代表性的数据,对系统进行用例测试,在黑盒测试的过程中常用的测试工具是winrunner和AutoRunner;白盒测试我们称之为结果测试,也就是逻辑驱动测试,在白盒测试的过程中,我们主要是根据系统开发的原理进行测试的,主要是以开发者的身份去测试这个代码是不是完成了其具体的功能,实现的具体路径对不对,当然这种测试方法是费时费力的,因为每个功能,他的运行路径不止一条,通过对程序当中运行的路径进行测试,检测开发的代码是不是存在bug,有没有实现预期,在白盒测试的过程中常用的测试工具为Jcontract、C++ Test以及CodeWizard等。
5.2 系统测试用例
表5.1 登录模块功能测试表
| 测试名称 | 测试功能 | 操作过程 | 预期结果 | 测试结果 |
| 登录模块测试 | 登录成功的情况 | 使用者可以通过浏览器进入到汽车租赁系统登录界面,输入用户名:admin和密码admin,完成滑动拼图验证后,点击“登录”按钮。 | 成功登录到管理员管理的界面 | 正确 |
| 登录模块测试 | 登录失败的情况 | 使用者可以通过浏览器进入到交易市场系统登录界面,输入用户名:admin和密码111,完成滑动拼图验证后,点击“登录”按钮。 | 系统提示“用户名和密码不匹配” | 正确 |
用户管理信息添加功能测试:
表5.2 用户管理信息添加功能测试表
| 测试名称 | 测试功能 | 操作过程 | 预期结果 | 测试结果 |
| 用户管理添加模块测试 | 用户管理添加成功的情况 | 管理员在“系统用户”菜单中点击“用户管理”会显示出所有的用户管理信息,点击“添加”按钮,输入账号、密码、昵称、手机号码、邮箱等,输入正确的信息后,点击“提交”按钮。 | 提示添加成功 | 正确 |
| 用户管理添加模块测试 | 用户管理添加失败的情况 | 管理员在“系统用户”菜单中点击“用户管理”会显示出所有的用户管理信息,点击“添加”按钮,不输入账号,其他信息正常填写后,点击“提交”按钮。 | 提示“添加失败,账号不能为空” | 正确 |
查询交易信息功能模块测试:
表5.3 查询交易信息功能测试表
| 测试名称 | 测试功能 | 操作过程 | 预期结果 | 测试结果 |
| 查询汽车信息功能测试 | 查询成功的情况 | 用户在菜单栏中点击“交易信息”,然后会出现系统中所有的汽车信息 | 查询成功 | 正确 |
5.3 系统测试结果
在本章节对二手汽车交易平台进行了黑白盒测试,并对系统中的部分功能进行了用例分析,能够发现系统还是比较稳定的,系统的所有功能基本可以实现,能够满足管理员和用户对二手到店预约的查询、交易、管理的需求。通过测试可以看出在系统的运行过程中,其功能完整,对于输入的错误信息,能够把错误信息提示出来,方便用户操作的时候发现自己输入的信息哪里有错误,进而进行改正,而且系统界面都设有导航栏,操作非常便捷,不需要对使用者进行任何培训,对于用户以及商家来说都是一个很有价值的系统。
在开发二手汽车交易平台之前我胸有成竹,觉得很简单,但在实际的开发中我发现了自身的很多问题,许多编程思想和方法都还没有掌握牢靠,比如Bootsatrp、Jquery、AJAX 、Spring、SpringMVC、mybeatis等许多Java Web开发技术,通过开发这个二手汽车交易平台我成长了很多,懂得了做什么事情都要脚踏实地,不能眼高手低,在本次二手汽车交易平台的开发中我逐渐掌握逐渐熟悉的技术。
本次二手汽车交易平台的开发中我还学会了例如良好的编程思想和完善的规划思想。在着手编程之前需要罗列出程序框架的大概,脑海中构建出程序的主题框架。做好这一步我们才能胸有成竹的经行开发项目。当设计框架了熟于心之后,需要思考本次编程所需的主要知识点和技术点,并充分学习。
在本次项目中我也暴露了诸多问题。对于Java的编程知识有所欠缺,环境配置和算法上出现诸多问题,时常导致项目运行出错,或者目标的实现有问题。或者实现想法时算法未优化,使得代码冗长,程序运行不顺畅。
(1)翟祥栩,陈谦民,陈宗玉. 基于SpringBoot的农业大数据一站式分析预测平台的设计与实现 [J]. 现代信息科技, 2023, 7 (24): 6-10+15. DOI:10.19850/j.cnki.2096-4706.2023.24.002
[2]李冉,杨军,宁玉富等. 基于SpringBoot框架和CNN-SVM算法的浸润性肺腺癌细胞的初步诊断筛选系统 [J]. 无线互联科技, 2023, 20 (22): 58-61.
[3]殷梅雨,肖月,周慧珍. 基于“互联网+”的校园二手交易平台发展对策研究 [J]. 现代商贸工业, 2023, 44 (23): 23-25. DOI:10.19311/j.cnki.1672-3198.2023.23.008
[4]黄赛英. 基于Springboot的医院档案管理系统设计 [J]. 集成电路应用, 2023, 40 (11): 384-385. DOI:10.19339/j.issn.1674-2583.2023.11.176
[5]郭晓红. 基于C2C二手交易平台经营者监管法律问题研究 [J]. 济南职业学院学报, 2023, (05): 119-124.
[6]崔臣,宋甲旭. 基于SpringBoot的校园二手交易系统研究 [J]. 无线互联科技, 2023, 20 (18): 31-34.
[7]陈刚. 基于SpringBoot+Thymeleaf+MySQL的动态表单功能模块设计与实现 [J]. 长江信息通信, 2023, 36 (09): 100-102.
[8]胡佳静. 基于React Native的校园二手交易平台的设计与实现 [J]. 电脑知识与技术, 2023, 19 (25): 42-44. DOI:10.14004/j.cnki.ckt.2023.1385
[9]倪颖,李明珠,黄黎清等. 基于劝导设计的二手衣物交易平台设计研究 [J]. 包装工程, 2023, 44 (14): 162-169. DOI:10.19554/j.cnki.1001-3563.2023.14.017
[10]刘晓爽. 基于消费者行为的二手奢侈品交易平台“只二”营销策略优化研究[D]. 中原工学院, 2023. DOI:10.27774/d.cnki.gzygx.2023.000192
[11]李顺,康雄杰. 当前经济背景下校园二手交易平台的构建——以邵阳学院为例 [J]. 财富时代, 2023, (05): 88-90.
[12]Yuru L ,Yan W ,Jun K . Impact of Community-Based Governance Mechanisms on Transaction Intention on a Second-Hand Trading Platform [J]. Journal of Theoretical and Applied Electronic Commerce Research, 2023, 18 (1): 689-705.
[13]林梦瑶,武光华,田爽等. 基于二手书交易平台校园纸质垃圾回收利用研究 [J]. 再生资源与循环经济, 2023, 16 (02): 25-27.
[14]Hee H P . Scarce fashion products consumption in the C2C second‐hand trading platform [J]. Family and Consumer Sciences Research Journal, 2023, 51 (3): 216-230.
[15]张柱,宋存进,蒋乐等. 基于微信小程序校园二手交易平台设计与开发 [J]. 电脑编程技巧与维护, 2022, (12): 59-61+142. DOI:10.16184/j.cnki.comprg.2022.12.035
[16]赵冰,刘星含,杨泰森等. 基于微信小程序的校园二手闲置物品交易平台的设计与实现 [J]. 电脑知识与技术, 2022, 18 (21): 64-66. DOI:10.14004/j.cnki.ckt.2022.1254
[17]魏海芝,易寒茹,杨娇. 基于闲鱼等交易平台的校园二手市场现状及前景调研报告 [J]. 商场现代化, 2022, (09): 43-45. DOI:10.14013/j.cnki.scxdh.2022.09.048
[18]Hejing W . Commerce Middle Office Management System Based on Springboot [J]. International Journal of Advanced Network, Monitoring and Controls, 2022, 7 (2): 32-45.
[19]Chen G ,Xu J . Design and implementation of efficient Learning platform based on SpringBoot Framework [J]. Journal of Electronics and Information Science, 2020, 6 (1):
[20]李申. “二手汽车”网络交易平台服务提供者侵权责任研究[D]. 西南大学, 2020. DOI:10.27684/d.cnki.gxndx.2020.002623
致 谢
至此论文结束,感谢您的阅读。在此我要特别的感谢我的导师,虽然我在实习期间很忙,论文撰写的时候经常是停停改改,但是我的导师依旧十分的负责,时不时的询问我的任务进展情况,跟进我的论文进度,在指导老师的帮助下,我逐步完成了自己的论文和程序,从导师身上也学习到很多知识和经验,这些知识和经验令我受益匪浅。同时我也从导师身上看到了自己的不足,不论是在技术层面上还是在对待工作的态度上,导师如同明镜一般照出了我的缺点我的不足。此外,我还要感谢在我实习期间在论文和程序上帮助过我的同学和社会人士,此前我对于SpringBoot框架方面的一些知识还不了解,是他们在我编写程序过程中给了我很多的启发和感想,也帮助了我对于程序的调试和检测。没有他们我是不能顺利完成本次毕业设计的。至此,我的毕业设计就花上了一个圆满的句号了。
免费领取项目源码,请关注❥点赞收藏并私信博主,谢谢~
2178

被折叠的 条评论
为什么被折叠?



