摘要
Spring Boot放心私厨平台小程序的研发,旨在为用户提供一个便捷、高效的在线私厨服务体验。通过集成先进的Spring Boot框架,我们致力于构建一个稳定、安全且功能丰富的私厨服务平台。该平台不仅汇聚了众多优秀私厨的美食佳肴,还提供了在线点餐、支付、评价等一站式服务,为用户带来前所未有的美食享受。同时,我们也注重用户体验,通过简洁明了的界面设计和流畅的操作流程,让用户能够轻松享受私厨美食的魅力。Spring Boot放心私厨平台小程序,将为用户带来全新的美食体验,让美食与科技完美结合。
放心私厨平台小程序的设计是采取面对对象的开发模式进行软件的开发和硬体的架设,能很好的满足实际使用的需求,完善了对应的软体架设以及程序编码的工作,采用的数据库是Mysql,使用Spring Boot框架技术构建的一个管理系统,实现了本系统的全部功能。本次报告,首先分析了研究的背景、作用、意义,为研究工作的合理性打下了基础。放心私厨平台小程序的各项需求以及技术问题进行分析,证明了系统的必要性和技术可行性,然后对设计系统需要使用的技术软件以及设计思想做了基本的介绍,最后来实现放心私厨平台小程序的部署运行使用它。
关键词:放心私厨平台小程序 ;Spring Boot框架;Mysql数据库;
The development of Spring Boot's worry free private kitchen platform mini program aims to provide users with a convenient and efficient online private kitchen service experience. By integrating advanced Spring Boot frameworks, we are committed to building a stable, secure, and feature rich private kitchen service platform. This platform not only brings together numerous excellent private kitchen delicacies, but also provides one-stop services such as online ordering, payment, and evaluation, bringing unprecedented food enjoyment to users. At the same time, we also focus on user experience, allowing users to easily enjoy the charm of private kitchen cuisine through concise and clear interface design and smooth operation process. Spring Boot, a trusted private kitchen platform mini program, will bring users a brand new culinary experience, perfectly combining food and technology.
The design of the reassuring private kitchen platform mini program adopts an object-oriented development model for software development and hardware installation, which can well meet the actual needs of use, improve the corresponding software installation and program coding work, use MySQL database, and use Spring Boot framework technology to build a management system, realizing all the functions of this system. This report first analyzes the background, role, and significance of the research, laying the foundation for the rationality of the research work. An analysis was conducted on the various requirements and technical issues of the trustworthy private kitchen platform mini program, demonstrating the necessity and feasibility of the system. Then, a basic introduction was made to the technical software and design ideas required for designing the system. Finally, the deployment and operation of the trustworthy private kitchen platform mini program were implemented.
Keywords:Rest assured private kitchen platform mini program; Spring Boot framework; MySQL database;
当前社会对健康饮食与个性化服务的日益增长的需求。随着人们生活品质的提升,对于美食的追求已不再局限于传统餐厅,而是更加倾向于寻找独特、健康、个性化的餐饮体验。而私厨服务正是满足了这一市场需求,为消费者提供了更加贴心、高品质的美食服务。
在此背景下,基于Spring Boot框架的放心私厨平台小程序具有重要的现实意义。它不仅能够为消费者提供一个便捷、高效的在线私厨服务平台,使他们能够轻松找到心仪的私厨美食,还能为私厨提供更为广阔的推广渠道,助力他们拓展业务。同时,该平台还具备高度的可扩展性和灵活性,能够适应未来市场变化的需求,为私厨服务的持续发展提供有力支持。
因此,Spring Boot放心私厨平台小程序的选题不仅符合当前市场需求,还具有广阔的应用前景和深远的社会意义。
Spring Boot放心私厨平台小程序的研究目标在于构建一个功能完善、用户体验优良的在线私厨服务平台。我们旨在通过该平台,为消费者提供便捷的点餐、支付、评价等服务,满足他们对个性化、健康美食的追求;同时,为私厨提供高效的推广和运营工具,助力他们扩大业务规模,提升服务质量。
研究内容方面,我们将重点关注平台的核心功能开发,包括用户注册登录、、厨师信息管理、菜品信息管理、菜品分类管理、评价信息管理、评价信息管理、消息通知管理等模块。此外,我们还将关注平台的性能优化和安全性保障,确保系统稳定、高效运行,保障用户数据的安全与隐私。
通过深入研究和实践,我们期望能够打造出一个真正放心、好用的私厨平台小程序,为消费者和私厨带来全新的美食体验和服务模式。
第一章:引言,介绍研究背景和动机,概述研究目的和意义,概括国内外研究现状,并提供论文结构概述。
第二章:系统需求分析,通过用户需求分析和功能需求分析,明确用户对系统的需求和系统应具备的功能。
第三章:系统设计,设计系统架构,包括选择合适的架构模式和数据库设计,以及各个模块的详细设计。
第四章:系统实现,选择合适的技术工具和框架,逐一实现各个模块,建立数据库连接并实现前端界面开发。
第五章:系统测试,进行单元测试、集成测试和整体系统测试,确保系统功能的正确性、协调性和稳定性。
第六章,总结,总结研究工作的主要内容和成果,评价系统的优点和不足,并提出改进和进一步研究的建议,强调研究的意义和影响。
放心私厨平台小程序采用了Spring Boot框架,开发了功能完备、使用简单的前端应用程序,并建立、维护了一个数据完整、安全、稳定性强的后台数据库系统。
系统使用Spring Boot框架和Mysql数据库作为设计工具,可简单易行地学习操作。用户角色之间的相结合开发一套放心私厨平台小程序是值得尝试的,数据完整性和许多品质为数据的功能分配和管理提供了依据。它也是数据库安全平台的重要组成部分,是提高和增强数据安全性的重要手段。此外,为了提供更平滑,更智能和更有效的基本控制方法,定义了同时构建对安全计算环境的支持所需的步骤,并帮助维护安全性。因为在这两种开发工具中,功能强大且免费且界面良好,所以放心私厨平台小程序在技术方面是可行的。
放心私厨平台小程序管理的开发是由开发者自己开发,不需要购买其他软件或者端口之类的,而且在放心私厨平台小程序管理的开发之前所做的市场调研及其他的放心私厨平台小程序,都是没有任何费用的,通过开发者自己的努力,所有的工作的都是自己亲力亲为,在碰到自己比较难以解决的问题,大多是通过同学和指导老师的帮助进行相关信息的解决,所以对于放心私厨平台小程序的开发在经济上是完全可行的,没有任何费用支出的。
使用Spring Boot框架是比较成熟的技术,所以放心私厨平台小程序的开发在经济上是没有问题的。
可操作性主要是对放心私厨平台小程序系统设计完成后,用户的使用体验度,对于管理员可以通过系统随时管理相关的数据信息,并且对于管理员、普通用户、厨师用户三个用户角色,都可以简单明了的进入到自己的系统界面,通过界面导航菜单可以简单明了地操作功能模块,方便用户信息需求和厨师信息管理数据信息,对于系统的操作,不需要专业人员都可以直接进行功能模块的操作管理,所以在系统的可操作性是完全可以的。本系统的操作使用的也是界面窗口进行登录,所以操作人员只要会简单的电脑操作就完全可以的。
放心私厨平台小程序我划分为了用户管理模块和管理员模块及厨师用户模块这三大部分。
普通用户功能:
(1)登录:放心私厨平台小程序前台注册后的用户是可以通过自己的账户名和密码进行登录的,当用户输入完整的自己的账户名和密码后,点击“登录”按钮后,将会首先验证输入的有没有空数据,再次验证输入的账户名+密码和数据库中当前保存的用户信息是否一致,只有在一致后将会登录成功并自动跳转到放心私厨平台小程序的首页中;否则将会提示相应错误信息。
(2)厨师信息:当用户点击下方导航栏“厨师信息”这一菜单按钮,会显示管理员在后台发布的所有的厨师信息,可以查看详情,进行收藏、点赞、评论等。
(3)新闻资讯:当用户点击下方导航栏“新闻资讯”这一菜单按钮,会显示管理员在后台发布的所有的新闻资讯,可以查看详情,进行收藏、点赞、评论等。
(4)菜品信息:当用户点击下方导航栏“菜品信息:”这一菜单按钮,会显示管理员在后台发布的所有的新闻资讯,可以查看详情,进行预约、收藏、点赞、评论等。
(5)我的模块:普通用户在前台点击“我的”可以对用户的基基本信息、收藏、评价信息、评价信息、消息通知)等信息进行管理。
管理员端:
(1)系统用户:包括用户账号的添加、编辑和删除操作,可以查看用户信息、修改用户权限、冻结或解冻用户账号等。
(2)菜品信息管理:点击“菜品信息”这个菜单,可以查看到所有菜品信息详情,可以进行增删改查等操作。
(3)评价信息管理:点击“评价信息”这个菜单,可以查看到所有评价信息详情,可以进行增删改查等操作。
(4)资讯管理:点击“资讯管理”这个菜单,可以查看到所有新闻资讯、资讯分类详情,可以进行增删改查等操作。
(5)系统管理:当管理员点击“系统管理”时,可查看轮播图管理,如需添加新的轮播图,点击右侧“新增”按钮,上传图片,输入标题,点击“确认”按钮进行添加。
(6)消息通知管理:当管理员点击“消息通知管理”时,可查看消息通知,如需添加新的消息通知,点击左侧“添加”按钮,输入标题和正文,点击“提交”按钮进行添加。同时可对消息通知进行增删改查。
厨师用户端:
(1)个人信息:管理员和用户点击“个人信息”按钮,可以对个人的头像、昵称、手机号码等信息进行更新。
(2)修改密码:管理员和员工点击“修改密码”按钮,可以对登录密码进行更改,首先输入原密码,然后再输入新密码和确认密码,当原密码正确,输入两次新密码一致,
(3)厨师信息管理,点击“厨师信息”这个菜单,可以查看到所有厨师信息详情,进行查询,添加、删除等操作。
(4)评价信息管理,点击“评价信息”这个菜单,可以查看到所有评价信息信息详情,进行查询,添加、删除等操作。
非功能性分析旨在评估放心私厨平台小程序的非功能需求和性能要求。通过对性能、可靠性、安全性、可用性和扩展性等方面进行评估,确保平台能够满足用户和系统运行的要求。具体如下3-1表格中:
表2.1 放心私厨平台小程序非功能需求表
| 非功能性要求 | 说明 |
| 性能 | 评估响应时间、并发用户数、吞吐量等指标,以确保平台稳定高效地运行。 |
| 可靠性 | 评估系统的稳定性、容错能力和数据完整性,保障系统在故障情况下正常运行。 |
| 安全性 | 评估用户身份认证、数据加密和访问控制等,保护用户信息和交易的安全。 |
| 可用性 | 评估系统的稳定性、故障处理能力和用户界面友好性,提供良好的用户体验。 |
| 扩展性 | 评估系统的可扩展性和灵活性,以便根据需求进行功能扩展和升级。 |
系统用例分析是对放心私厨平台小程序中各个功能模块的用户需求和行为进行分析,以识别和描述不同的用户用例。通过系统用例分析,可以深入了解用户在平台上的操作流程,为系统设计和开发提供指导,并确保平台能够满足用户的需求和期望。
放心私厨平台小程序中普通用户角色/厨师用户角色用例图如图2.1所示:

图2.1普通用户/厨师用户角色用例图
放心私厨平台小程序中管理员用例图如图2.2所示:

图2.2 管理员用例图
在系统分析的章节中,我们通过可行性分析、功能分析和系统用例分析等方法,全面评估了放心私厨平台小程序的可行性、功能需求以及用户需求。这些分析为后续的系统设计和开发提供了重要的指导和决策依据,确保平台能够满足用户需求,并实现预期目标和效益。
放心私厨平台小程序总体设计包括系统架构、数据库设计、用户界面设计等方面。通过三层架构模式,确保系统的可靠性和可扩展性。设计规范化的数据库结构,以存储和管理商品信息、用户数据等。同时,注重用户界面的友好性和易用性,提供便捷的功能操作和良好的用户体验。总体设计的目标是实现一个稳定、安全、高效的放心私厨平台小程序,满足用户的需求。
在系统架构设计中,我们将确定系统的整体结构和组件之间的关系。这包括选择适当的架构风格,划分系统的层次结构,并定义各个模块的职责和交互方式。架构图如下图所示。

图3-1放心私厨平台小程序架构设计图
表现层(Presentation Layer):负责与用户进行交互,将系统的功能和数据以易于理解和操作的方式展示给用户。通常包括用户界面、页面设计和用户输入验证等。
业务逻辑层(Business Logic Layer):处理系统的核心业务逻辑,包括对用户请求的处理、业务规则的执行以及数据的处理和转换。它独立于表现层和数据层,实现了业务逻辑的封装和复用。
数据层(Data Layer):负责数据的存储、访问和管理,包括数据库和持久化机制。数据层提供了对数据的增删改查操作,并与业务逻辑层进行交互,使系统能够有效地存储和检索数据。
这三个层次相互独立,通过明确的接口和协议进行通信,实现了系统的模块化和可扩展性。表现层负责将用户的请求传递给业务逻辑层,业务逻辑层处理请求并返回结果,最后数据层负责与数据库交互并提供数据支持。这种分层架构有助于实现系统的可维护性、灵活性和可测试性。
通过整体功能模块设计,我们将根据需求分析的结果,将系统的功能划分为不同的模块。每个模块负责实现特定的功能,并与其他模块进行协作。我们将详细定义每个模块的输入、输出、处理逻辑和相互依赖关系。具体的功能模块图如图3.1所示。

图3.1 放心私厨平台小程序功能模块图
数据库设计是系统开发中至关重要的一环,它涉及到数据的组织、存储和管理。在数据库设计中,我们将根据系统的需求设计数据库的概念结构和逻辑结构,包括定义实体、属性、关系和约束等。
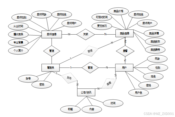
数据库概念结构设计主要涉及数据库的实体和实体之间的关系。通过实体-关系模型或者其他适当的模型,我们将定义系统中涉及的各个实体以及它们之间的联系。下面是整个放心私厨平台小程序的总E-R关系图。

图3.2 放心私厨平台小程序总E-R关系图
数据库逻辑结构设计则是在概念结构的基础上,进行具体的数据库表设计。我们将定义每个表的结构、字段和约束,并建立表与表之间的关系。具体如下。
| 编号 | 名称 | 数据类型 | 长度 | 小数位 | 允许空值 | 主键 | 默认值 | 说明 |
| 1 | token_id | int | 10 | 0 | N | Y | 临时访问牌ID | |
| 2 | token | varchar | 64 | 0 | Y | N | 临时访问牌 | |
| 3 | info | text | 65535 | 0 | Y | N | ||
| 4 | maxage | int | 10 | 0 | N | N | 2 | 最大寿命:默认2小时 |
| 5 | create_time | timestamp | 19 | 0 | N | N | CURRENT_TIMESTAMP | 创建时间: |
| 6 | update_time | timestamp | 19 | 0 | N | N | CURRENT_TIMESTAMP | 更新时间: |
| 7 | user_id | int | 10 | 0 | N | N | 0 | 用户编号: |
| 编号 | 名称 | 数据类型 | 长度 | 小数位 | 允许空值 | 主键 | 默认值 | 说明 |
| 1 | appointment_with_chef_id | int | 10 | 0 | N | Y | 预约厨师ID | |
| 2 | chef_users | int | 10 | 0 | Y | N | 0 | 厨师用户 |
| 3 | chefs_name | varchar | 64 | 0 | Y | N | 厨师姓名 | |
| 4 | chefs_age | varchar | 64 | 0 | Y | N | 厨师年龄 | |
| 5 | chef_gender | varchar | 64 | 0 | Y | N | 厨师性别 | |
| 6 | chefs_address | varchar | 64 | 0 | Y | N | 厨师地址 | |
| 7 | regular_users | int | 10 | 0 | Y | N | 0 | 普通用户 |
| 8 | user_name | varchar | 64 | 0 | Y | N | 用户姓名 | |
| 9 | contact_information | varchar | 64 | 0 | Y | N | 联系方式 | |
| 10 | appointment_location | varchar | 64 | 0 | Y | N | 预约地点 | |
| 11 | appointment_time | datetime | 19 | 0 | Y | N | 预约时间 | |
| 12 | appointment_remarks | text | 65535 | 0 | Y | N | 预约备注 | |
| 13 | appointment_status | varchar | 64 | 0 | Y | N | 预约状态 | |
| 14 | examine_state | varchar | 16 | 0 | N | N | 未审核 | 审核状态 |
| 15 | create_time | datetime | 19 | 0 | N | N | CURRENT_TIMESTAMP | 创建时间 |
| 16 | update_time | timestamp | 19 | 0 | N | N | CURRENT_TIMESTAMP | 更新时间 |
| 编号 | 名称 | 数据类型 | 长度 | 小数位 | 允许空值 | 主键 | 默认值 | 说明 |
| 1 | article_id | mediumint | 8 | 0 | N | Y | 文章id:[0,8388607] | |
| 2 | title | varchar | 125 | 0 | N | Y | 标题:[0,125]用于文章和html的title标签中 | |
| 3 | type | varchar | 64 | 0 | N | N | 0 | 文章分类:[0,1000]用来搜索指定类型的文章 |
| 4 | hits | int | 10 | 0 | N | N | 0 | 点击数:[0,1000000000]访问这篇文章的人次 |
| 5 | praise_len | int | 10 | 0 | N | N | 0 | 点赞数 |
| 6 | create_time | timestamp | 19 | 0 | N | N | CURRENT_TIMESTAMP | 创建时间: |
| 7 | update_time | timestamp | 19 | 0 | N | N | CURRENT_TIMESTAMP | 更新时间: |
| 8 | source | varchar | 255 | 0 | Y | N | 来源:[0,255]文章的出处 | |
| 9 | url | varchar | 255 | 0 | Y | N | 来源地址:[0,255]用于跳转到发布该文章的网站 | |
| 10 | tag | varchar | 255 | 0 | Y | N | 标签:[0,255]用于标注文章所属相关内容,多个标签用空格隔开 | |
| 11 | content | longtext | 2147483647 | 0 | Y | N | 正文:文章的主体内容 | |
| 12 | img | varchar | 255 | 0 | Y | N | 封面图 | |
| 13 | description | text | 65535 | 0 | Y | N | 文章描述 |
| 编号 | 名称 | 数据类型 | 长度 | 小数位 | 允许空值 | 主键 | 默认值 | 说明 |
| 1 | type_id | smallint | 5 | 0 | N | Y | 分类ID:[0,10000] | |
| 2 | display | smallint | 5 | 0 | N | N | 100 | 显示顺序:[0,1000]决定分类显示的先后顺序 |
| 3 | name | varchar | 16 | 0 | N | N | 分类名称:[2,16] | |
| 4 | father_id | smallint | 5 | 0 | N | N | 0 | 上级分类ID:[0,32767] |
| 5 | description | varchar | 255 | 0 | Y | N | 描述:[0,255]描述该分类的作用 | |
| 6 | icon | text | 65535 | 0 | Y | N | 分类图标: | |
| 7 | url | varchar | 255 | 0 | Y | N | 外链地址:[0,255]如果该分类是跳转到其他网站的情况下,就在该URL上设置 | |
| 8 | create_time | timestamp | 19 | 0 | N | N | CURRENT_TIMESTAMP | 创建时间: |
| 9 | update_time | timestamp | 19 | 0 | N | N | CURRENT_TIMESTAMP | 更新时间: |
| 编号 | 名称 | 数据类型 | 长度 | 小数位 | 允许空值 | 主键 | 默认值 | 说明 |
| 1 | auth_id | int | 10 | 0 | N | Y | 授权ID: | |
| 2 | user_group | varchar | 64 | 0 | Y | N | 用户组: | |
| 3 | mod_name | varchar | 64 | 0 | Y | N | 模块名: | |
| 4 | table_name | varchar | 64 | 0 | Y | N | 表名: | |
| 5 | page_title | varchar | 255 | 0 | Y | N | 页面标题: | |
| 6 | path | varchar | 255 | 0 | Y | N | 路由路径: | |
| 7 | position | varchar | 32 | 0 | Y | N | 位置: | |
| 8 | mode | varchar | 32 | 0 | N | N | _blank | 跳转方式: |
| 9 | add | tinyint | 3 | 0 | N | N | 1 | 是否可增加: |
| 10 | del | tinyint | 3 | 0 | N | N | 1 | 是否可删除: |
| 11 | set | tinyint | 3 | 0 | N | N | 1 | 是否可修改: |
| 12 | get | tinyint | 3 | 0 | N | N | 1 | 是否可查看: |
| 13 | field_add | text | 65535 | 0 | Y | N | 添加字段: | |
| 14 | field_set | text | 65535 | 0 | Y | N | 修改字段: | |
| 15 | field_get | text | 65535 | 0 | Y | N | 查询字段: | |
| 16 | table_nav_name | varchar | 500 | 0 | Y | N | 跨表导航名称: | |
| 17 | table_nav | varchar | 500 | 0 | Y | N | 跨表导航: | |
| 18 | option | text | 65535 | 0 | Y | N | 配置: | |
| 19 | create_time | timestamp | 19 | 0 | N | N | CURRENT_TIMESTAMP | 创建时间: |
| 20 | update_time | timestamp | 19 | 0 | N | N | CURRENT_TIMESTAMP | 更新时间: |
表categorization_of_dishes (菜品分类)
| 编号 | 名称 | 数据类型 | 长度 | 小数位 | 允许空值 | 主键 | 默认值 | 说明 |
| 1 | categorization_of_dishes_id | int | 10 | 0 | N | Y | 菜品分类ID | |
| 2 | type_of_dishes | varchar | 64 | 0 | Y | N | 菜品类型 | |
| 3 | create_time | datetime | 19 | 0 | N | N | CURRENT_TIMESTAMP | 创建时间 |
| 4 | update_time | timestamp | 19 | 0 | N | N | CURRENT_TIMESTAMP | 更新时间 |
| 编号 | 名称 | 数据类型 | 长度 | 小数位 | 允许空值 | 主键 | 默认值 | 说明 |
| 1 | chef_information_id | int | 10 | 0 | N | Y | 厨师信息ID | |
| 2 | chef_users | int | 10 | 0 | Y | N | 0 | 厨师用户 |
| 3 | chefs_name | varchar | 64 | 0 | Y | N | 厨师姓名 | |
| 4 | chefs_age | varchar | 64 | 0 | Y | N | 厨师年龄 | |
| 5 | chef_gender | varchar | 64 | 0 | Y | N | 厨师性别 | |
| 6 | chefs_address | varchar | 64 | 0 | Y | N | 厨师地址 | |
| 7 | employment_time | varchar | 64 | 0 | Y | N | 从业时间 | |
| 8 | bookable_time | varchar | 64 | 0 | Y | N | 可预约时间 | |
| 9 | cover_photo | varchar | 255 | 0 | Y | N | 封面图片 | |
| 10 | proficient_in_cuisine | varchar | 64 | 0 | Y | N | 擅长菜系 | |
| 11 | professional_background | varchar | 64 | 0 | Y | N | 专业背景 | |
| 12 | personal_profile | text | 65535 | 0 | Y | N | 个人简介 | |
| 13 | hits | int | 10 | 0 | N | N | 0 | 点击数 |
| 14 | praise_len | int | 10 | 0 | N | N | 0 | 点赞数 |
| 15 | create_time | datetime | 19 | 0 | N | N | CURRENT_TIMESTAMP | 创建时间 |
| 16 | update_time | timestamp | 19 | 0 | N | N | CURRENT_TIMESTAMP | 更新时间 |
| 编号 | 名称 | 数据类型 | 长度 | 小数位 | 允许空值 | 主键 | 默认值 | 说明 |
| 1 | chef_users_id | int | 10 | 0 | N | Y | 厨师用户ID | |
| 2 | chefs_name | varchar | 64 | 0 | Y | N | 厨师姓名 | |
| 3 | chefs_age | varchar | 64 | 0 | Y | N | 厨师年龄 | |
| 4 | chef_gender | varchar | 64 | 0 | Y | N | 厨师性别 | |
| 5 | employment_time | varchar | 64 | 0 | Y | N | 从业时间 | |
| 6 | service_field | varchar | 64 | 0 | Y | N | 服务领域 | |
| 7 | professional_background | varchar | 64 | 0 | Y | N | 专业背景 | |
| 8 | chef_qualification_certificate | varchar | 255 | 0 | Y | N | 厨师资格证 | |
| 9 | examine_state | varchar | 16 | 0 | N | N | 未审核 | 审核状态 |
| 10 | user_id | int | 10 | 0 | N | N | 0 | 用户ID |
| 11 | create_time | datetime | 19 | 0 | N | N | CURRENT_TIMESTAMP | 创建时间 |
| 12 | update_time | timestamp | 19 | 0 | N | N | CURRENT_TIMESTAMP | 更新时间 |
| 编号 | 名称 | 数据类型 | 长度 | 小数位 | 允许空值 | 主键 | 默认值 | 说明 |
| 1 | collect_id | int | 10 | 0 | N | Y | 收藏ID: | |
| 2 | user_id | int | 10 | 0 | N | N | 0 | 收藏人ID: |
| 3 | source_table | varchar | 255 | 0 | Y | N | 来源表: | |
| 4 | source_field | varchar | 255 | 0 | Y | N | 来源字段: | |
| 5 | source_id | int | 10 | 0 | N | N | 0 | 来源ID: |
| 6 | title | varchar | 255 | 0 | Y | N | 标题: | |
| 7 | img | varchar | 255 | 0 | Y | N | 封面: | |
| 8 | create_time | timestamp | 19 | 0 | N | N | CURRENT_TIMESTAMP | 创建时间: |
| 9 | update_time | timestamp | 19 | 0 | N | N | CURRENT_TIMESTAMP | 更新时间: |
| 编号 | 名称 | 数据类型 | 长度 | 小数位 | 允许空值 | 主键 | 默认值 | 说明 |
| 1 | comment_id | int | 10 | 0 | N | Y | 评论ID: | |
| 2 | user_id | int | 10 | 0 | N | N | 0 | 评论人ID: |
| 3 | reply_to_id | int | 10 | 0 | N | N | 0 | 回复评论ID:空为0 |
| 4 | content | longtext | 2147483647 | 0 | Y | N | 内容: | |
| 5 | nickname | varchar | 255 | 0 | Y | N | 昵称: | |
| 6 | avatar | varchar | 255 | 0 | Y | N | 头像地址:[0,255] | |
| 7 | create_time | timestamp | 19 | 0 | N | N | CURRENT_TIMESTAMP | 创建时间: |
| 8 | update_time | timestamp | 19 | 0 | N | N | CURRENT_TIMESTAMP | 更新时间: |
| 9 | source_table | varchar | 255 | 0 | Y | N | 来源表: | |
| 10 | source_field | varchar | 255 | 0 | Y | N | 来源字段: | |
| 11 | source_id | int | 10 | 0 | N | N | 0 | 来源ID: |
| 编号 | 名称 | 数据类型 | 长度 | 小数位 | 允许空值 | 主键 | 默认值 | 说明 |
| 1 | dish_information_id | int | 10 | 0 | N | Y | 菜品信息ID | |
| 2 | dish_number | varchar | 64 | 0 | Y | N | 菜品编号 | |
| 3 | dish_name | varchar | 64 | 0 | Y | N | 菜品名称 | |
| 4 | type_of_dishes | varchar | 64 | 0 | Y | N | 菜品类型 | |
| 5 | dish_pictures | varchar | 255 | 0 | Y | N | 菜品图片 | |
| 6 | chef_users | int | 10 | 0 | Y | N | 0 | 厨师用户 |
| 7 | chefs_name | varchar | 64 | 0 | Y | N | 厨师姓名 | |
| 8 | price_of_dishes | int | 10 | 0 | Y | N | 0 | 菜品价格 |
| 9 | bookable_time | varchar | 64 | 0 | Y | N | 可预约时间 | |
| 10 | cooking_techniques | varchar | 64 | 0 | Y | N | 烹饪技巧 | |
| 11 | details_of_dishes | text | 65535 | 0 | Y | N | 菜品详情 | |
| 12 | hits | int | 10 | 0 | N | N | 0 | 点击数 |
| 13 | praise_len | int | 10 | 0 | N | N | 0 | 点赞数 |
| 14 | recommend | int | 10 | 0 | N | N | 0 | 智能推荐 |
| 15 | create_time | datetime | 19 | 0 | N | N | CURRENT_TIMESTAMP | 创建时间 |
| 16 | update_time | timestamp | 19 | 0 | N | N | CURRENT_TIMESTAMP | 更新时间 |
表evaluation_information (评价信息)
| 编号 | 名称 | 数据类型 | 长度 | 小数位 | 允许空值 | 主键 | 默认值 | 说明 |
| 1 | evaluation_information_id | int | 10 | 0 | N | Y | 评价信息ID | |
| 2 | appointment_number | varchar | 64 | 0 | Y | N | 预约编号 | |
| 3 | chef_users | int | 10 | 0 | Y | N | 0 | 厨师用户 |
| 4 | chefs_name | varchar | 64 | 0 | Y | N | 厨师姓名 | |
| 5 | regular_users | int | 10 | 0 | Y | N | 0 | 普通用户 |
| 6 | user_name | varchar | 64 | 0 | Y | N | 用户姓名 | |
| 7 | service_evaluation | varchar | 64 | 0 | Y | N | 服务评价 | |
| 8 | service_rating | varchar | 64 | 0 | Y | N | 服务评分 | |
| 9 | evaluation_content | text | 65535 | 0 | Y | N | 评价内容 | |
| 10 | create_time | datetime | 19 | 0 | N | N | CURRENT_TIMESTAMP | 创建时间 |
| 11 | update_time | timestamp | 19 | 0 | N | N | CURRENT_TIMESTAMP | 更新时间 |
| 编号 | 名称 | 数据类型 | 长度 | 小数位 | 允许空值 | 主键 | 默认值 | 说明 |
| 1 | hits_id | int | 10 | 0 | N | Y | 点赞ID: | |
| 2 | user_id | int | 10 | 0 | N | N | 0 | 点赞人: |
| 3 | create_time | timestamp | 19 | 0 | N | N | CURRENT_TIMESTAMP | 创建时间: |
| 4 | update_time | timestamp | 19 | 0 | N | N | CURRENT_TIMESTAMP | 更新时间: |
| 5 | source_table | varchar | 255 | 0 | Y | N | 来源表: | |
| 6 | source_field | varchar | 255 | 0 | Y | N | 来源字段: | |
| 7 | source_id | int | 10 | 0 | N | N | 0 | 来源ID: |
| 编号 | 名称 | 数据类型 | 长度 | 小数位 | 允许空值 | 主键 | 默认值 | 说明 |
| 1 | message_notification_id | int | 10 | 0 | N | Y | 消息通知ID | |
| 2 | title_name | varchar | 64 | 0 | Y | N | 标题名称 | |
| 3 | regular_users | int | 10 | 0 | Y | N | 0 | 普通用户 |
| 4 | user_name | varchar | 64 | 0 | Y | N | 用户姓名 | |
| 5 | sending_time | datetime | 19 | 0 | Y | N | 发送时间 | |
| 6 | message_content | text | 65535 | 0 | Y | N | 消息内容 | |
| 7 | create_time | datetime | 19 | 0 | N | N | CURRENT_TIMESTAMP | 创建时间 |
| 8 | update_time | timestamp | 19 | 0 | N | N | CURRENT_TIMESTAMP | 更新时间 |
| 编号 | 名称 | 数据类型 | 长度 | 小数位 | 允许空值 | 主键 | 默认值 | 说明 |
| 1 | notice_id | mediumint | 8 | 0 | N | Y | 公告id: | |
| 2 | title | varchar | 125 | 0 | N | N | 标题: | |
| 3 | content | longtext | 2147483647 | 0 | Y | N | 正文: | |
| 4 | create_time | timestamp | 19 | 0 | N | N | CURRENT_TIMESTAMP | 创建时间: |
| 5 | update_time | timestamp | 19 | 0 | N | N | CURRENT_TIMESTAMP | 更新时间: |
| 编号 | 名称 | 数据类型 | 长度 | 小数位 | 允许空值 | 主键 | 默认值 | 说明 |
| 1 | praise_id | int | 10 | 0 | N | Y | 点赞ID: | |
| 2 | user_id | int | 10 | 0 | N | N | 0 | 点赞人: |
| 3 | create_time | timestamp | 19 | 0 | N | N | CURRENT_TIMESTAMP | 创建时间: |
| 4 | update_time | timestamp | 19 | 0 | N | N | CURRENT_TIMESTAMP | 更新时间: |
| 5 | source_table | varchar | 255 | 0 | Y | N | 来源表: | |
| 6 | source_field | varchar | 255 | 0 | Y | N | 来源字段: | |
| 7 | source_id | int | 10 | 0 | N | N | 0 | 来源ID: |
| 8 | status | bit | 1 | 0 | N | N | 1 | 点赞状态:1为点赞,0已取消 |
| 编号 | 名称 | 数据类型 | 长度 | 小数位 | 允许空值 | 主键 | 默认值 | 说明 |
| 1 | regular_users_id | int | 10 | 0 | N | Y | 普通用户ID | |
| 2 | user_name | varchar | 64 | 0 | Y | N | 用户姓名 | |
| 3 | user_age | varchar | 64 | 0 | Y | N | 用户年龄 | |
| 4 | user_gender | varchar | 64 | 0 | Y | N | 用户性别 | |
| 5 | examine_state | varchar | 16 | 0 | N | N | 已通过 | 审核状态 |
| 6 | user_id | int | 10 | 0 | N | N | 0 | 用户ID |
| 7 | create_time | datetime | 19 | 0 | N | N | CURRENT_TIMESTAMP | 创建时间 |
| 8 | update_time | timestamp | 19 | 0 | N | N | CURRENT_TIMESTAMP | 更新时间 |
| 编号 | 名称 | 数据类型 | 长度 | 小数位 | 允许空值 | 主键 | 默认值 | 说明 |
| 1 | schedule_dishes_id | int | 10 | 0 | N | Y | 预约菜品ID | |
| 2 | appointment_number | varchar | 64 | 0 | Y | N | 预约编号 | |
| 3 | dish_name | varchar | 64 | 0 | Y | N | 菜品名称 | |
| 4 | type_of_dishes | varchar | 64 | 0 | Y | N | 菜品类型 | |
| 5 | chef_users | int | 10 | 0 | Y | N | 0 | 厨师用户 |
| 6 | chefs_name | varchar | 64 | 0 | Y | N | 厨师姓名 | |
| 7 | price_of_dishes | varchar | 64 | 0 | Y | N | 菜品价格 | |
| 8 | regular_users | int | 10 | 0 | Y | N | 0 | 普通用户 |
| 9 | user_name | varchar | 64 | 0 | Y | N | 用户姓名 | |
| 10 | contact_information | varchar | 64 | 0 | Y | N | 联系方式 | |
| 11 | appointment_location | varchar | 64 | 0 | Y | N | 预约地点 | |
| 12 | appointment_time | datetime | 19 | 0 | Y | N | 预约时间 | |
| 13 | appointment_quantity | int | 10 | 0 | Y | N | 0 | 预约数量 |
| 14 | total_amount | varchar | 64 | 0 | Y | N | 合计金额 | |
| 15 | appointment_remarks | text | 65535 | 0 | Y | N | 预约备注 | |
| 16 | preferences_note | text | 65535 | 0 | Y | N | 偏好备注 | |
| 17 | examine_state | varchar | 16 | 0 | N | N | 未审核 | 审核状态 |
| 18 | examine_reply | varchar | 16 | 0 | Y | N | 审核回复 | |
| 19 | pay_state | varchar | 16 | 0 | N | N | 未支付 | 支付状态 |
| 20 | pay_type | varchar | 16 | 0 | Y | N | 支付类型: 微信、支付宝、网银 | |
| 21 | create_time | datetime | 19 | 0 | N | N | CURRENT_TIMESTAMP | 创建时间 |
| 22 | update_time | timestamp | 19 | 0 | N | N | CURRENT_TIMESTAMP | 更新时间 |
| 编号 | 名称 | 数据类型 | 长度 | 小数位 | 允许空值 | 主键 | 默认值 | 说明 |
| 1 | slides_id | int | 10 | 0 | N | Y | 轮播图ID: | |
| 2 | title | varchar | 64 | 0 | Y | N | 标题: | |
| 3 | content | varchar | 255 | 0 | Y | N | 内容: | |
| 4 | url | varchar | 255 | 0 | Y | N | 链接: | |
| 5 | img | varchar | 255 | 0 | Y | N | 轮播图: | |
| 6 | hits | int | 10 | 0 | N | N | 0 | 点击量: |
| 7 | create_time | timestamp | 19 | 0 | N | N | CURRENT_TIMESTAMP | 创建时间: |
| 8 | update_time | timestamp | 19 | 0 | N | N | CURRENT_TIMESTAMP | 更新时间: |
| 编号 | 名称 | 数据类型 | 长度 | 小数位 | 允许空值 | 主键 | 默认值 | 说明 |
| 1 | upload_id | int | 10 | 0 | N | Y | 上传ID | |
| 2 | name | varchar | 64 | 0 | Y | N | 文件名 | |
| 3 | path | varchar | 255 | 0 | Y | N | 访问路径 | |
| 4 | file | varchar | 255 | 0 | Y | N | 文件路径 | |
| 5 | display | varchar | 255 | 0 | Y | N | 显示顺序 | |
| 6 | father_id | int | 10 | 0 | Y | N | 0 | 父级ID |
| 7 | dir | varchar | 255 | 0 | Y | N | 文件夹 | |
| 8 | type | varchar | 32 | 0 | Y | N | 文件类型 |
| 编号 | 名称 | 数据类型 | 长度 | 小数位 | 允许空值 | 主键 | 默认值 | 说明 |
| 1 | user_id | mediumint | 8 | 0 | N | Y | 用户ID:[0,8388607]用户获取其他与用户相关的数据 | |
| 2 | state | smallint | 5 | 0 | N | N | 1 | 账户状态:[0,10](1可用|2异常|3已冻结|4已注销) |
| 3 | user_group | varchar | 32 | 0 | Y | N | 所在用户组:[0,32767]决定用户身份和权限 | |
| 4 | login_time | timestamp | 19 | 0 | N | N | CURRENT_TIMESTAMP | 上次登录时间: |
| 5 | phone | varchar | 11 | 0 | Y | N | 手机号码:[0,11]用户的手机号码,用于找回密码时或登录时 | |
| 6 | phone_state | smallint | 5 | 0 | N | N | 0 | 手机认证:[0,1](0未认证|1审核中|2已认证) |
| 7 | username | varchar | 16 | 0 | N | N | 用户名:[0,16]用户登录时所用的账户名称 | |
| 8 | nickname | varchar | 16 | 0 | Y | N | 昵称:[0,16] | |
| 9 | password | varchar | 64 | 0 | N | N | 密码:[0,32]用户登录所需的密码,由6-16位数字或英文组成 | |
| 10 | | varchar | 64 | 0 | Y | N | 邮箱:[0,64]用户的邮箱,用于找回密码时或登录时 | |
| 11 | email_state | smallint | 5 | 0 | N | N | 0 | 邮箱认证:[0,1](0未认证|1审核中|2已认证) |
| 12 | avatar | varchar | 255 | 0 | Y | N | 头像地址:[0,255] | |
| 13 | open_id | varchar | 255 | 0 | Y | N | 针对获取用户信息字段 | |
| 14 | create_time | timestamp | 19 | 0 | N | N | CURRENT_TIMESTAMP | 创建时间: |
| 15 | vip_level | varchar | 255 | 0 | Y | N | 会员等级 | |
| 16 | vip_discount | double | 11 | 2 | Y | N | 0.00 | 会员折扣 |
表user_group (用户组:用于用户前端身份和鉴权)
| 编号 | 名称 | 数据类型 | 长度 | 小数位 | 允许空值 | 主键 | 默认值 | 说明 |
| 1 | group_id | mediumint | 8 | 0 | N | Y | 用户组ID:[0,8388607] | |
| 2 | display | smallint | 5 | 0 | N | N | 100 | 显示顺序:[0,1000] |
| 3 | name | varchar | 16 | 0 | N | N | 名称:[0,16] | |
| 4 | description | varchar | 255 | 0 | Y | N | 描述:[0,255]描述该用户组的特点或权限范围 | |
| 5 | source_table | varchar | 255 | 0 | Y | N | 来源表: | |
| 6 | source_field | varchar | 255 | 0 | Y | N | 来源字段: | |
| 7 | source_id | int | 10 | 0 | N | N | 0 | 来源ID: |
| 8 | register | smallint | 5 | 0 | Y | N | 0 | 注册位置: |
| 9 | create_time | timestamp | 19 | 0 | N | N | CURRENT_TIMESTAMP | 创建时间: |
| 10 | update_time | timestamp | 19 | 0 | N | N | CURRENT_TIMESTAMP | 更新时间: |
用户登录界面用于已注册用户进行账号登录,用户需要输入正确的用户名和密码才能成功登录系统。登录界面应对用户的输入进行验证,并提供密码找回或重新注册的选项。界面如下图所示。其主界面展示如下图4.1所示。

图4.1 登录界面图
登录代码如下:
* 登录
* @param data
* @param httpServletRequest
* @return
*/
@PostMapping("login")
public Map<String, Object> login(@RequestBody Map<String, String> data, HttpServletRequest httpServletRequest) {
log.info("[执行登录接口]");
String username = data.get("username");
String email = data.get("email");
String phone = data.get("phone");
String password = data.get("password");
List resultList = null;
Map<String, String> map = new HashMap<>();
if(username != null && "".equals(username) == false){
map.put("username", username);
resultList = service.selectBaseList(service.select(map, new HashMap<>()));
}
else if(email != null && "".equals(email) == false){
map.put("email", email);
resultList = service.selectBaseList(service.select(map, new HashMap<>()));
}
else if(phone != null && "".equals(phone) == false){
map.put("phone", phone);
resultList = service.selectBaseList(service.select(map, new HashMap<>()));
}else{
return error(30000, "账号或密码不能为空");
}
if (resultList == null || password == null) {
return error(30000, "账号或密码不能为空");
}
//判断是否有这个用户
if (resultList.size()<=0){
return error(30000,"用户不存在");
}
User byUsername = (User) resultList.get(0);
Map<String, String> groupMap = new HashMap<>();
groupMap.put("name",byUsername.getUserGroup());
List groupList = userGroupService.selectBaseList(userGroupService.select(groupMap, new HashMap<>()));
if (groupList.size()<1){
return error(30000,"用户组不存在");
}
UserGroup userGroup = (UserGroup) groupList.get(0);
//查询用户审核状态
if (!StringUtils.isEmpty(userGroup.getSourceTable())){
String res = service.selectExamineState(userGroup.getSourceTable(),byUsername.getUserId());
if (res==null){
return error(30000,"用户不存在");
}
if (!res.equals("已通过")){
return error(30000,"该用户审核未通过");
}
}
//查询用户状态
if (byUsername.getState()!=1){
return error(30000,"用户非可用状态,不能登录");
}
String md5password = service.encryption(password);
if (byUsername.getPassword().equals(md5password)) {
// 存储Token到数据库
AccessToken accessToken = new AccessToken();
accessToken.setToken(UUID.randomUUID().toString().replaceAll("-", ""));
accessToken.setUser_id(byUsername.getUserId());
Duration duration = Duration.ofSeconds(7200L);
redisTemplate.opsForValue().set(accessToken.getToken(), accessToken,duration);
// 返回用户信息
JSONObject user = JSONObject.parseObject(JSONObject.toJSONString(byUsername));
user.put("token", accessToken.getToken());
JSONObject ret = new JSONObject();
ret.put("obj",user);
return success(ret);
} else {
return error(30000, "账号或密码不正确");
}
}
用户注册界面用于新用户进行账号注册,用户需要填写必要的个人信息并选择合适的用户名和密码。注册界面应该进行输入验证和数据格式检查,确保用户提供有效的信息。界面如下图所示。其主界面展示如下图4.2所示。

图4.2 注册界面图
注册代码如下:
/**
* 注册
* @param user
* @return
*/
@PostMapping("register")
public Map<String, Object> signUp(@RequestBody User user) {
// 查询用户
Map<String, String> query = new HashMap<>();
Map<String,Object> map = JSON.parseObject(JSON.toJSONString(user));
query.put("username",user.getUsername());
List list = service.selectBaseList(service.select(query, new HashMap<>()));
if (list.size()>0){
return error(30000, "用户已存在");
}
map.put("password",service.encryption(String.valueOf(map.get("password"))));
service.insert(map);
return success(1);
}
厨师信息:当用户点击下方导航栏“厨师信息”这一菜单按钮,会显示管理员在后台发布的所有的厨师信息,可以查看详情,进行评论等。界面如下图所示。

图4.3 厨师信息查看界面图
厨师信息管理:点击“厨师信息”这个菜单,可以查看到所有厨师信息详情,可以进行增删改查等操作。界面如下图所示。

图4.4 厨师信息添加界面图
菜品信息:当用户点击下方导航栏“菜品信息:”这一菜单按钮,会显示管理员在后台发布的所有的新闻资讯,可以查看详情,进行预约、收藏、点赞、评论等。界面如下图所示。

图4.5 菜品信息查看界面图
菜品信息管理:可以查看到所有菜品信息详情,进行查询,添加、删除等操作。界面如下图所示。

图4.6菜品信息管理界面图
评价信息:点击“评价信息”这个菜单,可以查看到所有评价信息信息详情,进行查询,添加、删除等操作。界面如下图所示。

图4.7 评价信息管理界面图
评价信息管理:可以查看到评价信息详情,进行查询,添加、删除等操作,界面如下图所示。

图4.8 评价信息管理界面图
系统用户:包括用户账号的添加、编辑和删除操作,可以查看用户信息、修改用户权限、冻结或解冻用户账号等。界面如下图所示。

图5.9系统用户界面图
预约信息管理:可以查看到预约信息详情,进行查询,添加、删除等操作,界面如下图所示。

图5.10预约信息管理界面图
测试目的是为了验证系统的功能、性能和稳定性,以确保系统在实际应用中能够达到预期的要求。通过测试,可以发现潜在的问题和缺陷,并及时进行修复和改进。测试还可以评估系统的可靠性、安全性和用户体验,以提供一个高质量和可信赖的产品。此外,测试也有助于验证系统是否满足用户需求和预期,是否符合相应的标准和规范。总之,测试的目的是为了确保系统的质量和可靠性,从而为用户提供良好的使用体验和价值。
表5.1 用户注册测试用例
| 测试编号 | 测试内容 | 预期结果 |
| TC-001 | 输入有效信息 | 注册成功,跳转到登录页面 |
| TC-002 | 输入已存在账号 | 显示账号已存在的提示信息 |
| TC-003 | 输入无效信息 | 显示注册失败的提示信息,要求重新输入有效信息 |
表5.2 用户登录测试用例
| 测试编号 | 测试内容 | 预期结果 |
| TC-004 | 输入正确的账号密码 | 登录成功,跳转到个人主页 |
| TC-005 | 输入错误的账号密码 | 显示登录失败的提示信息,要求重新输入正确的账号密码 |
表5.3 修改密码测试用例
| 测试编号 | 测试内容 | 预期结果 |
| TC-006 | 输入有效密码 | 密码修改成功,显示修改成功的提示信息 |
| TC-007 | 输入无效密码 | 显示密码无效的提示信息,要求重新输入有效密码 |
| TC-008 | 输入错误原密码 | 显示原密码错误的提示信息,要求重新输入正确原密码 |
表5.4 评价信息测试用例
| 测试编号 | 测试内容 | 预期结果 |
| TC-009 | 输入有效的评价信息信息 | 评价信息成功,显示记录成功的提示信息 |
| TC-010 | 输入无效的评价信息信息 | 显示记录失败的提示信息,要求重新输入有效信息 |
表5.5 查看厨师信息测试用例
| 测试编号 | 测试内容 | 预期结果 |
| TC-011 | 点击查看商品 | 显示当日的厨师信息 |
| TC-012 | 选择其他日期 | 显示所选日期的厨师信息 |
| TC-013 | 无可用商品信息 | 显示暂无商品的提示信息,提醒用户重新选择日期 |
表5.6 查看菜品信息测试用例
| 测试编号 | 测试内容 | 预期结果 |
| TC-014 | 点击查看菜品信息 | 显示菜品信息页面,展示相关的文章、新闻等内容 |
| TC-015 | 选择其他分类 | 显示所选分类下的相关文章、新闻等内容 |
| TC-016 | 无可用菜品信息信息 | 显示暂无菜品信息的提示信息,提醒用户重新选择分类 |
综上所述,放心私厨平台小程序在功能测试中表现良好,通过了所有测试用例。系统提供的用户注册、登录、修改密码、评价信息、查看厨师信息和查看菜品信息等主要功能都能正常运行,并能够给出预期的提示信息和结果。然而,为了确保系统的全面稳定性和质量,仍建议进行更多的综合性测试,包括性能测试、安全性测试和用户体验测试等,以进一步验证和改进系统的功能和性能。
经过深入研究和精心开发,Spring Boot放心私厨平台小程序已成功实现了其预期目标,并展现出了显著的成效。该小程序不仅为消费者提供了便捷的点餐、支付、评价等一体化服务,满足了他们对个性化、健康美食的追求,同时也为私厨提供了高效的推广和运营工具,助力他们扩大业务规模,提升服务质量。
在功能实现方面,小程序拥有完善的用户管理、厨师信息管理、菜品展示与搜索、评价信息等功能模块,为用户提供了流畅、便捷的操作体验。同时,我们还注重平台的性能优化和安全性保障,采用了先进的技术手段,确保了系统的稳定运行和用户数据的安全。
从实际应用效果来看,Spring Boot放心私厨平台小程序受到了广大消费者和私厨的热烈欢迎。消费者通过小程序能够轻松找到心仪的私厨美食,享受个性化的餐饮体验;而私厨则通过小程序获得了更多的曝光机会,提升了业务量和知名度。
综上所述,Spring Boot放心私厨平台小程序的成功研发与应用,不仅推动了私厨服务的创新发展,也为消费者带来了更加便捷、高效的美食体验。展望未来,我们将继续优化和完善平台功能,不断提升用户体验,为私厨服务的持续发展贡献更多力量。
[1]高敏钦. 基于微信小程序的智慧校园平台设计 [J]. 河北软件职业技术学院学报, 2024, 26 (01): 12-15. DOI:10.13314/j.cnki.jhbsi.2024.01.017.
[2]刘霞,孔昊昱,史嘉豪. 传统壁画色彩数字化采集及管理小程序构建研究 [J]. 包装工程, 2024, 45 (06): 349-355+370. DOI:10.19554/j.cnki.1001-3563.2024.06.037.
[3]QianJun L ,JingJing Z ,RuiChao Y , et al. WeChat mini program in laboratory biosafety education among medical students at Guangzhou Medical University: a mixed method study of feasibility and usability [J]. BMC Medical Education, 2024, 24 (1): 305-305.
[4]陈佳乐. 基于微信小程序的图书馆座位预约系统 [J]. 电脑编程技巧与维护, 2024, (03): 63-65+75. DOI:10.16184/j.cnki.comprg.2024.03.021.
[5]王佳,夏云飞,刘玥濛,等. 基于微信小程序的红色文旅线上平台开发 [J]. 电脑编程技巧与维护, 2024, (03): 66-68+75. DOI:10.16184/j.cnki.comprg.2024.03.020.
[6]刘慧玲,谭定英,陈平平. 基于SpringBoot和Vue.js的大学生团队管理系统的设计 [J]. 电脑编程技巧与维护, 2024, (03): 120-122. DOI:10.16184/j.cnki.comprg.2024.03.039.
[7]杨奇. 基于微信小程序在施工中快速查询钢筋参数的开发与应用 [J]. 建筑工人, 2024, 45 (03): 4-7.
[8]刘汉奕,黄俊闻,黄映欣,等. 基于微信小程序云开发的牙齿健康检测系统的探索与设计 [J]. 电子制作, 2024, 32 (06): 64-69+56. DOI:10.16589/j.cnki.cn11-3571/tn.2024.06.021.
[9]戴峰. 基于微信小程序的多选题题库设计与开发 [J]. 现代信息科技, 2024, 8 (05): 45-48+53. DOI:10.19850/j.cnki.2096-4706.2024.05.010.
[10]苏阿兰. 基于微信小程序的计算机课程教学设计与实践 [J]. 集成电路应用, 2024, 41 (03): 87-89. DOI:10.19339/j.issn.1674-2583.2024.03.035.
[11]王晓俊,易雪,赵旭,等. 微信小程序在手术室医疗设备管理中的应用 [J]. 检验医学与临床, 2024, 21 (04): 552-555.
[12]孙铁强,刘俊,于洪健,等. 基于SpringBoot框架的在线监测和专家系统的研究 [J]. 自动化应用, 2024, 65 (04): 15-16+19. DOI:10.19769/j.zdhy.2024.04.006.
[13]石雨昕,关家兴,邹博华,等. 基于SpringBoot微服务架构设计与实现实验室开放课题管理系统 [J]. 实验室检测, 2024, 2 (01): 101-106.
[14]Wu J ,Chen N ,Xia H , et al. Design and application of a game‐based WeChat mini‐program for screening cognitive impairments in Chinese older adults [J]. Alzheimer's & Dementia, 2023, 19 (S11):
[15]Wu J ,Chen N ,Xia H , et al. Design and development of the intelligent voice recognition‐based cognitive assessment WeChat mini‐program [J]. Alzheimer's & Dementia, 2023, 19 (S11):
[16]武际斌,段良华,金永亮. 基于Vue+SpringBoot的课程思政素材库的设计与实现[C]// 百色学院马克思主义学院. 2023年思想政治教育论坛论文集. 山东信息职业技术学院;, 2023: 3. DOI:10.26914/c.cnkihy.2023.087218.
[17]韩天屹,桑 燕,江海林. 基于Springboot和VUE框架的医院需求管理信息系统的实现 [J]. 医学论坛, 2023, 5 (18):
[18]Yang Y . Design and Implementation of Student Information Management System Based on Springboot [J]. Advances in Computer, Signals and Systems, 2022, 6 (6):
[19]Hejing W . Commerce Middle Office Management System Based on Springboot [J]. International Journal of Advanced Network, Monitoring and Controls, 2022, 7 (2): 32-45.
[20]Cheng F . Talent Recruitment Management System for Small and Micro Enterprises Based on Springboot Framework [J]. Advances in Educational Technology and Psychology, 2021, 5 (2):
致谢
首先,我们要感谢项目组的每一位成员,正是大家的共同努力和无私奉献,才使得小程序能够顺利上线并取得良好的应用效果。每位成员都发挥了自己的专业特长,克服了种种困难,为项目的成功贡献了力量。
同时,我们要特别感谢技术指导与专家们,他们在技术选型、功能设计、性能优化等方面给予了我们极大的帮助和指导。他们的专业知识和丰富经验,为我们解决了许多技术难题,使得项目能够顺利进行。
此外,我们还要感谢合作伙伴们的支持与配合。他们为我们提供了丰富的私厨资源和市场推广渠道,使得小程序能够快速吸引用户,实现业务的快速增长。
最后,我们要向所有参与过本项目的人员表示感谢,无论是提供过帮助的同事,还是给予过鼓励和支持的朋友们,你们的支持和帮助都是我们前行的动力。
在此,我们再次向所有给予我们支持和帮助的人们表示衷心的感谢!你们的付出和贡献将永远铭记在我们的心中。未来,我们将继续努力,不断优化和完善Spring Boot放心私厨平台小程序,为用户提供更好的服务体验,为私厨服务的持续发展贡献更多力量。
免费领取项目源码,请关注❥点赞收藏并私信博主,谢谢~

被折叠的 条评论
为什么被折叠?



