摘要
本文基于Spring Boot和Vue框架,设计并实现了一套教务管理系统,旨在帮助学校和教育机构高效管理学生信息、课程安排和成绩管理等教务工作。通过该系统,管理员和教师可以实现学生信息管理、课程管理、成绩录入与查询等功能,提升教务管理的便捷性和效率。
首先,系统采用了前后端分离的架构,前端使用Vue.js框架实现了用户友好的交互界面,包括学生信息展示、课程安排查看等功能,提供了直观而高效的操作体验。后端基于Spring Boot框架实现了教务管理系统的业务逻辑处理和数据持久化,确保系统的稳定性和可靠性
其次,系统实现了学生信息管理、教师管理、课程管理、成绩管理等核心功能模块,为学校教务工作提供了全面的支持。管理员和教师可以通过系统轻松管理学生档案、安排课程表、录入成绩等任务,实现教务工作的精细化管理和数据化运营。
最后,系统还加入了权限管理和数据分析模块,实现了用户权限的灵活控制和教务数据的统计分析功能。通过本系统的设计与实现,学校和教育机构可以更加便捷地管理教务信息,提升教学质量和管理效率,为教育事业的发展和提升质量提供有力支持。
关键词:教务管理系统 ;Java;springboot+VUE;MYSQL
Based on Spring Boot and Vue framework, this paper designs and implements a set of educational administration system, which aims to help schools and educational institutions efficiently manage student information, curriculum arrangement and grade management. Through this system, administrators and teachers can realize the functions of student information management, course management, score entry and query, and improve the convenience and efficiency of educational administration.
First of all, the system adopts the architecture of front and back end separation, and the front-end uses Vue.js framework to achieve a user-friendly interactive interface, including student information display, course arrangement viewing and other functions, providing intuitive and efficient operation experience. The back-end based on Spring Boot framework realizes the business logic processing and data persistence of the educational administration management system to ensure the stability and reliability of the system
Secondly, the system realizes the core function modules such as student information management, teacher management, curriculum management and grade management, which provides comprehensive support for the school educational affairs. Administrators and teachers can easily manage student files, arrange class schedules, input scores and other tasks through the system, so as to achieve fine management and data-based operation of educational affairs.
Finally, the system also adds the authority management and data analysis module to realize the flexible control of user authority and the statistical analysis of educational data. Through the design and implementation of this system, schools and educational institutions can manage educational information more conveniently, improve teaching quality and management efficiency, and provide strong support for the development and quality improvement of education.
Key words: Educational administration management system; Java; springboot+VUE; MYSQL
目录
随着教育信息化的不断推进和教务管理需求的增加,开发一套高效、便捷的教务管理系统变得尤为重要。传统的教务管理方式存在着信息不畅、工作效率低下等问题,迫切需要借助现代信息技术来优化教务管理流程。因此,基于Spring Boot和Vue框架设计教务管理系统具有重要意义,可以提升教务工作的效率和质量。
目前国内外已有一些教务管理系统的研究和实践,但仍存在一些局限性。国内教务管理系统多以传统的桌面应用为主,缺乏灵活性和移动性;而国外一些现有系统在功能上较为单一,缺乏个性化定制和智能化特点。因此,基于Spring Boot和Vue框架构建教务管理系统能够结合国内外研究现状,借鉴其经验教训,提供更加全面、灵活和智能化的解决方案。
随着云计算、大数据等技术的快速发展,教育信息化管理正迎来新的机遇和挑战。现代教务管理系统不仅需要具备基本的信息管理功能,还需要结合数据分析和智能化决策,为学校提供更加个性化的管理服务。因此,基于Spring Boot和Vue框架的教务管理系统设计与实现将在提升教育管理水平和服务质量方面发挥重要作用。
基于Spring Boot和Vue的教务管理系统的设计与实现具有重要的选题意义。首先,该系统可以帮助学校和教育机构实现教务管理的信息化和智能化,提高教务工作的效率和质量。通过系统化的学生信息管理、课程安排和成绩管理,可以优化教学流程,提升教学管理水平。
其次,教务管理系统的开发可以促进教育信息化的进一步发展,推动教育行业向数字化转型迈进。通过引入现代技术手段和管理模式,如大数据分析等,可以实现教务数据的智能化处理和个性化管理,为学校提供更加智能、便捷的管理工具,提升教学效果和管理效率。
最后,基于Spring Boot和Vue框架构建教务管理系统还能够为教育行业提供示范和借鉴,推动教育管理水平的整体提升。通过系统的设计与实现,可以为学校提供定制化、智能化的管理解决方案,帮助学校更好地应对教务管理中的挑战和问题,推动教育事业的发展和提升。
论文将分层次经行编排,除去论文摘要致谢文献参考部分,正文部分还会对网站需求做出分析,以及阐述大体的设计和实现的功能,最后罗列部分调测记录,论文主要架构如下:
第一章:引言。第一章主要介绍了课题研究的背景,系统开发的现状和本文的研究的意义。
第二章:系统需求分析。第二章主要从系统的用户、功能等方面进行需求分析。
第三章:系统设计。第三章主要对系统框架、系统功能模块、数据库进行功能设计。
第四章:系统实现。第四章主要介绍了系统框架搭建、系统界面的实现。
第五章:系统测试。第五章主要对系统的部分界面进行测试并对主要功能进行测试
第六章:总结。
教务管理系统存储所使用的是mysql数据库以及开发中所使用的是IDEA、Tomcat这些开发工具的使用,能够给我们的编写工作带来许多的便利。系统使用springboot+VUE框架进行开发,使系统的可扩展性和维护性更佳,减少java配置代码,简化编程代码,目前springboot框架也是很多企业选择的框架之一。
在开发教务管理系统中所使用的开发软件像IDEA开发工具、Tomcat8.0服务器、MySQL5.7数据库、Photoshop图片处理软件等,这些都是开源免费的,这些环境在学校都进行了系统的学习,自己能够独立操作完成,不需要额外花费,而且系统的开发工具从网上都可以直接下载,因此在经济方面是可行的。
此次项目设计的时候我参考了很多类似系统的成功案例,对它们的操作界面以及功能都进行了系统的分析,将众多案例结合在一起,突出以人为本简化操作,所以具有基本计算机知识的人都会操作本项目。因此操作可行性也没有问题。
教务管理系统的设计在功能上划分为学生用户教师用户和管理员三种角色。
学生用户:
(1)注册登录:用户注册并登录系统,可对个人信息进行增删改查,比如个人资料、头像和密码修改。
(2)考试中心:用户点击可查看考试列表,同时可进行答题和查看评分操作。
(3)教务通知:用户点击可查看网站公告、关于我们、联系方式和网站介绍。
(4)新闻咨讯:用户点击可查看新闻咨讯,同时可对咨讯文章进行点赞、收藏和评论。
(5)请假申请:用户点击可填写请假申请信息,包括学生名称、请假学生、请假时间、请假原因和请假详情。
(6)教室信息:用户点击可通过搜索教室名称和教室状态进行查看教室信息列表,同时可进行点赞、收藏和评论。
(7)课程信息:用户点击可通过搜索课程名称和课程编码进行查看课程信息列表,同时可进行点赞、收藏、评论和选课操作。
(8)个人中心:用户点击头像可查看“个人中心”,包括个人首页、学生信息、请假申请、选课信息、作业信息、评价信息、考勤信息、成绩信息和收藏。
教师用户:
(1)登录:教师用户账号是由管理员在后台添加生成的,可直接输入账号和密码进行登录系统。
(2)学生信息管理:用户点击可查看学生信息列表。
(3)班级信息管理:用户点击可查看班级信息列表。
(4)专业信息管理:用户点击可查看专业信息列表。
(5)请假申请管理:用户点击可查看请假申请列表。
(6)教室信息管理:用户点击可查看评价信息列表。
(7)课程信息管理:用户点击可查看课程信息列表和课程信息添加;点击“课程信息添加”,数额课程名称、课程编号、课程类型,上传封面图片,选择课程状态,选择授课老师,输入教师姓名,选择发布时间和输入课程详情,点击“提交”按钮进行添加。
(8)选课信息管理:用户点击可查看选课信息列表,点击“记录考勤”可填写学生考勤信息,包括请假次数、迟到次数、早退次数、旷课次数、考勤时间和考勤详情。点击“公布成绩”可填写学生成绩信息,包括平时分数、期末分数、合计分数和成绩详情。
(9)作业信息管理:用户点击可查看作业信息列表,同时可点击下载作业详情。
(10)评价信息管理:用户点击可查看评价信息列表。
(11)考勤信息管理:用户点击可查看考勤信息列表。
(12)成绩信息管理:用户点击可查看成绩信息列表。
(13)资源管理:用户点击可查看新闻资讯。
管理员:
(1)登录:管理员的账号是在数据列表中直接设置生成的,不需要进行注册,可直接输入账号密码登录,同时可对管理员资料进行增删改查。
(2)后台首页:管理员点击可查看学生信息和考勤信息统计数据图。
(3)系统用户:管理员点击可查看管理员、学生用户和教师用户;如需添加教师用户,点击右侧“添加”按钮,输入账号、密码、昵称、邮箱,选择状态,输入教师名称,选择教师性别,输入教师年龄和教师职称,点击“提交”按钮进行添加。
(4)学生信息管理:管理员点击可查看学生信息列表和学生信息添加;点击“学生信息添加”,输入学生姓名,选择学生账号、学生学院、学生专业、班级名称,输入学生学号、学生邮箱、联系电话,选择学生性别,输入成绩总分,选择入学时间和毕业时间,点击“提交”按钮进行添加。
(5)学院信息管理:管理员点击可查看学院信息列表和学院信息添加;点击“学院信息添加”,输入学院名称、学院院长、联系方式、学院人数和学院详情,点击“提交”按钮进行添加。
(6)班级信息管理:管理员点击可查看班级信息列表和班级信息添加;点击“班级信息添加”,输入班级名称,选择班级主任,输入班级人数,选择班级人数和班级详情,点击“提交”按钮进行添加。
(7)专业信息管理:管理员点击可查看专业信息列表和专业信息添加;点击“专业信息添加”,输入专业名称、最低学分和专业详情,点击“提交”按钮进行添加。
(8)请假申请管理:管理员点击可查看请假申请列表,同时可对请假信息进行审核回复。
(9)教室信息管理:管理员点击可查看教室信息列表和教室信息添加;点击“教室信息添加”,输入教室名称、教室位置,上传封面图片,寻找教室状态,输入开放时间和教室详情,点击“提交”按钮进行添加。
(10)课程信息管理:管理员点击可查看课程信息列表。
(11)选课信息管理:管理员点击可查看选课信息列表。
(12)作业信息管理:管理员点击可查看作业信息列表。
(13)评价信息管理:管理员点击可查看评价信息列表。
(14)考勤信息管理:管理员点击可查看考勤信息列表。
(15)成绩信息管理:管理员点击可查看成绩信息列表。
(16)系统管理:管理员点击可查看轮播图管理。如需添加新的轮播图,点击右侧“添加”按钮,上传图片,输入标题,点击“确认”按钮进行添加;同时可对轮播图进行增删改查。
(17)教务通知管理:当管理点击“教务通知管理”时,可查看教务通知;如需添加新的教务通知,点击右侧“添加”按钮,输入标题和正文,点击“确认”按钮进行添加。
(18)资源管理:管理员点击可查看新闻咨讯、咨讯分类和考试中心。如需添加新的咨讯,点击“添加”按钮,上传封面图,输入标题,选择分类,输入标签、描述和正文,点击“提交”按钮进行添加。同时可对咨讯进行增删改查。同时点击“考试中心”可添加考试试卷和题库。
教务管理系统的非功能性需求比如自助教务管理系统的安全性怎么样,可靠性怎么样,性能怎么样,可拓展性怎么样等。具体可以表示在如下3-1表格中:
表2.1 教务管理系统非功能需求表
| 安全性 | 主要指教务管理系统数据库的安装,数据库的使用和密码的设定必须合乎规范。 |
| 可靠性 | 可靠性是指教务管理系统能够安装用户的指示进行操作,经过测试,可靠性90%以上。 |
| 性能 | 性能是影响教务管理系统占据市场的必要条件,所以性能最好要佳才好。 |
| 可扩展性 | 比如数据库预留多个属性,比如接口的使用等确保了系统的非功能性需求。 |
| 易用性 | 用户只要跟着教务管理系统的页面展示内容进行操作,就可以了。 |
| 可维护性 | 教务管理系统开发的可维护性是非常重要的,经过测试,可维护性没有问题 |
教务管理系统中学生用户角色用例图如图2.1所示:

图2.1 学生用户角色用例图
教务管理系统中教师用户角色用例图如图2.2所示:

图2.2 教师用户角色用例图
教务管理系统中管理员角色用例图如图2.3所示:

图2.3管理员角色用例图
在分析了项目开发的背景、意义以及其开发的可行性后,接下来就是探讨项目的功能划分,以及具体实现的时候对项目数据库各种表的设计,在本章会做一个系统的介绍。
系功能模块的设计就是把系统具体要实现哪些功能,功能如何划分做一个系统的架构,以模块图的方式展示出来,方便我们进行功能得罗列以及涉及。在系统的功能方面,项目分成了管理员+学生用户+教师用户三个模块,每个模块登录进去对应相应的功能,具体的功能模块图如图3.1所示。

图3.1 教务管理系统功能模块图
数据库的设计承载者系统的各种数据,在一个系统中各种数据都需要一个专门的容器,数据库就是这个容器,在建立数据库的时候,主要是数据库模型的设计以及各个数据库表的设计两部分。
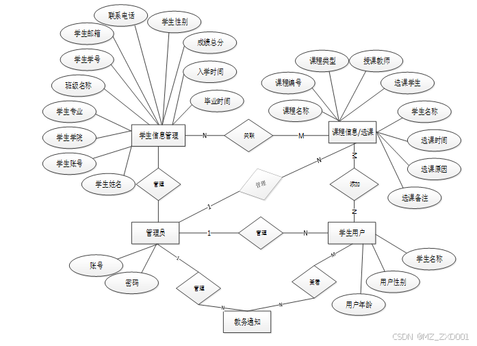
下面是整个教务管理系统中主要的数据库表总E-R实体关系图。

图3.2 教务管理系统总E-R关系图
通过前面E-R关系图可以看到项目需要创建很多个数据表。以下是项目中的主要数据库表的关系模型:
表access_token (登陆访问时长)
| 编号 | 名称 | 数据类型 | 长度 | 小数位 | 允许空值 | 主键 | 默认值 | 说明 |
| 1 | token_id | int | 10 | 0 | N | Y | 临时访问牌ID | |
| 2 | token | varchar | 64 | 0 | Y | N | 临时访问牌 | |
| 3 | info | text | 65535 | 0 | Y | N | ||
| 4 | maxage | int | 10 | 0 | N | N | 2 | 最大寿命:默认2小时 |
| 5 | create_time | timestamp | 19 | 0 | N | N | CURRENT_TIMESTAMP | 创建时间: |
| 6 | update_time | timestamp | 19 | 0 | N | N | CURRENT_TIMESTAMP | 更新时间: |
| 7 | user_id | int | 10 | 0 | N | N | 0 | 用户编号: |
| 编号 | 名称 | 数据类型 | 长度 | 小数位 | 允许空值 | 主键 | 默认值 | 说明 |
| 1 | article_id | mediumint | 8 | 0 | N | Y | 文章id:[0,8388607] | |
| 2 | title | varchar | 125 | 0 | N | Y | 标题:[0,125]用于文章和html的title标签中 | |
| 3 | type | varchar | 64 | 0 | N | N | 0 | 文章分类:[0,1000]用来搜索指定类型的文章 |
| 4 | hits | int | 10 | 0 | N | N | 0 | 点击数:[0,1000000000]访问这篇文章的人次 |
| 5 | praise_len | int | 10 | 0 | N | N | 0 | 点赞数 |
| 6 | create_time | timestamp | 19 | 0 | N | N | CURRENT_TIMESTAMP | 创建时间: |
| 7 | update_time | timestamp | 19 | 0 | N | N | CURRENT_TIMESTAMP | 更新时间: |
| 8 | source | varchar | 255 | 0 | Y | N | 来源:[0,255]文章的出处 | |
| 9 | url | varchar | 255 | 0 | Y | N | 来源地址:[0,255]用于跳转到发布该文章的网站 | |
| 10 | tag | varchar | 255 | 0 | Y | N | 标签:[0,255]用于标注文章所属相关内容,多个标签用空格隔开 | |
| 11 | content | longtext | 2147483647 | 0 | Y | N | 正文:文章的主体内容 | |
| 12 | img | varchar | 255 | 0 | Y | N | 封面图 | |
| 13 | description | text | 65535 | 0 | Y | N | 文章描述 |
| 编号 | 名称 | 数据类型 | 长度 | 小数位 | 允许空值 | 主键 | 默认值 | 说明 |
| 1 | type_id | smallint | 5 | 0 | N | Y | 分类ID:[0,10000] | |
| 2 | display | smallint | 5 | 0 | N | N | 100 | 显示顺序:[0,1000]决定分类显示的先后顺序 |
| 3 | name | varchar | 16 | 0 | N | N | 分类名称:[2,16] | |
| 4 | father_id | smallint | 5 | 0 | N | N | 0 | 上级分类ID:[0,32767] |
| 5 | description | varchar | 255 | 0 | Y | N | 描述:[0,255]描述该分类的作用 | |
| 6 | icon | text | 65535 | 0 | Y | N | 分类图标: | |
| 7 | url | varchar | 255 | 0 | Y | N | 外链地址:[0,255]如果该分类是跳转到其他网站的情况下,就在该URL上设置 | |
| 8 | create_time | timestamp | 19 | 0 | N | N | CURRENT_TIMESTAMP | 创建时间: |
| 9 | update_time | timestamp | 19 | 0 | N | N | CURRENT_TIMESTAMP | 更新时间: |
表assignment_information (作业信息)
| 编号 | 名称 | 数据类型 | 长度 | 小数位 | 允许空值 | 主键 | 默认值 | 说明 |
| 1 | assignment_information_id | int | 10 | 0 | N | Y | 作业信息ID | |
| 2 | course_name | varchar | 64 | 0 | Y | N | 课程名称 | |
| 3 | course_id | varchar | 64 | 0 | Y | N | 课程编号 | |
| 4 | course_type | varchar | 64 | 0 | Y | N | 课程类型 | |
| 5 | lecturer | int | 10 | 0 | Y | N | 0 | 授课教师 |
| 6 | submit_to_students | int | 10 | 0 | Y | N | 0 | 提交学生 |
| 7 | submission_time | datetime | 19 | 0 | Y | N | 提交时间 | |
| 8 | homework_attachment | varchar | 255 | 0 | Y | N | 作业附件 | |
| 9 | note_details | longtext | 2147483647 | 0 | Y | N | 备注详情 | |
| 10 | create_time | datetime | 19 | 0 | N | N | CURRENT_TIMESTAMP | 创建时间 |
| 11 | update_time | timestamp | 19 | 0 | N | N | CURRENT_TIMESTAMP | 更新时间 |
表attendance_information (考勤信息)
| 编号 | 名称 | 数据类型 | 长度 | 小数位 | 允许空值 | 主键 | 默认值 | 说明 |
| 1 | attendance_information_id | int | 10 | 0 | N | Y | 考勤信息ID | |
| 2 | course_name | varchar | 64 | 0 | Y | N | 课程名称 | |
| 3 | course_id | varchar | 64 | 0 | Y | N | 课程编号 | |
| 4 | course_type | varchar | 64 | 0 | Y | N | 课程类型 | |
| 5 | lecturer | int | 10 | 0 | Y | N | 0 | 授课教师 |
| 6 | course_selection_students | int | 10 | 0 | Y | N | 0 | 选课学生 |
| 7 | student_name | varchar | 64 | 0 | Y | N | 学生姓名 | |
| 8 | number_of_leave_requests | int | 10 | 0 | Y | N | 0 | 请假次数 |
| 9 | lateness_times | int | 10 | 0 | Y | N | 0 | 迟到次数 |
| 10 | number_of_early_departures | int | 10 | 0 | Y | N | 0 | 早退次数 |
| 11 | absenteeism_frequency | int | 10 | 0 | Y | N | 0 | 旷课次数 |
| 12 | attendance_time | datetime | 19 | 0 | Y | N | 考勤时间 | |
| 13 | attendance_details | longtext | 2147483647 | 0 | Y | N | 考勤详情 | |
| 14 | create_time | datetime | 19 | 0 | N | N | CURRENT_TIMESTAMP | 创建时间 |
| 15 | update_time | timestamp | 19 | 0 | N | N | CURRENT_TIMESTAMP | 更新时间 |
| 编号 | 名称 | 数据类型 | 长度 | 小数位 | 允许空值 | 主键 | 默认值 | 说明 |
| 1 | auth_id | int | 10 | 0 | N | Y | 授权ID: | |
| 2 | user_group | varchar | 64 | 0 | Y | N | 用户组: | |
| 3 | mod_name | varchar | 64 | 0 | Y | N | 模块名: | |
| 4 | table_name | varchar | 64 | 0 | Y | N | 表名: | |
| 5 | page_title | varchar | 255 | 0 | Y | N | 页面标题: | |
| 6 | path | varchar | 255 | 0 | Y | N | 路由路径: | |
| 7 | position | varchar | 32 | 0 | Y | N | 位置: | |
| 8 | mode | varchar | 32 | 0 | N | N | _blank | 跳转方式: |
| 9 | add | tinyint | 3 | 0 | N | N | 1 | 是否可增加: |
| 10 | del | tinyint | 3 | 0 | N | N | 1 | 是否可删除: |
| 11 | set | tinyint | 3 | 0 | N | N | 1 | 是否可修改: |
| 12 | get | tinyint | 3 | 0 | N | N | 1 | 是否可查看: |
| 13 | field_add | text | 65535 | 0 | Y | N | 添加字段: | |
| 14 | field_set | text | 65535 | 0 | Y | N | 修改字段: | |
| 15 | field_get | text | 65535 | 0 | Y | N | 查询字段: | |
| 16 | table_nav_name | varchar | 500 | 0 | Y | N | 跨表导航名称: | |
| 17 | table_nav | varchar | 500 | 0 | Y | N | 跨表导航: | |
| 18 | option | text | 65535 | 0 | Y | N | 配置: | |
| 19 | create_time | timestamp | 19 | 0 | N | N | CURRENT_TIMESTAMP | 创建时间: |
| 20 | update_time | timestamp | 19 | 0 | N | N | CURRENT_TIMESTAMP | 更新时间: |
| 编号 | 名称 | 数据类型 | 长度 | 小数位 | 允许空值 | 主键 | 默认值 | 说明 |
| 1 | classroom_information_id | int | 10 | 0 | N | Y | 教室信息ID | |
| 2 | classroom_number | varchar | 64 | 0 | Y | N | 教室编号 | |
| 3 | classroom_name | varchar | 64 | 0 | Y | N | 教室名称 | |
| 4 | classroom_location | varchar | 64 | 0 | Y | N | 教室位置 | |
| 5 | cover_photo | varchar | 255 | 0 | Y | N | 封面图片 | |
| 6 | classroom_status | varchar | 64 | 0 | Y | N | 教室状态 | |
| 7 | opening_hours | varchar | 64 | 0 | Y | N | 开放时间 | |
| 8 | classroom_details | longtext | 2147483647 | 0 | Y | N | 教室详情 | |
| 9 | praise_len | int | 10 | 0 | N | N | 0 | 点赞数 |
| 10 | create_time | datetime | 19 | 0 | N | N | CURRENT_TIMESTAMP | 创建时间 |
| 11 | update_time | timestamp | 19 | 0 | N | N | CURRENT_TIMESTAMP | 更新时间 |
| 编号 | 名称 | 数据类型 | 长度 | 小数位 | 允许空值 | 主键 | 默认值 | 说明 |
| 1 | class_information_id | int | 10 | 0 | N | Y | 班级信息ID | |
| 2 | class_name | varchar | 64 | 0 | Y | N | 班级名称 | |
| 3 | class_director | int | 10 | 0 | Y | N | 0 | 班级主任 |
| 4 | class_size | int | 10 | 0 | Y | N | 0 | 班级人数 |
| 5 | class_major | varchar | 64 | 0 | Y | N | 班级专业 | |
| 6 | class_details | longtext | 2147483647 | 0 | Y | N | 班级详情 | |
| 7 | create_time | datetime | 19 | 0 | N | N | CURRENT_TIMESTAMP | 创建时间 |
| 8 | update_time | timestamp | 19 | 0 | N | N | CURRENT_TIMESTAMP | 更新时间 |
| 编号 | 名称 | 数据类型 | 长度 | 小数位 | 允许空值 | 主键 | 默认值 | 说明 |
| 1 | collect_id | int | 10 | 0 | N | Y | 收藏ID: | |
| 2 | user_id | int | 10 | 0 | N | N | 0 | 收藏人ID: |
| 3 | source_table | varchar | 255 | 0 | Y | N | 来源表: | |
| 4 | source_field | varchar | 255 | 0 | Y | N | 来源字段: | |
| 5 | source_id | int | 10 | 0 | N | N | 0 | 来源ID: |
| 6 | title | varchar | 255 | 0 | Y | N | 标题: | |
| 7 | img | varchar | 255 | 0 | Y | N | 封面: | |
| 8 | create_time | timestamp | 19 | 0 | N | N | CURRENT_TIMESTAMP | 创建时间: |
| 9 | update_time | timestamp | 19 | 0 | N | N | CURRENT_TIMESTAMP | 更新时间: |
| 编号 | 名称 | 数据类型 | 长度 | 小数位 | 允许空值 | 主键 | 默认值 | 说明 |
| 1 | college_information_id | int | 10 | 0 | N | Y | 学院信息ID | |
| 2 | college_name | varchar | 64 | 0 | Y | N | 学院名称 | |
| 3 | dean_of_the_college | varchar | 64 | 0 | Y | N | 学院院长 | |
| 4 | contact_information | varchar | 64 | 0 | Y | N | 联系方式 | |
| 5 | number_of_college_students | int | 10 | 0 | Y | N | 0 | 学院人数 |
| 6 | college_details | longtext | 2147483647 | 0 | Y | N | 学院详情 | |
| 7 | create_time | datetime | 19 | 0 | N | N | CURRENT_TIMESTAMP | 创建时间 |
| 8 | update_time | timestamp | 19 | 0 | N | N | CURRENT_TIMESTAMP | 更新时间 |
| 编号 | 名称 | 数据类型 | 长度 | 小数位 | 允许空值 | 主键 | 默认值 | 说明 |
| 1 | comment_id | int | 10 | 0 | N | Y | 评论ID: | |
| 2 | user_id | int | 10 | 0 | N | N | 0 | 评论人ID: |
| 3 | reply_to_id | int | 10 | 0 | N | N | 0 | 回复评论ID:空为0 |
| 4 | content | longtext | 2147483647 | 0 | Y | N | 内容: | |
| 5 | nickname | varchar | 255 | 0 | Y | N | 昵称: | |
| 6 | avatar | varchar | 255 | 0 | Y | N | 头像地址:[0,255] | |
| 7 | create_time | timestamp | 19 | 0 | N | N | CURRENT_TIMESTAMP | 创建时间: |
| 8 | update_time | timestamp | 19 | 0 | N | N | CURRENT_TIMESTAMP | 更新时间: |
| 9 | source_table | varchar | 255 | 0 | Y | N | 来源表: | |
| 10 | source_field | varchar | 255 | 0 | Y | N | 来源字段: | |
| 11 | source_id | int | 10 | 0 | N | N | 0 | 来源ID: |
| 编号 | 名称 | 数据类型 | 长度 | 小数位 | 允许空值 | 主键 | 默认值 | 说明 |
| 1 | course_information_id | int | 10 | 0 | N | Y | 课程信息ID | |
| 2 | course_name | varchar | 64 | 0 | Y | N | 课程名称 | |
| 3 | course_id | varchar | 64 | 0 | Y | N | 课程编号 | |
| 4 | course_type | varchar | 64 | 0 | Y | N | 课程类型 | |
| 5 | cover_photo | varchar | 255 | 0 | Y | N | 封面图片 | |
| 6 | course_status | varchar | 64 | 0 | Y | N | 课程状态 | |
| 7 | lecturer | int | 10 | 0 | Y | N | 0 | 授课教师 |
| 8 | teachers_name | varchar | 64 | 0 | Y | N | 教师姓名 | |
| 9 | release_time | datetime | 19 | 0 | Y | N | 发布时间 | |
| 10 | course_details | longtext | 2147483647 | 0 | Y | N | 课程详情 | |
| 11 | praise_len | int | 10 | 0 | N | N | 0 | 点赞数 |
| 12 | create_time | datetime | 19 | 0 | N | N | CURRENT_TIMESTAMP | 创建时间 |
| 13 | update_time | timestamp | 19 | 0 | N | N | CURRENT_TIMESTAMP | 更新时间 |
表course_selection_information (选课信息)
| 编号 | 名称 | 数据类型 | 长度 | 小数位 | 允许空值 | 主键 | 默认值 | 说明 |
| 1 | course_selection_information_id | int | 10 | 0 | N | Y | 选课信息ID | |
| 2 | course_name | varchar | 64 | 0 | Y | N | 课程名称 | |
| 3 | course_id | varchar | 64 | 0 | Y | N | 课程编号 | |
| 4 | course_type | varchar | 64 | 0 | Y | N | 课程类型 | |
| 5 | lecturer | int | 10 | 0 | Y | N | 0 | 授课教师 |
| 6 | course_selection_students | int | 10 | 0 | Y | N | 0 | 选课学生 |
| 7 | student_name | varchar | 64 | 0 | Y | N | 学生名称 | |
| 8 | course_selection_time | datetime | 19 | 0 | Y | N | 选课时间 | |
| 9 | reason_for_course_selection | varchar | 64 | 0 | Y | N | 选课原因 | |
| 10 | course_selection_notes | text | 65535 | 0 | Y | N | 选课备注 | |
| 11 | create_time | datetime | 19 | 0 | N | N | CURRENT_TIMESTAMP | 创建时间 |
| 12 | update_time | timestamp | 19 | 0 | N | N | CURRENT_TIMESTAMP | 更新时间 |
表evaluation_information (评价信息)
| 编号 | 名称 | 数据类型 | 长度 | 小数位 | 允许空值 | 主键 | 默认值 | 说明 |
| 1 | evaluation_information_id | int | 10 | 0 | N | Y | 评价信息ID | |
| 2 | course_name | varchar | 64 | 0 | Y | N | 课程名称 | |
| 3 | course_id | varchar | 64 | 0 | Y | N | 课程编号 | |
| 4 | course_type | varchar | 64 | 0 | Y | N | 课程类型 | |
| 5 | lecturer | int | 10 | 0 | Y | N | 0 | 授课教师 |
| 6 | evaluate_students | int | 10 | 0 | Y | N | 0 | 评价学生 |
| 7 | evaluation_time | datetime | 19 | 0 | Y | N | 评价时间 | |
| 8 | evaluation_content | text | 65535 | 0 | Y | N | 评价内容 | |
| 9 | create_time | datetime | 19 | 0 | N | N | CURRENT_TIMESTAMP | 创建时间 |
| 10 | update_time | timestamp | 19 | 0 | N | N | CURRENT_TIMESTAMP | 更新时间 |
| 编号 | 名称 | 数据类型 | 长度 | 小数位 | 允许空值 | 主键 | 默认值 | 说明 |
| 1 | exam_id | mediumint | 8 | 0 | N | Y | 考试id | |
| 2 | name | varchar | 32 | 0 | N | N | 考试名称:[2,32] | |
| 3 | duration | int | 10 | 0 | Y | N | 答题时长 | |
| 4 | score | double | 9 | 2 | Y | N | 总分 | |
| 5 | status | varchar | 10 | 0 | Y | N | 状态:启用、禁用 | |
| 6 | create_time | timestamp | 19 | 0 | N | N | CURRENT_TIMESTAMP | 创建时间: |
| 7 | update_time | timestamp | 19 | 0 | N | N | CURRENT_TIMESTAMP | 更新时间: |
| 编号 | 名称 | 数据类型 | 长度 | 小数位 | 允许空值 | 主键 | 默认值 | 说明 |
| 1 | exam_question_id | mediumint | 8 | 0 | N | Y | ||
| 2 | type | varchar | 20 | 0 | Y | N | 类型 | |
| 3 | title | varchar | 255 | 0 | Y | N | 题目 | |
| 4 | question_item | varchar | 500 | 0 | Y | N | 选项 | |
| 5 | answer | varchar | 500 | 0 | Y | N | 参考答案 | |
| 6 | score | double | 9 | 2 | Y | N | 总分 | |
| 7 | question_order | int | 10 | 0 | Y | N | 排序 | |
| 8 | exam_id | mediumint | 7 | 0 | Y | N | 所属试卷 | |
| 9 | create_time | timestamp | 19 | 0 | N | N | CURRENT_TIMESTAMP | 创建时间: |
| 10 | update_time | timestamp | 19 | 0 | N | N | CURRENT_TIMESTAMP | 更新时间: |
| 编号 | 名称 | 数据类型 | 长度 | 小数位 | 允许空值 | 主键 | 默认值 | 说明 |
| 1 | grade_information_id | int | 10 | 0 | N | Y | 成绩信息ID | |
| 2 | course_name | varchar | 64 | 0 | Y | N | 课程名称 | |
| 3 | course_id | varchar | 64 | 0 | Y | N | 课程编号 | |
| 4 | course_type | varchar | 64 | 0 | Y | N | 课程类型 | |
| 5 | lecturer | int | 10 | 0 | Y | N | 0 | 授课教师 |
| 6 | course_selection_students | int | 10 | 0 | Y | N | 0 | 选课学生 |
| 7 | student_name | varchar | 64 | 0 | Y | N | 学生名称 | |
| 8 | regular_score | int | 10 | 0 | Y | N | 0 | 平时分数 |
| 9 | final_score | int | 10 | 0 | Y | N | 0 | 期末分数 |
| 10 | total_score | varchar | 64 | 0 | Y | N | 合计分数 | |
| 11 | grade_details | longtext | 2147483647 | 0 | Y | N | 成绩详情 | |
| 12 | create_time | datetime | 19 | 0 | N | N | CURRENT_TIMESTAMP | 创建时间 |
| 13 | update_time | timestamp | 19 | 0 | N | N | CURRENT_TIMESTAMP | 更新时间 |
| 编号 | 名称 | 数据类型 | 长度 | 小数位 | 允许空值 | 主键 | 默认值 | 说明 |
| 1 | hits_id | int | 10 | 0 | N | Y | 点赞ID: | |
| 2 | user_id | int | 10 | 0 | N | N | 0 | 点赞人: |
| 3 | create_time | timestamp | 19 | 0 | N | N | CURRENT_TIMESTAMP | 创建时间: |
| 4 | update_time | timestamp | 19 | 0 | N | N | CURRENT_TIMESTAMP | 更新时间: |
| 5 | source_table | varchar | 255 | 0 | Y | N | 来源表: | |
| 6 | source_field | varchar | 255 | 0 | Y | N | 来源字段: | |
| 7 | source_id | int | 10 | 0 | N | N | 0 | 来源ID: |
| 编号 | 名称 | 数据类型 | 长度 | 小数位 | 允许空值 | 主键 | 默认值 | 说明 |
| 1 | leave_application_id | int | 10 | 0 | N | Y | 请假申请ID | |
| 2 | student_name | varchar | 64 | 0 | Y | N | 学生名称 | |
| 3 | students_on_leave | int | 10 | 0 | Y | N | 0 | 请假学生 |
| 4 | leave_time | datetime | 19 | 0 | Y | N | 请假时间 | |
| 5 | reason_for_leave | varchar | 64 | 0 | Y | N | 请假原因 | |
| 6 | leave_details | text | 65535 | 0 | Y | N | 请假详情 | |
| 7 | examine_state | varchar | 16 | 0 | N | N | 未审核 | 审核状态 |
| 8 | create_time | datetime | 19 | 0 | N | N | CURRENT_TIMESTAMP | 创建时间 |
| 9 | update_time | timestamp | 19 | 0 | N | N | CURRENT_TIMESTAMP | 更新时间 |
| 编号 | 名称 | 数据类型 | 长度 | 小数位 | 允许空值 | 主键 | 默认值 | 说明 |
| 1 | notice_id | mediumint | 8 | 0 | N | Y | 公告id: | |
| 2 | title | varchar | 125 | 0 | N | N | 标题: | |
| 3 | content | longtext | 2147483647 | 0 | Y | N | 正文: | |
| 4 | create_time | timestamp | 19 | 0 | N | N | CURRENT_TIMESTAMP | 创建时间: |
| 5 | update_time | timestamp | 19 | 0 | N | N | CURRENT_TIMESTAMP | 更新时间: |
| 编号 | 名称 | 数据类型 | 长度 | 小数位 | 允许空值 | 主键 | 默认值 | 说明 |
| 1 | praise_id | int | 10 | 0 | N | Y | 点赞ID: | |
| 2 | user_id | int | 10 | 0 | N | N | 0 | 点赞人: |
| 3 | create_time | timestamp | 19 | 0 | N | N | CURRENT_TIMESTAMP | 创建时间: |
| 4 | update_time | timestamp | 19 | 0 | N | N | CURRENT_TIMESTAMP | 更新时间: |
| 5 | source_table | varchar | 255 | 0 | Y | N | 来源表: | |
| 6 | source_field | varchar | 255 | 0 | Y | N | 来源字段: | |
| 7 | source_id | int | 10 | 0 | N | N | 0 | 来源ID: |
| 8 | status | bit | 1 | 0 | N | N | 1 | 点赞状态:1为点赞,0已取消 |
表professional_information (专业信息)
| 编号 | 名称 | 数据类型 | 长度 | 小数位 | 允许空值 | 主键 | 默认值 | 说明 |
| 1 | professional_information_id | int | 10 | 0 | N | Y | 专业信息ID | |
| 2 | professional_name | varchar | 64 | 0 | Y | N | 专业名称 | |
| 3 | minimum_credit | varchar | 64 | 0 | Y | N | 最低学分 | |
| 4 | professional_details | longtext | 2147483647 | 0 | Y | N | 专业详情 | |
| 5 | create_time | datetime | 19 | 0 | N | N | CURRENT_TIMESTAMP | 创建时间 |
| 6 | update_time | timestamp | 19 | 0 | N | N | CURRENT_TIMESTAMP | 更新时间 |
| 编号 | 名称 | 数据类型 | 长度 | 小数位 | 允许空值 | 主键 | 默认值 | 说明 |
| 1 | slides_id | int | 10 | 0 | N | Y | 轮播图ID: | |
| 2 | title | varchar | 64 | 0 | Y | N | 标题: | |
| 3 | content | varchar | 255 | 0 | Y | N | 内容: | |
| 4 | url | varchar | 255 | 0 | Y | N | 链接: | |
| 5 | img | varchar | 255 | 0 | Y | N | 轮播图: | |
| 6 | hits | int | 10 | 0 | N | N | 0 | 点击量: |
| 7 | create_time | timestamp | 19 | 0 | N | N | CURRENT_TIMESTAMP | 创建时间: |
| 8 | update_time | timestamp | 19 | 0 | N | N | CURRENT_TIMESTAMP | 更新时间: |
| 编号 | 名称 | 数据类型 | 长度 | 小数位 | 允许空值 | 主键 | 默认值 | 说明 |
| 1 | student_information_id | int | 10 | 0 | N | Y | 学生信息ID | |
| 2 | student_name | varchar | 64 | 0 | N | N | 学生姓名 | |
| 3 | student_account | int | 10 | 0 | Y | N | 0 | 学生账号 |
| 4 | student_college | varchar | 64 | 0 | Y | N | 学生学院 | |
| 5 | student_major | varchar | 64 | 0 | Y | N | 学生专业 | |
| 6 | class_name | varchar | 64 | 0 | Y | N | 班级名称 | |
| 7 | student_id | varchar | 64 | 0 | Y | N | 学生学号 | |
| 8 | student_email | varchar | 125 | 0 | Y | N | 学生邮箱 | |
| 9 | contact_phone_number | varchar | 16 | 0 | Y | N | 联系电话 | |
| 10 | student_gender | varchar | 64 | 0 | Y | N | 学生性别 | |
| 11 | total_score_of_grades | int | 10 | 0 | Y | N | 0 | 成绩总分 |
| 12 | enrollment_time | date | 10 | 0 | Y | N | 入学时间 | |
| 13 | graduation_date | date | 10 | 0 | Y | N | 毕业时间 | |
| 14 | create_time | datetime | 19 | 0 | N | N | CURRENT_TIMESTAMP | 创建时间 |
| 15 | update_time | timestamp | 19 | 0 | N | N | CURRENT_TIMESTAMP | 更新时间 |
| 编号 | 名称 | 数据类型 | 长度 | 小数位 | 允许空值 | 主键 | 默认值 | 说明 |
| 1 | student_users_id | int | 10 | 0 | N | Y | 学生用户ID | |
| 2 | student_name | varchar | 64 | 0 | Y | N | 学生名称 | |
| 3 | user_gender | varchar | 64 | 0 | Y | N | 用户性别 | |
| 4 | user_age | int | 10 | 0 | Y | N | 0 | 用户年龄 |
| 5 | examine_state | varchar | 16 | 0 | N | N | 已通过 | 审核状态 |
| 6 | user_id | int | 10 | 0 | N | N | 0 | 用户ID |
| 7 | create_time | datetime | 19 | 0 | N | N | CURRENT_TIMESTAMP | 创建时间 |
| 8 | update_time | timestamp | 19 | 0 | N | N | CURRENT_TIMESTAMP | 更新时间 |
| 编号 | 名称 | 数据类型 | 长度 | 小数位 | 允许空值 | 主键 | 默认值 | 说明 |
| 1 | teacher_users_id | int | 10 | 0 | N | Y | 教师用户ID | |
| 2 | teachers_name | varchar | 64 | 0 | Y | N | 教师姓名 | |
| 3 | teacher_gender | varchar | 64 | 0 | Y | N | 教师性别 | |
| 4 | teacher_age | int | 10 | 0 | Y | N | 0 | 教师年龄 |
| 5 | teacher_title | varchar | 64 | 0 | Y | N | 教师职称 | |
| 6 | examine_state | varchar | 16 | 0 | N | N | 已通过 | 审核状态 |
| 7 | user_id | int | 10 | 0 | N | N | 0 | 用户ID |
| 8 | create_time | datetime | 19 | 0 | N | N | CURRENT_TIMESTAMP | 创建时间 |
| 9 | update_time | timestamp | 19 | 0 | N | N | CURRENT_TIMESTAMP | 更新时间 |
| 编号 | 名称 | 数据类型 | 长度 | 小数位 | 允许空值 | 主键 | 默认值 | 说明 |
| 1 | upload_id | int | 10 | 0 | N | Y | 上传ID | |
| 2 | name | varchar | 64 | 0 | Y | N | 文件名 | |
| 3 | path | varchar | 255 | 0 | Y | N | 访问路径 | |
| 4 | file | varchar | 255 | 0 | Y | N | 文件路径 | |
| 5 | display | varchar | 255 | 0 | Y | N | 显示顺序 | |
| 6 | father_id | int | 10 | 0 | Y | N | 0 | 父级ID |
| 7 | dir | varchar | 255 | 0 | Y | N | 文件夹 | |
| 8 | type | varchar | 32 | 0 | Y | N | 文件类型 |
| 编号 | 名称 | 数据类型 | 长度 | 小数位 | 允许空值 | 主键 | 默认值 | 说明 |
| 1 | user_id | mediumint | 8 | 0 | N | Y | 用户ID:[0,8388607]用户获取其他与用户相关的数据 | |
| 2 | state | smallint | 5 | 0 | N | N | 1 | 账户状态:[0,10](1可用|2异常|3已冻结|4已注销) |
| 3 | user_group | varchar | 32 | 0 | Y | N | 所在用户组:[0,32767]决定用户身份和权限 | |
| 4 | login_time | timestamp | 19 | 0 | N | N | CURRENT_TIMESTAMP | 上次登录时间: |
| 5 | phone | varchar | 11 | 0 | Y | N | 手机号码:[0,11]用户的手机号码,用于找回密码时或登录时 | |
| 6 | phone_state | smallint | 5 | 0 | N | N | 0 | 手机认证:[0,1](0未认证|1审核中|2已认证) |
| 7 | username | varchar | 16 | 0 | N | N | 用户名:[0,16]用户登录时所用的账户名称 | |
| 8 | nickname | varchar | 16 | 0 | Y | N | 昵称:[0,16] | |
| 9 | password | varchar | 64 | 0 | N | N | 密码:[0,32]用户登录所需的密码,由6-16位数字或英文组成 | |
| 10 | | varchar | 64 | 0 | Y | N | 邮箱:[0,64]用户的邮箱,用于找回密码时或登录时 | |
| 11 | email_state | smallint | 5 | 0 | N | N | 0 | 邮箱认证:[0,1](0未认证|1审核中|2已认证) |
| 12 | avatar | varchar | 255 | 0 | Y | N | 头像地址:[0,255] | |
| 13 | open_id | varchar | 255 | 0 | Y | N | 针对获取用户信息字段 | |
| 14 | create_time | timestamp | 19 | 0 | N | N | CURRENT_TIMESTAMP | 创建时间: |
| 15 | vip_level | varchar | 255 | 0 | Y | N | 会员等级 | |
| 16 | vip_discount | double | 11 | 2 | Y | N | 0.00 | 会员折扣 |
| 编号 | 名称 | 数据类型 | 长度 | 小数位 | 允许空值 | 主键 | 默认值 | 说明 |
| 1 | user_answer_id | mediumint | 8 | 0 | N | Y | ||
| 2 | user_id | mediumint | 7 | 0 | N | N | 用户ID:[0,8388607]用户获取其他与用户相关的数据 | |
| 3 | exam_id | mediumint | 7 | 0 | N | N | 0 | 考试id |
| 4 | score | double | 9 | 2 | Y | N | 0.00 | 分数 |
| 5 | answers | text | 65535 | 0 | Y | N | 答案 | |
| 6 | score_detail | text | 65535 | 0 | Y | N | 评分详情 | |
| 7 | objective_score | double | 9 | 2 | Y | N | 0.00 | 客观题得分 |
| 8 | subjective_score | double | 9 | 2 | Y | N | 0.00 | 主观题得分 |
| 9 | score_state | tinyint | 4 | 0 | Y | N | 0 | 评分状态 |
| 10 | nickname | varchar | 255 | 0 | Y | N | 提交人 | |
| 11 | create_time | timestamp | 19 | 0 | N | N | CURRENT_TIMESTAMP | 创建时间: |
| 12 | update_time | timestamp | 19 | 0 | N | N | CURRENT_TIMESTAMP | 更新时间: |
| 编号 | 名称 | 数据类型 | 长度 | 小数位 | 允许空值 | 主键 | 默认值 | 说明 |
| 1 | group_id | mediumint | 8 | 0 | N | Y | 用户组ID:[0,8388607] | |
| 2 | display | smallint | 5 | 0 | N | N | 100 | 显示顺序:[0,1000] |
| 3 | name | varchar | 16 | 0 | N | N | 名称:[0,16] | |
| 4 | description | varchar | 255 | 0 | Y | N | 描述:[0,255]描述该用户组的特点或权限范围 | |
| 5 | source_table | varchar | 255 | 0 | Y | N | 来源表: | |
| 6 | source_field | varchar | 255 | 0 | Y | N | 来源字段: | |
| 7 | source_id | int | 10 | 0 | N | N | 0 | 来源ID: |
| 8 | register | smallint | 5 | 0 | Y | N | 0 | 注册位置: |
| 9 | create_time | timestamp | 19 | 0 | N | N | CURRENT_TIMESTAMP | 创建时间: |
| 10 | update_time | timestamp | 19 | 0 | N | N | CURRENT_TIMESTAMP | 更新时间: |
- 4 章 教务管理系统实现
注册:系统的普通用户时可以进行注册登录,当用户右上角“注册”按钮的时候,当填写上自己的账号+密码+确认密码+昵称+邮箱+手机号等后再点击“注册”按钮后将会先验证输入的有没有空数据,再次验证密码和确认密码是否是一样的,最后验证输入的账户名和数据库表中已经注册的账户名是否重复,只有都验证没问题后即可注册成功。界面图如下。

图4.1 注册界面图
用户注册的关键代码如下:
/**
* 注册
* @param user
* @return
*/
@PostMapping("register")
public Map<String, Object> signUp(@RequestBody User user) {
// 查询用户
Map<String, String> query = new HashMap<>();
Map<String,Object> map = JSON.parseObject(JSON.toJSONString(user));
query.put("username",user.getUsername());
List list = service.selectBaseList(service.select(query, new HashMap<>()));
if (list.size()>0){
return error(30000, "用户已存在");
}
map.put("password",service.encryption(String.valueOf(map.get("password"))));
service.insert(map);
return success(1);
}
管理员和普通用户在登录界面输入账号+密码,点击“登录”按钮,系统在用户数据库表中会对管理员、用户的账号进行匹配,账号+密码正确的话,就会登录到系统中各个用户的主管理界面,否则提示对应的信息,返回到登录的界面,其主界面展示如下图4.1所示。

图4.1 登录界面图
登录关键代码如下所示。
/**
* 登录
* @param data
* @param httpServletRequest
* @return
*/
@PostMapping("login")
public Map<String, Object> login(@RequestBody Map<String, String> data, HttpServletRequest httpServletRequest) {
log.info("[执行登录接口]");
String username = data.get("username");
String email = data.get("email");
String phone = data.get("phone");
String password = data.get("password");
List resultList = null;
Map<String, String> map = new HashMap<>();
if(username != null && "".equals(username) == false){
map.put("username", username);
resultList = service.selectBaseList(service.select(map, new HashMap<>()));
}
else if(email != null && "".equals(email) == false){
map.put("email", email);
resultList = service.selectBaseList(service.select(map, new HashMap<>()));
}
else if(phone != null && "".equals(phone) == false){
map.put("phone", phone);
resultList = service.selectBaseList(service.select(map, new HashMap<>()));
}else{
return error(30000, "账号或密码不能为空");
}
if (resultList == null || password == null) {
return error(30000, "账号或密码不能为空");
}
//判断是否有这个用户
if (resultList.size()<=0){
return error(30000,"用户不存在");
}
User byUsername = (User) resultList.get(0);
Map<String, String> groupMap = new HashMap<>();
groupMap.put("name",byUsername.getUserGroup());
List groupList = userGroupService.selectBaseList(userGroupService.select(groupMap, new HashMap<>()));
if (groupList.size()<1){
return error(30000,"用户组不存在");
}
UserGroup userGroup = (UserGroup) groupList.get(0);
//查询用户审核状态
if (!StringUtils.isEmpty(userGroup.getSourceTable())){
String res = service.selectExamineState(userGroup.getSourceTable(),byUsername.getUserId());
if (res==null){
return error(30000,"用户不存在");
}
if (!res.equals("已通过")){
return error(30000,"该用户审核未通过");
}
}
//查询用户状态
if (byUsername.getState()!=1){
return error(30000,"用户非可用状态,不能登录");
}
String md5password = service.encryption(password);
if (byUsername.getPassword().equals(md5password)) {
// 存储Token到数据库
AccessToken accessToken = new AccessToken();
accessToken.setToken(UUID.randomUUID().toString().replaceAll("-", ""));
accessToken.setUser_id(byUsername.getUserId());
Duration duration = Duration.ofSeconds(7200L);
redisTemplate.opsForValue().set(accessToken.getToken(), accessToken,duration);
// 返回用户信息
JSONObject user = JSONObject.parseObject(JSONObject.toJSONString(byUsername));
user.put("token", accessToken.getToken());
JSONObject ret = new JSONObject();
ret.put("obj",user);
return success(ret);
} else {
return error(30000, "账号或密码不正确");
}
}
用户使用该系统注册完成后,用户对登录密码有修改需求时,系统也可以提供用户修改密码权限。系统中所有的操作者能够变更自己的密码信息,执行该功能首先必须要登入系统,然后选择密码变更选项以后在给定的文本框中填写初始密码和新密码来完成修改密码的操作。在填写的时候,假如两次密码填写存在差异,那么此次密码变更操作失败。密码修改界面如下图所示。

图4.2 密码修改界面图
修改密码关键代码如下:
/**
* 修改密码
* @param data
* @param request
* @return
*/
@PostMapping("change_password")
public Map<String, Object> change_password(@RequestBody Map<String, String> data, HttpServletRequest request){
// 根据Token获取UserId
String token = request.getHeader("x-auth-token");
Integer userId = tokenGetUserId(token);
// 根据UserId和旧密码获取用户
Map<String, String> query = new HashMap<>();
String o_password = data.get("o_password");
query.put("user_id" ,String.valueOf(userId));
query.put("password" ,service.encryption(o_password));
int count = service.selectBaseCount(service.count(query, service.readConfig(request)));
if(count > 0){
// 修改密码
Map<String,Object> form = new HashMap<>();
form.put("password",service.encryption(data.get("password")));
service.update(query,service.readConfig(request),form);
return success(1);
}
return error(10000,"密码修改失败!");
}
4.4.1新闻咨讯
新闻咨讯:用户点击可查看新闻咨讯,同时可对咨讯文章进行点赞、收藏和评论。界面图如下。

图4.3 新闻咨讯界面图
4.4.2考试中心
考试中心:用户点击可查看考试列表,同时可进行答题和查看评分操作。界面图如下。

图4.4 考试中心界面图
4.4.3请假申请
请假申请:用户点击可填写请假申请信息,包括学生名称、请假学生、请假时间、请假原因和请假详情。界面图如下。

图4.5 请假申请界面图
4.4.4教室信息
教室信息:用户点击可通过搜索教室名称和教室状态进行查看教室信息列表,同时可进行点赞、收藏和评论。界面图如下。

图4.6教室信息界面图
4.4.5个人中心
个人中心:用户点击头像可查看“个人中心”,包括个人首页、学生信息、请假申请、选课信息、作业信息、评价信息、考勤信息、成绩信息和收藏。界面图如下。

图4.7 个人中心界面图
4.5.1 课程信息管理
课程信息管理:用户点击可查看课程信息列表和课程信息添加;点击“课程信息添加”,数额课程名称、课程编号、课程类型,上传封面图片,选择课程状态,选择授课老师,输入教师姓名,选择发布时间和输入课程详情,点击“提交”按钮进行添加。界面如下图所示。

图4.8 课程信息添加界面图
4.5.2 选课信息管理
选课信息管理:用户点击可查看选课信息列表,点击“记录考勤”可填写学生考勤信息,包括请假次数、迟到次数、早退次数、旷课次数、考勤时间和考勤详情。点击“公布成绩”可填写学生成绩信息,包括平时分数、期末分数、合计分数和成绩详情。界面图如下。

图4.9 记录考勤界面图

图4.10 公布成绩界面图
添加代码如下:
@PostMapping("/add")
@Transactional
public Map<String, Object> add(HttpServletRequest request) throws IOException {
service.insert(service.readBody(request.getReader()));
return success(1);
}
public Map<String, Object> addMap(Map<String,Object> map){
service.insert(map);
return success(1);
}
4.6.1 学生信息管理
学生信息管理:管理员点击可查看学生信息列表和学生信息添加;点击“学生信息添加”,输入学生姓名,选择学生账号、学生学院、学生专业、班级名称,输入学生学号、学生邮箱、联系电话,选择学生性别,输入成绩总分,选择入学时间和毕业时间,点击“提交”按钮进行添加。界面图如下。

图4.11 学生信息管理添加界面图
4.6.2 学院信息管理
学院信息管理:管理员点击可查看学院信息列表和学院信息添加;点击“学院信息添加”,输入学院名称、学院院长、联系方式、学院人数和学院详情,点击“提交”按钮进行添加。界面图如下。

图4.12 学院信息添加界面图
4.6.2 班级信息管理
班级信息管理:管理员点击可查看班级信息列表和班级信息添加;点击“班级信息添加”,输入班级名称,选择班级主任,输入班级人数,选择班级人数和班级详情,点击“提交”按钮进行添加。界面图如下。

图4.13 班级信息添加界面图
通过前面章节的介绍,我们可以看到本教务管理系统已经完成了,但是能不能投入使用还是未知,因为在每个项目正式使用之前必须对开发的项目进行测试,如果不进行测试一旦投入使用可能会出现很多未可知的问题,比如使用人数太多导致系统瘫痪,比如某一功能存在bug信息填写错误等等,这些错误将给使用者带来很多的困扰,甚至造成更大的损失,因此测试是项目投入使用的最后一步,为用户提供一个运行顺畅、完美的项目也就是我们进行最后测试的目的。
用户登录功能测试:
表5.1 用户登录功能测试表
| 测试名称 | 测试功能 | 操作过程 | 预期结果 | 测试结果 |
| 用户登录模块测试 | 用户登录成功的情况 | 点击前登录界面输入账号和密码分别输入admin和admin后点击“登录”按钮。 | 登录成功并调整到用户界面 | 正确 |
学生信息添加功能测试:
表5.2 学生信息添加功能测试表
| 测试名称 | 测试功能 | 操作过程 | 预期结果 | 测试结果 |
| 学生信息添加模块测试 | 学生信息添加成功的情况 | 在学生信息管理的页面中,点击添加,输入学生信息相关信息,输入正确的信息然后点击“提交”按钮。 | 提示添加成功 | 正确 |
| 学生信息添加模块测试 | 学生信息添加失败的情况 | 在学生信息添加页面中不填写学生名称,其他信息正常输入“提交”按钮。 | 提示“添加失败,信息不能为空” | 正确 |
查询课程信息功能模块测试:
表5.3 查询课程信息功能测试表
| 测试名称 | 测试功能 | 操作过程 | 预期结果 | 测试结果 |
| 查询课程信息功能测试 | 查询成功的情况 | 在课程信息界面输入课程名称进行查询 | 查询成功 | 正确 |
密码修改功能测试:
表5-4 密码修改功能测试表
| 用例名称 | 密码修改测试用例 |
| 目的 | 测试管理员密码修改功能 |
| 前提 | 管理员用户正常登录情况下 |
| 测试流程 | 1)管理员密码修改并完成填写。 2)点击进行提交。 |
| 预期结果 | 使用新的密码可以登录 |
| 实际结果 | 实际结果与预期结果一致 |
通过编写教务管理系统的测试用例,已经检测完毕用户的登录模块、学生信息加模块、查询课程信息模块、密码修改模块的功能测试,在对以上功能得测试过程中,发现了系统中的很多漏送并进行了完善,经过多人在线进行测试,系统完全可以正常运行,当然在后期的维护中系统将不断完善。
在开发本教务管理系统之前我胸有成竹,觉得很简单,但在实际的开发中我发现了自身的很多问题,许多编程思想和方法都还没有掌握牢靠,比如Bootsatrp、Jquery、AJAX 、Spring、SpringMVC、mybeatis等许多Java Web开发技术,通过开发这个教务管理系统我成长了很多,懂得了做什么事情都要脚踏实地,不能眼高手低,在本次教务管理系统的开发中我逐渐掌握逐渐熟悉的技术。
本次教务管理系统的开发中我还学会了例如良好的编程思想和完善的规划思想。在着手编程之前需要罗列出程序框架的大概,脑海中构建出程序的主题框架。做好这一步我们才能胸有成竹的经行开发项目。当设计框架了熟于心之后,需要思考本次编程所需的主要知识点和技术点,并充分学习。如此一来项目的开发才能循序渐进、如丝般顺滑,长久以往就能养成良好的开发习惯。一个程序好不好还要看出的bug多不多,如果在项目完成前做好bug的查验与预防可能发生的事故才能保证程序的稳定长久性运行。如果项目在完工后出现各种问题自己,那么在进入社会后,不仅会给公司团队带来麻烦和增加不必要的工作,还会导致客户流失,公司对自己的评价下降。
在本次项目中我也暴露了诸多问题。对于Java的编程知识有所欠缺,环境配置和算法上出现诸多问题,时常导致项目运行出错,或者目标的实现有问题。或者实现想法时算法未优化,使得代码冗长,程序运行不顺畅。
[1]付赛红,常汉杰.基层开放大学教学教务管理系统设计与实践探索[J].现代信息科技,2023,7(24):25-28+32.DOI:10.19850/j.cnki.2096-4706.2023.24.006.
[2]陈蒙.基于计算机技术的智能教务管理系统的设计与应用[J].软件,2023,44(12):157-159.
[3]林小香.信息化时代高校教务管理体系的构建与应用探讨[J].内江科技,2023,44(11):61-62.
[4]杜江舟.高校教务管理系统信息化建设研究[J].科教文汇,2023(21):13-15.DOI:10.16871/j.cnki.kjwh.2023.21.004.
[5]沈镱武,徐弼昉,仇琦.高校教务管理系统信息化研究[J].科技风,2023(25):90-92.DOI:10.19392/j.cnki.1671-7341.202325030.
[6]张丽莉,范东溟,何永明.基于OBE持续改进机制的教务管理平台系统研究[J].中国教育技术装备,2023(16):32-34+39.
[7]徐飞.高校教务信息管理系统中关联规则挖掘算法改进研究和应用[J].信息记录材料,2023,24(08):44-46.DOI:10.16009/j.cnki.cn13-1295/tq.2023.08.009.
[8]李强.大数据时代应用型地方高校教务管理数字化发展研究[J].信息系统工程,2023(04):19-21.
[9]惠晓萍.基于大数据的高职院校教务管理系统设计探讨[J].科技视界,2023(10):222-224.
[10]俞强.教务管理系统在教学管理工作中的应用[J].佳木斯职业学院学报,2023,39(04):97-99.
[11]李欢,熊雯婷.高校教务管理系统自动化运维初探[J].湖南大众传媒职业技术学院学报,2023,23(01):38-42.DOI:10.16261/j.cnki.cn43-1370/z.2023.01.009.
[12]唐瑞明,谭倩芳.高校教务管理系统设计[J].电子技术与软件工程,2023(03):49-53.
[13]林志鹏.基于青果系统的教务日常信息管理系统开发[J].清远职业技术学院学报,2023,16(01):52-58.
[14]陈杰志,钟雪梅.教务网络管理系统优化方案的研究与实践[J].黑龙江科学,2022,13(15):75-76+79.
[15]张剑苗.基于用户体验的教务管理系统学生用户端开发与应用——以浙江广播电视大学德清学院为例[J/OL].中国教育技术装备:1-7[2024-04-22].http://kns.cnki.net/kcms/detail/11.4754.T.20220815.1228.002.html.
[16]沈黎,张本文,雷申洪.存储过程在教务管理系统中的应用研究[J].软件,2022,43(07):13-15.
[17]臧淑龙. 高中教务管理系统的设计与实现[D].南昌大学,2023.DOI:10.27232/d.cnki.gnchu.2022.002835.
[18]陈彦孜.大数据背景下高职教务管理系统问题与对策研究——以广东女子职业技术学院为例[J].电脑知识与技术,2022,18(15):143-144.DOI:10.14004/j.cnki.ckt.2022.1005.
[19]沈镱武.教务管理系统在高校的现状分析研究[J].电脑知识与技术,2022,18(14):125-126.DOI:10.14004/j.cnki.ckt.2022.0873.
[20]高琼. 基于数据分析的某专科院校教务信息管理系统设计和实现[D].中南大学,2022.DOI:10.27661/d.cnki.gzhnu.2022.006625.
致谢
至此论文结束,感谢您的阅读。在此我要特别的感谢我的导师,虽然我在实习期间很忙,论文撰写的时候经常是停停改改,但是我的导师依旧十分的负责,时不时的询问我的任务进展情况,跟进我的论文进度,在指导老师的帮助下,我逐步完成了自己的论文和程序,从导师身上也学习到很多知识和经验,这些知识和经验令我受益匪浅。同时我也从导师身上看到了自己的不足,不论是在技术层面上还是在对待工作的态度上,导师如同明镜一般照出了我的缺点我的不足。此外,我还要感谢在我实习期间在论文和程序上帮助过我的同学和社会人士,此前我对于springboot+VUE框架方面的一些知识还不了解,是他们在我编写程序过程中给了我很多的启发和感想,也帮助了我对于程序的调试和检测。没有他们我是不能顺利完成本次毕业设计的。至此,我的毕业设计就画上了一个圆满的句号了。
免费领取项目源码,请关注❥点赞收藏并私信博主,谢谢~
1777

被折叠的 条评论
为什么被折叠?



