随着社会的快速发展和人们生活水平的提高,衣物消费呈现出快速增长的趋势。然而,这也带来了旧衣物处理的问题。传统的旧衣物处理方式往往是简单的丢弃或捐赠,这种方式不仅浪费了资源,还可能对环境造成污染。因此,如何实现旧衣物的有效回收与利用,减少资源浪费,保护环境,成为了一个亟待解决的问题。
再生衣旧衣回收与利用系统的设计与实现,就是为了应对这一挑战而诞生的。该系统通过整合互联网技术、移动端应用、位置服务等多种技术手段,旨在提供更加智能、便捷的旧衣物回收服务,满足用户的个性化需求,并推动旧衣物回收领域的数字化转型。
该系统不仅可以帮助用户轻松处理不再穿着的旧衣物,还能将回收的衣物进行专业的分类、清洗、修复和再利用,实现资源的最大化利用。同时,该系统还将通过用户反馈的 方式,不断优化回收流程,提高回收效率,为用户提供更加优质的服务体验。
此外,该系统还将积极倡导环保理念,通过旧衣物回收与利用的实际行动,引导公众关注环保问题,提高环保意识,共同为可持续发展和环境保护做出贡献。
总之,基于SpringBoot的再生衣旧衣回收与利用系统的设计与实现,是一项具有创新性和实用性的工作。它不仅可以解决旧衣物处理的问题,减少资源浪费和环境污染,还能推动旧衣物回收领域的数字化转型,提高回收效率和服务质量,为可持续发展和环境保护做出积极贡献。
关键词:JAVA;SpringBoot;再生衣旧衣回收与利用系统
Abstract
With the rapid development of society and the improvement of people's living standards, clothing consumption is showing a trend of rapid growth. However, this also brings about the problem of handling old clothes. The traditional way of disposing of old clothes is often simply to discard or donate, which not only wastes resources but may also cause pollution to the environment. Therefore, how to effectively recycle and utilize old clothes, reduce resource waste, and protect the environment has become an urgent problem to be solved.
The design and implementation of a recycling and utilization system for recycled clothing was born to address this challenge. By integrating Internet technology, mobile applications, location services and other technical means, the system aims to provide more intelligent and convenient used clothing recycling services, meet the personalized needs of users, and promote the digital transformation of the field of used clothing recycling.
This system can not only help users easily handle old clothes they are no longer wearing, but also professionally classify, clean, repair, and reuse recycled clothes, achieving maximum resource utilization. At the same time, the system will continuously optimize the recycling process and improve recycling efficiency through user feedback, providing users with a better service experience.
In addition, the system will actively promote the concept of environmental protection, guide the public to pay attention to environmental issues, improve environmental awareness, and jointly contribute to sustainable development and environmental protection through practical actions of recycling and utilizing old clothes.
In summary, the design and implementation of a SpringBoot based system for recycling and reusing recycled clothing is an innovative and practical work. It can not only solve the problem of old clothing disposal, reduce resource waste and environmental pollution, but also promote the digital transformation of the field of old clothing recycling, improve recycling efficiency and service quality, and make positive contributions to sustainable development and environmental protection.
Keywords:JAVA; SpringBoot; Recycling and utilization system for recycled clothing
1 绪论
1.1 研究背景与意义
随着消费观念的转变和时尚潮流的快速更迭,衣物作为人们日常生活中不可或缺的一部分,其更新换代的速度也在逐渐加快。然而,这种快速消费的模式带来了大量的旧衣物处理问题。大量的旧衣物被丢弃,不仅浪费了宝贵的资源,还对环境造成了严重的污染。传统的旧衣物回收方式由于缺乏有效的管理和利用手段,往往无法充分发挥旧衣物的价值。
在这样的背景下,再生衣旧衣回收与利用系统的设计与实现显得尤为重要。该系统旨在通过整合现代科技手段,构建一个高效、智能的旧衣物回收与利用平台。这个平台不仅可以提供便捷的旧衣物回收服务,还可以对回收的衣物进行科学的分类、清洗、修复和再利用,从而实现资源的最大化利用。
研究这一系统的背景与意义在于,它不仅可以有效缓解旧衣物处理带来的资源浪费和环境污染问题,还可以推动循环经济的发展和可持续生活方式的普及。通过提高旧衣物回收的效率和利用率,该系统有助于培养公众的环保意识,引导人们更加理性地消费和处理旧衣物。同时,该系统还可以为相关企业和政府部门提供决策支持,推动旧衣物回收行业的规范化、标准化发展。
综上所述,再生衣旧衣回收与利用系统的设计与实现具有重要的研究背景和意义。它不仅有助于解决当前旧衣物处理面临的挑战,还可以推动循环经济的发展,促进资源的可持续利用,为社会的可持续发展做出贡献。
再生衣旧衣回收与利用系统的设计与实现是一个全球性的议题,不同国家和地区都在积极探索和实践。
在国内,随着环保意识的增强和循环经济的推广,再生衣旧衣回收与利用系统的研究与实践逐渐受到重视。政府出台了一系列相关政策,鼓励和支持旧衣物回收行业的发展。同时,一些企业和社会组织也开始投入资源研发相关系统,通过技术创新和模式创新,推动旧衣物回收与利用的高效化和智能化。然而,由于起步较晚,国内在再生衣旧衣回收与利用系统的设计和实现方面仍面临一些挑战,如技术不够成熟、市场接受度不高等。
在国外,尤其是欧美等发达国家,再生衣旧衣回收与利用系统的研究和应用已经相对成熟。这些国家不仅拥有完善的法律法规和政策支持,还培育了一批专业的旧衣物回收处理企业和社会组织。这些企业和组织通过先进的技术手段和创新的商业模式,实现了旧衣物的高效回收、分类、清洗、修复和再利用。同时,他们还注重公众教育和宣传,提高公众的环保意识和参与度。这些经验和做法对于国内再生衣旧衣回收与利用系统的设计与实现具有重要的借鉴意义。
综上所述,国内外在再生衣旧衣回收与利用系统的研究与实践方面都在不断进步,但仍存在一些挑战和需要改进的地方。通过借鉴国内外的成功经验和技术手段,我们可以更好地推动再生衣旧衣回收与利用系统的发展和完善,为实现资源的可持续利用和环境保护做出贡献。
本文共分为六章,章节内容安排如下:
第一章为引言,此章节对所设计和实现的系统的背景和状况以及意义进行详细的论述以及说明,同时进行了论文整体框架的结构的简要介绍。
第二章为系统需求分析,章节所做的主要的工作是对系统进行了技术、经济和法律方面可行性的分析;对系统实行了总体功能的需求、用例分析。
第三章为系统的设计,主要是对系统的功能结构进行设计,并对系统数据库的概念结构以及物理结构的设计进行了分析。
第四章就是对系统的实现,根据系统功能的划分,分别的对系统所需要实现的前台客户功能和后台管理员功能进行了分析和说明。
第五章:系统测试。主要对系统的部分界面进行测试并对主要功能进行测试
2 系统分析
系统需求分析是系统开发的一个关键环节,它在系统的设计和实现上起到了一个承上启下的位置。系统需求分析是对所需要做的系统进行一个需求的挖掘,如果分析的准确可以精准的解决现实中碰到的问题。如果分析不到位会影响后期系统的实现。一个系统的优秀程度需求分析也是占据了非常大的比例,如果需求分析不到位,后面的系统设计要实现就是一个偏离导航的设计。
系统可行行分析是对系统可行性进行一个探讨。在探讨系统的可行性上主要从技术上的可行性和经济上的可行性以及法律层面的可行性上进行分析,如果三个层面度通过,我们则认为系统是比较可行的。
2.1.1 技术可行性分析
再生衣旧衣回收与利用系统,在实现这个系统所采用的技术方案是基于JAVA语言,SpringBoot框架,MYSQL数据库,在大学的学习中这两门课程都已经学过,而且自己也用这些技术开发过小的项目,在平时的课程设计以及作业也经常用到JAVA和MYSQL,在技术上实现自己的自主开发是可行的。
再生衣旧衣回收与利用系统在经济上具有高度的可行性。首先,Java作为一种成熟、稳定且广泛应用的编程语言,其开发成本相对较低,且拥有丰富的开源资源和社区支持,这有助于降低系统的开发成本。其次,该系统的运行和维护成本也相对较低,因为Java平台具有良好的跨平台性,可以在多种操作系统上运行,无需为不同的平台购买额外的软件和硬件。因此,从经济角度来看,再生衣旧衣回收与利用系统是一个可行的项目。
系统从法律层面上来没有对第三方有其他放有法律层面的问题,系统数据库采用的Mysql 开源社区数据库、框架采用的是开源的SpringBoot。系统资讯和相关内容也是法律层面的。在源码的管理上采用git开源进行管理,所以在法律可行性上是成立的。
再生衣旧衣回收与利用系统划分了注册用户和管理员这两大部分。
(一)注册用户功能介绍:
注册登录:提供用户注册和登录功能,确保用户可以方便地访问系统。
公告信息:展示系统发布的公告信息,包括系统更新、活动通知等内容,确保用户及时获取相关信息。
回收资讯:提供回收相关的资讯内容,包括环保知识、再生利用技巧等,帮助用户了解回收与利用领域的相关信息。
旧衣信息:展示用户发布的旧衣信息,包括衣物类型、尺码、数量等详细信息,方便其他用户浏览和选择。
活动信息:展示系统或组织发布的活动信息,包括环保活动、义卖活动等内容,方便用户了解参与机会。
志愿者申请:提供志愿者申请功能,用户可以申请成为系统的志愿者,参与相关活动和服务。
我的账户:提供用户个人账户管理功能,包括查看个人信息、修改密码等操作。
旧衣信息:用户可以查看和管理自己发布的旧衣信息,包括编辑、删除等操作。
回收信息:用户可以查看自己发布的回收信息。
交易信息:用户可以查看与回收交易相关的信息。
沟通信息:用户可以收发私信信息,与其他用户进行沟通和交流。
志愿者申请:用户可以查看自己的志愿者申请状态和相关信息。
收藏:用户可以收藏感兴趣的信息或活动,方便后续查看和参与。
登录:管理员需要通过安全的登录功能进行身份验证,以确保系统的安全性和管理权限。
系统用户管理:管理员可以管理系统中的用户信息,包括普通用户和管理员,包括添加、编辑、删除用户等操作,确保用户信息的完整性和准确性。
旧衣分类管理:管理员可以管理旧衣的分类信息,包括添加、编辑、删除旧衣分类等操作,以便用户对旧衣信息进行合理分类和管理。
旧衣信息管理:管理员可以管理用户发布的旧衣信息,包括审核、编辑、删除旧衣信息等操作,以确保信息的准确性和合规性。
回收信息管理:管理员可以管理回收信息,包括接收回收请求、分配志愿者进行回收等操作,确保回收流程的顺利进行。
沟通信息管理:管理员可以管理系统内部的私信信息,包括查看、发送和删除私信等操作,以方便管理员与用户和志愿者进行沟通和交流。
活动信息管理:管理员可以发布、编辑、删除系统或组织的活动信息,包括环保活动、义卖活动等内容,确保活动信息的及时更新和传达。
志愿者申请管理:管理员可以管理志愿者的申请信息,包括审核、分配任务等操作,以确保志愿者资源的合理调配和利用。
系统管理:管理员可以管理系统的相关设置,包括网站首页的轮播图设置、通知公告管理等,以提升网站的用户体验和管理效率。
公告信息管理:管理员可以发布、编辑、删除网站的通知公告信息,包括系统更新、重要通知等内容,确保信息及时传达给用户。
资源管理:管理员可以管理网站提供的资源信息,包括回收资讯、资讯分类等内容,确保信息的准确性和更新性
再生衣旧衣回收与利用系统的非功能性需求比如再生衣旧衣回收与利用系统的安全性怎么样,可靠性怎么样,性能怎么样,可拓展性怎么样等。具体可以表示在如下2-1表格中:
表2-1再生衣旧衣回收与利用系统非功能需求表
| 安全性 | 主要指再生衣旧衣回收与利用系统数据库的安装,数据库的使用和密码的设定必须合乎规范。 |
| 可靠性 | 可靠性是指再生衣旧衣回收与利用系统能够按照用户提交的指示进行操作,经过测试,可靠性90%以上。 |
| 性能 | 性能是影响再生衣旧衣回收与利用系统占据市场的必要条件,所以性能最好要佳才好。 |
| 可扩展性 | 比如数据库预留多个属性,比如接口的使用等确保了系统的非功能性需求。 |
| 易用性 | 用户只要跟着再生衣旧衣回收与利用系统的页面展示内容进行操作,就可以了。 |
| 可维护性 | 再生衣旧衣回收与利用系统开发的可维护性是非常重要的,经过测试,可维护性没有问题 |
2.3 系统用例分析
再生衣旧衣回收与利用系统的完整UML用例图分别是图2-1、图2-2。
图2-1就是注册用户角色的用例展示。

图2-2 再生衣旧衣回收与利用系统注册用户角色用例图
图2-2就是管理员角色的用例展示。

图2-2再生衣旧衣回收与利用系统管理员角色用例图
2.4 系统流程分析
2.4.1系统开发流程
再生衣旧衣回收与利用系统开发时,首先进行需求分析,进而对系统进行总体的设计规划,设计系统功能模块,数据库的选择等,本系统的开发流程如图2-3所示。

图2-3系统开发流程图
2.4.2 用户登录流程
为了保证系统的安全性,要使用本系统对系统信息进行管理,必须先登陆到系统中。如图2-4所示。

图2-4登录流程图
2.4.3 系统操作流程
用户打开并进入系统后,会先显示登录界面,输入正确的用户名和密码,系统自动检测信息,若信息无误,则用户会进入系统功能界面,进行操作,否则会提示错误无法登录,操作流程如图2-5所示。

图2-5 系统操作流程图
2.4.4 添加信息流程
管理员可以对沟通信息、活动信息等进行信息的添加,用户可以对自己权限内的信息进行添加,输入信息后,系统会自行验证输入的信息和数据,若信息正确,会将其添加到数据库内,若信息有误,则会提示重新输入信息,添加信息流程如图2-6所示。

图2-6添加信息流程图
2.4.5 修改信息流程
管理员可以对沟通信息、活动信息等进行的修改,用户可以对自己权限内的信息进行修改,首先进入修改信息界面,输入修改信息数据,系统进行数据的判断验证,修改信息合法则修改成功,信息更新至数据库,信息不合法则修改失败,重新输入。修改信息流程图如图2-7所示。

图2-7修改信息流程图
2.4.6 删除信息流程
管理员可以对沟通信息、活动信息等进行信息的删除,对要删除的信息进行选中后,点击删除按钮,系统会询问是否确定,若点击确定,则系统会删除掉选中的信息,并在数据库内对信息进行删除,删除信息流程图如图2-8所示。

图2-8删除信息流程图
本章主要通过对再生衣旧衣回收与利用系统的可行性分析、功能需求分析、系统用例分析、系统流程分析,确定整个再生衣旧衣回收与利用系统要实现的功能。同时也为再生衣旧衣回收与利用系统的代码实现和测试提供了标准。
本章主要讨论的内容包括再生衣旧衣回收与利用系统的功能模块设计、数据库系统设计。
3.1 系统功能模块设计
在上一章节中主要对系统的功能性需求和非功能性需求进行分析,并且根据需求分析了本再生衣旧衣回收与利用系统中的用例。那么接下来就要开始对本再生衣旧衣回收与利用系统的架构、主要功能和数据库开始进行设计。再生衣旧衣回收与利用系统根据前面章节的需求分析得出,其总体设计模块图如图3-1所示。

图3-1 再生衣旧衣回收与利用系统功能模块图
3.1.2用户模块设计
本系统的用户包括管理员和用户模块的功能基本是相同的,用户比管理员多了一个注册功能,所以以用户模块的结构图为例进行分析,用户模块结构图为例进行分析,如下图:

图3-2用户模块结构图
3.1.3 旧衣信息模块设计
再生衣旧衣回收与利用系统是中需要存储不少旧衣信息,其模块功能结构,具体的结构图如下:

图3-3旧衣信息模块结构图
3.1.4回收信息管理模块设计
再生衣旧衣回收与利用系统是中需要存储不少回收信息,其模块功能结构,具体的结构图如下:

图3-4回收信息模块结构图
数据库设计一般包括需求分析、概念模型设计、数据库表建立三大过程,其中需求分析前面章节已经阐述,概念模型设计有概念模型和逻辑结构设计两部分。
3.2.1 数据库概念结构设计
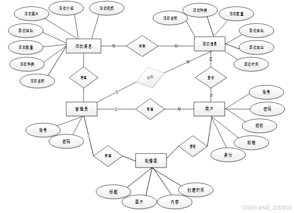
下面是整个再生衣旧衣回收与利用系统中主要的数据库表总E-R实体关系图。

图3-5 再生衣旧衣回收与利用系统总E-R关系图
3.2.2 数据库逻辑结构设计
通过上一小节中再生衣旧衣回收与利用系统中总E-R关系图上得出一共需要创建很多个数据表。在此主要罗列几个主要的数据库表结构设计。
| 编号 | 名称 | 数据类型 | 长度 | 小数位 | 允许空值 | 主键 | 默认值 | 说明 |
| 1 | token_id | int | 10 | 0 | N | Y | 临时访问牌ID | |
| 2 | token | varchar | 64 | 0 | Y | N | 临时访问牌 | |
| 3 | info | text | 65535 | 0 | Y | N | ||
| 4 | maxage | int | 10 | 0 | N | N | 2 | 最大寿命:默认2小时 |
| 5 | create_time | timestamp | 19 | 0 | N | N | CURRENT_TIMESTAMP | 创建时间: |
| 6 | update_time | timestamp | 19 | 0 | N | N | CURRENT_TIMESTAMP | 更新时间: |
| 7 | user_id | int | 10 | 0 | N | N | 0 | 用户编号: |
| 编号 | 名称 | 数据类型 | 长度 | 小数位 | 允许空值 | 主键 | 默认值 | 说明 |
| 1 | article_id | mediumint | 8 | 0 | N | Y | 文章id:[0,8388607] | |
| 2 | title | varchar | 125 | 0 | N | Y | 标题:[0,125]用于文章和html的title标签中 | |
| 3 | type | varchar | 64 | 0 | N | N | 0 | 文章分类:[0,1000]用来搜索指定类型的文章 |
| 4 | hits | int | 10 | 0 | N | N | 0 | 点击数:[0,1000000000]访问这篇文章的人次 |
| 5 | praise_len | int | 10 | 0 | N | N | 0 | 点赞数 |
| 6 | create_time | timestamp | 19 | 0 | N | N | CURRENT_TIMESTAMP | 创建时间: |
| 7 | update_time | timestamp | 19 | 0 | N | N | CURRENT_TIMESTAMP | 更新时间: |
| 8 | source | varchar | 255 | 0 | Y | N | 来源:[0,255]文章的出处 | |
| 9 | url | varchar | 255 | 0 | Y | N | 来源地址:[0,255]用于跳转到发布该文章的网站 | |
| 10 | tag | varchar | 255 | 0 | Y | N | 标签:[0,255]用于标注文章所属相关内容,多个标签用空格隔开 | |
| 11 | content | longtext | 2147483647 | 0 | Y | N | 正文:文章的主体内容 | |
| 12 | img | varchar | 255 | 0 | Y | N | 封面图 | |
| 13 | description | text | 65535 | 0 | Y | N | 文章描述 |
| 编号 | 名称 | 数据类型 | 长度 | 小数位 | 允许空值 | 主键 | 默认值 | 说明 |
| 1 | type_id | smallint | 5 | 0 | N | Y | 分类ID:[0,10000] | |
| 2 | display | smallint | 5 | 0 | N | N | 100 | 显示顺序:[0,1000]决定分类显示的先后顺序 |
| 3 | name | varchar | 16 | 0 | N | N | 分类名称:[2,16] | |
| 4 | father_id | smallint | 5 | 0 | N | N | 0 | 上级分类ID:[0,32767] |
| 5 | description | varchar | 255 | 0 | Y | N | 描述:[0,255]描述该分类的作用 | |
| 6 | icon | text | 65535 | 0 | Y | N | 分类图标: | |
| 7 | url | varchar | 255 | 0 | Y | N | 外链地址:[0,255]如果该分类是跳转到其他网站的情况下,就在该URL上设置 | |
| 8 | create_time | timestamp | 19 | 0 | N | N | CURRENT_TIMESTAMP | 创建时间: |
| 9 | update_time | timestamp | 19 | 0 | N | N | CURRENT_TIMESTAMP | 更新时间: |
| 编号 | 名称 | 数据类型 | 长度 | 小数位 | 允许空值 | 主键 | 默认值 | 说明 |
| 1 | auth_id | int | 10 | 0 | N | Y | 授权ID: | |
| 2 | user_group | varchar | 64 | 0 | Y | N | 用户组: | |
| 3 | mod_name | varchar | 64 | 0 | Y | N | 模块名: | |
| 4 | table_name | varchar | 64 | 0 | Y | N | 表名: | |
| 5 | page_title | varchar | 255 | 0 | Y | N | 页面标题: | |
| 6 | path | varchar | 255 | 0 | Y | N | 路由路径: | |
| 7 | position | varchar | 32 | 0 | Y | N | 位置: | |
| 8 | mode | varchar | 32 | 0 | N | N | _blank | 跳转方式: |
| 9 | add | tinyint | 3 | 0 | N | N | 1 | 是否可增加: |
| 10 | del | tinyint | 3 | 0 | N | N | 1 | 是否可删除: |
| 11 | set | tinyint | 3 | 0 | N | N | 1 | 是否可修改: |
| 12 | get | tinyint | 3 | 0 | N | N | 1 | 是否可查看: |
| 13 | field_add | text | 65535 | 0 | Y | N | 添加字段: | |
| 14 | field_set | text | 65535 | 0 | Y | N | 修改字段: | |
| 15 | field_get | text | 65535 | 0 | Y | N | 查询字段: | |
| 16 | table_nav_name | varchar | 500 | 0 | Y | N | 跨表导航名称: | |
| 17 | table_nav | varchar | 500 | 0 | Y | N | 跨表导航: | |
| 18 | option | text | 65535 | 0 | Y | N | 配置: | |
| 19 | create_time | timestamp | 19 | 0 | N | N | CURRENT_TIMESTAMP | 创建时间: |
| 20 | update_time | timestamp | 19 | 0 | N | N | CURRENT_TIMESTAMP | 更新时间: |
| 编号 | 名称 | 数据类型 | 长度 | 小数位 | 允许空值 | 主键 | 默认值 | 说明 |
| 1 | collect_id | int | 10 | 0 | N | Y | 收藏ID: | |
| 2 | user_id | int | 10 | 0 | N | N | 0 | 收藏人ID: |
| 3 | source_table | varchar | 255 | 0 | Y | N | 来源表: | |
| 4 | source_field | varchar | 255 | 0 | Y | N | 来源字段: | |
| 5 | source_id | int | 10 | 0 | N | N | 0 | 来源ID: |
| 6 | title | varchar | 255 | 0 | Y | N | 标题: | |
| 7 | img | varchar | 255 | 0 | Y | N | 封面: | |
| 8 | create_time | timestamp | 19 | 0 | N | N | CURRENT_TIMESTAMP | 创建时间: |
| 9 | update_time | timestamp | 19 | 0 | N | N | CURRENT_TIMESTAMP | 更新时间: |
| 编号 | 名称 | 数据类型 | 长度 | 小数位 | 允许空值 | 主键 | 默认值 | 说明 |
| 1 | comment_id | int | 10 | 0 | N | Y | 评论ID: | |
| 2 | user_id | int | 10 | 0 | N | N | 0 | 评论人ID: |
| 3 | reply_to_id | int | 10 | 0 | N | N | 0 | 回复评论ID:空为0 |
| 4 | content | longtext | 2147483647 | 0 | Y | N | 内容: | |
| 5 | nickname | varchar | 255 | 0 | Y | N | 昵称: | |
| 6 | avatar | varchar | 255 | 0 | Y | N | 头像地址:[0,255] | |
| 7 | create_time | timestamp | 19 | 0 | N | N | CURRENT_TIMESTAMP | 创建时间: |
| 8 | update_time | timestamp | 19 | 0 | N | N | CURRENT_TIMESTAMP | 更新时间: |
| 9 | source_table | varchar | 255 | 0 | Y | N | 来源表: | |
| 10 | source_field | varchar | 255 | 0 | Y | N | 来源字段: | |
| 11 | source_id | int | 10 | 0 | N | N | 0 | 来源ID: |
表communication_information (沟通信息)
| 编号 | 名称 | 数据类型 | 长度 | 小数位 | 允许空值 | 主键 | 默认值 | 说明 |
| 1 | communication_information_id | int | 10 | 0 | N | Y | 沟通信息ID | |
| 2 | publish_users | int | 10 | 0 | Y | N | 0 | 发布用户 |
| 3 | old_clothing_name | varchar | 64 | 0 | Y | N | 旧衣名称 | |
| 4 | types_of_old_clothes | varchar | 64 | 0 | Y | N | 旧衣种类 | |
| 5 | number_of_old_clothes | varchar | 64 | 0 | Y | N | 旧衣数量 | |
| 6 | recycle_address | varchar | 64 | 0 | Y | N | 回收地址 | |
| 7 | recycling_users | int | 10 | 0 | Y | N | 0 | 回收用户 |
| 8 | communication_theme | varchar | 64 | 0 | Y | N | 沟通主题 | |
| 9 | communication_type | varchar | 64 | 0 | Y | N | 沟通类型 | |
| 10 | communication_content | text | 65535 | 0 | Y | N | 沟通内容 | |
| 11 | reply_content | text | 65535 | 0 | Y | N | 回复内容 | |
| 12 | create_time | datetime | 19 | 0 | N | N | CURRENT_TIMESTAMP | 创建时间 |
| 13 | update_time | timestamp | 19 | 0 | N | N | CURRENT_TIMESTAMP | 更新时间 |
| 编号 | 名称 | 数据类型 | 长度 | 小数位 | 允许空值 | 主键 | 默认值 | 说明 |
| 1 | event_information_id | int | 10 | 0 | N | Y | 活动信息ID | |
| 2 | activity_name | varchar | 64 | 0 | Y | N | 活动名称 | |
| 3 | activity_type | varchar | 64 | 0 | Y | N | 活动类型 | |
| 4 | activity_time | varchar | 64 | 0 | Y | N | 活动时间 | |
| 5 | event_location | varchar | 64 | 0 | Y | N | 活动地点 | |
| 6 | activity_photos | varchar | 255 | 0 | Y | N | 活动照片 | |
| 7 | responsible_personnel | varchar | 64 | 0 | Y | N | 负责人员 | |
| 8 | activity_content | text | 65535 | 0 | Y | N | 活动内容 | |
| 9 | activity_introduction | text | 65535 | 0 | Y | N | 活动介绍 | |
| 10 | event_details | longtext | 2147483647 | 0 | Y | N | 活动详情 | |
| 11 | hits | int | 10 | 0 | N | N | 0 | 点击数 |
| 12 | praise_len | int | 10 | 0 | N | N | 0 | 点赞数 |
| 13 | create_time | datetime | 19 | 0 | N | N | CURRENT_TIMESTAMP | 创建时间 |
| 14 | update_time | timestamp | 19 | 0 | N | N | CURRENT_TIMESTAMP | 更新时间 |
| 编号 | 名称 | 数据类型 | 长度 | 小数位 | 允许空值 | 主键 | 默认值 | 说明 |
| 1 | hits_id | int | 10 | 0 | N | Y | 点赞ID: | |
| 2 | user_id | int | 10 | 0 | N | N | 0 | 点赞人: |
| 3 | create_time | timestamp | 19 | 0 | N | N | CURRENT_TIMESTAMP | 创建时间: |
| 4 | update_time | timestamp | 19 | 0 | N | N | CURRENT_TIMESTAMP | 更新时间: |
| 5 | source_table | varchar | 255 | 0 | Y | N | 来源表: | |
| 6 | source_field | varchar | 255 | 0 | Y | N | 来源字段: | |
| 7 | source_id | int | 10 | 0 | N | N | 0 | 来源ID: |
| 编号 | 名称 | 数据类型 | 长度 | 小数位 | 允许空值 | 主键 | 默认值 | 说明 |
| 1 | notice_id | mediumint | 8 | 0 | N | Y | 公告id: | |
| 2 | title | varchar | 125 | 0 | N | N | 标题: | |
| 3 | content | longtext | 2147483647 | 0 | Y | N | 正文: | |
| 4 | create_time | timestamp | 19 | 0 | N | N | CURRENT_TIMESTAMP | 创建时间: |
| 5 | update_time | timestamp | 19 | 0 | N | N | CURRENT_TIMESTAMP | 更新时间: |
表old_clothing_classification (旧衣分类)
| 编号 | 名称 | 数据类型 | 长度 | 小数位 | 允许空值 | 主键 | 默认值 | 说明 |
| 1 | old_clothing_classification_id | int | 10 | 0 | N | Y | 旧衣分类ID | |
| 2 | types_of_old_clothes | varchar | 64 | 0 | Y | N | 旧衣种类 | |
| 3 | create_time | datetime | 19 | 0 | N | N | CURRENT_TIMESTAMP | 创建时间 |
| 4 | update_time | timestamp | 19 | 0 | N | N | CURRENT_TIMESTAMP | 更新时间 |
表old_clothing_information (旧衣信息)
| 编号 | 名称 | 数据类型 | 长度 | 小数位 | 允许空值 | 主键 | 默认值 | 说明 |
| 1 | old_clothing_information_id | int | 10 | 0 | N | Y | 旧衣信息ID | |
| 2 | publish_users | int | 10 | 0 | Y | N | 0 | 发布用户 |
| 3 | old_clothing_name | varchar | 64 | 0 | Y | N | 旧衣名称 | |
| 4 | types_of_old_clothes | varchar | 64 | 0 | Y | N | 旧衣种类 | |
| 5 | number_of_old_clothes | varchar | 64 | 0 | Y | N | 旧衣数量 | |
| 6 | recycle_address | varchar | 64 | 0 | Y | N | 回收地址 | |
| 7 | old_clothes_pictures | varchar | 255 | 0 | Y | N | 旧衣图片 | |
| 8 | introduction_to_old_clothes | text | 65535 | 0 | Y | N | 旧衣介绍 | |
| 9 | old_clothes_video | varchar | 255 | 0 | Y | N | 旧衣视频 | |
| 10 | details_of_old_clothes | longtext | 2147483647 | 0 | Y | N | 旧衣详情 | |
| 11 | hits | int | 10 | 0 | N | N | 0 | 点击数 |
| 12 | praise_len | int | 10 | 0 | N | N | 0 | 点赞数 |
| 13 | examine_state | varchar | 16 | 0 | N | N | 未审核 | 审核状态 |
| 14 | create_time | datetime | 19 | 0 | N | N | CURRENT_TIMESTAMP | 创建时间 |
| 15 | update_time | timestamp | 19 | 0 | N | N | CURRENT_TIMESTAMP | 更新时间 |
| 编号 | 名称 | 数据类型 | 长度 | 小数位 | 允许空值 | 主键 | 默认值 | 说明 |
| 1 | praise_id | int | 10 | 0 | N | Y | 点赞ID: | |
| 2 | user_id | int | 10 | 0 | N | N | 0 | 点赞人: |
| 3 | create_time | timestamp | 19 | 0 | N | N | CURRENT_TIMESTAMP | 创建时间: |
| 4 | update_time | timestamp | 19 | 0 | N | N | CURRENT_TIMESTAMP | 更新时间: |
| 5 | source_table | varchar | 255 | 0 | Y | N | 来源表: | |
| 6 | source_field | varchar | 255 | 0 | Y | N | 来源字段: | |
| 7 | source_id | int | 10 | 0 | N | N | 0 | 来源ID: |
| 8 | status | bit | 1 | 0 | N | N | 1 | 点赞状态:1为点赞,0已取消 |
| 编号 | 名称 | 数据类型 | 长度 | 小数位 | 允许空值 | 主键 | 默认值 | 说明 |
| 1 | recycling_information_id | int | 10 | 0 | N | Y | 回收信息ID | |
| 2 | publish_users | int | 10 | 0 | Y | N | 0 | 发布用户 |
| 3 | old_clothing_name | varchar | 64 | 0 | Y | N | 旧衣名称 | |
| 4 | types_of_old_clothes | varchar | 64 | 0 | Y | N | 旧衣种类 | |
| 5 | number_of_old_clothes | varchar | 64 | 0 | Y | N | 旧衣数量 | |
| 6 | recycle_address | varchar | 64 | 0 | Y | N | 回收地址 | |
| 7 | recycling_users | int | 10 | 0 | Y | N | 0 | 回收用户 |
| 8 | recycling_time | varchar | 64 | 0 | Y | N | 回收时间 | |
| 9 | recycling_unit_price | varchar | 64 | 0 | Y | N | 回收单价 | |
| 10 | recycling_instructions | text | 65535 | 0 | Y | N | 回收说明 | |
| 11 | address_information | text | 65535 | 0 | Y | N | 地址信息 | |
| 12 | create_time | datetime | 19 | 0 | N | N | CURRENT_TIMESTAMP | 创建时间 |
| 13 | update_time | timestamp | 19 | 0 | N | N | CURRENT_TIMESTAMP | 更新时间 |
| 编号 | 名称 | 数据类型 | 长度 | 小数位 | 允许空值 | 主键 | 默认值 | 说明 |
| 1 | registered_users_id | int | 10 | 0 | N | Y | 注册用户ID | |
| 2 | user_name | varchar | 64 | 0 | Y | N | 用户姓名 | |
| 3 | user_gender | varchar | 64 | 0 | Y | N | 用户性别 | |
| 4 | examine_state | varchar | 16 | 0 | N | N | 已通过 | 审核状态 |
| 5 | user_id | int | 10 | 0 | N | N | 0 | 用户ID |
| 6 | create_time | datetime | 19 | 0 | N | N | CURRENT_TIMESTAMP | 创建时间 |
| 7 | update_time | timestamp | 19 | 0 | N | N | CURRENT_TIMESTAMP | 更新时间 |
表slides (轮播图)
| 编号 | 名称 | 数据类型 | 长度 | 小数位 | 允许空值 | 主键 | 默认值 | 说明 |
| 1 | slides_id | int | 10 | 0 | N | Y | 轮播图ID: | |
| 2 | title | varchar | 64 | 0 | Y | N | 标题: | |
| 3 | content | varchar | 255 | 0 | Y | N | 内容: | |
| 4 | url | varchar | 255 | 0 | Y | N | 链接: | |
| 5 | img | varchar | 255 | 0 | Y | N | 轮播图: | |
| 6 | hits | int | 10 | 0 | N | N | 0 | 点击量: |
| 7 | create_time | timestamp | 19 | 0 | N | N | CURRENT_TIMESTAMP | 创建时间: |
| 8 | update_time | timestamp | 19 | 0 | N | N | CURRENT_TIMESTAMP | 更新时间: |
表transaction_information (交易信息)
| 编号 | 名称 | 数据类型 | 长度 | 小数位 | 允许空值 | 主键 | 默认值 | 说明 |
| 1 | transaction_information_id | int | 10 | 0 | N | Y | 交易信息ID | |
| 2 | publish_users | int | 10 | 0 | Y | N | 0 | 发布用户 |
| 3 | old_clothing_name | varchar | 64 | 0 | Y | N | 旧衣名称 | |
| 4 | types_of_old_clothes | varchar | 64 | 0 | Y | N | 旧衣种类 | |
| 5 | number_of_old_clothes | varchar | 64 | 0 | Y | N | 旧衣数量 | |
| 6 | recycle_address | varchar | 64 | 0 | Y | N | 回收地址 | |
| 7 | recycling_users | int | 10 | 0 | Y | N | 0 | 回收用户 |
| 8 | recycling_time | varchar | 64 | 0 | Y | N | 回收时间 | |
| 9 | recycling_unit_price | varchar | 64 | 0 | Y | N | 回收单价 | |
| 10 | recycling_instructions | text | 65535 | 0 | Y | N | 回收说明 | |
| 11 | address_information | text | 65535 | 0 | Y | N | 地址信息 | |
| 12 | transaction_opinion | varchar | 64 | 0 | Y | N | 交易意见 | |
| 13 | transaction_description | text | 65535 | 0 | Y | N | 交易说明 | |
| 14 | examine_state | varchar | 16 | 0 | N | N | 未审核 | 审核状态 |
| 15 | examine_reply | varchar | 16 | 0 | Y | N | 审核回复 | |
| 16 | pay_state | varchar | 16 | 0 | N | N | 未支付 | 支付状态 |
| 17 | create_time | datetime | 19 | 0 | N | N | CURRENT_TIMESTAMP | 创建时间 |
| 18 | update_time | timestamp | 19 | 0 | N | N | CURRENT_TIMESTAMP | 更新时间 |
表upload (文件上传)
| 编号 | 名称 | 数据类型 | 长度 | 小数位 | 允许空值 | 主键 | 默认值 | 说明 |
| 1 | upload_id | int | 10 | 0 | N | Y | 上传ID | |
| 2 | name | varchar | 64 | 0 | Y | N | 文件名 | |
| 3 | path | varchar | 255 | 0 | Y | N | 访问路径 | |
| 4 | file | varchar | 255 | 0 | Y | N | 文件路径 | |
| 5 | display | varchar | 255 | 0 | Y | N | 显示顺序 | |
| 6 | father_id | int | 10 | 0 | Y | N | 0 | 父级ID |
| 7 | dir | varchar | 255 | 0 | Y | N | 文件夹 | |
| 8 | type | varchar | 32 | 0 | Y | N | 文件类型 |
表user (用户账户:用于保存用户登录信息)
| 编号 | 名称 | 数据类型 | 长度 | 小数位 | 允许空值 | 主键 | 默认值 | 说明 |
| 1 | user_id | mediumint | 8 | 0 | N | Y | 用户ID:[0,8388607]用户获取其他与用户相关的数据 | |
| 2 | state | smallint | 5 | 0 | N | N | 1 | 账户状态:[0,10](1可用|2异常|3已冻结|4已注销) |
| 3 | user_group | varchar | 32 | 0 | Y | N | 所在用户组:[0,32767]决定用户身份和权限 | |
| 4 | login_time | timestamp | 19 | 0 | N | N | CURRENT_TIMESTAMP | 上次登录时间: |
| 5 | phone | varchar | 11 | 0 | Y | N | 手机号码:[0,11]用户的手机号码,用于找回密码时或登录时 | |
| 6 | phone_state | smallint | 5 | 0 | N | N | 0 | 手机认证:[0,1](0未认证|1审核中|2已认证) |
| 7 | username | varchar | 16 | 0 | N | N | 用户名:[0,16]用户登录时所用的账户名称 | |
| 8 | nickname | varchar | 16 | 0 | Y | N | 昵称:[0,16] | |
| 9 | password | varchar | 64 | 0 | N | N | 密码:[0,32]用户登录所需的密码,由6-16位数字或英文组成 | |
| 10 | | varchar | 64 | 0 | Y | N | 邮箱:[0,64]用户的邮箱,用于找回密码时或登录时 | |
| 11 | email_state | smallint | 5 | 0 | N | N | 0 | 邮箱认证:[0,1](0未认证|1审核中|2已认证) |
| 12 | avatar | varchar | 255 | 0 | Y | N | 头像地址:[0,255] | |
| 13 | open_id | varchar | 255 | 0 | Y | N | 针对获取用户信息字段 | |
| 14 | create_time | timestamp | 19 | 0 | N | N | CURRENT_TIMESTAMP | 创建时间: |
| 15 | vip_level | varchar | 255 | 0 | Y | N | 会员等级 | |
| 16 | vip_discount | double | 11 | 2 | Y | N | 0.00 | 会员折扣 |
表user_group (用户组:用于用户前端身份和鉴权)
| 编号 | 名称 | 数据类型 | 长度 | 小数位 | 允许空值 | 主键 | 默认值 | 说明 |
| 1 | group_id | mediumint | 8 | 0 | N | Y | 用户组ID:[0,8388607] | |
| 2 | display | smallint | 5 | 0 | N | N | 100 | 显示顺序:[0,1000] |
| 3 | name | varchar | 16 | 0 | N | N | 名称:[0,16] | |
| 4 | description | varchar | 255 | 0 | Y | N | 描述:[0,255]描述该用户组的特点或权限范围 | |
| 5 | source_table | varchar | 255 | 0 | Y | N | 来源表: | |
| 6 | source_field | varchar | 255 | 0 | Y | N | 来源字段: | |
| 7 | source_id | int | 10 | 0 | N | N | 0 | 来源ID: |
| 8 | register | smallint | 5 | 0 | Y | N | 0 | 注册位置: |
| 9 | create_time | timestamp | 19 | 0 | N | N | CURRENT_TIMESTAMP | 创建时间: |
| 10 | update_time | timestamp | 19 | 0 | N | N | CURRENT_TIMESTAMP | 更新时间: |
表volunteer_application (志愿者申请)
| 编号 | 名称 | 数据类型 | 长度 | 小数位 | 允许空值 | 主键 | 默认值 | 说明 |
| 1 | volunteer_application_id | int | 10 | 0 | N | Y | 志愿者申请ID | |
| 2 | applying_for_users | int | 10 | 0 | Y | N | 0 | 申请用户 |
| 3 | user_name | varchar | 64 | 0 | Y | N | 用户姓名 | |
| 4 | user_gender | varchar | 64 | 0 | Y | N | 用户性别 | |
| 5 | application_date | date | 10 | 0 | Y | N | 申请日期 | |
| 6 | personal_introduction | text | 65535 | 0 | Y | N | 个人介绍 | |
| 7 | reason_for_application | text | 65535 | 0 | Y | N | 申请原因 | |
| 8 | examine_state | varchar | 16 | 0 | N | N | 未审核 | 审核状态 |
| 9 | examine_reply | varchar | 16 | 0 | Y | N | 审核回复 | |
| 10 | create_time | datetime | 19 | 0 | N | N | CURRENT_TIMESTAMP | 创建时间 |
| 11 | update_time | timestamp | 19 | 0 | N | N | CURRENT_TIMESTAMP | 更新时间 |
整个再生衣旧衣回收与利用系统的需求分析主要对系统总体架构以及功能模块的设计,通过建立E-R模型和数据库逻辑系统设计完成了数据库系统设计。
4 系统关键模块详细设计与实现
再生衣旧衣回收与利用系统的详细设计与实现主要是根据前面的再生衣旧衣回收与利用系统的需求分析和再生衣旧衣回收与利用系统的总体设计来设计页面并实现业务逻辑。主要从再生衣旧衣回收与利用系统界面实现、业务逻辑实现这两部分进行介绍。
4.1注册用户功能模块
4.1.1 前台首页界面
当进入再生衣旧衣回收与利用系统的时候,系统以上中下的布局进行展示,首先映入眼帘的是系统的导航栏,下面是轮播图,再往下是网站公告,其主界面展示如下图所示。

图4-1 前台首页界面图
4.1.2 用户注册界面
再生衣旧衣回收与利用系统的游客和注册用户时可以进行注册登录,当用户右上角“注册”按钮的时候,当填写上自己的账号+密码+确认密码+昵称+邮箱等后再点击“注册”按钮后将会先验证输入的有没有空数据,再次验证密码和确认密码是否是一样的,最后验证输入的账户名和数据库表中已经注册的账户名是否重复,只有都验证没问题后即可用户注册成功。用户注册界面展示如下图所示。

图4-2注册界面图
注册关键代码如下:
* 注册
* @param user
* @return
*/
@PostMapping("register")
public Map<String, Object> signUp(@RequestBody User user) {
// 查询用户
Map<String, String> query = new HashMap<>();
Map<String,Object> map = JSON.parseObject(JSON.toJSONString(user));
query.put("username",user.getUsername());
List list = service.selectBaseList(service.select(query, new HashMap<>()));
if (list.size()>0){
return error(30000, "用户已存在");
}
map.put("password",service.encryption(String.valueOf(map.get("password"))));
service.insert(map);
return success(1);
}
再生衣旧衣回收与利用系统中的前台上注册后的用户是可以通过自己的账户名和密码进行登录的,当用户输入完整的自己的账户名和密码信息并点击“登录”按钮后,将会首先验证输入的有没有空数据,再次验证输入的账户名+密码和数据库中当前保存的用户信息是否一致,只有在一致后将会登录成功并自动跳转到再生衣旧衣回收与利用系统的首页中;否则将会提示相应错误信息,用户登录界面如下图所示。

图4-3用户登录界面图
登录的逻辑代码如下所示。
/**
* 登录
* @param data
* @param httpServletRequest
* @return
*/
@PostMapping("login")
public Map<String, Object> login(@RequestBody Map<String, String> data, HttpServletRequest httpServletRequest) {
log.info("[执行登录接口]");
String username = data.get("username");
String email = data.get("email");
String phone = data.get("phone");
String password = data.get("password");
List resultList = null;
Map<String, String> map = new HashMap<>();
if(username != null && "".equals(username) == false){
map.put("username", username);
resultList = service.select(map, new HashMap<>()).getResultList();
}
else if(email != null && "".equals(email) == false){
map.put("email", email);
resultList = service.select(map, new HashMap<>()).getResultList();
}
else if(phone != null && "".equals(phone) == false){
map.put("phone", phone);
resultList = service.select(map, new HashMap<>()).getResultList();
}else{
return error(30000, "账号或密码不能为空");
}
if (resultList == null || password == null) {
return error(30000, "账号或密码不能为空");
}
//判断是否有这个用户
if (resultList.size()<=0){
return error(30000,"用户不存在");
}
User byUsername = (User) resultList.get(0);
Map<String, String> groupMap = new HashMap<>();
groupMap.put("name",byUsername.getUserGroup());
List groupList = userGroupService.select(groupMap, new HashMap<>()).getResultList();
if (groupList.size()<1){
return error(30000,"用户组不存在");
}
UserGroup userGroup = (UserGroup) groupList.get(0);
//查询用户审核状态
if (!StringUtils.isEmpty(userGroup.getSourceTable())){
String sql = "select examine_state from "+ userGroup.getSourceTable() +" WHERE user_id = " + byUsername.getUserId();
String res = String.valueOf(service.runCountSql(sql).getSingleResult());
if (res==null){
return error(30000,"用户不存在");
}
if (!res.equals("已通过")){
return error(30000,"该用户审核未通过");
}
}
//查询用户状态
if (byUsername.getState()!=1){
return error(30000,"用户非可用状态,不能登录");
}
String md5password = service.encryption(password);
if (byUsername.getPassword().equals(md5password)) {
// 存储Token到数据库
AccessToken accessToken = new AccessToken();
accessToken.setToken(UUID.randomUUID().toString().replaceAll("-", ""));
accessToken.setUser_id(byUsername.getUserId());
tokenService.save(accessToken);
// 返回用户信息
JSONObject user = JSONObject.parseObject(JSONObject.toJSONString(byUsername));
user.put("token", accessToken.getToken());
JSONObject ret = new JSONObject();
ret.put("obj",user);
return success(ret);
} else {
return error(30000, "账号或密码不正确");
}
}
4.1.4 旧衣信息界面
当用户点击再生衣旧衣回收与利用系统中导航栏上的“旧衣信息”后将会进入到该“旧衣信息”列表的界面,然后选择想要看的旧衣信息,点击进入到详细界面,在详细界面可以回收、沟通、点赞和收藏等操作,旧衣信息界面如下图所示。

图4-4旧衣信息界面图
当用户点击再生衣旧衣回收与利用系统中导航栏上的“活动信息”后将会进入到该“活动信息”列表的界面,然后选择想要看的活动,点击进入到详细界面,在详细界面可以收藏+点赞和评论等操作,活动信息界面如下图所示。

图4-5活动信息界面图
活动信息关键代码如下:
@PostMapping("/set")
@Transactional
public Map<String, Object> set(HttpServletRequest request) throws IOException {
service.update(service.readQuery(request), service.readConfig(request), service.readBody(request.getReader()));
return success(1);
}
4.2管理员功能模块
管理员点击“系统用户”这一菜单会显示管理员、注册用户这两个子菜单,管理员可以对这两个角色的信息进行增删改查操作。界面如下图所示。

图4-6系统用户管理界面图
管理员点击“旧衣分类管理”这一菜单会显示旧衣分类列表、旧衣分类添加这两个子菜单,支持输入旧衣种类进行查询、重置和删除的操作。如果想要添加新的旧衣分类,点击“添加”按钮,就可以添加了,同时可以选择某一条旧衣分类,点击“删除”进行删除。旧衣分类列表、旧衣分类添加界面如下图所示。

图4-7旧衣分类列表界面图

图4-8旧衣分类添加界面图
旧衣分类添加关键代码如下:
@RequestMapping(value = "/del")
@Transactional
public Map<String, Object> del(HttpServletRequest request) {
service.delete(service.readQuery(request), service.readConfig(request));
return success(1);
}
public void delete(Map<String,String> query,Map<String,String> config){
QueryWrapper wrapper = new QueryWrapper<E>();
toWhereWrapper(query, "0".equals(config.get(FindConfig.GROUP_BY)),wrapper);
baseMapper.delete(wrapper);
log.info("[{}] - 删除操作:{}",wrapper.getSqlSelect());
}
管理员点击“回收信息管理”这一菜单会显示回收信息列表这个子菜单,支持输入旧衣名称、回收时间进行查询、重置和删除的操作。回收信息列表界面如下图所示。

图4-9回收信息列表界面图
管理员点击“沟通信息管理”这一菜单会显示沟通信息列表这个子菜单,支持输入旧衣名称、沟通主题进行查询、重置和删除的操作。沟通信息列表界面如下图所示。

图4-10沟通信息列表界面图
管理员点击“系统管理”这一菜单会显示轮播图这个子菜单,管理员可以对前台展示的轮播图进行设置,界面如下图所示。

图4-11系统管理界面图
系统管理关键代码如下:
@PostMapping("/add")
@Transactional
public Map<String, Object> add(HttpServletRequest request) throws IOException {
service.insert(service.readBody(request.getReader()));
return success(1);
}
public Map<String, Object> addMap(Map<String,Object> map){
service.insert(map);
return success(1);
}
管理员点击“公告消息管理”,管理员可以发布、编辑、删除网站的通知公告信息,包括系统更新、重要通知等内容,确保信息及时传达给用户。界面如下图所示。

图4-12公告消息管理界面图
5系统测试
5.1 系统测试用例
系统测试包括:用户登录功能测试、旧衣信息查看功能测试、旧衣信息添加、回收资讯搜索、密码修改、志愿者申请功能测试,如表5-1、5-2、5-3、5-4、5-5、5-6所示:
表5-1 用户登录功能测试表
| 用例名称 | 用户登录系统 |
| 目的 | 测试用户通过正确的用户名和密码可否登录功能 |
| 前提 | 未登录的情况下 |
| 测试流程 | 1) 进入登录页面 2) 输入正确的用户名和密码 |
| 预期结果 | 用户名和密码正确的时候,跳转到登录成功界面,反之则显示错误信息,提示重新输入 |
| 实际结果 | 实际结果与预期结果一致 |
旧衣信息查看功能测试:
表5-2 旧衣信息查看功能测试表
| 用例名称 | 旧衣信息查看 |
| 目的 | 测试旧衣信息查看功能 |
| 前提 | 用户登录 |
| 测试流程 | 点击旧衣信息列表 |
| 预期结果 | 可以查看到所有旧衣信息信息 |
| 实际结果 | 实际结果与预期结果一致 |
管理员添加旧衣信息界面测试:
表5-3 管理员添加旧衣信息界面测试表
| 用例名称 | 添加旧衣信息测试用例 |
| 目的 | 测试旧衣信息添加功能 |
| 前提 | 管理员用户正常登录情况下 |
| 测试流程 | 1)管理员点击旧衣信息,然后点击添加后并填写信息。 2)点击进行提交。 |
| 预期结果 | 提交以后,页面首页会显示新的旧衣信息 |
| 实际结果 | 实际结果与预期结果一致 |
回收资讯搜索功能测试:
表5-4回收资讯搜索功能测试表
| 用例名称 | 回收资讯搜索测试 |
| 目的 | 测试回收资讯搜索功能 |
| 前提 | 无 |
| 测试流程 | 1)在搜索框填入搜索关键字。 2)点击搜索按钮。 |
| 预期结果 | 页面显示包含有搜索关键字的回收资讯 |
| 实际结果 | 实际结果与预期结果一致 |
密码修改搜索功能测试:
表5-5 密码修改功能测试表
| 用例名称 | 密码修改测试用例 |
| 目的 | 测试管理员密码修改功能 |
| 前提 | 管理员用户正常登录情况下 |
| 测试流程 | 1)管理员密码修改并完成填写。 2)点击进行提交。 |
| 预期结果 | 使用新的密码可以登录 |
| 实际结果 | 实际结果与预期结果一致 |
志愿者申请功能测试:
表5-6志愿者申请功能测试表
| 用例名称 | 志愿者申请测试用例 |
| 目的 | 测试用户志愿者申请功能 |
| 前提 | 用户正常登录情况下 |
| 测试流程 | 1)搜索查看志愿者申请,点击志愿者申请。 2)填写志愿者申请信息,点击进行提交。 |
| 预期结果 | 志愿者申请成功 |
| 实际结果 | 实际结果与预期结果一致 |
通过编写再生衣旧衣回收与利用系统的测试用例,已经检测完毕用户登录功能测试、旧衣信息展示功能测试、旧衣信息添加、回收资讯搜索、密码修改、志愿者申请功能测试,通过这6大模块为再生衣旧衣回收与利用系统的后期推广运营提供了强力的技术支撑。
本文描述了再生衣旧衣回收与利用系统的原理和开发过程,该系统是通过SpringBoot框架来搭建后台,中间件使用的是Tomcat服务器,数据库管理平台采用开源的Mysql,前台使用的是JQuery框架,同时使用Validate校验框架,这样就可以减少前端代码的输入量,而且基于JQuery框架的Validat框架使用简单,是流行的前端使用框架,前端使用的主要是HTML页面展示技术。
在开发前做了许多的准备,在本系统的设计和开发过程中阅览和学习了许多文献资料,从开发这个再生衣旧衣回收与利用系统的过程中我也收获了许许多多宝贵的方法以及设计思路,对系统的开发也起到了很重要的作用,系统的开发技术选用的都是自己比较熟悉的,比如Web、SpringBoot、MYSQL,这些技术都是在以前的学习中学到了,其中许多的设计思路和方法都是在以前不断地学习中摸索出来的经验,其实对于我们来说工作量还是比较大的,但是正是由于之前的积累与准备,才能顺利的完成这个项目,由此看来,积累经验跟做好准备是十分重要的事情。
当然在该系统的设计与实现的过程中也离不开老师以及同学们的帮助,正是因为他们的指导与帮助,我才能够成功的在预期内完成了这个系统。同时在这个过程当中我也收获了很多东西,此系统也有需要改进的地方,但是由于专业知识的浅薄,并不能做到十分完美,希望以后有机会可以让其真正的投入到使用之中。
[1]Mandala M ,Indarto I ,Rodhi N N , et al.Land use and land cover change in East Java from 2015 to 2021: Use optical imagery and Google Earth engine[J].Environmental Socio-economic Studies,2024,12(1):69-80.
[2]Slameto ,Fahrudin E D ,Saputra W M .Effect of fertilizer composition and different varieties on yield, methane and nitrous oxide emission from rice field in East Java Indonesia[J].Frontiers in Agronomy,2024,6
[3]Prabawani B ,Hadi P S ,Fisher R M , et al.Socioeconomic perspective of agroforestry development in Central Java[J].Environmental and Sustainability Indicators,2024,22100354-.
[4]徐少军,李宗哲,梅杰,等.基于Springboot+Vue框架的质量检验监督管理系统研发[J].纺织标准与质量,2024,(01):11-14+21.
[5]孙铁强,刘俊,于洪健,等.基于SpringBoot框架的在线监测和专家系统的研究[J].自动化应用,2024,65(04):15-16+19.DOI:10.19769/j.zdhy.2024.04.006.
[6]Putra K ,Baskoro W ,Ratini N , et al.Assessment of Groundwater Availability for Rice Farming in Tuban Regency, East Java in 2018-2022[J].International Journal of Environment and Climate Change,2024,14(2):828-836.
[7]Handini E ,Hasenaka T ,Barber D N , et al.Systematics of slab-derived components in Central Java, Sunda Arc: Evidence for differential material transfer across the Southeast Asian convergent margin[J].Tectonophysics,2024,873230229-.
[8]雷欣,马宏琳,郑霖,等.基于SpringBoot的域名信息系统设计与实现[J].电脑知识与技术,2024,20(05):44-47.DOI:10.14004/j.cnki.ckt.2024.0188.
[9]白茹鑫.基于SpringBoot+SSM框架的企业安全培训管理系统设计与实现[J].现代信息科技,2024,8(01):44-49.DOI:10.19850/j.cnki.2096-4706.2024.01.009.
[10]石雨昕,关家兴,邹博华,等.基于SpringBoot微服务架构设计与实现实验室开放课题管理系统[J].实验室检测,2024,2(01):101-106.
[11]吴伶琳.基于SpringBoot的客户关系管理系统设计与实现[J].无线互联科技,2023,20(24):60-62.
[12]袁琳琳.计算机软件Java编程特点及技术分析[J].数字通信世界,2023,(12):87-89.
[13]马庆.计算机软件开发中JAVA编程语言的应用[J].山西电子技术,2023,(06):84-86+98.
[14]吴昊,张丹.基于SpringBoot框架的大学生网上兼职系统设计与实现[J].电脑知识与技术,2023,19(35):68-72.DOI:10.14004/j.cnki.ckt.2023.1860.
[15]姜一波.基于SpringBoot+Vue的在线考试系统设计与实现[J].无线互联科技,2023,20(23):68-71.
[16]游晶,邱淑丽,李敬文.基于SpringBoot的校园智慧报修系统的设计与实现[J].电脑知识与技术,2023,19(32):50-52+65.DOI:10.14004/j.cnki.ckt.2023.1718.
[17]徐剑,王少杰.基于SpringBoot的配电房监控系统设计[J].信息与电脑(理论版),2023,35(20):120-123.
[18]黄延果,常世萌.互联网技术赋能下旧衣回收平台设计与应用[J].网络安全和信息化,2023,(04):74-75.
[19]张倩芸,周莉英,刘威,等.校园旧衣回收服务优化设计[J].服装学报,2022,7(06):554-561.
[20]张雁涔.基于Python旧衣回收系统的设计[J].信息与电脑(理论版),2022,34(14):127-129.
逝者如斯夫,不舍昼夜。转眼间,大学生活便已经接近尾声,人面对着离别与结束,总是充满着不舍与茫然,我亦如此,仍记得那年秋天,我迫不及待的提前一天到了学校,面对学校巍峨的大门,我心里充满了期待:这里,就是我新生活的起点吗?那天,阳光明媚,学校的欢迎仪式很热烈,我面对着一个个对着我微笑的同学,仿佛一缕缕阳光透过胸口照进了我心里,同时,在那天我认识可爱的室友,我们携手共同度过了这难忘的两年。如今,我望着这篇论文的致谢,不禁又要问自己:现在,我们就要说再见了吗?
感慨莫名,不知所言。遥想当初刚来学校的时候,心里总是想着工科学校会过于板正,会缺乏一些柔情,当时心里甚至有一点点排斥,但是随着我对学校的慢慢认识与了解,我才认识到了她的美丽,她的柔情,并且慢慢的喜欢上了这个校园,但是时间太快了,快到我还没有好好体会她的美丽便要离开了,但是她带给我的回忆,永远不会离开我,也许真正离开那天我的眼里会满含泪水,我不是因为难过,我只是想将她的样子映在我的泪水里,刻在我的心里。最后,感谢我的老师们,是你们教授了我们知识与做人的道理;感谢我的室友们,是你们陪伴了我如此之久;感谢每位关心与支持我的人。
少年,追风赶月莫停留,平荒尽处是春山。
免费领取项目源码,请关注❥点赞收藏并私信博主,谢谢~

被折叠的 条评论
为什么被折叠?



