摘要
随着互联网的快速发展和普及,线上拍卖作为一种新兴的商业模式,正逐渐改变着人们的购物和消费习惯。线上拍卖系统不仅为消费者提供了一个便捷、透明的购物平台,也为商家提供了一个更加广阔的市场和更多的销售机会。因此,设计和实现一个高效、稳定、安全的线上拍卖系统具有重要的现实意义和商业价值。
SSM作为一种成熟、稳定的技术框架组合,已经在众多项目中得到了广泛应用。SSM框架以其良好的扩展性、灵活性和易用性,为开发者提供了强大的支持,使得开发者能够更加专注于业务逻辑的实现,而无需过多关注底层框架的搭建和配置。
基于SSM的线上拍卖系统的设计与实现,旨在利用SSM框架的优势,构建一个功能完善、性能稳定、安全可靠的线上拍卖平台。该系统将提供用户注册、登录、浏览拍卖商品、参与拍卖、支付结算等功能,并通过合理的系统架构设计和优化,确保系统的可扩展性和可维护性。
基于SSM的线上拍卖系统的设计与实现,将为消费者和商家提供一个高效、便捷、安全的线上拍卖平台,推动线上拍卖业务的发展和创新。
关键词:线上拍卖系统;Java语言;SSM框架;Mysql数据库
Abstract
With the rapid development and popularity of the Internet, online auction, as a new business model, is gradually changing people's shopping and consumption habits. The online auction system not only provides consumers with a convenient and transparent shopping platform, but also provides merchants with a broader market and more sales opportunities. Therefore, designing and implementing an efficient, stable, and secure online auction system has important practical significance and commercial value.
SSM, as a mature and stable combination of technical frameworks, has been widely applied in many projects. The SSM framework, with its excellent scalability, flexibility, and ease of use, provides strong support for developers, enabling them to focus more on the implementation of business logic without having to pay too much attention to the construction and configuration of the underlying framework.
The design and implementation of an online auction system based on SSM aims to leverage the advantages of the SSM framework to build a fully functional, stable, and secure online auction platform. The system will provide functions such as user registration, login, browsing auction products, participating in auctions, payment settlement, etc., and ensure the scalability and maintainability of the system through reasonable system architecture design and optimization.
The design and implementation of an online auction system based on SSM will provide consumers and businesses with an efficient, convenient, and secure online auction platform, promoting the development and innovation of online auction business.
Keywords:Online auction system; Java language; SSM framework; MySQL database
随着互联网技术的迅猛发展和电子商务的广泛普及,线上拍卖作为一种新型的交易模式,正逐渐改变着传统的商业模式和消费习惯。线上拍卖系统不仅为消费者提供了一个更加便捷、透明的购物平台,还为商家开辟了新的销售渠道,促进了商品流通和市场繁荣。因此,设计并实现一个高效、稳定、安全的线上拍卖系统具有重要的现实意义和商业价值。
选题背景方面,随着电子商务的快速发展,线上拍卖市场呈现出蓬勃的发展态势。越来越多的消费者和商家开始关注和参与到线上拍卖活动中,对线上拍卖系统的功能和性能提出了更高的要求。同时,随着技术的不断进步和创新,线上拍卖系统也需要不断升级和改进,以满足市场的需求和变化。
选题意义方面,基于SSM的线上拍卖系统的设计与实现不仅有助于提高线上拍卖业务的效率和质量,还能够为消费者和商家提供更加便捷、安全的交易环境。此外,该系统的设计和实现还能够推动电子商务技术的创新和发展,为其他类似系统的开发提供有益的参考和借鉴。因此,本研究具有重要的理论价值和实践意义。
在国内,随着电子商务的快速发展,线上拍卖系统作为其中的一种重要模式,也得到了广泛的应用和研究。近年来,国内研究者们不断提出新的设计理念和技术手段,致力于提高线上拍卖系统的性能和安全性。例如,一些研究者通过引入大数据和人工智能技术,对拍卖商品进行智能推荐和价格预测,提高了拍卖的效率和公平性。同时,国内的一些大型电商平台也积极推出自己的线上拍卖系统,通过不断优化系统功能和用户体验,吸引了大量用户和商家的参与。
在国外,线上拍卖系统的研究与实践同样得到了广泛的关注。一些知名的拍卖网站,如eBay、Amazon等,通过引入先进的技术和创新性的业务模式,为用户提供了更加便捷、安全的拍卖服务。同时,国外的研究者们也不断探索新的技术手段,如区块链技术、智能合约等,以提高线上拍卖系统的透明性和可信度。这些研究和实践为线上拍卖系统的发展提供了有益的参考和借鉴。
综上所述,基于SSM的线上拍卖系统的设计与实现,在国内外都受到了广泛的关注和研究。通过不断引入新的技术手段和创新性的业务模式,线上拍卖系统将会得到更加广泛的应用和推广,为消费者和商家提供更加便捷、安全的交易环境。
论文将分层次经行编排,除去论文摘要致谢文献参考部分,正文部分还会对系统需求做出分析,以及阐述大体的设计和实现的功能,最后罗列部分调测记录,论文主要架构如下:
第1章 交代项目的背景、开发这个系统的现状以及论文的章节安排情况。
第2章 对系统的具体需求展开分析。
第3章 阐述了系统的设计,其中涵盖了功能设计以及数据库的设计。
第4章 阐明了线上拍卖系统各个功能模块的实现,以图文的形式进行展示。
第5章 罗列了部分系统调试与测试的记录。
第6章 介绍了线上拍卖系统的结论。
线上拍卖系统在技术上是完全可行的。SSM作为成熟、稳定且广泛应用的技术框架组合,为线上拍卖系统提供了强大的技术支持。Spring框架负责业务逻辑的处理,SpringMVC负责请求的转发和响应,而MyBatis则负责数据库的操作。三者之间的无缝集成,确保了系统的稳定性和高效性。此外,SSM框架的广泛社区支持和丰富的文档资源,为开发者在开发过程中提供了便利。因此,从技术角度来看,基于SSM的线上拍卖系统的设计与实现是切实可行的。
在开发线上拍卖系统中所使用的开发软件像IDEA开发工具、Tomcat服务器、MySQL数据库等,这些都是开源免费的,这些环境在学校都进行了系统的学习,自己能够独立操作完成,不需要额外花费,而且系统的开发工具从网上都可以直接下载,因此在经济方面是可行的。
基于SSM的线上拍卖系统在操作层面同样具备高度的可行性。该系统采用直观、简洁的用户界面设计,使得用户无需专业的技术背景也能轻松上手。通过友好的交互设计和明确的操作流程,系统能够引导用户顺利完成注册、登录、浏览商品、参与拍卖等核心功能。同时,系统还提供了详细的使用指南,帮助用户解决在使用过程中可能遇到的问题。因此,从操作层面来看,基于SSM的线上拍卖系统能够为用户提供便捷、流畅的使用体验。
线上拍卖系统的功能主要包括普通用户和管理员两个角色,具体功能分析如下:
普通用户端:
注册登录:用户可以通过手机号码或邮箱进行注册,并使用已注册的账号和密码进行登录。
首页:展示拍卖系统的最新商品、热门商品、拍卖资讯等内容,方便用户了解最新动态。
通知公告:系统发布的拍卖通知、规则更新等公告信息的展示,方便用户了解系统的重要消息。
拍卖资讯:提供拍卖商品的详细信息,包括商品描述、起拍价、竞拍规则等,方便用户了解竞拍商品情况并进行竞拍。
在线留言:用户可以在商品页面或拍卖资讯页面进行留言交流,提出疑问或意见。
竞拍商品:用户可以浏览拍卖商品并参与竞拍,提交竞拍价格进行竞拍操作。
我的账户:用户可以查看自己的账户余额、充值、提现等财务操作。
个人中心:用户个人信息管理,包括个人首页、竞拍商品、参与竞拍、竞拍订单、订单评价、在线留言、收藏等功能。
管理员端:
登录:管理员通过特定的账号和密码登录系统,以便进行管理操作。
后台首页:管理员登录后看到系统的数据总览、重要通知和统计信息。
系统用户:管理员可以管理系统用户,包括添加新用户、删除用户、修改用户权限等操作。
商品分类管理:管理员可以对拍卖商品的分类进行管理,包括添加、删除、编辑商品分类等操作。
竞拍商品管理:管理员可以管理竞拍商品的信息,包括发布新商品、编辑商品信息、下架商品等操作。
参与竞拍管理:管理员可以查看和管理用户对竞拍商品的参与情况,包括审核竞拍资格等。
竞拍订单管理:管理员可以管理竞拍成功的订单,包括订单的确认、发货、取消等操作。
订单评价管理:管理员可以查看和管理用户对订单的评价,包括审核评价内容等。
系统管理:管理员可以管理系统首页的轮播图内容,包括添加、删除、编辑轮播图内容。
留言管理:管理员可以管理用户在商品页面或拍卖资讯页面的留言,进行审核和删除违规留言等操作。
通知公告管理:管理员可以发布、编辑和删除系统的通知公告信息,确保用户及时获取系统重要消息。
资源管理:对系统资源进行管理,包括拍卖资讯、商品信息、图片等资源的管理。
线上拍卖系统的非功能性需求比如线上拍卖系统的安全性怎么样,可靠性怎么样,性能怎么样,可拓展性怎么样等。具体可以表示在如下2-1表格中:
表2.1 线上拍卖系统非功能需求表
| 安全性 | 主要指线上拍卖系统数据库的安装,数据库的使用和密码的设定必须合乎规范。 |
| 可靠性 | 可靠性是指线上拍卖系统能够安装用户的指示进行操作,经过测试,可靠性90%以上。 |
| 性能 | 性能是影响线上拍卖系统占据市场的必要条件,所以性能最好要佳才好。 |
| 可扩展性 | 比如数据库预留多个属性,比如接口的使用等确保了系统的非功能性需求。 |
| 易用性 | 用户只要跟着线上拍卖系统的页面展示内容进行操作,就可以了。 |
| 可维护性 | 线上拍卖系统开发的可维护性是非常重要的,经过测试,可维护性没有问题 |
线上拍卖系统中普通用户角色用例图如图2.1所示:

图2.1普通用户角色用例图
线上拍卖系统中管理员用例图如图2.2所示:

图2.2 管理员用例图
2.4 系统流程分析
线上拍卖系统开发时,首先进行需求分析,进而对系统进行总体的设计规划,设计系统功能模块,数据库的选择等,本系统的开发流程如图2-3所示。

图2-3系统开发流程图
2.4.2 用户登录流程
为了保证系统的安全性,要使用本系统对系统信息进行管理,必须先登陆到系统中。如图2-4所示。

图2-4登录流程图
2.4.3 系统操作流程
用户打开并进入系统后,会先显示登录界面,输入正确的用户名和密码,系统自动检测信息,若信息无误,则用户会进入系统功能界面,进行操作,否则会提示错误无法登录,操作流程如图2-5所示。

图2-5 系统操作流程图
2.4.4 添加信息流程
管理员可以对竞拍信息、订单信息等进行信息的添加,用户可以对自己权限内的信息进行添加,输入信息后,系统会自行验证输入的信息和数据,若信息正确,会将其添加到数据库内,若信息有误,则会提示重新输入信息,添加信息流程如图2-6所示。

图2-6 添加信息流程图
2.4.5 修改信息流程
管理员可以对竞拍信息、订单信息等进行的修改,用户可以对自己权限内的信息进行修改,首先进入修改信息界面,输入修改信息数据,系统进行数据的判断验证,修改信息合法则修改成功,信息更新至数据库,信息不合法则修改失败,重新输入。修改信息流程图如图2-7所示。

图2-7修改信息流程图
2.4.6 删除信息流程
管理员可以对竞拍信息、订单信息等进行信息的删除,对要删除的信息进行选中后,点击删除按钮,系统会询问是否确定,若点击确定,则系统会删除掉选中的信息,并在数据库内对信息进行删除,删除信息流程图如图2-8所示。

图2-8删除信息流程图
系功能模块分成了管理员及注册用户两个模块,每个模块登录进去对应相应的功能,具体的功能模块图如图3.1所示。

图3.1 线上拍卖系统功能模块图
数据库的设计承载者系统的各种数据,在建立数据库的时候,主要是数据库模型的设计以及各个数据库表的设计两部分。
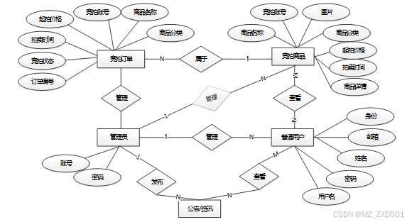
下面是整个线上拍卖系统中主要的数据库表以及总E-R实体关系图。

图3.2 线上拍卖系统总E-R关系图
通过前面E-R关系图可以看到项目需要创建很多个数据表。以下是项目中的主要数据库表的关系模型:
| 编号 | 名称 | 数据类型 | 长度 | 小数位 | 允许空值 | 主键 | 默认值 | 说明 |
| 1 | token_id | int | 10 | 0 | N | Y | 临时访问牌ID | |
| 2 | token | varchar | 64 | 0 | Y | N | 临时访问牌 | |
| 3 | info | text | 65535 | 0 | Y | N | ||
| 4 | maxage | int | 10 | 0 | N | N | 2 | 最大寿命:默认2小时 |
| 5 | create_time | timestamp | 19 | 0 | N | N | CURRENT_TIMESTAMP | 创建时间: |
| 6 | update_time | timestamp | 19 | 0 | N | N | CURRENT_TIMESTAMP | 更新时间: |
| 7 | user_id | int | 10 | 0 | N | N | 0 | 用户编号: |
| 编号 | 名称 | 数据类型 | 长度 | 小数位 | 允许空值 | 主键 | 默认值 | 说明 |
| 1 | article_id | mediumint | 8 | 0 | N | Y | 文章id:[0,8388607] | |
| 2 | title | varchar | 125 | 0 | N | Y | 标题:[0,125]用于文章和html的title标签中 | |
| 3 | type | varchar | 64 | 0 | N | N | 0 | 文章分类:[0,1000]用来搜索指定类型的文章 |
| 4 | hits | int | 10 | 0 | N | N | 0 | 点击数:[0,1000000000]访问这篇文章的人次 |
| 5 | praise_len | int | 10 | 0 | N | N | 0 | 点赞数 |
| 6 | create_time | timestamp | 19 | 0 | N | N | CURRENT_TIMESTAMP | 创建时间: |
| 7 | update_time | timestamp | 19 | 0 | N | N | CURRENT_TIMESTAMP | 更新时间: |
| 8 | source | varchar | 255 | 0 | Y | N | 来源:[0,255]文章的出处 | |
| 9 | url | varchar | 255 | 0 | Y | N | 来源地址:[0,255]用于跳转到发布该文章的网站 | |
| 10 | tag | varchar | 255 | 0 | Y | N | 标签:[0,255]用于标注文章所属相关内容,多个标签用空格隔开 | |
| 11 | content | longtext | 2147483647 | 0 | Y | N | 正文:文章的主体内容 | |
| 12 | img | varchar | 255 | 0 | Y | N | 封面图 | |
| 13 | description | text | 65535 | 0 | Y | N | 文章描述 |
| 编号 | 名称 | 数据类型 | 长度 | 小数位 | 允许空值 | 主键 | 默认值 | 说明 |
| 1 | type_id | smallint | 5 | 0 | N | Y | 分类ID:[0,10000] | |
| 2 | display | smallint | 5 | 0 | N | N | 100 | 显示顺序:[0,1000]决定分类显示的先后顺序 |
| 3 | name | varchar | 16 | 0 | N | N | 分类名称:[2,16] | |
| 4 | father_id | smallint | 5 | 0 | N | N | 0 | 上级分类ID:[0,32767] |
| 5 | description | varchar | 255 | 0 | Y | N | 描述:[0,255]描述该分类的作用 | |
| 6 | icon | text | 65535 | 0 | Y | N | 分类图标: | |
| 7 | url | varchar | 255 | 0 | Y | N | 外链地址:[0,255]如果该分类是跳转到其他网站的情况下,就在该URL上设置 | |
| 8 | create_time | timestamp | 19 | 0 | N | N | CURRENT_TIMESTAMP | 创建时间: |
| 9 | update_time | timestamp | 19 | 0 | N | N | CURRENT_TIMESTAMP | 更新时间: |
| 编号 | 名称 | 数据类型 | 长度 | 小数位 | 允许空值 | 主键 | 默认值 | 说明 |
| 1 | auction_orders_id | int | 10 | 0 | N | Y | 竞拍订单ID | |
| 2 | auction_account | int | 10 | 0 | Y | N | 0 | 竞拍账号 |
| 3 | shipping_account | int | 10 | 0 | Y | N | 0 | 寄拍账号 |
| 4 | product_name | varchar | 64 | 0 | Y | N | 商品名称 | |
| 5 | product_classification | varchar | 64 | 0 | Y | N | 商品分类 | |
| 6 | auction_time | datetime | 19 | 0 | Y | N | 拍卖时间 | |
| 7 | starting_price | int | 10 | 0 | Y | N | 0 | 起拍价格 |
| 8 | current_price | int | 10 | 0 | Y | N | 0 | 当前价格 |
| 9 | bidding_price | int | 10 | 0 | Y | N | 0 | 竞拍价格 |
| 10 | bidding_status | varchar | 64 | 0 | Y | N | 竞拍状态 | |
| 11 | order_number | varchar | 64 | 0 | Y | N | 订单编号 | |
| 12 | create_time | datetime | 19 | 0 | N | N | CURRENT_TIMESTAMP | 创建时间 |
| 13 | update_time | timestamp | 19 | 0 | N | N | CURRENT_TIMESTAMP | 更新时间 |
| 编号 | 名称 | 数据类型 | 长度 | 小数位 | 允许空值 | 主键 | 默认值 | 说明 |
| 1 | auction_products_id | int | 10 | 0 | N | Y | 竞拍商品ID | |
| 2 | shipping_account | int | 10 | 0 | Y | N | 0 | 寄拍账号 |
| 3 | product_name | varchar | 64 | 0 | Y | N | 商品名称 | |
| 4 | product_classification | varchar | 64 | 0 | Y | N | 商品分类 | |
| 5 | product_images | varchar | 255 | 0 | Y | N | 商品图片 | |
| 6 | auction_time | datetime | 19 | 0 | Y | N | 拍卖时间 | |
| 7 | starting_price | int | 10 | 0 | Y | N | 0 | 起拍价格 |
| 8 | current_price | int | 10 | 0 | Y | N | 0 | 当前价格 |
| 9 | product_details | text | 65535 | 0 | Y | N | 商品详情 | |
| 10 | hits | int | 10 | 0 | N | N | 0 | 点击数 |
| 11 | praise_len | int | 10 | 0 | N | N | 0 | 点赞数 |
| 12 | examine_state | varchar | 16 | 0 | N | N | 未审核 | 审核状态 |
| 13 | examine_reply | varchar | 16 | 0 | Y | N | 审核回复 | |
| 14 | timer_title | varchar | 64 | 0 | Y | N | 计时器标题 | |
| 15 | timing_start_time | datetime | 19 | 0 | Y | N | 计时开始时间 | |
| 16 | timing_end_time | datetime | 19 | 0 | Y | N | 计时结束时间 | |
| 17 | create_time | datetime | 19 | 0 | N | N | CURRENT_TIMESTAMP | 创建时间 |
| 18 | update_time | timestamp | 19 | 0 | N | N | CURRENT_TIMESTAMP | 更新时间 |
| 编号 | 名称 | 数据类型 | 长度 | 小数位 | 允许空值 | 主键 | 默认值 | 说明 |
| 1 | auth_id | int | 10 | 0 | N | Y | 授权ID: | |
| 2 | user_group | varchar | 64 | 0 | Y | N | 用户组: | |
| 3 | mod_name | varchar | 64 | 0 | Y | N | 模块名: | |
| 4 | table_name | varchar | 64 | 0 | Y | N | 表名: | |
| 5 | page_title | varchar | 255 | 0 | Y | N | 页面标题: | |
| 6 | path | varchar | 255 | 0 | Y | N | 路由路径: | |
| 7 | position | varchar | 32 | 0 | Y | N | 位置: | |
| 8 | mode | varchar | 32 | 0 | N | N | _blank | 跳转方式: |
| 9 | add | tinyint | 3 | 0 | N | N | 1 | 是否可增加: |
| 10 | del | tinyint | 3 | 0 | N | N | 1 | 是否可删除: |
| 11 | set | tinyint | 3 | 0 | N | N | 1 | 是否可修改: |
| 12 | get | tinyint | 3 | 0 | N | N | 1 | 是否可查看: |
| 13 | field_add | text | 65535 | 0 | Y | N | 添加字段: | |
| 14 | field_set | text | 65535 | 0 | Y | N | 修改字段: | |
| 15 | field_get | text | 65535 | 0 | Y | N | 查询字段: | |
| 16 | table_nav_name | varchar | 500 | 0 | Y | N | 跨表导航名称: | |
| 17 | table_nav | varchar | 500 | 0 | Y | N | 跨表导航: | |
| 18 | option | text | 65535 | 0 | Y | N | 配置: | |
| 19 | create_time | timestamp | 19 | 0 | N | N | CURRENT_TIMESTAMP | 创建时间: |
| 20 | update_time | timestamp | 19 | 0 | N | N | CURRENT_TIMESTAMP | 更新时间: |
| 编号 | 名称 | 数据类型 | 长度 | 小数位 | 允许空值 | 主键 | 默认值 | 说明 |
| 1 | collect_id | int | 10 | 0 | N | Y | 收藏ID: | |
| 2 | user_id | int | 10 | 0 | N | N | 0 | 收藏人ID: |
| 3 | source_table | varchar | 255 | 0 | Y | N | 来源表: | |
| 4 | source_field | varchar | 255 | 0 | Y | N | 来源字段: | |
| 5 | source_id | int | 10 | 0 | N | N | 0 | 来源ID: |
| 6 | title | varchar | 255 | 0 | Y | N | 标题: | |
| 7 | img | varchar | 255 | 0 | Y | N | 封面: | |
| 8 | create_time | timestamp | 19 | 0 | N | N | CURRENT_TIMESTAMP | 创建时间: |
| 9 | update_time | timestamp | 19 | 0 | N | N | CURRENT_TIMESTAMP | 更新时间: |
| 编号 | 名称 | 数据类型 | 长度 | 小数位 | 允许空值 | 主键 | 默认值 | 说明 |
| 1 | comment_id | int | 10 | 0 | N | Y | 评论ID: | |
| 2 | user_id | int | 10 | 0 | N | N | 0 | 评论人ID: |
| 3 | reply_to_id | int | 10 | 0 | N | N | 0 | 回复评论ID:空为0 |
| 4 | content | longtext | 2147483647 | 0 | Y | N | 内容: | |
| 5 | nickname | varchar | 255 | 0 | Y | N | 昵称: | |
| 6 | avatar | varchar | 255 | 0 | Y | N | 头像地址:[0,255] | |
| 7 | create_time | timestamp | 19 | 0 | N | N | CURRENT_TIMESTAMP | 创建时间: |
| 8 | update_time | timestamp | 19 | 0 | N | N | CURRENT_TIMESTAMP | 更新时间: |
| 9 | source_table | varchar | 255 | 0 | Y | N | 来源表: | |
| 10 | source_field | varchar | 255 | 0 | Y | N | 来源字段: | |
| 11 | source_id | int | 10 | 0 | N | N | 0 | 来源ID: |
| 编号 | 名称 | 数据类型 | 长度 | 小数位 | 允许空值 | 主键 | 默认值 | 说明 |
| 1 | hits_id | int | 10 | 0 | N | Y | 点赞ID: | |
| 2 | user_id | int | 10 | 0 | N | N | 0 | 点赞人: |
| 3 | create_time | timestamp | 19 | 0 | N | N | CURRENT_TIMESTAMP | 创建时间: |
| 4 | update_time | timestamp | 19 | 0 | N | N | CURRENT_TIMESTAMP | 更新时间: |
| 5 | source_table | varchar | 255 | 0 | Y | N | 来源表: | |
| 6 | source_field | varchar | 255 | 0 | Y | N | 来源字段: | |
| 7 | source_id | int | 10 | 0 | N | N | 0 | 来源ID: |
| 编号 | 名称 | 数据类型 | 长度 | 小数位 | 允许空值 | 主键 | 默认值 | 说明 |
| 1 | message_id | int | 10 | 0 | N | Y | 留言板ID: | |
| 2 | user_id | int | 10 | 0 | N | N | 0 | 用户ID: |
| 3 | title | varchar | 64 | 0 | Y | N | 标题: | |
| 4 | content | longtext | 2147483647 | 0 | N | N | 内容: | |
| 5 | nickname | varchar | 32 | 0 | N | N | 昵称: | |
| 6 | avatar | varchar | 255 | 0 | Y | N | 头像: | |
| 7 | | varchar | 125 | 0 | Y | N | 留言者邮箱 | |
| 8 | phone | varchar | 11 | 0 | Y | N | 留言者手机号码 | |
| 9 | create_time | timestamp | 19 | 0 | N | N | CURRENT_TIMESTAMP | 创建时间: |
| 10 | update_time | timestamp | 19 | 0 | N | N | CURRENT_TIMESTAMP | 更新时间: |
| 11 | reply | longtext | 2147483647 | 0 | Y | N | 回复 | |
| 12 | reply_state | tinyint | 4 | 0 | Y | N | 0 | 回复状态 |
| 编号 | 名称 | 数据类型 | 长度 | 小数位 | 允许空值 | 主键 | 默认值 | 说明 |
| 1 | notice_id | mediumint | 8 | 0 | N | Y | 公告id: | |
| 2 | title | varchar | 125 | 0 | N | N | 标题: | |
| 3 | content | longtext | 2147483647 | 0 | Y | N | 正文: | |
| 4 | create_time | timestamp | 19 | 0 | N | N | CURRENT_TIMESTAMP | 创建时间: |
| 5 | update_time | timestamp | 19 | 0 | N | N | CURRENT_TIMESTAMP | 更新时间: |
| 编号 | 名称 | 数据类型 | 长度 | 小数位 | 允许空值 | 主键 | 默认值 | 说明 |
| 1 | order_evaluation_id | int | 10 | 0 | N | Y | 订单评价ID | |
| 2 | auction_account | int | 10 | 0 | Y | N | 0 | 竞拍账号 |
| 3 | shipping_account | int | 10 | 0 | Y | N | 0 | 寄拍账号 |
| 4 | product_name | varchar | 64 | 0 | Y | N | 商品名称 | |
| 5 | product_classification | varchar | 64 | 0 | Y | N | 商品分类 | |
| 6 | auction_time | datetime | 19 | 0 | Y | N | 拍卖时间 | |
| 7 | starting_price | int | 10 | 0 | Y | N | 0 | 起拍价格 |
| 8 | current_price | int | 10 | 0 | Y | N | 0 | 当前价格 |
| 9 | bidding_price | int | 10 | 0 | Y | N | 0 | 竞拍价格 |
| 10 | bidding_status | varchar | 64 | 0 | Y | N | 竞拍状态 | |
| 11 | order_number | varchar | 64 | 0 | Y | N | 订单编号 | |
| 12 | evaluation_time | date | 10 | 0 | Y | N | 评价时间 | |
| 13 | evaluation_content | text | 65535 | 0 | Y | N | 评价内容 | |
| 14 | create_time | datetime | 19 | 0 | N | N | CURRENT_TIMESTAMP | 创建时间 |
| 15 | update_time | timestamp | 19 | 0 | N | N | CURRENT_TIMESTAMP | 更新时间 |
表participate_in_bidding (参与竞拍)
| 编号 | 名称 | 数据类型 | 长度 | 小数位 | 允许空值 | 主键 | 默认值 | 说明 |
| 1 | participate_in_bidding_id | int | 10 | 0 | N | Y | 参与竞拍ID | |
| 2 | auction_account | int | 10 | 0 | Y | N | 0 | 竞拍账号 |
| 3 | shipping_account | int | 10 | 0 | Y | N | 0 | 寄拍账号 |
| 4 | product_name | varchar | 64 | 0 | Y | N | 商品名称 | |
| 5 | product_classification | varchar | 64 | 0 | Y | N | 商品分类 | |
| 6 | auction_time | datetime | 19 | 0 | Y | N | 拍卖时间 | |
| 7 | starting_price | int | 10 | 0 | Y | N | 0 | 起拍价格 |
| 8 | current_price | int | 10 | 0 | Y | N | 0 | 当前价格 |
| 9 | bidding_price | int | 10 | 0 | Y | N | 0 | 竞拍价格 |
| 10 | create_time | datetime | 19 | 0 | N | N | CURRENT_TIMESTAMP | 创建时间 |
| 11 | update_time | timestamp | 19 | 0 | N | N | CURRENT_TIMESTAMP | 更新时间 |
| 编号 | 名称 | 数据类型 | 长度 | 小数位 | 允许空值 | 主键 | 默认值 | 说明 |
| 1 | praise_id | int | 10 | 0 | N | Y | 点赞ID: | |
| 2 | user_id | int | 10 | 0 | N | N | 0 | 点赞人: |
| 3 | create_time | timestamp | 19 | 0 | N | N | CURRENT_TIMESTAMP | 创建时间: |
| 4 | update_time | timestamp | 19 | 0 | N | N | CURRENT_TIMESTAMP | 更新时间: |
| 5 | source_table | varchar | 255 | 0 | Y | N | 来源表: | |
| 6 | source_field | varchar | 255 | 0 | Y | N | 来源字段: | |
| 7 | source_id | int | 10 | 0 | N | N | 0 | 来源ID: |
| 8 | status | bit | 1 | 0 | N | N | 1 | 点赞状态:1为点赞,0已取消 |
表product_classification (商品分类)
| 编号 | 名称 | 数据类型 | 长度 | 小数位 | 允许空值 | 主键 | 默认值 | 说明 |
| 1 | product_classification_id | int | 10 | 0 | N | Y | 商品分类ID | |
| 2 | product_classification | varchar | 64 | 0 | Y | N | 商品分类 | |
| 3 | create_time | datetime | 19 | 0 | N | N | CURRENT_TIMESTAMP | 创建时间 |
| 4 | update_time | timestamp | 19 | 0 | N | N | CURRENT_TIMESTAMP | 更新时间 |
| 编号 | 名称 | 数据类型 | 长度 | 小数位 | 允许空值 | 主键 | 默认值 | 说明 |
| 1 | regular_users_id | int | 10 | 0 | N | Y | 普通用户ID | |
| 2 | user_name | varchar | 64 | 0 | Y | N | 用户姓名 | |
| 3 | user_phone_number | varchar | 16 | 0 | Y | N | 用户电话 | |
| 4 | examine_state | varchar | 16 | 0 | N | N | 已通过 | 审核状态 |
| 5 | user_id | int | 10 | 0 | N | N | 0 | 用户ID |
| 6 | create_time | datetime | 19 | 0 | N | N | CURRENT_TIMESTAMP | 创建时间 |
| 7 | update_time | timestamp | 19 | 0 | N | N | CURRENT_TIMESTAMP | 更新时间 |
| 编号 | 名称 | 数据类型 | 长度 | 小数位 | 允许空值 | 主键 | 默认值 | 说明 |
| 1 | slides_id | int | 10 | 0 | N | Y | 轮播图ID: | |
| 2 | title | varchar | 64 | 0 | Y | N | 标题: | |
| 3 | content | varchar | 255 | 0 | Y | N | 内容: | |
| 4 | url | varchar | 255 | 0 | Y | N | 链接: | |
| 5 | img | varchar | 255 | 0 | Y | N | 轮播图: | |
| 6 | hits | int | 10 | 0 | N | N | 0 | 点击量: |
| 7 | create_time | timestamp | 19 | 0 | N | N | CURRENT_TIMESTAMP | 创建时间: |
| 8 | update_time | timestamp | 19 | 0 | N | N | CURRENT_TIMESTAMP | 更新时间: |
| 编号 | 名称 | 数据类型 | 长度 | 小数位 | 允许空值 | 主键 | 默认值 | 说明 |
| 1 | upload_id | int | 10 | 0 | N | Y | 上传ID | |
| 2 | name | varchar | 64 | 0 | Y | N | 文件名 | |
| 3 | path | varchar | 255 | 0 | Y | N | 访问路径 | |
| 4 | file | varchar | 255 | 0 | Y | N | 文件路径 | |
| 5 | display | varchar | 255 | 0 | Y | N | 显示顺序 | |
| 6 | father_id | int | 10 | 0 | Y | N | 0 | 父级ID |
| 7 | dir | varchar | 255 | 0 | Y | N | 文件夹 | |
| 8 | type | varchar | 32 | 0 | Y | N | 文件类型 |
| 编号 | 名称 | 数据类型 | 长度 | 小数位 | 允许空值 | 主键 | 默认值 | 说明 |
| 1 | user_id | mediumint | 8 | 0 | N | Y | 用户ID:[0,8388607]用户获取其他与用户相关的数据 | |
| 2 | state | smallint | 5 | 0 | N | N | 1 | 账户状态:[0,10](1可用|2异常|3已冻结|4已注销) |
| 3 | user_group | varchar | 32 | 0 | Y | N | 所在用户组:[0,32767]决定用户身份和权限 | |
| 4 | login_time | timestamp | 19 | 0 | N | N | CURRENT_TIMESTAMP | 上次登录时间: |
| 5 | phone | varchar | 11 | 0 | Y | N | 手机号码:[0,11]用户的手机号码,用于找回密码时或登录时 | |
| 6 | phone_state | smallint | 5 | 0 | N | N | 0 | 手机认证:[0,1](0未认证|1审核中|2已认证) |
| 7 | username | varchar | 16 | 0 | N | N | 用户名:[0,16]用户登录时所用的账户名称 | |
| 8 | nickname | varchar | 16 | 0 | Y | N | 昵称:[0,16] | |
| 9 | password | varchar | 64 | 0 | N | N | 密码:[0,32]用户登录所需的密码,由6-16位数字或英文组成 | |
| 10 | | varchar | 64 | 0 | Y | N | 邮箱:[0,64]用户的邮箱,用于找回密码时或登录时 | |
| 11 | email_state | smallint | 5 | 0 | N | N | 0 | 邮箱认证:[0,1](0未认证|1审核中|2已认证) |
| 12 | avatar | varchar | 255 | 0 | Y | N | 头像地址:[0,255] | |
| 13 | open_id | varchar | 255 | 0 | Y | N | 针对获取用户信息字段 | |
| 14 | create_time | timestamp | 19 | 0 | N | N | CURRENT_TIMESTAMP | 创建时间: |
| 15 | vip_level | varchar | 255 | 0 | Y | N | 会员等级 | |
| 16 | vip_discount | double | 11 | 2 | Y | N | 0.00 | 会员折扣 |
表user_group (用户组:用于用户前端身份和鉴权)
| 编号 | 名称 | 数据类型 | 长度 | 小数位 | 允许空值 | 主键 | 默认值 | 说明 |
| 1 | group_id | mediumint | 8 | 0 | N | Y | 用户组ID:[0,8388607] | |
| 2 | display | smallint | 5 | 0 | N | N | 100 | 显示顺序:[0,1000] |
| 3 | name | varchar | 16 | 0 | N | N | 名称:[0,16] | |
| 4 | description | varchar | 255 | 0 | Y | N | 描述:[0,255]描述该用户组的特点或权限范围 | |
| 5 | source_table | varchar | 255 | 0 | Y | N | 来源表: | |
| 6 | source_field | varchar | 255 | 0 | Y | N | 来源字段: | |
| 7 | source_id | int | 10 | 0 | N | N | 0 | 来源ID: |
| 8 | register | smallint | 5 | 0 | Y | N | 0 | 注册位置: |
| 9 | create_time | timestamp | 19 | 0 | N | N | CURRENT_TIMESTAMP | 创建时间: |
| 10 | update_time | timestamp | 19 | 0 | N | N | CURRENT_TIMESTAMP | 更新时间: |
管理员、用户在登录界面输入账号+密码,完成验证,点击“登录”按钮,系统在用户数据库表中会对管理员、用户的账号进行匹配,账号+密码正确的话,就会登录到系统中各个用户的主管理界面,否则提示对应的信息,返回到登录的界面,其主界面展示如下图4.1所示。

图4.1 登录界面图
登录代码如下:
public Map<String, Object> login(@RequestBody Map<String, String> data, HttpServletRequest httpServletRequest) {
log.info("[执行登录接口]");
String username = data.get("username");
String email = data.get("email");
String phone = data.get("phone");
String password = data.get("password");
List resultList = null;
QueryWrapper wrapper = new QueryWrapper<User>();
Map<String, String> map = new HashMap<>();
注册模块满足用户两部分,当用户想要进行资料相关信息的查询管理的时候,就必须进行登录,如果没有账号的话,在登录界面,点击“注册”按钮就会跳转到注册的界面,根据提示填写好注册信息,添加提交,注册的信息在数据库中就添加完成了,然后再输入填写好的账号和密码进行登录。注册界面如下图所示:

图4.2 注册界面图
注册代码如下:
@PostMapping("register")
public Map<String, Object> signUp(HttpServletRequest request) throws IOException {
Map<String, String> query = new HashMap<>();
Map<String,Object> map = service.readBody(request.getReader());
query.put("username",String.valueOf(map.get("username")));
List list = service.selectBaseList(service.select(query, new HashMap<>()));
if (list.size()>0){
return error(30000, "用户已存在");
}
map.put("password",service.encryption(String.valueOf(map.get("password"))));
service.insert(map);
return success(1);
}
用户使用该系统注册完成后,用户对登录密码有修改需求时,系统也可以提供用户修改密码权限。系统中所有的操作者能够变更自己的密码信息,执行该功能首先必须要登入系统,然后选择密码变更选项以后在给定的文本框中填写初始密码和新密码来完成修改密码的操作。在填写的时候,假如两次密码填写存在差异,那么此次密码变更操作失败。密码修改界面如下图所示:

图4.3 密码修改界面图
密码修改代码如下:
public String encryption(String plainText) {
String re_md5 = new String();
try {
MessageDigest md = MessageDigest.getInstance("MD5");
md.update(plainText.getBytes());
byte b[] = md.digest();
int i;
StringBuffer buf = new StringBuffer("");
for (int offset = 0; offset < b.length; offset++) {
i = b[offset];
if (i < 0)
i += 256;
if (i < 16)
buf.append("0");
buf.append(Integer.toHexString(i));
}
re_md5 = buf.toString();
} catch (Exception e) {
e.printStackTrace();
}
return re_md5;
}
用户点击“拍卖资讯”这个菜单,可以查看到系统中所有添加的拍卖资讯信息,支持通过关键词进行查询,如果想要了解某一拍卖资讯的详细信息,点击后面的“详情”会进入详情查看界面,可以对拍卖资讯进行查看、点赞、收藏和评论等操作;界面如下图所示。

图4.4 拍卖资讯界面图
系统管理员发布重要通知和公告,如拍卖规则变更、系统升级等。用户可以查看通知公告,及时了解相关信息。界面如下图所示。

图4.5通知公告界面图
用户可以在商品详情页面留言给其他用户或系统管理员,进行沟通、提问或反馈。用户也可以回复其他用户的留言,促进交流和互动,界面如下图所示。

图4.6在线留言发布界面图
用户在参与竞拍界面可以查看所有的参与竞拍详情,包括竞拍账号、寄拍账号、商品名称、商品分类、拍卖时间、起拍价格等。还可以进行查询、重置和删除等操作。界面如下图所示。

图4.7 参与竞拍界面图
在竞拍商品详情页面显示该商品的详细信息,包括商品分类、商品名称、商品图片、拍卖时间等。用户可以参与竞拍、也可以在后台跟踪竞拍进度,并根据自己的需求决定是否提交竞拍信息。支持通过输入关键字进行查询。界面如下图所示。

图4.8竞拍商品界面图
管理员可以监督和管理正在进行的竞拍订单,可以查看用户的评价,还可以进行查询、重置和删除的操作。界面如下图所示。

图4.9 竞拍订单管理界面图
管理员可以添加、编辑、删除、审核订单评价列表,包括竞拍账号、商品名称、拍卖时间、当前价格、竞拍状态、评价时间等。确保订单评价的准确性和完整性。界面如下图所示。

图4.10订单评价管理界面图
通过前面章节的介绍,我们可以看到线上拍卖系统已经完成了,但是能不能投入使用还是未知,因为在每个项目正式使用之前必须对开发的项目进行测试,如果不进行测试一旦投入使用可能会出现很多未可知的问题,比如使用人数太多导致系统瘫痪,比如某一功能存在bug信息填写错误等,这些错误将给使用者带来很多的困扰,甚至造成更大的损失,因此测试是项目投入使用的最后一步,为用户提供一个运行顺畅、完美的项目也就是我们进行最后测试的目的。
用户登录功能测试:
表5.1 用户登录功能测试表
| 测试名称 | 测试功能 | 操作过程 | 预期结果 | 测试结果 |
| 用户登录模块测试 | 用户登录成功的情况 | 点击前登录界面输入账号和密码分别输入admin和admin后点击“登录”按钮。 | 登录成功并调整到用户界面 | 正确 |
商品添加功能测试:
表5.2 商品添加功能测试表
| 测试名称 | 测试功能 | 操作过程 | 预期结果 | 测试结果 |
| 商品添加模块测试 | 商品添加成功的情况 | 在商品的页面中将点击添加,输入商品相关信息,输入正确的信息后然后点击“提交”按钮。 | 提示添加成功 | 正确 |
| 商品添加模块测试 | 商品添加失败的情况 | 在商品页面中不填写的商品名称,其他信息正常输入“提交”按钮。 | 提示“添加失败,信息不能为空” | 正确 |
查询拍卖资讯功能模块测试:
表5.3 查询拍卖资讯功能测试表
| 测试名称 | 测试功能 | 操作过程 | 预期结果 | 测试结果 |
| 查询拍卖资讯功能测试 | 查询成功的情况 | 在拍卖资讯界面输入资讯标题进行查询 | 查询成功 | 正确 |
拍卖资讯添加功能测试:
表5.4 拍卖资讯添加功能测试表
| 测试名称 | 测试功能 | 操作过程 | 预期结果 | 测试结果 |
| 拍卖资讯添加模块测试 | 拍卖资讯添加成功的情况 | 在拍卖资讯添加管理的页面中,输入资讯信息,输入正确的信息后然后点击“提交”按钮。 | 提示添加成功 | 正确 |
| 拍卖资讯添加模块测试 | 拍卖资讯添加失败的情况 | 在拍卖资讯页面中不填写的资讯标题,其他信息正常输入“提交”按钮。 | 提示“添加失败,信息不能为空” | 正确 |
通过编写线上拍卖系统的测试用例,已经检测完毕用户的登录模块、商品添加模块、拍卖资讯查询模块、拍卖资讯添加模块的功能测试,在对以上功能得测试过程中,发现了系统中的很多漏送并进行了完善,经过多人在线进行测试,系统完全可以正常运行,当然在后期的维护中系统将不断完善。
在开发线上拍卖系统之前我胸有成竹,觉得很简单,但在实际的开发中我发现了自身的很多问题,许多编程思想和方法都还没有掌握牢靠,比如Bootsatrp、Jquery、AJAX 、SSM、mybeatis等许多Java Web开发技术,通过开发这个线上拍卖系统我成长了很多,懂得了做什么事情都要脚踏实地,不能眼高手低,在本次线上拍卖系统的开发中我逐渐掌握逐渐熟悉的技术。
同时,在本次项目中我也暴露了诸多问题。对于Java的编程知识有所欠缺,环境配置和算法上出现诸多问题,时常导致项目运行出错,或者目标的实现有问题。或者实现想法时算法未优化,使得代码冗长,程序运行不顺畅。
[1]李亚君.基于SSM框架的B2C电子商城系统的设计与实现[D].合肥工业大学,2022.
[2]Kalliontzis Dimitrios,Kotzamanis Vasileios.Addressing geometric and material nonlinearities in fluid-structure interaction with the ALE-SSM framework[J].Engineering Structures,2023,295
[3]López-Fogliani D.E.,Muñoz C..Right-handed neutrinos, domain walls and tadpoles in the superstring inspired μνSSM[J].Nuclear Physics, Section B,2023,986
[4]Ramírez Casas Francisco Andree,Sushama Laxmi,Teufel Bernardo.Development of a Machine Learning Framework to Aid Climate Model Assessment and Improvement: Case Study of Surface Soil Moisture[J].Hydrology,2022,9(10):186-186.
[5]Zheng Hongying.A Study on the Design of English Speaking Examination System Based on SSM Framework[J].Journal of Sensors,2022,2022
[6]申义.基于区块链和安全多方计算的拍卖协议研究[D].北方工业大学,2022.
[7]徐好.面向云资源分配的拍卖模型研究与设计[D].扬州大学,2022.
[8]Françozo Rafael,Paucar Caceres Alberto,Belderrain Mischel Carmen Neyra.Combining Value-Focused thinking and soft systems methodology: A systemic framework to structure the planning process at a special educational needs school in Brazil[J].Journal of the Operational Research Society,2022,73(5):994-1013.
[9]陈谦民,范新娟,安忠义,陈宗玉.同城拍卖管理系统的设计与实现[J].现代信息科技,2021,5(16):127-133+138.
[10]Gianni Lo Schiavo.The Single Supervisory Mechanism (SSM) and the EU Anti-Money Laundering framework compared: governance, rules, challenges and opportunities[J].Journal of Banking Regulation,2021,23(1):1-15.
[11]申雪萍,原仓周,邵兵.面向软件实践能力的Java程序设计课程教学改革探索[J].计算机教育,2024,(02):20-25.DOI:10.16512/j.cnki.jsjjy.2024.02.008.
[12]王鹃,龚家新,蔺子卿等.多维深度导向的Java Web模糊测试方法[J].信息网络安全,2024,24(02):282-292.
[13]江唯青.实验设备管理系统设计及其Java实现[J].电脑知识与技术,2024,20(02):27-29.DOI:10.14004/j.cnki.ckt.2024.0149.
[14]马庆.计算机软件开发中JAVA编程语言的应用[J].山西电子技术,2023,(06):84-86+98.
[15]苏婉怡,揣小龙,刘美瑜等.基于Java技术的实验室管理系统设计与实现[J].无线互联科技,2023,20(23):58-60.
[16]薄志强.基于SSM框架的网上商城系统的设计与实现[D].西安电子科技大学,2020.
[17]赵佳文.基于信任管理的拍卖系统的研究与实现[D].中国矿业大学,2020.
[18]蔡呈杰,王贵鑫.基于SSM框架的学子商城系统的设计与实现[J].科学技术创新,2019,(32):69-71.
[19]吕云.基于虚拟现实技术的艺术拍卖系统设计与开发[J].软件工程,2019,22(11):42-44.
[20]赵浩翔.基于SSM框架的网上商城系统的设计与实现[D].北京邮电大学,2019.
结束语
至此论文结束,感谢您的阅读。在此我要特别的感谢我的导师,虽然我在实习期间很忙,论文撰写的时候经常是停停改改,但是我的导师依旧十分的负责,时不时的询问我的任务进展情况,跟进我的论文进度,在指导老师的帮助下,我逐步完成了自己的论文和程序,从导师身上也学习到很多知识和经验,这些知识和经验令我受益匪浅。同时我也从导师身上看到了自己的不足,不论是在技术层面上还是在对待工作的态度上,导师如同明镜一般照出了我的缺点我的不足。此外,我还要感谢在我实习期间在论文和程序上帮助过我的同学和社会人士,此前我对于SSM框架方面的一些知识还不了解,是他们在我编写程序过程中给了我很多的启发和感想,也帮助了我对于程序的调试和检测。没有他们我是不能顺利完成本次毕业设计的。至此,我的毕业设计就花上了一个圆满的句号了。
免费领取项目源码,请关注❥点赞收藏并私信博主,谢谢~
1281

被折叠的 条评论
为什么被折叠?



