随着家庭汽车市场的蓬勃发展,消费者对于购车选择的需求日益多元化,而传统的汽车销售模式往往难以精准满足用户的个性化需求。为了解决这一难题,我们结合协同过滤推荐算法和Spring Boot技术,研发了一款家庭汽车推荐系统。该系统利用协同过滤算法,深度挖掘和分析用户的购车偏好、预算限制及家庭需求等信息,结合汽车产品的属性特征,为用户推荐最适合的家庭汽车。同时,借助Spring Boot框架的简洁、快速和灵活性,我们实现了系统的快速搭建和高效运行。通过本系统的应用,我们期望能够简化购车流程,提高购车决策的准确性和效率,为家庭消费者提供更加贴心、个性化的购车体验。
本基于协同过滤的家庭汽车推荐系统采用的数据库是Mysql,使用springboot、协同过滤推荐算法技术开发。在设计过程中,充分保证了系统代码的良好可读性、实用性、易扩展性、通用性、便于后期维护、操作方便以及页面简洁等特点。
关键词:家庭汽车推荐系统;springboot框架,Mysql 数据库
Abstract
With the booming development of the home car market, consumers have increasingly diversified demands for car purchasing choices, and traditional car sales models often find it difficult to accurately meet the personalized needs of users. To solve this problem, we have developed a home car recommendation system by combining collaborative filtering recommendation algorithm and Spring Boot technology. The system utilizes collaborative filtering algorithms to deeply mine and analyze user car purchasing preferences, budget constraints, and household needs, combined with the attribute characteristics of automotive products, to recommend the most suitable family car for users. Meanwhile, with the simplicity, speed, and flexibility of the Spring Boot framework, we have achieved rapid system setup and efficient operation. Through the application of this system, we hope to simplify the car purchasing process, improve the accuracy and efficiency of car purchasing decisions, and provide more considerate and personalized car buying experiences for household consumers.
The database used in this collaborative filtering based home car recommendation system is MySQL, developed using Springboot and collaborative filtering recommendation algorithm technology. During the design process, the system code was fully ensured to have good readability, practicality, scalability, universality, ease of maintenance, ease of operation, and concise pages.
Keywords:Home car recommendation system; Springboot framework, MySQL database;
1 绪论
1.1 选题背景与意义
随着信息技术的迅猛发展和家庭汽车市场的持续繁荣,消费者对汽车产品的需求逐渐呈现出多样化和个性化的趋势。然而,传统的汽车销售模式往往依赖于人工推荐或固定套餐销售,难以精准捕捉消费者的购车偏好和需求,导致购车决策过程繁琐且效率低下。
在这样的背景下,基于协同过滤的家庭汽车推荐系统的研发显得尤为重要。该系统运用先进的协同过滤推荐算法,深度挖掘和分析用户的购车历史、偏好信息以及汽车产品的属性特征,从而为用户提供高度个性化和精准的购车建议。通过智能推荐,消费者能够更快速地找到符合自身家庭需求、预算限制以及审美偏好的汽车产品,极大地提升了购车体验。
此外,基于协同过滤的家庭汽车推荐系统还具有促进汽车销售市场健康发展的重要意义。通过精准匹配消费者需求和汽车产品,系统有助于优化销售流程,提高销售效率,为汽车厂商和经销商创造更大的商业价值。同时,系统还能够为消费者提供更多选择和比较的机会,有助于推动汽车市场的良性竞争和健康发展。
因此,基于协同过滤的家庭汽车推荐系统的研究不仅具有重要的理论价值,还具有深远的实践意义。它将为消费者带来更加便捷、高效的购车体验,为汽车销售市场注入新的活力,推动整个行业的持续创新和发展。
在国外,协同过滤算法已经得到了广泛的研究和应用。众多学者和机构通过深入分析用户的购车历史、偏好行为以及汽车产品的多维度特征,成功构建了高效的推荐系统,为用户提供了精准、个性化的购车建议。这些系统不仅提升了用户的购车体验,也有效促进了汽车销售市场的增长。
与此同时,国内的研究也在加速推进。虽然起步稍晚,但我国的研究团队正积极探索协同过滤算法在家庭汽车推荐领域的创新应用。他们通过挖掘大量用户数据和汽车产品信息,不断优化推荐算法,提升推荐结果的准确性和实用性。一些国内企业也已经开始尝试将协同过滤技术应用于实际业务中,取得了良好的市场反馈。
然而,目前的研究仍然面临一些挑战和问题。例如,数据稀疏性是一个普遍存在的问题,即用户购车行为数据有限,导致推荐系统难以准确捕捉用户的真实偏好。此外,冷启动问题也是一大难题,即对于新用户或新产品,由于缺乏足够的数据支持,推荐系统往往难以给出有效的推荐结果。为了解决这些问题,国内外的研究者们正在尝试引入更多的数据源和算法优化技术,以进一步提升推荐系统的性能。
总体而言,基于协同过滤的家庭汽车推荐系统在国内外都展现出了广阔的研究前景和应用价值。随着技术的不断进步和数据的不断积累,相信这一领域的研究将取得更加丰硕的成果,为家庭消费者提供更加智能、个性化的购车服务。
论文将分层次经行编排,除去论文摘要致谢文献参考部分,正文部分还会对系统需求做出分析,以及阐述大体的设计和实现的功能,最后罗列部分调测记录,论文主要架构如下:
第一章:引言。第一章主要介绍了课题研究的背景和意义,系统开发的国内外研究现状和本文的研究内容与主要工作。
第二章:系统需求分析。主要从系统的用户、功能等方面进行需求分析。
第三章:系统设计。主要对系统框架、系统功能模块、数据库进行功能设计。
第四章:系统实现。主要介绍了系统框架搭建、系统界面的实现。
第五章:系统测试。主要对系统的部分界面进行测试并对主要功能进行测试
2系统分析
系统分析是开发一个项目的先决条件,通过系统分析可以很好的了解系统的主体用户的基本需求情况,同时这也是项目的开发的原因。进而对系统开发进行可行性分析,通常包括技术可行性、经济可行性等,可行性分析同时也是从项目整体角度进行的分析。然后就是对项目的具体需求进行分析,分析的手段一般都是通过用户的用例图来实现。接下来会进行详细的介绍。
2.1.1 技术可行性分析
基于协同过滤的家庭汽车推荐系统在数据的存储上使用的MYSQL数据库,在基于协同过滤的家庭汽车推荐系统开发中使用了JAVA、HTML、TOMCAT、Springboot这些开发工具的使用,能够给我们的编写工作带来许多的便利。系统使用B/S模式进行开发,使系统的可扩展性和维护性更佳,减少系统配置代码,简化编程代码,目前B/S模式是目前最受欢迎的一种模式。
从经济可行性上看项目在开发阶段需要一台开发PC,在生产阶段需要web服务器和数据库服务器。一台个人PC从经济上来看也不是太多问题,在后期的系统部署生产上来说,服务器的投入也不会过高,在经济层面上是一个比较可行的。
系统从法律层面上来没有对第三方有其他放有法律层面的问题,系统数据库采用的Mysql 开源社区数据库、框架采用的是开源的Springboot。系统资讯和相关内容也是有法律层面的。在源码的管理上采用git开源进行管理,所以在法律可行性上是成立的。
用户成功登入系统后就能够实现增加数据的操作,增加数据的编号由系统生成,用户不能随意填写,除了编号以外,其他增加信息用户自己填写,填写后的信息经过系统验证,验证通过后即可完成数据新增,数据新增的流程图如下图2-1所示。

图2-1 数据新增流程图
2.2.2 数据删除流程
如果系统里面存在一些没有用的数据,相关的管理人员还可以对这些数据进行删除,数据删除时流程图如下图2-2所示。

图2-2数据删除流程图
2.3 系统功能分析
基于协同过滤的家庭汽车推荐系统我划分为了注册用户模块和管理员模块及商家用户管理模块这三大部分。
注册用户角色:
- 用户注册登录:用户注册为用户并登录基于协同过滤的家庭汽车推荐系统;用户对反馈评价的增删改查,比如个人资料,密码修改。
- 网站公告:点击“网站公告”这个菜单,可以查看到系统中所有添加的网站公告,如果想要了解某一网站公告的详细信息,点击后面的“详情”会进入详情查看界面,可以对网站公告信息进行详情查看、评论等操作;
- 汽车新闻:点击“汽车新闻”这个菜单,可以查看到系统中所有添加的汽车新闻,如果想要了解某一汽车新闻的详细信息,点击后面的“详情”会进入详情查看界面,可以对汽车新闻进行详情查看、评论等操作
- 汽车信息:点击“汽车信息”这个菜单,可以查看到系统中所有添加的汽车信息,支持通过关键词进行查询,如果想要了解某一汽车信息的详细信息,点击后面的“详情”会进入详情查看界面,可以对汽车信息进行我要购买、收藏、评论等操作;
(5)我的账户:在前台点击“我的”下面的“我的账户”可以对个人资料+密码修改+自己收藏的信息进行管控。
(6)个人中心:在前台点击“我的”下面的“个人中心”可以对个人首页、订单信息、发货信息、收货信息、反馈评价、意见留言、收藏等功能,点击即可进入详情进行编辑提交等操作。
商家用户角色:
(1)登录:用户可以通过登录功能进入系统,验证身份并访问相应的功能模块。
(2)我的账户:在前台点击“我的”下面的“我的账户”可以对个人资料+密码修改+自己收藏的信息进行管控。
(3)个人中心:在前台点击“我的”下面的“个人中心”可以对个人首页、汽车信息、订单信息、发货信息、收货信息、反馈评价、意见留言、收藏等功能,点击即可进入详情进行编辑提交等操作。
管理员角色:
(1)系统用户:管理员可以对前台上注册过的用户信息进行管控,也可以对管理员和卖家用户信息进行管控。
(2)系统管理:进入后台首页工具栏点击“系统管理”这个按钮可以查看所有轮播图管理信息,可以进行详情查看、删除、查看评论等操作。
(3)汽车信息管理:点击“汽车信息管理”这个菜单,可以查看到汽车信息详情,进行查询,添加、删除等操作。
(4)订单信息管理:点击“订单信息管理”这个菜单,可以查看到订单信息详情,进行查询,添加、删除等操作。
(5)发货信息管理:点击“发货信息管理”这个菜单,可以查看到发货信息详情,进行查询,添加、删除等操作。
(6)反馈评价管理:点击“反馈评价管理”这个菜单,可以查看到所以用户提交的反馈评价详情,进行查询,添加、删除等操作。
(7)资源管理:进入后台首页工具栏点击“资源管理”这个按钮可以查看所有资源新闻、新闻分类等信息,可以进行详情查看、删除、查看评论等操作。
(8)反馈评价:管理员点击“反馈评价”按钮,可以对个人的头像、昵称、手机号码等信息进行更新。
(9)修改密码:管理员点击“修改密码”按钮,可以对登录密码进行更改,首先输入原密码,然后再输入新密码和确认密码,当原密码正确,输入两次新密码一致,则修改成功,否则给出错误提示信息。
基于协同过滤的家庭汽车推荐系统的非功能性需求比如平台的安全性怎么样,可靠性怎么样,性能怎么样,可拓展性怎么样等。具体可以表示在如下2-3表格中:
表2-3基于协同过滤的家庭汽车推荐系统非功能需求表
| 安全性 | 主要指基于协同过滤的家庭汽车推荐系统数据库的安装,数据库的使用和密码的设定必须合乎规范。 |
| 可靠性 | 可靠性是指基于协同过滤的家庭汽车推荐系统能够安装用户的指示进行操作,经过测试,可靠性90%以上。 |
| 性能 | 性能是影响基于协同过滤的家庭汽车推荐系统占据市场的必要条件,所以性能最好要佳才好。 |
| 可扩展性 | 比如数据库预留多个属性,比如接口的使用等确保了系统的非功能性需求。 |
| 易用性 | 用户只要跟着基于协同过滤的家庭汽车推荐系统的页面展示内容进行操作,就可以了。 |
| 可维护性 | 基于协同过滤的家庭汽车推荐系统开发的可维护性是非常重要的,经过测试,可维护性没有问题 |
2.4 系统用例分析
通过2.3功能的分析,得出了系统的用例图:
注册用户角色用例如图2-4所示。

图2-4注册用户角色用例图
商家用户角色用例如图2-5所示。

图2-5商家用户角色用例图
管理员是维护整个基于协同过滤的家庭汽车推荐系统中所有数据信息的。管理员角色用例如图2-6所示。

本章主要通过对基于协同过滤的家庭汽车推荐系统的可行性分析、流程分析、功能需求分析、系统用例分析,确定整个系统要实现的功能。同时也为系统的代码实现和测试提供了标准。
3 系统总体设计
3.1 系统架构设计
本系统从架构上分为三层:表现层(UI)、业务逻辑层(BLL)以及数据层(DL)。

图3-1系统架构设计图
表现层(UI):又称UI层,主要完成本系统的UI交互功能,一个良好的UI可以打打提高用户的用户体验,增强用户使用本系统时的舒适度。UI的界面设计也要适应不同版本的基于协同过滤的家庭汽车推荐系统以及不同尺寸的分辨率,以做到良好的兼容性。UI交互功能要求合理,用户进行交互操作时必须要得到与之相符的交互结果,这就要求表现层要与业务逻辑层进行良好的对接。
业务逻辑层(BLL):主要完成本系统的数据处理功能。用户从表现层传输过来的数据经过业务逻辑层进行处理交付给数据层,系统从数据层读取的数据经过业务逻辑层进行处理交付给表现层。
数据层(DL):由于本系统的数据是放在服务端的mysql数据库中,因此本属于服务层的部分可以直接整合在业务逻辑层中,所以数据层中只有数据库,其主要完成本系统的数据存储和管理功能。
3.2 系统功能模块设计
在上一章节中主要对系统的功能性需求和非功能性需求进行分析,并且根据需求分析了本系统中的用例。那么接下来就要开始对本系统的架构、主要功能和数据库开始进行设计。基于协同过滤的家庭汽车推荐系统根据前面章节的需求分析得出,其总体设计模块图如图3-2所示。

图3-2系统功能模块图
数据库设计一般包括需求分析、概念模型设计、数据库表建立三大过程,其中需求分析前面章节已经阐述,概念模型设计有概念模型和逻辑结构设计两部分。
3.3.1 数据库概念结构设计
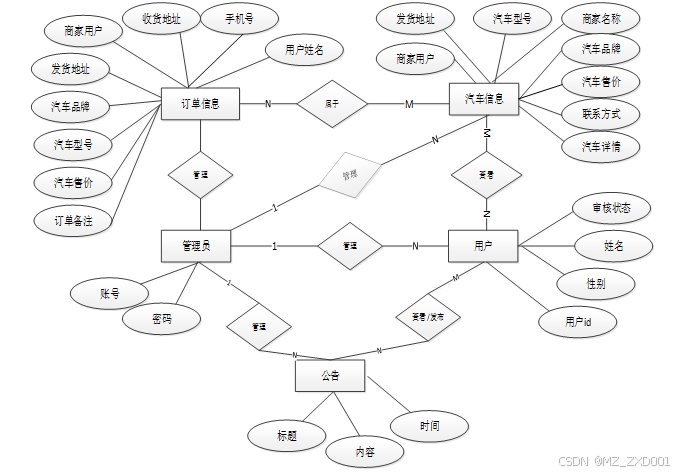
下面是整个基于协同过滤的家庭汽车推荐系统中主要的数据库表总E-R实体关系图。

图3-3基于协同过滤的家庭汽车推荐系统总E-R关系图
通过上一小节中基于协同过滤的家庭汽车推荐系统中总E-R关系图上得出一共需要创建很多个数据表。在此我主要罗列几个主要的数据库表结构设计。
| 编号 | 名称 | 数据类型 | 长度 | 小数位 | 允许空值 | 主键 | 默认值 | 说明 |
| 1 | token_id | int | 10 | 0 | N | Y | 临时访问牌ID | |
| 2 | token | varchar | 64 | 0 | Y | N | 临时访问牌 | |
| 3 | info | text | 65535 | 0 | Y | N | ||
| 4 | maxage | int | 10 | 0 | N | N | 2 | 最大寿命:默认2小时 |
| 5 | create_time | timestamp | 19 | 0 | N | N | CURRENT_TIMESTAMP | 创建时间: |
| 6 | update_time | timestamp | 19 | 0 | N | N | CURRENT_TIMESTAMP | 更新时间: |
| 7 | user_id | int | 10 | 0 | N | N | 0 | 用户编号: |
| 编号 | 名称 | 数据类型 | 长度 | 小数位 | 允许空值 | 主键 | 默认值 | 说明 |
| 1 | article_id | mediumint | 8 | 0 | N | Y | 文章id:[0,8388607] | |
| 2 | title | varchar | 125 | 0 | N | Y | 标题:[0,125]用于文章和html的title标签中 | |
| 3 | type | varchar | 64 | 0 | N | N | 0 | 文章分类:[0,1000]用来搜索指定类型的文章 |
| 4 | hits | int | 10 | 0 | N | N | 0 | 点击数:[0,1000000000]访问这篇文章的人次 |
| 5 | praise_len | int | 10 | 0 | N | N | 0 | 点赞数 |
| 6 | create_time | timestamp | 19 | 0 | N | N | CURRENT_TIMESTAMP | 创建时间: |
| 7 | update_time | timestamp | 19 | 0 | N | N | CURRENT_TIMESTAMP | 更新时间: |
| 8 | source | varchar | 255 | 0 | Y | N | 来源:[0,255]文章的出处 | |
| 9 | url | varchar | 255 | 0 | Y | N | 来源地址:[0,255]用于跳转到发布该文章的网站 | |
| 10 | tag | varchar | 255 | 0 | Y | N | 标签:[0,255]用于标注文章所属相关内容,多个标签用空格隔开 | |
| 11 | content | longtext | 2147483647 | 0 | Y | N | 正文:文章的主体内容 | |
| 12 | img | varchar | 255 | 0 | Y | N | 封面图 | |
| 13 | description | text | 65535 | 0 | Y | N | 文章描述 |
| 编号 | 名称 | 数据类型 | 长度 | 小数位 | 允许空值 | 主键 | 默认值 | 说明 |
| 1 | type_id | smallint | 5 | 0 | N | Y | 分类ID:[0,10000] | |
| 2 | display | smallint | 5 | 0 | N | N | 100 | 显示顺序:[0,1000]决定分类显示的先后顺序 |
| 3 | name | varchar | 16 | 0 | N | N | 分类名称:[2,16] | |
| 4 | father_id | smallint | 5 | 0 | N | N | 0 | 上级分类ID:[0,32767] |
| 5 | description | varchar | 255 | 0 | Y | N | 描述:[0,255]描述该分类的作用 | |
| 6 | icon | text | 65535 | 0 | Y | N | 分类图标: | |
| 7 | url | varchar | 255 | 0 | Y | N | 外链地址:[0,255]如果该分类是跳转到其他网站的情况下,就在该URL上设置 | |
| 8 | create_time | timestamp | 19 | 0 | N | N | CURRENT_TIMESTAMP | 创建时间: |
| 9 | update_time | timestamp | 19 | 0 | N | N | CURRENT_TIMESTAMP | 更新时间: |
| 编号 | 名称 | 数据类型 | 长度 | 小数位 | 允许空值 | 主键 | 默认值 | 说明 |
| 1 | auth_id | int | 10 | 0 | N | Y | 授权ID: | |
| 2 | user_group | varchar | 64 | 0 | Y | N | 用户组: | |
| 3 | mod_name | varchar | 64 | 0 | Y | N | 模块名: | |
| 4 | table_name | varchar | 64 | 0 | Y | N | 表名: | |
| 5 | page_title | varchar | 255 | 0 | Y | N | 页面标题: | |
| 6 | path | varchar | 255 | 0 | Y | N | 路由路径: | |
| 7 | position | varchar | 32 | 0 | Y | N | 位置: | |
| 8 | mode | varchar | 32 | 0 | N | N | _blank | 跳转方式: |
| 9 | add | tinyint | 3 | 0 | N | N | 1 | 是否可增加: |
| 10 | del | tinyint | 3 | 0 | N | N | 1 | 是否可删除: |
| 11 | set | tinyint | 3 | 0 | N | N | 1 | 是否可修改: |
| 12 | get | tinyint | 3 | 0 | N | N | 1 | 是否可查看: |
| 13 | field_add | text | 65535 | 0 | Y | N | 添加字段: | |
| 14 | field_set | text | 65535 | 0 | Y | N | 修改字段: | |
| 15 | field_get | text | 65535 | 0 | Y | N | 查询字段: | |
| 16 | table_nav_name | varchar | 500 | 0 | Y | N | 跨表导航名称: | |
| 17 | table_nav | varchar | 500 | 0 | Y | N | 跨表导航: | |
| 18 | option | text | 65535 | 0 | Y | N | 配置: | |
| 19 | create_time | timestamp | 19 | 0 | N | N | CURRENT_TIMESTAMP | 创建时间: |
| 20 | update_time | timestamp | 19 | 0 | N | N | CURRENT_TIMESTAMP | 更新时间: |
表automotive_classification (汽车分类)
| 编号 | 名称 | 数据类型 | 长度 | 小数位 | 允许空值 | 主键 | 默认值 | 说明 |
| 1 | automotive_classification_id | int | 10 | 0 | N | Y | 汽车分类ID | |
| 2 | classification_name | varchar | 64 | 0 | Y | N | 分类名称 | |
| 3 | create_time | datetime | 19 | 0 | N | N | CURRENT_TIMESTAMP | 创建时间 |
| 4 | update_time | timestamp | 19 | 0 | N | N | CURRENT_TIMESTAMP | 更新时间 |
表automotive_information (汽车信息)
| 编号 | 名称 | 数据类型 | 长度 | 小数位 | 允许空值 | 主键 | 默认值 | 说明 |
| 1 | automotive_information_id | int | 10 | 0 | N | Y | 汽车信息ID | |
| 2 | merchant_users | int | 10 | 0 | Y | N | 0 | 商家用户 |
| 3 | merchant_name | varchar | 64 | 0 | Y | N | 商家名称 | |
| 4 | contact_information | varchar | 64 | 0 | Y | N | 联系方式 | |
| 5 | shipping_address | varchar | 64 | 0 | Y | N | 发货地址 | |
| 6 | automobile_brand | varchar | 64 | 0 | Y | N | 汽车品牌 | |
| 7 | automotive_classification | varchar | 64 | 0 | Y | N | 汽车分类 | |
| 8 | car_model | varchar | 64 | 0 | Y | N | 汽车型号 | |
| 9 | car_price | int | 10 | 0 | Y | N | 0 | 汽车售价 |
| 10 | car_pictures | varchar | 255 | 0 | Y | N | 汽车图片 | |
| 11 | car_details | longtext | 2147483647 | 0 | Y | N | 汽车详情 | |
| 12 | hits | int | 10 | 0 | N | N | 0 | 点击数 |
| 13 | praise_len | int | 10 | 0 | N | N | 0 | 点赞数 |
| 14 | recommend | int | 10 | 0 | N | N | 0 | 智能推荐 |
| 15 | create_time | datetime | 19 | 0 | N | N | CURRENT_TIMESTAMP | 创建时间 |
| 16 | update_time | timestamp | 19 | 0 | N | N | CURRENT_TIMESTAMP | 更新时间 |
| 编号 | 名称 | 数据类型 | 长度 | 小数位 | 允许空值 | 主键 | 默认值 | 说明 |
| 1 | collect_id | int | 10 | 0 | N | Y | 收藏ID: | |
| 2 | user_id | int | 10 | 0 | N | N | 0 | 收藏人ID: |
| 3 | source_table | varchar | 255 | 0 | Y | N | 来源表: | |
| 4 | source_field | varchar | 255 | 0 | Y | N | 来源字段: | |
| 5 | source_id | int | 10 | 0 | N | N | 0 | 来源ID: |
| 6 | title | varchar | 255 | 0 | Y | N | 标题: | |
| 7 | img | varchar | 255 | 0 | Y | N | 封面: | |
| 8 | create_time | timestamp | 19 | 0 | N | N | CURRENT_TIMESTAMP | 创建时间: |
| 9 | update_time | timestamp | 19 | 0 | N | N | CURRENT_TIMESTAMP | 更新时间: |
| 编号 | 名称 | 数据类型 | 长度 | 小数位 | 允许空值 | 主键 | 默认值 | 说明 |
| 1 | comment_id | int | 10 | 0 | N | Y | 评论ID: | |
| 2 | user_id | int | 10 | 0 | N | N | 0 | 评论人ID: |
| 3 | reply_to_id | int | 10 | 0 | N | N | 0 | 回复评论ID:空为0 |
| 4 | content | longtext | 2147483647 | 0 | Y | N | 内容: | |
| 5 | nickname | varchar | 255 | 0 | Y | N | 昵称: | |
| 6 | avatar | varchar | 255 | 0 | Y | N | 头像地址:[0,255] | |
| 7 | create_time | timestamp | 19 | 0 | N | N | CURRENT_TIMESTAMP | 创建时间: |
| 8 | update_time | timestamp | 19 | 0 | N | N | CURRENT_TIMESTAMP | 更新时间: |
| 9 | source_table | varchar | 255 | 0 | Y | N | 来源表: | |
| 10 | source_field | varchar | 255 | 0 | Y | N | 来源字段: | |
| 11 | source_id | int | 10 | 0 | N | N | 0 | 来源ID: |
| 编号 | 名称 | 数据类型 | 长度 | 小数位 | 允许空值 | 主键 | 默认值 | 说明 |
| 1 | feedback_evaluation_id | int | 10 | 0 | N | Y | 反馈评价ID | |
| 2 | order_number | varchar | 64 | 0 | N | N | 订单编号 | |
| 3 | registered_users | int | 10 | 0 | Y | N | 0 | 注册用户 |
| 4 | user_name | varchar | 64 | 0 | Y | N | 用户姓名 | |
| 5 | merchant_users | int | 10 | 0 | Y | N | 0 | 商家用户 |
| 6 | automobile_brand | varchar | 64 | 0 | Y | N | 汽车品牌 | |
| 7 | automotive_classification | varchar | 64 | 0 | Y | N | 汽车分类 | |
| 8 | car_model | varchar | 64 | 0 | Y | N | 汽车型号 | |
| 9 | feedback_content | longtext | 2147483647 | 0 | Y | N | 反馈内容 | |
| 10 | create_time | datetime | 19 | 0 | N | N | CURRENT_TIMESTAMP | 创建时间 |
| 11 | update_time | timestamp | 19 | 0 | N | N | CURRENT_TIMESTAMP | 更新时间 |
| 编号 | 名称 | 数据类型 | 长度 | 小数位 | 允许空值 | 主键 | 默认值 | 说明 |
| 1 | hits_id | int | 10 | 0 | N | Y | 点赞ID: | |
| 2 | user_id | int | 10 | 0 | N | N | 0 | 点赞人: |
| 3 | create_time | timestamp | 19 | 0 | N | N | CURRENT_TIMESTAMP | 创建时间: |
| 4 | update_time | timestamp | 19 | 0 | N | N | CURRENT_TIMESTAMP | 更新时间: |
| 5 | source_table | varchar | 255 | 0 | Y | N | 来源表: | |
| 6 | source_field | varchar | 255 | 0 | Y | N | 来源字段: | |
| 7 | source_id | int | 10 | 0 | N | N | 0 | 来源ID: |
| 编号 | 名称 | 数据类型 | 长度 | 小数位 | 允许空值 | 主键 | 默认值 | 说明 |
| 1 | merchant_users_id | int | 10 | 0 | N | Y | 商家用户ID | |
| 2 | merchant_name | varchar | 64 | 0 | Y | N | 商家名称 | |
| 3 | contact_information | varchar | 64 | 0 | Y | N | 联系方式 | |
| 4 | shipping_address | varchar | 64 | 0 | Y | N | 发货地址 | |
| 5 | examine_state | varchar | 16 | 0 | N | N | 未审核 | 审核状态 |
| 6 | user_id | int | 10 | 0 | N | N | 0 | 用户ID |
| 7 | create_time | datetime | 19 | 0 | N | N | CURRENT_TIMESTAMP | 创建时间 |
| 8 | update_time | timestamp | 19 | 0 | N | N | CURRENT_TIMESTAMP | 更新时间 |
| 编号 | 名称 | 数据类型 | 长度 | 小数位 | 允许空值 | 主键 | 默认值 | 说明 |
| 1 | message_id | int | 10 | 0 | N | Y | 留言板ID: | |
| 2 | user_id | int | 10 | 0 | N | N | 0 | 用户ID: |
| 3 | title | varchar | 64 | 0 | Y | N | 标题: | |
| 4 | content | longtext | 2147483647 | 0 | N | N | 内容: | |
| 5 | nickname | varchar | 32 | 0 | N | N | 昵称: | |
| 6 | avatar | varchar | 255 | 0 | Y | N | 头像: | |
| 7 | | varchar | 125 | 0 | Y | N | 留言者邮箱 | |
| 8 | phone | varchar | 11 | 0 | Y | N | 留言者手机号码 | |
| 9 | create_time | timestamp | 19 | 0 | N | N | CURRENT_TIMESTAMP | 创建时间: |
| 10 | update_time | timestamp | 19 | 0 | N | N | CURRENT_TIMESTAMP | 更新时间: |
| 11 | reply | longtext | 2147483647 | 0 | Y | N | 回复 | |
| 12 | reply_state | tinyint | 4 | 0 | Y | N | 0 | 回复状态 |
| 编号 | 名称 | 数据类型 | 长度 | 小数位 | 允许空值 | 主键 | 默认值 | 说明 |
| 1 | notice_id | mediumint | 8 | 0 | N | Y | 公告id: | |
| 2 | title | varchar | 125 | 0 | N | N | 标题: | |
| 3 | content | longtext | 2147483647 | 0 | Y | N | 正文: | |
| 4 | create_time | timestamp | 19 | 0 | N | N | CURRENT_TIMESTAMP | 创建时间: |
| 5 | update_time | timestamp | 19 | 0 | N | N | CURRENT_TIMESTAMP | 更新时间: |
| 编号 | 名称 | 数据类型 | 长度 | 小数位 | 允许空值 | 主键 | 默认值 | 说明 |
| 1 | order_information_id | int | 10 | 0 | N | Y | 订单信息ID | |
| 2 | order_number | varchar | 64 | 0 | Y | N | 订单编号 | |
| 3 | registered_users | int | 10 | 0 | Y | N | 0 | 注册用户 |
| 4 | user_name | varchar | 64 | 0 | Y | N | 用户姓名 | |
| 5 | mobile_phone_number | varchar | 16 | 0 | Y | N | 手机号码 | |
| 6 | receiving_address | varchar | 64 | 0 | Y | N | 收货地址 | |
| 7 | merchant_users | int | 10 | 0 | Y | N | 0 | 商家用户 |
| 8 | shipping_address | varchar | 64 | 0 | Y | N | 发货地址 | |
| 9 | automobile_brand | varchar | 64 | 0 | Y | N | 汽车品牌 | |
| 10 | automotive_classification | varchar | 64 | 0 | Y | N | 汽车分类 | |
| 11 | car_model | varchar | 64 | 0 | Y | N | 汽车型号 | |
| 12 | car_price | int | 10 | 0 | Y | N | 0 | 汽车售价 |
| 13 | order_remarks | text | 65535 | 0 | Y | N | 订单备注 | |
| 14 | pay_state | varchar | 16 | 0 | N | N | 未支付 | 支付状态 |
| 15 | pay_type | varchar | 16 | 0 | Y | N | 支付类型: 微信、支付宝、网银 | |
| 16 | create_time | datetime | 19 | 0 | N | N | CURRENT_TIMESTAMP | 创建时间 |
| 17 | update_time | timestamp | 19 | 0 | N | N | CURRENT_TIMESTAMP | 更新时间 |
| 编号 | 名称 | 数据类型 | 长度 | 小数位 | 允许空值 | 主键 | 默认值 | 说明 |
| 1 | praise_id | int | 10 | 0 | N | Y | 点赞ID: | |
| 2 | user_id | int | 10 | 0 | N | N | 0 | 点赞人: |
| 3 | create_time | timestamp | 19 | 0 | N | N | CURRENT_TIMESTAMP | 创建时间: |
| 4 | update_time | timestamp | 19 | 0 | N | N | CURRENT_TIMESTAMP | 更新时间: |
| 5 | source_table | varchar | 255 | 0 | Y | N | 来源表: | |
| 6 | source_field | varchar | 255 | 0 | Y | N | 来源字段: | |
| 7 | source_id | int | 10 | 0 | N | N | 0 | 来源ID: |
| 8 | status | bit | 1 | 0 | N | N | 1 | 点赞状态:1为点赞,0已取消 |
| 编号 | 名称 | 数据类型 | 长度 | 小数位 | 允许空值 | 主键 | 默认值 | 说明 |
| 1 | receiving_information_id | int | 10 | 0 | N | Y | 收货信息ID | |
| 2 | order_number | varchar | 64 | 0 | N | N | 订单编号 | |
| 3 | registered_users | int | 10 | 0 | Y | N | 0 | 注册用户 |
| 4 | user_name | varchar | 64 | 0 | Y | N | 用户姓名 | |
| 5 | merchant_users | int | 10 | 0 | Y | N | 0 | 商家用户 |
| 6 | automobile_brand | varchar | 64 | 0 | Y | N | 汽车品牌 | |
| 7 | automotive_classification | varchar | 64 | 0 | Y | N | 汽车分类 | |
| 8 | car_model | varchar | 64 | 0 | Y | N | 汽车型号 | |
| 9 | shipping_address | varchar | 64 | 0 | Y | N | 发货地址 | |
| 10 | receiving_address | varchar | 64 | 0 | Y | N | 收货地址 | |
| 11 | receipt_remarks | text | 65535 | 0 | Y | N | 收货备注 | |
| 12 | create_time | datetime | 19 | 0 | N | N | CURRENT_TIMESTAMP | 创建时间 |
| 13 | update_time | timestamp | 19 | 0 | N | N | CURRENT_TIMESTAMP | 更新时间 |
| 编号 | 名称 | 数据类型 | 长度 | 小数位 | 允许空值 | 主键 | 默认值 | 说明 |
| 1 | registered_users_id | int | 10 | 0 | N | Y | 注册用户ID | |
| 2 | user_name | varchar | 64 | 0 | Y | N | 用户姓名 | |
| 3 | mobile_phone_number | varchar | 16 | 0 | Y | N | 手机号码 | |
| 4 | receiving_address | varchar | 64 | 0 | Y | N | 收货地址 | |
| 5 | examine_state | varchar | 16 | 0 | N | N | 已通过 | 审核状态 |
| 6 | user_id | int | 10 | 0 | N | N | 0 | 用户ID |
| 7 | create_time | datetime | 19 | 0 | N | N | CURRENT_TIMESTAMP | 创建时间 |
| 8 | update_time | timestamp | 19 | 0 | N | N | CURRENT_TIMESTAMP | 更新时间 |
| 编号 | 名称 | 数据类型 | 长度 | 小数位 | 允许空值 | 主键 | 默认值 | 说明 |
| 1 | shipping_information_id | int | 10 | 0 | N | Y | 发货信息ID | |
| 2 | order_number | varchar | 64 | 0 | N | N | 订单编号 | |
| 3 | merchant_users | int | 10 | 0 | Y | N | 0 | 商家用户 |
| 4 | registered_users | int | 10 | 0 | Y | N | 0 | 注册用户 |
| 5 | user_name | varchar | 64 | 0 | Y | N | 用户姓名 | |
| 6 | automobile_brand | varchar | 64 | 0 | Y | N | 汽车品牌 | |
| 7 | automotive_classification | varchar | 64 | 0 | Y | N | 汽车分类 | |
| 8 | car_model | varchar | 64 | 0 | Y | N | 汽车型号 | |
| 9 | receiving_address | varchar | 64 | 0 | Y | N | 收货地址 | |
| 10 | shipping_address | varchar | 64 | 0 | Y | N | 发货地址 | |
| 11 | shipping_remarks | text | 65535 | 0 | Y | N | 发货备注 | |
| 12 | create_time | datetime | 19 | 0 | N | N | CURRENT_TIMESTAMP | 创建时间 |
| 13 | update_time | timestamp | 19 | 0 | N | N | CURRENT_TIMESTAMP | 更新时间 |
| 编号 | 名称 | 数据类型 | 长度 | 小数位 | 允许空值 | 主键 | 默认值 | 说明 |
| 1 | slides_id | int | 10 | 0 | N | Y | 轮播图ID: | |
| 2 | title | varchar | 64 | 0 | Y | N | 标题: | |
| 3 | content | varchar | 255 | 0 | Y | N | 内容: | |
| 4 | url | varchar | 255 | 0 | Y | N | 链接: | |
| 5 | img | varchar | 255 | 0 | Y | N | 轮播图: | |
| 6 | hits | int | 10 | 0 | N | N | 0 | 点击量: |
| 7 | create_time | timestamp | 19 | 0 | N | N | CURRENT_TIMESTAMP | 创建时间: |
| 8 | update_time | timestamp | 19 | 0 | N | N | CURRENT_TIMESTAMP | 更新时间: |
| 编号 | 名称 | 数据类型 | 长度 | 小数位 | 允许空值 | 主键 | 默认值 | 说明 |
| 1 | upload_id | int | 10 | 0 | N | Y | 上传ID | |
| 2 | name | varchar | 64 | 0 | Y | N | 文件名 | |
| 3 | path | varchar | 255 | 0 | Y | N | 访问路径 | |
| 4 | file | varchar | 255 | 0 | Y | N | 文件路径 | |
| 5 | display | varchar | 255 | 0 | Y | N | 显示顺序 | |
| 6 | father_id | int | 10 | 0 | Y | N | 0 | 父级ID |
| 7 | dir | varchar | 255 | 0 | Y | N | 文件夹 | |
| 8 | type | varchar | 32 | 0 | Y | N | 文件类型 |
| 编号 | 名称 | 数据类型 | 长度 | 小数位 | 允许空值 | 主键 | 默认值 | 说明 |
| 1 | user_id | mediumint | 8 | 0 | N | Y | 用户ID:[0,8388607]用户获取其他与用户相关的数据 | |
| 2 | state | smallint | 5 | 0 | N | N | 1 | 账户状态:[0,10](1可用|2异常|3已冻结|4已注销) |
| 3 | user_group | varchar | 32 | 0 | Y | N | 所在用户组:[0,32767]决定用户身份和权限 | |
| 4 | login_time | timestamp | 19 | 0 | N | N | CURRENT_TIMESTAMP | 上次登录时间: |
| 5 | phone | varchar | 11 | 0 | Y | N | 手机号码:[0,11]用户的手机号码,用于找回密码时或登录时 | |
| 6 | phone_state | smallint | 5 | 0 | N | N | 0 | 手机认证:[0,1](0未认证|1审核中|2已认证) |
| 7 | username | varchar | 16 | 0 | N | N | 用户名:[0,16]用户登录时所用的账户名称 | |
| 8 | nickname | varchar | 16 | 0 | Y | N | 昵称:[0,16] | |
| 9 | password | varchar | 64 | 0 | N | N | 密码:[0,32]用户登录所需的密码,由6-16位数字或英文组成 | |
| 10 | | varchar | 64 | 0 | Y | N | 邮箱:[0,64]用户的邮箱,用于找回密码时或登录时 | |
| 11 | email_state | smallint | 5 | 0 | N | N | 0 | 邮箱认证:[0,1](0未认证|1审核中|2已认证) |
| 12 | avatar | varchar | 255 | 0 | Y | N | 头像地址:[0,255] | |
| 13 | open_id | varchar | 255 | 0 | Y | N | 针对获取用户信息字段 | |
| 14 | create_time | timestamp | 19 | 0 | N | N | CURRENT_TIMESTAMP | 创建时间: |
| 15 | vip_level | varchar | 255 | 0 | Y | N | 会员等级 | |
| 16 | vip_discount | double | 11 | 2 | Y | N | 0.00 | 会员折扣 |
| 编号 | 名称 | 数据类型 | 长度 | 小数位 | 允许空值 | 主键 | 默认值 | 说明 |
| 1 | group_id | mediumint | 8 | 0 | N | Y | 用户组ID:[0,8388607] | |
| 2 | display | smallint | 5 | 0 | N | N | 100 | 显示顺序:[0,1000] |
| 3 | name | varchar | 16 | 0 | N | N | 名称:[0,16] | |
| 4 | description | varchar | 255 | 0 | Y | N | 描述:[0,255]描述该用户组的特点或权限范围 | |
| 5 | source_table | varchar | 255 | 0 | Y | N | 来源表: | |
| 6 | source_field | varchar | 255 | 0 | Y | N | 来源字段: | |
| 7 | source_id | int | 10 | 0 | N | N | 0 | 来源ID: |
| 8 | register | smallint | 5 | 0 | Y | N | 0 | 注册位置: |
| 9 | create_time | timestamp | 19 | 0 | N | N | CURRENT_TIMESTAMP | 创建时间: |
| 10 | update_time | timestamp | 19 | 0 | N | N | CURRENT_TIMESTAMP | 更新时间: |
整个基于协同过滤的家庭汽车推荐系统的需求分析主要对系统总体架构以及功能模块的设计,通过建立E-R模型和数据库逻辑系统设计完成了数据库系统设计。
4系统关键模块设计与实现
基于协同过滤的家庭汽车推荐系统的详细设计与实现主要是根据前面的需求分析和总体设计来设计页面并实现业务逻辑。主要从界面实现、业务逻辑实现这两部分进行介绍。
4.1学生功能模块
4.1.1 学生功能界面
当学生用户进入后台基于协同过滤的家庭汽车推荐系统的时候,可以看到首页、网站公告、汽车新闻、意见留言、汽车信息、我的账户、个人中心(个人首页、订单信息、发货信息、收货信息、反馈评价、意见留言、收藏)等功能,用户功能图如下图4-1所示。

图4-1 用户功能界面图
4.1.2用户登录界面
基于协同过滤的家庭汽车推荐系统中的注册后的用户是可以通过自己的账户名和密码进行登录的,当用户输入完整的自己的账户名和密码信息并点击“登录”按钮后,将会首先验证输入的有没有空数据,再次验证输入的账户名+密码和数据库中当前保存的用户信息是否一致,只有在一致后将会登录成功并自动跳转到基于协同过滤的家庭汽车推荐系统的首页中;否则将会提示相应错误信息,用户登录界面如下图4-2所示。

图4-2用户登录界面图
登录的逻辑代码如下所示。
/**
* 登录
* @param data
* @param httpServletRequest
* @return
*/
@PostMapping("login")
public Map<String, Object> login(@RequestBody Map<String, String> data, HttpServletRequest httpServletRequest) {
log.info("[执行登录接口]");
String username = data.get("username");
String email = data.get("email");
String phone = data.get("phone");
String password = data.get("password");
List resultList = null;
Map<String, String> map = new HashMap<>();
if(username != null && "".equals(username) == false){
map.put("username", username);
resultList = service.select(map, new HashMap<>()).getResultList();
}
else if(email != null && "".equals(email) == false){
map.put("email", email);
resultList = service.select(map, new HashMap<>()).getResultList();
}
else if(phone != null && "".equals(phone) == false){
map.put("phone", phone);
resultList = service.select(map, new HashMap<>()).getResultList();
}else{
return error(30000, "账号或密码不能为空");
}
if (resultList == null || password == null) {
return error(30000, "账号或密码不能为空");
}
//判断是否有这个用户
if (resultList.size()<=0){
return error(30000,"用户不存在");
}
User byUsername = (User) resultList.get(0);
Map<String, String> groupMap = new HashMap<>();
groupMap.put("name",byUsername.getUserGroup());
List groupList = userGroupService.select(groupMap, new HashMap<>()).getResultList();
if (groupList.size()<1){
return error(30000,"用户组不存在");
}
UserGroup userGroup = (UserGroup) groupList.get(0);
//查询用户审核状态
if (!StringUtils.isEmpty(userGroup.getSourceTable())){
String sql = "select examine_state from "+ userGroup.getSourceTable() +" WHERE user_id = " + byUsername.getUserId();
String res = String.valueOf(service.runCountSql(sql).getSingleResult());
if (res==null){
return error(30000,"用户不存在");
}
if (!res.equals("已通过")){
return error(30000,"该用户审核未通过");
}
}
//查询用户状态
if (byUsername.getState()!=1){
return error(30000,"用户非可用状态,不能登录");
}
String md5password = service.encryption(password);
if (byUsername.getPassword().equals(md5password)) {
// 存储Token到数据库
AccessToken accessToken = new AccessToken();
accessToken.setToken(UUID.randomUUID().toString().replaceAll("-", ""));
accessToken.setUser_id(byUsername.getUserId());
tokenService.save(accessToken);
// 返回用户信息
JSONObject user = JSONObject.parseObject(JSONObject.toJSONString(byUsername));
user.put("token", accessToken.getToken());
JSONObject ret = new JSONObject();
ret.put("obj",user);
return success(ret);
} else {
return error(30000, "账号或密码不正确");
}
}
4.1.3 汽车信息界面
点击“汽车信息”这个菜单,可以查看到系统中所有添加的汽车信息,支持通过关键词进行查询,如果想要了解某一汽车信息的详细信息,点击后面的“详情”会进入详情查看界面,可以对汽车信息进行我要购买、收藏、评论等操作;界面如下图4-3所示。

图4-3汽车信息管理界面图
4.1.4我要购买界面
当用户点击后台“我要购买”后,可以看到相当于信息,根据内容进行填写提交等操作。界面如图4-4所示。

图4-4我要购买界面图
4.2管理员功能模块
4.2.1 系统用户界面
基于协同过滤的家庭汽车推荐系统中的管理人员是可以对注册的用户及商家用户进行管理的,也可以对管理员进行管控。界面如下图4-5所示。
图4-5系统用户界面图
系统用户关键代码如下:
@PostMapping("/add")
@Transactional
public Map<String, Object> add(HttpServletRequest request) throws IOException {
service.insert(service.readBody(request.getReader()));
return success(1);
}
public Map<String, Object> addMap(Map<String,Object> map){
service.insert(map);
return success(1);
}
4.2.2订单信息管理界面
管理员点击“订单信息管理”,可以查看到订单信息详情,进行查询,添加、删除等操作等。界面如下图4-6所示。

图4-6订单信息管理界面图
管理员点击“汽车信息管理”这个菜单,可以查看到汽车信息详情,进行查询,添加、删除等操作等。界面如下图4-7所示。

图4-7发货信息管理界面图
商家用户进入后台基于协同过滤的家庭汽车推荐系统的时候,可以看到首页、网站公告、汽车新闻、意见留言、我的账户、个人中心(个人首页、汽车信息、订单信息、发货信息、收货信息、反馈评价、意见留言、收藏)等功能。界面如下图4-8所示。

图4-8商家用户功能界面图
商家用户点击“反馈评价”按钮,可以查看到所以反馈评价信息详情,进行查询,添加、删除等操作等。界面如下图4-9所示。

图4-9反馈评价界面图
5系统测试
5.1测试定义及目的
关于系统实现的测试,英文名称是System TEST,简称ST,ST是使用完整其系统的各种功能多次、多案例、多环境测试,这是ST的简单描述。ST可以证明该功能对系统的要求是否得到满足以及是否有效。
对于系统开发的实现,不管开发过程多么努力,在系统运行的时候多少都会出现一些错误信息,所以为了系统的安全性及提高系统的使用率及给用户带来更好的体验,系统在完成之前,一定要进行一遍系统的测试,再完美的程序也会有漏洞,再细心的技术开发员也会有疏忽的时候,所以对于程序的测试是必须要做的一步。通过系统测试找到系统存在的问题,并根据问题的原因进行在线解决问题,如果找不到解决问题的办法可以进行通过咨询指导老师或者通过同学帮忙,一定将问题找出,否则将会出现更多的错误。所以程序出现错误时不可避免,系统测试虽然耗时费力,但是为了确保后期系统的长期使用,必须要进行系统测试,问题解决完成后还要再一步测试,直到没有任何问题后方可进行使用。
5.2性能测试
任何一款程序开发成功后都必须通过软件测试,它是保障软件稳定运行的前提。测试最主要的一步就是性能测试,性能测试内容如下:
(1)对于测试的速度有一定的要求,速度必须快,而且对于测试出来的错误问题一定以最快的速度进行处理解决,并且进行再次测试,保证整个系统运行的安全性。
(2)在系统测试的时候要将测试所用到的测试计划和测试报告保管好,方便后期系统的运行使用后的整体维护操作。
(3)软件测试整个过程中的聚类现象应优先考虑。
(4)对于整体系统测试,不要用自己的思想去认可整个系统,而是从公正的角度的进行对系统进行认可,是否符系统的整合应用。
5.3测试模块
测试系统是最新的Windows 10系统,通过对系统实现的功能模块进行每个功能模块的操作测试,查看每个用户的功能模块所对应的权限信息是否可以操作并且数据信息更新一致。
| 测试需求 | 测试重点 | 是否达成需求 | 结果 |
| 用户登录 | 输入账号密码 | 需求达成 | 通过 |
| 用户注册 | 创建新的账号密码 | 需求达成 | 通过 |
| 登录失败 | 输入错误账号密码 | 需求达成 | 通过 |
| 修改信息 | 修改成功 | 需求达成 | 通过 |
| 添加信息管理 | 增删查改 | 需求达成 | 通过 |
| 回复管理 | 增删查改 | 需求达成 | 通过 |
| 搜索查询管理 | 增删查改 | 需求达成 | 通过 |
系统测试方面,我们通常运用的是白盒测试以及黑盒测试这两种方法。白盒测试是指在了解系统内部工作流程的前提下,可以根据需求规范验证系统内部操作是否能够正常运行的测试;而黑盒测试指的是,倘若知道了这个系统的全部功能,可以进行测试检测系统中的每一个功能是否满足正常使用。
为了方便用户使用“基于协同过滤的家庭汽车推荐系统 ”,以及尽可能少的减少系统测试错误的发生,我们对该系统进行了相对应的测试。
对该系统的全部的功能界面进行测试,简单来说,就是我们输入一些数据并且对其进行提交,之后我们查看每个页面的反馈,检测页面的相关功能可不可以完全实现。
5.4测试结果
测试评估的结果是基于协同过滤的家庭汽车推荐系统 满足要求中的所有功能,处理大多数错误条件,修复大多数错误并通过测试。基于协同过滤的家庭汽车推荐系统 的基本功能都是可行的,不管是系统里面的功能还是界面的设计都是可值得推广宣传的。
结论
基于协同过滤的家庭汽车推荐系统通过深度分析用户的购车偏好、家庭需求以及市场中的汽车特性,为用户提供了精准且个性化的购车建议。该系统不仅考虑了车辆的性能、价格、品牌等常规因素,还融入了家庭成员数量、出行频率等家庭特有的需求,从而确保推荐的车型能够最大程度地满足用户的实际需求。通过协同过滤技术,系统还能根据用户的反馈和其他相似用户的选择,不断优化推荐结果,为用户提供更加满意的购车体验。
- [1]李凤盼,郑永爱,王莹莹. 一种改进相似度的K均值聚类协同过滤推荐算法 [J]. 电脑编程技巧与维护, 2024, (03): 24-26+58. DOI:10.16184/j.cnki.comprg.2024.03.031.
- [2]王晓东,刘海燕,王迎,等. 基于SpringBoot的气象信息资源管理系统设计与实现 [J]. 电脑编程技巧与维护, 2024, (03): 79-82. DOI:10.16184/j.cnki.comprg.2024.03.028.
- [3]刘慧玲,谭定英,陈平平. 基于SpringBoot和Vue.js的大学生团队管理系统的设计 [J]. 电脑编程技巧与维护, 2024, (03): 120-122. DOI:10.16184/j.cnki.comprg.2024.03.039.
- [4]雷欣,马宏琳,郑霖,等. 基于SpringBoot的域名信息系统设计与实现 [J]. 电脑知识与技术, 2024, 20 (05): 44-47. DOI:10.14004/j.cnki.ckt.2024.0188.
- [5]田伟,刘东. 基于协同过滤的档案资源智能推荐算法研究 [J]. 兰台世界, 2024, (02): 84-88. DOI:10.16565/j.cnki.1006-7744.2024.02.22.
- [6]张扬,彭明坤,蔡莉,等. 基于协同过滤算法的新闻推荐系统的设计与实现 [J]. 电脑知识与技术, 2024, 20 (03): 60-61+64. DOI:10.14004/j.cnki.ckt.2024.0133.
- [7]崔艺楷. 基于标签扩展的汽车智能推荐系统[D]. 曲阜师范大学, 2023. DOI:10.27267/d.cnki.gqfsu.2023.000847.
- [8]林军利. 基于知识图谱的汽车零部件供应推荐系统的研究与实现[D]. 西南大学, 2023. DOI:10.27684/d.cnki.gxndx.2023.002779.
- [9]Yang Y . Design and Implementation of Student Information Management System Based on Springboot [J]. Advances in Computer, Signals and Systems, 2022, 6 (6):
- [10]韩永朋. 基于微服务架构的汽车租赁推荐系统设计与实现[D]. 华东师范大学, 2022. DOI:10.27149/d.cnki.ghdsu.2022.002064.
- [11]Hejing W . Commerce Middle Office Management System Based on Springboot [J]. International Journal of Advanced Network, Monitoring and Controls, 2022, 7 (2): 32-45.
- [12]唐照翔. 基于知识图谱的图神经网络推荐系统研究及其应用[D]. 重庆大学, 2021. DOI:10.27670/d.cnki.gcqdu.2021.002549.
- [13]Cheng F . Talent Recruitment Management System for Small and Micro Enterprises Based on Springboot Framework [J]. Advances in Educational Technology and Psychology, 2021, 5 (2):
- [14]胡天译. 基于情感分析的汽车推荐系统研究与实现[D]. 湖北工业大学, 2021. DOI:10.27131/d.cnki.ghugc.2021.000024.
- [15]程豪. 基于出租车GPS的上车点推荐系统的设计与实现[D]. 北京邮电大学, 2021. DOI:10.26969/d.cnki.gbydu.2021.001635.
- [16]Chen G ,Xu J . Design and implementation of efficient Learning platform based on SpringBoot Framework [J]. Journal of Electronics and Information Science, 2020, 6 (1):
- [17]Chen J ,Jian C ,Hailan P . Design of Man Hour Management Information System on SpringBoot Framework [J]. Journal of Physics: Conference Series, 2020, 1646 (1): 012136-.
- [18]He M ,Lv S . Research on Civil Aircraft Structural Strength Material Performance Database Based on SpringBoot[C]// Advanced Science and Industry Research Center. Proceedings of 2020 4th International Conference on Electrical,Automation and Mechanical Engineering(EAME2020). School of Software, Northwestern Polytechnical University;Science and Technology of UAV Laboratory, Northwestern Polytechnical University;, 2020: 6. DOI:10.26914/c.cnkihy.2020.057541.
- [19]贾美云. 基于知识图谱的汽车交易智能推荐系统研究[D]. 中北大学, 2020. DOI:10.27470/d.cnki.ghbgc.2020.000839.
- [20]徐锐. 基于某二手车交易平台的产品个性化推荐方法及其系统[D]. 浙江理工大学, 2020. DOI:10.27786/d.cnki.gzjlg.2020.000061.
衷心感谢基于协同过滤的家庭汽车推荐系统为我们提供的智能化购车服务。这一系统不仅利用先进的协同过滤技术,精准捕捉每个家庭的个性化需求,还综合考虑了众多汽车产品的性能、价格及市场口碑等因素,确保我们能够在繁杂的汽车市场中轻松找到最适合自己家庭的汽车。
在购车的过程中,系统不仅提供了详尽的汽车信息,还根据我们的偏好和反馈,不断优化推荐结果,使得每一次的选择都更加贴近我们的实际需求。这种人性化的服务让我们深刻体会到了科技带来的便捷和舒适。
同时,我们也要感谢系统开发团队的专业与用心。正是他们的辛勤工作和不断创新,才使得这一系统能够不断完善,为我们带来更加优质的购车体验。
在未来的日子里,我们期待这一系统能够继续发挥其优势,为更多家庭提供更加精准、个性化的汽车推荐服务,让购车变得更加轻松、愉快。再次感谢基于协同过滤的家庭汽车推荐系统及其开发团队,为我们的生活带来了更多的便利与喜悦。
免费领取项目源码,请关注❥点赞收藏并私信博主,谢谢~
1533

被折叠的 条评论
为什么被折叠?



