摘 要
本研究旨在探讨基于Web的银行客户管理信息系统的设计与实现。随着数字化时代的到来,银行业面临着客户管理的新挑战和机遇。通过建立一个基于Web的客户管理信息系统,银行可以更好地管理客户信息、提供个性化服务,并实现高效的客户关系管理。本系统将涵盖客户信息录入、查询、修改、删除等功能,通过系统化设计和实现,提高银行客户管理效率和服务质量,实现客户信息管理的便捷化和个性化服务的提供。
关键词:Spring Boot、银行客户管理信息系统、Java语言;MYSQL
Abstract
The purpose of this study is to explore the design and implementation of Web-based bank customer management information system. With the advent of the digital age, the banking industry is facing new challenges and opportunities in customer management. By establishing a web-based customer management information system, banks can better manage customer information, provide personalized services, and realize efficient customer relationship management. This system will cover customer information input, query, modify, delete and other functions, through systematic design and implementation, improve the efficiency of bank customer management and service quality, to achieve customer information management convenience and personalized service provision.
Key words: Spring Boot, bank customer management information system, Java language; MYSQL
目 录
第 1 章引 言
1.1选题背景
随着信息技术的快速发展和金融行业的数字化转型,银行客户管理信息系统的设计与实现变得至关重要。传统的客户管理方式已难以满足日益增长的客户需求和业务复杂性,而基于Web的客户管理信息系统的引入能够提升银行客户管理的效率和精准度。本选题背景源于对银行业务现状的观察和分析,旨在借助Web技术优势,构建一个现代化、智能化的银行客户管理信息系统,提升银行客户服务水平,促进金融业务的数字化发展。
随着金融科技的发展和客户需求的不断变化,传统的银行客户管理方式已难以满足日益增长的客户群体和个性化需求。通过设计和实现基于Web的银行客户管理信息系统,可以实现客户信息的集中管理、个性化服务的提供,以及客户关系的深度维护,进一步提升银行的竞争力和服务质量。因此,本选题具有重要的现实意义和发展前景,有助于推动银行业务的数字化转型,提升金融服务的智能化水平,实现客户与银行的良好互动与沟通。
1.2开发现状
目前,基于Web的银行客户管理信息系统的开发处于不断发展和完善的阶段。许多银行和金融机构意识到数字化转型的重要性,积极投入资源开发先进的客户管理系统。通过引入现代化的Web技术,如前端框架、响应式设计等,银行客户管理信息系统在界面设计和用户体验方面取得了显著进展。
在功能开发方面,现代的Web银行客户管理信息系统不仅涵盖了传统的客户信息管理、账户管理等功能,还引入了智能化的客户分析、推荐系统等功能模块,提升了系统的智能化和个性化服务水平。同时,安全性和数据隐私保护方面也得到了更加严格的关注和加强,以确保客户信息的安全性和保密性。
随着云计算、大数据等技术的不断发展,基于Web的银行客户管理信息系统的开发也日趋成熟和完善。银行业对于系统性能、安全性和用户体验的要求不断提高,开发团队在不断优化系统架构、功能设计和数据管理方面取得了显著进展,为银行业务的数字化转型和客户服务的提升奠定了坚实基础。
1.3研究方法
首先,通过引擎搜索或者查阅相关文献资料,了解了本系统开发的背景以及设计系统的意义所在,收集用户需求信息。其次,在开发工具上,最终确定是基于Mysql数据库,在Java的Springboot技术程序设计的基础上实现,设计出系统大致的功能模块。主要从方便系统用户和系统管理员的角度进行分析,明确该系统应该具有的功能。最终是测试系统,通过用例测试发现存在的问题并找到解决的方案。利用现有的开发平台,结合自己所学的知识,在老师的指导帮助下来完成该设计,确保系统的可用性、实用性。
1.4研究内容
银行客户管理信息系统的开发及实现,所需要的工作内容:
(1)首先是确定选题,确定好所要做的系统,并对系统的背景及现在面临的一些问题等进行系统的初步确认。
(2)系统确认完成后,结合系统开发的需求进行确认系统开发所使用的技术,银行客户管理信息系统的开发使用Springboot框架,数据库进行平台的搭建开发,确认好使用的技术进行技术分析,所使用的技术是否可以完成系统的实现。
(3)确定好系统使用的技术,进行在线确认系统所划分的用户角色,并且根据用户角色划分确定所要设计的功能模块,对银行客户管理信息系统的设计主要划分学生用户角色、教师用户角色、专家用户角色,并所使用的功能模块也相应不同,但是系统的数据库实现的内容是交互的,用户可以随时根据自己的需求进行信息查看,对于系统工作人员可以根据自己的分管内容进行在线信息的处理及操作。
(4)系统的功能模块确认完成后进行程序及界面的设计,设计完成后,并且通过测试来判断程序是否完善,对于系统测试,需要不同的用户进行不同的内容编辑及提交,及使用不同的测试方式找出程序中存在的漏洞,并对程序出现的漏洞问题进行在线解决处理,如果测试系统没有任何问题时,可以将系统上传进行正式操作使用。
第 2 章银行客户管理信息系统的需求分析
需求分析是开发一个系统之前首先要做的,如果一个系统不值得开发或者违反了相关法律法规,那么开发出来的系统将一文不值,所以在开发之前,我们首先要对系统的需求进行分析,分析系统开发是否可行,如果可行的话,再具体分析停车场车辆的管理方面的需求,分析出系统的功能以及对系统的性能进行分析。
2.1系统可行性分析
2.1.1技术方面可行性分析
技术方面的可行性主要是考虑开发银行客户管理信息系统的时候采用的开发语言、数据库等是否可行,本银行客户管理信息系统在语言上选择Java,采用的是Springboot框架以及MYSQL数据库,这些技术目前都很成熟,而且Java语言不仅仅支持面向过程,而且还支持面向对象,所以在使用的时候会更加的灵活,在技术选择上完全没有问题。
2.1.2经济方面可行性分析
经济方面的可行性主要考虑的是成本以及效益,从成本方面看,开发过程中使用的Java、Springboot、MYSQL、Photoshop等都可以通过网上搜索下载,没有任何费用,开发的成本几乎不存在;从效益方面看,银行客户管理信息系统的完成能够给停车场管理方面提供支持,降低企业的成本,提高管理的效率,因此在经济上也是没有问题的。
2.1.3社会方面可行性分析
本系统是自行开发的系统,以方便高效在停车场使用,是具有实际意义的系统,开发的环境软件和用到的数据库也都是开源代码,不存在侵权等问题,所以在社会方面也是可行的。
2.1.4操作方面可行性分析
操作方面主要考虑的是用户在使用以及管理人员在管理的时候,是否简单可行,没有任何计算机基础的用户能否使用,开发的银行客户管理信息系统在设计的时候秉承简单易学的理念,在用户进入系统后都会有固定的导航按钮,只要认字就可以操作完成,而且管理员在管理方面也只需简单的增删改查即可完成,因此在操作上也是可行的。
总的来看,开发的银行客户管理信息系统在可行性方面是没有问题的,值得开发。
2.2角色功能分析
银行客户管理信息系统的开发主要是提高管理效率,所以在系统的功能方面我们首先要从系统管理者的角度进行确保能够满足每个用户的需求,因此在功能上主要规划了管理员功能模块、普通用户功能、主管用户模块三部分。
管理员用例图如下:

图2.1 管理员角色用例图
用户用例图如下:

图2.2 用户角色用例图
2.3系统性需求分析
评判一个系统好坏的一项重要指标就是性能,下面是对此系统的一些性能进行阐述。
1.系统的安全性和稳定性:银行客户管理信息系统在管理权限上有着严格的控制,即想登录此平台进行操作,则必须要有操作权限,没有权限的用户是不可能登录平台查看任何的信息和数据,从而确保了系统的安全性。
2.数据的完整性和准确性:第一个是各项记录信息的完整性,信息记录的内容可以为空;第二个是各项信息数据之间相互联系的准确性;第三个是数据在不同记录信息的一致性
3.用户操作系统简单方便
在系统开发中按照“简单易用”的原则,能够使用户对系统的使用一目了然,既能保证用户使用,同时又能保证维护人员方便维护。
2.4系统流程分析
2.4.1增加数据流程
系统中的所有用户(管理员、普通用户和主管用户)都可以实现增加数据功能,所谓的增加、修改、删除数据,图2.5显示的就是在增加数据时的流程。

图2.5增加数据流程图
2.4.2修改数据流程
人无完人,每个人都有出错的时候,在录入系统信息的时候如果信息有错,可以对系统中的数据进行编辑。图2.6显示的就是修改数据的流程。

图2.6修改数据流程图
2.4.3删除数据流程
在系统中经常会出现一些过期的数据,那就可以直接删除这些数据,图2.7就是删除数据时的流程图。

图2.7删除数据流程图
第 3 章银行客户管理信息系统总体设计
分析完系统的可行性以及功能,接下来就是对系统具体的设计,通过可行性分析我们得出系统是值得开发的,通过功能分析我们可以得出系统具体实现了哪些功能,然后根据功能需求完成系统的功能设计,本章从功能模块以及系统的数据库两个方面进行介绍。
3.1系统功能模块设计
通过上一章节的功能需求分析,可以得出本银行客户管理信息系统的功能结构图,图3.1就是银行客户管理信息系统的功能模块图。

图3.1 银行客户管理信息系统功能模块图
3.2数据库设计
数据库的设计是一个系统的基础,不管什么系统,界面设计的再美观,如果没有一个强大的数据库进行支撑,那也没有办法运行,在设计数据库的时候我们首先对数据库进行分析,然后进行概念模型设计,最后建立数据库表,具体展示如下。
3.2.1数据库概念结构设计
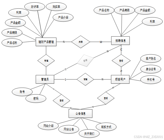
在数据库概念模型设计的时候,一般都采用E-R实体图进行展示,在实体图中可以展示出数据库表中的所有字段名称,下面是整个银行客户管理信息系统总E-R实体关系图。

3.2.2数据库表设计
在数据库表中我们会看到系统的表名、主键、外键等信息,我们通过数据库表的主键、外键把每个表关联起来,然后在界面中展示,本银行客户管理信息系统的主要的数据库表如下:
表access_token (登陆访问时长)
| 编号 | 名称 | 数据类型 | 长度 | 小数位 | 允许空值 | 主键 | 默认值 | 说明 |
| 1 | token_id | int | 10 | 0 | N | Y | 临时访问牌ID | |
| 2 | token | varchar | 64 | 0 | Y | N | 临时访问牌 | |
| 3 | info | text | 65535 | 0 | Y | N | ||
| 4 | maxage | int | 10 | 0 | N | N | 2 | 最大寿命:默认2小时 |
| 5 | create_time | timestamp | 19 | 0 | N | N | CURRENT_TIMESTAMP | 创建时间: |
| 6 | update_time | timestamp | 19 | 0 | N | N | CURRENT_TIMESTAMP | 更新时间: |
| 7 | user_id | int | 10 | 0 | N | N | 0 | 用户编号: |
表applying_for_a_credit_card (申请信用卡)
| 编号 | 名称 | 数据类型 | 长度 | 小数位 | 允许空值 | 主键 | 默认值 | 说明 |
| 1 | applying_for_a_credit_card_id | int | 10 | 0 | N | Y | 申请信用卡ID | |
| 2 | application_number | varchar | 64 | 0 | Y | N | 申请编号 | |
| 3 | customer | int | 10 | 0 | Y | N | 0 | 客户 |
| 4 | customer_name | varchar | 64 | 0 | Y | N | 客户姓名 | |
| 5 | id_number | varchar | 255 | 0 | Y | N | 身份证号 | |
| 6 | mobile_phone_number | varchar | 16 | 0 | Y | N | 手机号 | |
| 7 | application_date | date | 10 | 0 | Y | N | 申请日期 | |
| 8 | work_certificate | varchar | 255 | 0 | Y | N | 工作证明 | |
| 9 | apply_for_credit_limit | int | 10 | 0 | Y | N | 0 | 申请额度 |
| 10 | examine_state | varchar | 16 | 0 | N | N | 未审核 | 审核状态 |
| 11 | examine_reply | varchar | 16 | 0 | Y | N | 审核回复 | |
| 12 | create_time | datetime | 19 | 0 | N | N | CURRENT_TIMESTAMP | 创建时间 |
| 13 | update_time | timestamp | 19 | 0 | N | N | CURRENT_TIMESTAMP | 更新时间 |
| 编号 | 名称 | 数据类型 | 长度 | 小数位 | 允许空值 | 主键 | 默认值 | 说明 |
| 1 | apply_for_an_account_id | int | 10 | 0 | N | Y | 申请账户ID | |
| 2 | customer | int | 10 | 0 | Y | N | 0 | 客户 |
| 3 | customer_name | varchar | 64 | 0 | Y | N | 客户姓名 | |
| 4 | id_number | varchar | 90 | 0 | N | N | 身份证号 | |
| 5 | mobile_phone_number | varchar | 16 | 0 | Y | N | 手机号 | |
| 6 | application_date | date | 10 | 0 | Y | N | 申请日期 | |
| 7 | examine_state | varchar | 16 | 0 | N | N | 未审核 | 审核状态 |
| 8 | examine_reply | varchar | 16 | 0 | Y | N | 审核回复 | |
| 9 | create_time | datetime | 19 | 0 | N | N | CURRENT_TIMESTAMP | 创建时间 |
| 10 | update_time | timestamp | 19 | 0 | N | N | CURRENT_TIMESTAMP | 更新时间 |
| 编号 | 名称 | 数据类型 | 长度 | 小数位 | 允许空值 | 主键 | 默认值 | 说明 |
| 1 | article_id | mediumint | 8 | 0 | N | Y | 文章id:[0,8388607] | |
| 2 | title | varchar | 125 | 0 | N | Y | 标题:[0,125]用于文章和html的title标签中 | |
| 3 | type | varchar | 64 | 0 | N | N | 0 | 文章分类:[0,1000]用来搜索指定类型的文章 |
| 4 | hits | int | 10 | 0 | N | N | 0 | 点击数:[0,1000000000]访问这篇文章的人次 |
| 5 | praise_len | int | 10 | 0 | N | N | 0 | 点赞数 |
| 6 | create_time | timestamp | 19 | 0 | N | N | CURRENT_TIMESTAMP | 创建时间: |
| 7 | update_time | timestamp | 19 | 0 | N | N | CURRENT_TIMESTAMP | 更新时间: |
| 8 | source | varchar | 255 | 0 | Y | N | 来源:[0,255]文章的出处 | |
| 9 | url | varchar | 255 | 0 | Y | N | 来源地址:[0,255]用于跳转到发布该文章的网站 | |
| 10 | tag | varchar | 255 | 0 | Y | N | 标签:[0,255]用于标注文章所属相关内容,多个标签用空格隔开 | |
| 11 | content | longtext | 2147483647 | 0 | Y | N | 正文:文章的主体内容 | |
| 12 | img | varchar | 255 | 0 | Y | N | 封面图 | |
| 13 | description | text | 65535 | 0 | Y | N | 文章描述 |
| 编号 | 名称 | 数据类型 | 长度 | 小数位 | 允许空值 | 主键 | 默认值 | 说明 |
| 1 | type_id | smallint | 5 | 0 | N | Y | 分类ID:[0,10000] | |
| 2 | display | smallint | 5 | 0 | N | N | 100 | 显示顺序:[0,1000]决定分类显示的先后顺序 |
| 3 | name | varchar | 16 | 0 | N | N | 分类名称:[2,16] | |
| 4 | father_id | smallint | 5 | 0 | N | N | 0 | 上级分类ID:[0,32767] |
| 5 | description | varchar | 255 | 0 | Y | N | 描述:[0,255]描述该分类的作用 | |
| 6 | icon | text | 65535 | 0 | Y | N | 分类图标: | |
| 7 | url | varchar | 255 | 0 | Y | N | 外链地址:[0,255]如果该分类是跳转到其他网站的情况下,就在该URL上设置 | |
| 8 | create_time | timestamp | 19 | 0 | N | N | CURRENT_TIMESTAMP | 创建时间: |
| 9 | update_time | timestamp | 19 | 0 | N | N | CURRENT_TIMESTAMP | 更新时间: |
| 编号 | 名称 | 数据类型 | 长度 | 小数位 | 允许空值 | 主键 | 默认值 | 说明 |
| 1 | auth_id | int | 10 | 0 | N | Y | 授权ID: | |
| 2 | user_group | varchar | 64 | 0 | Y | N | 用户组: | |
| 3 | mod_name | varchar | 64 | 0 | Y | N | 模块名: | |
| 4 | table_name | varchar | 64 | 0 | Y | N | 表名: | |
| 5 | page_title | varchar | 255 | 0 | Y | N | 页面标题: | |
| 6 | path | varchar | 255 | 0 | Y | N | 路由路径: | |
| 7 | position | varchar | 32 | 0 | Y | N | 位置: | |
| 8 | mode | varchar | 32 | 0 | N | N | _blank | 跳转方式: |
| 9 | add | tinyint | 3 | 0 | N | N | 1 | 是否可增加: |
| 10 | del | tinyint | 3 | 0 | N | N | 1 | 是否可删除: |
| 11 | set | tinyint | 3 | 0 | N | N | 1 | 是否可修改: |
| 12 | get | tinyint | 3 | 0 | N | N | 1 | 是否可查看: |
| 13 | field_add | text | 65535 | 0 | Y | N | 添加字段: | |
| 14 | field_set | text | 65535 | 0 | Y | N | 修改字段: | |
| 15 | field_get | text | 65535 | 0 | Y | N | 查询字段: | |
| 16 | table_nav_name | varchar | 500 | 0 | Y | N | 跨表导航名称: | |
| 17 | table_nav | varchar | 500 | 0 | Y | N | 跨表导航: | |
| 18 | option | text | 65535 | 0 | Y | N | 配置: | |
| 19 | create_time | timestamp | 19 | 0 | N | N | CURRENT_TIMESTAMP | 创建时间: |
| 20 | update_time | timestamp | 19 | 0 | N | N | CURRENT_TIMESTAMP | 更新时间: |
| 编号 | 名称 | 数据类型 | 长度 | 小数位 | 允许空值 | 主键 | 默认值 | 说明 |
| 1 | bank_card_id | int | 10 | 0 | N | Y | 银行卡ID | |
| 2 | card_number | varchar | 64 | 0 | Y | N | 卡号 | |
| 3 | customer | int | 10 | 0 | Y | N | 0 | 客户 |
| 4 | customer_name | varchar | 64 | 0 | Y | N | 客户姓名 | |
| 5 | id_number | varchar | 90 | 0 | N | N | 身份证号 | |
| 6 | mobile_phone_number | varchar | 16 | 0 | Y | N | 手机号 | |
| 7 | account_opening_date | date | 10 | 0 | Y | N | 开户日期 | |
| 8 | balance | int | 10 | 0 | Y | N | 0 | 余额 |
| 9 | create_time | datetime | 19 | 0 | N | N | CURRENT_TIMESTAMP | 创建时间 |
| 10 | update_time | timestamp | 19 | 0 | N | N | CURRENT_TIMESTAMP | 更新时间 |
| 编号 | 名称 | 数据类型 | 长度 | 小数位 | 允许空值 | 主键 | 默认值 | 说明 |
| 1 | collect_id | int | 10 | 0 | N | Y | 收藏ID: | |
| 2 | user_id | int | 10 | 0 | N | N | 0 | 收藏人ID: |
| 3 | source_table | varchar | 255 | 0 | Y | N | 来源表: | |
| 4 | source_field | varchar | 255 | 0 | Y | N | 来源字段: | |
| 5 | source_id | int | 10 | 0 | N | N | 0 | 来源ID: |
| 6 | title | varchar | 255 | 0 | Y | N | 标题: | |
| 7 | img | varchar | 255 | 0 | Y | N | 封面: | |
| 8 | create_time | timestamp | 19 | 0 | N | N | CURRENT_TIMESTAMP | 创建时间: |
| 9 | update_time | timestamp | 19 | 0 | N | N | CURRENT_TIMESTAMP | 更新时间: |
| 编号 | 名称 | 数据类型 | 长度 | 小数位 | 允许空值 | 主键 | 默认值 | 说明 |
| 1 | comment_id | int | 10 | 0 | N | Y | 评论ID: | |
| 2 | user_id | int | 10 | 0 | N | N | 0 | 评论人ID: |
| 3 | reply_to_id | int | 10 | 0 | N | N | 0 | 回复评论ID:空为0 |
| 4 | content | longtext | 2147483647 | 0 | Y | N | 内容: | |
| 5 | nickname | varchar | 255 | 0 | Y | N | 昵称: | |
| 6 | avatar | varchar | 255 | 0 | Y | N | 头像地址:[0,255] | |
| 7 | create_time | timestamp | 19 | 0 | N | N | CURRENT_TIMESTAMP | 创建时间: |
| 8 | update_time | timestamp | 19 | 0 | N | N | CURRENT_TIMESTAMP | 更新时间: |
| 9 | source_table | varchar | 255 | 0 | Y | N | 来源表: | |
| 10 | source_field | varchar | 255 | 0 | Y | N | 来源字段: | |
| 11 | source_id | int | 10 | 0 | N | N | 0 | 来源ID: |
| 编号 | 名称 | 数据类型 | 长度 | 小数位 | 允许空值 | 主键 | 默认值 | 说明 |
| 1 | credit_card_id | int | 10 | 0 | N | Y | 信用卡ID | |
| 2 | application_number | varchar | 64 | 0 | N | N | 申请编号 | |
| 3 | card_number | varchar | 64 | 0 | Y | N | 卡号 | |
| 4 | customer | int | 10 | 0 | Y | N | 0 | 客户 |
| 5 | customer_name | varchar | 64 | 0 | Y | N | 客户姓名 | |
| 6 | id_number | varchar | 255 | 0 | Y | N | 身份证号 | |
| 7 | mobile_phone_number | varchar | 16 | 0 | Y | N | 手机号 | |
| 8 | work_certificate | varchar | 255 | 0 | Y | N | 工作证明 | |
| 9 | opening_date | date | 10 | 0 | Y | N | 开通日期 | |
| 10 | available_credit | int | 10 | 0 | Y | N | 0 | 可用额度 |
| 11 | interest_rate | varchar | 64 | 0 | Y | N | 利率 | |
| 12 | repayment_limit | varchar | 64 | 0 | Y | N | 代还额度 | |
| 13 | create_time | datetime | 19 | 0 | N | N | CURRENT_TIMESTAMP | 创建时间 |
| 14 | update_time | timestamp | 19 | 0 | N | N | CURRENT_TIMESTAMP | 更新时间 |
| 编号 | 名称 | 数据类型 | 长度 | 小数位 | 允许空值 | 主键 | 默认值 | 说明 |
| 1 | customer_users_id | int | 10 | 0 | N | Y | 顾客用户ID | |
| 2 | customer_name | varchar | 64 | 0 | Y | N | 客户姓名 | |
| 3 | id_number | varchar | 90 | 0 | N | N | 身份证号 | |
| 4 | mobile_phone_number | varchar | 16 | 0 | Y | N | 手机号 | |
| 5 | age | varchar | 64 | 0 | Y | N | 年龄 | |
| 6 | examine_state | varchar | 16 | 0 | N | N | 未审核 | 审核状态 |
| 7 | user_id | int | 10 | 0 | N | N | 0 | 用户ID |
| 8 | create_time | datetime | 19 | 0 | N | N | CURRENT_TIMESTAMP | 创建时间 |
| 9 | update_time | timestamp | 19 | 0 | N | N | CURRENT_TIMESTAMP | 更新时间 |
| 编号 | 名称 | 数据类型 | 长度 | 小数位 | 允许空值 | 主键 | 默认值 | 说明 |
| 1 | deposit_application_id | int | 10 | 0 | N | Y | 存款申请ID | |
| 2 | deposit_number | varchar | 64 | 0 | Y | N | 存款编号 | |
| 3 | customer | int | 10 | 0 | Y | N | 0 | 客户 |
| 4 | customer_name | varchar | 64 | 0 | Y | N | 客户姓名 | |
| 5 | id_number | varchar | 255 | 0 | Y | N | 身份证号 | |
| 6 | mobile_phone_number | varchar | 16 | 0 | Y | N | 手机号 | |
| 7 | deposit_amount | int | 10 | 0 | Y | N | 0 | 存款金额 |
| 8 | deposit_date | date | 10 | 0 | Y | N | 存款日期 | |
| 9 | examine_state | varchar | 16 | 0 | N | N | 未审核 | 审核状态 |
| 10 | examine_reply | varchar | 16 | 0 | Y | N | 审核回复 | |
| 11 | create_time | datetime | 19 | 0 | N | N | CURRENT_TIMESTAMP | 创建时间 |
| 12 | update_time | timestamp | 19 | 0 | N | N | CURRENT_TIMESTAMP | 更新时间 |
| 编号 | 名称 | 数据类型 | 长度 | 小数位 | 允许空值 | 主键 | 默认值 | 说明 |
| 1 | deposit_records_id | int | 10 | 0 | N | Y | 存款记录ID | |
| 2 | deposit_number | varchar | 64 | 0 | N | N | 存款编号 | |
| 3 | customer | int | 10 | 0 | Y | N | 0 | 客户 |
| 4 | customer_name | varchar | 64 | 0 | Y | N | 客户姓名 | |
| 5 | id_number | varchar | 255 | 0 | Y | N | 身份证号 | |
| 6 | mobile_phone_number | varchar | 16 | 0 | Y | N | 手机号 | |
| 7 | deposit_amount | int | 10 | 0 | Y | N | 0 | 存款金额 |
| 8 | deposit_date | date | 10 | 0 | Y | N | 存款日期 | |
| 9 | create_time | datetime | 19 | 0 | N | N | CURRENT_TIMESTAMP | 创建时间 |
| 10 | update_time | timestamp | 19 | 0 | N | N | CURRENT_TIMESTAMP | 更新时间 |
| 编号 | 名称 | 数据类型 | 长度 | 小数位 | 允许空值 | 主键 | 默认值 | 说明 |
| 1 | financial_products_id | int | 10 | 0 | N | Y | 理财产品ID | |
| 2 | product_name | varchar | 64 | 0 | N | N | 产品名称 | |
| 3 | product_deadline | varchar | 64 | 0 | Y | N | 产品期限 | |
| 4 | product_amount | int | 10 | 0 | Y | N | 0 | 产品金额 |
| 5 | interest_rate | varchar | 64 | 0 | Y | N | 利率 | |
| 6 | positive_review_rate | varchar | 64 | 0 | Y | N | 好评率 | |
| 7 | purchase_rate | varchar | 64 | 0 | Y | N | 购买率 | |
| 8 | product_introduction | text | 65535 | 0 | Y | N | 产品介绍 | |
| 9 | hits | int | 10 | 0 | N | N | 0 | 点击数 |
| 10 | praise_len | int | 10 | 0 | N | N | 0 | 点赞数 |
| 11 | create_time | datetime | 19 | 0 | N | N | CURRENT_TIMESTAMP | 创建时间 |
| 12 | update_time | timestamp | 19 | 0 | N | N | CURRENT_TIMESTAMP | 更新时间 |
| 编号 | 名称 | 数据类型 | 长度 | 小数位 | 允许空值 | 主键 | 默认值 | 说明 |
| 1 | hits_id | int | 10 | 0 | N | Y | 点赞ID: | |
| 2 | user_id | int | 10 | 0 | N | N | 0 | 点赞人: |
| 3 | create_time | timestamp | 19 | 0 | N | N | CURRENT_TIMESTAMP | 创建时间: |
| 4 | update_time | timestamp | 19 | 0 | N | N | CURRENT_TIMESTAMP | 更新时间: |
| 5 | source_table | varchar | 255 | 0 | Y | N | 来源表: | |
| 6 | source_field | varchar | 255 | 0 | Y | N | 来源字段: | |
| 7 | source_id | int | 10 | 0 | N | N | 0 | 来源ID: |
| 编号 | 名称 | 数据类型 | 长度 | 小数位 | 允许空值 | 主键 | 默认值 | 说明 |
| 1 | loan_application_id | int | 10 | 0 | N | Y | 贷款申请ID | |
| 2 | loan_number | varchar | 64 | 0 | Y | N | 贷款编号 | |
| 3 | customer | int | 10 | 0 | Y | N | 0 | 客户 |
| 4 | customer_name | varchar | 64 | 0 | Y | N | 客户姓名 | |
| 5 | id_number | varchar | 255 | 0 | Y | N | 身份证号 | |
| 6 | mobile_phone_number | varchar | 16 | 0 | Y | N | 手机号 | |
| 7 | work_certificate | varchar | 255 | 0 | Y | N | 工作证明 | |
| 8 | asset_archives | varchar | 255 | 0 | Y | N | 资产档案 | |
| 9 | loan_amount | int | 10 | 0 | Y | N | 0 | 贷款金额 |
| 10 | loan_term | varchar | 64 | 0 | Y | N | 贷款年限 | |
| 11 | examine_state | varchar | 16 | 0 | N | N | 未审核 | 审核状态 |
| 12 | examine_reply | varchar | 16 | 0 | Y | N | 审核回复 | |
| 13 | create_time | datetime | 19 | 0 | N | N | CURRENT_TIMESTAMP | 创建时间 |
| 14 | update_time | timestamp | 19 | 0 | N | N | CURRENT_TIMESTAMP | 更新时间 |
| 编号 | 名称 | 数据类型 | 长度 | 小数位 | 允许空值 | 主键 | 默认值 | 说明 |
| 1 | loan_information_id | int | 10 | 0 | N | Y | 贷款信息ID | |
| 2 | loan_number | varchar | 64 | 0 | N | N | 贷款编号 | |
| 3 | customer | int | 10 | 0 | Y | N | 0 | 客户 |
| 4 | customer_name | varchar | 64 | 0 | Y | N | 客户姓名 | |
| 5 | id_number | varchar | 255 | 0 | Y | N | 身份证号 | |
| 6 | mobile_phone_number | varchar | 16 | 0 | Y | N | 手机号 | |
| 7 | work_certificate | varchar | 255 | 0 | Y | N | 工作证明 | |
| 8 | asset_archives | varchar | 255 | 0 | Y | N | 资产档案 | |
| 9 | loan_amount | int | 10 | 0 | Y | N | 0 | 贷款金额 |
| 10 | loan_term | varchar | 64 | 0 | Y | N | 贷款年限 | |
| 11 | interest_rate | varchar | 64 | 0 | Y | N | 利率 | |
| 12 | repayment_amount | varchar | 64 | 0 | Y | N | 代还金额 | |
| 13 | repayment_date | date | 10 | 0 | Y | N | 还款日期 | |
| 14 | create_time | datetime | 19 | 0 | N | N | CURRENT_TIMESTAMP | 创建时间 |
| 15 | update_time | timestamp | 19 | 0 | N | N | CURRENT_TIMESTAMP | 更新时间 |
表loss_reporting_application (挂失申请)
| 编号 | 名称 | 数据类型 | 长度 | 小数位 | 允许空值 | 主键 | 默认值 | 说明 |
| 1 | loss_reporting_application_id | int | 10 | 0 | N | Y | 挂失申请ID | |
| 2 | loss_reporting_number | varchar | 64 | 0 | Y | N | 挂失编号 | |
| 3 | customer | int | 10 | 0 | Y | N | 0 | 客户 |
| 4 | customer_name | varchar | 64 | 0 | Y | N | 客户姓名 | |
| 5 | id_number | varchar | 255 | 0 | Y | N | 身份证号 | |
| 6 | mobile_phone_number | varchar | 16 | 0 | Y | N | 手机号 | |
| 7 | loss_reporting_type | varchar | 64 | 0 | Y | N | 挂失类型 | |
| 8 | reported_loss_date | date | 10 | 0 | Y | N | 挂失日期 | |
| 9 | reason_for_reporting_loss | text | 65535 | 0 | Y | N | 挂失原因 | |
| 10 | examine_state | varchar | 16 | 0 | N | N | 未审核 | 审核状态 |
| 11 | examine_reply | varchar | 16 | 0 | Y | N | 审核回复 | |
| 12 | create_time | datetime | 19 | 0 | N | N | CURRENT_TIMESTAMP | 创建时间 |
| 13 | update_time | timestamp | 19 | 0 | N | N | CURRENT_TIMESTAMP | 更新时间 |
| 编号 | 名称 | 数据类型 | 长度 | 小数位 | 允许空值 | 主键 | 默认值 | 说明 |
| 1 | notice_id | mediumint | 8 | 0 | N | Y | 公告id: | |
| 2 | title | varchar | 125 | 0 | N | N | 标题: | |
| 3 | content | longtext | 2147483647 | 0 | Y | N | 正文: | |
| 4 | create_time | timestamp | 19 | 0 | N | N | CURRENT_TIMESTAMP | 创建时间: |
| 5 | update_time | timestamp | 19 | 0 | N | N | CURRENT_TIMESTAMP | 更新时间: |
| 编号 | 名称 | 数据类型 | 长度 | 小数位 | 允许空值 | 主键 | 默认值 | 说明 |
| 1 | praise_id | int | 10 | 0 | N | Y | 点赞ID: | |
| 2 | user_id | int | 10 | 0 | N | N | 0 | 点赞人: |
| 3 | create_time | timestamp | 19 | 0 | N | N | CURRENT_TIMESTAMP | 创建时间: |
| 4 | update_time | timestamp | 19 | 0 | N | N | CURRENT_TIMESTAMP | 更新时间: |
| 5 | source_table | varchar | 255 | 0 | Y | N | 来源表: | |
| 6 | source_field | varchar | 255 | 0 | Y | N | 来源字段: | |
| 7 | source_id | int | 10 | 0 | N | N | 0 | 来源ID: |
| 8 | status | bit | 1 | 0 | N | N | 1 | 点赞状态:1为点赞,0已取消 |
| 编号 | 名称 | 数据类型 | 长度 | 小数位 | 允许空值 | 主键 | 默认值 | 说明 |
| 1 | purchase_records_id | int | 10 | 0 | N | Y | 购买记录ID | |
| 2 | purchase_number | varchar | 64 | 0 | Y | N | 购买编号 | |
| 3 | product_name | varchar | 64 | 0 | Y | N | 产品名称 | |
| 4 | product_deadline | varchar | 64 | 0 | Y | N | 产品期限 | |
| 5 | product_amount | int | 10 | 0 | Y | N | 0 | 产品金额 |
| 6 | interest_rate | varchar | 64 | 0 | Y | N | 利率 | |
| 7 | purchase_date | date | 10 | 0 | Y | N | 购买日期 | |
| 8 | customer | int | 10 | 0 | Y | N | 0 | 客户 |
| 9 | customer_name | varchar | 64 | 0 | Y | N | 客户姓名 | |
| 10 | id_number | varchar | 255 | 0 | Y | N | 身份证号 | |
| 11 | mobile_phone_number | varchar | 16 | 0 | Y | N | 手机号 | |
| 12 | create_time | datetime | 19 | 0 | N | N | CURRENT_TIMESTAMP | 创建时间 |
| 13 | update_time | timestamp | 19 | 0 | N | N | CURRENT_TIMESTAMP | 更新时间 |
| 编号 | 名称 | 数据类型 | 长度 | 小数位 | 允许空值 | 主键 | 默认值 | 说明 |
| 1 | redemption_records_id | int | 10 | 0 | N | Y | 赎回记录ID | |
| 2 | purchase_number | varchar | 64 | 0 | N | N | 购买编号 | |
| 3 | product_name | varchar | 64 | 0 | Y | N | 产品名称 | |
| 4 | product_deadline | varchar | 64 | 0 | Y | N | 产品期限 | |
| 5 | product_amount | int | 10 | 0 | Y | N | 0 | 产品金额 |
| 6 | interest_rate | varchar | 64 | 0 | Y | N | 利率 | |
| 7 | purchase_date | date | 10 | 0 | Y | N | 购买日期 | |
| 8 | customer | int | 10 | 0 | Y | N | 0 | 客户 |
| 9 | customer_name | varchar | 64 | 0 | Y | N | 客户姓名 | |
| 10 | id_number | varchar | 255 | 0 | Y | N | 身份证号 | |
| 11 | mobile_phone_number | varchar | 16 | 0 | Y | N | 手机号 | |
| 12 | redemption_amount | varchar | 64 | 0 | Y | N | 赎回金额 | |
| 13 | call_date | date | 10 | 0 | Y | N | 赎回日期 | |
| 14 | create_time | datetime | 19 | 0 | N | N | CURRENT_TIMESTAMP | 创建时间 |
| 15 | update_time | timestamp | 19 | 0 | N | N | CURRENT_TIMESTAMP | 更新时间 |
| 编号 | 名称 | 数据类型 | 长度 | 小数位 | 允许空值 | 主键 | 默认值 | 说明 |
| 1 | repayment_notice_id | int | 10 | 0 | N | Y | 还款通知ID | |
| 2 | repayment_number | varchar | 64 | 0 | Y | N | 还款编号 | |
| 3 | card_number | varchar | 64 | 0 | Y | N | 卡号 | |
| 4 | customer | int | 10 | 0 | Y | N | 0 | 客户 |
| 5 | customer_name | varchar | 64 | 0 | Y | N | 客户姓名 | |
| 6 | id_number | varchar | 255 | 0 | Y | N | 身份证号 | |
| 7 | mobile_phone_number | varchar | 16 | 0 | Y | N | 手机号 | |
| 8 | available_credit | int | 10 | 0 | Y | N | 0 | 可用额度 |
| 9 | interest_rate | varchar | 64 | 0 | Y | N | 利率 | |
| 10 | repayment_limit | varchar | 64 | 0 | Y | N | 代还额度 | |
| 11 | notification_date | date | 10 | 0 | Y | N | 通知日期 | |
| 12 | notification_content | text | 65535 | 0 | Y | N | 通知内容 | |
| 13 | create_time | datetime | 19 | 0 | N | N | CURRENT_TIMESTAMP | 创建时间 |
| 14 | update_time | timestamp | 19 | 0 | N | N | CURRENT_TIMESTAMP | 更新时间 |
表repayment_records_loans (还款记录(贷款))
| 编号 | 名称 | 数据类型 | 长度 | 小数位 | 允许空值 | 主键 | 默认值 | 说明 |
| 1 | repayment_records_loans_id | int | 10 | 0 | N | Y | 还款记录(贷款)ID | |
| 2 | loan_number | varchar | 64 | 0 | N | N | 贷款编号 | |
| 3 | customer | int | 10 | 0 | Y | N | 0 | 客户 |
| 4 | customer_name | varchar | 64 | 0 | Y | N | 客户姓名 | |
| 5 | id_number | varchar | 255 | 0 | Y | N | 身份证号 | |
| 6 | mobile_phone_number | varchar | 16 | 0 | Y | N | 手机号 | |
| 7 | work_certificate | varchar | 255 | 0 | Y | N | 工作证明 | |
| 8 | asset_archives | varchar | 255 | 0 | Y | N | 资产档案 | |
| 9 | loan_amount | int | 10 | 0 | Y | N | 0 | 贷款金额 |
| 10 | loan_term | varchar | 64 | 0 | Y | N | 贷款年限 | |
| 11 | interest_rate | varchar | 64 | 0 | Y | N | 利率 | |
| 12 | repayment_amount | varchar | 64 | 0 | Y | N | 代还金额 | |
| 13 | repayment_date | date | 10 | 0 | Y | N | 还款日期 | |
| 14 | create_time | datetime | 19 | 0 | N | N | CURRENT_TIMESTAMP | 创建时间 |
| 15 | update_time | timestamp | 19 | 0 | N | N | CURRENT_TIMESTAMP | 更新时间 |
表repayment_record_credit_card (还款记录(信用卡))
| 编号 | 名称 | 数据类型 | 长度 | 小数位 | 允许空值 | 主键 | 默认值 | 说明 |
| 1 | repayment_record_credit_card_id | int | 10 | 0 | N | Y | 还款记录(信用卡)ID | |
| 2 | repayment_number | varchar | 64 | 0 | N | N | 还款编号 | |
| 3 | card_number | varchar | 64 | 0 | Y | N | 卡号 | |
| 4 | customer | int | 10 | 0 | Y | N | 0 | 客户 |
| 5 | customer_name | varchar | 64 | 0 | Y | N | 客户姓名 | |
| 6 | id_number | varchar | 255 | 0 | Y | N | 身份证号 | |
| 7 | mobile_phone_number | varchar | 16 | 0 | Y | N | 手机号 | |
| 8 | available_credit | int | 10 | 0 | Y | N | 0 | 可用额度 |
| 9 | interest_rate | varchar | 64 | 0 | Y | N | 利率 | |
| 10 | repayment_limit | varchar | 64 | 0 | Y | N | 代还额度 | |
| 11 | notification_date | date | 10 | 0 | Y | N | 通知日期 | |
| 12 | create_time | datetime | 19 | 0 | N | N | CURRENT_TIMESTAMP | 创建时间 |
| 13 | update_time | timestamp | 19 | 0 | N | N | CURRENT_TIMESTAMP | 更新时间 |
| 编号 | 名称 | 数据类型 | 长度 | 小数位 | 允许空值 | 主键 | 默认值 | 说明 |
| 1 | slides_id | int | 10 | 0 | N | Y | 轮播图ID: | |
| 2 | title | varchar | 64 | 0 | Y | N | 标题: | |
| 3 | content | varchar | 255 | 0 | Y | N | 内容: | |
| 4 | url | varchar | 255 | 0 | Y | N | 链接: | |
| 5 | img | varchar | 255 | 0 | Y | N | 轮播图: | |
| 6 | hits | int | 10 | 0 | N | N | 0 | 点击量: |
| 7 | create_time | timestamp | 19 | 0 | N | N | CURRENT_TIMESTAMP | 创建时间: |
| 8 | update_time | timestamp | 19 | 0 | N | N | CURRENT_TIMESTAMP | 更新时间: |
| 编号 | 名称 | 数据类型 | 长度 | 小数位 | 允许空值 | 主键 | 默认值 | 说明 |
| 1 | transfer_application_id | int | 10 | 0 | N | Y | 转账申请ID | |
| 2 | transfer_account | varchar | 64 | 0 | Y | N | 转账号 | |
| 3 | customer | int | 10 | 0 | Y | N | 0 | 客户 |
| 4 | customer_name | varchar | 64 | 0 | Y | N | 客户姓名 | |
| 5 | id_number | varchar | 255 | 0 | Y | N | 身份证号 | |
| 6 | mobile_phone_number | varchar | 16 | 0 | Y | N | 手机号 | |
| 7 | transfer_amount | int | 10 | 0 | Y | N | 0 | 转账金额 |
| 8 | card_number | varchar | 64 | 0 | Y | N | 卡号 | |
| 9 | transfer_date | date | 10 | 0 | Y | N | 转账日期 | |
| 10 | examine_state | varchar | 16 | 0 | N | N | 未审核 | 审核状态 |
| 11 | examine_reply | varchar | 16 | 0 | Y | N | 审核回复 | |
| 12 | create_time | datetime | 19 | 0 | N | N | CURRENT_TIMESTAMP | 创建时间 |
| 13 | update_time | timestamp | 19 | 0 | N | N | CURRENT_TIMESTAMP | 更新时间 |
| 编号 | 名称 | 数据类型 | 长度 | 小数位 | 允许空值 | 主键 | 默认值 | 说明 |
| 1 | transfer_records_id | int | 10 | 0 | N | Y | 转账记录ID | |
| 2 | transfer_account | varchar | 64 | 0 | N | N | 转账号 | |
| 3 | customer | int | 10 | 0 | Y | N | 0 | 客户 |
| 4 | customer_name | varchar | 64 | 0 | Y | N | 客户姓名 | |
| 5 | id_number | varchar | 255 | 0 | Y | N | 身份证号 | |
| 6 | mobile_phone_number | varchar | 16 | 0 | Y | N | 手机号 | |
| 7 | transfer_amount | int | 10 | 0 | Y | N | 0 | 转账金额 |
| 8 | card_number | varchar | 64 | 0 | Y | N | 卡号 | |
| 9 | transfer_date | date | 10 | 0 | Y | N | 转账日期 | |
| 10 | create_time | datetime | 19 | 0 | N | N | CURRENT_TIMESTAMP | 创建时间 |
| 11 | update_time | timestamp | 19 | 0 | N | N | CURRENT_TIMESTAMP | 更新时间 |
| 编号 | 名称 | 数据类型 | 长度 | 小数位 | 允许空值 | 主键 | 默认值 | 说明 |
| 1 | upload_id | int | 10 | 0 | N | Y | 上传ID | |
| 2 | name | varchar | 64 | 0 | Y | N | 文件名 | |
| 3 | path | varchar | 255 | 0 | Y | N | 访问路径 | |
| 4 | file | varchar | 255 | 0 | Y | N | 文件路径 | |
| 5 | display | varchar | 255 | 0 | Y | N | 显示顺序 | |
| 6 | father_id | int | 10 | 0 | Y | N | 0 | 父级ID |
| 7 | dir | varchar | 255 | 0 | Y | N | 文件夹 | |
| 8 | type | varchar | 32 | 0 | Y | N | 文件类型 |
| 编号 | 名称 | 数据类型 | 长度 | 小数位 | 允许空值 | 主键 | 默认值 | 说明 |
| 1 | user_id | mediumint | 8 | 0 | N | Y | 用户ID:[0,8388607]用户获取其他与用户相关的数据 | |
| 2 | state | smallint | 5 | 0 | N | N | 1 | 账户状态:[0,10](1可用|2异常|3已冻结|4已注销) |
| 3 | user_group | varchar | 32 | 0 | Y | N | 所在用户组:[0,32767]决定用户身份和权限 | |
| 4 | login_time | timestamp | 19 | 0 | N | N | CURRENT_TIMESTAMP | 上次登录时间: |
| 5 | phone | varchar | 11 | 0 | Y | N | 手机号码:[0,11]用户的手机号码,用于找回密码时或登录时 | |
| 6 | phone_state | smallint | 5 | 0 | N | N | 0 | 手机认证:[0,1](0未认证|1审核中|2已认证) |
| 7 | username | varchar | 16 | 0 | N | N | 用户名:[0,16]用户登录时所用的账户名称 | |
| 8 | nickname | varchar | 16 | 0 | Y | N | 昵称:[0,16] | |
| 9 | password | varchar | 64 | 0 | N | N | 密码:[0,32]用户登录所需的密码,由6-16位数字或英文组成 | |
| 10 | | varchar | 64 | 0 | Y | N | 邮箱:[0,64]用户的邮箱,用于找回密码时或登录时 | |
| 11 | email_state | smallint | 5 | 0 | N | N | 0 | 邮箱认证:[0,1](0未认证|1审核中|2已认证) |
| 12 | avatar | varchar | 255 | 0 | Y | N | 头像地址:[0,255] | |
| 13 | open_id | varchar | 255 | 0 | Y | N | 针对获取用户信息字段 | |
| 14 | create_time | timestamp | 19 | 0 | N | N | CURRENT_TIMESTAMP | 创建时间: |
| 15 | vip_level | varchar | 255 | 0 | Y | N | 会员等级 | |
| 16 | vip_discount | double | 11 | 2 | Y | N | 0.00 | 会员折扣 |
| 编号 | 名称 | 数据类型 | 长度 | 小数位 | 允许空值 | 主键 | 默认值 | 说明 |
| 1 | group_id | mediumint | 8 | 0 | N | Y | 用户组ID:[0,8388607] | |
| 2 | display | smallint | 5 | 0 | N | N | 100 | 显示顺序:[0,1000] |
| 3 | name | varchar | 16 | 0 | N | N | 名称:[0,16] | |
| 4 | description | varchar | 255 | 0 | Y | N | 描述:[0,255]描述该用户组的特点或权限范围 | |
| 5 | source_table | varchar | 255 | 0 | Y | N | 来源表: | |
| 6 | source_field | varchar | 255 | 0 | Y | N | 来源字段: | |
| 7 | source_id | int | 10 | 0 | N | N | 0 | 来源ID: |
| 8 | register | smallint | 5 | 0 | Y | N | 0 | 注册位置: |
| 9 | create_time | timestamp | 19 | 0 | N | N | CURRENT_TIMESTAMP | 创建时间: |
| 10 | update_time | timestamp | 19 | 0 | N | N | CURRENT_TIMESTAMP | 更新时间: |
| 编号 | 名称 | 数据类型 | 长度 | 小数位 | 允许空值 | 主键 | 默认值 | 说明 |
| 1 | withdrawal_records_id | int | 10 | 0 | N | Y | 取款记录ID | |
| 2 | withdrawal_number | varchar | 64 | 0 | Y | N | 取款编号 | |
| 3 | customer | int | 10 | 0 | Y | N | 0 | 客户 |
| 4 | customer_name | varchar | 64 | 0 | Y | N | 客户姓名 | |
| 5 | id_number | varchar | 255 | 0 | Y | N | 身份证号 | |
| 6 | mobile_phone_number | varchar | 16 | 0 | Y | N | 手机号 | |
| 7 | withdrawal_amount | int | 10 | 0 | Y | N | 0 | 取款金额 |
| 8 | withdrawal_date | date | 10 | 0 | Y | N | 取款日期 | |
| 9 | create_time | datetime | 19 | 0 | N | N | CURRENT_TIMESTAMP | 创建时间 |
| 10 | update_time | timestamp | 19 | 0 | N | N | CURRENT_TIMESTAMP | 更新时间 |
第 4 章关键模块的设计与实现
4.1用户-贷款申请模块
贷款申请:用户点击可填写贷款申请信息,包括上传工作证明、资产档案、贷款金额和贷款年限。展示如下图所示。

图4.1 贷款申请讯面图
4.2用户-挂失申请模块
挂失申请:用户点击可填写挂失申请信息,包括选择挂失类型、管事日期和填写挂失原因。界面图如下。

图4.2 挂失申请界面图
4.3用户-理财产品模块
理财产品:用户点击可查看理财产品列表,同时可对产品进行收藏和购买操作。界面如下图所示。

图4.3 理财产品界面图
4.4用户-个人中心模块
个人中心:用户点击头像可查看“个人中心”,包括个人首页、申请账户、银行卡、购买记录、赎回记录、申请信用卡、信用卡、还款通知、还款记录(信用卡)、贷款申请、贷款信息、 还款记录(贷款)、挂失申请、取款记录、存款申请、存款记录、转账申请、转账记录和收藏。界面如下图所示。

图4.4 个人中心界面图
4.5管理员-理财产品管理模块
理财产品管理:管理员点击可查看理财产品列表和理财产品添加;点击“理财产品添加”,输入产品名称、产品期限、产品金额、利率、好评率、购买率和产品介绍,点击“提交”按钮进行添加。界面图如下。

图4.5 理财产品界面图
4.6管理员-申请信用卡管理模块
申请信用卡管理:管理员点击可查看申请信用卡列表,同时可点击“同意办理”,并填写相关信息。界面图如下。

图4.6 申请信用卡管理界面图
4.7管理员-系统管理模块
系统管理:当管理员点击“系统管理”时,可查看轮播图; 如需添加新的轮播图,点击右侧“添加”按钮,上传图片,输入标题,点击“确认”按钮进行添加;同时可对轮播图进行增删改查。界面图如下。

图4.7系统管理界面图
4.8管理员-资源管理模块
资源管理:管理员点击可查看咨讯信息和咨讯分类;如需添加新的资讯,点击“新增”按钮,上传封面图,输入标题,选择分类,输入标签、描述和正文,点击“确认”按钮进行添加。同时可对咨讯进行增删改查。界面图如下。

图4.8资源管理界面图
第 5 章系统实验与结果分析
到此,系统的开发基本完成,接下来我们对系统的实验与结果进行分析,确保系统能够正常运行,进而投入使用,对系统的实验与结果分析的检测方法就是对系统的测试,测试是系统完成的最后一步,没有测试过的系统是不能进行投入使用的,否则一旦发生bug就会造成损失,下面我们从测试的方法以及测试的用例两部分进行分析,最后给出系统的测试结果。
5.1测试方法
系统的测试方面有两种,一种是黑盒测试,另一种则为白盒测试,黑盒测试通俗来说就是功能方面的测试,我们也称之为需求测试,在黑盒测试的过程中,我们是不知道其开发原理的,只是作为一名使用者对系统进行测试,我们主要是凭借之前的测试经验,取一些临界值,然后通过测试用例来对其进行测试,这种测试方法是最快的查找问题方法,其次我们可以找一些具有代表性的数据,对系统进行用例测试,在黑盒测试的过程中常用的测试工具是winrunner和AutoRunner;白盒测试我们称之为结果测试,也就是逻辑驱动测试,在白盒测试的过程中,我们主要是根据系统开发的原理进行测试的,主要是以开发者的身份去测试这个代码是不是完成了其具体的功能,实现的具体路径对不对,当然这种测试方法是费时费力的,因为每个功能,他的运行路径不止一条,通过对程序当中运行的路径进行测试,检测开发的代码是不是存在bug,有没有实现预期,在白盒测试的过程中常用的测试工具为Jcontract、C++ Test以及CodeWizard等。
5.2系统的测试用例
登录模块的功能测试:
表5.1 登录模块功能测试表
| 测试名称 | 测试功能 | 操作过程 | 预期结果 | 测试结果 |
| 登录模块测试 | 登录成功的情况 | 使用者可以通过浏览器进入到银行客户管理信息系统登录界面,输入用户名:admin和密码admin后,选择管理员这一身份,点击“登录”按钮。 | 成功登录到管理员管理的界面 | 正确 |
| 登录模块测试 | 登录失败的情况 | 使用者可以通过浏览器进入到银行客户管理信息系统登录界面,输入用户名:admin和密码111后,选择管理员这一身份,点击“登录”按钮。 | 系统提示“用户名和密码不匹配” | 正确 |
理财产品添加功能测试:
表5.2理财产品添加功能测试表
| 测试名称 | 测试功能 | 操作过程 | 预期结果 | 测试结果 |
| 理财产品添加模块测试 | 理财产品添加成功的情况 | 在“理财产品管理”菜单中点击“理财产品”会显示出所有的理财产品信息,点击“添加”,输入理财产品信息后,点击“提交”按钮。 | 提示添加成功 | 正确 |
| 理财产品添加模块测试 | 理财产品添加失败的情况 | 在“理财产品管理”菜单中点击“理财产品”会显示出所有的理财产品信息,点击“添加”,不输入产品名称,其他信息正常填写后,点击“提交”按钮。 | 提示“添加失败,账号不能为空” | 正确 |
查询咨讯信息功能模块测试:
表5.3 查询咨讯信息功能测试表
| 测试名称 | 测试功能 | 操作过程 | 预期结果 | 测试结果 |
| 查询咨讯信息功能测试 | 查询咨讯信息成功的情况 | 用户在菜单栏中点击“咨讯信息”,然后查看所有的咨讯信息信息 | 查询成功 | 正确 |
密码修改功能测试:
表5-4 密码修改功能测试表
| 用例名称 | 密码修改测试用例 |
| 目的 | 测试管理员密码修改功能 |
| 前提 | 管理员用户正常登录情况下 |
| 测试流程 | 1)管理员密码修改并完成填写。 2)点击进行提交。 |
| 预期结果 | 使用新的密码可以登录 |
| 实际结果 | 实际结果与预期结果一致 |
5.3系统测试结果
在本章节对银行客户管理信息系统进行了黑白盒测试,并对系统中的部分功能进行了用例分析,能够发现系统还是比较稳定的,系统的所有功能基本可以实现,通过测试可以看出在系统的运行过程中,其功能完整,对于输入的错误信息,能够把错误信息提示出来,方便用户操作的时候发现自己输入的信息哪里有错误,进而进行改正,而且系统界面都设有导航栏,操作非常便捷,不需要对使用者进行任何培训。
第 6 章结论
经过了几个月的努力,本银行客户管理信息系统终于完成了,虽然在校期间也开发过一些小型的系统,但是都是在老师的讲解以及辅助下完成的,没有经历过开发之前的需求分析、系统分析,都是直接从系统设计开始的,因此本次开发的银行客户管理信息系统对我意义重大。
在开发系统最初,首先对各个本系统方面的需求进行调研,了解对于用户来说,开发的系统需要实现哪些功能才能满足他们的需求,对需求进行分析;其次选择自己比较熟悉的Java语言,MYSQL数据库,使用Springboot框架来设计开发,通过知网库、学校图书馆等地方查阅、学习这些技术,掌握编程的思想和方法,然后就是对系统进行分析,从系统开发的可行性、系统实现的功能、系统应该具备的性能以及系统的操作流程方面,对系统进行全方位的分析,确定系统的最终功能,从而对系统的功能和数据库进行设计,最后就是系统的实现以及对实现的功能的测试,确保系统能够稳定的运行。
在开发的过程中暴露出了自己的很多问题,比如前期的准备还是不够充分,不能完全掌握其操作流程;在开发过程中对Java的编程掌握的还不够熟练以及对系统的环境配置上还存在很多问题,经常会导致项目在运行的时候出现错误。学无止境,通过一边查阅资料一边向导师请教,慢慢的解决了这些问题,在以后的学习、工作者我会更加严谨,通过本项目的开发,我将会受益终生!
参考文献
[1]张敏.基于人工智能技术的农村商业银行客户关系管理系统的分析与设计[J].现代信息科技,2022,6(14):97-102+109.DOI:10.19850/j.cnki.2096-4706.2022.014.023.
[2]邢宗伟. 大数据背景下银行客户关系管理系统的设计与实现[D].兰州大学,2023.DOI:10.27204/d.cnki.glzhu.2022.001798.
[3]武菲. 基于精益管理理论的SX农村商业银行客户关系管理优化研究[D].宁夏大学,2023.DOI:10.27257/d.cnki.gnxhc.2022.001319.
[4]刁松. S银行大连分行客户关系管理研究[D].大连理工大学,2023.DOI:10.26991/d.cnki.gdllu.2021.004194.
[5]常新昊.数字化转型视角的商业银行客户信息管理探讨[J].当代经理人,2021(04):38-45.
[6]杨涛. 民生银行西安分行商贷通业务客户关系管理策略优化研究[D].兰州大学,2022.DOI:10.27204/d.cnki.glzhu.2021.003305.
[7]赵成樱. 基于大数据分析的商业银行客户关系管理[D].华北电力大学(北京),2022.DOI:10.27140/d.cnki.ghbbu.2021.001191.
[8]张兴华.CRM客户信息管理系统的设计与实现[J].山西电子技术,2021(03):59-61.
[9]李燕,黄茂锐,林松.中小商业银行企业级客户信息管理系统探索之路[J].金融科技时代,2021(06):30-37.
[10]崔晓雯. A银行客户关系管理系统改进研究[D].大连理工大学,2022.DOI:10.26991/d.cnki.gdllu.2021.003222.
[11]施志晖.大数据时代背景下商业银行客户管理策略研究[J].中国管理信息化,2020,23(13):128-129.
[12]马云芳.商业银行网点客户信息安全管理的实践与探讨[J].现代金融,2020(05):19-20+11.
[13]斯琴. 乌斯太分行客户关系管理系统的设计与实现[D].大连理工大学,2020.DOI:10.26991/d.cnki.gdllu.2019.004223.
[14]燕爽. 营口市农业银行客户信息安全的政府监管问题研究[D].东北大学,2022.DOI:10.27007/d.cnki.gdbeu.2020.000146.
[15]孙宇. 基于Web的农业银行客户管理信息系统的设计与实现[D].长春工业大学,2019.
[16]阮光荣.基于二级法人的统一客户信息管理的实践和思考[J].中国金融电脑,2019(04):89-92.
[21]孙宇. 基于Web的农业银行客户管理信息系统的设计与实现[D].长春工业大学,2019.
[22]周瑶. 基于决策树算法的商业银行客户管理信息系统的设计与实现[D].华中师范大学,2019.DOI:10.27159/d.cnki.ghzsu.2019.002795.
[23]李洁. 某商业银行客户管理信息系统的设计与实现[D].厦门大学,2020.
致 谢
学生活在这个时候即将划上一个句号,但是对于我的人生道路来说,这仅仅是一个逗号,我将面对的是又一次征程的开始。
回忆过去,许许多多的事情浮现在脑海:刚上大学时欢乐心情和兴奋的场景还历历在目。一切都是那么新鲜,那么富有吸引力。有快乐也有艰辛,有收获也有失落。衷心感谢所有支持帮助过我的老师,谢谢你们多年来的关心和爱护。同窗的友情同样难忘,你们与我共同走过了人生中不平凡的道路,给我留下了值得珍藏的美好记忆。
最后,我要特别感谢指导论文设计的老师。本论文是在他的悉心指导和热情帮助下完成的,老师认真负责的工作态度,严谨的治学精神和精深的理论水平都使我受益匪浅。老师无论在理论上还是在实践中,都给予我很大的帮助,使我专业技能的应用水平得到很大提高,这对于我以后的工作和学习都有益处。值此论文完成之际,特别向老师表示衷心的感谢和崇高的敬意,谢谢他细心而又耐心地辅导,使得我得以顺利的完成毕业设计开发工作,同时也要感谢其他帮助过我的老师和同学,他们在我成长过程中给予了我很大的帮助,在此一并表示感谢。
由于本人水平有限,加上时间紧促,本文一定有不少缺点和不足,恳请各位老师给予帮助和指正。
免费领取项目源码,请关注❥点赞收藏并私信博主,谢谢~
602

被折叠的 条评论
为什么被折叠?



