摘 要
社保是保障公民基本生活的重要制度。随着社保参保人数的增加和社保政策的不断调整,传统的手工操作已不能满足社保管理的需要。因此,设计和实现一个高效、安全、可靠的社保信息管理和分析系统对于有效管理和优化社保工作具有重要现实意义。
市社保局社保信息管理与分析系统的开发采用前后端分离技术架构,兼容PC和移动设备,后端基于SpringBoot构建高效稳定的API接口,配合MySQL等关系型数据库存储结构化数据,辅以MongoDB等NoSQL数据库处理非结构化数据。此外,系统设计充分考虑了高可用性、扩展性和容灾备份策略,确保系统长期稳定运行,全方位提升社保管理服务质量和效率。
设计和实现社保信息管理和分析系统可以提高社保管理的效率和准确性,减少了传统手工操作带来的错误和遗漏。根据该系统的需求分析可以划分为管理员和普通用户两大模块,实现后台首页、系统用户(管理员、普通用户)、社保类型管理、社保参保管理、缴费信息管理、社保信息管理、社保待遇管理、待遇发放管理、公告信息管理、投诉建议管理等功能;管理员可以对系统进行维护和管理,普通用户可以方便地查询和管理自己的社保信息,并进行缴费操作,提高了公民参与社保管理的积极性;并且能够对社保数据进行有效管理和分析,为制定科学合理的社保政策提供支持。
关键词:市社保局社保信息管理与分析;SpringBoot框架;java语言
Abstract
Social security is an important system to ensure the basic living of citizens. With the increase in the number of social security participants and the continuous adjustment of social security policies, traditional manual operations can no longer meet the needs of social security management. Therefore, designing and implementing an efficient, secure, and reliable social security information management and analysis system is of great practical significance for effectively managing and optimizing social security work.
The development of the Social Security Information Management and Analysis System of the Municipal Social Security Bureau adopts a front-end and back-end separation technology architecture, compatible with PC and mobile devices. The backend is based on SpringBoot to build an efficient and stable API interface, which is used in conjunction with relational databases such as MySQL to store structured data, and supplemented by NoSQL databases such as MongoDB to process unstructured data. In addition, the system design fully considers high availability, scalability, and disaster recovery backup strategies to ensure long-term stable operation of the system and comprehensively improve the quality and efficiency of social security management services.
Designing and implementing a social security information management and analysis system can improve the efficiency and accuracy of social security management, reducing errors and omissions caused by traditional manual operations. According to the requirements analysis of the system, it can be divided into two modules: administrator and ordinary user, realizing functions such as backend homepage, system user (administrator, ordinary user), social security type management, social security participation management, payment information management, social security information management, social security benefits management, benefits distribution management, announcement information management, complaint and suggestion management, etc; Administrators can maintain and manage the system, ordinary users can easily query and manage their social security information, and perform payment operations, which improves the enthusiasm of citizens to participate in social security management; And it can effectively manage and analyze social security data, providing support for formulating scientific and reasonable social security policies.
Key words: Social security information management and analysis by the Municipal Social Security Bureau; SpringBoot framework; Java language
目 录
1 绪论
1.1 研究背景
社保是保障公民基本生活的重要制度。随着社保参保人数的增加和社保政策的不断调整,传统的手工操作已不能满足社保管理的需要。因此,在互联网和信息化技术高速发展的当下,设计和实现一个高效、安全、可靠的社保信息管理和分析系统是顺应时代发展的要求,对于有效管理和优化社保工作具有重要现实意义。
市社保局社保信息管理与分析系统的开发采用前后端分离技术架构,兼容PC和移动设备,后端基于SpringBoot构建高效稳定的API接口,配合MySQL等关系型数据库存储结构化数据,辅以MongoDB等NoSQL数据库处理非结构化数据。此外,系统设计充分考虑了高可用性、扩展性和容灾备份策略,确保系统长期稳定运行,全方位提升社保管理服务质量和效率。
1.2 研究意义
基于SpringBoot框架设计并实现市社保局社保信息管理与分析系统,旨在应对信息化时代下社保业务办理效率提升的需求,通过SpringBoot的高效开发特性打造稳定、便捷的信息服务平台,实现社保数据资源的高度整合与共享,消除信息壁垒,提升社保基金管理效率与服务水平,并且可以提高社保管理的效率和准确性,减少了传统手工操作带来的错误和遗漏。同时,系统将深度挖掘社保大数据价值,实现对社保基金运行、参保群体特性和政策效果的实时有效分析,为政府部门提供科学、合理、精准的决策参考依据,助力社保政策制定的科学化和合理化。此外,系统还将通过线上服务功能拓展,优化公众查询及办理社保业务的体验,践行“互联网+政务服务”,全面提升社会保障体系的现代化运营能力与服务质量,从而在解决当前社保管理痛点的同时,积极响应国家信息化战略要求,推动社会保障事业迈入更高水平的发展阶段,提高公民参与社保管理的积极性。
本论文的主要研究内容是使用Java开发技术利用springboot框架设计与实现市社保局社保信息管理与分析系统。通过深入了解用户需求,进行系统需求分析与设计,实现了包括并不限于用户的注册、登录、后台首页、系统用户(管理员、普通用户)、社保类型管理、社保参保管理、缴费信息管理、社保信息管理、社保待遇管理、待遇发放管理、公告信息管理、投诉建议管理等多元的市社保局社保信息管理与分析系统功能模块;同时,采用合理的数据库设计与管理,确保数据安全性和准确性。通过该系统的实现,提供一个友好、高效、易用的市社保局社保信息管理与分析系统,提升市社保局社保信息管理与分析效率,及服务水平。
本文共有七章,如下所示。
第一章绪论:绪论部分介绍了研究的背景、意义和主要研究内容和方法,为后续章节的内容提供了引言和框架。
第二章相关技术介绍:该部分介绍了与研究相关的技术背景,包括Java编程语言、MySQL数据库和Spring Boot框架的基本概念和特点,为后续的系统分析和设计提供了技术支持。
第三章系统分析:系统分析部分包括可行性分析、系统流程分析、系统功能分析和系统用例分析,旨在对研究对象进行全面的分析,为后续的总体设计和详细设计提供理论基础。
第四章总体设计:总体设计部分包括系统功能模块设计和数据库设计,是对系统整体架构和数据结构的规划和设计,为系统的具体实现提供了指导。
第五章系统详细设计与实现:该部分详细介绍了系统的具体设计和实现过程,包括注册登录功能模块、普通用户功能模块和管理员功能模块的设计与实现,展示了系统的具体功能和操作界面。
第六章系统测试:系统测试部分介绍了测试的目的、过程和结果,评估了系统的稳定性和性能,为系统的上线和使用提供了保障。
总结与展望:总结与展望部分对整个研究进行总结,并展望了未来的研究方向和发展趋势,为读者提供了对研究成果的全面认识和展望。
2 相关技术介绍
2.1 Java编程语言
Java编程语言是一种面向对象的高级编程语言,以其简单、可移植、安全和高性能等特点在软件开发领域广泛应用。通过支持类、对象、继承、多态等面向对象概念,Java提供了结构化的编程方式,使代码更易读、维护和重用。其可移植性得益于Java虚拟机(JVM),使得Java程序可以在不同平台上运行,只需编写一次代码。Java注重安全性,提供了字节码验证、异常处理和访问控制等安全机制,确保程序的稳定和安全。此外,Java还拥有丰富的类库和框架,覆盖了各个领域,如图形界面、数据库操作和企业级应用。总而言之,Java作为一门成熟且强大的编程语言,在软件开发中发挥着重要作用,帮助开发者轻松构建可靠、可移植和安全的应用程序。
MySQL是一种流行的开源关系型数据库管理系统,广泛应用于Web应用程序的开发中。作为一种轻量级、快速、可靠的数据库解决方案,MySQL具有诸多优势。首先,它具有良好的性能和稳定性,能够处理大规模数据和高并发访问。其次,MySQL支持多种操作系统平台,包括Windows、Linux、Mac等,具有较好的跨平台特性。此外,MySQL提供了丰富的功能和工具,如存储过程、触发器、视图等,以及强大的安全性和权限管理机制,能够满足各种复杂的数据处理需求。另外,MySQL还支持多种编程语言的接口,如Java、Python、PHP等,便于开发人员进行集成和开发。最重要的是,作为开源软件,MySQL具有社区活跃、更新迭代快等优势,能够及时响应用户需求和修复漏洞。因此,MySQL数据库在Web应用程序的开发中具有重要的地位和广泛的应用前景。
2.3 springboot框架介绍
Spring框架是Java平台上的一种开源应用框架,提供具有控制反转特性的容器。尽管Spring框架自身对编程模型没有限制,但其在Java应用中的频繁使用让它备受青睐,以至于后来让它作为EJB(EnterpriseJavaBeans)模型的补充,甚至是替补。Spring框架为开发提供了一系列的解决方案,比如利用控制反转的核心特性,并通过依赖注入实现控制反转来实现管理对象生命周期容器化,利用面向切面编程进行声明式的事务管理,整合多种持久化技术管理数据访问,提供大量优秀的Web框架方便开发等等。Spring框架具有控制反转(IOC)特性,IOC旨在方便项目维护和测试,它提供了一种通过Java的反射机制对Java对象进行统一的配置和管理的方法。Spring框架利用容器管理对象的生命周期,容器可以通过扫描XML文件或类上特定Java注解来配置对象,开发者可以通过依赖查找或依赖注入来获得对象。Spring框架具有面向切面编程(AOP)框架,SpringAOP框架基于代理模式,同时运行时可配置;AOP框架主要针对模块之间的交叉关注点进行模块化。Spring框架的AOP框架仅提供基本的AOP特性,虽无法与AspectJ框架相比,但通过与AspectJ的集成,也可以满足基本需求。
整个市社保局社保信息管理与分析系统采用前后端分离技术架构,兼容PC和移动设备,后端基于SpringBoot构建高效稳定的API接口,配合MySQL等关系型数据库存储结构化数据,辅以MongoDB等MySQL数据库处理非结构化数据,具有界面友好、操作简单、数据安全等特点。
3 系统分析
3.1 可行性分析
3.1.1 技术可行性分析
所谓的技术可行性就是在限定时间,前期拟定的功能能否被满足。在开发设计上是否会遇上解决不了的问题。做完的项目能否被很好地应用,如果存在缺点在后期的维护上是否存在很大的难度。在对这个系统评估后,认定已存在的技术能达成目标。系统用Java技术来实现动态的页面,嵌入低依赖性的设计模式,具有广泛的库和工具生态系统,可以满足项目的需求。springboot作为一个成熟的开发框架,常作为数据源较简单的web项目的框架,拥有丰富的功能和广泛的社会支持。它提供了快速开发和部署应用程序的能力,适合构建市社保局社保信息管理与分析系统所需的功能和性能要求。此外,配合MySQL等关系型数据库存储结构化数据,辅以MongoDB等NoSQL数据库处理非结构化数据,整个系统的运行效率大大提升。因此,在技术层面上,该项目是可行的。
在项目上使用的工具大部分都是当下流行开源免费的,并且springboot框架的自动配置功能可以根据应用程序的依赖和环境来进行自动配置,减少了大量的手动配置工作,能够降低成本,所以在开发前期,开发时用于项目的经费将会大大降低,不会让开发该软件在项目启动期受到经费的影响。另外,Spring Boot的代码质量和可维护性较高,可以降低后期维护成本,缩短开发周期。此外,springboot框架具备良好的性能和稳定性,可以降低系统的运行成本和维护成本。因此,在经济层面上,该项目是可行的。
3.1.3 运行可行性分析
本系统采用前后端分离技术架构,兼容PC和移动设备,是在服务器的基础上开发的,系统开发成功以后,用户无需导航指导便可自己上手进行操作。系统一经开发测试后,在计算机移动客户端能上网的情况下,只需在浏览器里完成所有可用操作,也无需配置复杂的使用和运行环境,只需一个网址便可进入系统。因此,在运行层面上,该项目是可行的。
3.2 系统流程分析
系统流程图是使用特定的符号和线条来展示用户在使用系统时的过程。在系统分析阶段,业务流程图可以帮助开发人员更好地理解业务流程,发现错误并完善系统。通过业务流程图,开发人员可以清晰地了解系统中的各项业务流程,从而更好地进行系统设计和开发。
管理员增加数据的流程包括登录系统,进入数据管理页面,选择新增数据选项,填写相关信息,确认提交后系统进行数据验证和存储。管理员可查看新增数据是否成功,确保信息的准确性和完整性。该流程设计简洁明了,为管理员提供了方便的数据录入方式,保证系统数据的及时更新和有效管理,提高管理效率和数据质量,数据新增的流程图如下图2-1所示。

图2-1 数据新增流程图
管理员删除数据的流程包括登录系统,进入数据管理页面,选择需要删除的数据,进行删除操作,确认删除后系统进行数据验证,删除相关信息。管理员可查看删除后的数据是否正确,确保数据的完整性和清洁性。该流程设计简洁明了,为管理员提供了方便的数据删除方式,保证系统数据的准确性和规范性。数据删除时流程图如下图2-2所示。

图2-2 数据删除流程图
3.3.1 功能性分析
根据市社保局社保信息管理与分析系统的角色需求分析,可以划分为普通用户和管理员两大模块。其中普通用户具有后台首页、社保参保管理、缴费信息管理、社保信息管理、社保待遇管理、待遇发放管理、公告信息管理、投诉建议管理、个人信息、修改密码等功能,能够对自己社保参保、缴费、待遇等信息进行搜索、查看和管理,并可以进行投诉建议;而管理员则拥有后台首页、系统用户(管理员、普通用户)、社保类型管理、社保参保管理、缴费信息管理、社保信息管理、社保待遇管理、待遇发放管理、公告信息管理、投诉建议管理等功能,及时更新系统相关信息,维护系统的正常运转
具体实现功能如下:
1、用户登录:用户使用注册的用户名及密码进行登录。
2、用户信息管理:管理员可以系统用户进行管理,对用户注册登录时用户的用户名密码等信息的管理。
3、社保类型管控:动态管理各类社保项目规则,实时更新参保条件、缴费标准和待遇规定。
4、参保业务管理:实现参保单位与个人的全流程操作,包括注册、变更、注销,以及数据批量处理。
5、缴费记录管理:自动记录缴费详情,具备欠费预警、催缴功能,以及缴费凭证管理。
6、社保账户管理:安全维护参保人详细社保账户信息,包括缴费历史、权益累积等核心数据。
7、待遇计算与发放:设定并更新待遇计算模型,自动化完成待遇资格审查、核算、审批和发放。
8、信息发布与互动:发布社保政策公告,实施定向信息推送,并搭建投诉建议平台,进行有效反馈管理。
3.3.2 非功能性分析
非功能性分析旨在评估系统的非功能需求和性能要求。通过对性能、可靠性、安全性、可用性和扩展性等方面进行评估,确保平台能够满足用户和系统运行的要求。具体如下:
表3.1 市社保局社保信息管理与分析系统非功能需求表
| 非功能性要求 | 说明 |
| 性能 | 评估响应时间、并发用户数、吞吐量等指标,以确保平台稳定高效地运行。 |
| 可靠性 | 评估系统的稳定性、容错能力和数据完整性,保障系统在故障情况下正常运行。 |
| 安全性 | 评估用户身份认证、数据加密和访问控制等,保护用户信息和交易的安全。 |
| 可用性 | 评估系统的稳定性、故障处理能力和用户界面友好性,提供良好的用户体验。 |
| 扩展性 | 评估系统的可扩展性和灵活性,以便根据需求进行功能扩展和升级。 |
3.4 系统用例分析
通过3.3功能的分析,得出了本市社保局社保信息管理与分析系统的用例图:
普通用户角色用例如图3-3所示。

图3-3 市社保局社保信息管理与分析系统普通用户角色用例图
管理员角色用例如图3-4所示。

本章主要通过对市社保局社保信息管理与分析系统的可行性分析、功能需求分析、系统用例分析、系统流程分析,确定整个市社保局社保信息管理与分析系统要实现的功能。同时也为市社保局社保信息管理与分析系统的代码实现和测试提供了标准。
本章主要讨论的内容包括市社保局社保信息管理与分析系统的功能模块设计、数据库系统设计。
4.1 系统功能模块设计
4.1.1整体功能模块设计
通过整体功能模块设计,我们将根据需求分析的结果,将系统的功能划分为不同的模块。每个模块负责实现特定的功能,并与其他模块进行协作。我们将详细定义每个模块的输入、输出、处理逻辑和相互依赖关系,其总体设计模块图如图4-1所示。

图4-1 市社保局社保信息管理与分析系统功能模块图
4.2 数据库设计
数据库设计是系统开发中至关重要的一环,它涉及到数据的组织、存储和管理。在数据库设计中,我们将根据系统的需求设计数据库的概念结构和逻辑结构,包括定义实体、属性、关系和约束等。
4.2.1 数据库概念结构设计
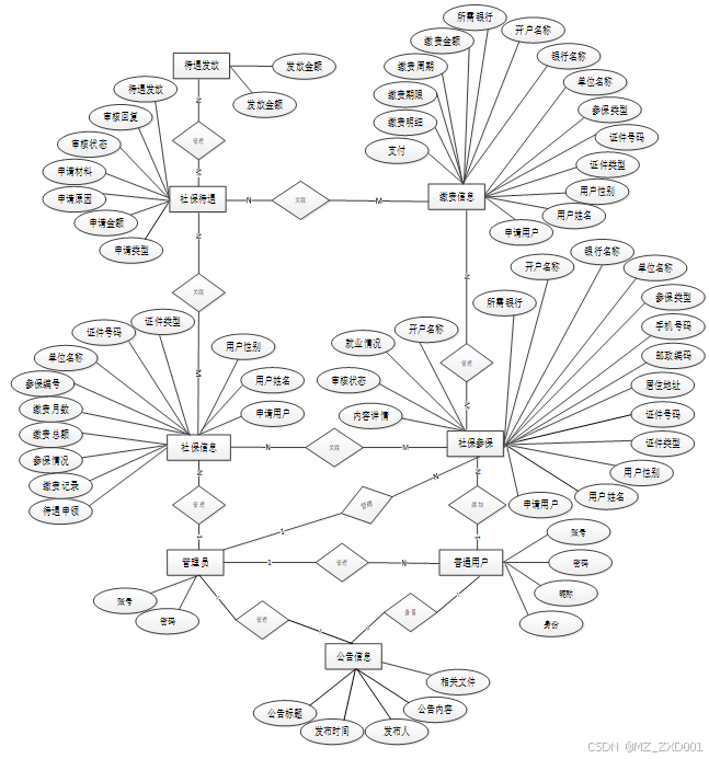
下面是整个市社保局社保信息管理与分析系统中主要的数据库表总E-R实体关系图。

图4-6 市社保局社保信息管理与分析系统总E-R关系图
4.2.2 数据库逻辑结构设计
通过上一小节中市社保局社保信息管理与分析系统中总E-R关系图上得出一共需要创建很多个数据表。在此我主要罗列几个主要的数据库表结构设计。
| 编号 | 名称 | 数据类型 | 长度 | 小数位 | 允许空值 | 主键 | 默认值 | 说明 |
| 1 | benefits_distribution_id | int | 10 | 0 | N | Y | 待遇发放ID | |
| 2 | applying_for_users | int | 10 | 0 | Y | N | 0 | 申请用户 |
| 3 | user_name | varchar | 64 | 0 | Y | N | 用户姓名 | |
| 4 | user_gender | varchar | 64 | 0 | Y | N | 用户性别 | |
| 5 | document_type | varchar | 64 | 0 | Y | N | 证件类型 | |
| 6 | identification_number | varchar | 64 | 0 | Y | N | 证件号码 | |
| 7 | insurance_number | varchar | 64 | 0 | Y | N | 参保编号 | |
| 8 | application_type | varchar | 64 | 0 | Y | N | 申请类型 | |
| 9 | application_amount | varchar | 64 | 0 | Y | N | 申请金额 | |
| 10 | distribution_amount | varchar | 64 | 0 | Y | N | 发放金额 | |
| 11 | distribution_situation | text | 65535 | 0 | Y | N | 发放情况 | |
| 12 | create_time | datetime | 19 | 0 | N | N | CURRENT_TIMESTAMP | 创建时间 |
| 13 | update_time | timestamp | 19 | 0 | N | N | CURRENT_TIMESTAMP | 更新时间 |
| 编号 | 名称 | 数据类型 | 长度 | 小数位 | 允许空值 | 主键 | 默认值 | 说明 |
| 1 | complaint_suggestions_id | int | 10 | 0 | N | Y | 投诉建议ID | |
| 2 | complaint_users | int | 10 | 0 | Y | N | 0 | 投诉用户 |
| 3 | user_name | varchar | 64 | 0 | Y | N | 用户姓名 | |
| 4 | title_name | varchar | 64 | 0 | Y | N | 标题名称 | |
| 5 | complaint_certificate | varchar | 255 | 0 | Y | N | 投诉凭证 | |
| 6 | complaint_content | text | 65535 | 0 | Y | N | 投诉内容 | |
| 7 | suggested_content | text | 65535 | 0 | Y | N | 建议内容 | |
| 8 | examine_state | varchar | 16 | 0 | N | N | 未审核 | 审核状态 |
| 9 | examine_reply | varchar | 16 | 0 | Y | N | 审核回复 | |
| 10 | create_time | datetime | 19 | 0 | N | N | CURRENT_TIMESTAMP | 创建时间 |
| 11 | update_time | timestamp | 19 | 0 | N | N | CURRENT_TIMESTAMP | 更新时间 |
| 编号 | 名称 | 数据类型 | 长度 | 小数位 | 允许空值 | 主键 | 默认值 | 说明 |
| 1 | payment_information_id | int | 10 | 0 | N | Y | 缴费信息ID | |
| 2 | applying_for_users | int | 10 | 0 | Y | N | 0 | 申请用户 |
| 3 | user_name | varchar | 64 | 0 | Y | N | 用户姓名 | |
| 4 | user_gender | varchar | 64 | 0 | Y | N | 用户性别 | |
| 5 | document_type | varchar | 64 | 0 | Y | N | 证件类型 | |
| 6 | identification_number | varchar | 64 | 0 | Y | N | 证件号码 | |
| 7 | type_of_insurance_participation | varchar | 64 | 0 | Y | N | 参保类型 | |
| 8 | unit_name | varchar | 64 | 0 | Y | N | 单位名称 | |
| 9 | bank_name | varchar | 64 | 0 | Y | N | 银行名称 | |
| 10 | account_name | varchar | 64 | 0 | Y | N | 开户名称 | |
| 11 | affiliated_bank | varchar | 64 | 0 | Y | N | 所属银行 | |
| 12 | payment_amount | varchar | 64 | 0 | Y | N | 缴费金额 | |
| 13 | payment_cycle | varchar | 64 | 0 | Y | N | 缴费周期 | |
| 14 | payment_deadline | varchar | 64 | 0 | Y | N | 缴费期限 | |
| 15 | payment_details | text | 65535 | 0 | Y | N | 缴费明细 | |
| 16 | pay_state | varchar | 16 | 0 | N | N | 未支付 | 支付状态 |
| 17 | pay_type | varchar | 16 | 0 | Y | N | 支付类型: 微信、支付宝、网银 | |
| 18 | create_time | datetime | 19 | 0 | N | N | CURRENT_TIMESTAMP | 创建时间 |
| 19 | update_time | timestamp | 19 | 0 | N | N | CURRENT_TIMESTAMP | 更新时间 |
表social_security_benefits (社保待遇)
| 编号 | 名称 | 数据类型 | 长度 | 小数位 | 允许空值 | 主键 | 默认值 | 说明 |
| 1 | social_security_benefits_id | int | 10 | 0 | N | Y | 社保待遇ID | |
| 2 | applying_for_users | int | 10 | 0 | Y | N | 0 | 申请用户 |
| 3 | user_name | varchar | 64 | 0 | Y | N | 用户姓名 | |
| 4 | user_gender | varchar | 64 | 0 | Y | N | 用户性别 | |
| 5 | document_type | varchar | 64 | 0 | Y | N | 证件类型 | |
| 6 | identification_number | varchar | 64 | 0 | Y | N | 证件号码 | |
| 7 | insurance_number | varchar | 64 | 0 | Y | N | 参保编号 | |
| 8 | application_type | varchar | 64 | 0 | Y | N | 申请类型 | |
| 9 | application_amount | varchar | 64 | 0 | Y | N | 申请金额 | |
| 10 | reason_for_application | text | 65535 | 0 | Y | N | 申请原因 | |
| 11 | application_materials | varchar | 255 | 0 | Y | N | 申请材料 | |
| 12 | examine_state | varchar | 16 | 0 | N | N | 未审核 | 审核状态 |
| 13 | examine_reply | varchar | 16 | 0 | Y | N | 审核回复 | |
| 14 | create_time | datetime | 19 | 0 | N | N | CURRENT_TIMESTAMP | 创建时间 |
| 15 | update_time | timestamp | 19 | 0 | N | N | CURRENT_TIMESTAMP | 更新时间 |
表social_security_information (社保信息)
| 编号 | 名称 | 数据类型 | 长度 | 小数位 | 允许空值 | 主键 | 默认值 | 说明 |
| 1 | social_security_information_id | int | 10 | 0 | N | Y | 社保信息ID | |
| 2 | applying_for_users | int | 10 | 0 | Y | N | 0 | 申请用户 |
| 3 | user_name | varchar | 64 | 0 | Y | N | 用户姓名 | |
| 4 | user_gender | varchar | 64 | 0 | Y | N | 用户性别 | |
| 5 | document_type | varchar | 64 | 0 | Y | N | 证件类型 | |
| 6 | identification_number | varchar | 64 | 0 | Y | N | 证件号码 | |
| 7 | type_of_insurance_participation | varchar | 64 | 0 | Y | N | 参保类型 | |
| 8 | unit_name | varchar | 64 | 0 | Y | N | 单位名称 | |
| 9 | insurance_number | varchar | 64 | 0 | Y | N | 参保编号 | |
| 10 | first_date | date | 10 | 0 | Y | N | 首次日期 | |
| 11 | last_date | varchar | 64 | 0 | Y | N | 最后日期 | |
| 12 | payment_months | varchar | 64 | 0 | Y | N | 缴费月数 | |
| 13 | total_payment_amount | varchar | 64 | 0 | Y | N | 缴费总额 | |
| 14 | insurance_status | text | 65535 | 0 | Y | N | 参保情况 | |
| 15 | payment_records | text | 65535 | 0 | Y | N | 缴费记录 | |
| 16 | benefits_distribution | text | 65535 | 0 | Y | N | 待遇发放 | |
| 17 | create_time | datetime | 19 | 0 | N | N | CURRENT_TIMESTAMP | 创建时间 |
| 18 | update_time | timestamp | 19 | 0 | N | N | CURRENT_TIMESTAMP | 更新时间 |
表social_security_participation (社保参保)
| 编号 | 名称 | 数据类型 | 长度 | 小数位 | 允许空值 | 主键 | 默认值 | 说明 |
| 1 | social_security_participation_id | int | 10 | 0 | N | Y | 社保参保ID | |
| 2 | applying_for_users | int | 10 | 0 | Y | N | 0 | 申请用户 |
| 3 | user_name | varchar | 64 | 0 | Y | N | 用户姓名 | |
| 4 | user_gender | varchar | 64 | 0 | Y | N | 用户性别 | |
| 5 | document_type | varchar | 64 | 0 | Y | N | 证件类型 | |
| 6 | identification_number | varchar | 64 | 0 | Y | N | 证件号码 | |
| 7 | residential_address | varchar | 64 | 0 | Y | N | 居住地址 | |
| 8 | zip_code | varchar | 64 | 0 | Y | N | 邮政编码 | |
| 9 | mobile_phone_number | varchar | 16 | 0 | Y | N | 手机号码 | |
| 10 | type_of_insurance_participation | varchar | 64 | 0 | Y | N | 参保类型 | |
| 11 | unit_name | varchar | 64 | 0 | Y | N | 单位名称 | |
| 12 | bank_name | varchar | 64 | 0 | Y | N | 银行名称 | |
| 13 | account_name | varchar | 64 | 0 | Y | N | 开户名称 | |
| 14 | affiliated_bank | varchar | 64 | 0 | Y | N | 所属银行 | |
| 15 | proof_documents | varchar | 255 | 0 | Y | N | 证明文件 | |
| 16 | employment_situation | text | 65535 | 0 | Y | N | 就业情况 | |
| 17 | examine_state | varchar | 16 | 0 | N | N | 未审核 | 审核状态 |
| 18 | examine_reply | varchar | 16 | 0 | Y | N | 审核回复 | |
| 19 | create_time | datetime | 19 | 0 | N | N | CURRENT_TIMESTAMP | 创建时间 |
| 20 | update_time | timestamp | 19 | 0 | N | N | CURRENT_TIMESTAMP | 更新时间 |
| 编号 | 名称 | 数据类型 | 长度 | 小数位 | 允许空值 | 主键 | 默认值 | 说明 |
| 1 | social_security_type_id | int | 10 | 0 | N | Y | 社保类型ID | |
| 2 | social_security_type | varchar | 64 | 0 | Y | N | 社保类型 | |
| 3 | create_time | datetime | 19 | 0 | N | N | CURRENT_TIMESTAMP | 创建时间 |
| 4 | update_time | timestamp | 19 | 0 | N | N | CURRENT_TIMESTAMP | 更新时间 |
整个市社保局社保信息管理与分析系统的需求分析主要对系统总体架构以及功能模块的设计,通过建立E-R模型和数据库逻辑系统设计完成了数据库系统设计。
5 系统详细设计与实现
市社保局社保信息管理与分析系统的详细设计与实现主要是根据前面的市社保局社保信息管理与分析系统的需求分析和市社保局社保信息管理与分析系统的总体设计来设计页面并实现业务逻辑。主要从市社保局社保信息管理与分析系统界面实现、业务逻辑实现这两部分进行介绍。
5.1注册登录功能模块
用户右上角“注册”按钮进入注册页面填写账号、密码、确认密码、昵称、邮箱、身份等信息后点击“注册”按钮,系统会对输入的信息进行验证,验证通过后即可完成注册,其界面展示如下图4-2所示。

图4-1 用户注册界面图
用户注册的关键代码如下:

市社保局社保信息管理与分析系统的登录界面设计简洁明了。管理员账号直接由系统生成,普通用户账号密码由管理员添加;用户可以在登录界面上输入自己的账号,并填写与账号对应的密码。通过点击“登录”按钮,用户可以完成登录操作。如果用户忘记密码,登录界面提供了相应的“忘记密码”链接,方便找回或重置密码。同时,登录界面包含一个注册链接,以便新用户可以直接跳转到注册界面进行账号注册。通过这样的设计,市社保局社保信息管理与分析系统的登录界面旨在提供用户友好、便捷的登录体验,确保用户能够安全、快速地进入系统,用户登录界面如下图所示。

图5-2登录界面图
登录关键代码如下:

5.2普通用户功能模块
5.2.1 社保参保管理界面
可查看自己的社保参保详情信息(申请用户、用户姓名、用户性别、证件类型、证件号码、居住地址、邮政编码、手机号码、参保类型、单位名称、银行名称、开户名称、所需银行、开户名称、就业情况、审核状态、审核回复),进行增改删查操作。界面如下图所示。

图5-3 社保参保管理添加界面图
可查看自己的缴费信息详情内容(申请用户、用户姓名、用户性别、证件类型、证件号码、参保类型、单位名称、银行名称、开户名称、所需银行、缴费金额、缴费周期、缴费期限、缴费明细),可点击进行支付操作。界面如下图所示。

图5-4 缴费信息管理详情界面图
5.2.3 社保信息管理界面
可查看自己的缴费信息详情内容(申请用户、用户姓名、用户性别、证件类型、证件号码、参保类型、单位名称、参保编号、缴费月数、缴费总额、参保情况、缴费记录、待遇发放),可点击进行待遇申领操作。界面如下图所示。

图5-5 社保信息管理界面图
可查看自己的所有投诉建议详情内容(投诉用户、用户姓名、标题名称、投诉凭证、投诉内容、建议内容、审核状态、审核回复),进行增改删查操作。界面如下图所示。

图5-6 投诉建议管理界面图
可对普通用户和管理员进行管控,包括进行增删改查操作,可点击查看详情。界面如下图所示。

图5-7 系统用户界面图
5.3.2 社保参保管理界面
可对社保参保进行管理,查看详情信息,进行增改删查操作,可点击缴费信息和社保信息进行添加,填写并缴费信息和社保信息。界面如下图所示。

图5-8 社保参保管理界面图
添加关键代码:

可对缴费信息进行管理,查看详情信息,进行增改删查操作,可点击支付按钮,修改支付状态。界面如下图所示。

图5-9 缴费信息管理详情界面图
可对社保信息进行管理,查看详情信息,进行增改删查操作,可点击待遇申领按钮。界面如下图所示。

图5-10 社保信息管理界面图
可对社保信息进行管理,查看详情信息,进行增改删查操作。界面如下图所示。

图5-11 社保待遇管理界面图
可对公告信息进行管理,查看详情信息,进行增改删查操作。界面如下图所示。

图5-12 公告信息管理界面图
6系统测试
6.1测试目的
测试是为了验证市社保局社保信息管理与分析系统在功能、性能、安全性和用户体验等方面的表现。通过测试,可以发现并修复潜在的问题和缺陷,确保系统的正常运行和稳定性。功能验证确保各项功能按设计要求运行;性能评估评估系统的响应时间和并发处理能力;安全检测确保系统的身份认证和数据传输安全;用户体验评估提升界面友好性和操作流程;兼容性测试确保系统在不同设备和浏览器上的兼容性。通过全面的测试,系统将更可靠地支持管理员工作,并提供优质的用户体验。
6.2测试过程
在软件的测试过程中,通常测试人员需要针对不同的功能模块设计多种测试用例。通过测试用例能够及时发现代码业务逻辑上是否与真实的业务逻辑相对应,及时发现代码上或逻辑上的缺陷,以此来来完善系统,提高软件产品的质量,使软件具有良好的用户体验。
表6-1 用户登录功能测试表
| 用例名称 | 用户登录系统 |
| 目的 | 测试用户通过正确的用户名和密码可否登录功能 |
| 前提 | 未登录的情况下 |
| 测试流程 | 1) 进入登录页面 2) 输入正确的用户名和密码 |
| 预期结果 | 用户名和密码正确的时候,跳转到登录成功界面,反之则显示错误信息,提示重新输入 |
| 实际结果 | 实际结果与预期结果一致 |
在系统中,创建功能也是基础功能之一,因此创建功能的测试很有代表性。在此章节主要列举在创建时各种情况下系统结果的测试。由于系统涉及创建功能操作过多,因此将多处统称创建功能。
创建数据用例如下表所示。
表6-2 创建数据测试用例
| 测试用例编号 | YL_05 | |
| 测试用例名称 | 系统使用者进行创建数据 | |
| 测试用例描述 | 使用者输入要创建的数据 | |
| 系统入口 | 浏览器 | |
| 步骤 | 预期结果 | 实际结果 |
| 输入完整并且格式正确的数据 | 提示“创建成功”,并显示所有数据 | 预期结果 |
| 核心位置数据但非必要位置不输入数据 | 提示“创建成功”,并显示所有数据 | 预期结果 |
| 核心数据位置不输入数据 | 提示“创建失败” | 预期结果 |
在系统中,修改功能是系统主要实现功能,因此修改功能的测试很有代表性。在此章节主要列举在修改时各种情况下系统结果的测试。由于系统涉及修改功能操作过多,因此将多处数据表记录修改和状态修改统称修改功能。
修改数据用例如下表所示。
表6-3 修改数据测试用例
| 测试用例编号 | YL_06 | |
| 测试用例名称 | 系统使用者进行修改数据 | |
| 测试用例描述 | 使用者对可修改的数据项进行修改 | |
| 系统入口 | 浏览器 | |
| 步骤 | 预期结果 | 实际结果 |
| 将现有数据修改成正确的数据 | 提示“修改成功”,并显示所有数据 | 预期结果 |
| 将现有数据修改成错误的数据 | 提示“修改失败” | 预期结果 |
在系统中,查询功能是使用系统使用最多也是最基础的功能,因此查询功能的测试很有代表性。在此章节主要列举在查询时各种情况下系统结果的测试。
查询数据用例如下表所示。
表6-4 查询数据测试用例
| 测试用例编号 | YL_05 | |
| 测试用例名称 | 系统使用者进行查询数据 | |
| 测试用例描述 | 全部查询以及输入关键词查询 | |
| 系统入口 | 浏览器 | |
| 步骤 | 预期结果 | 实际结果 |
| 界面自动查询全部 | 显示对应所有记录 | 预期结果 |
| 输入已存在且能匹配成功的关键字 | 显示所查询到的数据 | 预期结果 |
| 输入不存在的关键字 | 显示数据界面为空 | 预期结果 |
6.3测试结果
在本次测试的过程主要针对所有功能下的添加操作,修改操作和删除操作,并以真实数据一一进行相关功能项目的输入,最终能够保证每个项目涉及的功能都是能够正常运行,因此能够保证本次设计的,已实现的功能能够正常运行并且相关数据库的信息也同样保证正确。经过对此系统的测试,得出该系统足以满足用户日常需求,在功能项目和操作等方面也能满足操作员对于其他用户的管理。但是,还有很多功能有待添加,这个系统仅能满足大部分的需求,还需要对此系统的功能更进一步的完善,这样使用起来才能更加的完美。
总结与展望
经过对市社保局社保信息管理与分析系统的设计与开发,我们成功地基于springboot框架构建了一个便捷、高效的市社保局社保信息管理与分析系统。在系统的开发过程中,我们充分利用了springboot框架的优势,如自动配置、快速开发等特点,加快了项目的迭代和部署速度。同时,借助springboot提供的丰富的生态系统,我们引入了一些常用的第三方库和组件,增强了系统的功能和性能。
然而,市社保局社保信息管理与分析系统仍有进一步的改进空间。首先,我们可以继续优化系统的用户界面和交互体验,使其更加直观友好。其次,可以引入更多的智能化技术,提升用户的个性化体验和服务质量,为用户提供更全面的租赁服务。
未来,我们将继续关注用户的需求变化和行业趋势,持续优化市社保局社保信息管理与分析系统。通过不断的迭代和创新,我们希望将该系统打造成为该领域的领先平台,为用户提供更便捷、高效的市社保局社保信息管理与分析系统体验。同时,我们也将加强与合作伙伴的合作,共同推动市社保局社保信息管理与分析系统行业的发展和创新。
总之,市社保局社保信息管理与分析系统在设计与实现过程中取得了一定的成果,但仍有进一步的改进和发展空间。未来我们将持续努力,不断提升系统的功能和性能,为用户提供更好的租赁服务体验。
[1]徐少军,李宗哲,梅杰等.基于Springboot+Vue框架的质量检验监督管理系统研发[J].纺织标准与质量,2024,(01):11-14+21.
[2]杜成程.医院社保管理工作中的常见问题与应对策略[J].商业2.0,2024,(01):51-53.
[3]赵旭东.计算机软件开发与设计中Java语言的应用研究[J].信息与电脑(理论版),2023,35(24):31-33.
[4]吴伶琳.基于SpringBoot的客户关系管理系统设计与实现[J].无线互联科技,2023,20(24):60-62.
[5]袁琳琳.计算机软件Java编程特点及技术分析[J].数字通信世界,2023,(12):87-89.
[6]马庆.计算机软件开发中JAVA编程语言的应用[J].山西电子技术,2023,(06):84-86+98.
[7]曾仰惠.大数据时代社保档案管理的问题与对策[J].兰台内外,2023,(33):23-25.
[8]艾钰承,朱海风,刘舟.基于SpringBoot的“喵站”宠物服务平台的设计与实现[J].科技资讯,2023,21(22):22-25.DOI:10.16661/j.cnki.1672-3791.2305-5042-0756.
[9]游晶,邱淑丽,李敬文.基于SpringBoot的校园智慧报修系统的设计与实现[J].电脑知识与技术,2023,19(32):50-52+65.DOI:10.14004/j.cnki.ckt.2023.1718.
[10]陈桂芬.机关社保档案管理工作中的档案数字化转型[J].上海轻工业,2023,(06):81-83.
[11]黄赛英.基于Springboot的医院档案管理系统设计[J].集成电路应用,2023,40(11):384-385.DOI:10.19339/j.issn.1674-2583.2023.11.176.
[12]马文新,刘百韬,侯冠麒等.基于SpringBoot的三维数字化设备运维管理系统的设计与实现[J].中国建设信息化,2023,(18):66-69.
[13]崔臣,宋甲旭.基于SpringBoot的校园二手交易系统研究[J].无线互联科技,2023,20(18):31-34.
[14]邓水招.基层社保基金管理现状与优化措施研究[J].投资与创业,2023,34(17):178-180.
[15]付春龙.助力企业社保管理工作精细化[J].人力资源,2023,(16):56-57.
[16]高迩文.借助信息化技术促进企业社保精细化管理[J].黑龙江人力资源和社会保障,2022,(01):22-24.
[17]慎茜.企业社会保险管理工作体系完善策略[J].中外企业文化,2020,(12):46-47.
[18]隋绍明.基于大数据时代的社保信息系统管理研究[J].现代信息科技,2020,4(06):173-174.DOI:10.19850/j.cnki.2096-4706.2020.06.058.
[19]陈丽萍.创新社会保险管理模式计算机信息化建设分析[J].计算机产品与流通,2020,(02):114.
[20]郝天.大数据时代的社保信息系统管理研究[J].中国战略新兴产业,2018,(20):128.DOI:10.19474/j.cnki.10-1156/f.004678.
致 谢
在本文的最后,我要对许多人表示诚挚的感谢,他们为市社保局社保信息管理与分析系统的研发和完成做出了重要的贡献。首先,我要感谢我的导师,您给予了我悉心的指导和支持,在选题和研究过程中提供了宝贵的意见和建议。您的专业知识和严谨态度使我受益匪浅,让我能够顺利地完成毕业设计。其次,我要感谢我的同学和朋友们,你们在我写作和排版过程中给予了热情的帮助和鼓励。与你们一起度过的大学生活是我宝贵的回忆,你们的友谊让我感到无比温暖和快乐。
此外,我也要感谢那些为我们提供参考和指导的学者和专家们。他们的研究成果为我们的论文提供了宝贵的指导,使我们能够更好地理解问题和展开思考。
最后,我要感谢我的家人和爱人,你们一直以来对我无条件的支持和理解让我能够专注于学业。你们的鼓励和陪伴是我坚持不懈的动力。
在这段时间里,我收获了很多宝贵的经验和知识。尽管我的能力有限,但我会继续努力去完善这篇论文,并且真诚地希望各位老师和同学们能够给予宝贵的指导与意见。
最后,再次向所有支持和帮助过我的人表示深深的感谢!我会将所学所得用于实践,为社会做出自己的贡献。
免费领取项目源码,请关注❥点赞收藏并私信博主,谢谢~

被折叠的 条评论
为什么被折叠?



