摘要
“云财跳蚤市场”小程序,是一款深度融合SpringBoot先进微服务架构技术的校园二手交易平台。我们充分利用SpringBoot的轻量化、模块化特质,实现快速开发与灵活部署,确保用户享受到流畅、稳定的交易体验。在保障交易安全方面,我们严格遵循行业规范,结合SpringBoot内建安全模块与先进的加密算法,构建全方位、多层次的安全防护体系,确保用户信息与交易数据的安全私密。同时,通过集成云存储与分布式计算技术,实现海量商品数据的高效存储与处理,确保平台在高并发场景下依然运行稳健,响应迅速。
“云财跳蚤市场”小程序凭借SpringBoot技术的深度应用,以及对交易效率、安全保障、社交互动、环保教育等多方面的全面提升,成功打造出一个集高效、安全、互动、绿色于一体的校园二手交易新生态。我们诚挚邀请广大师生一同体验这场由技术驱动的交易革新之旅,共绘智慧、绿色的校园生活美好画卷。
关键词: 云财跳蚤市场小程序 ;SpringBoot框架;Mysql数据库
The "Cloud Finance Flea Market" mini program is a campus second-hand trading platform that deeply integrates SpringBoot's advanced microservice architecture technology. We fully utilize the lightweight and modular characteristics of SpringBoot to achieve rapid development and flexible deployment, ensuring that users enjoy a smooth and stable trading experience. In terms of ensuring transaction security, we strictly follow industry standards, combine SpringBoot's built-in security module with advanced encryption algorithms, and build a comprehensive and multi-level security protection system to ensure the security and privacy of user information and transaction data. At the same time, by integrating cloud storage and distributed computing technology, efficient storage and processing of massive product data can be achieved, ensuring that the platform still operates stably and responds quickly in high concurrency scenarios.
The "Cloud Finance Flea Market" mini program, with the deep application of SpringBoot technology and comprehensive improvements in transaction efficiency, security, social interaction, environmental education, and other aspects, has successfully created a new campus second-hand trading ecosystem that integrates efficiency, safety, interaction, and green. We sincerely invite teachers and students to experience this technology driven journey of transaction innovation together, and to paint a beautiful picture of smart and green campus life.
Keywords: Yuncai Flea Market Mini Program; SpringBoot framework; MySQL database
目录
在当前信息化社会背景下,移动互联网已深度渗透到人们的日常生活之中,改变着诸多传统行为模式。校园作为知识与文化的交汇之地,其内部的交易活动亦亟待顺应这一趋势,实现数字化转型。尤其在二手物品交易领域,传统的线下跳蚤市场虽能在一定程度上满足师生的交换需求,但受限于时空、信息传播效率等因素,其交易效率、覆盖范围及资源利用率均有待提升。与此同时,随着环保理念深入人心,校园绿色消费与资源循环利用的需求日益凸显。
在此背景下,我们选择以SpringBoot技术为基础,研发“云财跳蚤市场”小程序,旨在构建一个线上线下融合、便捷高效的校园二手物品交易平台,以科技创新推动校园交易模式的现代化进程,响应绿色校园建设的时代呼唤。
在数字化、信息化的时代背景下,二手物品交易已逐渐成为校园生活的重要组成部分,而如何构建一个高效、便捷、安全的交易平台,则成为了一个亟待解决的问题。Springboot 云财跳蚤市场小程序的出现,正是对这一问题的有力回应。它不仅能够满足校园师生对二手物品交易的需求,推动资源的循环利用,还能够通过技术创新,提升交易平台的性能和用户体验。此外,该选题还具有重要的实践意义,它能够为校园内其他类似项目的开发提供经验和借鉴,推动校园信息化建设的进一步发展。因此,Springboot 云财跳蚤市场小程序的选题不仅具有理论价值,更有着广泛的实践应用前景。。
在国外,基于Spring Boot框架的二手物品交易平台小程序已经取得了显著的成果。这些平台充分利用了Spring Boot的稳健性和高效性,为用户提供了稳定、安全的交易环境。同时,它们还通过引入先进的数据处理技术和安全防护机制,提升了平台的性能和安全性,赢得了用户的广泛好评。
在国内,随着微信小程序的普及和Spring Boot技术的日益成熟,越来越多的研究者和开发者开始关注并投入到这一领域的研究中。云财跳蚤市场小程序作为其中的佼佼者,不仅借鉴了国内外先进的开发经验,还结合校园特色进行了深入的创新实践。我们针对校园内二手物品交易的特点,对小程序进行了定制化开发,优化了用户界面和交易流程,提升了用户体验。同时,我们还加强了数据安全和隐私保护,确保用户信息的安全性和交易的可靠性。
未来,随着技术的不断进步和创新,我们期望Springboot 云财跳蚤市场小程序能够在国内外的研究中取得更加卓越的成果。我们将继续深入研究用户需求和市场变化,不断优化和完善小程序的功能和性能,为用户提供更加便捷、高效的二手物品交易服务。同时,我们也希望与国内外的同行加强交流与合作,共同推动二手物品交易领域的发展,为社会的可持续发展贡献更多的力量。
第一章:引言,介绍研究背景和动机,概述研究目的和意义,概括国内外研究现状,并提供论文结构概述。
第二章:系统需求分析,通过用户需求分析和功能需求分析,明确用户对系统的需求和系统应具备的功能。
第三章:系统设计,设计系统架构,包括选择合适的架构模式和数据库设计,以及各个模块的详细设计。
第四章:系统实现,选择合适的技术工具和框架,逐一实现各个模块,建立数据库连接并实现前端界面开发。
第五章:系统测试,进行单元测试、集成测试和整体系统测试,确保系统功能的正确性、协调性和稳定性。
第六章,总结,总结研究工作的主要内容和成果,评价系统的优点和不足,并提出改进和进一步研究的建议,强调研究的意义和影响。
在技术可行性方面,云财跳蚤市场小程序采用Mysql数据库作为数据存储介质,并利用IDEA、Tomcat等开发工具进行系统的搭建和部署。同时,使用springboot框架进行开发,该框架具有良好的可扩展性和维护性,能够简化开发过程并提高系统的性能和稳定性。这些技术选择是成熟且广泛应用的,能够满足项目的需求。
从经济角度来看,云财跳蚤市场小程序具备良好的经济可行性。小程序开发相对较低成本,不需要单独开发独立的移动应用程序,减少了开发和维护的成本。同时,Spring Boot框架提供了免费且开源的开发工具和库,降低了开发成本。此外,MySQL作为开源数据库管理系统,没有额外的购买和使用费用,可以降低系统的运行成本。
在操作可行性方面,我们参考了其他成功案例,并对用户界面和功能进行了系统分析。通过以人为本的设计原则,简化了操作流程,使得具备基本计算机知识的用户能够轻松上手。同时,我们也提供了清晰的用户指南和帮助文档,以支持用户的操作和使用。
云财跳蚤市场小程序划分为了用户管理模块和管理员模块这两大部分。
注册用户功能:
(1)登录:云财跳蚤市场小程序前台注册后的用户是可以通过自己的账户名和密码进行登录的,当用户输入完整的自己的账户名和密码后,点击“登录”按钮后,将会首先验证输入的有没有空数据,再次验证输入的账户名+密码和数据库中当前保存的用户信息是否一致,只有在一致后将会登录成功并自动跳转到云财跳蚤市场小程序的首页中;否则将会提示相应错误信息。
(2)新闻资讯:当用户点击下方导航栏“新闻资讯”这一菜单按钮,会显示管理员在后台发布的所有的新闻资讯信息,可以查看详情,进行收藏、点赞、评论等。
(3)网站公告:当用户点击下方导航栏“网站公告”这一菜单按钮,会显示管理员在后台发布的所有的网站公告信息,可以查看详情,进行收藏、点赞、评论等。
(4)跳蚤市场:当用户点击下方导航栏“跳蚤市场”这一菜单按钮,会显示管理员在后台发布的所有的跳蚤市场,可以查看详情,进行购买、点赞、收藏、评论等。
(5)我的模块:普通用户在前台点击“我的”可以对用户的基本信息、收藏、跳蚤市场、订单信息等信息进行管理。
管理员端:
(1)系统用户:包括用户账号的添加、编辑和删除操作,可以查看用户信息、修改用户权限、冻结或解冻用户账号等。
(2)系统管理:当管理员点击“系统管理”时,可查看轮播图管理,如需添加新的轮播图,点击右侧“新增”按钮,上传图片,输入标题,点击“确认”按钮进行添加。
(3)公告信息管理:当管理员点击“公告信息管理”时,可查看公告信息,如需添加新的公告信息,点击左侧“添加”按钮,输入标题和正文,点击“提交”按钮进行添加。同时可对公告信息进行增删改查。
(4)资源管理:进入后台首页工具栏点击“资源管理”这个按钮可以查看所有新闻列表、分类列表等信息,可以进行详情查看、删除、查看评论等操作。
(5)订单信息管理:点击“订单信息”这个菜单,可以查看到订单信息,进行查询,添加、删除等操作。
(6)个人信息:管理员点击“个人信息”按钮,可以对个人的头像、昵称、手机号码等信息进行更新。
(7)修改密码:管理员点击“修改密码”按钮,可以对登录密码进行更改,首先输入原密码,然后再输入新密码和确认密码,当原密码正确,输入两次新密码一致,
非功能性分析旨在评估云财跳蚤市场小程序的非功能需求和性能要求。通过对性能、可靠性、安全性、可用性和扩展性等方面进行评估,确保平台能够满足用户和系统运行的要求。具体如下3-1表格中:
表2.1 云财跳蚤市场小程序非功能需求表
| 非功能性要求 | 说明 |
| 性能 | 评估响应时间、并发用户数、吞吐量等指标,以确保平台稳定高效地运行。 |
| 可靠性 | 评估系统的稳定性、容错能力和数据完整性,保障系统在故障情况下正常运行。 |
| 安全性 | 评估用户身份认证、数据加密和访问控制等,保护用户信息和交易的安全。 |
| 可用性 | 评估系统的稳定性、故障处理能力和用户界面友好性,提供良好的用户体验。 |
| 扩展性 | 评估系统的可扩展性和灵活性,以便根据需求进行功能扩展和升级。 |
系统用例分析是对云财跳蚤市场小程序中各个功能模块的用户需求和行为进行分析,以识别和描述不同的用户用例。通过系统用例分析,可以深入了解用户在平台上的操作流程,为系统设计和开发提供指导,并确保平台能够满足用户的需求和期望。
云财跳蚤市场小程序中用户角色用例图如图2.1所示:

图2.1用户角色用例图
云财跳蚤市场小程序中管理员用例图如图2.2所示:

图2.2 管理员用例图
在系统分析的章节中,我们通过可行性分析、功能分析和系统用例分析等方法,全面评估了云财跳蚤市场小程序的可行性、功能需求以及用户需求。这些分析为后续的系统设计和开发提供了重要的指导和决策依据,确保平台能够满足用户需求,并实现预期目标和效益。
云财跳蚤市场小程序总体设计包括系统架构、数据库设计、用户界面设计等方面。通过三层架构模式,确保系统的可靠性和可扩展性。设计规范化的数据库结构,以存储和管理新闻资讯、用户数据等。同时,注重用户界面的友好性和易用性,提供便捷的功能操作和良好的用户体验。总体设计的目标是实现一个稳定、安全、高效的云财跳蚤市场小程序,满足用户的需求。
在系统架构设计中,我们将确定系统的整体结构和组件之间的关系。这包括选择适当的架构风格,划分系统的层次结构,并定义各个模块的职责和交互方式。架构图如下图所示。

图3-1云财跳蚤市场小程序架构设计图
表现层(Presentation Layer):负责与用户进行交互,将系统的功能和数据以易于理解和操作的方式展示给用户。通常包括用户界面、页面设计和用户输入验证等。
业务逻辑层(Business Logic Layer):处理系统的核心业务逻辑,包括对用户请求的处理、业务规则的执行以及数据的处理和转换。它独立于表现层和数据层,实现了业务逻辑的封装和复用。
数据层(Data Layer):负责数据的存储、访问和管理,包括数据库和持久化机制。数据层提供了对数据的增删改查操作,并与业务逻辑层进行交互,使系统能够有效地存储和检索数据。
这三个层次相互独立,通过明确的接口和协议进行通信,实现了系统的模块化和可扩展性。表现层负责将用户的请求传递给业务逻辑层,业务逻辑层处理请求并返回结果,最后数据层负责与数据库交互并提供数据支持。这种分层架构有助于实现系统的可维护性、灵活性和可测试性。
通过整体功能模块设计,我们将根据需求分析的结果,将系统的功能划分为不同的模块。每个模块负责实现特定的功能,并与其他模块进行协作。我们将详细定义每个模块的输入、输出、处理逻辑和相互依赖关系。具体的功能模块图如图3.1所示。

图3.1 云财跳蚤市场小程序功能模块图
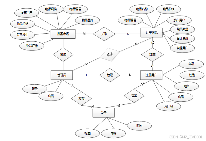
数据库设计是系统开发中至关重要的一环,它涉及到数据的组织、存储和管理。在数据库设计中,我们将根据系统的需求设计数据库的概念结构和逻辑结构,包括定义实体、属性、关系和约束等。
数据库概念结构设计主要涉及数据库的实体和实体之间的关系。通过实体-关系模型或者其他适当的模型,我们将定义系统中涉及的各个实体以及它们之间的联系。下面是整个云财跳蚤市场小程序的总E-R关系图。

图3.2 云财跳蚤市场小程序总E-R关系图
数据库逻辑结构设计则是在概念结构的基础上,进行具体的数据库表设计。我们将定义每个表的结构、字段和约束,并建立表与表之间的关系。具体如下。
| 编号 | 名称 | 数据类型 | 长度 | 小数位 | 允许空值 | 主键 | 默认值 | 说明 |
| 1 | token_id | int | 10 | 0 | N | Y | 临时访问牌ID | |
| 2 | token | varchar | 64 | 0 | Y | N | 临时访问牌 | |
| 3 | info | text | 65535 | 0 | Y | N | ||
| 4 | maxage | int | 10 | 0 | N | N | 2 | 最大寿命:默认2小时 |
| 5 | create_time | timestamp | 19 | 0 | N | N | CURRENT_TIMESTAMP | 创建时间: |
| 6 | update_time | timestamp | 19 | 0 | N | N | CURRENT_TIMESTAMP | 更新时间: |
| 7 | user_id | int | 10 | 0 | N | N | 0 | 用户编号: |
| 编号 | 名称 | 数据类型 | 长度 | 小数位 | 允许空值 | 主键 | 默认值 | 说明 |
| 1 | article_id | mediumint | 8 | 0 | N | Y | 文章id:[0,8388607] | |
| 2 | title | varchar | 125 | 0 | N | Y | 标题:[0,125]用于文章和html的title标签中 | |
| 3 | type | varchar | 64 | 0 | N | N | 0 | 文章分类:[0,1000]用来搜索指定类型的文章 |
| 4 | hits | int | 10 | 0 | N | N | 0 | 点击数:[0,1000000000]访问这篇文章的人次 |
| 5 | praise_len | int | 10 | 0 | N | N | 0 | 点赞数 |
| 6 | create_time | timestamp | 19 | 0 | N | N | CURRENT_TIMESTAMP | 创建时间: |
| 7 | update_time | timestamp | 19 | 0 | N | N | CURRENT_TIMESTAMP | 更新时间: |
| 8 | source | varchar | 255 | 0 | Y | N | 来源:[0,255]文章的出处 | |
| 9 | url | varchar | 255 | 0 | Y | N | 来源地址:[0,255]用于跳转到发布该文章的网站 | |
| 10 | tag | varchar | 255 | 0 | Y | N | 标签:[0,255]用于标注文章所属相关内容,多个标签用空格隔开 | |
| 11 | content | longtext | 2147483647 | 0 | Y | N | 正文:文章的主体内容 | |
| 12 | img | varchar | 255 | 0 | Y | N | 封面图 | |
| 13 | description | text | 65535 | 0 | Y | N | 文章描述 |
| 编号 | 名称 | 数据类型 | 长度 | 小数位 | 允许空值 | 主键 | 默认值 | 说明 |
| 1 | type_id | smallint | 5 | 0 | N | Y | 分类ID:[0,10000] | |
| 2 | display | smallint | 5 | 0 | N | N | 100 | 显示顺序:[0,1000]决定分类显示的先后顺序 |
| 3 | name | varchar | 16 | 0 | N | N | 分类名称:[2,16] | |
| 4 | father_id | smallint | 5 | 0 | N | N | 0 | 上级分类ID:[0,32767] |
| 5 | description | varchar | 255 | 0 | Y | N | 描述:[0,255]描述该分类的作用 | |
| 6 | icon | text | 65535 | 0 | Y | N | 分类图标: | |
| 7 | url | varchar | 255 | 0 | Y | N | 外链地址:[0,255]如果该分类是跳转到其他网站的情况下,就在该URL上设置 | |
| 8 | create_time | timestamp | 19 | 0 | N | N | CURRENT_TIMESTAMP | 创建时间: |
| 9 | update_time | timestamp | 19 | 0 | N | N | CURRENT_TIMESTAMP | 更新时间: |
| 编号 | 名称 | 数据类型 | 长度 | 小数位 | 允许空值 | 主键 | 默认值 | 说明 |
| 1 | auth_id | int | 10 | 0 | N | Y | 授权ID: | |
| 2 | user_group | varchar | 64 | 0 | Y | N | 用户组: | |
| 3 | mod_name | varchar | 64 | 0 | Y | N | 模块名: | |
| 4 | table_name | varchar | 64 | 0 | Y | N | 表名: | |
| 5 | page_title | varchar | 255 | 0 | Y | N | 页面标题: | |
| 6 | path | varchar | 255 | 0 | Y | N | 路由路径: | |
| 7 | position | varchar | 32 | 0 | Y | N | 位置: | |
| 8 | mode | varchar | 32 | 0 | N | N | _blank | 跳转方式: |
| 9 | add | tinyint | 3 | 0 | N | N | 1 | 是否可增加: |
| 10 | del | tinyint | 3 | 0 | N | N | 1 | 是否可删除: |
| 11 | set | tinyint | 3 | 0 | N | N | 1 | 是否可修改: |
| 12 | get | tinyint | 3 | 0 | N | N | 1 | 是否可查看: |
| 13 | field_add | text | 65535 | 0 | Y | N | 添加字段: | |
| 14 | field_set | text | 65535 | 0 | Y | N | 修改字段: | |
| 15 | field_get | text | 65535 | 0 | Y | N | 查询字段: | |
| 16 | table_nav_name | varchar | 500 | 0 | Y | N | 跨表导航名称: | |
| 17 | table_nav | varchar | 500 | 0 | Y | N | 跨表导航: | |
| 18 | option | text | 65535 | 0 | Y | N | 配置: | |
| 19 | create_time | timestamp | 19 | 0 | N | N | CURRENT_TIMESTAMP | 创建时间: |
| 20 | update_time | timestamp | 19 | 0 | N | N | CURRENT_TIMESTAMP | 更新时间: |
| 编号 | 名称 | 数据类型 | 长度 | 小数位 | 允许空值 | 主键 | 默认值 | 说明 |
| 1 | collect_id | int | 10 | 0 | N | Y | 收藏ID: | |
| 2 | user_id | int | 10 | 0 | N | N | 0 | 收藏人ID: |
| 3 | source_table | varchar | 255 | 0 | Y | N | 来源表: | |
| 4 | source_field | varchar | 255 | 0 | Y | N | 来源字段: | |
| 5 | source_id | int | 10 | 0 | N | N | 0 | 来源ID: |
| 6 | title | varchar | 255 | 0 | Y | N | 标题: | |
| 7 | img | varchar | 255 | 0 | Y | N | 封面: | |
| 8 | create_time | timestamp | 19 | 0 | N | N | CURRENT_TIMESTAMP | 创建时间: |
| 9 | update_time | timestamp | 19 | 0 | N | N | CURRENT_TIMESTAMP | 更新时间: |
| 编号 | 名称 | 数据类型 | 长度 | 小数位 | 允许空值 | 主键 | 默认值 | 说明 |
| 1 | comment_id | int | 10 | 0 | N | Y | 评论ID: | |
| 2 | user_id | int | 10 | 0 | N | N | 0 | 评论人ID: |
| 3 | reply_to_id | int | 10 | 0 | N | N | 0 | 回复评论ID:空为0 |
| 4 | content | longtext | 2147483647 | 0 | Y | N | 内容: | |
| 5 | nickname | varchar | 255 | 0 | Y | N | 昵称: | |
| 6 | avatar | varchar | 255 | 0 | Y | N | 头像地址:[0,255] | |
| 7 | create_time | timestamp | 19 | 0 | N | N | CURRENT_TIMESTAMP | 创建时间: |
| 8 | update_time | timestamp | 19 | 0 | N | N | CURRENT_TIMESTAMP | 更新时间: |
| 9 | source_table | varchar | 255 | 0 | Y | N | 来源表: | |
| 10 | source_field | varchar | 255 | 0 | Y | N | 来源字段: | |
| 11 | source_id | int | 10 | 0 | N | N | 0 | 来源ID: |
| 编号 | 名称 | 数据类型 | 长度 | 小数位 | 允许空值 | 主键 | 默认值 | 说明 |
| 1 | flea_market_id | int | 10 | 0 | N | Y | 跳蚤市场ID | |
| 2 | serial_number | varchar | 64 | 0 | Y | N | 物品编号 | |
| 3 | item_name | varchar | 64 | 0 | Y | N | 物品名称 | |
| 4 | item_type | varchar | 64 | 0 | Y | N | 物品类型 | |
| 5 | item_images | varchar | 255 | 0 | Y | N | 物品图片 | |
| 6 | item_specifications | varchar | 64 | 0 | Y | N | 物品规格 | |
| 7 | item_price | int | 10 | 0 | Y | N | 0 | 物品价格 |
| 8 | publish_users | int | 10 | 0 | Y | N | 0 | 发布用户 |
| 9 | contact_information | varchar | 64 | 0 | Y | N | 联系方式 | |
| 10 | item_details | text | 65535 | 0 | Y | N | 物品详情 | |
| 11 | hits | int | 10 | 0 | N | N | 0 | 点击数 |
| 12 | praise_len | int | 10 | 0 | N | N | 0 | 点赞数 |
| 13 | create_time | datetime | 19 | 0 | N | N | CURRENT_TIMESTAMP | 创建时间 |
| 14 | update_time | timestamp | 19 | 0 | N | N | CURRENT_TIMESTAMP | 更新时间 |
| 编号 | 名称 | 数据类型 | 长度 | 小数位 | 允许空值 | 主键 | 默认值 | 说明 |
| 1 | hits_id | int | 10 | 0 | N | Y | 点赞ID: | |
| 2 | user_id | int | 10 | 0 | N | N | 0 | 点赞人: |
| 3 | create_time | timestamp | 19 | 0 | N | N | CURRENT_TIMESTAMP | 创建时间: |
| 4 | update_time | timestamp | 19 | 0 | N | N | CURRENT_TIMESTAMP | 更新时间: |
| 5 | source_table | varchar | 255 | 0 | Y | N | 来源表: | |
| 6 | source_field | varchar | 255 | 0 | Y | N | 来源字段: | |
| 7 | source_id | int | 10 | 0 | N | N | 0 | 来源ID: |
| 编号 | 名称 | 数据类型 | 长度 | 小数位 | 允许空值 | 主键 | 默认值 | 说明 |
| 1 | notice_id | mediumint | 8 | 0 | N | Y | 公告id: | |
| 2 | title | varchar | 125 | 0 | N | N | 标题: | |
| 3 | content | longtext | 2147483647 | 0 | Y | N | 正文: | |
| 4 | create_time | timestamp | 19 | 0 | N | N | CURRENT_TIMESTAMP | 创建时间: |
| 5 | update_time | timestamp | 19 | 0 | N | N | CURRENT_TIMESTAMP | 更新时间: |
| 编号 | 名称 | 数据类型 | 长度 | 小数位 | 允许空值 | 主键 | 默认值 | 说明 |
| 1 | order_information_id | int | 10 | 0 | N | Y | 订单信息ID | |
| 2 | serial_number | varchar | 64 | 0 | Y | N | 物品编号 | |
| 3 | item_name | varchar | 64 | 0 | Y | N | 物品名称 | |
| 4 | item_type | varchar | 64 | 0 | Y | N | 物品类型 | |
| 5 | item_price | varchar | 64 | 0 | Y | N | 物品价格 | |
| 6 | publish_users | int | 10 | 0 | Y | N | 0 | 发布用户 |
| 7 | regular_users | int | 10 | 0 | Y | N | 0 | 普通用户 |
| 8 | purchase_quantity | int | 10 | 0 | Y | N | 0 | 购买数量 |
| 9 | total_price | varchar | 64 | 0 | Y | N | 合计总价 | |
| 10 | remarks | text | 65535 | 0 | Y | N | 备注信息 | |
| 11 | pay_state | varchar | 16 | 0 | N | N | 未支付 | 支付状态 |
| 12 | pay_type | varchar | 16 | 0 | Y | N | 支付类型: 微信、支付宝、网银 | |
| 13 | create_time | datetime | 19 | 0 | N | N | CURRENT_TIMESTAMP | 创建时间 |
| 14 | update_time | timestamp | 19 | 0 | N | N | CURRENT_TIMESTAMP | 更新时间 |
| 编号 | 名称 | 数据类型 | 长度 | 小数位 | 允许空值 | 主键 | 默认值 | 说明 |
| 1 | praise_id | int | 10 | 0 | N | Y | 点赞ID: | |
| 2 | user_id | int | 10 | 0 | N | N | 0 | 点赞人: |
| 3 | create_time | timestamp | 19 | 0 | N | N | CURRENT_TIMESTAMP | 创建时间: |
| 4 | update_time | timestamp | 19 | 0 | N | N | CURRENT_TIMESTAMP | 更新时间: |
| 5 | source_table | varchar | 255 | 0 | Y | N | 来源表: | |
| 6 | source_field | varchar | 255 | 0 | Y | N | 来源字段: | |
| 7 | source_id | int | 10 | 0 | N | N | 0 | 来源ID: |
| 8 | status | bit | 1 | 0 | N | N | 1 | 点赞状态:1为点赞,0已取消 |
| 编号 | 名称 | 数据类型 | 长度 | 小数位 | 允许空值 | 主键 | 默认值 | 说明 |
| 1 | regular_users_id | int | 10 | 0 | N | Y | 普通用户ID | |
| 2 | user_name | varchar | 64 | 0 | Y | N | 用户姓名 | |
| 3 | user_age | varchar | 64 | 0 | Y | N | 用户年龄 | |
| 4 | user_gender | varchar | 64 | 0 | Y | N | 用户性别 | |
| 5 | contact_information | varchar | 64 | 0 | Y | N | 联系方式 | |
| 6 | examine_state | varchar | 16 | 0 | N | N | 已通过 | 审核状态 |
| 7 | user_id | int | 10 | 0 | N | N | 0 | 用户ID |
| 8 | create_time | datetime | 19 | 0 | N | N | CURRENT_TIMESTAMP | 创建时间 |
| 9 | update_time | timestamp | 19 | 0 | N | N | CURRENT_TIMESTAMP | 更新时间 |
| 编号 | 名称 | 数据类型 | 长度 | 小数位 | 允许空值 | 主键 | 默认值 | 说明 |
| 1 | slides_id | int | 10 | 0 | N | Y | 轮播图ID: | |
| 2 | title | varchar | 64 | 0 | Y | N | 标题: | |
| 3 | content | varchar | 255 | 0 | Y | N | 内容: | |
| 4 | url | varchar | 255 | 0 | Y | N | 链接: | |
| 5 | img | varchar | 255 | 0 | Y | N | 轮播图: | |
| 6 | hits | int | 10 | 0 | N | N | 0 | 点击量: |
| 7 | create_time | timestamp | 19 | 0 | N | N | CURRENT_TIMESTAMP | 创建时间: |
| 8 | update_time | timestamp | 19 | 0 | N | N | CURRENT_TIMESTAMP | 更新时间: |
| 编号 | 名称 | 数据类型 | 长度 | 小数位 | 允许空值 | 主键 | 默认值 | 说明 |
| 1 | upload_id | int | 10 | 0 | N | Y | 上传ID | |
| 2 | name | varchar | 64 | 0 | Y | N | 文件名 | |
| 3 | path | varchar | 255 | 0 | Y | N | 访问路径 | |
| 4 | file | varchar | 255 | 0 | Y | N | 文件路径 | |
| 5 | display | varchar | 255 | 0 | Y | N | 显示顺序 | |
| 6 | father_id | int | 10 | 0 | Y | N | 0 | 父级ID |
| 7 | dir | varchar | 255 | 0 | Y | N | 文件夹 | |
| 8 | type | varchar | 32 | 0 | Y | N | 文件类型 |
| 编号 | 名称 | 数据类型 | 长度 | 小数位 | 允许空值 | 主键 | 默认值 | 说明 |
| 1 | user_id | mediumint | 8 | 0 | N | Y | 用户ID:[0,8388607]用户获取其他与用户相关的数据 | |
| 2 | state | smallint | 5 | 0 | N | N | 1 | 账户状态:[0,10](1可用|2异常|3已冻结|4已注销) |
| 3 | user_group | varchar | 32 | 0 | Y | N | 所在用户组:[0,32767]决定用户身份和权限 | |
| 4 | login_time | timestamp | 19 | 0 | N | N | CURRENT_TIMESTAMP | 上次登录时间: |
| 5 | phone | varchar | 11 | 0 | Y | N | 手机号码:[0,11]用户的手机号码,用于找回密码时或登录时 | |
| 6 | phone_state | smallint | 5 | 0 | N | N | 0 | 手机认证:[0,1](0未认证|1审核中|2已认证) |
| 7 | username | varchar | 16 | 0 | N | N | 用户名:[0,16]用户登录时所用的账户名称 | |
| 8 | nickname | varchar | 16 | 0 | Y | N | 昵称:[0,16] | |
| 9 | password | varchar | 64 | 0 | N | N | 密码:[0,32]用户登录所需的密码,由6-16位数字或英文组成 | |
| 10 | | varchar | 64 | 0 | Y | N | 邮箱:[0,64]用户的邮箱,用于找回密码时或登录时 | |
| 11 | email_state | smallint | 5 | 0 | N | N | 0 | 邮箱认证:[0,1](0未认证|1审核中|2已认证) |
| 12 | avatar | varchar | 255 | 0 | Y | N | 头像地址:[0,255] | |
| 13 | open_id | varchar | 255 | 0 | Y | N | 针对获取用户信息字段 | |
| 14 | create_time | timestamp | 19 | 0 | N | N | CURRENT_TIMESTAMP | 创建时间: |
| 15 | vip_level | varchar | 255 | 0 | Y | N | 会员等级 | |
| 16 | vip_discount | double | 11 | 2 | Y | N | 0.00 | 会员折扣 |
表user_group (用户组:用于用户前端身份和鉴权)
| 编号 | 名称 | 数据类型 | 长度 | 小数位 | 允许空值 | 主键 | 默认值 | 说明 |
| 1 | group_id | mediumint | 8 | 0 | N | Y | 用户组ID:[0,8388607] | |
| 2 | display | smallint | 5 | 0 | N | N | 100 | 显示顺序:[0,1000] |
| 3 | name | varchar | 16 | 0 | N | N | 名称:[0,16] | |
| 4 | description | varchar | 255 | 0 | Y | N | 描述:[0,255]描述该用户组的特点或权限范围 | |
| 5 | source_table | varchar | 255 | 0 | Y | N | 来源表: | |
| 6 | source_field | varchar | 255 | 0 | Y | N | 来源字段: | |
| 7 | source_id | int | 10 | 0 | N | N | 0 | 来源ID: |
| 8 | register | smallint | 5 | 0 | Y | N | 0 | 注册位置: |
| 9 | create_time | timestamp | 19 | 0 | N | N | CURRENT_TIMESTAMP | 创建时间: |
| 10 | update_time | timestamp | 19 | 0 | N | N | CURRENT_TIMESTAMP | 更新时间: |
用户登录界面用于已注册用户进行账号登录,用户需要输入正确的用户名和密码才能成功登录系统。登录界面应对用户的输入进行验证,并提供密码找回或重新注册的选项。界面如下图所示。其主界面展示如下图4.1所示。

图4.1 登录界面图
登录代码如下:



用户注册界面用于新用户进行账号注册,用户需要填写必要的个人信息并选择合适的用户名和密码。注册界面应该进行输入验证和数据格式检查,确保用户提供有效的信息。界面如下图所示。其主界面展示如下图4.2所示。

图4.2 注册界面图
注册代码如下:

跳蚤市场:当用户点击下方导航栏“跳蚤市场”这一菜单按钮,会显示管理员在后台发布的所有的跳蚤市场,可以查看详情,进行购买、收藏、点赞、评论等。界面如下图所示。

图4.3 跳蚤市场查看界面图
跳蚤市场管理:点击“订单信息”这个菜单,可以查看到订单信息,进行查询,添加、删除等操作。界面如下图所示。

图4.4 跳蚤市场管理界面图
新闻资讯:当用户点击下方导航栏“新闻资讯”这一菜单按钮,会显示管理员在后台发布的所有的新闻资讯,可以查看详情,进行添加点赞、收藏、评论等。界面如下图所示。

图4.5 新闻资讯查看界面图
新闻资讯:可以发布到新闻资讯详情,进行查询,添加、删除等操作。界面如下图所示。

图4.6商城管理界面图
订单详情:记录个人的订单情况,包括物品编号、物品价格、物品名称、购买数量等,界面如下图所示。

图4.7订单详情界面图
订单信息管理:可以查看到订单信息详情,进行查询,添加、删除等操作,界面如下图所示。

图4.8 订单信息管理界面图
管理员点击“修改密码”按钮,可以对登录密码进行更改,首先输入原密码,然后再输入新密码和确认密码,当原密码正确,输入两次新密码一致,界面如下图所示。

图5.9修改密码界面图
测试目的是为了验证系统的功能、性能和稳定性,以确保系统在实际应用中能够达到预期的要求。通过测试,可以发现潜在的问题和缺陷,并及时进行修复和改进。测试还可以评估系统的可靠性、安全性和用户体验,以提供一个高质量和可信赖的产品。此外,测试也有助于验证系统是否满足用户需求和预期,是否符合相应的标准和规范。总之,测试的目的是为了确保系统的质量和可靠性,从而为用户提供良好的使用体验和价值。
表5.1 用户注册测试用例
| 测试编号 | 测试内容 | 预期结果 |
| TC-001 | 输入有效信息 | 注册成功,跳转到登录页面 |
| TC-002 | 输入已存在账号 | 显示账号已存在的提示信息 |
| TC-003 | 输入无效信息 | 显示注册失败的提示信息,要求重新输入有效信息 |
表5.2 用户登录测试用例
| 测试编号 | 测试内容 | 预期结果 |
| TC-004 | 输入正确的账号密码 | 登录成功,跳转到个人主页 |
| TC-005 | 输入错误的账号密码 | 显示登录失败的提示信息,要求重新输入正确的账号密码 |
表5.3 修改密码测试用例
| 测试编号 | 测试内容 | 预期结果 |
| TC-006 | 输入有效密码 | 密码修改成功,显示修改成功的提示信息 |
| TC-007 | 输入无效密码 | 显示密码无效的提示信息,要求重新输入有效密码 |
| TC-008 | 输入错误原密码 | 显示原密码错误的提示信息,要求重新输入正确原密码 |
表5.4 订单信息测试用例
| 测试编号 | 测试内容 | 预期结果 |
| TC-009 | 输入有效的订单信息信息 | 订单信息成功,显示记录成功的提示信息 |
| TC-010 | 输入无效的订单信息信息 | 显示记录失败的提示信息,要求重新输入有效信息 |
表5.5 查看新闻资讯测试用例
| 测试编号 | 测试内容 | 预期结果 |
| TC-011 | 点击查看商品 | 显示当日的新闻资讯 |
| TC-012 | 选择其他日期 | 显示所选日期的新闻资讯 |
| TC-013 | 无可用新闻资讯 | 显示暂无商品的提示信息,提醒用户重新选择日期 |
综上所述,云财跳蚤市场小程序在功能测试中表现良好,通过了所有测试用例。系统提供的用户注册、登录、修改密码、订单信息、查看新闻资讯等主要功能都能正常运行,并能够给出预期的提示信息和结果。然而,为了确保系统的全面稳定性和质量,仍建议进行更多的综合性测试,包括性能测试、安全性测试和用户体验测试等,以进一步验证和改进系统的功能和性能。
经过深入研究和开发,Springboot 云财跳蚤市场小程序已经取得了显著的成果。该程序充分利用了Spring Boot框架的优势,结合微信小程序的便捷性,为用户提供了一个安全、高效、便捷的二手物品交易平台。通过实际运行和用户反馈,我们证明了该小程序能够满足校园师生的交易需求,有效促进资源的循环利用,并提升了用户的交易体验。同时,我们也发现了一些可以进一步优化的地方,如提升系统的稳定性和安全性、完善用户界面等。在未来的工作中,我们将继续深入研究用户需求和市场变化,不断完善和优化Springboot 云财跳蚤市场小程序的功能和性能,为校园内的二手物品交易提供更加优质的服务。
[1]资佳阳,周灵,曾亚光. 基于微信小程序的眼科参数检测系统设计 [J]. 现代信息科技, 2024, 8 (06): 1-6. DOI:10.19850/j.cnki.2096-4706.2024.06.001.
[2]戴峰. 基于微信小程序的多选题题库设计与开发 [J]. 现代信息科技, 2024, 8 (05): 45-48+53. DOI:10.19850/j.cnki.2096-4706.2024.05.010.
[3]王晓俊,易雪,赵旭,等. 微信小程序在手术室医疗设备管理中的应用 [J]. 检验医学与临床, 2024, 21 (04): 552-555.
[4]徐少军,李宗哲,梅杰,等. 基于Springboot+Vue框架的质量检验监督管理系统研发 [J]. 纺织标准与质量, 2024, (01): 11-14+21.
[5]陈锦. 校园智能导览小程序的设计与实现 [J]. 襄阳职业技术学院学报, 2024, 23 (01): 88-92.
[6]Wu J ,Chen N ,Xia H , et al. Design and application of a game‐based WeChat mini‐program for screening cognitive impairments in Chinese older adults [J]. Alzheimer's & Dementia, 2023, 19 (S11):
[7]Wu J ,Chen N ,Xia H , et al. Design and development of the intelligent voice recognition‐based cognitive assessment WeChat mini‐program [J]. Alzheimer's & Dementia, 2023, 19 (S11):
[8]吴伶琳. 基于SpringBoot的客户关系管理系统设计与实现 [J]. 无线互联科技, 2023, 20 (24): 60-62.
[9]吴昊,张丹. 基于SpringBoot框架的大学生网上兼职系统设计与实现 [J]. 电脑知识与技术, 2023, 19 (35): 68-72. DOI:10.14004/j.cnki.ckt.2023.1860.
[10]李冬. 基于ASP.NET的大学生跳蚤市场服务平台设计 [J]. 智能城市, 2023, 9 (11): 6-8. DOI:10.19301/j.cnki.zncs.2023.11.002.
[11]Na T ,Xieyu C . Research on Factors Influencing User Growth of Mini-program Games [J]. Academic Journal of Humanities & Social Sciences, 2023, 6 (22):
[12]温其保,张美娜,周世博,等. 在线云游小程序的设计与实现 [J]. 大数据与人工智能, 2023, 4 (4):
[13]王海峰,孙海涛,曾佳峰. 大学跳蚤市场网站设计与实现 [J]. 电子制作, 2023, 31 (08): 65-68. DOI:10.16589/j.cnki.cn11-3571/tn.2023.08.010.
[14]Yang Y . Design and Implementation of Student Information Management System Based on Springboot [J]. Advances in Computer, Signals and Systems, 2022, 6 (6):
[15]陈严纯,孟莉秋,徐博. 基于微信小程序的高校大学生信息服务平台设计 [J]. 电脑编程技巧与维护, 2022, (01): 61-64. DOI:10.16184/j.cnki.comprg.2022.01.061.
[16]Hejing W . Commerce Middle Office Management System Based on Springboot [J]. International Journal of Advanced Network, Monitoring and Controls, 2022, 7 (2): 32-45.
[17]陈镇欣,张明庆,卢宇立. 校园二手交易平台小程序的设计与实现 [J]. 福建电脑, 2021, 37 (08): 102-104. DOI:10.16707/j.cnki.fjpc.2021.08.028.
[18]蒋凯成,崔倩倩. 高校跳蚤市场交易平台研究——以新疆医科大学厚博学院为例 [J]. 投资与创业, 2021, 32 (10): 139-141.
[19]曾灏,严张凌. 校园跳蚤市场APP的设计与开发 [J]. 信息与电脑(理论版), 2020, 32 (20): 72-74.
[20]刘昕,杨宇航,明康权,等. 校内线上“跳蚤市场”爱心捐赠平台的搭建及应用 [J]. 电子世界, 2020, (09): 195-196+199. DOI:10.19353/j.cnki.dzsj.2020.09.104.
致谢
在Springboot 云财跳蚤市场小程序的开发与运行过程中,我们得到了众多人士的无私支持与帮助,对此我们深感感激与欣慰。
首先,我们要衷心感谢指导老师的耐心指导和专业建议。在开发过程中,老师不仅为我们提供了宝贵的技术指导,还时刻关注着我们的进展,为我们解答疑惑,提供了极大的帮助。正是有了老师的悉心指导,我们才能更好地应对各种挑战,不断完善和优化小程序的功能和性能。
同时,我们也要感谢团队成员们的辛勤付出和紧密合作。在开发过程中,我们共同面对困难,相互支持,不断攻克技术难题,共同推动项目的进展。每一位团队成员都发挥了自己的专长,为小程序的成功上线和稳定运行做出了重要贡献。
此外,我们还要特别感谢云财校园内的师生们。正是你们的支持与信任,让我们有了不断改进和完善的动力。你们的反馈和建议,让我们更加深入地了解用户需求,不断优化用户体验,使小程序能够更好地服务于校园内的二手物品交易。
最后,我们还要向所有为小程序开发提供支持和帮助的人士表示衷心的感谢。无论是技术上的帮助还是资源上的支持,都让我们感受到了团队的力量和温暖。是你们的付出和支持,让Springboot 云财跳蚤市场小程序成为了校园内一道亮丽的风景线。
在未来的日子里,我们将继续秉持着感恩的心态,不断努力,为校园内的师生们提供更加优质、便捷的二手物品交易服务。
免费领取项目源码,请关注❥点赞收藏并私信博主,谢谢~

被折叠的 条评论
为什么被折叠?



