基于Springboot 的在线心理测评系统设计与实现
摘要
在当今社会,心理健康问题日益受到人们的关注。为了更好地满足人们对心理健康服务的需求,开发一款高效、便捷的在线心理测评系统显得尤为重要。基于Spring Boot的在线心理测评系统正是为了应对这一需求而诞生的。
Spring Boot作为一种轻量级、开源的Java框架,以其快速构建Web应用程序的能力而广受开发者的喜爱。其内置了许多常用的功能模块,如Web、安全、数据库等,大大简化了开发过程。同时,Spring Boot还提供了强大的扩展性,可以方便地与其他技术栈进行集成,从而构建出功能强大的在线心理测评系统。
在线心理测评系统通过集成心理学领域的知识和方法,为用户提供一个安全、私密的环境,让他们能够方便地进行自我评估和获取专业的心理健康建议。系统可以涵盖多个方面的心理测评,如情绪管理、压力应对、人际关系等,帮助用户全面了解自己的心理健康状况。
基于Spring Boot的在线心理测评系统设计与实现旨在为用户提供一个高效、便捷的心理测评服务,帮助他们更好地认识自己,提高心理健康水平。同时,该系统还能够为心理学专业人士提供一个便捷的平台,使他们能够更加方便地进行心理评估和研究。
综上所述,基于Spring Boot的在线心理测评系统设计与实现具有重要的现实意义和社会价值。我们期待通过这一系统,为更多的人提供优质的心理健康服务,推动心理健康事业的持续发展。
关键词:在线心理测评系统,Springboot框架,Web应用;Java框架
Design and Implementation of an Online Psychological Assessment System Based on Springboot
abstract
In today's society, mental health issues are increasingly receiving people's attention. In order to better meet people's needs for mental health services, it is particularly important to develop an efficient and convenient online psychological assessment system. The online psychological assessment system based on Spring Boot was born to meet this demand.
Spring Boot, as a lightweight and open-source Java framework, is widely loved by developers for its ability to quickly build web applications. It has many commonly used functional modules built-in, such as Web, security, database, etc., greatly simplifying the development process. At the same time, Spring Boot also provides powerful scalability, which can be easily integrated with other technology stacks to build a powerful online psychological assessment system.
The online psychological assessment system integrates knowledge and methods from the field of psychology to provide users with a safe and private environment, allowing them to easily conduct self-assessment and obtain professional mental health advice. The system can cover multiple aspects of psychological assessment, such as emotional management, stress coping, interpersonal relationships, etc., to help users comprehensively understand their mental health status.
The design and implementation of an online psychological assessment system based on Spring Boot aims to provide users with an efficient and convenient psychological assessment service, helping them better understand themselves and improve their mental health level. Meanwhile, the system can also provide a convenient platform for psychology professionals to conduct psychological assessments and research more conveniently.
In summary, the design and implementation of an online psychological assessment system based on Spring Boot have important practical significance and social value. We look forward to providing high-quality mental health services to more people through this system, and promoting the sustainable development of mental health.
Keywords:Online psychological assessment system, Springboot framework, web application; Java frameworks
目录
1.1选题背景
随着现代社会节奏的加快,人们在日常生活和工作中面临着越来越多的压力,心理问题也日益凸显。心理测评作为一种科学、有效的心理健康评估工具,能够帮助个体了解自己的心理状况,及时发现潜在的心理问题,并采取相应的措施进行干预。传统的心理测评方式通常依赖于面对面的咨询和纸质的测评工具,这种方式虽然具有一定的准确性,但受限于时间、地点和人力资源等因素,难以覆盖广大的人群。
随着互联网技术的快速发展,线上心理测评逐渐成为一种新的趋势。在线心理测评系统通过互联网平台,将心理测评服务延伸到线上,使人们可以在任何时间、任何地点进行心理测评,大大提高了心理测评的便捷性和普及性。
Spring Boot作为一种流行的Java开发框架,以其快速、简便的特点在Web应用开发领域得到了广泛应用。基于Spring Boot的在线心理测评系统设计与实现,可以利用Spring Boot强大的功能和灵活的扩展性,快速构建出一个功能完善、性能稳定的在线心理测评系统。这一系统不仅可以满足广大用户对心理测评的需求,还可以为心理学专业人士提供一个便捷的研究和服务平台,推动心理健康服务的普及和发展。
因此,基于Spring Boot的在线心理测评系统设计与实现具有重要的选题背景和研究价值。它不仅能够满足社会对心理健康服务的需求,还可以推动互联网技术与心理健康服务的深度融合,为心理健康事业的持续发展注入新的活力。
基于Spring Boot的在线心理测评系统设计与实现的研究意义在于,它能够通过技术手段解决当前心理健康服务面临的诸多挑战,为社会大众提供更便捷、高效、个性化的心理测评服务。这一系统利用Spring Boot框架的优势,实现快速开发、灵活部署和高效运行,将心理测评的流程线上化、智能化,从而大大提高了心理测评的普及率和准确性。
此外,该系统还能够为心理学专业人士提供一个研究和服务的新平台,通过收集和分析大量用户的心理数据,为心理学研究提供丰富的数据支持,推动心理学领域的发展和创新。同时,系统还可以实现自动化、智能化的心理评估和建议,为用户提供更加精准、个性化的心理健康服务。
总的来说,基于Spring Boot的在线心理测评系统设计与实现的研究意义在于推动心理健康服务的数字化、智能化发展,提高心理健康服务的普及率和质量,为社会大众提供更加优质、便捷的心理健康服务,同时也为心理学研究和应用提供新的思路和方法。
1.3研究内容
在线心理测评系统设计与实现的研究中,我们致力于构建一个全面、科学、用户友好的系统,以提供高效、准确的心理健康评估服务,帮助用户更好地了解自己的心理状况,提升心理健康水平。研究内容涵盖了从需求分析、系统设计、功能实现到系统评估与优化的全过程。
首先,通过深入调研和分析,明确在线心理测评系统的用户需求和使用场景,包括心理健康、心理测评、危机预警等方面。同时,考虑到不同用户群体的特点和需求差异,系统需要具备足够的灵活性和可扩展性,以满足不同场景下的应用需求。
在系统设计阶段,我们注重系统的整体架构、数据库设计、用户界面设计以及安全性设计等方面。通过合理的架构设计,确保系统的稳定性和可扩展性;通过精心设计的数据库结构,实现数据的高效存储和查询;通过用户友好的界面设计,提供直观、易用的操作体验;通过严格的安全性设计,保障用户数据的安全和隐私。
在功能实现上,我们利用先进的编程技术和开发工具,实现心理健康管理、心理分类管理、危机预警管理、系统管理、留言管理、通知公告管理、科目列表、试题库、错题记录、试卷列表、交流管理等功能,以及测评数据的收集、分析、报告等功能。同时,通过集成第三方服务,如身份验证等,提升系统的便捷性和安全性。
最后,在系统评估与优化阶段,我们对系统进行全面的评估,包括功能评估、性能评估、安全性评估等,确保系统的稳定性和安全性。同时,根据用户反馈和实际需求,不断优化系统功能和性能,提升用户体验。
通过这一系列的研究内容,我们期望设计并实现一个功能全面、科学准确、用户友好的在线心理测评系统,为广大用户提供便捷、高效、个性化的心理健康评估服务,推动心理健康服务的数字化、智能化发展。
首先,通过引擎搜索或者查阅相关文献资料,了解了本系统开发的背景以及设计系统的意义所在,收集用户需求信息。其次,在开发工具上,最终确定是基于Mysql数据库,在Java的Springboot框架设计的基础上实现,设计出系统大致的功能模块。主要从方便系统用户和系统管理员的角度进行分析,明确该系统应该具有的功能。最终是测试系统,通过用例测试发现存在的问题并找到解决的方案。利用现有的开发平台,结合自己所学的知识,在老师的指导帮助下来完成该设计,确保系统的可用性、实用性。
1.5 开发技术
本系统前端部分基于MVVM模式进行开发,采用B/S模式,后端部分基于Java的Springboot框架进行开发。
前端部分:前端框架采用了比较流行的渐进式JavaScript框架Vue.js。使用Vue-Router和Vuex实现动态路由和全局状态管理,Ajax实现前后端通信,Element UI组件库使页面快速成型,项目前端通过栅格布局实现响应式,可适应PC端、平板端、手机端等不同屏幕大小尺寸的完美布局展示。
后端部分:采用Springboot作为开发框架,同时集成MyBatis、Redis等相关技术。
1.5.1 JAVA技术
JAVA语言是目前软件市场上应用最广泛的语言开发程序。可以在多种平台上运用的,兼容性比较强,适应市面上大多数操作系统,不会出现乱码的现像,其扩展性和维护性都更好,具有分析问题和解决问题的能力,是面向过程的程序设计方便我们编写的代码更强壮。
JAVA相对其它语言来说,比较简单,编译起来更方便一些,安全可靠性高。不完全统计,现在全世界大约有2000多万人在使用它,JAVA既可以镶嵌使用又可以独力的使用。JAVA大致可以分成两个部分,一种部分是JAVA负责的编译,另一种是JAVA负责的运行。JAVA和C++语言很相像,但JAVA在编程时是一种以对象为导向的方式来进行编译的,使得编出来的软件可以单机使用,也可以在互联网上使用,检查出错更为方便。JAVA分布式、体系结构中立的特点也使得其存储更快,编议更简单。面向对象包括四个特点,一是封装,就是说在定义类的时候可以实现一定的功能和属性。二是抽象,属于类的一种,可以把一个具有共同属性的类封装在一个抽象里,便于简单编议。三是继承,顾名思义就是带有前者的特性。还有一个就是多态的特点,可以多种一起运用,表现了它可扩展性好。
1.5.2 MVVM模式
MVVM模式是常用的开发模式,主要是在代码实现上将其分为M层、V层和C层。
视图(View)代表用户交互界面,一个 Web 应用就可能有很多的界面,在 MVVM 模式中,视图仅仅处理的只有数据采集、处理,还有用户的请求, 并不包括业务流程的处理,业务流程由模型(Model)来处理。
模型(Model)就是业务流程/状态的处理及业务规则的制定。模型处理业务流程的过程其它层是无法看见了的,它就像黑箱子,在接受视图请求的数据之后,然后返回最终的处理结果。MVVM 最主要的核心就是业务模型的设计,一个典型的应用例子就是目前流行的 EJB 模型,它从应用技术实现的角度对模型做了进一步的划分,以便充分利用现有的组件,但是它不能作为应用设计模型的框架。
控制器(Controller)可以理解为接收用户的请求,然后视图和模型匹配在一起,一起再完成用户请求。它有非常明显的作用在划分控制层上,可以很清晰地告诉你,它就是一个分发器,选择什么样的模型、视图,可以完成用户的什么样的请求。控制层不做所有的数据处理,比如说:用户点击一个连接,控制层接受到请求之后,并不处理业务信息,它只是向模型传递用户的信息,同时告诉模型做什么,然后选择符合需求的视图返回给用户。
1.5.3 B/S结构
B/S(Browser/Server)比前身架构更为省事的架构。它借助Web server完成数据的传递交流。只需要下载浏览器作为客户端,那么工作就达到“瘦身”效果, 不需要考虑不停装软件的问题。
1.5.4 Spring boot框架
Spring框架是Java平台上的一种开源应用框架,提供具有控制反转特性的容器。尽管Spring框架自身对编程模型没有限制,但其在Java应用中的频繁使用让它备受青睐,以至于后来让它作为EJB(EnterpriseJavaBeans)模型的补充,甚至是替补。Spring框架为开发提供了一系列的解决方案,比如利用控制反转的核心特性,并通过依赖注入实现控制反转来实现管理对象生命周期容器化,利用面向切面编程进行声明式的事务管理,整合多种持久化技术管理数据访问,提供大量优秀的Web框架方便开发等等。Spring框架具有控制反转(IOC)特性,IOC旨在方便项目维护和测试,它提供了一种通过Java的反射机制对Java对象进行统一的配置和管理的方法。Spring框架利用容器管理对象的生命周期,容器可以通过扫描XML文件或类上特定Java注解来配置对象,开发者可以通过依赖查找或依赖注入来获得对象。Spring框架具有面向切面编程(AOP)框架,SpringAOP框架基于代理模式,同时运行时可配置;AOP框架主要针对模块之间的交叉关注点进行模块化。Spring框架的AOP框架仅提供基本的AOP特性,虽无法与AspectJ框架相比,但通过与AspectJ的集成,也可以满足基本需求。Spring框架下的事务管理、远程访问等功能均可以通过使用SpringAOP技术实现。Spring的事务管理框架为Java平台带来了一种抽象机制,使本地和全局事务以及嵌套事务能够与保存点一起工作,并且几乎可以在Java平台的任何环境中工作。Spring集成多种事务模板,系统可以通过事务模板、XML或Java注解进行事务配置,并且事务框架集成了消息传递和缓存等功能。Spring的数据访问框架解决了开发人员在应用程序中使用数据库时遇到的常见困难。它不仅对Java:JDBC、iBATS/MyBATIs、Hibernate、Java数据对象(JDO)、ApacheOJB和ApacheCayne等所有流行的数据访问框架中提供支持,同时还可以与Spring的事务管理一起使用,为数据访问提供了灵活的抽象。Spring框架最初是没有打算构建一个自己的WebMVC框架,其开发人员在开发过程中认为现有的StrutsWeb框架的呈现层和请求处理层之间以及请求处理层和模型之间的分离不够,于是创建了SpringMVC。
1.5.5 Mysql数据库
Mysql 经过多次的更新,功能层面已经非常的丰富和完善了,从Mysql4版本到5版本进行了比较大的更新,在商业的实际使用中取得了很好的实际应用效果。最新版本的Mysql支持对信息的压缩,同时还能进行加密能更好的满足对信息安全性的需求。同时经过系统的多次更新,数据库自身的镜像功能也得到了很大的增强,运行的流畅度和易用性方面有了不小的进步,驱动的使用和创建也更加的高效快捷。最大的变动还是进行了空间信息的显示优化,能更加方便的在应用地图上进行坐标的标注和运算。强大的备份功能也保证了用户使用的过程会更加安心,同时支持的Office特性还支持用户的自行安装和使用。在信息的显示形式上也进行了不小的更新,增加了两个非常使用的显示区,一个是信息区,对表格和文字进行了分类处理,界面的显示更加清爽和具体。第二是仪表的信息控件,能在仪表信息区进行信息的显示,同时还能进行多个信息的比对,为用户的实际使用带来了很大的便捷。
针对本文中设计的在线心理测评系统在实际的实现过程中,最终选择Mysql数据库的主要原因在于在系统应用及开发的过程中会存在大量的数据库比较频繁的操作,而且数据的安全性要求也是非常的高。综合这些因素,最终选择安全性系数比较高的Mysql来对在线心理测评系统后台数据进行存储操作。
2.1 可行性分析
可行性分析的目的是确定一个系统是否有必要开发、确定系统是否能以最小的代价实现。其工作主要有三个方面,分别是技术、经济和社会三方面的可行性。会从这三个方面对在线心理测评系统进行详细的分析。
该系统主要使用Springboot框架和MySQL数据库进行开发,Java易于学习和使用灵活。在校期间也接触过Springboot和MySQL数据库的课程,对此有一定的开发经验,因此开发难度不高,所以从技术上来说是可行的。
本系统设计所选择的开发工具和服务器都是免费的开源软件,又或者是适合用户使用的免费版本,并不需要支付费用,而且由作者本人单独完成,也不存在团队费用,几乎没有经济成本,具备经济可行性。
社会可行性主要包括法律和用户两个方面,下面将从这两方面进行分析。
(1)法律因素
本系统是学习开发所制作的程序,并不用作商业用途,是在根据实际调研的结果结合现有的在线心理测评系统后得出的,而且系统制作的全部过程都是在个人的工作电脑中完成的,使用的都是开源和免费的开发环境、分析软件和数据库,不存在侵权问题。
(2)用户可行性
操作人员或者客户只需要具备一定的windows电脑操作常识,不需要精通计算机技能。此外系统管理人员,只需要在windows常识之上再熟悉下使用Tomcat服务器的操作流程,只要掌握一定的计算机知识即可,在正式上线运营之前,仅需要对操作人员进行简单的熟悉流程培训即可。所以从用户可行性上也是可行的。
在构建基于Spring Boot的在线心理测评系统时,我们遵循一系列总体设计原则,以确保系统不仅功能完善、性能稳定,而且安全可靠,同时满足用户的实际需求。
我们坚持以用户为中心的设计理念,这意味着系统的所有功能和操作流程都紧密围绕用户的实际需求和使用习惯来设计和实现。通过提供直观、友好的用户界面,我们确保用户能够轻松完成心理测评流程,从而优化用户体验。
同时,我们注重系统的可扩展性和灵活性。由于不同用户测评可能存在差异,系统需要能够灵活适应这些变化。为此,我们采用模块化、标准化的架构设计,使系统能够方便地进行功能扩展和定制化开发,以满足不同用户的需求。
安全性与稳定性是我们设计的核心要素。心理测评涉及大量的个人信息和敏感数据,保护这些信息的安全至关重要。因此,我们在系统设计中实施了多重安全措施,如数据加密、身份验证等,以确保数据的机密性和完整性。此外,通过优化系统架构、提升性能,我们确保系统能够在高并发场景下稳定运行,满足大量用户同时使用的需求。
易用性和可维护性也是我们追求的目标。我们致力于提供简洁明了的操作界面和流畅的用户体验,以降低用户的学习成本和使用门槛。同时,通过合理的模块划分和清晰的代码结构,我们确保系统的可维护性,方便后续的开发和维护工作。
综上所述,基于Spring Boot的在线心理测评系统设计与实现遵循以用户为中心、注重可扩展性、灵活性、安全性和稳定性,并追求易用性和可维护性的总体设计原则。我们的目标是为高校提供一个高效、便捷、安全的在线心理测评解决方案。
在设计和实现基于Spring Boot的在线心理测评系统之前,我们进行了深入的需求分析和市场调研,以全面理解心理健康管理和测评的需求和痛点。我们认识到,这一系统不仅是技术创新的产物,更是提升用户心理健康水平、优化心理服务流程的重要工具。因此,我们的目标是打造一个既符合用户心理测评需求,又能高效支持心理服务团队工作的在线平台。
系统需要满足心理健康管理的需求。这包括为用户建立心理档案,记录他们的心理健康状况、历史测评结果等信息,以便进行持续的监测和分析。同时,系统还应提供心理健康监测功能,通过定期的心理测评,及时发现用户的心理问题,并提供相应的干预措施和建议。
系统需要支持心理分类管理。这意味着系统能够根据不同的心理问题和需求,将用户进行分类管理,以便为他们提供更加精准和个性化的心理服务。例如,系统可以根据用户的测评结果,将他们分为焦虑、抑郁、压力等不同类别,并为每个类别提供相应的心理支持和建议。
系统还应具备危机预警管理功能。通过实时监测用户的心理健康状况,系统能够在发现潜在的心理危机时及时发出预警,以便心理服务团队能够迅速介入并提供帮助。这有助于降低用户的心理风险,提高心理健康管理的效果。
在系统管理方面,我们需要确保系统的稳定运行和安全性。这包括保障系统的性能稳定、防止数据泄露和非法访问等。同时,系统还应提供灵活的配置和管理功能,以便管理员能够方便地管理和维护系统。
留言管理和通知公告管理功能也是系统的重要组成部分。用户可以通过留言功能向心理服务团队提出问题或寻求帮助,而通知公告功能则用于发布重要的心理健康信息和服务动态。这有助于增强用户与心理服务团队之间的互动和沟通。
最后,考试管理功能是系统的另一个重要方面。系统需要支持科目列表、试题库、错题记录、试卷列表等功能,以便用户能够进行自我测评和学习。这有助于用户了解自己的心理状况和学习进度,为他们提供更加有针对性的心理服务和支持。
综上所述,基于Spring Boot的在线心理测评系统旨在通过技术手段解决心理健康管理和测评中的实际问题,提升用户的心理健康水平和心理服务效率。我们期待这一系统能够为心理健康领域带来积极的影响,让更多的人享受到更加全面、便捷的心理服务。
2.4 系统用例分析
系统的用例展示的是系统功能与用户之间的关系,通过用例的方式能够直观的展示出来,本在线心理测评系统的完整UML用例图分别是图2-1、和图2-2。

图2-1 在线心理测评系统普通用户角色用例图

图2-2 在线心理测评系统管理员角色用例图
2.5.1登录流程
登录模块主要满足管理员以及用户的权限登录,用户登录流程图如图2-3所示。

图2-3 登录流程图
2.5.2注册流程
未有账号的用户可进入注册界面进行注册操作,用户注册流程图如图2-4所示。

图2-4注册流程图
2.5.3添加信息流程
用户在添加信息时,信息编号自动生成,系统会对添加的信息进行验证,验证通过则添加至数据库,添加信息成功,反之添加失败。添加信息流程如图2-5所示。

图2-5添加信息流程图
2.5.4删除信息流程
用户可选择要删除的信息进行信息删除操作,在删除信息时系统提示是否确定删除信息,是则删除信息成功,系统数据库将信息进行删除。删除信息流程图如图2-6所示。

图2-6删除信息流程图
本在线心理测评系统选择B/S结构(Browser/Server,浏览器/服务器结构)和基于Web服务两种模式。适合在互联网上进行操作,只要用户能连网,任何时间、任何地点都可以进行系统的操作使用。系统工作原理图如图3-1所示:

图3-1 系统工作原理图
3.2系统结构设计
整个系统是由多个功能模块组合而成的,要将所有的功能模块都一一列举出来,然后进行逐个的功能设计,使得每一个模块都有相对应的功能设计,然后进行系统整体的设计。
本在线心理测评系统结构图如图3-2所示。

图3-2 在线心理测评系统结构图
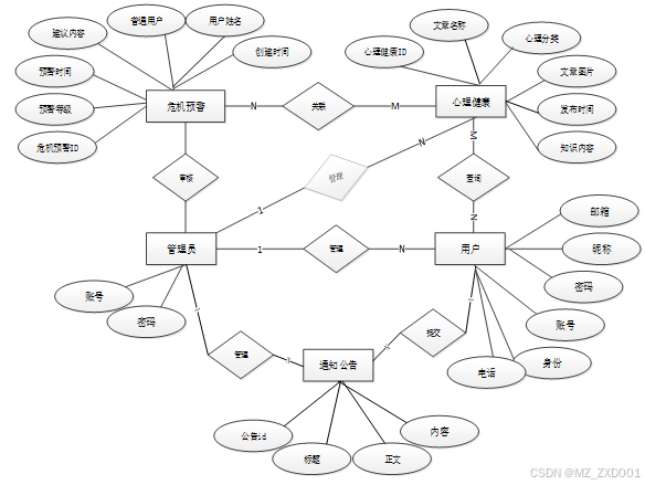
数据库可以说是所有软件的根本,如果数据库存在缺陷,那么会导致系统开发的不顺利、维护困难、用户使用不顺畅等一系列问题,严重时将会直接损害企业的利益,同时在开发完成后,数据库缺陷也更加难以解决。所以必须要对数据库设计重点把握,做到认真细致。因此,数据库设计是这个在线心理测评系统的重点要素。
在线心理测评系统总E-R图如下图3-3所示

图3-3在线心理测评系统总E-R图
将数据库概念设计的E-R图转换为关系数据库。在关系数据库中,数据关系由数据表组成,但是表的结构表现在表的字段上。
| 编号 | 名称 | 数据类型 | 长度 | 小数位 | 允许空值 | 主键 | 默认值 | 说明 |
| 1 | token_id | int | 10 | 0 | N | Y | 临时访问牌ID | |
| 2 | token | varchar | 64 | 0 | Y | N | 临时访问牌 | |
| 3 | info | text | 65535 | 0 | Y | N | ||
| 4 | maxage | int | 10 | 0 | N | N | 2 | 最大寿命:默认2小时 |
| 5 | create_time | timestamp | 19 | 0 | N | N | CURRENT_TIMESTAMP | 创建时间: |
| 6 | update_time | timestamp | 19 | 0 | N | N | CURRENT_TIMESTAMP | 更新时间: |
| 7 | user_id | int | 10 | 0 | N | N | 0 | 用户编号: |
| 编号 | 名称 | 数据类型 | 长度 | 小数位 | 允许空值 | 主键 | 默认值 | 说明 |
| 1 | auth_id | int | 10 | 0 | N | Y | 授权ID: | |
| 2 | user_group | varchar | 64 | 0 | Y | N | 用户组: | |
| 3 | mod_name | varchar | 64 | 0 | Y | N | 模块名: | |
| 4 | table_name | varchar | 64 | 0 | Y | N | 表名: | |
| 5 | page_title | varchar | 255 | 0 | Y | N | 页面标题: | |
| 6 | path | varchar | 255 | 0 | Y | N | 路由路径: | |
| 7 | position | varchar | 32 | 0 | Y | N | 位置: | |
| 8 | mode | varchar | 32 | 0 | N | N | _blank | 跳转方式: |
| 9 | add | tinyint | 3 | 0 | N | N | 1 | 是否可增加: |
| 10 | del | tinyint | 3 | 0 | N | N | 1 | 是否可删除: |
| 11 | set | tinyint | 3 | 0 | N | N | 1 | 是否可修改: |
| 12 | get | tinyint | 3 | 0 | N | N | 1 | 是否可查看: |
| 13 | field_add | text | 65535 | 0 | Y | N | 添加字段: | |
| 14 | field_set | text | 65535 | 0 | Y | N | 修改字段: | |
| 15 | field_get | text | 65535 | 0 | Y | N | 查询字段: | |
| 16 | table_nav_name | varchar | 500 | 0 | Y | N | 跨表导航名称: | |
| 17 | table_nav | varchar | 500 | 0 | Y | N | 跨表导航: | |
| 18 | option | text | 65535 | 0 | Y | N | 配置: | |
| 19 | create_time | timestamp | 19 | 0 | N | N | CURRENT_TIMESTAMP | 创建时间: |
| 20 | update_time | timestamp | 19 | 0 | N | N | CURRENT_TIMESTAMP | 更新时间: |
| 编号 | 名称 | 数据类型 | 长度 | 小数位 | 允许空值 | 主键 | 默认值 | 说明 |
| 1 | collect_id | int | 10 | 0 | N | Y | 收藏ID: | |
| 2 | user_id | int | 10 | 0 | N | N | 0 | 收藏人ID: |
| 3 | source_table | varchar | 255 | 0 | Y | N | 来源表: | |
| 4 | source_field | varchar | 255 | 0 | Y | N | 来源字段: | |
| 5 | source_id | int | 10 | 0 | N | N | 0 | 来源ID: |
| 6 | title | varchar | 255 | 0 | Y | N | 标题: | |
| 7 | img | varchar | 255 | 0 | Y | N | 封面: | |
| 8 | create_time | timestamp | 19 | 0 | N | N | CURRENT_TIMESTAMP | 创建时间: |
| 9 | update_time | timestamp | 19 | 0 | N | N | CURRENT_TIMESTAMP | 更新时间: |
| 编号 | 名称 | 数据类型 | 长度 | 小数位 | 允许空值 | 主键 | 默认值 | 说明 |
| 1 | comment_id | int | 10 | 0 | N | Y | 评论ID: | |
| 2 | user_id | int | 10 | 0 | N | N | 0 | 评论人ID: |
| 3 | reply_to_id | int | 10 | 0 | N | N | 0 | 回复评论ID:空为0 |
| 4 | content | longtext | 2147483647 | 0 | Y | N | 内容: | |
| 5 | nickname | varchar | 255 | 0 | Y | N | 昵称: | |
| 6 | avatar | varchar | 255 | 0 | Y | N | 头像地址:[0,255] | |
| 7 | create_time | timestamp | 19 | 0 | N | N | CURRENT_TIMESTAMP | 创建时间: |
| 8 | update_time | timestamp | 19 | 0 | N | N | CURRENT_TIMESTAMP | 更新时间: |
| 9 | source_table | varchar | 255 | 0 | Y | N | 来源表: | |
| 10 | source_field | varchar | 255 | 0 | Y | N | 来源字段: | |
| 11 | source_id | int | 10 | 0 | N | N | 0 | 来源ID: |
| 编号 | 名称 | 数据类型 | 长度 | 小数位 | 允许空值 | 主键 | 默认值 | 说明 |
| 1 | crisis_warning_id | int | 10 | 0 | N | Y | 危机预警ID | |
| 2 | regular_users | int | 10 | 0 | Y | N | 0 | 普通用户 |
| 3 | user_name | varchar | 64 | 0 | Y | N | 用户姓名 | |
| 4 | warning_level | varchar | 64 | 0 | Y | N | 预警等级 | |
| 5 | warning_time | datetime | 19 | 0 | Y | N | 预警时间 | |
| 6 | suggested_content | text | 65535 | 0 | Y | N | 建议内容 | |
| 7 | create_time | datetime | 19 | 0 | N | N | CURRENT_TIMESTAMP | 创建时间 |
| 8 | update_time | timestamp | 19 | 0 | N | N | CURRENT_TIMESTAMP | 更新时间 |
| 编号 | 名称 | 数据类型 | 长度 | 小数位 | 允许空值 | 主键 | 默认值 | 说明 |
| 1 | exam_question_id | mediumint | 8 | 0 | N | Y | ||
| 2 | subject_name | varchar | 255 | 0 | Y | N | 科目名称 | |
| 3 | type | varchar | 20 | 0 | Y | N | 类型 | |
| 4 | title | varchar | 255 | 0 | Y | N | 题目 | |
| 5 | question_item | varchar | 500 | 0 | Y | N | 选项 | |
| 6 | answer | varchar | 500 | 0 | Y | N | 参考答案 | |
| 7 | score | double | 9 | 2 | Y | N | 总分 | |
| 8 | create_time | timestamp | 19 | 0 | N | N | CURRENT_TIMESTAMP | 创建时间: |
| 9 | update_time | timestamp | 19 | 0 | N | N | CURRENT_TIMESTAMP | 更新时间: |
| 编号 | 名称 | 数据类型 | 长度 | 小数位 | 允许空值 | 主键 | 默认值 | 说明 |
| 1 | forum_id | mediumint | 8 | 0 | N | Y | 论坛id | |
| 2 | display | smallint | 5 | 0 | N | N | 100 | 排序 |
| 3 | user_id | mediumint | 8 | 0 | N | N | 0 | 用户ID |
| 4 | nickname | varchar | 16 | 0 | Y | N | 昵称:[0,16] | |
| 5 | praise_len | int | 10 | 0 | Y | N | 0 | 点赞数 |
| 6 | hits | int | 10 | 0 | N | N | 0 | 访问数 |
| 7 | title | varchar | 125 | 0 | N | N | 标题 | |
| 8 | keywords | varchar | 125 | 0 | Y | N | 关键词 | |
| 9 | description | varchar | 255 | 0 | Y | N | 描述 | |
| 10 | url | varchar | 255 | 0 | Y | N | 来源地址 | |
| 11 | tag | varchar | 255 | 0 | Y | N | 标签 | |
| 12 | img | text | 65535 | 0 | Y | N | 封面图 | |
| 13 | content | longtext | 2147483647 | 0 | Y | N | 正文 | |
| 14 | create_time | timestamp | 19 | 0 | N | N | CURRENT_TIMESTAMP | 创建时间: |
| 15 | update_time | timestamp | 19 | 0 | N | N | CURRENT_TIMESTAMP | 更新时间: |
| 16 | avatar | varchar | 255 | 0 | Y | N | 发帖人头像: | |
| 17 | type | varchar | 64 | 0 | N | N | 0 | 论坛分类:[0,1000]用来搜索指定类型的论坛帖 |
| 编号 | 名称 | 数据类型 | 长度 | 小数位 | 允许空值 | 主键 | 默认值 | 说明 |
| 1 | type_id | smallint | 5 | 0 | N | Y | 分类ID:[0,10000] | |
| 2 | name | varchar | 16 | 0 | N | N | 分类名称:[2,16] | |
| 3 | description | varchar | 255 | 0 | Y | N | 描述:[0,255]描述该分类的作用 | |
| 4 | url | varchar | 255 | 0 | Y | N | 外链地址:[0,255]如果该分类是跳转到其他网站的情况下,就在该URL上设置 | |
| 5 | father_id | smallint | 5 | 0 | N | N | 0 | 上级分类ID:[0,32767] |
| 6 | icon | varchar | 255 | 0 | Y | N | 分类图标: | |
| 7 | create_time | timestamp | 19 | 0 | N | N | CURRENT_TIMESTAMP | 创建时间: |
| 8 | update_time | timestamp | 19 | 0 | N | N | CURRENT_TIMESTAMP | 更新时间: |
| 编号 | 名称 | 数据类型 | 长度 | 小数位 | 允许空值 | 主键 | 默认值 | 说明 |
| 1 | hits_id | int | 10 | 0 | N | Y | 点赞ID: | |
| 2 | user_id | int | 10 | 0 | N | N | 0 | 点赞人: |
| 3 | create_time | timestamp | 19 | 0 | N | N | CURRENT_TIMESTAMP | 创建时间: |
| 4 | update_time | timestamp | 19 | 0 | N | N | CURRENT_TIMESTAMP | 更新时间: |
| 5 | source_table | varchar | 255 | 0 | Y | N | 来源表: | |
| 6 | source_field | varchar | 255 | 0 | Y | N | 来源字段: | |
| 7 | source_id | int | 10 | 0 | N | N | 0 | 来源ID: |
| 编号 | 名称 | 数据类型 | 长度 | 小数位 | 允许空值 | 主键 | 默认值 | 说明 |
| 1 | mental_health_id | int | 10 | 0 | N | Y | 心理健康ID | |
| 2 | article_name | varchar | 64 | 0 | Y | N | 文章名称 | |
| 3 | psychological_classification | varchar | 64 | 0 | Y | N | 心理分类 | |
| 4 | article_images | varchar | 255 | 0 | Y | N | 文章图片 | |
| 5 | release_time | date | 10 | 0 | Y | N | 发布时间 | |
| 6 | knowledge_content | text | 65535 | 0 | Y | N | 知识内容 | |
| 7 | hits | int | 10 | 0 | N | N | 0 | 点击数 |
| 8 | recommend | int | 10 | 0 | N | N | 0 | 智能推荐 |
| 9 | create_time | datetime | 19 | 0 | N | N | CURRENT_TIMESTAMP | 创建时间 |
| 10 | update_time | timestamp | 19 | 0 | N | N | CURRENT_TIMESTAMP | 更新时间 |
| 编号 | 名称 | 数据类型 | 长度 | 小数位 | 允许空值 | 主键 | 默认值 | 说明 |
| 1 | message_id | int | 10 | 0 | N | Y | 留言板ID: | |
| 2 | user_id | int | 10 | 0 | N | N | 0 | 用户ID: |
| 3 | title | varchar | 64 | 0 | Y | N | 标题: | |
| 4 | content | longtext | 2147483647 | 0 | N | N | 内容: | |
| 5 | nickname | varchar | 32 | 0 | N | N | 昵称: | |
| 6 | avatar | varchar | 255 | 0 | Y | N | 头像: | |
| 7 | | varchar | 125 | 0 | Y | N | 留言者邮箱 | |
| 8 | phone | varchar | 11 | 0 | Y | N | 留言者手机号码 | |
| 9 | create_time | timestamp | 19 | 0 | N | N | CURRENT_TIMESTAMP | 创建时间: |
| 10 | update_time | timestamp | 19 | 0 | N | N | CURRENT_TIMESTAMP | 更新时间: |
| 11 | reply | longtext | 2147483647 | 0 | Y | N | 回复 | |
| 12 | reply_state | tinyint | 4 | 0 | Y | N | 0 | 回复状态 |
| 编号 | 名称 | 数据类型 | 长度 | 小数位 | 允许空值 | 主键 | 默认值 | 说明 |
| 1 | notice_id | mediumint | 8 | 0 | N | Y | 公告id: | |
| 2 | title | varchar | 125 | 0 | N | N | 标题: | |
| 3 | content | longtext | 2147483647 | 0 | Y | N | 正文: | |
| 4 | create_time | timestamp | 19 | 0 | N | N | CURRENT_TIMESTAMP | 创建时间: |
| 5 | update_time | timestamp | 19 | 0 | N | N | CURRENT_TIMESTAMP | 更新时间: |
| 编号 | 名称 | 数据类型 | 长度 | 小数位 | 允许空值 | 主键 | 默认值 | 说明 |
| 1 | praise_id | int | 10 | 0 | N | Y | 点赞ID: | |
| 2 | user_id | int | 10 | 0 | N | N | 0 | 点赞人: |
| 3 | create_time | timestamp | 19 | 0 | N | N | CURRENT_TIMESTAMP | 创建时间: |
| 4 | update_time | timestamp | 19 | 0 | N | N | CURRENT_TIMESTAMP | 更新时间: |
| 5 | source_table | varchar | 255 | 0 | Y | N | 来源表: | |
| 6 | source_field | varchar | 255 | 0 | Y | N | 来源字段: | |
| 7 | source_id | int | 10 | 0 | N | N | 0 | 来源ID: |
| 8 | status | bit | 1 | 0 | N | N | 1 | 点赞状态:1为点赞,0已取消 |
表psychological_classification (心理分类)
| 编号 | 名称 | 数据类型 | 长度 | 小数位 | 允许空值 | 主键 | 默认值 | 说明 |
| 1 | psychological_classification_id | int | 10 | 0 | N | Y | 心理分类ID | |
| 2 | psychological_classification | varchar | 64 | 0 | Y | N | 心理分类 | |
| 3 | create_time | datetime | 19 | 0 | N | N | CURRENT_TIMESTAMP | 创建时间 |
| 4 | update_time | timestamp | 19 | 0 | N | N | CURRENT_TIMESTAMP | 更新时间 |
| 编号 | 名称 | 数据类型 | 长度 | 小数位 | 允许空值 | 主键 | 默认值 | 说明 |
| 1 | regular_users_id | int | 10 | 0 | N | Y | 普通用户ID | |
| 2 | user_name | varchar | 64 | 0 | Y | N | 用户姓名 | |
| 3 | user_gender | varchar | 64 | 0 | Y | N | 用户性别 | |
| 4 | contact_information | varchar | 64 | 0 | Y | N | 联系方式 | |
| 5 | examine_state | varchar | 16 | 0 | N | N | 已通过 | 审核状态 |
| 6 | user_id | int | 10 | 0 | N | N | 0 | 用户ID |
| 7 | create_time | datetime | 19 | 0 | N | N | CURRENT_TIMESTAMP | 创建时间 |
| 8 | update_time | timestamp | 19 | 0 | N | N | CURRENT_TIMESTAMP | 更新时间 |
| 编号 | 名称 | 数据类型 | 长度 | 小数位 | 允许空值 | 主键 | 默认值 | 说明 |
| 1 | slides_id | int | 10 | 0 | N | Y | 轮播图ID: | |
| 2 | title | varchar | 64 | 0 | Y | N | 标题: | |
| 3 | content | varchar | 255 | 0 | Y | N | 内容: | |
| 4 | url | varchar | 255 | 0 | Y | N | 链接: | |
| 5 | img | varchar | 255 | 0 | Y | N | 轮播图: | |
| 6 | hits | int | 10 | 0 | N | N | 0 | 点击量: |
| 7 | create_time | timestamp | 19 | 0 | N | N | CURRENT_TIMESTAMP | 创建时间: |
| 8 | update_time | timestamp | 19 | 0 | N | N | CURRENT_TIMESTAMP | 更新时间: |
| 编号 | 名称 | 数据类型 | 长度 | 小数位 | 允许空值 | 主键 | 默认值 | 说明 |
| 1 | subject_id | int | 10 | 0 | N | Y | ||
| 2 | name | varchar | 255 | 0 | Y | N | ||
| 3 | update_time | timestamp | 19 | 0 | N | N | CURRENT_TIMESTAMP | |
| 4 | create_time | timestamp | 19 | 0 | N | N | CURRENT_TIMESTAMP |
| 编号 | 名称 | 数据类型 | 长度 | 小数位 | 允许空值 | 主键 | 默认值 | 说明 |
| 1 | exam_id | mediumint | 8 | 0 | N | Y | 考试id | |
| 2 | subject_name | varchar | 255 | 0 | Y | N | ||
| 3 | name | varchar | 32 | 0 | N | N | 考试名称:[2,32] | |
| 4 | duration | int | 10 | 0 | Y | N | 答题时长 | |
| 5 | score | double | 9 | 2 | Y | N | 总分 | |
| 6 | status | varchar | 10 | 0 | Y | N | 状态:启用、禁用 | |
| 7 | create_time | timestamp | 19 | 0 | N | N | CURRENT_TIMESTAMP | 创建时间: |
| 8 | update_time | timestamp | 19 | 0 | N | N | CURRENT_TIMESTAMP | 更新时间: |
| 9 | user_id | int | 10 | 0 | Y | N | 出题人 |
| 编号 | 名称 | 数据类型 | 长度 | 小数位 | 允许空值 | 主键 | 默认值 | 说明 |
| 1 | exam_question_id | mediumint | 8 | 0 | N | Y | ||
| 2 | subject_name | varchar | 255 | 0 | Y | N | 科目名称 | |
| 3 | type | varchar | 20 | 0 | Y | N | 类型 | |
| 4 | title | varchar | 255 | 0 | Y | N | 题目 | |
| 5 | question_item | varchar | 500 | 0 | Y | N | 选项 | |
| 6 | answer | varchar | 500 | 0 | Y | N | 参考答案 | |
| 7 | score | double | 9 | 2 | Y | N | 总分 | |
| 8 | question_order | int | 10 | 0 | Y | N | 排序 | |
| 9 | exam_id | mediumint | 7 | 0 | Y | N | 所属试卷 | |
| 10 | create_time | timestamp | 19 | 0 | N | N | CURRENT_TIMESTAMP | 创建时间: |
| 11 | update_time | timestamp | 19 | 0 | N | N | CURRENT_TIMESTAMP | 更新时间: |
| 编号 | 名称 | 数据类型 | 长度 | 小数位 | 允许空值 | 主键 | 默认值 | 说明 |
| 1 | user_answer_id | mediumint | 8 | 0 | N | Y | ||
| 2 | user_id | mediumint | 7 | 0 | N | N | 用户ID:[0,8388607]用户获取其他与用户相关的数据 | |
| 3 | exam_id | mediumint | 7 | 0 | N | N | 0 | 考试id |
| 4 | score | double | 9 | 2 | Y | N | 0.00 | 分数 |
| 5 | answers | text | 65535 | 0 | Y | N | 答案 | |
| 6 | score_detail | text | 65535 | 0 | Y | N | 评分详情 | |
| 7 | objective_score | double | 9 | 2 | Y | N | 0.00 | 客观题得分 |
| 8 | subjective_score | double | 9 | 2 | Y | N | 0.00 | 主观题得分 |
| 9 | score_state | tinyint | 4 | 0 | Y | N | 0 | 评分状态 |
| 10 | nickname | varchar | 255 | 0 | Y | N | 提交人 | |
| 11 | create_time | timestamp | 19 | 0 | N | N | CURRENT_TIMESTAMP | 创建时间: |
| 12 | update_time | timestamp | 19 | 0 | N | N | CURRENT_TIMESTAMP | 更新时间: |
| 编号 | 名称 | 数据类型 | 长度 | 小数位 | 允许空值 | 主键 | 默认值 | 说明 |
| 1 | upload_id | int | 10 | 0 | N | Y | 上传ID | |
| 2 | name | varchar | 64 | 0 | Y | N | 文件名 | |
| 3 | path | varchar | 255 | 0 | Y | N | 访问路径 | |
| 4 | file | varchar | 255 | 0 | Y | N | 文件路径 | |
| 5 | display | varchar | 255 | 0 | Y | N | 显示顺序 | |
| 6 | father_id | int | 10 | 0 | Y | N | 0 | 父级ID |
| 7 | dir | varchar | 255 | 0 | Y | N | 文件夹 | |
| 8 | type | varchar | 32 | 0 | Y | N | 文件类型 |
| 编号 | 名称 | 数据类型 | 长度 | 小数位 | 允许空值 | 主键 | 默认值 | 说明 |
| 1 | user_id | mediumint | 8 | 0 | N | Y | 用户ID:[0,8388607]用户获取其他与用户相关的数据 | |
| 2 | state | smallint | 5 | 0 | N | N | 1 | 账户状态:[0,10](1可用|2异常|3已冻结|4已注销) |
| 3 | user_group | varchar | 32 | 0 | Y | N | 所在用户组:[0,32767]决定用户身份和权限 | |
| 4 | login_time | timestamp | 19 | 0 | N | N | CURRENT_TIMESTAMP | 上次登录时间: |
| 5 | phone | varchar | 11 | 0 | Y | N | 手机号码:[0,11]用户的手机号码,用于找回密码时或登录时 | |
| 6 | phone_state | smallint | 5 | 0 | N | N | 0 | 手机认证:[0,1](0未认证|1审核中|2已认证) |
| 7 | username | varchar | 16 | 0 | N | N | 用户名:[0,16]用户登录时所用的账户名称 | |
| 8 | nickname | varchar | 16 | 0 | Y | N | 昵称:[0,16] | |
| 9 | password | varchar | 64 | 0 | N | N | 密码:[0,32]用户登录所需的密码,由6-16位数字或英文组成 | |
| 10 | | varchar | 64 | 0 | Y | N | 邮箱:[0,64]用户的邮箱,用于找回密码时或登录时 | |
| 11 | email_state | smallint | 5 | 0 | N | N | 0 | 邮箱认证:[0,1](0未认证|1审核中|2已认证) |
| 12 | avatar | varchar | 255 | 0 | Y | N | 头像地址:[0,255] | |
| 13 | open_id | varchar | 255 | 0 | Y | N | 针对获取用户信息字段 | |
| 14 | create_time | timestamp | 19 | 0 | N | N | CURRENT_TIMESTAMP | 创建时间: |
| 15 | vip_level | varchar | 255 | 0 | Y | N | 会员等级 | |
| 16 | vip_discount | double | 11 | 2 | Y | N | 0.00 | 会员折扣 |
| 编号 | 名称 | 数据类型 | 长度 | 小数位 | 允许空值 | 主键 | 默认值 | 说明 |
| 1 | user_answer_id | mediumint | 8 | 0 | N | Y | ||
| 2 | subject_name | varchar | 255 | 0 | Y | N | 科目名称 | |
| 3 | question_item | varchar | 255 | 0 | Y | N | 选项 | |
| 4 | title | varchar | 255 | 0 | Y | N | 题目 | |
| 5 | type | varchar | 255 | 0 | Y | N | 题目类型 | |
| 6 | exam_id | mediumint | 7 | 0 | N | N | 0 | 考试id |
| 7 | score | double | 9 | 2 | Y | N | 0.00 | 分数 |
| 8 | answers | text | 65535 | 0 | Y | N | 用户提交的答案 | |
| 9 | answer | text | 65535 | 0 | Y | N | 参考答案 | |
| 10 | score_detail | text | 65535 | 0 | Y | N | 评分详情 | |
| 11 | objective_score | double | 9 | 2 | Y | N | 0.00 | 客观题得分 |
| 12 | subjective_score | double | 9 | 2 | Y | N | 0.00 | 主观题得分 |
| 13 | score_state | tinyint | 4 | 0 | Y | N | 0 | 评分状态 |
| 14 | nickname | varchar | 255 | 0 | Y | N | 提交人 | |
| 15 | user_id | int | 10 | 0 | N | N | 提交人ID | |
| 16 | create_time | timestamp | 19 | 0 | N | N | CURRENT_TIMESTAMP | 创建时间: |
| 17 | update_time | timestamp | 19 | 0 | N | N | CURRENT_TIMESTAMP | 更新时间: |
| 编号 | 名称 | 数据类型 | 长度 | 小数位 | 允许空值 | 主键 | 默认值 | 说明 |
| 1 | group_id | mediumint | 8 | 0 | N | Y | 用户组ID:[0,8388607] | |
| 2 | display | smallint | 5 | 0 | N | N | 100 | 显示顺序:[0,1000] |
| 3 | name | varchar | 16 | 0 | N | N | 名称:[0,16] | |
| 4 | description | varchar | 255 | 0 | Y | N | 描述:[0,255]描述该用户组的特点或权限范围 | |
| 5 | source_table | varchar | 255 | 0 | Y | N | 来源表: | |
| 6 | source_field | varchar | 255 | 0 | Y | N | 来源字段: | |
| 7 | source_id | int | 10 | 0 | N | N | 0 | 来源ID: |
| 8 | register | smallint | 5 | 0 | Y | N | 0 | 注册位置: |
| 9 | create_time | timestamp | 19 | 0 | N | N | CURRENT_TIMESTAMP | 创建时间: |
| 10 | update_time | timestamp | 19 | 0 | N | N | CURRENT_TIMESTAMP | 更新时间: |
4.1普通用户功能模块
4.1.1注册界面
普通用户需要通过注册界面输入个人信息,以创建账户并登录系统,以便进行查询各种信息操作。如下图所示。

图4-1注册界面图
注册逻辑代码如下:
/**
* 注册
* @param user
* @return
*/
@PostMapping("register")
public Map<String, Object> signUp(@RequestBody User user) {
// 查询用户
Map<String, String> query = new HashMap<>();
query.put("username",user.getUsername());
List list = service.select(query, new HashMap<>()).getResultList();
if (list.size()>0){
return error(30000, "用户已存在");
}
user.setUserId(null);
user.setPassword(service.encryption(user.getPassword()));
service.save(user);
return success(1);
}
/**
* 用户ID:[0,8388607]用户获取其他与用户相关的数据
*/
@Id
@GeneratedValue(strategy = GenerationType.IDENTITY)
@Column(name = "user_id")
private Integer userId;
/**
* 账户状态:[0,10](1可用|2异常|3已冻结|4已注销)
*/
@Basic
@Column(name = "state")
private Integer state;
/**
* 所在用户组:[0,32767]决定用户身份和权限
*/
@Basic
@Column(name = "user_group")
private String userGroup;
/**
* 上次登录时间:
*/
@Basic
@Column(name = "login_time")
private Timestamp loginTime;
/**
* 手机号码:[0,11]用户的手机号码,用于找回密码时或登录时
*/
@Basic
@Column(name = "phone")
private String phone;
/**
* 手机认证:[0,1](0未认证|1审核中|2已认证)
*/
@Basic
@Column(name = "phone_state")
private Integer phoneState;
/**
* 用户名:[0,16]用户登录时所用的账户名称
*/
@Basic
@Column(name = "username")
private String username;
/**
* 昵称:[0,16]
*/
@Basic
@Column(name = "nickname")
private String nickname;
/**
* 密码:[0,32]用户登录所需的密码,由6-16位数字或英文组成
*/
@Basic
@Column(name = "password")
private String password;
/**
* 邮箱:[0,64]用户的邮箱,用于找回密码时或登录时
*/
@Basic
@Column(name = "email")
private String email;
/**
* 邮箱认证:[0,1](0未认证|1审核中|2已认证)
*/
@Basic
@Column(name = "email_state")
private Integer emailState;
/**
* 头像地址:[0,255]
*/
@Basic
@Column(name = "avatar")
private String avatar;
/**
* 创建时间:
*/
@Basic
@Column(name = "create_time")
@JsonFormat(pattern = "yyyy-MM-dd HH:mm:ss")
private Timestamp createTime;
@Basic
@Transient
private String code;
}
4.1.2登录界面
用户通过注册时的用户名+密码进行验证登录,如下图所示。

图4-2登录界面图
登录代码如下:
package com.project.demo.interceptor;
@Slf4j
public class LoginInterceptor implements HandlerInterceptor {
private String tokenName = "x-auth-token";
@Override
public boolean preHandle(HttpServletRequest request, HttpServletResponse response, Object handler) throws Exception {
String token = request.getHeader(this.tokenName);
setHeader(request, response);
log.info("[请求接口] - {} , [请求类型] - {}",request.getRequestURL().toString(),request.getMethod());
if (request.getRequestURL().toString().contains("/api/user/login")){
return true;
}
else if (request.getRequestURL().toString().contains("/api/user/state")){
return true;
}
else if (request.getRequestURL().toString().contains("/api/user/register")){
return true;
}
}
@Override
public void postHandle(HttpServletRequest request, HttpServletResponse response, Object handler, ModelAndView modelAndView) {
//更新token
}
@Override
public void afterCompletion(HttpServletRequest request, HttpServletResponse response, Object handler, Exception ex) throws Exception {
}
private void failure(HttpServletRequest request, HttpServletResponse response) throws IOException {
response.setHeader("Content-type", "application/json;charset=UTF-8");
response.setStatus(401);
response.sendRedirect("https://www.baidu.com");
}
private void setHeader(HttpServletRequest request, HttpServletResponse response) {
//跨域的header设置
response.setHeader("Access-control-Allow-Origin", request.getHeader("Origin"));
response.setHeader("Access-Control-Allow-Methods", "GET, HEAD, POST, PUT, DELETE, TRACE, OPTIONS, PATCH");
response.setHeader("Access-Control-Allow-Credentials", "true");
response.setHeader("Access-Control-Allow-Headers", request.getHeader("Access-Control-Request-Headers"));
response.setHeader("Access-Control-Max-Age", "1800");
//防止乱码,适用于传输JSON数据
response.setHeader("Content-Type", "application/json;charset=UTF-8");
response.setStatus(HttpStatus.OK.value());
}
}
4.1.3通知公告界面
普通用户可以查看系统发布的网站公告,包括重要通知等。如下图所示。

图4-3通知公告界面图
普通用户可以查看心理健康的信息,包括文章名称、心理分类等。在详情页面可以评论和收藏等操作。如下图所示。

图4-4心理健康界面图
4.1.5留言板界面
用户可以在留言板上留下意见、建议或反馈,与系统管理员或其他用户进行交流互动。如下图所示。

图4-5留言板界面图
提供多种心理测评测试,包括情绪测试、人格测试等,帮助用户了解自己的心理特点和问题。用户在心理测评界面可以进行答题。如下图所示。

图4-6心理测评界面图

图4-7答题界面图
4.2管理员功能模块
4.2.1登录界面
管理员通过填写注册时输入的账号、密码和验证码进行登录,如下图所示。

图4-8管理员登录界面图
管理员登录的关键代码如下。
* 登录
* @param data
* @param httpServletRequest
* @return
*/
@PostMapping("login")
public Map<String, Object> login(@RequestBody Map<String, String> data, HttpServletRequest httpServletRequest) {
log.info("[执行登录接口]");
String username = data.get("username");
String email = data.get("email");
String phone = data.get("phone");
String password = data.get("password");
List resultList = null;
QueryWrapper wrapper = new QueryWrapper<User>();
Map<String, String> map = new HashMap<>();
if(username != null && "".equals(username) == false){
map.put("username", username);
resultList = service.selectBaseList(service.select(map, new HashMap<>()));
}
else if(email != null && "".equals(email) == false){
map.put("email", email);
resultList = service.selectBaseList(service.select(map, new HashMap<>()));
}
else if(phone != null && "".equals(phone) == false){
map.put("phone", phone);
resultList = service.selectBaseList(service.select(map, new HashMap<>()));
}else{
return error(30000, "账号或密码不能为空");
}
if (resultList == null || password == null) {
return error(30000, "账号或密码不能为空");
}
//判断是否有这个用户
if (resultList.size()<=0){
return error(30000,"用户不存在");
}
User byUsername = (User) resultList.get(0);
Map<String, String> groupMap = new HashMap<>();
groupMap.put("name",byUsername.getUserGroup());
List groupList = userGroupService.selectBaseList(userGroupService.select(groupMap, new HashMap<>()));
if (groupList.size()<1){
return error(30000,"用户组不存在");
}
UserGroup userGroup = (UserGroup) groupList.get(0);
//查询用户审核状态
if (!StringUtils.isEmpty(userGroup.getSourceTable())){
String res = service.selectExamineState(userGroup.getSourceTable(),byUsername.getUserId());
if (res==null){
return error(30000,"用户不存在");
}
if (!res.equals("已通过")){
return error(30000,"该用户审核未通过");
}
}
//查询用户状态
if (byUsername.getState()!=1){
return error(30000,"用户非可用状态,不能登录");
}
String md5password = service.encryption(password);
if (byUsername.getPassword().equals(md5password)) {
// 存储Token到数据库
AccessToken accessToken = new AccessToken();
accessToken.setToken(UUID.randomUUID().toString().replaceAll("-", ""));
accessToken.setUser_id(byUsername.getUserId());
tokenService.save(accessToken);
// 返回用户信息
JSONObject user = JSONObject.parseObject(JSONObject.toJSONString(byUsername));
user.put("token", accessToken.getToken());
JSONObject ret = new JSONObject();
ret.put("obj",user);
return success(ret);
} else {
return error(30000, "账号或密码不正确");
}
}
public String select(Map<String,String> query,Map<String,String> config){
StringBuffer sql = new StringBuffer("select ");
sql.append(config.get(FindConfig.FIELD) == null || "".equals(config.get(FindConfig.FIELD)) ? "*" : config.get(FindConfig.FIELD)).append(" ");
sql.append("from ").append("`").append(table).append("`").append(toWhereSql(query, "0".equals(config.get(FindConfig.LIKE))));
if (config.get(FindConfig.GROUP_BY) != null && !"".equals(config.get(FindConfig.GROUP_BY))){
sql.append("group by ").append(config.get(FindConfig.GROUP_BY)).append(" ");
}
if (config.get(FindConfig.ORDER_BY) != null && !"".equals(config.get(FindConfig.ORDER_BY))){
sql.append("order by ").append(config.get(FindConfig.ORDER_BY)).append(" ");
}
if (config.get(FindConfig.PAGE) != null && !"".equals(config.get(FindConfig.PAGE))){
int page = config.get(FindConfig.PAGE) != null && !"".equals(config.get(FindConfig.PAGE)) ? Integer.parseInt(config.get(FindConfig.PAGE)) : 1;
int limit = config.get(FindConfig.SIZE) != null && !"".equals(config.get(FindConfig.SIZE)) ? Integer.parseInt(config.get(FindConfig.SIZE)) : 10;
sql.append(" limit ").append( (page-1)*limit ).append(" , ").append(limit);
}
log.info("[{}] - 查询操作,sql: {}",table,sql);
return sql.toString();
}
public List selectBaseList(String select) {
List<Map<String,Object>> mapList = baseMapper.selectBaseList(select);
List<E> list = new ArrayList<>();
for (Map<String,Object> map:mapList) {
list.add(JSON.parseObject(JSON.toJSONString(map),eClass));
}
return list;
}
4.2.2功能界面
管理员登录进入系统可以后台查看后台首页、系统用户、心理健康管理、心理分类管理、危机预警管理、系统管理、留言管理、通知公告管理、考试管理(科目列表、试题库、错题记录、试卷列表)、交流管理等信息,在功能界面还可以查看考试成绩统计和试卷平均分统计。如下图所示。

图4-9管理员功能界面图
管理员功能界面逻辑代码如下:
@RequestMapping("/get_list")
public Map<String, Object> getList(HttpServletRequest request) {
Map<String, Object> map = service.selectToPage(service.readQuery(request), service.readConfig(request));
return success(map);
}
4.2.3系统用户界面
管理员可对前台注册的用户以进行添加、重置或删除等操作,如下图所示。

图4-10系统用户管理界面图
系统用户管理界面逻辑代码如下:
@RequestMapping("/get_obj")
public Map<String, Object> obj(HttpServletRequest request) {
List resultList = service.selectBaseList(service.select(service.readQuery(request), service.readConfig(request)));
if (resultList.size() > 0) {
JSONObject jsonObject = new JSONObject();
jsonObject.put("obj",resultList.get(0));
return success(jsonObject);
} else {
return success(null);
}
}
4.2.4心理分类管理界面
管理员可以管理心理测评的分类信息,包括添加新分类、编辑分类名称、删除不需要的分类等操作。界面如下图所示。

图4-11心理分类列表界面图

图4-12 心理分类添加界面图
4.2.5危机预警管理界面
管理员可以管理系统对用户的心理健康预警机制,包括设定预警条件、审核预警信息等操作。界面如下图所示。

图4-13危机预警列表界面图

图4-14危机预警界面图
4.2.6系统管理界面
管理员可以管理系统首页的轮播图,包括添加、编辑和删除轮播图图片,以提升用户体验和宣传重要信息。如下图所示。

图4-15系统管理界面图
4.2.7通知公告管理界面
管理员可以发布、编辑和删除系统的通知公告信息,包括重要通知等内容,确保信息的及时性和有效性。如下图所示。

图4-16通知公告管理界面图
管理员可以管理系统中的试题库,包括添加、编辑、删除试题等操作。如下图所示。

图4-17试题库界面图
测试存在于软件开发进程中的最后一个阶段,它可以保证一个软件的开发质量是否符合设计者的初衷,也为程序的正式上线做了最后一道质量检测的工序。软件测试主要是控制各种条件、包括软件输出方式,使用模式和运行环境等,来评估一个系统或应用是否符合设计标准。在软件测试过程中,我们一般刻意的去制造错误和极端条件,不能仅依照正常模式允许,而是多去尝试那些意外的情况。
只有在运行和维护阶段之前经历大量的测试的软件,才能说明它的质量是经得起检验的。最近计算机业界也都一致认为,测试应该存在于软件设计的每个阶段,因为越早发现错误,修复起来就越容易。
实际上,对于一个软件应用,错误是必然存在的,无论使用何种技术或手段,都不可能绝对的排除软件漏洞。测试是随着软件开发一同诞生的,两者是共同发展进步的。实际上,测试可以大幅度的降低维护的成本,如果一个漏洞在开发的早期就被发现,那么修复它的成本远比上线后再修复的成本要低得多。
测试有白盒测试和黑盒测试两种方式。
其中,白盒测试是将软件看成一个透明的白盒子,按照程序的内部控制结构和处理技术逻辑来选定测试用例、软件系统测试的逻辑路径及过程需要进行管理测试,又称玻璃盒测试。因此白盒测试需要选择足够多的测试用例,覆盖尽可能多的代码来发现程序中的错误。
黑盒测试,也称为功能测试。它将需软件看作一个黑盒,像一个普通用户一样来模拟软件的使用流程。黑盒测试通过大量的输入边界值或错误数据,来检查是否可产生正确的输出。
本系统测试 主要选择黑盒测试,少量采用白盒测试。通过测试达到以下测试目的:
1.检查各大功能模块的运行,确保其能够正确运行,并检查各页面的完整性,保证页面完整。
2.检查各个接口是否可以正确地输入和输出,保证数据流通稳定可行。
3.检查数据结构,保证其和外部接口没有访问错误,访问顺利。
4.检查原计划的性能需求有没有完成,运行流畅。
本系统的测试用例(部分):
| 登录部分测试用例 | |||||
| 编号 | 对象 | 项目 | 操作 | 预期结果 | 结果 |
| 1 | 登录 | 登录提示 | 使用正确的账号密码登录 | 成功登录 | 预期结果 |
| 2 | 登录提示 | 使用正确的账号但错误的密码登录 | 提示密码错误 | 预期结果 | |
| 3 | 登录提示 | 使用错误的账号登录 | 提示不存在账户 | 预期结果 | |
| 4 | 登录提示 | 不输入账号,点击登录 | 提示输入账号 | 预期结果 | |
| 5 | 登录提示 | 输入账号但不输入密码点击登录 | 提示输入密码 | 预期结果 | |
| 6 | 登录入口 | 已登录账号,查看登录入口 | 不显示登录入口 | 预期结果 | |
处理器:Inter Core I7-4710MQ四核处理器
内存:4GB
硬盘:1T
操作系统:Windows 10
数据库:MySQL
全部测试用例都已通过(包括但不限于以上测试用例),且不存在漏洞,实现了论文开始时所作要求。本系统运行稳定,使用流畅,可以满足客户需求。
试运行后进行系统评估,可以认为该系统达到预定的目标要求,可以满足用户的需求,也满足了系统开发前所作目标。
系统在经过大量重复测试后运行十分稳定,安全实用,功能模块已经达到预定目标所需。
在规定的时间内实现系统的大部分功能,且满足要求,节省开发成本,有助于提高科学管理水平,符合本人经济情况。
第6章 总结
随着计算机互联网技术的迅猛发展,各行各业都已经实现采用计算机相关技术对日益放大的数据进行管理。该课题是在线心理测评系统以交流为核心展开的。本研究针对在线心理测评系统需求建模,数据建模及过程建模分析设计并实现程序研究的过程。给出系统应用架构并分析优劣势,通过功能分解图,系统组件图描述功能需求。设计建立了数据库,给出系统关键数据结构的定义。通过类关系图描述组件间的协作关系,给出各个类的定义方法。通过描述每一个类的字段,属性及方法实现系统的前后端代码。最终给出系统集成整合方法,完成在线心理测评系统。投入运行时,各功能均运行正常。系统的每个界面的操作符合常规逻辑,对使用者来说操作简单,界面友好。整个系统的各个功能设计合理,体现了人性化。
但是由于自己在系统开发过程中对一些用到的相关知识和技术掌握不够牢固,再加上自身开发经验欠缺,因此系统在有些方面的功能还不够完善,考虑的不够全面,因此整个系统还有待日后逐步完善。
[1]赵崇阳,王萌,张久建.基于深度学习的心理智能测评系统设计[J].自动化与仪器仪表,2023,(12):104-108.DOI:10.14016/j.cnki.1001-9227.2023.12.104.
[2]A D W ,R S ,V M .Landslide Prone Areas Analysis in Bandungan District, Semarang Regency, Central Java, Indonesia[J].IOP Conference Series: Earth and Environmental Science,2023,1268(1):
[3]Mohammad M ,P. H S ,Hartuti P .Micro and Macro Scale Policy Framework to Decrease Risk of Flood Disasters in Central Java Province[J].IOP Conference Series: Earth and Environmental Science,2023,1268(1):
[4]M R ,T A M ,S A .Morphological and molecular identification of java barb () from East Java Province[J].IOP Conference Series: Earth and Environmental Science,2023,1273(1):
[5]Faiz M ,Syuhada S ,Dian A N , et al.Lithospheric mantle dynamics in Central and East Java Region, Indonesia from local shear wave splitting measurements[J].Journal of Geodynamics,2023,158101998-.
[6]Volkan H A .WebCollectives: A light regular expression based web content extractor in Java[J].SoftwareX,2023,24
[7]金敏.基于虚拟现实技术的心理健康状况测评系统[J].信息技术,2023,(11):17-21+27.DOI:10.13274/j.cnki.hdzj.2023.11.003.
[8]刘敬珍.首品康达TD-5000V型智能化心理测评系统设计与应用[J].中国医疗器械信息,2023,29(18):42-44.DOI:10.15971/j.cnki.cmdi.2023.18.010.
[9]陈倩,刘涛.基于深度学习的多维度智能心理测评系统设计[J].自动化与仪器仪表,2023,(07):143-146+150.DOI:10.14016/j.cnki.1001-9227.2023.07.143.
[10]李俊鹏.基于MVC模式的心理测评系统设计与实现[J].电子设计工程,2023,31(15):52-55.DOI:10.14022/j.issn1674-6236.2023.15.011.
[11]李宏斌.社戒社康人员心理测评系统的设计与实现[J].宁夏工程技术,2023,22(01):92-96.
[12]罗楷文.具有表情和语音识别功能的心理测评系统设计与实现[D].电子科技大学,2023.DOI:10.27005/d.cnki.gdzku.2023.000674.
[13]刘浪,张媛.基于深度学习的大学生心理健康咨询系统设计[J].自动化与仪器仪表,2022,(12):148-152.DOI:10.14016/j.cnki.1001-9227.2022.12.148.
[14]严耀西,王昕,陈天洋.青少年心理问题测评跟踪系统[J].电脑编程技巧与维护,2022,(11):59-61+96.DOI:10.16184/j.cnki.comprg.2022.11.004.
[15]赵昆,丁玲,耿丽.基于网络大数据捕获的心理测评系统设计[J].自动化与仪器仪表,2022,(09):161-164.DOI:10.14016/j.cnki.1001-9227.2022.09.161.
[16]宋玲.高职院校学生心理测评与辅导系统设计研究[J].电子技术与软件工程,2022,(12):230-233.
[17]黄伍,龙文浩,刘铸,等.多维度智能心理测评系统[J].计算机应用,2021,41(S2):192-197.
[18]王鹏,吴凯,周静.基于Web的心理测评系统设计与实现[J].医疗卫生装备,2021,42(10):30-34.DOI:10.19745/j.1003-8868.2021207.
[19]王华杰.在线心理评测与咨询系统的设计与实现[D].北京邮电大学,2021.DOI:10.26969/d.cnki.gbydu.2021.000468.
[20]杨阳,黄苏雨,杨立伦,等.在线心理健康测评系统的设计与实现[J].计算机产品与流通,2020,(10):278.
大学生活在这个时候即将划上一个句号,但是对于我的人生道路来说,这仅仅是一个逗号,我将面对的是又一次征程的开始。
回忆过去,许许多多的事情浮现在脑海:刚上大学时欢乐心情和兴奋的场景还历历在目。一切都是那么新鲜,那么富有吸引力。有快乐也有艰辛,有收获也有失落。衷心感谢学校所有支持帮助过我的老师,谢谢你们多年来的关心和爱护。同窗的友情同样难忘,你们与我共同走过了人生中不平凡的道路,给我留下了值得珍藏的美好记忆。
最后,我要特别感谢指导在线心理测评系统设计的老师。本论文是在他的悉心指导和热情帮助下完成的,老师认真负责的工作态度,严谨的治学精神和精深的理论水平都使我受益匪浅。老师无论在理论上还是在实践中,都给予我很大的帮助,使我专业技能的应用水平得到很大提高,这对于我以后的工作和学习都有益处。值此论文完成之际,特别向老师表示衷心的感谢和崇高的敬意,谢谢他细心而又耐心地辅导,使得我得以顺利的完成毕业设计开发工作,同时也要感谢其他帮助过我的老师和同学,他们在我成长过程中给予了我很大的帮助,在此一并表示感谢。
由于本人水平有限,加上时间紧促,本文一定有不少缺点和不足,恳请各位老师给予帮助和指正。
免费领取项目源码,请关注❥点赞收藏并私信博主,谢谢~
976

被折叠的 条评论
为什么被折叠?



