摘要
本项目旨在设计和开发一款基于Node.js、React.js和协同过滤算法的智慧房产交易系统,涵盖房屋房型、房源信息、预约看房、报价信息、合同信息、交易信息以及市场分析等多个功能模块。通过该系统,用户可以浏览各类房屋房型信息,提交预约看房请求,查看房源详细信息,进行报价和签署合同,同时获取实时的交易信息和市场分析数据。系统将利用Node.js构建高性能的后端服务,借助React.js构建交互友好的前端界面,结合协同过滤算法实现个性化的房产推荐和市场分析。主要功能包括房产信息管理、用户预约管理、交易记录管理、市场趋势分析等,旨在提升用户体验、优化交易流程,实现智慧化的房产交易体验。通过本系统的研发与实践,旨在推动房产交易行业向智能化、数据化发展,为用户和房产交易市场带来更便捷、高效的交易平台,促进房产交易市场的发展与创新。
关键词:智慧房产交易系统;Nodejs;React.js;MySQL数据库。
This project aims to design and develop a smart real estate trading system based on Node.js, React.js, and collaborative filtering algorithms, covering multiple functional modules such as housing type, housing information, appointment viewing, quotation information, contract information, transaction information, and market analysis. Through this system, users can browse various types of housing information, submit reservation viewing requests, view detailed housing information, provide quotations and sign contracts, and obtain real-time transaction information and market analysis data. The system will utilize Node.js to build high-performance backend services, leverage React.js to build interactive front-end interfaces, and combine collaborative filtering algorithms to achieve personalized real estate recommendations and market analysis. The main functions include real estate information management, user appointment management, transaction record management, market trend analysis, etc., aiming to improve user experience, optimize transaction processes, and achieve a smart real estate transaction experience. Through the development and practice of this system, the aim is to promote the intelligent and data-driven development of the real estate trading industry, provide users and the real estate trading market with a more convenient and efficient trading platform, and promote the development and innovation of the real estate trading market.
Keywords: Collaborative filtering of smart real estate transaction systems; Nodejs; React.js; MySQL database.
目录
随着数字化技术的快速发展和互联网的普及,房产交易行业正面临着转型升级的时机。传统的房产交易方式存在信息不对称、交易流程繁琐等问题,用户体验和交易效率亟待提升。因此,设计基于Node.js、React.js和协同过滤算法的智慧房产交易系统具有重要意义。该系统整合先进技术,旨在优化房产交易流程,提升用户体验,推动房产交易行业向智能化、数据化发展。
该系统的意义体现在以下几个方面:首先,通过智慧化的房产推荐和个性化服务,提高用户对房产市场的了解和选择效率,为用户提供更便捷、智能的房产交易体验;其次,系统建立有助于房产交易企业实现信息化管理和市场分析,提高交易效率,优化资源配置,促进行业的健康发展。
在当前经济形势下,房产交易作为重要经济活动,数字化、智能化的发展已成为行业的必然趋势。因此,通过该系统的研究与实践,将为房产交易行业注入新的活力和创新动力,推动行业向智慧化、数据化转型,促进行业的可持续发展和市场竞争力的提升。
基于Node.js、React.js和协同过滤算法的智慧房产交易系统是一个结合前沿技术的创新应用,目前在国内外的研究和实践领域还相对较少。国外在房产科技领域有一些类似的研究,如房产数据分析、智能推荐系统等方面的应用逐渐兴起。一些国内房产企业也开始关注智能化房产交易系统的研发和应用,探索如何利用技术手段优化房产交易流程、提升用户体验。然而,针对基于Node.js、React.js和协同过滤算法的智慧房产交易系统的具体研究和实践案例还相对较少。
在国内外研究概况方面,可以深入探讨现有房产交易系统的发展现状、技术应用趋势,以及智能化房产交易系统的研究方向和挑战。通过对国内外相关研究成果和应用案例的分析,可以为智慧房产交易系统的设计和实施提供宝贵的借鉴和启示,促进该领域的进一步发展和创新。
论文将分层次经行编排,除去论文摘要致谢文献参考部分,正文部分还会对系统需求做出分析,以及阐述大体的设计和实现的功能,最后罗列部分调测记录,论文主要架构如下:
- 交代项目的背景、开发这个系统的现状以及论文的章节安排情况。
第2章 对系统的具体需求展开分析。
第3章 阐述了系统的设计,其中涵盖了功能设计以及数据库的设计。
第4章 阐明了智慧房产交易系统各个功能模块的实现,以图文的形式进行展示。
第5章 罗列了部分系统调试与测试的记录。
第6章 介绍了智慧房产交易系统的结论
开发整个系统使用的是云计算,流量的可扩展性和基于流量的智能调整云计算的优点就是流量的可扩展性和基于流量的智能调整,保障系统的安全及数据信息的及时备份。
因此,我们从两个方面进行了可行性研究,可以看出系统的开发没有问题。
通过经济效益和社会价值来决定一个系统的存活问题,是否通过开发宠物网站来帮助管理员减少工作,是否能够方便用户的使用,假如开发的软件不能够实现成本节约和资源节约,并且还要投入大量的时间、经济和精力,那么这个系统的开发设计是没有意义和价值的,就不具备开发设计的条件。
此次开发的宠物网站登录界面是我们最常见的一种登录窗口进行造成的,只需通过电脑就可以登录访问,没有那些复杂的登录过程。该宠物网站主要是采用B/S结构、node.js的koa技术以及mysql数据库进行开发设计的,使得系统的开发更高效和稳定,也体现出来该系统的的现代化和规范化。用户可以轻松的进行学习,其系统主要特点就是易操作和易管理。
智慧房产交易系统提供了丰富的功能,管理员拥有后台首页、系统用户、房屋房型管理、房源信息管理、预约看房管理、报价信息管理、合同信息管理、交易信息管理、市场分析管理、系统管理、公告管理、资源管理、权限管理等功能。卖家用户则首页,公告,房屋资讯,计算器,房源信息,市场分析,我的账户、个人中心(个人首页,房源信息、预约看房、报价信息、合同信息、交易信息、收藏)等功能。经纪用户有首页、公告、房屋资讯、计算器、房源信息、市场分析、我的账户、个人中心(个人首页、房源信息、预约看房、报价信息、合同信息、交易信息、收藏)等功能。买家用户则首页、公告、房屋资讯、计算器、房源信息、市场分析、我的账户、个人中心(个人首页、预约看房、报价信息、合同信息、交易信息、收藏)等功能。具体功能分析如下:
买家用户:
1. 首页:买家用户登录后,首先看到的是首页,这里会展示平台的最新动态、热门房源信息、以及用户的常用功能入口,方便买家用户快速了解平台现状和进行日常操作。
2. 公告:买家用户可以在通知公告区域查看系统发布的各类公告,包括系统更新、活动通知等,以便及时了解平台动态。
3. 房屋资讯:买家用户可以浏览房屋资讯列表,点赞喜欢的房屋资讯,收藏感兴趣的房屋资讯,以及发表评论分享自己的看法和体验。
4. 计算器:买家用户可以通过点击导航栏中的“计算器”,可以用这个计算器自行计算按揭金额,方便快捷地进行贷款规划。
5. 房源信息:用户可以在房源信息区浏览各类房源列表,查看每套房源的详细信息,包括卖家用户,经纪用户,房租名称,房屋房型,房屋面积,地区名称,房屋位置,房屋价格,房屋设备,房屋简介等。可进行预约看房,报价,点赞,收藏和发表评论等操作。
6. 市场分析:买家用户点击查看列表中某一详情信息,进行下载报告文件,点赞,收藏和发表评论等。
7. 我的账户:买家用户可以进入我的账户区域,进行修改个人资料和密码修改。
8. 个人中心:点击右上角头像中的个人中心,可对个人首页,预约看房,报价信息,合同信息,交易信息,收藏的进行相关操作。
卖家用户:
1.首页: 卖家用户可以访问首页查看最新的房屋资讯,获取系统的重要信息和更新。
2.公告:卖家用户可以查看平台发布的所有通知和公告,确保自己能够及时了解平台政策、功能更新等重要信息。
3. 房屋资讯:卖家用户可以浏览房屋资讯列表,点赞喜欢的房屋资讯,收藏感兴趣的房屋资讯,以及发表评论分享自己的看法和体验
4. 计算器:卖家用户可以通过点击导航栏中的“计算器”,可以用这个计算器自行计算按揭金额,方便快捷地进行贷款规划。
5. 房源信息:用户可以在房源信息区浏览各类房源列表,查看每套房源的详细信息,包括卖家用户,经纪用户,房租名称,房屋房型,房屋面积,地区名称,房屋位置,房屋价格,房屋设备,房屋简介等。可进行点赞,收藏和发表评论等操作。
6. 市场分析:卖家用户点击查看列表中某一详情信息,进行下载报告文件,点赞,收藏和发表评论等。
7. 我的账户:卖家用户可以在此管理自己的账户信息,包括查看个人信息、修改个人资料和密码修改等,确保账户安全。
8. 个人中心:点击右上角头像中的个人中心,可对个人首页,房源信息,预约看房,报价信息,合同信息,交易信息,收藏的进行相关操作。
经纪用户:
首页: 经纪用户可以访问首页查看最新的房屋资讯,获取系统的重要信息和更新。
2.公告:经纪用户可以查看平台发布的所有通知和公告,确保自己能够及时了解平台政策、功能更新等重要信息。
3. 房源资讯:经纪用户可以浏览房源资讯列表,点赞喜欢的房源,收藏感兴趣的房屋资讯,以及发表评论分享自己的看法和体验
4. 计算器:经纪用户可以通过点击导航栏中的“计算器”,可以用这个计算器自行计算按揭金额,方便快捷地进行贷款规划。
5. 房源信息:经纪用户可以在房源信息区浏览各类房屋列表,查看每套房源的详细信息,包括卖家用户,经纪用户,房租名称,房屋房型,房屋面积,地区名称,房屋位置,房屋价格,房屋设备,房屋简介等。可进行点赞,收藏和发表评论等操作。
6. 市场分析:经纪用户点击查看列表中某一详情信息,进行下载报告文件,点赞,收藏和发表评论等。
7. 我的账户:经纪用户可以在此管理自己的账户信息,包括查看个人信息、修改个人资料和密码修改等,确保账户安全。
8. 个人中心:点击右上角头像中的个人中心,可对个人首页,房源信息,预约看房,报价信息,合同信息,交易信息,收藏的进行相关操作。
管理员:
- 后台首页:管理员可以全面查看房源信息统计,以便了解公司的整体房源信息状况,为决策提供有力支持。
- 系统用户:管理员点击“系统用户”这一菜单会显示管理员+买家用户+卖家用户+经纪用户,这四个子菜单,管理员可以对这两四个角色的信息进行增删改查操作。
- 房屋房型管理:管理员可以对房屋房型管理信息进行添加,可以查看房屋房型管理列表中的某一信息详情,可以对房屋房型管理列表进行查询和删除等操作。
4. 房源信息管理:管理员可以对房源信息进行全面管理,包括查看房源信息列表、添加新房源信息、查看房屋详情、重置搜索条件、删除房源信息,这些功能帮助管理员保持房源信息的准确性和实时性。
5. 预约看房管理:管理员可以管理预约看房相关的所有操作,包括查看预约看房列表、了解预约看房的详细信息、查询和重置等操作,这些功能确保了预约看房流程的顺畅和透明。
6. 报价信息管理:管理员可以点击查看“报价信息管理”列表中某一详情信息,进行查询,重置和删除等操作。
7. 合同信息管理:管理员可以点击查看“合同信息管理”列表中某一详情信息,进行查询,重置和删除等操作。
8. 交易信息管理:管理员可以点击查看“ 交易信息管理”列表中某一详情信息,进行查询,重置和删除等操作。
9.市场分析管理:管理员可以点击查看“ 市场分析管理”列表中某一详情信息,进行查询,重置和删除等操作。
10. 系统管理:管理员可以管理系统的轮播图,包括添加、删除、修改和查询轮播图。这有助于管理员根据需要调整系统的展示内容,确保用户界面的友好性和实用性。
11. 公告管理:管理员可以发布、查看和管理公告,包括发布新公告、查看公告详情、进行增删改查等操作。这有助于管理员及时向用户传达重要信息,保持系统的信息流通和用户的知情权。
12.权限管理:管理员可以在权限列表中查看和管理用户的权限,确保系统中各项功能和操作的控制和安全性。
智慧房产交易系统的非功能性需求比如智慧房产交易系统的安全性怎么样,可靠性怎么样,性能怎么样,可拓展性怎么样等。具体可以表示在如下3-1表格中:
表2.1 智慧房产交易系统非功能需求表
| 安全性 | 主要指智慧房产交易系统数据库的安装,数据库的使用和密码的设定必须合乎规范。 |
| 可靠性 | 可靠性是指智慧房产交易系统能够安装用户的指示进行操作,经过测试,可靠性90%以上。 |
| 性能 | 性能是影响智慧房产交易系统占据市场的必要条件,所以性能最好要佳才好。 |
| 可扩展性 | 比如数据库预留多个属性,比如接口的使用等确保了系统的非功能性需求。 |
| 易用性 | 用户只要跟着智慧房产交易系统的页面展示内容进行操作,就可以了。 |
| 可维护性 | 智慧房产交易系统开发的可维护性是非常重要的,经过测试,可维护性没有问题 |
智慧房产交易系统中买家用户角色用例图如图2.1,图2.2,图2.3,图2.4所示:

图2.1买家用户角色用例图

图2.2卖家用户角色用例图

图2.3经纪用户角色用例图
智慧房产交易系统中管理员角色用例图如图2.4所示:

图2.4管理员角色用例图
系统功能模块包括管理员模块和用户模块,登录进去对应相应的功能,具体的功能模块图如图3.1所示。

图3.1 协同过滤的智慧房产交易系统功能模块图
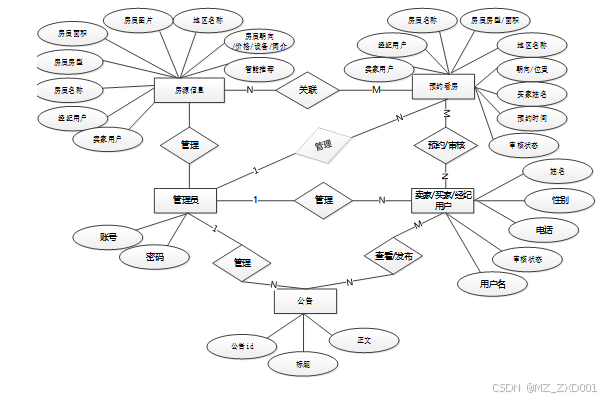
数据库的设计承载者系统的各种数据,在建立数据库的时候,主要是数据库模型的设计以及各个数据库表的设计两部分。
下面是整个智慧房产交易系统中主要的数据库表以及总E-R实体关系图。

图3.2 智慧房产交易系统总E-R关系图
通过前面E-R关系图可以看到项目需要创建很多个数据表。以下是项目中的主要数据库表的关系模型:
| 编号 | 名称 | 数据类型 | 长度 | 小数位 | 允许空值 | 主键 | 默认值 | 说明 |
| 1 | token_id | int | 10 | 0 | N | Y | 临时访问牌ID | |
| 2 | token | varchar | 64 | 0 | Y | N | 临时访问牌 | |
| 3 | info | text | 65535 | 0 | Y | N | ||
| 4 | maxage | int | 10 | 0 | N | N | 2 | 最大寿命:默认2小时 |
| 5 | create_time | timestamp | 19 | 0 | N | N | CURRENT_TIMESTAMP | 创建时间: |
| 6 | update_time | timestamp | 19 | 0 | N | N | CURRENT_TIMESTAMP | 更新时间: |
| 7 | user_id | int | 10 | 0 | N | N | 0 | 用户编号: |
| 编号 | 名称 | 数据类型 | 长度 | 小数位 | 允许空值 | 主键 | 默认值 | 说明 |
| 1 | article_id | mediumint | 8 | 0 | N | Y | 文章id:[0,8388607] | |
| 2 | title | varchar | 125 | 0 | N | Y | 标题:[0,125]用于文章和html的title标签中 | |
| 3 | type | varchar | 64 | 0 | N | N | 0 | 文章分类:[0,1000]用来搜索指定类型的文章 |
| 4 | hits | int | 10 | 0 | N | N | 0 | 点击数:[0,1000000000]访问这篇文章的人次 |
| 5 | praise_len | int | 10 | 0 | N | N | 0 | 点赞数 |
| 6 | create_time | timestamp | 19 | 0 | N | N | CURRENT_TIMESTAMP | 创建时间: |
| 7 | update_time | timestamp | 19 | 0 | N | N | CURRENT_TIMESTAMP | 更新时间: |
| 8 | source | varchar | 255 | 0 | Y | N | 来源:[0,255]文章的出处 | |
| 9 | url | varchar | 255 | 0 | Y | N | 来源地址:[0,255]用于跳转到发布该文章的网站 | |
| 10 | tag | varchar | 255 | 0 | Y | N | 标签:[0,255]用于标注文章所属相关内容,多个标签用空格隔开 | |
| 11 | content | longtext | 2147483647 | 0 | Y | N | 正文:文章的主体内容 | |
| 12 | img | varchar | 255 | 0 | Y | N | 封面图 | |
| 13 | description | text | 65535 | 0 | Y | N | 文章描述 |
| 编号 | 名称 | 数据类型 | 长度 | 小数位 | 允许空值 | 主键 | 默认值 | 说明 |
| 1 | type_id | smallint | 5 | 0 | N | Y | 分类ID:[0,10000] | |
| 2 | display | smallint | 5 | 0 | N | N | 100 | 显示顺序:[0,1000]决定分类显示的先后顺序 |
| 3 | name | varchar | 16 | 0 | N | N | 分类名称:[2,16] | |
| 4 | father_id | smallint | 5 | 0 | N | N | 0 | 上级分类ID:[0,32767] |
| 5 | description | varchar | 255 | 0 | Y | N | 描述:[0,255]描述该分类的作用 | |
| 6 | icon | text | 65535 | 0 | Y | N | 分类图标: | |
| 7 | url | varchar | 255 | 0 | Y | N | 外链地址:[0,255]如果该分类是跳转到其他网站的情况下,就在该URL上设置 | |
| 8 | create_time | timestamp | 19 | 0 | N | N | CURRENT_TIMESTAMP | 创建时间: |
| 9 | update_time | timestamp | 19 | 0 | N | N | CURRENT_TIMESTAMP | 更新时间: |
| 编号 | 名称 | 数据类型 | 长度 | 小数位 | 允许空值 | 主键 | 默认值 | 说明 |
| 1 | auth_id | int | 10 | 0 | N | Y | 授权ID: | |
| 2 | user_group | varchar | 64 | 0 | Y | N | 用户组: | |
| 3 | mod_name | varchar | 64 | 0 | Y | N | 模块名: | |
| 4 | table_name | varchar | 64 | 0 | Y | N | 表名: | |
| 5 | page_title | varchar | 255 | 0 | Y | N | 页面标题: | |
| 6 | path | varchar | 255 | 0 | Y | N | 路由路径: | |
| 7 | position | varchar | 32 | 0 | Y | N | 位置: | |
| 8 | mode | varchar | 32 | 0 | N | N | _blank | 跳转方式: |
| 9 | add | tinyint | 3 | 0 | N | N | 1 | 是否可增加: |
| 10 | del | tinyint | 3 | 0 | N | N | 1 | 是否可删除: |
| 11 | set | tinyint | 3 | 0 | N | N | 1 | 是否可修改: |
| 12 | get | tinyint | 3 | 0 | N | N | 1 | 是否可查看: |
| 13 | field_add | text | 65535 | 0 | Y | N | 添加字段: | |
| 14 | field_set | text | 65535 | 0 | Y | N | 修改字段: | |
| 15 | field_get | text | 65535 | 0 | Y | N | 查询字段: | |
| 16 | table_nav_name | varchar | 500 | 0 | Y | N | 跨表导航名称: | |
| 17 | table_nav | varchar | 500 | 0 | Y | N | 跨表导航: | |
| 18 | option | text | 65535 | 0 | Y | N | 配置: | |
| 19 | create_time | timestamp | 19 | 0 | N | N | CURRENT_TIMESTAMP | 创建时间: |
| 20 | update_time | timestamp | 19 | 0 | N | N | CURRENT_TIMESTAMP | 更新时间: |
表book_a_room_viewing_appointment (预约看房)
| 编号 | 名称 | 数据类型 | 长度 | 小数位 | 允许空值 | 主键 | 默认值 | 说明 |
| 1 | book_a_room_viewing_appointment_id | int | 10 | 0 | N | Y | 预约看房ID | |
| 2 | seller_customers | int | 10 | 0 | Y | N | 0 | 卖家用户 |
| 3 | brokerage_users | int | 10 | 0 | Y | N | 0 | 经纪用户 |
| 4 | house_name | varchar | 64 | 0 | Y | N | 房屋名称 | |
| 5 | house_type | varchar | 64 | 0 | Y | N | 房屋房型 | |
| 6 | housing_area | varchar | 64 | 0 | Y | N | 房屋面积 | |
| 7 | region_name | varchar | 64 | 0 | Y | N | 地区名称 | |
| 8 | housing_orientation | varchar | 64 | 0 | Y | N | 房屋朝向 | |
| 9 | location_of_the_house | varchar | 64 | 0 | Y | N | 房屋位置 | |
| 10 | buyer_user | int | 10 | 0 | Y | N | 0 | 买家用户 |
| 11 | buyer_name | varchar | 64 | 0 | Y | N | 买家姓名 | |
| 12 | appointment_time | datetime | 19 | 0 | Y | N | 预约时间 | |
| 13 | appointment_instructions | text | 65535 | 0 | Y | N | 预约说明 | |
| 14 | examine_state | varchar | 16 | 0 | N | N | 未审核 | 审核状态 |
| 15 | examine_reply | varchar | 16 | 0 | Y | N | 审核回复 | |
| 16 | create_time | datetime | 19 | 0 | N | N | CURRENT_TIMESTAMP | 创建时间 |
| 17 | update_time | timestamp | 19 | 0 | N | N | CURRENT_TIMESTAMP | 更新时间 |
| 编号 | 名称 | 数据类型 | 长度 | 小数位 | 允许空值 | 主键 | 默认值 | 说明 |
| 1 | brokerage_users_id | int | 10 | 0 | N | Y | 经纪用户ID | |
| 2 | broker_name | varchar | 64 | 0 | Y | N | 经纪人姓名 | |
| 3 | gender_of_agent | varchar | 64 | 0 | Y | N | 经纪人性别 | |
| 4 | examine_state | varchar | 16 | 0 | N | N | 已通过 | 审核状态 |
| 5 | user_id | int | 10 | 0 | N | N | 0 | 用户ID |
| 6 | create_time | datetime | 19 | 0 | N | N | CURRENT_TIMESTAMP | 创建时间 |
| 7 | update_time | timestamp | 19 | 0 | N | N | CURRENT_TIMESTAMP | 更新时间 |
| 编号 | 名称 | 数据类型 | 长度 | 小数位 | 允许空值 | 主键 | 默认值 | 说明 |
| 1 | buyer_user_id | int | 10 | 0 | N | Y | 买家用户ID | |
| 2 | buyer_name | varchar | 64 | 0 | Y | N | 买家姓名 | |
| 3 | buyer_gender | varchar | 64 | 0 | Y | N | 买家性别 | |
| 4 | buyers_phone_number | varchar | 64 | 0 | Y | N | 买家电话 | |
| 5 | examine_state | varchar | 16 | 0 | N | N | 已通过 | 审核状态 |
| 6 | user_id | int | 10 | 0 | N | N | 0 | 用户ID |
| 7 | create_time | datetime | 19 | 0 | N | N | CURRENT_TIMESTAMP | 创建时间 |
| 8 | update_time | timestamp | 19 | 0 | N | N | CURRENT_TIMESTAMP | 更新时间 |
| 编号 | 名称 | 数据类型 | 长度 | 小数位 | 允许空值 | 主键 | 默认值 | 说明 |
| 1 | collect_id | int | 10 | 0 | N | Y | 收藏ID: | |
| 2 | user_id | int | 10 | 0 | N | N | 0 | 收藏人ID: |
| 3 | source_table | varchar | 255 | 0 | Y | N | 来源表: | |
| 4 | source_field | varchar | 255 | 0 | Y | N | 来源字段: | |
| 5 | source_id | int | 10 | 0 | N | N | 0 | 来源ID: |
| 6 | title | varchar | 255 | 0 | Y | N | 标题: | |
| 7 | img | varchar | 255 | 0 | Y | N | 封面: | |
| 8 | create_time | timestamp | 19 | 0 | N | N | CURRENT_TIMESTAMP | 创建时间: |
| 9 | update_time | timestamp | 19 | 0 | N | N | CURRENT_TIMESTAMP | 更新时间: |
| 编号 | 名称 | 数据类型 | 长度 | 小数位 | 允许空值 | 主键 | 默认值 | 说明 |
| 1 | comment_id | int | 10 | 0 | N | Y | 评论ID: | |
| 2 | user_id | int | 10 | 0 | N | N | 0 | 评论人ID: |
| 3 | reply_to_id | int | 10 | 0 | N | N | 0 | 回复评论ID:空为0 |
| 4 | content | longtext | 2147483647 | 0 | Y | N | 内容: | |
| 5 | nickname | varchar | 255 | 0 | Y | N | 昵称: | |
| 6 | avatar | varchar | 255 | 0 | Y | N | 头像地址:[0,255] | |
| 7 | create_time | timestamp | 19 | 0 | N | N | CURRENT_TIMESTAMP | 创建时间: |
| 8 | update_time | timestamp | 19 | 0 | N | N | CURRENT_TIMESTAMP | 更新时间: |
| 9 | source_table | varchar | 255 | 0 | Y | N | 来源表: | |
| 10 | source_field | varchar | 255 | 0 | Y | N | 来源字段: | |
| 11 | source_id | int | 10 | 0 | N | N | 0 | 来源ID: |
| 编号 | 名称 | 数据类型 | 长度 | 小数位 | 允许空值 | 主键 | 默认值 | 说明 |
| 1 | contract_information_id | int | 10 | 0 | N | Y | 合同信息ID | |
| 2 | seller_customers | int | 10 | 0 | Y | N | 0 | 卖家用户 |
| 3 | brokerage_users | int | 10 | 0 | Y | N | 0 | 经纪用户 |
| 4 | house_name | varchar | 64 | 0 | Y | N | 房屋名称 | |
| 5 | house_type | varchar | 64 | 0 | Y | N | 房屋房型 | |
| 6 | housing_area | varchar | 64 | 0 | Y | N | 房屋面积 | |
| 7 | region_name | varchar | 64 | 0 | Y | N | 地区名称 | |
| 8 | housing_orientation | varchar | 64 | 0 | Y | N | 房屋朝向 | |
| 9 | location_of_the_house | varchar | 64 | 0 | Y | N | 房屋位置 | |
| 10 | house_prices | varchar | 64 | 0 | Y | N | 房屋价格 | |
| 11 | buyer_user | int | 10 | 0 | Y | N | 0 | 买家用户 |
| 12 | buyer_name | varchar | 64 | 0 | Y | N | 买家姓名 | |
| 13 | quotation_price | varchar | 64 | 0 | Y | N | 报价价格 | |
| 14 | contract_number | varchar | 64 | 0 | Y | N | 合同编号 | |
| 15 | contract_name | varchar | 64 | 0 | Y | N | 合同名称 | |
| 16 | contract_amount | varchar | 64 | 0 | Y | N | 合同金额 | |
| 17 | signing_date | date | 10 | 0 | Y | N | 签订日期 | |
| 18 | contract_content | text | 65535 | 0 | Y | N | 合同内容 | |
| 19 | contract_documents | varchar | 255 | 0 | Y | N | 合同文件 | |
| 20 | create_time | datetime | 19 | 0 | N | N | CURRENT_TIMESTAMP | 创建时间 |
| 21 | update_time | timestamp | 19 | 0 | N | N | CURRENT_TIMESTAMP | 更新时间 |
| 编号 | 名称 | 数据类型 | 长度 | 小数位 | 允许空值 | 主键 | 默认值 | 说明 |
| 1 | hits_id | int | 10 | 0 | N | Y | 点赞ID: | |
| 2 | user_id | int | 10 | 0 | N | N | 0 | 点赞人: |
| 3 | create_time | timestamp | 19 | 0 | N | N | CURRENT_TIMESTAMP | 创建时间: |
| 4 | update_time | timestamp | 19 | 0 | N | N | CURRENT_TIMESTAMP | 更新时间: |
| 5 | source_table | varchar | 255 | 0 | Y | N | 来源表: | |
| 6 | source_field | varchar | 255 | 0 | Y | N | 来源字段: | |
| 7 | source_id | int | 10 | 0 | N | N | 0 | 来源ID: |
| 编号 | 名称 | 数据类型 | 长度 | 小数位 | 允许空值 | 主键 | 默认值 | 说明 |
| 1 | house_type_id | int | 10 | 0 | N | Y | 房屋房型ID | |
| 2 | house_type | varchar | 64 | 0 | Y | N | 房屋房型 | |
| 3 | create_time | datetime | 19 | 0 | N | N | CURRENT_TIMESTAMP | 创建时间 |
| 4 | update_time | timestamp | 19 | 0 | N | N | CURRENT_TIMESTAMP | 更新时间 |
| 编号 | 名称 | 数据类型 | 长度 | 小数位 | 允许空值 | 主键 | 默认值 | 说明 |
| 1 | market_analysis_id | int | 10 | 0 | N | Y | 市场分析ID | |
| 2 | analysis_title | varchar | 64 | 0 | Y | N | 分析标题 | |
| 3 | analysis_type | varchar | 64 | 0 | Y | N | 分析类型 | |
| 4 | analysis_date | date | 10 | 0 | Y | N | 分析日期 | |
| 5 | market_trends | text | 65535 | 0 | Y | N | 市场趋势 | |
| 6 | price_trend | text | 65535 | 0 | Y | N | 价格走势 | |
| 7 | analysis_report | text | 65535 | 0 | Y | N | 分析报告 | |
| 8 | report_file | varchar | 255 | 0 | Y | N | 报告文件 | |
| 9 | hits | int | 10 | 0 | N | N | 0 | 点击数 |
| 10 | praise_len | int | 10 | 0 | N | N | 0 | 点赞数 |
| 11 | create_time | datetime | 19 | 0 | N | N | CURRENT_TIMESTAMP | 创建时间 |
| 12 | update_time | timestamp | 19 | 0 | N | N | CURRENT_TIMESTAMP | 更新时间 |
| 编号 | 名称 | 数据类型 | 长度 | 小数位 | 允许空值 | 主键 | 默认值 | 说明 |
| 1 | notice_id | mediumint | 8 | 0 | N | Y | 公告id: | |
| 2 | title | varchar | 125 | 0 | N | N | 标题: | |
| 3 | content | longtext | 2147483647 | 0 | Y | N | 正文: | |
| 4 | create_time | timestamp | 19 | 0 | N | N | CURRENT_TIMESTAMP | 创建时间: |
| 5 | update_time | timestamp | 19 | 0 | N | N | CURRENT_TIMESTAMP | 更新时间: |
| 编号 | 名称 | 数据类型 | 长度 | 小数位 | 允许空值 | 主键 | 默认值 | 说明 |
| 1 | praise_id | int | 10 | 0 | N | Y | 点赞ID: | |
| 2 | user_id | int | 10 | 0 | N | N | 0 | 点赞人: |
| 3 | create_time | timestamp | 19 | 0 | N | N | CURRENT_TIMESTAMP | 创建时间: |
| 4 | update_time | timestamp | 19 | 0 | N | N | CURRENT_TIMESTAMP | 更新时间: |
| 5 | source_table | varchar | 255 | 0 | Y | N | 来源表: | |
| 6 | source_field | varchar | 255 | 0 | Y | N | 来源字段: | |
| 7 | source_id | int | 10 | 0 | N | N | 0 | 来源ID: |
| 8 | status | bit | 1 | 0 | N | N | 1 | 点赞状态:1为点赞,0已取消 |
| 编号 | 名称 | 数据类型 | 长度 | 小数位 | 允许空值 | 主键 | 默认值 | 说明 |
| 1 | property_information_id | int | 10 | 0 | N | Y | 房源信息ID | |
| 2 | seller_customers | int | 10 | 0 | Y | N | 0 | 卖家用户 |
| 3 | brokerage_users | int | 10 | 0 | Y | N | 0 | 经纪用户 |
| 4 | house_name | varchar | 64 | 0 | Y | N | 房屋名称 | |
| 5 | house_type | varchar | 64 | 0 | Y | N | 房屋房型 | |
| 6 | housing_area | varchar | 64 | 0 | Y | N | 房屋面积 | |
| 7 | house_image | varchar | 255 | 0 | Y | N | 房屋图片 | |
| 8 | region_name | varchar | 64 | 0 | Y | N | 地区名称 | |
| 9 | housing_orientation | varchar | 64 | 0 | Y | N | 房屋朝向 | |
| 10 | location_of_the_house | varchar | 64 | 0 | Y | N | 房屋位置 | |
| 11 | house_prices | varchar | 64 | 0 | Y | N | 房屋价格 | |
| 12 | housing_equipment | text | 65535 | 0 | Y | N | 房屋设备 | |
| 13 | introduction_to_the_house | text | 65535 | 0 | Y | N | 房屋简介 | |
| 14 | detailed_description | longtext | 2147483647 | 0 | Y | N | 详细描述 | |
| 15 | hits | int | 10 | 0 | N | N | 0 | 点击数 |
| 16 | praise_len | int | 10 | 0 | N | N | 0 | 点赞数 |
| 17 | recommend | int | 10 | 0 | N | N | 0 | 智能推荐 |
| 18 | create_time | datetime | 19 | 0 | N | N | CURRENT_TIMESTAMP | 创建时间 |
| 19 | update_time | timestamp | 19 | 0 | N | N | CURRENT_TIMESTAMP | 更新时间 |
| 编号 | 名称 | 数据类型 | 长度 | 小数位 | 允许空值 | 主键 | 默认值 | 说明 |
| 1 | quotation_information_id | int | 10 | 0 | N | Y | 报价信息ID | |
| 2 | seller_customers | int | 10 | 0 | Y | N | 0 | 卖家用户 |
| 3 | brokerage_users | int | 10 | 0 | Y | N | 0 | 经纪用户 |
| 4 | house_name | varchar | 64 | 0 | Y | N | 房屋名称 | |
| 5 | house_type | varchar | 64 | 0 | Y | N | 房屋房型 | |
| 6 | housing_area | varchar | 64 | 0 | Y | N | 房屋面积 | |
| 7 | region_name | varchar | 64 | 0 | Y | N | 地区名称 | |
| 8 | housing_orientation | varchar | 64 | 0 | Y | N | 房屋朝向 | |
| 9 | location_of_the_house | varchar | 64 | 0 | Y | N | 房屋位置 | |
| 10 | house_prices | varchar | 64 | 0 | Y | N | 房屋价格 | |
| 11 | buyer_user | int | 10 | 0 | Y | N | 0 | 买家用户 |
| 12 | buyer_name | varchar | 64 | 0 | Y | N | 买家姓名 | |
| 13 | quotation_price | varchar | 64 | 0 | Y | N | 报价价格 | |
| 14 | quotation_description | text | 65535 | 0 | Y | N | 报价说明 | |
| 15 | examine_state | varchar | 16 | 0 | N | N | 未审核 | 审核状态 |
| 16 | examine_reply | varchar | 16 | 0 | Y | N | 审核回复 | |
| 17 | create_time | datetime | 19 | 0 | N | N | CURRENT_TIMESTAMP | 创建时间 |
| 18 | update_time | timestamp | 19 | 0 | N | N | CURRENT_TIMESTAMP | 更新时间 |
| 编号 | 名称 | 数据类型 | 长度 | 小数位 | 允许空值 | 主键 | 默认值 | 说明 |
| 1 | seller_customers_id | int | 10 | 0 | N | Y | 卖家用户ID | |
| 2 | seller_name | varchar | 64 | 0 | Y | N | 卖家姓名 | |
| 3 | seller_gender | varchar | 64 | 0 | Y | N | 卖家性别 | |
| 4 | sellers_phone_number | varchar | 64 | 0 | Y | N | 卖家电话 | |
| 5 | examine_state | varchar | 16 | 0 | N | N | 已通过 | 审核状态 |
| 6 | user_id | int | 10 | 0 | N | N | 0 | 用户ID |
| 7 | create_time | datetime | 19 | 0 | N | N | CURRENT_TIMESTAMP | 创建时间 |
| 8 | update_time | timestamp | 19 | 0 | N | N | CURRENT_TIMESTAMP | 更新时间 |
| 编号 | 名称 | 数据类型 | 长度 | 小数位 | 允许空值 | 主键 | 默认值 | 说明 |
| 1 | slides_id | int | 10 | 0 | N | Y | 轮播图ID: | |
| 2 | title | varchar | 64 | 0 | Y | N | 标题: | |
| 3 | content | varchar | 255 | 0 | Y | N | 内容: | |
| 4 | url | varchar | 255 | 0 | Y | N | 链接: | |
| 5 | img | varchar | 255 | 0 | Y | N | 轮播图: | |
| 6 | hits | int | 10 | 0 | N | N | 0 | 点击量: |
| 7 | create_time | timestamp | 19 | 0 | N | N | CURRENT_TIMESTAMP | 创建时间: |
| 8 | update_time | timestamp | 19 | 0 | N | N | CURRENT_TIMESTAMP | 更新时间: |
表transaction_information (交易信息)
| 编号 | 名称 | 数据类型 | 长度 | 小数位 | 允许空值 | 主键 | 默认值 | 说明 |
| 1 | transaction_information_id | int | 10 | 0 | N | Y | 交易信息ID | |
| 2 | seller_customers | int | 10 | 0 | Y | N | 0 | 卖家用户 |
| 3 | brokerage_users | int | 10 | 0 | Y | N | 0 | 经纪用户 |
| 4 | house_name | varchar | 64 | 0 | Y | N | 房屋名称 | |
| 5 | house_type | varchar | 64 | 0 | Y | N | 房屋房型 | |
| 6 | housing_area | varchar | 64 | 0 | Y | N | 房屋面积 | |
| 7 | region_name | varchar | 64 | 0 | Y | N | 地区名称 | |
| 8 | housing_orientation | varchar | 64 | 0 | Y | N | 房屋朝向 | |
| 9 | location_of_the_house | varchar | 64 | 0 | Y | N | 房屋位置 | |
| 10 | house_prices | varchar | 64 | 0 | Y | N | 房屋价格 | |
| 11 | buyer_user | int | 10 | 0 | Y | N | 0 | 买家用户 |
| 12 | buyer_name | varchar | 64 | 0 | Y | N | 买家姓名 | |
| 13 | contract_number | varchar | 64 | 0 | Y | N | 合同编号 | |
| 14 | contract_name | varchar | 64 | 0 | Y | N | 合同名称 | |
| 15 | contract_amount | varchar | 64 | 0 | Y | N | 合同金额 | |
| 16 | signing_date | date | 10 | 0 | Y | N | 签订日期 | |
| 17 | transaction_date | date | 10 | 0 | Y | N | 交易日期 | |
| 18 | transaction_status | varchar | 64 | 0 | Y | N | 交易状态 | |
| 19 | transaction_situation | text | 65535 | 0 | Y | N | 交易情况 | |
| 20 | transaction_steps | text | 65535 | 0 | Y | N | 交易步骤 | |
| 21 | create_time | datetime | 19 | 0 | N | N | CURRENT_TIMESTAMP | 创建时间 |
| 22 | update_time | timestamp | 19 | 0 | N | N | CURRENT_TIMESTAMP | 更新时间 |
| 编号 | 名称 | 数据类型 | 长度 | 小数位 | 允许空值 | 主键 | 默认值 | 说明 |
| 1 | upload_id | int | 10 | 0 | N | Y | 上传ID | |
| 2 | name | varchar | 64 | 0 | Y | N | 文件名 | |
| 3 | path | varchar | 255 | 0 | Y | N | 访问路径 | |
| 4 | file | varchar | 255 | 0 | Y | N | 文件路径 | |
| 5 | display | varchar | 255 | 0 | Y | N | 显示顺序 | |
| 6 | father_id | int | 10 | 0 | Y | N | 0 | 父级ID |
| 7 | dir | varchar | 255 | 0 | Y | N | 文件夹 | |
| 8 | type | varchar | 32 | 0 | Y | N | 文件类型 |
| 编号 | 名称 | 数据类型 | 长度 | 小数位 | 允许空值 | 主键 | 默认值 | 说明 |
| 1 | user_id | mediumint | 8 | 0 | N | Y | 用户ID:[0,8388607]用户获取其他与用户相关的数据 | |
| 2 | state | smallint | 5 | 0 | N | N | 1 | 账户状态:[0,10](1可用|2异常|3已冻结|4已注销) |
| 3 | user_group | varchar | 32 | 0 | Y | N | 所在用户组:[0,32767]决定用户身份和权限 | |
| 4 | login_time | timestamp | 19 | 0 | N | N | CURRENT_TIMESTAMP | 上次登录时间: |
| 5 | phone | varchar | 11 | 0 | Y | N | 手机号码:[0,11]用户的手机号码,用于找回密码时或登录时 | |
| 6 | phone_state | smallint | 5 | 0 | N | N | 0 | 手机认证:[0,1](0未认证|1审核中|2已认证) |
| 7 | username | varchar | 16 | 0 | N | N | 用户名:[0,16]用户登录时所用的账户名称 | |
| 8 | nickname | varchar | 16 | 0 | Y | N | 昵称:[0,16] | |
| 9 | password | varchar | 64 | 0 | N | N | 密码:[0,32]用户登录所需的密码,由6-16位数字或英文组成 | |
| 10 | | varchar | 64 | 0 | Y | N | 邮箱:[0,64]用户的邮箱,用于找回密码时或登录时 | |
| 11 | email_state | smallint | 5 | 0 | N | N | 0 | 邮箱认证:[0,1](0未认证|1审核中|2已认证) |
| 12 | avatar | varchar | 255 | 0 | Y | N | 头像地址:[0,255] | |
| 13 | open_id | varchar | 255 | 0 | Y | N | 针对获取用户信息字段 | |
| 14 | create_time | timestamp | 19 | 0 | N | N | CURRENT_TIMESTAMP | 创建时间: |
| 15 | vip_level | varchar | 255 | 0 | Y | N | 会员等级 | |
| 16 | vip_discount | double | 11 | 2 | Y | N | 0.00 | 会员折扣 |
| 编号 | 名称 | 数据类型 | 长度 | 小数位 | 允许空值 | 主键 | 默认值 | 说明 |
| 1 | group_id | mediumint | 8 | 0 | N | Y | 用户组ID:[0,8388607] | |
| 2 | display | smallint | 5 | 0 | N | N | 100 | 显示顺序:[0,1000] |
| 3 | name | varchar | 16 | 0 | N | N | 名称:[0,16] | |
| 4 | description | varchar | 255 | 0 | Y | N | 描述:[0,255]描述该用户组的特点或权限范围 | |
| 5 | source_table | varchar | 255 | 0 | Y | N | 来源表: | |
| 6 | source_field | varchar | 255 | 0 | Y | N | 来源字段: | |
| 7 | source_id | int | 10 | 0 | N | N | 0 | 来源ID: |
| 8 | register | smallint | 5 | 0 | Y | N | 0 | 注册位置: |
| 9 | create_time | timestamp | 19 | 0 | N | N | CURRENT_TIMESTAMP | 创建时间: |
| 10 | update_time | timestamp | 19 | 0 | N | N | CURRENT_TIMESTAMP | 更新时间: |
- 3 章
管理员、用户在登录界面输入账号+密码,完成验证,点击“登录”按钮,系统在用户数据库表中会对管理员、用户的账号进行匹配,账号+密码正确的话,就会登录到系统中各个用户的主管理界面,否则提示对应的信息,返回到登录的界面,其主界面展示如下图4.1所示。

图4.1 登录界面图
-
- 系统用户管理模块
系统用户:管理员负责管理系统的用户,包括管理员,买家用户,卖家用户和经纪用户。他们可以添加、编辑和删除用户信息,并设置用户权限。界面如下图所示。

图4.2系统用户添加界面图
房源资讯:经纪用户可以浏览房源资讯列表,点赞喜欢的房源,收藏感兴趣的房屋资讯,以及发表评论分享自己的看法和体验。界面如下图所示。

图4.3 房源资讯列表界面图
房源信息:经纪用户可以在房源信息区浏览各类房屋列表,查看每套房源的详细信息,包括卖家用户,经纪用户,房租名称,房屋房型,房屋面积,地区名称,房屋位置,房屋价格,房屋设备,房屋简介等。可进行点赞,收藏和发表评论等操作。界面如下图所示。

图4.4房源信息详情界面图
市场分析:经纪用户点击查看列表中某一详情信息,进行下载报告文件,点赞,收藏和发表评论等。界面如下图所示。

图4.5市场分析界面图
后台首页:管理员可以全面查看房源信息统计,以便了解公司的整体房源信息状况,为决策提供有力支持。界面如下图所示。

图4.6 后台首页界面图
房屋房型管理:管理员可以对房屋房型管理信息进行添加,可以查看房屋房型管理列表中的某一信息详情,可以对房屋房型管理列表进行查询和删除等操作。界面如下图所示。

图4.7房屋房型管理界面图
预约看房管理:管理员可以管理预约看房相关的所有操作,包括查看预约看房列表、了解预约看房的详细信息、查询和重置等操作,这些功能确保了预约看房流程的顺畅和透明。界面如下图所示。

图4.8预约看房管理详情界面图
4.9报价信息管理详情模块
报价信息管理:管理员可以点击查看“报价信息管理”列表中某一详情信息,进行查询,重置和删除等操作。界面如下图所示。

图4.9报价信息管理详情界面图
4.10个人中心模块
个人中心:点击右上角头像中的个人中心,可对个人首页,房源信息,预约看房,报价信息,合同信息,交易信息,收藏的进行相关操作。界面如下图所示。

图4.10买家用户个人中心管界面图

图4.11卖家用户个人中心管理界面图

图4.12经纪用户个人中心管理界面图
通过前面章节的介绍,我们可以看到智慧房产交易系统已经完成了,但是能不能投入使用还是未知,因为在每个项目正式使用之前必须对开发的项目进行测试,如果不进行测试一旦投入使用可能会出现很多未可知的问题,比如使用人数太多导致系统瘫痪,比如某一功能存在bug信息填写错误等,这些错误将给使用者带来很多的困扰,甚至造成更大的损失,因此测试是项目投入使用的最后一步,为用户提供一个运行顺畅、完美的项目也就是我们进行最后测试的目的。
用户登录功能测试:
表5.1 用户登录功能测试表
| 测试名称 | 测试功能 | 操作过程 | 预期结果 | 测试结果 |
| 用户登录模块测试 | 用户登录成功的情况 | 点击前登录界面输入账号和密码分别输入admin和admin后点击“登录”按钮。 | 登录成功并调整到用户界面 | 正确 |
房源信息添加功能测试:
表5.2 房源信息添加功能测试表
| 测试名称 | 测试功能 | 操作过程 | 预期结果 | 测试结果 |
| 房源信息添加模块测试 | 房源信息添加成功的情况 | 在房源信息的页面中将点击添加,输入房源信息相关信息,输入正确的信息后然后点击“提交”按钮。 | 提示添加成功 | 正确 |
| 房源信息添加模块测试 | 房源信息添加失败的情况 | 在房源信息页面中不填写的申请时间,其他信息正常输入“提交”按钮。 | 提示“添加失败,信息不能为空” | 正确 |
查询房源信息功能模块测试:
表5.3 查询房源信息功能测试表
| 测试名称 | 测试功能 | 操作过程 | 预期结果 | 测试结果 |
| 查询房源信息功能测试 | 查询成功的情况 | 在房源信息界面输入房源信息名称进行查询 | 查询成功 | 正确 |
房源信息删除功能测试:
表5.4 房源信息删除功能测试表
| 测试名称 | 测试功能 | 操作过程 | 预期结果 | 测试结果 |
| 房源信息删除模块测试 | 房源信息删除成功的情况 | 在房源信息删除管理的页面中,输入房屋位置,输入正确的信息后然后点击“提交”按钮。 | 提示删除成功 | 正确 |
| 房源信息删除模块测试 | 房源信息删除失败的情况 | 在房源信息页面中不填写的房屋位置,其他信息正常输入“提交”按钮。 | 提示“删除失败,信息不能为空” | 正确 |
通过编写智慧房产交易系统的测试用例,已经检测完毕用户的登录模块、房源信息添加模块、查询房源信息模块、房源信息删除模块的功能测试,在对以上功能得测试过程中,发现了系统中的很多漏送并进行了完善,经过多人在线进行测试,系统完全可以正常运行,当然在后期的维护中系统将不断完善。
通过结合Node.js、React.js和协同过滤技术,我们打造了一个智慧房产交易系统,为用户提供了更智能、个性化的房产推荐和交易体验。这一系统不仅整合了最新的前端和后端技术,还运用了推荐系统的算法,为用户带来更精准的房产信息匹配。希望这个系统能够为用户带来更便捷、高效的房产交易服务,同时也激发更多创新思维,为房产行业的发展注入新的活力和可能性。让我们共同见证智慧科技为房产交易领域带来的革新与进步,共同探索未来的无限可能。
·[1]葛立欣. 论高职院校房产管理系统设计实现 [J]. 包头职业技术学院学报, 2024, 25 (01): 15-20+69.
[2]葛立欣. 高职院校房产管理“五化一体”构建策略研究 [J]. 鹿城学刊, 2023, 35 (04): 92-96.
[3]谢承梅. 高校房产管理集成平台的建设及应用研究——以XZ高校为例 [J]. 无线互联科技, 2023, 20 (21): 39-46.
[4]张挺有. 地理信息系统在房产测绘行业的应用 [J]. 青海国土经略, 2023, (05): 51-54.
[5]Xiao Z ,Ali Y ,Xin W , et al. Sports Work Strategy of College Counselors Based on MySQL Database Big Data Analysis [J]. International Journal of Information Technology and Web Engineering (IJITWE), 2023, 18 (1): 1-14.
[6]曲学进,赵晏瑜. 基于Web GIS的高校房产管理信息系统建设研究 [J]. 高校后勤研究, 2023, (10): 15-18.
[7]应一珲,安钧,黄晨晨. 信息化背景下的房产管理系统设计与实现——以浙江广播电视集团为例 [J]. 现代信息科技, 2023, 7 (19): 12-16.
[8]毛晨希,董可扬,宋瑾钰. 基于线性回归的房产分析与展示系统设计 [J]. 软件导刊, 2023, 22 (07): 104-111.
[9]徐翰. 天地图在房产信息管理系统中的应用 [J]. 测绘与空间地理信息, 2023, 46 (06): 99-101+105.
[10]郑向东,叶建生,杨誓永,等. 规则引擎在房产管理信息系统中的应用实践 [J]. 中国建设信息化, 2023, (09): 66-70.
[11]张元. 房产行业多维自助分析系统的设计与实施[D]. 对外经济贸易大学, 2023.
[12]安身正. 基于地图服务的房产中介系统设计与研发[D]. 华东师范大学, 2023.
[13]张鹏. 贵安“智慧房产”助服务效能升级[N]. 贵阳日报, 2023-03-31 (A03).
[14]Durga V J ,N. P . Pest Classification with Deep Learning and ReactJS [J]. Advances in Science and Technology, 2023, 6630 518-524.
[15]崔飞飞. 基于GIS技术的房产测绘系统设计与实现 [J]. 黑龙江科学, 2022, 13 (16): 85-87.
[16]王淼. 某房产交易平台风控质检系统的设计与实现[D]. 北京交通大学, 2022.
[17]Piyush P ,Singh A R ,S.B. G , et al. Authentication and Authorization in Modern Web Apps for Data Security Using Nodejs and Role of Dark Web [J]. Procedia Computer Science, 2022, 215 781-790.
[18]唐义德,范秋霞. 如何实现不动产登记与房产交易间的数据共享 [J]. 中国房地产, 2020, (16): 60-63.
[19]广西柳州市地方税务局课题组. “互联网+契税”税收管理思考——以开发“互联网+个人房屋交易”系统为例 [J]. 经济研究参考, 2017, (59): 35-37.
[20]史思萍. 智慧社区系统中安全问题的研究与应用[D]. 中国科学院大学(中国科学院深圳先进技术研究院), 2017.
结束语
至此论文结束,感谢您的阅读。在此我要特别的感谢我的导师,虽然我在实习期间很忙,论文撰写的时候经常是停停改改,但是我的导师依旧十分的负责,时不时的询问我的任务进展情况,跟进我的论文进度,在指导老师的帮助下,我逐步完成了自己的论文和程序,从导师身上也学习到很多知识和经验,这些知识和经验令我受益匪浅。同时我也从导师身上看到了自己的不足,不论是在技术层面上还是在对待工作的态度上,导师如同明镜一般照出了我的缺点我的不足。此外,我还要感谢在我实习期间在论文和程序上帮助过我的同学和社会人士,此前我对于Nodejs和Reactjs方面的一些知识还不了解,是他们在我编写程序过程中给了我很多的启发和感想,也帮助了我对于程序的调试和检测。没有他们我是不能顺利完成本次毕业设计的。至此,我的毕业设计就花上了一个圆满的句号了。
免费领取项目源码,请关注❥点赞收藏并私信博主,谢谢~
1525

被折叠的 条评论
为什么被折叠?



