摘 要
随着社会经济的不断发展,超市作为零售行业的一部分,扮演着重要的角色。在信息技术的快速发展的背景下,计算机软件和硬件技术的普及应用在商业管理中起到了至关重要的作用,因此基于Django的超市管理系统应运而生,超市管理系统的建立和应用将极大地提高超市的管理效率。本研究主要采用B/S结构,选择面向对象的设计方式运用Python编程语言,采取django开源模型,结合MySQL数据库作为后台数据的主要存储单元,使用UI排版布局设计,确认超市管理系统的各个功能设计,最终部署与实施一个安全、高效、便捷的超市管理系统,基于以上技术,本系统通过浏览器与服务器进行通信,实现数据的交互与变更,具有简单、易于使用的操作界面和安全、可靠的数据管理等特点,实现并运行了注册、登录、后台首页、系统用户、分类信息管理、商品信息管理、销售记录管理、采购记录管理、会员等级管理、会员信息管理等功能,基本实现了整个超市管理流程,可以帮助超市实现信息化、数据化管理,从而提升工作效率和经营管理水平。
关键词:超市管理系统;django框架;Python语言;MySQL数据库
Abstract
With the continuous development of the social economy, supermarkets, as a part of the retail industry, play an important role. In the context of the rapid development of information technology, the widespread application of computer software and hardware technology has played a crucial role in business management. Therefore, the supermarket management system based on Django has emerged, and the establishment and application of the supermarket management system will greatly improve the management efficiency of supermarkets. This study mainly adopts the B/S structure and adopts an object-oriented design approach using Python programming language. The django open source model is adopted, combined with MySQL database as the main storage unit for backend data. UI layout design is used to confirm the various functional designs of the supermarket management system. Finally, a secure, efficient, and convenient supermarket management system is deployed and implemented. Based on the above technologies, the system communicates with the server through a browser to achieve data interaction and change, with a simple and easy-to-use operating interface and secure and reliable data management. It realizes and runs registration, login, backend homepage, system users, classification information management, product information management, sales record management, procurement record management, membership level management, and membership level management. Information management and other functions, The entire supermarket management process has been basically implemented, which can help supermarkets achieve information and data-driven management, thereby improving work efficiency and management level.
Keywords: Supermarket management system; Django framework; Python language; MySQL database
目 录
随着消费者对商品种类、品质和购物体验的不断追求,超市作为零售业的主要形式之一,面临着日益激烈的竞争。超市需要不断提升自身管理水平和服务质量,以吸引更多消费者,并实现盈利增长。同时在信息技术的快速发展的背景下,计算机软件和硬件技术的普及应用在商业管理中起到了至关重要的作用。因此,超市管理系统的研究得以应运而生。通过引入先进的信息技术和管理工具,超市可以实现更高效的库存管理、销售分析、商品采购销售管理等,从而更好地满足消费者需求,提升竞争力。
本研究主要采用B/S结构,选择面向对象的设计方式运用Python编程语言,采取django开源模型,结合MySQL数据库作为后台数据的主要存储单元,使用UI排版布局设计,确认超市管理系统的各个功能设计,最终部署与实施一个安全、高效、便捷的超市管理系统,基于以上技术,本系统通过浏览器与服务器进行通信,实现数据的交互与变更,具有简单、易于使用的操作界面和安全、可靠的数据管理等特点,实现并运行了注册、登录、后台首页、系统用户、分类信息管理、商品信息管理、销售记录管理、采购记录管理、会员等级管理、会员信息管理等功能,基本实现了整个超市管理流程,可以帮助超市实现信息化、数据化管理,从而提升工作效率和经营管理水平。系统开发完成之后进行了部署,同时进行了系统的测试过程,通过测试证明了系统在功能以及性能等方面都达到了预期的要求,具有较高的稳定性与可靠性。
-
- 系统研究意义
开发基于Django的超市管理系统能够为销售人员、采购用户和管理员提供一个统一的管理平台,有利于提高超市内部管理的规范性和便利性。通过系统用户、分类信息管理、商品信息管理等模块,可以实现对各项信息的统一管理和便捷查询;通过销售记录管理、采购记录管理等模块,可以帮助管理人员对业务进行全面分析和审计;会员等级管理和会员信息管理则有助于超市开展更加精准的营销活动,提升顾客忠诚度。同时通过系统化管理商品信息、销售记录和采购记录,超市可以更加高效地进行货物调度和库存管理,从而最大程度地满足消费者的需求,提升超市的竞争力和盈利能力。此外,超市管理系统的研究也是对信息技术在商业管理中应用的一种重要探索,有助于促进信息技术与商业管理的深度融合,提升超市管理的科技含量和智能化水平。简而言之,超市管理系统的研究和开发具有显著的现实意义和推广应用价值,旨在借助现代信息技术,优化超市管理流程,提高服务质量,进而推动超市行业的发展。
国内外在超市管理系统方面的研究现状表现出了以下特点
国内方面:国内学者在超市管理系统领域的研究主要集中在实际案例分析、系统设计和应用开发等方面。研究者通过调研实际超市的管理需求,设计相关的管理系统,并在实际中进行应用与验证。此外,一些学者也在超市管理系统的智能化、网络化方面进行了探索和实践,以应对超市管理的实际挑战。
国外方面:国外在超市管理系统研究上的重点主要体现在信息技术和商业管理的深度结合上。国外学者在超市管理系统的设计、数据分析、客户关系管理等方面进行了深入研究,借助先进的信息技术手段实现了超市管理的智能化与自动化。还有一些研究关注于超市管理系统与供应链管理、市场营销等领域的紧密结合,从更宏观的角度进行超市管理系统的优化与创新。
总体来说,国内外对超市管理系统的研究主要集中在实际应用与理论探索两个方面,中国学者更注重案例研究和系统设计,而国外学者则更注重信息技术与商业管理的深度融合。未来,可以在这两个方向的基础上进行更深入的合作与交流,共同推动超市管理系统研究的发展。
第一章是绪论,本文章的开头部分,对本题目的研究背景、意义、现状等一些做文字性的描述。
第二章研究了超市管理系统的所采用的开发技术和开发工具。
第三章是系统分析部分,包括系统总体需求描述、功能性角度分析系统需求、非功能性等各个方面分析系统是否可以实现。
第四章是系统设计部分,本文章的重要部分,提供了系统架构的详细设计和一些主要功能模块的设计说明。
第五章是系统的具体实现,介绍系统的各个模块的具体实现。
第六章在前几章的基础上对系统进行测试和运行。
最后对系统进行了认真的总结,以此对未来有一个新的展望。
Python是一种既使用简单又功能强大的高级动态编程语言,同时支持面向过程的编程和面向对象的编程 ,被广泛应用于软件开发、数据科学、人工智能等领域。它具有简洁易读的语法结构、丰富的标准库和强大的第三方库支持,使得开发效率极高。Python支持面向对象、函数式和过程式编程范式,同时也拥有各种用于快速开发和调试的工具。此外,Python还有一个庞大的社区,为开发者提供了丰富的资源和支持。因此,Python被认为是一种适合初学者和专业开发者的通用编程语言。Python 具有是简单易学,功能强大的特点它有高效率的高层数据结构,简单而有效地实现面向对象编程。与现在流行的编程语言Java、C、C++等相比,完成同样的功能,Python编写的代码更短,开发的效率更高。
B/S结构(Browser/Server,浏览器/服务器模式),是WEB兴起后的一种网络结构模式,WEB浏览器是客户端最主要的应用软件。这种模式统一了客户端,将系统功能实现的核心部分集中到服务器上,简化了系统的开发、维护和使用。客户机上只要安装一个浏览器,如Chrome、Safari、Microsoft Edge、Netscape Navigator或Internet Explorer,服务器安装SQL Server、Oracle、MYSQL等数据库。浏览器通过Web Server同数据库进行数据交互。在 B/S 模式中,用户是通过浏览器针对许多分布于网络上的服务器进行请求访问的,浏览器的请求通过服务器进行处理,并将处理结果以及相应的信息返回给浏览器,其他的数据加工、请求全部都是由Web Server完成的。通过该框架结构以及植入于操作系统内部的浏览器,该结构已经成为了当今软件应用的主流结构模式。
django是高水准的Python编程语言驱动的一个开源模型视图,控制器风格的Web应用程序框架,它起源于开源社区。使用这种架构,程序员可以方便、快捷地创建高品质、易维护、数据库驱动的应用程序。这也正是OpenStack的Horizon组件采用这种架构进行设计的主要原因。另外,在django框架中,还包含许多功能强大的第三方插件,使得django具有较强的可扩展性。django 项目源自一个在线新闻 Web 站点,于 2005 年以开源的形式被释放出来。django框架的核心组件有:用于创建模型的对象关系映射;为最终用户设计较好的管理界面;URL 设计;设计者友好的模板语言;缓存系统。
MySQL 经过多次的更新,功能层面已经非常的丰富和完善了,从Mysql4版本到5版本进行了比较大的更新,在商业的实际使用中取得了很好的实际应用效果。最新版本的MySQLl支持对信息的压缩,同时还能进行加密能更好的满足对信息安全性的需求。同时经过系统的多次更新,数据库自身的镜像功能也得到了很大的增强,运行的流畅度和易用性方面有了不小的进步,驱动的使用和创建也更加的高效快捷。最大的变动还是进行了空间信息的显示优化,能更加方便的在应用地图上进行坐标的标注和运算。强大的备份功能也保证了用户使用的过程会更加安心,同时支持的Office特性还支持用户的自行安装和使用。在信息的显示形式上也进行了不小的更新,增加了两个非常使用的显示区,一个是信息区,对表格和文字进行了分类处理,界面的显示更加清爽和具体。第二是仪表的信息控件,能在仪表信息区进行信息的显示,同时还能进行多个信息的比对,为用户的实际使用带来了很大的便捷[7][8]。
数据库管理系统的总体结构图如下图所示。

图2-1 数据库组成结构
可行性分析的目的是确定一个系统是否有必要开发、确定系统是否能以最小的代价实现。接下来将分别是技术、经济、操作和社会等方面的可行性对超市管理系统进行详细的分析和阐述。
该系统主要通过高水准的Python编程语言驱动的开源模型django,通过B/S体系结构,并采用MySQL数据库进行数据的储存和处理。使用简单又功能强大的高级动态Python编程语言和django架构,可以方便、快捷地创建高品质、易维护、数据库驱动的应用程序,实现动态的页面,嵌入低依赖性的设计模式,配合稳定的服务器,能够整个系统的运行效率大大提升。此外,在校期间也接触过django、Python、MySQL的课程,对此有一定的开发经验,所以开发难度不高,因此,从技术上来说是可行的。
开发本超市管理系统的技术都是可以从网上直接免费下载,不用花一分钱,而且系统的源代码都是自己进行设计开发的,不需要额外的成本,如果后期想要进行运营,只要把配置到服务器上,花费服务器的租赁费用,在使用中可以进行增加广告收益,因此在经济方面是可行的。
当下网络新时代,计算机已经得到了普及,多数人对计算机都比较的熟悉,知道如何使用它,当然也存在对计算机比较陌生的这一群体,也需要对其进行考虑。在进行超市管理系统页面的设计的时候,考虑到使用人群,可能也存在对计算机比较陌生的人,所以,在页面的设计方面,设计的很是简单、简洁,布局明了,色调明朗,让无论是对计算机陌生还是对计算机熟悉的使用者,都可以使用自如,这也说明了该程序的操作方面也是非常可行。
在系统开发设计前,应该对功能做初步设想,清楚这个管理系统有什么板块,每个板块有什么功能,整体的设计是否满足使用者的需求,接着对所开发的系统功能进行的详细分析总结,从而设计出完整的系统并将其实现。用户和开发人员的交流分析,使其达到最佳理解程度,使系统功能达到最佳。
根据使用该系统的用户角色可以划分为销售人员、采购用户和管理员,具体如下所示。
超市管理系统销售人员角色用例图如下所示。

图3-1 销售人员角色用例图
超市管理系统采购用户角色用例图如下所示。

图3-2 采购用户角色用例图
超市管理会员等级管理员角色用例图如下所示。

图3-3 管理员角色用例图
根据系统需求调研分析,并结合系统总体的功能要求,从用户角度分析可以分为销售人员模块、采购用户模块和管理员模块,以上模块又可细分为总体不同的功能模块。具体功能模块说明如下所示:
- 销售人员模块:
- 注册登录:销售人员可以注册成为系统用户,注册成功后,使用账号密码可进行登录,使用系统功能,并对个人信息和密码进行管理。
- 商品信息管理:销售人员可对所有商品信息进行管理和查看其信息详情,进行查询操作,支持商品名称、商品类型搜索,并可点击销售操作,记录销售信息,商品库存相应减少。
- 销售记录管理:销售人员可对所有销售记录信息进行管理和查看其信息详情,进行查询和删除操作,支持商品名称、商品类型搜索。
- 个人信息:销售人员可对个人信息进行管控,查看个人信息详情内容,可修改包括头像、昵称、邮箱、销售工号、销售姓名、销售性别、销售手机、销售年龄等信息。
- 修改密码:销售人员可对修改密码进行管控,修改密码信息,修改成功之后需使用新密码进行登录。。
- 采购用户模块:
- 注册登录:采购用户可以注册成为系统用户,注册成功后,使用账号密码可进行登录,使用系统功能,并对个人信息和密码进行管理。
- 商品信息管理:采购用户可对所有商品信息进行管理和查看其信息详情,进行查询操作,支持商品名称、商品类型搜索,并可点击采购操作,记录采购信息,商品库存相应增加。
- 采购记录管理:采购用户可对所有采购记录信息进行管理和查看其信息详情,进行查询和删除操作,支持商品名称、商品类型、供应商搜索。
- 个人信息:采购用户可对个人信息进行管控,查看个人信息详情内容,可修改包括头像、昵称、邮箱、采购工号、采购姓名、采购性别、采购手机、采购年龄等信息。
- 修改密码:采购用户可对修改密码进行管控,修改密码信息,修改成功之后需使用新密码进行登录。
- 管理员模块
- 登录:管理员账号密码由系统生成,可使用账号密码可进行登录,使用系统功能,并对个人信息和密码进行管理。
- 后台首页:管理员登录系统,首先进入后台首页界面,可查看销售记录统计数据分析图表,可根据销售不同日期比较。
- 系统用户:管理员可对销售人员、采购用户和管理员等系统用户信息进行管控和查看其详情信息,进行增改删查操作。
- 分类信息管理:管理员可对所有分类信息进行管理和查看其信息详情,进行增改删查操作,支持商品类型、供应商搜索。
- 商品信息管理:管理员可对所有商品信息进行管理和查看其信息详情,进行增改删查操作,支持商品名称、商品类型搜索,并可点击销售、采购操作。
- 销售记录管理:管理员可对所有销售记录信息进行管理和查看其信息详情,进行查询和删除操作,支持商品名称、商品类型搜索。
- 采购记录管理:管理员可对所有采购记录信息进行管理和查看其信息详情,进行查询和删除操作,支持商品名称、商品类型、供应商搜索。
- 会员等级管理:管理员可对所有会员等级信息进行管理和查看其信息详情,进行增改删查操作,支持会员等级搜索。
- 会员信息管理:管理员可对所有会员信息进行管理和查看其信息详情,进行增改删查操作,支持会员名称、会员等级搜索。
- 个人信息:管理员可对个人信息进行管控,查看个人信息详情内容(头像、状态、用户名、用户组、邮箱),可修改包括头像、昵称、邮箱等信息。
- 修改密码:管理员可对修改密码进行管控,修改密码信息,修改成功之后需使用新密码进行登录。
系统非功能需求有非常多,比如性能需求、可承载最大用户数、稳定性、易用性需求等。本系统分析时考虑到易用性需求,因为系统是给人使用的,所以必须充分从用户的角度出发,考虑用户体验,使系统易理解易上手易操作。本超市管理系统的非功能需求具体如下:
稳定性:超市管理系统应具备良好的性能,能够快速响应用户请求和处理大量并发操作。系统需要进行性能测试和优化,确保在高负载和高并发情况下仍能保持稳定和高效的运行。
可靠性:超市管理系统应具备高度可靠性,能够持续稳定地运行,并且能够自动恢复故障或异常状态。系统需要进行容错处理、错误处理和异常处理,以确保数据的完整性和可用性。
安全性:超市管理系统应具备良好的安全性,保护用户个人信息和敏感数据的安全。系统需要采用合适的身份验证和授权机制,以及加密技术来保护数据的传输和存储安全。同时,要注意防范常见的安全攻击,如跨站脚本(XSS)、跨站请求伪造(CSRF)等。
可扩展性:超市管理系统应具备良好的可扩展性,能够根据业务需求进行灵活的扩展和变更。系统架构和设计应考虑到未来的业务扩展,采用模块化和可插拔的方式,方便新增功能和模块的集成。
可维护性:超市管理系统应具备良好的可维护性,使得开发团队能够快速定位问题并进行修复、更新。代码结构清晰、注释明确,并遵循一致的编码规范。此外,系统应提供适当的日志记录和监控机制,以便及时发现和解决潜在的问题。
用户体验:超市管理系统应提供良好的用户体验,保证界面简洁直观、操作流畅。系统的响应时间应尽量缩短,页面加载速度要快,交互过程要流畅,以提升用户满意度和使用体验。
可移植性:超市管理系统应具备良好的可移植性,能够在不同的操作系统和硬件环境中运行。Django的跨平台特性和自包含的部署方式,有助于系统的移植和部署。
超市管理系统开发时,首先进行需求分析,进而对系统进行总体的设计规划,设计系统功能模块,数据库的选择等,本系统的开发流程如下图所示

图3-4系统开发流程图
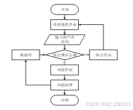
用户打开并进入系统后,会先显示登录界面,输入正确的用户名和密码,系统自动检测信息,若信息无误,则用户会进入系统功能界面,进行操作,否则会提示错误无法登录,操作流程如下图所示。

图3-5 系统操作流程图
为了保证系统的安全性,要使用本系统对系统信息进行管理,必须先登陆到系统中。登录流程如下图所示。

图3-6 登录流程图
管理员可以对信息的添加,用户也可以对自己权限内的信息进行添加,输入信息后,系统会自行验证输入的信息和数据,若信息正确,会将其添加到数据库内,若信息有误,则会提示重新输入信息,添加信息流程如下图所示。

图3-7 添加信息流程图
管理员可以对信息等进行修改,用户也可以对自己权限内的信息进行修改,首先进入修改信息界面,输入修改信息数据,系统进行数据的判断验证,修改信息合法则修改成功,信息更新至数据库,信息不合法则修改失败,重新输入。修改信息流程图如下图所示。

图3-8 修改信息流程图
管理员可以对信息等进行信息的删除,对要删除的信息进行选中后,点击删除按钮,系统会询问是否确定,若点击确定,则系统会删除掉选中的信息,并在数据库内对信息进行删除,删除信息流程图如下图所示。

图3-9 删除信息流程图
目前B/S体系的系统主要的数据访问方式是:通过浏览器页面用户可以进入系统,系统可以自动对用户向服务器发送的请求进行处理,处理请求是在系统后台中进行的,用户在浏览器页面上进行相应操作,就能够看到服务端传递的处理结果。超市管理系统主要分为视图-模型-控制三层架构设计。在视图层中,主要是操作在服务器端向客户端反馈并显示的数据,在模型层中,主要处理相关的业务逻辑、数据整合等,最后的控制层它介于视图和模型之间,主要是调整两层之间的关系,最终落实数据的传递。
系统架构图如下图所示。

图4-1系统架构图
系统设计的目的是分析系统包括的所有功能结构,为开发人员设计开发和实现系统做好准备工作。经过前期的需求调查、分析和整理之后,确定的总体需求主要包括多个模块,分别是注册登录、系统用户、分类信息管理、商品信息管理、销售记录管理、采购记录管理、会员等级管理、会员信息管理等。系统整体角色分为三大模块,一是销售人员、二是采购用户、三是管理员。权限分布也是很明显,管理员是最高权限拥有者。
系统功能结构图如下图所示。

图4-2系统功能结构图
(1)出错信息类型
出错信息类型包括:
A 未输入必填项;
B 应输入合法字符或数字却输入非法字符或数字;
C 对空数据表进行更改或删除操作;
D 向要求唯一值的关键字段添加重复值。
(2)出错处理对策
对于错误A,系统要求用户输入非空值。
对于错误B,系统要求用户输入合法字符。
对于错误C,系统提示数据表无记录可更改或删除。
对于错误D,系统要求用户输入非重复值。
超市管理系统是个现代化的高度集成的综合信息系统,系统主要服务对象为用户,最大化在页面中提供多的信息,因此在系统维护上,数据量较大,整体的维护设计如下:
(1)代码的维护:部署在云服务器上或本地服务器,通过SVN或FTP保持版本更新迭代。
(2)功能增加:功能升级在必要的前提下。
(3)数据维护:根据安全性等需求,定期对数据库进行人工备份。
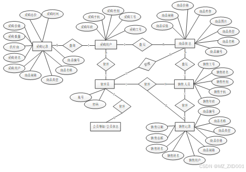
数据库设计一般包括需求分析、概念模型设计、数据库表建立三大过程,其中需求分析前面章节已经阐述,概念模型设计有概念模型和逻辑结构设计两部分。对超市管理系统进行数据分析,根据前面的数据流程图,结合系统的功能模块设计,设计出符合系统的各信息实体。
超市管理系统总体E-R图如下图所示。

图4-7系统总体E-R图
数据库逻辑结构就是将E-R图在数据库中用具体的字段进行描述。用字段和数据类型描述来使对象特征实体化,最后形成具有一定逻辑关系的数据库表结构。超市管理系统所需要的部分数据结构表如下表所示。
表access_token (登陆访问时长)
| 编号 | 名称 | 数据类型 | 长度 | 小数位 | 允许空值 | 主键 | 默认值 | 说明 |
| 1 | token_id | int | 10 | 0 | N | Y | 临时访问牌ID | |
| 2 | token | varchar | 64 | 0 | Y | N | 临时访问牌 | |
| 3 | info | text | 65535 | 0 | Y | N | ||
| 4 | maxage | int | 10 | 0 | N | N | 2 | 最大寿命:默认2小时 |
| 5 | create_time | timestamp | 19 | 0 | N | N | CURRENT_TIMESTAMP | 创建时间: |
| 6 | update_time | timestamp | 19 | 0 | N | N | CURRENT_TIMESTAMP | 更新时间: |
| 7 | user_id | int | 10 | 0 | N | N | 0 | 用户编号: |
| 编号 | 名称 | 数据类型 | 长度 | 小数位 | 允许空值 | 主键 | 默认值 | 说明 |
| 1 | auth_id | int | 10 | 0 | N | Y | 授权ID: | |
| 2 | user_group | varchar | 64 | 0 | Y | N | 用户组: | |
| 3 | mod_name | varchar | 64 | 0 | Y | N | 模块名: | |
| 4 | table_name | varchar | 64 | 0 | Y | N | 表名: | |
| 5 | page_title | varchar | 255 | 0 | Y | N | 页面标题: | |
| 6 | path | varchar | 255 | 0 | Y | N | 路由路径: | |
| 7 | position | varchar | 32 | 0 | Y | N | 位置: | |
| 8 | mode | varchar | 32 | 0 | N | N | _blank | 跳转方式: |
| 9 | add | tinyint | 3 | 0 | N | N | 1 | 是否可增加: |
| 10 | del | tinyint | 3 | 0 | N | N | 1 | 是否可删除: |
| 11 | set | tinyint | 3 | 0 | N | N | 1 | 是否可修改: |
| 12 | get | tinyint | 3 | 0 | N | N | 1 | 是否可查看: |
| 13 | field_add | text | 65535 | 0 | Y | N | 添加字段: | |
| 14 | field_set | text | 65535 | 0 | Y | N | 修改字段: | |
| 15 | field_get | text | 65535 | 0 | Y | N | 查询字段: | |
| 16 | table_nav_name | varchar | 500 | 0 | Y | N | 跨表导航名称: | |
| 17 | table_nav | varchar | 500 | 0 | Y | N | 跨表导航: | |
| 18 | option | text | 65535 | 0 | Y | N | 配置: | |
| 19 | create_time | timestamp | 19 | 0 | N | N | CURRENT_TIMESTAMP | 创建时间: |
| 20 | update_time | timestamp | 19 | 0 | N | N | CURRENT_TIMESTAMP | 更新时间: |
表classification_information (分类信息)
| 编号 | 名称 | 数据类型 | 长度 | 小数位 | 允许空值 | 主键 | 默认值 | 说明 |
| 1 | classification_information_id | int | 10 | 0 | N | Y | 分类信息ID | |
| 2 | product_type | varchar | 64 | 0 | Y | N | 商品类型 | |
| 3 | supplier | varchar | 64 | 0 | Y | N | 供应商 | |
| 4 | create_time | datetime | 19 | 0 | N | N | CURRENT_TIMESTAMP | 创建时间 |
| 5 | update_time | timestamp | 19 | 0 | N | N | CURRENT_TIMESTAMP | 更新时间 |
| 编号 | 名称 | 数据类型 | 长度 | 小数位 | 允许空值 | 主键 | 默认值 | 说明 |
| 1 | hits_id | int | 10 | 0 | N | Y | 点赞ID: | |
| 2 | user_id | int | 10 | 0 | N | N | 0 | 点赞人: |
| 3 | create_time | timestamp | 19 | 0 | N | N | CURRENT_TIMESTAMP | 创建时间: |
| 4 | update_time | timestamp | 19 | 0 | N | N | CURRENT_TIMESTAMP | 更新时间: |
| 5 | source_table | varchar | 255 | 0 | Y | N | 来源表: | |
| 6 | source_field | varchar | 255 | 0 | Y | N | 来源字段: | |
| 7 | source_id | int | 10 | 0 | N | N | 0 | 来源ID: |
| 编号 | 名称 | 数据类型 | 长度 | 小数位 | 允许空值 | 主键 | 默认值 | 说明 |
| 1 | membership_level_id | int | 10 | 0 | N | Y | 会员等级ID | |
| 2 | membership_level | varchar | 64 | 0 | Y | N | 会员等级 | |
| 3 | create_time | datetime | 19 | 0 | N | N | CURRENT_TIMESTAMP | 创建时间 |
| 4 | update_time | timestamp | 19 | 0 | N | N | CURRENT_TIMESTAMP | 更新时间 |
| 编号 | 名称 | 数据类型 | 长度 | 小数位 | 允许空值 | 主键 | 默认值 | 说明 |
| 1 | member_information_id | int | 10 | 0 | N | Y | 会员信息ID | |
| 2 | member_no | varchar | 64 | 0 | Y | N | 会员编号 | |
| 3 | member_name | varchar | 64 | 0 | Y | N | 会员名称 | |
| 4 | membership_level | varchar | 64 | 0 | Y | N | 会员等级 | |
| 5 | member_points | varchar | 64 | 0 | Y | N | 会员积分 | |
| 6 | remarks | text | 65535 | 0 | Y | N | 备注信息 | |
| 7 | create_time | datetime | 19 | 0 | N | N | CURRENT_TIMESTAMP | 创建时间 |
| 8 | update_time | timestamp | 19 | 0 | N | N | CURRENT_TIMESTAMP | 更新时间 |
| 编号 | 名称 | 数据类型 | 长度 | 小数位 | 允许空值 | 主键 | 默认值 | 说明 |
| 1 | procurement_records_id | int | 10 | 0 | N | Y | 采购记录ID | |
| 2 | product_number | varchar | 64 | 0 | Y | N | 商品编号 | |
| 3 | product_name | varchar | 64 | 0 | Y | N | 商品名称 | |
| 4 | product_type | varchar | 64 | 0 | Y | N | 商品类型 | |
| 5 | product_specifications | varchar | 64 | 0 | Y | N | 商品规格 | |
| 6 | purchasing_users | int | 10 | 0 | Y | N | 0 | 采购用户 |
| 7 | purchasing_name | varchar | 64 | 0 | Y | N | 采购姓名 | |
| 8 | supplier | varchar | 64 | 0 | Y | N | 供应商 | |
| 9 | purchase_quantity | int | 10 | 0 | Y | N | 0 | 采购数量 |
| 10 | purchase_price | varchar | 64 | 0 | Y | N | 采购价格 | |
| 11 | total_purchase_price | varchar | 64 | 0 | Y | N | 采购总价 | |
| 12 | procurement_time | date | 10 | 0 | Y | N | 采购时间 | |
| 13 | create_time | datetime | 19 | 0 | N | N | CURRENT_TIMESTAMP | 创建时间 |
| 14 | update_time | timestamp | 19 | 0 | N | N | CURRENT_TIMESTAMP | 更新时间 |
| 编号 | 名称 | 数据类型 | 长度 | 小数位 | 允许空值 | 主键 | 默认值 | 说明 |
| 1 | product_information_id | int | 10 | 0 | N | Y | 商品信息ID | |
| 2 | product_number | varchar | 64 | 0 | Y | N | 商品编号 | |
| 3 | product_name | varchar | 64 | 0 | Y | N | 商品名称 | |
| 4 | product_type | varchar | 64 | 0 | Y | N | 商品类型 | |
| 5 | product_images | varchar | 255 | 0 | Y | N | 商品图片 | |
| 6 | product_inventory | int | 10 | 0 | Y | N | 0 | 商品库存 |
| 7 | commodity_price | varchar | 64 | 0 | Y | N | 商品价格 | |
| 8 | product_specifications | varchar | 64 | 0 | Y | N | 商品规格 | |
| 9 | product_details | longtext | 2147483647 | 0 | Y | N | 商品详情 | |
| 10 | create_time | datetime | 19 | 0 | N | N | CURRENT_TIMESTAMP | 创建时间 |
| 11 | update_time | timestamp | 19 | 0 | N | N | CURRENT_TIMESTAMP | 更新时间 |
| 编号 | 名称 | 数据类型 | 长度 | 小数位 | 允许空值 | 主键 | 默认值 | 说明 |
| 1 | purchasing_users_id | int | 10 | 0 | N | Y | 采购用户ID | |
| 2 | procurement_job_number | varchar | 64 | 0 | N | N | 采购工号 | |
| 3 | purchasing_name | varchar | 64 | 0 | Y | N | 采购姓名 | |
| 4 | gender_of_procurement | varchar | 64 | 0 | Y | N | 采购性别 | |
| 5 | purchase_mobile_phones | varchar | 16 | 0 | N | N | 采购手机 | |
| 6 | procurement_age | varchar | 64 | 0 | Y | N | 采购年龄 | |
| 7 | examine_state | varchar | 16 | 0 | N | N | 已通过 | 审核状态 |
| 8 | user_id | int | 10 | 0 | N | N | 0 | 用户ID |
| 9 | create_time | datetime | 19 | 0 | N | N | CURRENT_TIMESTAMP | 创建时间 |
| 10 | update_time | timestamp | 19 | 0 | N | N | CURRENT_TIMESTAMP | 更新时间 |
| 编号 | 名称 | 数据类型 | 长度 | 小数位 | 允许空值 | 主键 | 默认值 | 说明 |
| 1 | sales_personnel_id | int | 10 | 0 | N | Y | 销售人员ID | |
| 2 | sales_no | varchar | 64 | 0 | N | N | 销售工号 | |
| 3 | sales_name | varchar | 64 | 0 | Y | N | 销售姓名 | |
| 4 | sales_gender | varchar | 64 | 0 | Y | N | 销售性别 | |
| 5 | selling_mobile_phones | varchar | 16 | 0 | N | N | 销售手机 | |
| 6 | sales_age | varchar | 64 | 0 | Y | N | 销售年龄 | |
| 7 | examine_state | varchar | 16 | 0 | N | N | 已通过 | 审核状态 |
| 8 | user_id | int | 10 | 0 | N | N | 0 | 用户ID |
| 9 | create_time | datetime | 19 | 0 | N | N | CURRENT_TIMESTAMP | 创建时间 |
| 10 | update_time | timestamp | 19 | 0 | N | N | CURRENT_TIMESTAMP | 更新时间 |
| 编号 | 名称 | 数据类型 | 长度 | 小数位 | 允许空值 | 主键 | 默认值 | 说明 |
| 1 | sales_records_id | int | 10 | 0 | N | Y | 销售记录ID | |
| 2 | product_number | varchar | 64 | 0 | Y | N | 商品编号 | |
| 3 | product_name | varchar | 64 | 0 | Y | N | 商品名称 | |
| 4 | product_type | varchar | 64 | 0 | Y | N | 商品类型 | |
| 5 | commodity_price | varchar | 64 | 0 | Y | N | 商品价格 | |
| 6 | product_specifications | varchar | 64 | 0 | Y | N | 商品规格 | |
| 7 | sales_users | int | 10 | 0 | Y | N | 0 | 销售用户 |
| 8 | sales_name | varchar | 64 | 0 | Y | N | 销售姓名 | |
| 9 | sales_quantity | int | 10 | 0 | Y | N | 0 | 销售数量 |
| 10 | total_sales | varchar | 64 | 0 | Y | N | 销售总额 | |
| 11 | sales_date | date | 10 | 0 | Y | N | 销售日期 | |
| 12 | create_time | datetime | 19 | 0 | N | N | CURRENT_TIMESTAMP | 创建时间 |
| 13 | update_time | timestamp | 19 | 0 | N | N | CURRENT_TIMESTAMP | 更新时间 |
| 编号 | 名称 | 数据类型 | 长度 | 小数位 | 允许空值 | 主键 | 默认值 | 说明 |
| 1 | upload_id | int | 10 | 0 | N | Y | 上传ID | |
| 2 | name | varchar | 64 | 0 | Y | N | 文件名 | |
| 3 | path | varchar | 255 | 0 | Y | N | 访问路径 | |
| 4 | file | varchar | 255 | 0 | Y | N | 文件路径 | |
| 5 | display | varchar | 255 | 0 | Y | N | 显示顺序 | |
| 6 | father_id | int | 10 | 0 | Y | N | 0 | 父级ID |
| 7 | dir | varchar | 255 | 0 | Y | N | 文件夹 | |
| 8 | type | varchar | 32 | 0 | Y | N | 文件类型 |
| 编号 | 名称 | 数据类型 | 长度 | 小数位 | 允许空值 | 主键 | 默认值 | 说明 |
| 1 | user_id | mediumint | 8 | 0 | N | Y | 用户ID:[0,8388607]用户获取其他与用户相关的数据 | |
| 2 | state | smallint | 5 | 0 | N | N | 1 | 账户状态:[0,10](1可用|2异常|3已冻结|4已注销) |
| 3 | user_group | varchar | 32 | 0 | Y | N | 所在用户组:[0,32767]决定用户身份和权限 | |
| 4 | login_time | timestamp | 19 | 0 | N | N | CURRENT_TIMESTAMP | 上次登录时间: |
| 5 | phone | varchar | 11 | 0 | Y | N | 手机号码:[0,11]用户的手机号码,用于找回密码时或登录时 | |
| 6 | phone_state | smallint | 5 | 0 | N | N | 0 | 手机认证:[0,1](0未认证|1审核中|2已认证) |
| 7 | username | varchar | 16 | 0 | N | N | 用户名:[0,16]用户登录时所用的账户名称 | |
| 8 | nickname | varchar | 16 | 0 | Y | N | 昵称:[0,16] | |
| 9 | password | varchar | 64 | 0 | N | N | 密码:[0,32]用户登录所需的密码,由6-16位数字或英文组成 | |
| 10 | | varchar | 64 | 0 | Y | N | 邮箱:[0,64]用户的邮箱,用于找回密码时或登录时 | |
| 11 | email_state | smallint | 5 | 0 | N | N | 0 | 邮箱认证:[0,1](0未认证|1审核中|2已认证) |
| 12 | avatar | varchar | 255 | 0 | Y | N | 头像地址:[0,255] | |
| 13 | open_id | varchar | 255 | 0 | Y | N | 针对获取用户信息字段 | |
| 14 | create_time | timestamp | 19 | 0 | N | N | CURRENT_TIMESTAMP | 创建时间: |
| 15 | vip_level | varchar | 255 | 0 | Y | N | 会员等级 | |
| 16 | vip_discount | double | 11 | 2 | Y | N | 0.00 | 会员折扣 |
| 编号 | 名称 | 数据类型 | 长度 | 小数位 | 允许空值 | 主键 | 默认值 | 说明 |
| 1 | group_id | mediumint | 8 | 0 | N | Y | 用户组ID:[0,8388607] | |
| 2 | display | smallint | 5 | 0 | N | N | 100 | 显示顺序:[0,1000] |
| 3 | name | varchar | 16 | 0 | N | N | 名称:[0,16] | |
| 4 | description | varchar | 255 | 0 | Y | N | 描述:[0,255]描述该用户组的特点或权限范围 | |
| 5 | source_table | varchar | 255 | 0 | Y | N | 来源表: | |
| 6 | source_field | varchar | 255 | 0 | Y | N | 来源字段: | |
| 7 | source_id | int | 10 | 0 | N | N | 0 | 来源ID: |
| 8 | register | smallint | 5 | 0 | Y | N | 0 | 注册位置: |
| 9 | create_time | timestamp | 19 | 0 | N | N | CURRENT_TIMESTAMP | 创建时间: |
| 10 | update_time | timestamp | 19 | 0 | N | N | CURRENT_TIMESTAMP | 更新时间: |
系统的登录窗口是用户的入口,用户只有在登录成功后才可以进入访问。通过在登录提交表单,后台处理判断是否为合法用户,进行页面跳转,进入系统中去。
登录合法性判断过程:用户输入账号和密码后,系统首先确定输入输入数据合法性,然后在login.Python页面发送登录请求,调用src下的mainctrl类的dopost方法来验证。
用户登录模块的IPO如下所示:
输入:用户名和密码。
处理:
1)检测用户输入的账号、密码是否正确及在数据库已对应存在。
2)从数据库中提取记录,并储存在本地的session中(timeout默认=30min)。
3)根据用户名,将其显示在系统首页上。
输出:是否成功的信息。
登录流程图如下所示。

图5-1 登录流程图
登录界面如下:

图5-2 用户登录界面图
登录代码关键代码如下所示。
def Login(self, ctx):
print("===================登录=====================")
ret = {
"error": {
"code": 70000,
"message": "账户不存在",
}
}
body = ctx.body
password = md5hash(body["password"]) or ""
obj = service_select("user").Get_obj(
{"username": body["username"]}, {"like": False}
)
if obj:
user_group = service_select("user_group").Get_obj({'name': obj['user_group']}, {"like": False})
if user_group and user_group['source_table'] != '':
user_obj = service_select(user_group['source_table']).Get_obj({"user_id": obj['user_id']}, {"like": False})
if user_obj['examine_state'] == '未通过':
ret = {
"error": {
"code": 70000,
"message": "账户未通过审核",
}
}
return ret
if user_obj['examine_state'] == '未审核':
ret = {
"error": {
"code": 70000,
"message": "账户未审核",
}
}
return ret
if obj["state"] == 1:
if obj["password"] == password:
timeout = timezone.now()
timestamp = int(time.mktime(timeout.timetuple())) * 1000
token = md5hash(str(obj["user_id"]) + "_" + str(timestamp))
ctx.request.session[token] = obj["user_id"]
service_select("access_token").Add(
{"token": token, "user_id": obj["user_id"]}
)
obj["token"] = token
ret = {
"result": {"obj": obj}
}
else:
ret = {
"error": {
"code": 70000,
"message": "密码错误",
}
}
else:
ret = {
"error": {
"code": 70000,
"message": "用户账户不可用,请联系管理员",
}
}
return ctx.response(json.dumps(ret, ensure_ascii=False))
此页面实现用户的注册,必须注册登录后才能使用系统大部分功能,用户名不允许重复如果重复将会注册失败,并弹出相应的提示,通过js实现对输入的验证。
用户注册流程图如下所示。

图5-3 用户注册流程图
注册界面如下:

图5-4 用户注册界面图
注册代码关键代码如下所示。
def Register(self, ctx):
print("===================注册=====================")
userService = service_select("user")
body = ctx.body
if "username" not in body and body["username"] == '':
return ctx.response(json.dumps({
"error": {
"code": 70000,
"message": "用户名不能为空",
}
}, ensure_ascii=False))
if "user_group" not in body and body["user_group"] == '':
return ctx.response(json.dumps({
"error": {
"code": 70000,
"message": "用户组不能为空",
}
}, ensure_ascii=False))
if "password" not in body and body["password"] == '':
return ctx.response(json.dumps({
"error": {
"code": 70000,
"message": "密码不能为空",
}
}, ensure_ascii=False))
post_param = body
post_param['nickname'] = body["nickname"] or ""
post_param['password'] = md5hash(body["password"])
obj = userService.Get_obj({"username": post_param['username']}, {"like": False})
if obj:
return ctx.response(json.dumps({
"error": {
"code": 70000,
"message": "用户名已存在",
}
}, ensure_ascii=False))
ret = {
"error": {
"code": 70000,
"message": "注册失败",
}
}
bl = userService.Add(post_param)
if bl:
ret = {
"result": {
"bl": True,
"message": "注册成功"
}
}
return ctx.response(json.dumps(ret, ensure_ascii=False))
销售人员可对所有商品信息进行管理和查看其信息详情,进行查询操作,支持商品名称、商品类型搜索,并可点击销售操作,记录销售信息,商品库存相应减少。界面如下图所示。

图5-5 商品信息管理详情界面图
-
-
- 销售记录管理模块
-
销售人员可对所有销售记录信息进行管理和查看其信息详情,进行查询和删除操作,支持商品名称、商品类型搜索。界面如下图所示。

图5-6 销售记录管理界面图
采购用户可对所有采购记录信息进行管理和查看其信息详情,进行查询和删除操作,支持商品名称、商品类型、供应商搜索。界面如下图所示。

图5-7 采购记录管理界面图
-
-
- 个人信息模块
-
采购用户可对个人信息进行管控,查看个人信息详情内容,可修改包括头像、昵称、邮箱、采购工号、采购姓名、采购性别、采购手机、采购年龄等信息。界面如下图所示。

图5-8 个人信息界面图
-
- 管理员模块的实现
- 后台首页模块
- 管理员模块的实现
管理员登录系统,首先进入后台首页界面,可查看销售记录统计数据分析图表,可根据销售不同日期比较销售记录信息。界面如下图所示。

图5-9 后台首页界面图
-
-
- 系统用户模块
-
管理员可对销售人员、采购用户和管理员等系统用户信息进行管控和查看其详情信息,进行增改删查操作。界面如下图所示。

图5-10系统用户界面图
-
-
- 商品信息管理模块
-
管理员可所有采购记录进行管理和查看其信息详情,进行增改删查操作,支持课程名称、课程编号、课程分类搜索,并可点击签到和提醒操作。界面如下图所示。

图5-11 商品信息管理界面图
添加商品信息关键代码如下所示。
def Add(self, ctx):
body = ctx.body
unique = self.config.get("unique")
obj = None
if unique:
qy = {}
for i in range(len(unique)):
key = unique[i]
qy[key] = body.get(key)
obj = self.service.Get_obj(qy)
if not obj:
error = self.Add_before(ctx)
if error["code"]:
return {"error": error}
error = self.Events("add_before", ctx, None)
if error["code"]:
return {"error": error}
result = self.service.Add(body, self.config)
if self.service.error:
return {"error": self.service.error}
res = self.Add_after(ctx, result)
if res:
result = res
res = self.Events("add_after", ctx, result)
if res:
result = res
return {"result": result}
else:
return {"error": {"code": 10000, "message": "已存在"}}
-
-
- 销售记录管理模块
-
管理员可对所有销售记录信息进行管理和查看其信息详情,进行查询和删除操作,支持商品名称、商品类型搜索。录界面如下图所示。

图5-12 销售记录管理详情界面图
-
-
- 采购记录管理模块
-
管理员可对所有采购记录信息进行管理和查看其信息详情,进行查询和删除操作,支持商品名称、商品类型、供应商搜索。界面如下图所示。

图5-13 采购记录管理详情界面图
-
-
- 会员等级管理模块
-
管理员可对所有会员等级信息进行管理和查看其信息详情,进行增改删查操作,支持会员等级搜索。界面如下图所示。

图5-14 会员等级管理界面图
-
-
- 会员信息管理模块
-
管理员可对所有会员信息进行管理和查看其信息详情,进行增改删查操作,支持会员名称、会员等级搜索。界面如下图所示。

图5-15会员信息管理界面图
在对该系统进行完详细设计和编码之后,就要对超市管理系统的程序进行测试,检测程序是否运行无误,反复进行测试和修改,使之最后成为完整的软件,满足用户的需求,实现预期的功能。
根据系统测试目的并结合面向对象的测试方法,给出如下系统测试方案:
(1)尽可能早的、并且不断地进行系统测试。因为错误发现的越早,修正它所付出的代价以及费用就会越小。
(2)设计本测试用例时,应该给出测试的预期结果。一个合理的测试用例由两部分组成:主要有测试用的输入数据和该输入数据所期望的系统运行结果。
(3)在设计本测试用例时,不仅需要有合法的输入测试用例,还应该要有非法的输入测试用例。因为,因为在系统的实际使用过程中,通常由于各种原因,用户往往会使用一些非法的输入测试用例来进行测试。测试用例为了测试系统的正确性和完整性,本节将对系统中重点模块的测试进行介绍。
在软件的测试过程中,通常测试人员需要针对不同的功能模块设计多种测试用例。通过测试用例能够及时发现代码业务逻辑上是否与真实的业务逻辑相对应,及时发现代码上或逻辑上的缺陷,以此来来完善系统,提高软件产品的质量,使软件具有良好的用户体验。
下表是系统登录功能测试用例,检测了用户名和密码的不同的输入情况,观察系统的响应情况。得出该功能达到了设计目标。
表6-1 系统登录功能测试用例
| 功能描述 | 用于系统登录 | |
| 测试目的 | 检测登录时的合法性检查 | |
| 测试数据以及操作 | 预期结果 | 实际结果 |
| 输入的用户名和密码带有非法字符 | 提示用户名或者密码错误 | 与预期结果一致 |
| 输入的用户名或者密码为空 | 提示用户名或者密码错误 | 与预期结果一致 |
| 输入的用户名和密码不存在 | 提示用户名或者密码错误 | 与预期结果一致 |
| 输入正确的用户名和密码 | 登录成功 | 与预期结果一致 |
下表是注册功能测试用例,检测了各种数据的输入情况,观察系统的响应情况。得出该功能达到了设计目标。
表6-2 注册功能测试用例
| 功能描述 | 用于用户注册 | |
| 测试目的 | 检测用户注册时的合法性检查 | |
| 测试数据以及操作 | 预期结果 | 实际结果 |
| 输入的手机号不合法 | 提示请输入正确的手机号码 | 与预期结果一致 |
| 输入的字段为空 | 提示必填项不能为空 | 与预期结果一致 |
| 输入的密码少于6位 | 提示密码必须为6-12位 | 与预期结果一致 |
| 输入的密码大于12位 | 提示密码必须为6-12位 | 与预期结果一致 |
下表是商品信息管理功能的测试用例,检测了商品信息中对商品信息的增加,删除,修改,查询操作是否成功运行。观察系统的响应情况,得出该功能也达到了设计目标,系统运行正确。
前置条件;管理员、登录系统。
表6-3 商品信息管理的测试用例
| 功能描述 | 用于商品信息管理 | |
| 测试目的 | 检测商品信息管理时的各种操作的运行情况 | |
| 测试数据以及操作 | 预期结果 | 实际结果 |
| 点击添加商品信息,必填项合法输入,点击保存 | 提示添加成功 | 与预期结果一致 |
| 点击添加商品信息,必填项输入不合法,点击保存 | 提示必填项不能为空 | 与预期结果一致 |
| 点击修改商品信息,必填项修改为空,点击保存 | 提示必填项不能为空 | 与预期结果一致 |
| 点击修改商品信息,必填项输入不合法,点击保存 | 提示必填项不能为空 | 与预期结果一致 |
| 点击删除商品信息,选择商品信息删除 | 提示删除成功 | 与预期结果一致 |
| 点击搜索商品信息,输入存在的商品信息名 | 查找出商品信息 | 与预期结果一致 |
| 点击搜索商品信息,输入不存在的商品信息名 | 不显示商品信息 | 与预期结果一致 |
下表是销售记录管理功能的测试用例,检测了销售记录中对销售记录的增加,删除,修改,查询操作是否成功运行。观察系统的响应情况,得出该功能也达到了设计目标,系统运行正确。
前置条件;管理员、销售人员登录系统。
表6-4 销售记录管理的测试用例
| 功能描述 | 用于销售记录管理 | |
| 测试目的 | 检测销售记录管理时的各种操作的运行情况 | |
| 测试数据以及操作 | 预期结果 | 实际结果 |
| 点击添加销售记录,必填项合法输入,点击保存 | 提示添加成功 | 与预期结果一致 |
| 点击添加销售记录,必填项输入不合法,点击保存 | 提示必填项不能为空 | 与预期结果一致 |
| 点击修改销售记录,必填项修改为空,点击保存 | 提示必填项不能为空 | 与预期结果一致 |
| 点击修改销售记录,必填项输入不合法,点击保存 | 提示必填项不能为空 | 与预期结果一致 |
| 点击删除销售记录,选择销售记录删除 | 提示删除成功 | 与预期结果一致 |
| 点击搜索销售记录,输入存在的销售记录名 | 查找出销售记录 | 与预期结果一致 |
| 点击搜索销售记录,输入不存在的销售记录名 | 不显示销售记录 | 与预期结果一致 |
下表是采购记录管理功能的测试用例,检测了采购记录中对采购记录的增加,删除,修改,查询操作是否成功运行。观察系统的响应情况,得出该功能也达到了设计目标,系统运行正确。
前置条件;管理员、采购用户登录系统。
表6-5 采购记录管理的测试用例
| 功能描述 | 用于采购记录管理 | |
| 测试目的 | 检测采购记录管理时的各种操作的运行情况 | |
| 测试数据以及操作 | 预期结果 | 实际结果 |
| 点击添加采购记录,必填项合法输入,点击保存 | 提示添加成功 | 与预期结果一致 |
| 点击添加采购记录,必填项输入不合法,点击保存 | 提示必填项不能为空 | 与预期结果一致 |
| 点击修改采购记录,必填项修改为空,点击保存 | 提示必填项不能为空 | 与预期结果一致 |
| 点击修改采购记录,必填项输入不合法,点击保存 | 提示必填项不能为空 | 与预期结果一致 |
| 点击删除采购记录,选择采购记录删除 | 提示删除成功 | 与预期结果一致 |
| 点击搜索采购记录,输入存在的采购记录名 | 查找出采购记录 | 与预期结果一致 |
| 点击搜索采购记录,输入不存在的采购记录名 | 不显示采购记录 | 与预期结果一致 |
-
- 系统测试结果
已完成对超市管理系统的所有功能(包括但不限于以上功能测试)的测试,本系统目前所具有的所有功能均成功的实现并且通过了检测,实现了超市管理系统的开发期望,能够兼容不同的浏览器,并且该系统足以满足的基本工作流程和用户日常需求基本要求。在功能项目和操作等方面也能满足操作员对于其他用户的管理。但是,还有很多功能有待添加,这个系统仅能满足大部分的需求,还需要对此系统的功能更进一步的完善,这样使用起来才能更加的完美。
通过超市管理系统的开发,本人巩固了之前学过的知识,如今将平时所学到的知识融合在设计中,在设计过程中,做了很多的准备,首先,在数据库系统的设计过程中,尤其是在数据库的工作原理、工作特点,对其深刻的讨论,与此同时,对于小型站点来说,最好服务器的选择,其次,利用所学的知识点分析所做的系统,并在此基础上设计。
目前本系统已经上线,正在试运行阶段,用户反馈良好,基本完成用户所需,试运行过程中没有出现阻断性问题,有一些不足和小问题也及时予以修正,系统上线后,为了保证数据的安全性,对系统进行了备份操作,系统备份是每两个月备份一次,数据库备份为每周备份一次,系统部署在租赁的云平台服务器中。
本次系统上线成功后,得到了用户的高度认可,但是在功能上和性能上还需做进一步的研究处理,使其有更高的性能和更好的用户体验。
系统在以后的升级过程中,需要解决一系列用户所提出的问题,例如如何避免浏览器的兼容性问题,大量用户访问时,如何保持较高的响应速度,在系统今后的升级过程中将着重解决这些安全性问题。
参考文献
[1]张锦贤,吴晓玲.基于Django框架技术的网站设计[J].电脑知识与技术,2024,20(10):71-73.DOI:10.14004/j.cnki.ckt.2024.0565.
[2]Xiya Y ,Xianhe L ,Changping W , et al.Design and Deployment of Django-based Housing Information Management System[J].Journal of Physics: Conference Series,2023,2425(1):
[3]张静,胡宁玉,冯丽萍.基于Java的超市进销存管理系统的设计与实现[J].信息与电脑(理论版),2022,34(18):124-127+131.
[4]Cristian A O B ,Platagea S G ,Vasile T B , et al.Distribution management in the hypermarket system[J].Proceedings of the International Conference on Business Excellence,2022,16(1):285-293.
[5]千文.Python在商品销售数据分析中的使用[J].电子技术与软件工程,2022,(10):211-214.
[6]吕冠艳,李奋华.MVC架构下的校园超市管理系统的设计[J].计算机时代,2022,(04):123-125.DOI:10.16644/j.cnki.cn33-1094/tp.2022.04.034.
[7]施宸昊.基于Django的水果销售系统设计与实现[J].丽水学院学报,2022,44(02):16-19.
[8]袁明坤,曾丽.基于JavaWeb的超市商品采购管理系统设计与实现[J].电脑知识与技术,2022,18(05):61-63.DOI:10.14004/j.cnki.ckt.2022.0346.
[9]庄帅.基于B/S架构设计实现超市管理系统[J].信息系统工程,2022,(01):105-108.
[10]数据超市管理系统.山西省,山西阳煤联创信息技术有限公司,2021-12-31.
[11]梅瑞泽,王静.超市信息管理系统的设计与实现[J].电子测试,2021,(18):78-80.DOI:10.16520/j.cnki.1000-8519.2021.18.028.
[12]毋沁萍.基于Django框架的无人超市会员系统的开发及应用[D].首都经济贸易大学,2021.DOI:10.27338/d.cnki.gsjmu.2021.000815.
[13]王立新.基于信息技术的超市后台管理系统研究[J].无线互联科技,2021,18(08):60-61.
[14]李楚贞,曾琳,余育文.华润万家超市进销存管理系统的设计与实现[J].计算机产品与流通,2020,(11):274.
[15]龙棉棉,姚敦红.基于UML的超市信息系统设计[J].信息与电脑(理论版),2020,32(14):101-103.
[16]王宁.Design and Implementation of Supermarket Sales Management System Based on Apriori Algorithm[D].首都经济贸易大学,2020.DOI:10.27338/d.cnki.gsjmu.2020.001126.
[17]陈曦.基于Django的自助超市数据分析及可视化系统的开发与实现[D].首都经济贸易大学,2020.DOI:10.27338/d.cnki.gsjmu.2020.000427.
[18]赵新苗,谢清辉,颜依铃,等.基于Django的干果超市信息管理系统[J].微型电脑应用,2020,36(01):26-29.
[19]方博.超市云平台管理系统设计与实现[D].电子科技大学,2019.DOI:10.27005/d.cnki.gdzku.2019.000416.
[20]魏鹏.基于Web的超市销售管理系统的设计与实现[D].吉林大学,2019.
致 谢
时间过得飞快,马上就要毕业了,在母校的学习生活中,我得到了许多来自老师、朋友、同学的帮助。因此,在本文的最后,我要对许多人表示诚挚的感谢,他们为超市管理系统的研发和完成做出了重要的贡献。首先,我要感谢我的导师,您给予了我悉心的指导和支持,在选题和研究过程中提供了宝贵的意见和建议。您的专业知识和严谨态度使我受益匪浅,让我能够顺利地完成毕业设计。其次,我要感谢我的同学和朋友们,你们在我写作和排版过程中给予了热情的帮助和鼓励。与你们一起度过的大学生活是我宝贵的回忆,你们的友谊让我感到无比温暖和快乐。
此外,我也要感谢那些为我们提供参考和指导的知网学者和专家们。他们的研究成果为我们的论文提供了宝贵的指导,使我们能够更好地理解问题和展开思考。
最后,我要感谢我的家人和爱人,你们一直以来对我无条件的支持和理解让我能够专注于学业。你们的鼓励和陪伴是我坚持不懈的动力。
在这段时间里,我收获了很多宝贵的经验和知识。尽管我的能力有限,但我会继续努力去完善这篇论文,并且真诚地希望各位老师和同学们能够给予宝贵的指导与意见。
最后,再次向所有支持和帮助过我的人表示深深的感谢!我会将所学所得用于实践,为社会做出自己的贡献。
免费领取项目源码,请关注❥点赞收藏并私信博主,谢谢~
1万+

被折叠的 条评论
为什么被折叠?



