摘 要
21世纪的今天,随着社会的不断发展与进步,人们对于信息科学化的认识,已由低层次向高层次发展,由原来的感性认识向理性认识提高,管理工作的重要性已逐渐被人们所认识,科学化的管理,使信息存储达到准确、快速、完善,并能提高工作管理效率,促进其发展。
论文主要是对流浪动物救助系统进行了介绍,包括研究的现状,还有涉及的开发背景,然后还对系统的设计目标进行了论述,还有系统的需求,以及整个的设计方案,对系统的设计以及实现,也都论述的比较细致,最后对流浪动物救助系统进行了一些具体测试。
本文以Django为开发技术,实现了一个流浪动物救助系统。流浪动物救助系统的主要使用者分为用户、管理员;管理员功能包括有:首页、个人资料、公共管理(轮播图、系统公告)用户管理(管理员、领养用户)信息管理(宠物资讯、资讯分类)领养中心、宠物类型、领养申请、宠物信息、收容捐赠;前台首页功能包括有:首页、系统公告、宠物资讯、个人账户、个人收藏、领养中心、宠物信息等功能。通过这些功能模块的设计,基本上实现了整个流浪动物救助系统的过程。
具体在系统设计上,采用了Django的结构,后台上采用Mysql数据库,是一个非常优秀的流浪动物救助系统。
关键词 :流浪动物救助系统;Django技术;Mysql数据库
Abstract
Today in the 21st century, with the continuous development and progress of society, people's understanding of scientific information has developed from low level to high level, from the original perceptual knowledge to rational knowledge, and the importance of management has gradually been recognized by people. Scientific management can make information storage accurate, fast and perfect, and can improve the efficiency of work management and promote its development.
The paper mainly introduces the vagrant animal rescue system, including the current situation of research and the development background involved, and then discusses the design objectives of the system, the system requirements, and the whole design scheme. The design and implementation of the system are also discussed in detail. Finally, some specific tests are carried out on the vagrant animal rescue system.
This paper uses Django as the development technology to implement a stray animal rescue system. The main users of the stray animal rescue system are divided into users and administrators; The administrator functions include: home page, personal data, public management (broadcast map, system announcement) user management (administrator, adoptive user) information management (pet information, information classification) adoption center, pet type, adoption application, pet information, reception donation; Front desk home page functions include: home page, system announcement, pet information, personal account, personal collection, adoption center, pet information and other functions. Through the design of these functional modules, the whole process of the stray animal rescue system is basically realized.
In terms of system design, Django's structure is adopted, and MySQL database is used in the background, which is a very excellent rescue system for stray animals.
Key words: stray animal rescue system; Django technology; MySQL database
目录
1.1课题背景及意义
网络的快速发展从根本上更改了世界各组织的管理方式,自二十世纪九十年代开始,我国的政府、企事业等单位就设想可以通过互联网系统来进行管理信息。由于以前存在各方面的原因,比如网络普及度低、用户不接受、互联网的相关法律法规也不够完善、开发技术也不够成熟等,阻碍了互联网在各大机构中的发展速度。进入二十一世纪以后,我国经济有了快速的发展,限制机构管理的各个难题逐一被解决,国内各大机构都加入到了电子信息化的管理模式中来。
以往流浪动物的救助网站相关信息的管理,都是工作人员手工统计。这种方式不但时效性低,而且需要查找和变更的时候很不方便。随着科学的进步,技术的成熟,计算机信息化也日新月异的发展,社会也已经深刻的认识,计算机功能非常的强大,计算机已经进入了人类社会发展的各个领域,并且发挥着十分重要的作用。本系统利用网络沟通、计算机信息存储管理,有着与传统的方式所无法替代的优点。比如计算检索速度特别快、可靠性特别高、存储容量特别大、保密性特别好、可保存时间特别长、成本特别低等。在工作效率上,能够得到极大地提高,延伸至服务水平也会有好的收获,有了网络,在线流浪动物救助系统的各方面的管理更加科学和系统,更加规范和简便。
1.2 国内外研究现状
随着计算机网络的不断渗透,人们的生活与工作、学习的方式也在慢慢发生变化。传统的用户相关信息管理方式一般都采取人工的方式,信息的获取、整理、修改、存储等工作还停留在人工阶段。这种方式一方面需要花费大量的人力、物力和金钱,交互起来比较困难,而且会浪费时间;另一方面对用户等信息的管理,特别是随着用户数量的递增,查询、修改起来特别困难;最后由于用户等其他信息的不断增加,信息的存储也成为了难题。
一些发达国家,网络发展比较快,已经很大程度上完成了从人工到计算机管理的转变。我国计算机应用起步比较晚,而且发展区域不平衡,还有很多地区或单位使用传统的方式进行管理,但是目前计算机发展较快,包括网络也已经普及,很多单位和用户也开始慢慢接触网络管理系统。纵观这些系统主要有以下几个特点:
(1)先进性:实现网络化管理。
(2)通用性:同一行业基本都能使用。
(3)方便性:通过网络就能完成管理工作。
(4)及时性:信息更新及时。
(5)可扩展性:可根据需要进行模块的增加。
(6)安全性:对单位、用户等信息进行加密。
截至如今,互联网已经深入人们的生活,智能手机、笔记本电脑等已经是人们获取信息的主要工具,这是一个沟通无限的时代,因此,利用网络来进行在线流浪动物救助系统的管理也成为大势所趋,所以,开发一个流浪动物救助系统是必须的。
1.3 本课题主要工作
一开始,本文就对系统内谈到的基本知识,从整体上进行了描述,并在此基础上进行了系统分析。为了能够使本系统较好、较为完善的被设计实现出来,就必须先进行分析调查。基于之前相关的基础,在功能上,对新系统进行了细致的分析。然后通过详细的分析,进行系统设计,其次,系统在实施的可行性上,我选择了Django技术来进行开发设计,在数据存储上,采用 Mysql数据库来进行设计。由于Django和Mysql都已经非常成熟,因此无论在各个方面,都非常可靠安全实用。最后对系统进行测试完善并发布。
2 系统开发环境
2.1 开发技术说明
当本系统前端部分基于MVVM模式进行开发,采用B/S模式,后端部分基于python的Django框架进行开发。
前端部分:前端框架采用了比较流行的渐进式JavaScript框架Vue.js。使用Vue-Router和Vuex实现动态路由和全局状态管理,Ajax实现前后端通信,Element UI组件库使页面快速成型,项目前端通过栅格布局实现响应式,可适应PC端、平板端、手机端等不同屏幕大小尺寸的完美布局展示。
后端部分:采用Django作为开发框架,同时集成Redis等相关技术。
2.2 MVVM模式介绍
MVVM是Model-View-ViewModel的简写。它本质上就是MVC 的改进版。MVVM 就是将其中的View 的状态和行为抽象化,让我们将视图 UI 和业务逻辑分开。当然这些事 ViewModel 已经帮我们做了,它可以取出 Model 的数据同时帮忙处理 View 中由于需要展示内容而涉及的业务逻辑。微软的WPF带来了新的技术体验,如Silverlight、音频、视频、3D、动画……,这导致了软件UI层更加细节化、可定制化。同时,在技术层面,WPF也带来了 诸如Binding、Dependency Property、Routed Events、Command、DataTemplate、ControlTemplate等新特性。MVVM(Model-View-ViewModel)框架的由来便是MVP(Model-View-Presenter)模式与WPF结合的应用方式时发展演变过来的一种新型架构框架。它立足于原有MVP框架并且把WPF的新特性糅合进去,以应对客户日益复杂的需求变化。
2.3 B/S体系结构介绍
B/S结构(Browser/Server,浏览器/服务器模式),是WEB兴起后的一种网络结构模式,WEB浏览器是客户端最主要的应用软件。这种模式统一了客户端,将系统功能实现的核心部分集中到服务器上,简化了系统的开发、维护和使用。客户机上只要安装一个浏览器,如Chrome、Safari、Microsoft Edge、Netscape Navigator或Internet Explorer,服务器安装SQL Server、Oracle、MYSQL等数据库。浏览器通过Web Server同数据库进行数据交互。
2.4 Django框架介绍
Django是高水准的Python编程语言驱动的一个开源模型.视图,控制器风格的Web应用程序框架,它起源于开源社区。使用这种架构,程序员可以方便、快捷地创建高品质、易维护、数据库驱动的应用程序。这也正是OpenStack的Horizon组件采用这种架构进行设计的主要原因。另外,在Django框架中,还包含许多功能强大的第三方插件,使得Django具有较强的可扩展性。Django 项目源自一个在线新闻 Web 站点,于 2005 年以开源的形式被释放出来。Django 框架的核心组件有:
2.4.1 用于创建模型的对象关系映射;
2.4.2 为最终用户设计较好的管理界面;
2.4.3 URL 设计;
2.4.4 设计者友好的模板语言;
2.4.5 缓存系统。
Django(发音:[`dʒæŋɡəʊ]) 是用python语言写的开源web开发框架(open source web framework),它鼓励快速开发,并遵循MVC设计。Django遵守BSD版权,初次发布于2005年7月, 并于2008年9月发布了第一个正式版本1.0 。
Django 根据比利时的爵士音乐家Django Reinhardt命名,他是一个吉普赛人,主要以演奏吉它为主,还演奏过小提琴等。
由于Django在近年来的迅速发展,应用越来越广泛,被著名IT开发杂志SD Times评选为2013 SD Times 100,位列“API、库和框架”分类第6位,被认为是该领域的佼佼者。
2.5 MySQL数据库
Mysql的语言是非结构化的,用户可以在数据上进行工作。MySQL因为其速度、可靠性和适应性而备受关注。大多数人都认为在不需要事务化处理的情况下,MySQL是管理内容最好的选择。并且因为Mysql的语言和结构比较简单,但是功能和存储信息量很强大,所以得到了普遍的应用。
Mysql数据库在编程过程中的作用是很广泛的,为用户进行数据查询带来了方便。Mysql数据库的应用因其灵活性强,功能强大,所以在实现某功能时只需要一小段代码,而不像其他程序需要编写大段代码。总体来说,Mysql数据库的语言相对要简洁很多。
数据流程分析主要就是数据存储的储藏室,它是在计算机上进行的,而不是现实中的储藏室。数据的存放是按固定格式,而不是无序的,其定义就是:长期有固定格式,可以共享的存储在计算机存储器上。数据库管理主要是数据存储、修改和增加以及数据表的建立。为了保证系统数据的正常运行,一些有能力的处理者可以进行管理而不需要专业的人来处理。数据表的建立,可以对数据表中的数据进行调整,数据的重新组合及重新构造,保证数据的安全性。介于数据库的功能强大等特点,本系统的开发主要应用了Mysql进行对数据的管理。
3 系统分析
所谓系统分析就是,需求人员通过与用户的沟通,所获取的信息,然后把这些信息通过需求说明书的方式展示给用户和开发人员。在软件功能发展的历史长河中,很长时间,特别是最开始的时候,需求分析的重要性并不被人们所认同,例如当时美国IBM公司为英国电信公司开发一套信息管理系统,在需求不明确的情况下开始开发,最初的工期为一年,由于需求获取不清晰导致工期推迟了半年多,造成巨大损失。我们很多软件公司也存在这种情况,边需求,边开发,甚至与用户没有沟通清楚的情况下,直接照搬同类型的项目进行更改,导致到系统验收的时候,重新更改,造成了人力、物力的极大浪费。而导致这一切后果的原因就是需求获取不及时、不清楚、不全面。
3.1 可行性分析
流浪动物救助系统主要目标是实现网上的相关信息管理服务。在确定了目标后,我们从以下四方面对能否实现本系统目标进行可行性分析。
3.1.1 技术可行性
流浪动物救助系统主要采用Django技术,基于B/S结构,Mysql数据库,对于应用程序的开发要求具备完整功能,使用简单的特点,并建立一个数据完整安全稳定的数据库。流浪动物救助系统的开发技术具有很高可行性,且开发人员掌握了一定的开发技术,所以系统的开发具有可行性。
3.1.2操作可行性
流浪动物救助系统的登录界面简单易于操作,采用常见的界面窗口来登录界面,通过电脑进行访问操作,会员只要平时使用过电脑都能进行访问操作。此系统的开发采用Django语言开发,基于B/S结构,这些开发环境使系统更加完善。本系统具有易操作、易管理、交互性好的特点,在操作上是非常简单的。因此本系统可以进行开发。
3.1.3 经济可行性
流浪动物救助系统是基于Django模式,采用Mysql数据库储存数据,所要求的硬件和软件环境,市场上都很容易购买,程序开发主要是管理系统的开发和维护。所以程序在开发人力、财力上要求不高,而且此系统不是很复杂,开发周期短,在经济方面具有较高的可行性。
3.1.4 法律可行性
此流浪动物救助系统是自己设计的管理系统,具有很大的实际意义。因为无论是软件还是数据库,采用的都是开源代码,因此这个系统的开发和设计,并不存在侵权等问题,在法律上完全具有可行性。
综上所述,流浪动物救助系统在技术、经济、操作和法律上都具有很高的可行性,开发此程序是可行的。
3.2系统流程分析
3.2.1系统开发流程
流浪动物救助系统开发时,首先进行需求分析,进而对系统进行总体的设计规划,设计系统功能模块,数据库的选择等,本系统的开发流程如图3-1所示

图3-1系统开发流程图
3.2.2 用户登录流程
为了保证系统的安全性,要使用本系统对系统信息进行管理,必须先登陆到系统中。如图3-2所示。

图3-2 登录流程图
3.2.3 系统操作流程
用户打开并进入系统后,会先显示登录界面,输入正确的用户名和密码,系统自动检测信息,若信息无误,则用户会进入系统功能界面,进行操作,否则会提示错误无法登录,操作流程如图3-3所示。

图3-3 系统操作流程图
3.2.4 添加信息流程
管理员可以对流浪动物的信息等进行信息的添加,用户可以对自己权限内的信息进行添加,输入信息后,系统会自行验证输入的信息和数据,若信息正确,会将其添加到数据库内,若信息有误,则会提示重新输入信息,添加信息流程如图3-4所示。

图3-4 添加信息流程图
3.2.5 修改信息流程
管理员可以对流浪动物信息等进行的修改,用户可以对自己权限内的信息进行修改,首先进入修改信息界面,输入修改信息数据,系统进行数据的判断验证,修改信息合法则修改成功,信息更新至数据库,信息不合法则修改失败,重新输入。修改信息流程图如图3-5所示。

图3-5 修改信息流程图
3.2.6 删除信息流程
管理员可以对流浪动物管理信息等进行信息的删除,对要删除的信息进行选中后,点击删除按钮,系统会询问是否确定,若点击确定,则系统会删除掉选中的信息,并在数据库内对信息进行删除,删除信息流程图如图3-6所示。

图3-6 删除信息流程图
3.3系统用例分析
3.3.1管理员用例图
系统中的核心用户是系统管理员,管理员登录后,通过管理员来管理后台系统。主要功能有:首页、个人资料、公共管理(轮播图、系统公告)用户管理(管理员、领养用户)信息管理(宠物资讯、资讯分类)领养中心、宠物类型、领养申请、宠物信息、收容捐赠等功能。管理员用例如图3-7所示。

图3-7 管理员用例图
3.3.2用户用例图
用户进入系统可以查看个人首页、个人资料、领养申请、宠物信息等。用户用例如图3-8所示。

图3-8 用户用例图
4 系统设计
4.1 系统概述
进过系统的分析后,就开始系统的设计,系统设计包含总体设计和详细设计。总体设计只是一个大体的设计,经过了总体设计,我们能够划分出系统的一些东西,例如文件、文档、数据等。而且我们通过总体设计,大致可以划分出了程序的模块,以及功能。但是只是一个初步的分类,并没有真正的实现。
整体设计,只是一个初步设计,而且,对于一个项目,我们可以进行多个整体设计,通过对比,包括性能的对比、成本的对比、效益的对比,来最终确定一个最优的设计方案,选择优秀的整体设计可以降低开发成本,增加公司效益,从这一点来讲,整体设计还是非常重要的。
流浪动物救助系统工作原理图如图4-1所示:

图4-1 系统工作原理图
4.2 系统结构设计
系统架构图属于系统设计阶段,系统架构图只是这个阶段一个产物,系统的总体架构决定了整个系统的模式,是系统的基础。流浪动物救助系统的整体结构设计如图4-2所示。

图4-2 系统结构图
4.3数据库设计
数据库是计算机信息系统的基础。目前,电脑系统的关键与核心部分就是数据库。数据库开发的优劣对整个系统的质量和速度有着直接影响。
4.3.1 数据库设计原则
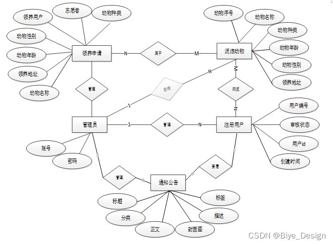
数据库的概念结构设计采用实体—联系(E-R)模型设计方法。E-R模型法的组成元素有:实体、属性、联系,E-R模型用E-R图表示,是提示用户工作环境中所涉及的事物,属性则是对实体特性的描述。在系统设计当中数据库起着决定性的因素。下面设计出这几个关键实体的实体—关系图。
4.3.2 数据库实体
数据模型中的实体(Entity),也称为实例,对应现实世界中可区别于其他对象的“事件”或“事物”。例如,公司中的每个员工,家里中的每个家具。

图4-3系统ER图
4.3.3 数据库表设计
数据库的表信息属于设计的一部分,下面介绍数据库中的各个表的详细信息。
表access_token (登陆访问时长)
| 编号 | 名称 | 数据类型 | 长度 | 小数位 | 允许空值 | 主键 | 默认值 | 说明 |
| 1 | token_id | int | 10 | 0 | N | Y | 临时访问牌ID | |
| 2 | token | varchar | 64 | 0 | Y | N | 临时访问牌 | |
| 3 | info | text | 65535 | 0 | Y | N | ||
| 4 | maxage | int | 10 | 0 | N | N | 2 | 最大寿命:默认2小时 |
| 5 | create_time | timestamp | 19 | 0 | N | N | CURRENT_TIMESTAMP | 创建时间: |
| 6 | update_time | timestamp | 19 | 0 | N | N | CURRENT_TIMESTAMP | 更新时间: |
| 7 | user_id | int | 10 | 0 | N | N | 0 | 用户编号: |
| 编号 | 名称 | 数据类型 | 长度 | 小数位 | 允许空值 | 主键 | 默认值 | 说明 |
| 1 | adoption_application_id | int | 10 | 0 | N | Y | 领养申请ID | |
| 2 | application_no | varchar | 64 | 0 | Y | N | 申请编号 | |
| 3 | pet_number | varchar | 64 | 0 | Y | N | 宠物编号 | |
| 4 | pet_name | varchar | 64 | 0 | Y | N | 宠物名称 | |
| 5 | type_of_pet | varchar | 64 | 0 | Y | N | 宠物类型 | |
| 6 | pet_age | varchar | 64 | 0 | Y | N | 宠物年龄 | |
| 7 | sex_of_pet | varchar | 64 | 0 | Y | N | 宠物性别 | |
| 8 | place_of_adoption | varchar | 64 | 0 | Y | N | 领养地点 | |
| 9 | contact_information | varchar | 16 | 0 | Y | N | 联系方式 | |
| 10 | adoptive_user | int | 10 | 0 | Y | N | 0 | 领养用户 |
| 11 | user_name | varchar | 64 | 0 | Y | N | 用户姓名 | |
| 12 | application_date | date | 10 | 0 | Y | N | 申请日期 | |
| 13 | reason_for_adoption | text | 65535 | 0 | Y | N | 领养理由 | |
| 14 | examine_state | varchar | 16 | 0 | N | N | 未审核 | 审核状态 |
| 15 | examine_reply | varchar | 16 | 0 | Y | N | 审核回复 | |
| 16 | recommend | int | 10 | 0 | N | N | 0 | 智能推荐 |
| 17 | user_id | int | 10 | 0 | N | N | 0 | 用户ID |
| 18 | create_time | datetime | 19 | 0 | N | N | CURRENT_TIMESTAMP | 创建时间 |
| 19 | update_time | timestamp | 19 | 0 | N | N | CURRENT_TIMESTAMP | 更新时间 |
| 编号 | 名称 | 数据类型 | 长度 | 小数位 | 允许空值 | 主键 | 默认值 | 说明 |
| 1 | adoption_center_id | int | 10 | 0 | N | Y | 领养中心ID | |
| 2 | pet_number | varchar | 64 | 0 | Y | N | 宠物编号 | |
| 3 | pet_name | varchar | 64 | 0 | Y | N | 宠物名称 | |
| 4 | cover | varchar | 255 | 0 | Y | N | 封面 | |
| 5 | type_of_pet | varchar | 64 | 0 | Y | N | 宠物类型 | |
| 6 | pet_age | varchar | 64 | 0 | Y | N | 宠物年龄 | |
| 7 | sex_of_pet | varchar | 64 | 0 | Y | N | 宠物性别 | |
| 8 | place_of_adoption | varchar | 64 | 0 | Y | N | 领养地点 | |
| 9 | contact_information | varchar | 16 | 0 | Y | N | 联系方式 | |
| 10 | pet_status | varchar | 64 | 0 | Y | N | 宠物状态 | |
| 11 | pet_details | longtext | 2147483647 | 0 | Y | N | 宠物详情 | |
| 12 | praise_len | int | 10 | 0 | N | N | 0 | 点赞数 |
| 13 | recommend | int | 10 | 0 | N | N | 0 | 智能推荐 |
| 14 | limit_times | int | 10 | 0 | N | N | 0 | 限制次数 |
| 15 | limit_type | tinyint | 4 | 0 | N | N | 2 | 限制次数类型1-每天次,2-总计次 |
| 16 | create_time | datetime | 19 | 0 | N | N | CURRENT_TIMESTAMP | 创建时间 |
| 17 | update_time | timestamp | 19 | 0 | N | N | CURRENT_TIMESTAMP | 更新时间 |
| 编号 | 名称 | 数据类型 | 长度 | 小数位 | 允许空值 | 主键 | 默认值 | 说明 |
| 1 | adoptive_user_id | int | 10 | 0 | N | Y | 领养用户ID | |
| 2 | user_name | varchar | 64 | 0 | Y | N | 用户姓名 | |
| 3 | gender | varchar | 64 | 0 | Y | N | 性别 | |
| 4 | examine_state | varchar | 16 | 0 | N | N | 已通过 | 审核状态 |
| 5 | recommend | int | 10 | 0 | N | N | 0 | 智能推荐 |
| 6 | user_id | int | 10 | 0 | N | N | 0 | 用户ID |
| 7 | create_time | datetime | 19 | 0 | N | N | CURRENT_TIMESTAMP | 创建时间 |
| 8 | update_time | timestamp | 19 | 0 | N | N | CURRENT_TIMESTAMP | 更新时间 |
| 编号 | 名称 | 数据类型 | 长度 | 小数位 | 允许空值 | 主键 | 默认值 | 说明 |
| 1 | article_id | mediumint | 8 | 0 | N | Y | 文章id:[0,8388607] | |
| 2 | title | varchar | 125 | 0 | N | Y | 标题:[0,125]用于文章和html的title标签中 | |
| 3 | type | varchar | 64 | 0 | N | N | 0 | 文章分类:[0,1000]用来搜索指定类型的文章 |
| 4 | hits | int | 10 | 0 | N | N | 0 | 点击数:[0,1000000000]访问这篇文章的人次 |
| 5 | praise_len | int | 10 | 0 | N | N | 0 | 点赞数 |
| 6 | create_time | timestamp | 19 | 0 | N | N | CURRENT_TIMESTAMP | 创建时间: |
| 7 | update_time | timestamp | 19 | 0 | N | N | CURRENT_TIMESTAMP | 更新时间: |
| 8 | source | varchar | 255 | 0 | Y | N | 来源:[0,255]文章的出处 | |
| 9 | url | varchar | 255 | 0 | Y | N | 来源地址:[0,255]用于跳转到发布该文章的网站 | |
| 10 | tag | varchar | 255 | 0 | Y | N | 标签:[0,255]用于标注文章所属相关内容,多个标签用空格隔开 | |
| 11 | content | longtext | 2147483647 | 0 | Y | N | 正文:文章的主体内容 | |
| 12 | img | varchar | 255 | 0 | Y | N | 封面图 | |
| 13 | description | text | 65535 | 0 | Y | N | 文章描述 |
| 编号 | 名称 | 数据类型 | 长度 | 小数位 | 允许空值 | 主键 | 默认值 | 说明 |
| 1 | type_id | smallint | 5 | 0 | N | Y | 分类ID:[0,10000] | |
| 2 | display | smallint | 5 | 0 | N | N | 100 | 显示顺序:[0,1000]决定分类显示的先后顺序 |
| 3 | name | varchar | 16 | 0 | N | N | 分类名称:[2,16] | |
| 4 | father_id | smallint | 5 | 0 | N | N | 0 | 上级分类ID:[0,32767] |
| 5 | description | varchar | 255 | 0 | Y | N | 描述:[0,255]描述该分类的作用 | |
| 6 | icon | text | 65535 | 0 | Y | N | 分类图标: | |
| 7 | url | varchar | 255 | 0 | Y | N | 外链地址:[0,255]如果该分类是跳转到其他网站的情况下,就在该URL上设置 | |
| 8 | create_time | timestamp | 19 | 0 | N | N | CURRENT_TIMESTAMP | 创建时间: |
| 9 | update_time | timestamp | 19 | 0 | N | N | CURRENT_TIMESTAMP | 更新时间: |
| 编号 | 名称 | 数据类型 | 长度 | 小数位 | 允许空值 | 主键 | 默认值 | 说明 |
| 1 | auth_id | int | 10 | 0 | N | Y | 授权ID: | |
| 2 | user_group | varchar | 64 | 0 | Y | N | 用户组: | |
| 3 | mod_name | varchar | 64 | 0 | Y | N | 模块名: | |
| 4 | table_name | varchar | 64 | 0 | Y | N | 表名: | |
| 5 | page_title | varchar | 255 | 0 | Y | N | 页面标题: | |
| 6 | path | varchar | 255 | 0 | Y | N | 路由路径: | |
| 7 | position | varchar | 32 | 0 | Y | N | 位置: | |
| 8 | mode | varchar | 32 | 0 | N | N | _blank | 跳转方式: |
| 9 | add | tinyint | 3 | 0 | N | N | 1 | 是否可增加: |
| 10 | del | tinyint | 3 | 0 | N | N | 1 | 是否可删除: |
| 11 | set | tinyint | 3 | 0 | N | N | 1 | 是否可修改: |
| 12 | get | tinyint | 3 | 0 | N | N | 1 | 是否可查看: |
| 13 | field_add | text | 65535 | 0 | Y | N | 添加字段: | |
| 14 | field_set | text | 65535 | 0 | Y | N | 修改字段: | |
| 15 | field_get | text | 65535 | 0 | Y | N | 查询字段: | |
| 16 | table_nav_name | varchar | 500 | 0 | Y | N | 跨表导航名称: | |
| 17 | table_nav | varchar | 500 | 0 | Y | N | 跨表导航: | |
| 18 | option | text | 65535 | 0 | Y | N | 配置: | |
| 19 | create_time | timestamp | 19 | 0 | N | N | CURRENT_TIMESTAMP | 创建时间: |
| 20 | update_time | timestamp | 19 | 0 | N | N | CURRENT_TIMESTAMP | 更新时间: |
| 编号 | 名称 | 数据类型 | 长度 | 小数位 | 允许空值 | 主键 | 默认值 | 说明 |
| 1 | collect_id | int | 10 | 0 | N | Y | 收藏ID: | |
| 2 | user_id | int | 10 | 0 | N | N | 0 | 收藏人ID: |
| 3 | source_table | varchar | 255 | 0 | Y | N | 来源表: | |
| 4 | source_field | varchar | 255 | 0 | Y | N | 来源字段: | |
| 5 | source_id | int | 10 | 0 | N | N | 0 | 来源ID: |
| 6 | title | varchar | 255 | 0 | Y | N | 标题: | |
| 7 | img | varchar | 255 | 0 | Y | N | 封面: | |
| 8 | create_time | timestamp | 19 | 0 | N | N | CURRENT_TIMESTAMP | 创建时间: |
| 9 | update_time | timestamp | 19 | 0 | N | N | CURRENT_TIMESTAMP | 更新时间: |
| 编号 | 名称 | 数据类型 | 长度 | 小数位 | 允许空值 | 主键 | 默认值 | 说明 |
| 1 | comment_id | int | 10 | 0 | N | Y | 评论ID: | |
| 2 | user_id | int | 10 | 0 | N | N | 0 | 评论人ID: |
| 3 | reply_to_id | int | 10 | 0 | N | N | 0 | 回复评论ID:空为0 |
| 4 | content | longtext | 2147483647 | 0 | Y | N | 内容: | |
| 5 | nickname | varchar | 255 | 0 | Y | N | 昵称: | |
| 6 | avatar | varchar | 255 | 0 | Y | N | 头像地址:[0,255] | |
| 7 | create_time | timestamp | 19 | 0 | N | N | CURRENT_TIMESTAMP | 创建时间: |
| 8 | update_time | timestamp | 19 | 0 | N | N | CURRENT_TIMESTAMP | 更新时间: |
| 9 | source_table | varchar | 255 | 0 | Y | N | 来源表: | |
| 10 | source_field | varchar | 255 | 0 | Y | N | 来源字段: | |
| 11 | source_id | int | 10 | 0 | N | N | 0 | 来源ID: |
| 编号 | 名称 | 数据类型 | 长度 | 小数位 | 允许空值 | 主键 | 默认值 | 说明 |
| 1 | hits_id | int | 10 | 0 | N | Y | 点赞ID: | |
| 2 | user_id | int | 10 | 0 | N | N | 0 | 点赞人: |
| 3 | create_time | timestamp | 19 | 0 | N | N | CURRENT_TIMESTAMP | 创建时间: |
| 4 | update_time | timestamp | 19 | 0 | N | N | CURRENT_TIMESTAMP | 更新时间: |
| 5 | source_table | varchar | 255 | 0 | Y | N | 来源表: | |
| 6 | source_field | varchar | 255 | 0 | Y | N | 来源字段: | |
| 7 | source_id | int | 10 | 0 | N | N | 0 | 来源ID: |
| 编号 | 名称 | 数据类型 | 长度 | 小数位 | 允许空值 | 主键 | 默认值 | 说明 |
| 1 | notice_id | mediumint | 8 | 0 | N | Y | 公告id: | |
| 2 | title | varchar | 125 | 0 | N | N | 标题: | |
| 3 | content | longtext | 2147483647 | 0 | Y | N | 正文: | |
| 4 | create_time | timestamp | 19 | 0 | N | N | CURRENT_TIMESTAMP | 创建时间: |
| 5 | update_time | timestamp | 19 | 0 | N | N | CURRENT_TIMESTAMP | 更新时间: |
| 编号 | 名称 | 数据类型 | 长度 | 小数位 | 允许空值 | 主键 | 默认值 | 说明 |
| 1 | pet_information_id | int | 10 | 0 | N | Y | 宠物信息ID | |
| 2 | pet_number | varchar | 64 | 0 | Y | N | 宠物编号 | |
| 3 | pet_name | varchar | 64 | 0 | Y | N | 宠物名称 | |
| 4 | cover | varchar | 255 | 0 | Y | N | 封面 | |
| 5 | type_of_pet | varchar | 64 | 0 | Y | N | 宠物类型 | |
| 6 | pet_age | varchar | 64 | 0 | Y | N | 宠物年龄 | |
| 7 | sex_of_pet | varchar | 64 | 0 | Y | N | 宠物性别 | |
| 8 | publishing_users | int | 10 | 0 | Y | N | 0 | 发布用户 |
| 9 | pet_details | longtext | 2147483647 | 0 | Y | N | 宠物详情 | |
| 10 | praise_len | int | 10 | 0 | N | N | 0 | 点赞数 |
| 11 | recommend | int | 10 | 0 | N | N | 0 | 智能推荐 |
| 12 | create_time | datetime | 19 | 0 | N | N | CURRENT_TIMESTAMP | 创建时间 |
| 13 | update_time | timestamp | 19 | 0 | N | N | CURRENT_TIMESTAMP | 更新时间 |
| 编号 | 名称 | 数据类型 | 长度 | 小数位 | 允许空值 | 主键 | 默认值 | 说明 |
| 1 | praise_id | int | 10 | 0 | N | Y | 点赞ID: | |
| 2 | user_id | int | 10 | 0 | N | N | 0 | 点赞人: |
| 3 | create_time | timestamp | 19 | 0 | N | N | CURRENT_TIMESTAMP | 创建时间: |
| 4 | update_time | timestamp | 19 | 0 | N | N | CURRENT_TIMESTAMP | 更新时间: |
| 5 | source_table | varchar | 255 | 0 | Y | N | 来源表: | |
| 6 | source_field | varchar | 255 | 0 | Y | N | 来源字段: | |
| 7 | source_id | int | 10 | 0 | N | N | 0 | 来源ID: |
| 8 | status | bit | 1 | 0 | N | N | 1 | 点赞状态:1为点赞,0已取消 |
| 编号 | 名称 | 数据类型 | 长度 | 小数位 | 允许空值 | 主键 | 默认值 | 说明 |
| 1 | receive_donations_id | int | 10 | 0 | N | Y | 收容捐赠ID | |
| 2 | title_of_donation | varchar | 64 | 0 | Y | N | 捐赠标题 | |
| 3 | required_funds | int | 10 | 0 | Y | N | 0 | 所需资金 |
| 4 | description_of_use | longtext | 2147483647 | 0 | Y | N | 用途说明 | |
| 5 | recommend | int | 10 | 0 | N | N | 0 | 智能推荐 |
| 6 | create_time | datetime | 19 | 0 | N | N | CURRENT_TIMESTAMP | 创建时间 |
| 7 | update_time | timestamp | 19 | 0 | N | N | CURRENT_TIMESTAMP | 更新时间 |
| 编号 | 名称 | 数据类型 | 长度 | 小数位 | 允许空值 | 主键 | 默认值 | 说明 |
| 1 | slides_id | int | 10 | 0 | N | Y | 轮播图ID: | |
| 2 | title | varchar | 64 | 0 | Y | N | 标题: | |
| 3 | content | varchar | 255 | 0 | Y | N | 内容: | |
| 4 | url | varchar | 255 | 0 | Y | N | 链接: | |
| 5 | img | varchar | 255 | 0 | Y | N | 轮播图: | |
| 6 | hits | int | 10 | 0 | N | N | 0 | 点击量: |
| 7 | create_time | timestamp | 19 | 0 | N | N | CURRENT_TIMESTAMP | 创建时间: |
| 8 | update_time | timestamp | 19 | 0 | N | N | CURRENT_TIMESTAMP | 更新时间: |
| 编号 | 名称 | 数据类型 | 长度 | 小数位 | 允许空值 | 主键 | 默认值 | 说明 |
| 1 | type_of_pet_id | int | 10 | 0 | N | Y | 宠物类型ID | |
| 2 | type_of_pet | varchar | 64 | 0 | Y | N | 宠物类型 | |
| 3 | recommend | int | 10 | 0 | N | N | 0 | 智能推荐 |
| 4 | create_time | datetime | 19 | 0 | N | N | CURRENT_TIMESTAMP | 创建时间 |
| 5 | update_time | timestamp | 19 | 0 | N | N | CURRENT_TIMESTAMP | 更新时间 |
| 编号 | 名称 | 数据类型 | 长度 | 小数位 | 允许空值 | 主键 | 默认值 | 说明 |
| 1 | upload_id | int | 10 | 0 | N | Y | 上传ID | |
| 2 | name | varchar | 64 | 0 | Y | N | 文件名 | |
| 3 | path | varchar | 255 | 0 | Y | N | 访问路径 | |
| 4 | file | varchar | 255 | 0 | Y | N | 文件路径 | |
| 5 | display | varchar | 255 | 0 | Y | N | 显示顺序 | |
| 6 | father_id | int | 10 | 0 | Y | N | 0 | 父级ID |
| 7 | dir | varchar | 255 | 0 | Y | N | 文件夹 | |
| 8 | type | varchar | 32 | 0 | Y | N | 文件类型 |
| 编号 | 名称 | 数据类型 | 长度 | 小数位 | 允许空值 | 主键 | 默认值 | 说明 |
| 1 | user_id | mediumint | 8 | 0 | N | Y | 用户ID:[0,8388607]用户获取其他与用户相关的数据 | |
| 2 | state | smallint | 5 | 0 | N | N | 1 | 账户状态:[0,10](1可用|2异常|3已冻结|4已注销) |
| 3 | user_group | varchar | 32 | 0 | Y | N | 所在用户组:[0,32767]决定用户身份和权限 | |
| 4 | login_time | timestamp | 19 | 0 | N | N | CURRENT_TIMESTAMP | 上次登录时间: |
| 5 | phone | varchar | 11 | 0 | Y | N | 手机号码:[0,11]用户的手机号码,用于找回密码时或登录时 | |
| 6 | phone_state | smallint | 5 | 0 | N | N | 0 | 手机认证:[0,1](0未认证|1审核中|2已认证) |
| 7 | username | varchar | 16 | 0 | N | N | 用户名:[0,16]用户登录时所用的账户名称 | |
| 8 | nickname | varchar | 16 | 0 | Y | N | 昵称:[0,16] | |
| 9 | password | varchar | 64 | 0 | N | N | 密码:[0,32]用户登录所需的密码,由6-16位数字或英文组成 | |
| 10 | | varchar | 64 | 0 | Y | N | 邮箱:[0,64]用户的邮箱,用于找回密码时或登录时 | |
| 11 | email_state | smallint | 5 | 0 | N | N | 0 | 邮箱认证:[0,1](0未认证|1审核中|2已认证) |
| 12 | avatar | varchar | 255 | 0 | Y | N | 头像地址:[0,255] | |
| 13 | create_time | timestamp | 19 | 0 | N | N | CURRENT_TIMESTAMP | 创建时间: |
| 编号 | 名称 | 数据类型 | 长度 | 小数位 | 允许空值 | 主键 | 默认值 | 说明 |
| 1 | group_id | mediumint | 8 | 0 | N | Y | 用户组ID:[0,8388607] | |
| 2 | display | smallint | 5 | 0 | N | N | 100 | 显示顺序:[0,1000] |
| 3 | name | varchar | 16 | 0 | N | N | 名称:[0,16] | |
| 4 | description | varchar | 255 | 0 | Y | N | 描述:[0,255]描述该用户组的特点或权限范围 | |
| 5 | source_table | varchar | 255 | 0 | Y | N | 来源表: | |
| 6 | source_field | varchar | 255 | 0 | Y | N | 来源字段: | |
| 7 | source_id | int | 10 | 0 | N | N | 0 | 来源ID: |
| 8 | register | smallint | 5 | 0 | Y | N | 0 | 注册位置: |
| 9 | create_time | timestamp | 19 | 0 | N | N | CURRENT_TIMESTAMP | 创建时间: |
| 10 | update_time | timestamp | 19 | 0 | N | N | CURRENT_TIMESTAMP | 更新时间: |
5.1前台首页功能模块
流浪动物救助系统,在系统首页可以查看网站首页、系统公告、宠物资讯、个人账户、个人收藏、领养中心、宠物信息等内容,如图5-1所示。

图5-1前台首页功能界面图
宠物资讯、在宠物资讯页面查看资讯标题、资讯内容、图片、浏览数、点赞数等信息,如图5-2所示。

图5-2宠物资讯页面界面图
领养中心、在领养中心页面可查看宠物名称、宠物类型、宠物性别、图片等信息,如图5-3所示。
图5-3领养中心页界面图
评论区留言,如图5-4所示。

图5-4评论区留言界面图
5.2管理员功能模块
管理员登录,通过填写注册时输入的用户名、密码权限进行登录,如图5-5所示。

图5-5管理员登录界面图
管理员登录进入流浪动物救助系统可以查看个系统后台首页、个人资料、公共管理(轮播图、系统公告)用户管理(管理员、领养用户)信息管理(宠物资讯、资讯分类)领养中心、宠物类型、领养申请、宠物信息、收容捐赠等信息。如图-5-6所示:

图5-6个人中心界面图
系统用户管理,在系统用户管理页面中可以对管理员用户密码修改功能,如图5-7所示:

图5-7系统用户界面图
领养中心管理,在领养中心管理页面中可以查看宠物编号、宠物名称、封面、宠物类型、宠物年龄、宠物性别、领养地点等信息,并可根据需要在查询页面查看评论进行编辑删除或详细等操作,如图5-8所示。


图5-8领养中管理界面图
领养申请管理,在领养申请管理页面中可以查看申请编号、领养编号、宠物名称、封面、宠物类型、宠物年龄、宠物性别、领养地点操作等信息操作,如图5-9所示。

图5-9领养申请界面图
6系统测试
系统开发的最后一个步骤就是系统测试,系统测试也是整个系统十分重要的一个环节,测试的好坏关系到产品的发展。用户对软件的质量、性能和可靠性等需求就要通过测试来实现。测试过程要必须遵循严谨性、完善性、规范性的原则,测试的主要目的就是看看在系统运行中,是否会出现bug,然后对出现的bug进行调试,直到程序完美运行。但是软件的测试只能尽可能的减少bug,理论上来说是无法达到消除bug。但是bug越少,系统出错的几率就越低,用户使用起来也更方便、更安全。
近年来,软件包含测试从现在的检验当中来看,系统接近预期目标可能出现的问题,并对这些错误做出相应的修正,假如我们不进行早期的测试错误就会延续下去,最后所做出的成品就会有很大的困难。
我们要在这个测试的过程当中找出错误。测试成软件开发的主要一部分,自从有了程序的设计那天开始,它就成为了重要的组成部分。经过统计来看,软件测试可以占据这个系统45%的工作量,而在软件开发的成本当中,对于测试成本来说它包含了很多的测试工作。每个程序测试时都会出现和遇到错误。在整个程序的开发过程当中,人为去查找错误是非常复杂和困难的,所以我们一般都会找一些测试的工具来进行测试。
6.1系统测试的意义
随着现代信息的快速发展,在社会各大领域中已经都开始应用网络信息技术,在应用网络技术的同时人们也开始把软件的质量问题作为了一个重要焦点来关注,因为一个软件的好与坏它决定着这个系统在市场上的生存,所以我们必须要把软件质量来做好,这样才有一定的生存能力。对于用户来说它们首先选用的都是保证这个系统软件的质量问题,因为一个系统的软件质量决定着用户在后期上成本经济的问题。图6-1就是纠错测试流程。

图6-1 测试与纠错信息流程
6.2 测试方法
黑盒测试又被人们称作为功能测试,通常是在程序的接口来做一些测试的方法,它一般包括对程序的功能和使用的方法来做出一些数据的接受和输出,同时还可以做出正确的输出信息,并保证与外部信息的完整性。
白盒测试通常被人们称作为结构测试,在整个程序的结构和处理当中它是由程序当中的逻辑测试和检验程序来完成一些正确的工作。
具体的功能测试它是包括:系统的适用性、准确性、安全性等功能测试。
6.3测试分析
本流浪动物救助系统满足相关信息的管理需求,在设计时借鉴了国内外优秀网站的优点,从界面到系统设计都保证了管理员以及用户能够方便操作。系统的主要特点和优点归纳如下:
(1)本系统用的移置性和针对性都比较高,因为针对性高可以提供更好的服务而移置性可以在多个系统上运行,更给用户带来了极大的方便。
(2)该流浪动物救助系统内容全面,管理方便可以及时的全面的处理各种错误,异常,这样避免了很多因用户的马虎操作而出现的失误,其操作方便,用户界面友好,能够上网的人都可以很好的进行操作。
经过对上述的测试结果分析,所有基本功能齐全,操作简单,系统运行性能良好,系统安全可靠,能促进流浪动物救助系统平台的发展,发展前景广阔。
结 论
本系统通过对Django和Mysql数据库的简介,从硬件和软件两反面说明了流浪动物救助系统的可行性,本文结论及研究成果如下:实现了Django与Mysql相结合构建的流浪动物救助系统,网站可以响应式展示。通过本次流浪动物救助系统的研究与实现,我感到学海无涯,学习是没有终点的,而且实践出真知,只有多动手才能尽快掌握它,经验对系统的开发非常重要,经验不足,就难免会有许多考虑不周之处。比如要有美观的界面,更完善的功能,才能吸引更多的用户。
由于在此之前对于Django知识没有深入了解,所以从一开始就碰到许多困难,例如一开始的页面显示不规范、数据库连接有问题已经无法实现参数的传递等等,不过通过在网上寻找有关资料以及同学的帮助下最后都得到了解决,在此过程中,我不仅学到了很多知识,也提高了自己解决问题的能力,尤其是学会如何从大量的信息中筛选出所需有用的信息,同时我更加深刻的体会到了,虽然书本上的大部分知识都是有价值,正确的,但实际上每个人编程的思路和对数据处理的方法、思想都是不同的,这就要求我们一定要通过实践才能找到解决问题的方案。在此次毕业设计活动中,我不断的提高了自己,也得到了宝贵的经验,我相信这些对我以后的发展都会有很大帮助。
通过这次流浪动物救助系统的开发,我参考了很多相关系统的例子,取长补短,吸取了其他系统的长处,逐步对该系统进行了完善,但是该系统还是有很多的不足之处,有待以后进一步学习。
实践证明,流浪动物救助系统有着非常好的发展前景,经过测试运行,系统各项功能都十分完善,界面漂亮,使用方便,操作容易,在技术理论上已经成熟。
致 谢
大学的学习生活在这个季节将结束,但是在我的生命这仅仅只是一个逗号,我将面对另一个新的环境开始。通过这次毕业设计的整个开发过程,从需求分析到具体功能实现,再到最终测试和维护的理解有了很大的进步,让我对系统开发有了更深刻的认识,对我个人的实践能力和解决问题的能力,都有了很大的帮助。这是这次毕业设计最大的收获。
首先要感谢我的指导老师,他在论文写作上,给予了我各种无私的帮助,治学严谨,严格要求,使我获得了很大的收获。老师深厚的理论知识和丰富的实践经验,都深深的影响到我,在这方面,我谨表示衷心的感谢。
其次,我还要对所有的老师和同学表示感谢,他们在我学习的过程中,都积极的提供了很多帮助,无论是专业知识,还是实践操作技能,也能够让我在论文写作中,遇到的一些难题迎刃而解。
最后,对阅读和评审本论文的各位老师表示衷心的感谢!
参考文献
[1]李浩,江聪,余昭刚.Python语言在复合材料教学中的应用[J].西部素质教育,2022,8(18):120-123.DOI:10.16681/j.cnki.wcqe.202218033.
[2]王景.基于Python语言的数据表文件批量处理技术[J].信息技术与信息化,2022(09):66-69.
[3]徐红云,刘欣欣.Python语言程序设计全英文线上教学探索[J].教育教学论坛,2022(38):116-119.
[4]林晓芬.Python语言的Turtle库简介[J].电脑编程技巧与维护,2022(09):40-41+73.DOI:10.16184/j.cnki.comprg.2022.09.014.
[5]刘吉敏,刘元飞,付晓畅.基于Python语言的钻井井壁突变失稳机理分析[J].煤炭科学技术,2022,50(09):75-81.DOI:10.13199/j.cnki.cst.2020-1277.
[6]张昱,陈默,李封.Python语言程序设计课程教学创新探索[J].科教导刊,2022(25):114-116.DOI:10.16400/j.cnki.kjdk.2022.25.035.
[7]聂莉娟,方志伟,赵心宇.Python语言在Web数据挖掘中的应用[J].电子技术与软件工程,2022(17):182-185.
[8]丁晶晶. 大理市城市流浪动物协同治理研究[D].云南财经大学,2022.DOI:10.27455/d.cnki.gycmc.2022.000727.
[9]Yan Qilin. Real-Time Analysis of Youth Emotion Based on Python Language and Smart Sensor Network[J]. Mobile Information Systems,2022,2022.
[10]Mathieu Didier. Erratum: Modeling Sensitivities of Energetic Materials using the Python Language and Libraries[J]. Propellants, Explosives, Pyrotechnics,2022,47(2).
[11]陈月龙.救助动物那些事儿[J].课堂内外(小学版),2022(Z1):62-67.
[12]谢思雅,施一萍,胡佳玲,陈藩,刘瑾.基于Django的文本情感分类系统设计与实现[J].传感器与微系统,2021,40(11):97-99.DOI:10.13873/J.1000-9787(2021)11-0097-03.
[13]蔡自伟.基于Django框架的量化交易系统设计[J].山西大同大学学报(自然科学版),2021,37(05):39-42.
[14]张国强,刘长宁.Django对MVC模式的发展及其在CRISPRlnc数据库中的运用[J].计算机时代,2021(10):32-34+40.DOI:10.16644/j.cnki.cn33-1094/tp.2021.10.008.
[15]邱红丽,张舒雅.基于Django框架的web项目开发研究[J].科学技术创新,2021(27):97-98.
[16]马子辰. 基于Django框架的社交电商系统的开发与实现[D].首都经济贸易大学,2021.DOI:10.27338/d.cnki.gsjmu.2021.000666.
[17]任晓洁. 基于Django框架的音乐推荐系统的设计与实现[D].首都经济贸易大学,2021.DOI:10.27338/d.cnki.gsjmu.2021.000049.
[18]吴海南. 基于Django框架的学术推荐系统设计与实现[D].大连理工大学,2021.DOI:10.26991/d.cnki.gdllu.2021.003184.
[19]邢月,喻德荣.简析流浪动物救助实践困境与路径优化[J].大众标准化,2021(04):71-73.
[20]晨光.怎样救助野生动物[J].少年月刊,2020(24):34-35.
免费领取项目源码,请关注❥点赞收藏并私信博主,谢谢~
331

被折叠的 条评论
为什么被折叠?



