摘要
随着计算机科学技术的日渐成熟,人们已经深刻地认识到了计算机在各个领域中发挥的功能的强大,计算机已经进入到了人类社会发展的各个领域,并且发挥着十分重要的作用。目前学校学生社团的管理是一项系统而复杂的工作,它需要一个团队互相配合、分工协作。在该领域,传统的手工存取或者借助一些软件对学校学生社团涉及到的信息进行管理方式常常不能对学校学生社团各种信息进行实时跟踪与管理,为进一步完善软件学校学生社团管理流程及资源的统一管理,更加全面、有效的服务于软件开发过程,更好的方便软件开发过程管理,故开发此高校学生社团管理系统。
论文针对在高校学生社团信息数据规模大,管理员人员和用户需要对高校学生社团涉及到的信息进行管理的需求,设计了高校学生社团管理系统的框架,给出了高校学生社团管理系统的总体设计,并对高校学生社团管理系统的架构及关键模块的实现过程进行了详细论述。采用python语言和MySQL数据库技术,基于Flask框架实现了一个完整系统的设计,为使用者提供了良好的高校学生社团管理系统。
关键词:高校学生社团管理系统 python Flask MySQL
Abstract
With the gradual maturity of computer science and technology, people have deeply realized that computers play a powerful role in various fields. Computers have entered various fields of human social development and played a very important role. At present, the management of student associations in schools is a systematic and complex work, which requires a team to cooperate with each other and work together. In this field, the traditional manual access or some software management methods for the information involved in the school student community often cannot track and manage the various information of the school student community in real time. In order to further improve the unified management of the management process and resources of the software school student community, more comprehensively and effectively serve the software development process, and better facilitate the management of the software development process, Therefore, this university student association management system is developed.
In view of the large scale of information data of college student associations and the need for administrators and users to manage the information involved in college student associations, this paper designs the framework of the college student associations management system, gives the overall design of the college student associations management system, and discusses in detail the architecture of the college student associations management system and the implementation process of key modules. Using python language and MySQL database technology, a complete system design is implemented based on Flask framework, providing users with a good college student association management system.
Keywords: College Student Association Management System python Flask MySQL
目 录
随着社会发展,新的科技不断涌现,计算机在我们的生活中扮演着越来越重要的角色,办公自动化、高效的处理工作成为我们追求的目标。日常生活中,计算机被应用到更多的领域,所以,大学生社团事务处理也可以交给计算机,以帮我们更好、更快的完成工作。提高工作效率,简便的解决日常管理任务,是我们所追求的共同目标。
目前,我们对社团的管理还处于手动化,纸质化的一个阶段,而日益增长的需求已经不能靠原始的管理方式来完成所需的工作,社团管理系统的开发是为解决当前的需要而设计制作的一个管理系统,为社团的管理提供更好的管理支持,这样才能节省我们在社团管理方面所占用的资源。
在日常的社团管理工作中,看似简单的事情,但是真正着手去做却是一件十分复杂的事情,需要我们花费大量的人力物力去管理大量的数据,包括对会员信息的核实,对社团的信息管理,每年招新之后的资料整理等众多事务。所以,为了使管理自动化,简单化,我们也同样采用计算机来处理日常繁杂的事务,提高管理效率,节约不必要的人力物力。
通过对“高校学生社团管理系统"设计与实现,达到让学生了解社团及学校、社团自身管理的方便化、具有实用性的目的。系统主要分为功能模块的建立和数据的维护。在系统设计初期,对各个功能进行主要划分,然后对功能进行细分,进行数据库的设计,系统提供管理员管理学校社团、社团管理者管理本社团事务及社员通过登录查看、修改个人信息等,该系统为社团活动的安排、社团成员的管理提供方使快捷的管理功能,为社团管理效率的提升提供最大化的使利。一个合适的社团管理系统,能够大大提高我们在日常管理中的工作效率,本系统就是为了此月的而进行设计实现的。
1.3 论文结构安排
通过前期的资料查找以及对其他论文的内容借鉴,本高校学生社团管理系统论文主要分为以下几个章节:
第1章 交代项目的背景、目的。
第2章 对系统的需求展开分析。
第3章 阐述了网站的总体设计。
第4章 阐明了高校学生社团管理系统详细功能的实现,主要根据技术性的功能模块功能实现。
第5章 罗列了部分系统调试与测试的记录。
高校学生社团管理系统在数据的存储上使用的MYSQL数据库,在高校学生社团管理系统开发中使用了python、HTML、pycharm、Flask这些开发工具的使用,能够给我们的编写工作带来许多的便利。系统使用B/S模式进行开发,使系统的可扩展性和维护性更佳,减少系统配置代码,简化编程代码,目前B/S模式是目前最受欢迎的一种模式。
在开发高校学生社团管理系统中所使用的开发软件像pycharm开发工具、tomcat服务器、Flask开发框架、MySQL5.7数据库、Photoshop图片处理软件等,这些环境从网上就能免费下载,而且网上都有安装的教程,根据教程一步一步的操作,就可以安装成功,不需要花任何费用,并且高校学生社团管理系统是自己设计并编码实现的,数据库是使用流行mysql进行数据的存储,开源的mysql等技术的使用,减少系统开发费用。
此次项目设计的时候我参考了很多类似系统的成功案例,对它们的操作界面以及功能都进行了系统的分析,将众多案例结合在一起,突出以人为本简化操作,所以具有基本计算机知识的人都会操作本项目。因此操作可行性也没有问题。
高校学生社团管理系统的设计与实现是为了让学校的使用者更加方便的进行管理物流相关联的一些信息,同时也有利于用户通过网页系统查看学生社团的信息,进行在线报名,查看成员信息,能够使得使用者查找某一信息时能节省大量的时间和精力,有效减少不必要的查找时间。
研究高校学生社团管理系统的设计与实现,是为了能够拥有界面简洁友好、操作简单以及运行稳定的智能化的一站式高校学生社团管理方式。系统的需求主要来自学生用户、社长用户和管理员。
学生用户:
(1)首页信息:当用户进入本高校学生社团管理系统的前台的时候,首先展示在眼前的是导航栏、公告消息、社团资讯、社团中心、社团投票等信息,用户可以根据自己个人的需求进行查看;
(2)注册登录:在系统的右上角有登录+注册按钮,如果用户想要登录到系统当中,可以点击“登录”按钮,然后填写号用户名+密码,点击“登录”按钮,系统会对你的用户名密码进行核对,正确的话就会登录成功了,如果没有账号的话,可以点击右上角的“注册”按钮,然后根据提示输入好用户信息,就可以得到账号和密码了;
(3)公告消息:当用户点击“公告消息”这一菜单按钮,会显示管理员在后台发布的所有的公告消息,可以查看详情;
(3)社团资讯:当用户点击“社团资讯”这一菜单按钮,会显示管理员在后台发布的所有的社团资讯,可以查看详情,进行收藏、点赞、评论等;
(4)社团中心:当用户点击“社团中心”这一菜单按钮,会显示管理员在后台发布的所有的社团信息,支持通过关键词对社团信息进行搜索,选择需要的社团信息点击可以进入到社团信息详细的介绍界面,在详细界面可以查看到社团的社团名称、社团类型、社团社长、社长姓名、社团人数等信息,同时可以进行申请、收藏、评论操作;
(5)社团投票:当用户点击“社团投票”这一菜单按钮,会显示管理员在后台发布的所有的社团投票信息,支持通过关键词对社团投票信息进行搜索,选择需要的社团投票信息点击可以进入到社团投票信息详细的介绍界面,在详细界面可以查看到社团投票的投票名称、投票编号、投票类型、投票时间、已投数量、发布社长等信息,同时可以进行投票、收藏、评论操作;
(6)我的账户:当用户点击右上角“我的”这个按钮,会出现子菜单,点击“我的账户”可以对个人的资料、登录系统的密码以及自己收藏的信息进行设置管理;
(7)我的收藏:当用户点击右上角“我的”这个按钮,会出现子菜单,点击“我的收藏”可以对校园新闻信息进行收藏、评论;
(8)个人中心:当用户点击右上角“我的”这个按钮,就会进入到对应的后台进行信息的管理了;
管理员:
(1)登录:管理员在后台可以通过账号和密码进行登录,管理员的账号和密码是在数据库中直接设定的,如果忘记密码可以点击“忘记密码”进行密码找回;
(1)个人资料管理:管理员点击“个人资料管理”这一菜单会显示个人信息、修改密码这两个子菜单,管理员可以对个人信息、修改密码进行设置;
(2)公共管理:管理员点击“公共管理”这一菜单会显示轮播图、公告栏这两个子菜单,管理员可以对前台展示的公告消息和轮播图进行设置;
(3)用户管理:管理员点击“用户管理”这一菜单会显示管理员和学生用户、社长用户这三个子菜单,管理员可以对这三个角色的信息进行增删改查操作;
(4)信息管理:管理员点击“信息管理”这一菜单会显示社团资讯和社团资讯分类这两个子菜单,管理员可以对这两部门涉及到的功能进行更新维护,更好的服务于前台用户;
(5)社团活动:管理员点击“社团活动”会显示出所有的社团信息,支持输入社团名称对社团活动信息进行查询,如果想要添加新的社团活动信息,点击“新增”按钮,输入社团名称、社团类型、发布社长、活动名称、活动类型等信息,点击“提交”按钮就可以添加了,同时可以选择某一条社团活动信息,点击“删除”进行删除,也可以对用户提交的社团活动报名的信息进行管控,也可以点击后面的“报名”按钮对社团活动的报名信息进行更新维护;
(6)成员信息:管理员点击“成员信息”会显示出所有的社团成员信息,支持输入社团名称或者社团社长对成员信息进行查询,如果想要添加新的成员信息,点击“新增”按钮,输入相关信息,点击“提交”按钮就可以添加了,同时可以选择某一条成员信息,点击“删除”进行删除;
(7)社团投票:管理员点击“社团投票”会显示出所有的社团投票信息,支持通过投票编号或者输入投票名称或者投票时间对社团投票信息进行查询,如果想要添加新的社团投票信息,点击“新增”按钮,输入相关信息,点击“提交”按钮就可以添加了,同时可以选择某一条社团投票,点击“删除”进行删除。
高校学生社团管理系统的非功能性需求比如高校学生社团管理系统的安全性怎么样,可靠性怎么样,性能怎么样,可拓展性怎么样等。具体可以表示在如下2.1表格中:
表2.1 高校学生社团管理系统非功能需求表
| 安全性 | 主要指高校学生社团管理系统数据库的安装,数据库的使用和密码的设定必须合乎规范。 |
| 可靠性 | 可靠性是指高校学生社团管理系统能够安装用户的指示进行操作,经过测试,可靠性90%以上。 |
| 性能 | 性能是影响高校学生社团管理系统占据市场的必要条件,所以性能最好要佳才好。 |
| 可扩展性 | 比如数据库预留多个属性,比如接口的使用等确保了系统的非功能性需求。 |
| 易用性 | 用户只要跟着高校学生社团管理系统的页面展示内容进行操作,就可以了。 |
| 可维护性 | 高校学生社团管理系统开发的可维护性是非常重要的,经过测试,可维护性没有问题 |
高校学生社团管理系统中学生用户角色用例图如图2.1所示:

图2.1 学生用户角色用例图
高校学生社团管理系统中社长用户角色用例图如图2.2所示:

图2.2社长用户角色用例图
高校学生社团管理系统中管理员角色用例图如图2.3所示:

图2.3管理员角色用例图
在上一章节中分析了高校学生社团管理系统的功能性需求、系统性能需求,并且根据需求分析了高校学生社团管理系统中的用例。那么接下来就要开始对高校学生社团管理系统架构、主要功能和数据库开始进行设计。
3.1系统功能模块设计
高校学生社团管理系统整体的功能模块包括管理员+学生用户+社长用户三个模块,实现了对学生社团相关信息的查询管理,系统功能模块如图所示。

图3.1 高校学生社团管理系统功能模块图
3.2数据库设计
高校学生社团管理系统的E-R图主要是根据学生用户、社团用户以及管理员的实际需求设计的,用户注册以后可以查看社团投票,只有注册登录以后才可以进行投票、社团中心;管理员对整个系统的公告、用户、申请信息等进行综合管理。高校学生社团管理系统采用的是MYSQL的数据库进行存储的,数据库里面储存了很多的表信息,在此罗列出来一些主要的数据库E-R模型图。

图3.2 学生用户信息E-R关系图
图3.3 投票信息E-R关系图

图3.4 社团投票E-R关系图

图3.5 社团活动信息E-R关系图

图3.6 成员信息E-R关系图

图3.7 报名信息E-R关系图

图3.8 社团中心E-R关系图

图3.9 社团公告E-R关系图

图3.10 成员消息E-R关系图
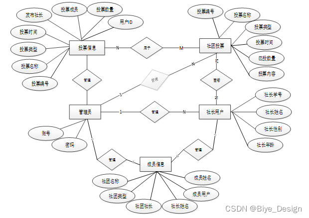
高校学生社团管理系统的总E-R图如下:

图3.8 高校学生社团管理系统总E-R关系图
voting_information表:
| 类型 | 长度 | 不是null | 主键 | 注释 | |
| voting_information_id | int | 11 | 是 | 是 | 投票信息ID |
| voting_no | varchar | 64 | 否 | 否 | 投票编号 |
| voting_name | varchar | 64 | 否 | 否 | 投票名称 |
| voting_type | varchar | 64 | 否 | 否 | 投票类型 |
| voting_time | varchar | 64 | 否 | 否 | 投票时间 |
| publishing_president | int | 11 | 否 | 否 | 发布社长 |
| voting_members | int | 11 | 否 | 否 | 投票成员 |
| number_of_votes | varchar | 64 | 否 | 否 | 投票数量 |
| recommend | int | 11 | 是 | 否 | 智能推荐 |
| user_id | int | 11 | 是 | 否 | 用户ID |
| create_time | datetime | 0 | 是 | 否 | 创建时间 |
| update_time | timestamp | 0 | 是 | 否 | 更新时间 |
| student_users表: | |||||
| 名称 | 类型 | 长度 | 不是null | 主键 | 注释 |
| student_users_id | int | 11 | 是 | 是 | 学生用户ID |
| student_id | varchar | 64 | 否 | 否 | 学生学号 |
| student_name | varchar | 64 | 否 | 否 | 学生姓名 |
| student_gender | varchar | 64 | 否 | 否 | 学生性别 |
| student_age | varchar | 64 | 否 | 否 | 学生年龄 |
| examine_state | varchar | 16 | 是 | 否 | 审核状态 |
| recommend | int | 11 | 是 | 否 | 智能推荐 |
| user_id | int | 11 | 是 | 否 | 用户ID |
| create_time | datetime | 0 | 是 | 否 | 创建时间 |
| update_time | timestamp | 0 | 是 | 否 | 更新时间 |
| registration_information表 | |||||
| 名称 | 类型 | 长度 | 不是null | 主键 | 注释 |
| registration_information_id | int | 11 | 是 | 是 | 报名信息ID |
| name_of_association | varchar | 64 | 否 | 否 | 社团名称 |
| type_of_association | varchar | 64 | 否 | 否 | 社团类型 |
| publishing_president | int | 11 | 否 | 否 | 发布社长 |
| activity_name | varchar | 64 | 否 | 否 | 活动名称 |
| activity_type | varchar | 64 | 否 | 否 | 活动类型 |
| activity_time | varchar | 64 | 否 | 否 | 活动时间 |
| enrollment_member | int | 11 | 否 | 否 | 报名成员 |
| member_name | varchar | 64 | 否 | 否 | 成员姓名 |
| recommend | int | 11 | 是 | 否 | 智能推荐 |
| create_time | datetime | 0 | 是 | 否 | 创建时间 |
| update_time | timestamp | 0 | 是 | 否 | 更新时间 |
| president_user表: | |||||
| 名称 | 类型 | 长度 | 不是null | 主键 | 注释 |
| president_user_id | int | 11 | 是 | 是 | 社长用户ID |
| president_student_number | varchar | 64 | 否 | 否 | 社长学号 |
| name_of_president | varchar | 64 | 否 | 否 | 社长姓名 |
| president_gender | varchar | 64 | 否 | 否 | 社长性别 |
| presidents_age | varchar | 64 | 否 | 否 | 社长年龄 |
| examine_state | varchar | 16 | 是 | 否 | 审核状态 |
| recommend | int | 11 | 是 | 否 | 智能推荐 |
| user_id | int | 11 | 是 | 否 | 用户ID |
| create_time | datetime | 0 | 是 | 否 | 创建时间 |
| update_time | timestamp | 0 | 是 | 否 | 更新时间 |
| member_message表: | |||||
| 名称 | 类型 | 长度 | 不是null | 主键 | 注释 |
| member_message_id | int | 11 | 是 | 是 | 成员消息ID |
| name_of_association | varchar | 64 | 否 | 否 | 社团名称 |
| type_of_association | varchar | 64 | 否 | 否 | 社团类型 |
| president | int | 11 | 否 | 否 | 社团社长 |
| president_information | text | 0 | 否 | 否 | 社长信息 |
| member_users | int | 11 | 否 | 否 | 成员用户 |
| member_name | varchar | 64 | 否 | 否 | 成员姓名 |
| member_information | text | 0 | 否 | 否 | 成员信息 |
| recommend | int | 11 | 是 | 否 | 智能推荐 |
| create_time | datetime | 0 | 是 | 否 | 创建时间 |
| update_time | timestamp | 0 | 是 | 否 | 更新时间 |
| member_information表: | |||||
| 名称 | 类型 | 长度 | 不是null | 主键 | 注释 |
| member_information_id | int | 11 | 是 | 是 | 成员信息ID |
| name_of_association | varchar | 64 | 否 | 否 | 社团名称 |
| type_of_association | varchar | 64 | 否 | 否 | 社团类型 |
| president | int | 11 | 否 | 否 | 社团社长 |
| name_of_president | varchar | 64 | 否 | 否 | 社长姓名 |
| member_users | int | 11 | 否 | 否 | 成员用户 |
| member_name | varchar | 64 | 否 | 否 | 成员姓名 |
| recommend | int | 11 | 是 | 否 | 智能推荐 |
| create_time | datetime | 0 | 是 | 否 | 创建时间 |
| update_time | timestamp | 0 | 是 | 否 | 更新时间 |
| community_voting表: | |||||
| 名称 | 类型 | 长度 | 不是null | 主键 | 注释 |
| community_voting_id | int | 11 | 是 | 是 | 社团投票ID |
| voting_no | varchar | 64 | 否 | 否 | 投票编号 |
| voting_name | varchar | 64 | 否 | 否 | 投票名称 |
| voting_type | varchar | 64 | 否 | 否 | 投票类型 |
| voting_time | varchar | 64 | 否 | 否 | 投票时间 |
| invested_quantity | int | 11 | 否 | 否 | 已投数量 |
| publishing_president | int | 11 | 否 | 否 | 发布社长 |
| voting_cover | varchar | 255 | 否 | 否 | 投票封面 |
| voting_content | longtext | 0 | 否 | 否 | 投票内容 |
| recommend | int | 11 | 是 | 否 | 智能推荐 |
| limit_times | int | 8 | 是 | 否 | 限制次数 |
| limit_type | tinyint | 2 | 是 | 否 | 限制次数类型 |
| create_time | datetime | 0 | 是 | 否 | 创建时间 |
| update_time | timestamp | 0 | 是 | 否 | 更新时间 |
| community_activities表: | |||||
| 名称 | 类型 | 长度 | 不是null | 主键 | 注释 |
| community_activities_id | int | 11 | 是 | 是 | 社团活动ID |
| name_of_association | varchar | 64 | 否 | 否 | 社团名称 |
| type_of_association | varchar | 64 | 否 | 否 | 社团类型 |
| publishing_president | int | 11 | 否 | 否 | 发布社长 |
| activity_name | varchar | 64 | 否 | 否 | 活动名称 |
| activity_type | varchar | 64 | 否 | 否 | 活动类型 |
| activity_time | varchar | 64 | 否 | 否 | 活动时间 |
| activity_cover | varchar | 255 | 否 | 否 | 活动封面 |
| introduction | longtext | 0 | 否 | 否 | 活动简介 |
| recommend | int | 11 | 是 | 否 | 智能推荐 |
| create_time | datetime | 0 | 是 | 否 | 创建时间 |
| update_time | timestamp | 0 | 是 | 否 | 更新时间 |
| club_center表: | |||||
| 名称 | 类型 | 长度 | 不是null | 主键 | 注释 |
| club_center_id | int | 11 | 是 | 是 | 社团中心ID |
| name_of_association | varchar | 64 | 否 | 否 | 社团名称 |
| type_of_association | varchar | 64 | 否 | 否 | 社团类型 |
| president | int | 11 | 否 | 否 | 社团社长 |
| name_of_president | varchar | 64 | 否 | 否 | 社长姓名 |
| number_of_associations | int | 11 | 否 | 否 | 社团人数 |
| club_pictures | varchar | 255 | 否 | 否 | 社团图片 |
| introduction | longtext | 0 | 否 | 否 | 社团简介 |
| recommend | int | 11 | 是 | 否 | 智能推荐 |
| create_time | datetime | 0 | 是 | 否 | 创建时间 |
| update_time | timestamp | 0 | 是 | 否 | 更新时间 |
| club_announcement表: | |||||
| 名称 | 类型 | 长度 | 不是null | 主键 | 注释 |
| club_announcement_id | int | 11 | 是 | 是 | 社团公告ID |
| announcement_title | varchar | 64 | 否 | 否 | 公告标题 |
| announcement_type | varchar | 64 | 否 | 否 | 公告类型 |
| publishing_president | int | 11 | 否 | 否 | 发布社长 |
| release_time | date | 0 | 否 | 否 | 发布时间 |
| announcement_description | text | 0 | 否 | 否 | 公告描述 |
| announcement_details | longtext | 0 | 否 | 否 | 公告详情 |
| recommend | int | 11 | 是 | 否 | 智能推荐 |
| create_time | datetime | 0 | 是 | 否 | 创建时间 |
| update_time | timestamp | 0 | 是 | 否 | 更新时间 |
4 关键模块的设计与实现
高校学生社团管理系统的详细设计与实现主要是根据前面的高校学生社团管理系统的需求分析和高校学生社团管理系统的总体设计来设计页面并实现业务逻辑。主要从高校学生社团管理系统界面实现、业务逻辑实现这两部分进行介绍。
4.1用户功能模块
当进入高校学生社团管理系统的时候,首先映入眼帘的是系统的导航栏、轮播图以及公告信息、物流资讯,同时可以输入关键词对高校学生社团管理系统的内容进行检索,右上角是用户登录以及注册按钮,其主界面展示如下图4.1所示。

图4.1 首页界面图
不是高校学生社团管理系统中用户的是可以在线进行注册的,当用户点击右上角“注册”按钮的时候,当填写上自己的账号+密码+确认密码+昵称+邮箱+手机号等信息后再点击“注册”按钮后将会先验证输入的有没有空数据,再次验证密码和确认密码是否是一样的,最后验证输入的账户名和数据库表中已经注册的账户名是否重复,只有都验证没问题后即可注册成功。其用户注册界面展示如下图4.2所示。

图4.2 用户注册界面图
高校学生社团管理系统中的前台上注册后的用户是可以通过自己的username和password进行登录的,当会员输入完整的自己的username和password信息并点击“登录”按钮后,将会首先验证输入的有没有空数据,再次验证输入的username和password在数据库中当前保存的用户信息是否一致,只有在一致后将会登录成功并自动跳转到高校学生社团管理系统的首页中;否则将会提示相应错误信息,登录界面如下图4.3所示。

图4.3登录界面图
4.1.4社团资讯界面
当访客点击高校学生社团管理系统中导航栏上的“社团资讯”后将会进入到该“社团资讯”列表的界面,然后选择想要看的社团资讯,点击进入到详细界面,同时可以进行点赞、收藏、评论操作,社团资讯界面如下图4.4 所示。

图4.4社团资讯界面图
当用户点击“社团中心”这一菜单按钮,会显示管理员在后台发布的所有的社团信息,支持通过关键词对社团中心进行搜索,选择需要的社团中心点击可以进入到社团详细的介绍界面,在详细界面可以查看到社团名称、社团类型、社团社长、社长姓名、社团人数等信息,同时可以进行申请、收藏、评论操作,社团中心界面如下图4.5所示。

图4.5社团中心界面图
4.1.6申请界面
当用户在社团中心详情界面想要进行申请,点击下方的“申请”按钮,就会跳转到申请信息填写界面,根据界面提示输入申请信息,点击“提交”按钮,申请就完成了,申请界面如下图4.6所示。

图4.6申请界面图
当用户点击右上角“我的”这个按钮,会出现子菜单,点击“我的账户”可以对个人的资料、登录系统的密码以及自己收藏的信息进行设置管理,我的账户界面如下图4.7所示。

图4.7我的账户界面图
4.1.8申请信息界面
当用户点击右上角“我的”按钮下面的“个人中心”,会进入到用户后台,点击“申请信息”可以查看自己提交的申请信息,支持对申请信息进行查询,重置操作,申请信息界面如下图4.8所示。

图4.8申请信息界面图
4.1.9成员信息界面
用户在后台点击“成员信息”可以查看自己提交的成员信息,可以查看成员信息的详细信息,成员信息界面如下图4.9所示。

图4.9成员信息界面图
高校学生社团管理系统的理员拥有最高的权限,可以对用户信息、系统信息以及学生社团相关信息进行管控。
管理员在后台可以通过账号和密码进行登录,管理员的账号和密码是在数据库中直接设定的,如果忘记密码可以点击“忘记密码”进行密码找回。界面展示如下图4.10所示。

图4.10登录界面图
4.2.2公共管理界面
管理员点击“公共管理”这一菜单会显示轮播图、公告栏这两个子菜单,管理员可以对前台展示的公告消息和轮播图进行设置,界面如下图4.11所示。

图4.11 公共管理界面图
管理员点击“用户管理”这一菜单会显示管理员和学生用户、社长用户这三个子菜单,管理员可以对这三个角色的信息进行增删改查操作。界面如下图4.12所示。

图4.12 用户管理界面图
管理员点击“社团资讯”会显示出所有的社团资讯信息,支持选择分类或者熟人标题、标签对社团资讯信息进行查询,如果想要添加新的社团资讯信息,点击“添加”按钮,输入封面图、标题、分类、标签、描述等信息,点击“提交”按钮就可以添加了,同时可以选择某一条社团资讯信息,点击“删除”进行删除,也可以对用户提交的社团资讯评论的信息进行管控。界面如下图4.13所示。

图4.13 社团资讯界面图
管理员点击“社团中心”会显示出所有的社团中心信息,支持输入社团名称对社团信息进行查询,如果想要添加新的社团中心信息,点击“添加”按钮,输入社团名称、社团类型、社团社长、社长姓名、社团人数等信息,点击“提交”按钮就可以添加了,同时可以选择某一条社团信息,点击“删除”进行删除。界面如下图4.14所示。

图4.14 社团中心界面图
4.2.6社团活动管理界面
管理员点击“社团活动”会显示出所有的活动信息,支持输入社团名称或者社团类型对活动信息进行查询,如果想要添加新的活动信息,点击“添加”按钮,输入相关信息,点击“提交”按钮就可以添加了,同时可以选择某一条活动信息,点击“删除”进行删除,也可以点击后面的“报名”按钮对社团活动的学生社团信息进行更新维护、对社团活动的报名信息进行设置。界面如下图4.15所示。

图4.15 社团活动界面图
4.2.7成员消息管理界面
管理员点击“成员消息”会显示出所有的成员信息,支持通过成员用户或者输入社团名称或者社长信息对成员消息进行查询,如果想要添加新的成员消息,点击“添加”按钮,输入相关信息,点击“提交”按钮就可以添加了,同时可以选择某一条成员消息,点击“删除”进行删除。界面如下图4.16所示。

图4.16成员消息界面图
系统开发到了最后一个阶段那就是系统测试,系统测试对软件的开发其实是非常有必要的。因为没什么系统一经开发出来就可能会尽善尽美,再厉害的系统开发工程师也会在系统开发的时候出现纰漏,系统测试能够较好的改正一些bug,为后期系统的维护性提供很好的支持。通过系统测试,开发人员也可以建立自己对系统的信心,为后期的系统版本的跟新提供支持。
系统测试包括:用户登录功能测试、社团展示功能测试、社团添加、社团搜索、密码修改功能测试,如表5-1、5-2、5-3、5-4、5-5所示:
表5-1 用户登录功能测试表
| 用例名称 | 用户登录系统 |
| 目的 | 测试用户通过正确的用户名和密码可否登录功能 |
| 前提 | 未登录的情况下 |
| 测试流程 | 1) 进入登录页面 2) 输入正确的用户名和密码 |
| 预期结果 | 用户名和密码正确的时候,跳转到登录成功界面,反之则显示错误信息,提示重新输入 |
| 实际结果 | 实际结果与预期结果一致 |
社团查看功能测试:
表5-2 社团查看功能测试表
| 用例名称 | 社团查看 |
| 目的 | 测试社团查看功能 |
| 前提 | 用户登录 |
| 测试流程 | 点击社团列表 |
| 预期结果 | 可以查看到所有社团信息 |
| 实际结果 | 实际结果与预期结果一致 |
管理员添加校园论坛界面测试:
表5-3 管理员添加社团界面测试表
| 用例名称 | 社团发布测试用例 |
| 目的 | 测试社团发布功能 |
| 前提 | 用户正常登录情况下 |
| 测试流程 | 1)点击社团信息管理就,然后点击添加后并填写信息。 2)点击进行提交。 |
| 预期结果 | 提交以后,页面首页会显示新的社团信息 |
| 实际结果 | 实际结果与预期结果一致 |
社团搜索功能测试:
表5-4社团搜索功能测试表
| 用例名称 | 社团搜索测试 |
| 目的 | 测试社团搜索功能 |
| 前提 | 无 |
| 测试流程 | 1)在搜索框填入搜索关键字。 2)点击搜索按钮。 |
| 预期结果 | 页面显示包含有搜索关键字的社团 |
| 实际结果 | 实际结果与预期结果一致 |
密码修改功能测试:
表5-5 密码修改功能测试表
| 用例名称 | 密码修改测试用例 |
| 目的 | 测试管理员密码修改功能 |
| 前提 | 管理员用户正常登录情况下 |
| 测试流程 | 1)管理员密码修改并完成填写。 2)点击进行提交。 |
| 预期结果 | 使用新的密码可以登录 |
| 实际结果 | 实际结果与预期结果一致 |
通过编写学生社团管理系统的测试用例,已经检测完毕用户登录模块、社团查看模块、社团添加模块、社团搜索模块、密码修改功能测试,通过这5大模块为学生社团管理系统的后期推广运营提供了强力的技术支撑。
6 结论
在开发本高校学生社团管理系统之前我胸有成竹,觉得很简单,但在实际的开发中我发现了自身的很多问题,许多编程思想和方法都还没有掌握牢靠,比如Flask、pycharm、HbuildX等许多python Web开发技术,通过开发这个高校学生社团管理系统我成长了很多,懂得了做什么事情都要脚踏实地,不能眼高手低,在本次高校学生社团管理系统的开发中我逐渐掌握逐渐熟悉的技术。
本次高校学生社团管理系统的开发中我还学会了很多,例如良好的编程思想和完善的规划思想。在着手编程之前需要罗列出程序框架的大概,脑海中构建出程序的主题框架。做好这一步我们才能胸有成竹的经行开发项目。当设计框架了熟于心之后,需要思考本次编程所需的主要知识点和技术点,并充分学习。如此一来项目的开发才能循序渐进、如丝般顺滑,长久以往就能养成良好的开发习惯。一个程序好不好还要看出的bug多不多,如果在项目完成前做好bug的查验与预防可能发生的事故才能保证程序的稳定长久性运行。如果项目在完工后出现各种问题自己,那么在进入社会后,不仅会给公司团队带来麻烦和增加不必要的工作,还会导致客户流失,公司对自己的评价下降。
在本次项目中我也暴露了诸多问题。对于python的编程知识有所欠缺,环境配置和算法上出现诸多问题,时常导致项目运行出错,或者目标的实现有问题。或者实现想法时算法未优化,使得代码冗长,程序运行不顺畅。
[1]陈嘉发,黄宇靖.Flask框架在数据可视化的应用[J].福建电脑,2022,38(12):44-48.DOI:10.16707/j.cnki.fjpc.2022.12.009.
[2]周春吟.基于Python语言图形用户界面设计的研究[J].科学技术创新,2022(35):81-85.
[3]来思琪,孔华锋.基于Flask框架的新闻聚合系统设计与实现[J].电脑编程技巧与维护,2022(11):30-33.DOI:10.16184/j.cnki.comprg.2022.11.009.
[4]孟令超,常立壮,李晓枫,张朝永.基于Python语言的装载机流场仿真参数计算拟合工具开发[J].工程机械,2022,53(11):103-106+12.
[5]邓洁英.Python语言编程在计算机理论教学上的应用研究[J].现代信息科技,2022,6(21):185-187+191.DOI:10.19850/j.cnki.2096-4706.2022.21.045.
[6]杨一帆.服务于MySQL数据库的在线监测系统设计[J].自动化技术与应用,2022,41(10):179-182.DOI:10.20033/j.1003-7241.(2022)10-0179-04.
[7]林佳一.混合式教学在高职MySQL数据库课程的实践研究[J].电脑知识与技术,2022,18(26):133-135.DOI:10.14004/j.cnki.ckt.2022.1737.
[8]杜兴.基于Flask框架Web版的扫脸登录系统研究与实现[J].电子制作,2022,30(12):54-56+87.DOI:10.16589/j.cnki.cn11-3571/tn.2022.12.018.
[9]余晓帆,朱丽青.基于Flask框架的社交网站数据爬取及分析[J].微型电脑应用,2022,38(03):9-12.
[10]李相霏,韩珂.基于Flask框架的疫情数据可视化分析[J].计算机时代,2021(12):60-63+68.DOI:10.16644/j.cnki.cn33-1094/tp.2021.12.014.
[11]陈进强.某学院学生社团管理系统设计与实现[J].科学技术创新,2021(24):108-110.
[12]全宝霞. 中等职业技术学校学生社团管理的个案研究[D].江西师范大学,2020.DOI:10.27178/d.cnki.gjxsu.2020.001696.
[13]Witsarut Sriratana,Vittaya Khagwian,Sutham Satthamsakul. Analysis of Electric Current by Using MySQL Database on Web Server for Machine Performance Evaluation: A Case Study of Air Conditioning System[J]. 제어로봇시스템학회 국제학술대회 논문집,2020.
[14]符毓晟.高校学生社团管理系统设计与实现[J].电脑知识与技术,2020,16(27):75-78.DOI:10.14004/j.cnki.ckt.2020.2879.
[15]. Information Technology - Data Management; Data on Data Management Reported by Researchers at Port Said University (Performance Evaluation of Iot Data Management Using Mongodb Versus Mysql Databases In Different Cloud Environments)[J]. Computer Technology Journal,2020.
[16]王新婷. 高校学生社团管理研究[D].大连理工大学,2020.DOI:10.26991/d.cnki.gdllu.2020.003408.
[17]胡乔威. 一种学生社团活动评价管理系统[P]. 福建省:CN209149413U,2019-07-23.
[18]崔驰, 数字化学生社团管理系统V1.0. 河南省,郑州师范学院,2018-04-01.
致谢
到此,整个高校学生社团管理系统就算完成了,虽然过程十分艰难,但是等到都完成的时候,我感觉无比的自豪,虽然设计的系统还存在许多的纰漏,但是我已经拼劲全力,给自己的大学四年画上了一个圆满的句号。
在这里我首先要感谢的就是大学四年来所有教导我的老师,是他们教会了我许多的专业知识以及做人的道理,从一进校门对对开发系统一窍不通到现在能自主开发一个管理系统,里面包含了前台框架、后台框架、业务流程、数据结构、操作系统等各种知识,只有把他们统一运用好,才能够完成整个系统,这都是老师的功劳;其次我要感谢我的指导老师,在开发这个系统的时候,我遇到了无数的问题,经常通过线上、线下的方式去请教导师,每次去请教导师,他从来没有不耐烦,都是细心的引导,告诉我怎么样实现这个功能,怎么样才能使得系统更加完善,然后通过自己查询相关资料解决问题,提高了自己自主解决问题的能力,授人以鱼不如授人以渔,指导老师的这种工作态度受益终生,我也会向老师不断靠拢,向他学习,在此我只想说一句:“老师,谢谢您,您辛苦了”!最后我还要感谢我的室友、同学,在一起学习这四年,他们不但学习上给了我很多建议,在生活上更加给了我帮助,正是有他们的帮助,我的大学生涯才如此完美。
最后,希望自己在未来的道路上能够越走越远,不辜负在大学的学习以及老师们的细致的教导,追风赶月莫停留,平荒尽处是春山。
免费领取项目源码,请关注❥点赞收藏并私信博主,谢谢~
本文针对高校学生社团信息管理需求,设计并实现了高校学生社团管理系统。采用Python语言和MySQL数据库,基于Flask框架开发。系统涵盖用户和管理员功能模块,经测试为社团管理提供便利,提升管理效率,开发过程也让作者积累了经验。
2003

被折叠的 条评论
为什么被折叠?



